陀螺仪的选择
- 格式:docx
- 大小:200.17 KB
- 文档页数:7
k8陀螺仪参数摘要:I.引言A.介绍K8陀螺仪B.陀螺仪参数的重要性II.K8陀螺仪的主要参数A.角速度传感器1.测量范围2.测量精度B.加速度传感器1.测量范围2.测量精度C.电源1.电压2.电流D.外观尺寸1.长度2.宽度3.高度III.参数对K8陀螺仪性能的影响A.角速度传感器参数对性能的影响B.加速度传感器参数对性能的影响C.电源参数对性能的影响D.外观尺寸对性能的影响IV.如何选择适合的K8陀螺仪A.根据需求选择合适的参数B.考虑价格和性能的平衡C.参考其他用户的使用经验V.结论A.总结K8陀螺仪的参数特点B.强调选择合适参数的重要性正文:K8陀螺仪是一款非常受欢迎的陀螺仪产品,它具有许多优秀的参数特性。
在选择K8陀螺仪时,了解其参数是非常重要的,因为这些参数直接影响着陀螺仪的性能。
本文将详细介绍K8陀螺仪的主要参数,并分析这些参数对性能的影响,希望能帮助您选择到最适合的K8陀螺仪。
首先,我们来看K8陀螺仪的主要参数。
角速度传感器是陀螺仪的核心部件之一,它负责测量物体的角速度。
K8陀螺仪的角速度传感器具有较高的测量范围和精度,能够满足大多数应用场景的需求。
加速度传感器也是K8陀螺仪的重要组成部分,它可以帮助陀螺仪测量物体的加速度。
K8陀螺仪的加速度传感器同样具有较高的测量范围和精度。
此外,K8陀螺仪还具有稳定的电源系统,可以提供合适的电压和电流,保证陀螺仪的正常工作。
最后,K8陀螺仪的外观尺寸较小,便于安装和使用。
了解了K8陀螺仪的主要参数之后,我们来看看这些参数对性能的影响。
角速度传感器和加速度传感器的测量范围和精度直接影响着陀螺仪的测量能力,较高的测量范围和精度可以使陀螺仪更加稳定和准确。
电源系统对陀螺仪的性能也有很大影响,合适的电压和电流可以保证陀螺仪的正常工作,提高其稳定性和可靠性。
外观尺寸则影响着陀螺仪的安装和使用便利性,较小的尺寸可以使陀螺仪更容易安装在各种设备上,方便用户使用。
小学综合实践活动的选题问题与策略小学综合实践活动的选题问题与策略摘要:选择和确定综合实践活动课题是开展实践活动的第一步。
“万事开头难”,学生对于课题的选择和确定面临种种问题,本文从课题选择的原则谈谈相应的策略。
关键词:综合实践活动;选题;问题;策略在我国的小学教育中,长期以来过分强调和要求学生记忆和掌握书本上的知识,教学方式以教师的“满堂灌”为主,这种教学模式严重的制约了学生的创新思维的发展和社会实践能力的培养。
为了改变过去教育中的存在的弊端和不足,综合实践活动作为一门正式课程被纳入到基础教育课程改革纲要(试行)(2001年6月7日),综合实践活动在全国各省市试行并逐步推广。
一、综合实践课程概述1、综合实践活动综合实践活动是指学生基于自身兴趣,在教师指导下,从自然、社会和自身生活中选择和确定研究专题,通过文献研究、社会调查、科学实验、数据分析、撰写报告等,主动地获取知识、应用知识、解决问题的学习,并在这个过程中习得科学研究的方法。
2、课程目的综合实践活动是国家规定的必修课,包括研究性学习、劳动技术教育、社区服务、社会实践四部分内容。
开设综合实践活动旨在让学生联系社会实际,通过亲身体验进行学习、积累和丰富经验,培养创新精神、实践能力和终身学习的能力。
3、研究内容①人与自然。
如环境保护、生态建设、能源利用、农作物改良、生物多样性保护、自然资源保护与开放利用、天文地理研究等。
②人与社会。
如社会关系研究、企业发展研究、社区管理、人群心理、人口研究、城市规划、交通建设、法制建设、政治制度、社会经济发展、宗教研究、贸易与市场研究、乡土文化与民俗文化研究、历史遗迹研究、名人思想与文化研究、传统道德研究、传统文化与现代文明研究、东西方文化比较研究、民间文学、艺术研究、影视文化研究、大众传媒研究等。
③人与自我。
如小学生生理与心理问题研究、小学生行为方式研究、学生社团研究、学生群体关系研究、学生消费研究、学校制度与学生成长研究、班级制度与文化研究、社会适应研究等。
第一章1、以下哪个不是传感器的组成()A、信号元件B、敏感元件C、转换元件D、信号转换电路正确答案: A2、下列属于按传感器的工作原理进行分类的传感器是)A、应变式传感器B、化学型传感器C、压电式传感器D、热电式传感器正确答案: B3、传感器的下列指标全部属于静态特性的是: A 线性度、灵敏度、阻尼系数B、幅频特性、相频特性、稳态误差C、迟滞、重复性、漂移D、精度、时间常数、重复性正确答案: C4、传感器能感知的输入变化量越小,表示传感器的()A、线性度越好B、迟滞越小C、重复性越好D、分辨率越高正确答案: D5、传感器的静态特性,是指当传感器输入,输出不随()变化时,其输出—输入的特性。
A、时间B、被测量C、环境D、地理位置正确答案: A 6、如果把计算机比作人的大脑,那么传感器可以比作()A、眼睛B、感觉器官C、手D、皮肤正确答案: B第二章1,属于传感感器静态指标的是( D)A 固有频率B 临街频率C 阻尼比D 重复性 2,全桥差动的电压灵敏度是单臂工作时的( C)A 不变B 2 倍C 4 倍D 8 倍 3,通用应变式传感器测量( C)A 温度B 密度C 加速度D 电阻 4,利用电桥进行温度补偿,补偿片的选择是( A)A 与应变片相邻,且同质的工作B 与应变片相邻,且异质的工作C 与应变片相对,且同质的工作D 与应变片相对,且异质的工作 5,影响金属导体材料应变灵敏系数 K 的主要因素是( B)A导体材料电阻率的变化B导体材料几何尺寸的变化C 导体材料物理性质的变化D导体材料化学性质的变化 6,电阻应变片的线路温度补偿的方法有( AB)A差动电桥补偿法B 补偿块粘贴应变片法C补偿线圈补偿法D恒流源温度补偿电路第三章1、电感式传感器的常用测量电路不包括()。
A.交流电桥B. 变压器式交流电桥C. 脉冲宽度调制电路D. 谐振式测量电路2、电感式传感器采用变压器式交流电桥测量电路时,下列说法不正确的是()。
陀螺仪测量操作流程下载温馨提示:该文档是我店铺精心编制而成,希望大家下载以后,能够帮助大家解决实际的问题。
文档下载后可定制随意修改,请根据实际需要进行相应的调整和使用,谢谢!并且,本店铺为大家提供各种各样类型的实用资料,如教育随笔、日记赏析、句子摘抄、古诗大全、经典美文、话题作文、工作总结、词语解析、文案摘录、其他资料等等,如想了解不同资料格式和写法,敬请关注!Download tips: This document is carefully compiled by theeditor. I hope that after you download them,they can help yousolve practical problems. The document can be customized andmodified after downloading,please adjust and use it according toactual needs, thank you!In addition, our shop provides you with various types ofpractical materials,such as educational essays, diaryappreciation,sentence excerpts,ancient poems,classic articles,topic composition,work summary,word parsing,copy excerpts,other materials and so on,want to know different data formats andwriting methods,please pay attention!陀螺仪测量操作流程。
测量准备。
1. 选择合适陀螺仪,根据测量目标和环境选择合适的陀螺仪类型和灵敏度。
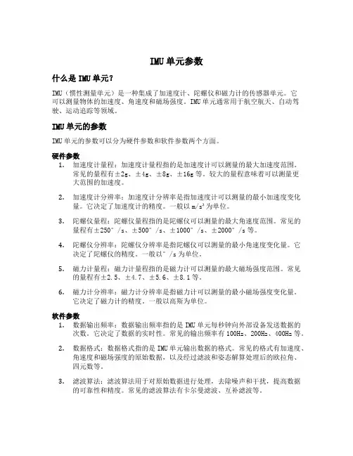
IMU单元参数什么是IMU单元?IMU(惯性测量单元)是一种集成了加速度计、陀螺仪和磁力计的传感器单元。
它可以测量物体的加速度、角速度和磁场强度。
IMU单元通常用于航空航天、自动驾驶、运动追踪等领域。
IMU单元的参数IMU单元的参数可以分为硬件参数和软件参数两个方面。
硬件参数1.加速度计量程:加速度计量程指的是加速度计可以测量的最大加速度范围。
常见的量程有±2g、±4g、±8g、±16g等。
较大的量程意味着可以测量更大范围的加速度。
2.加速度计分辨率:加速度计分辨率是指加速度计可以测量的最小加速度变化量。
它决定了加速度计的精度。
一般以m/s²为单位。
3.陀螺仪量程:陀螺仪量程指的是陀螺仪可以测量的最大角速度范围。
常见的量程有±250°/s、±500°/s、±1000°/s、±2000°/s等。
4.陀螺仪分辨率:陀螺仪分辨率是指陀螺仪可以测量的最小角速度变化量。
它决定了陀螺仪的精度。
一般以°/s为单位。
5.磁力计量程:磁力计量程指的是磁力计可以测量的最大磁场强度范围。
常见的量程有±2.5、±4.7、±5.6、±8.1等。
6.磁力计分辨率:磁力计分辨率是指磁力计可以测量的最小磁场强度变化量。
它决定了磁力计的精度。
一般以高斯为单位。
软件参数1.数据输出频率:数据输出频率指的是IMU单元每秒钟向外部设备发送数据的次数。
它决定了数据的实时性。
常见的输出频率有100Hz、200Hz、400Hz等。
2.数据格式:数据格式指的是IMU单元输出数据的格式。
常见的格式有加速度、角速度和磁场强度的原始数据,以及经过滤波和姿态解算处理后的欧拉角、四元数等。
3.滤波算法:滤波算法用于对原始数据进行处理,去除噪声和干扰,提高数据的可靠性和精度。
常见的滤波算法有卡尔曼滤波、互补滤波等。
激光陀螺仪标度因数测试系统及测试方法与设计方案设计方案:1.激光陀螺仪:选择具有高精度和稳定性的激光陀螺仪作为测试仪器。
激光陀螺仪应具有较高的测量频率和角度分辨率,以确保测试结果的准确性。
2.电子控制装置:用于控制激光陀螺仪的工作状态。
通过电子控制装置,可以选择不同的测试模式,设置测试参数,实现自动化测试。
3.数据采集设备:用于对激光陀螺仪输出的信号进行采集和处理。
数据采集设备应具有较高的采样频率和位深度,以确保对信号的准确采集。
4.测试平台:为激光陀螺仪和标度因数测试系统提供一个稳定的支撑平台,以确保测试过程中不受外界干扰。
测试方法:1.准备工作:将激光陀螺仪固定在测试平台上,并将电子控制装置和数据采集设备与激光陀螺仪连接好,确保连接稳固。
2.校准:在进行标度因数测试前,需要对激光陀螺仪进行校准。
通过校准可以消除系统误差,提高测试的准确性。
3.测试步骤:在标度因数测试过程中,需要按照以下步骤进行:a.设定测试参数:根据测试需求,设置测试模式、测试频率和测试时间等参数。
b.开始测试:启动电子控制装置,开始测试过程。
在测试过程中,激光陀螺仪将输出角速度信号,数据采集设备将对信号进行采集和处理。
c.数据处理:通过对采集到的信号进行处理,可以得到标度因数测试的结果。
可以使用数学模型或者统计分析方法对信号进行处理,以获得准确的标度因数值。
4.结果评估:根据标度因数测试的结果,对激光陀螺仪进行性能评估。
评估结果可以用于对激光陀螺仪进行校准和改进,提高其性能。
总结:激光陀螺仪标度因数测试系统的设计方案和测试方法,需要选择合适的测试仪器、电子控制装置和数据采集设备,并通过校准和数据处理等步骤,获取准确的测试结果。
通过该系统,能够对激光陀螺仪的性能进行评估,并为后续的应用提供准确的角速度测量结果。
微机电陀螺系统的性能分析与优化设计随着科技的不断发展,微机电陀螺系统已经在许多领域得到了广泛应用,包括导航、姿态控制、运动定位等。
在这篇文章中,我们将重点讨论微机电陀螺系统的性能分析与优化设计。
一、微机电陀螺系统的原理与性能分析微机电陀螺系统是通过利用MEMS(Micro-Electro-Mechanical Systems,微电子机械系统)技术将陀螺仪微型化而实现的。
其工作原理主要依赖于角速度感应器和转动方向感应器,通过检测微小的转动变化来测量姿态角和角速度。
在性能分析过程中,我们需要关注陀螺系统的稳定性、精度和灵敏度。
稳定性是指陀螺系统在长时间工作中的稳定性能,主要包括零漂和长期稳定度。
精度是指陀螺系统测量结果与真实值之间的差异程度,主要受到零位偏移、非线性误差和尺度因子误差的影响。
灵敏度是指陀螺系统对不同角速度变化的反应能力,主要由增益和频率响应决定。
二、优化设计策略在设计微机电陀螺系统时,我们可以采取一些优化设计策略来提升其性能。
以下为几个常见的优化设计策略:1. 选择合适的陀螺仪类型:根据具体应用需求,选择合适的陀螺仪类型,包括共轴型、交叉型和分立型等。
不同类型的陀螺仪在性能上会有所差异,需要根据具体的应用场景来选择最合适的类型。
2. 优化陀螺仪的工作温度范围:陀螺仪的工作温度范围对其性能影响较大。
如果工作温度超过了陀螺仪的设计范围,可能会导致精度下降和不稳定性增加。
因此,在设计中应充分考虑实际工作环境的温度范围,并采取相应的措施来优化陀螺仪的工作温度范围。
3. 提高信噪比:信噪比是指信号与噪声之间的比值。
陀螺仪系统中存在各种噪声源,如电子噪声、机械噪声等。
通过选择合适的信号处理算法和优化电路设计,可以提高信号与噪声之间的比值,从而提高系统的精度和稳定性。
4. 降低电源噪声:电源噪声是影响陀螺系统性能的重要因素之一。
电源噪声可能会干扰信号的接收和处理,导致陀螺系统的精度下降。
通过优化供电系统的设计,例如使用稳定的电源和降噪电路,可以有效降低电源噪声对陀螺系统的影响。
IMU(惯性测量单元)是一种用于测量物体的加速度和角速度的设备。
其中,陀螺仪(gyro)是一种用于测量角速度的传感器,它通过测量物体围绕其自身轴的旋转速度来感知运动状态。
而IMU gyro bias标准则是对IMU陀螺仪偏差的规定和标准。
IMU gyro bias标准对于保证IMU测量结果的精确性和准确性至关重要。
在实际应用中,由于制造和环境因素的影响,IMU陀螺仪往往会存在一定的偏差,即gyro bias。
这种偏差会对IMU测量结果产生影响,甚至在某些情况下会导致误差累积,影响导航、定位和姿态控制等应用的准确性和稳定性。
针对IMU gyro bias标准,首先需要对陀螺仪偏差进行全面评估和分析。
对于单个陀螺仪而言,其偏差受到温度、加速度、震动等因素的影响。
除了对偏差本身进行评估外,还需要考虑偏差随时间和环境变化的情况,以便制定合理的校准和补偿策略。
IMU gyro bias标准需要明确定义和规定陀螺仪偏差的允许范围和准确度要求。
不同的应用领域对IMU测量结果的精度要求不同,因此需要根据实际应用场景来制定相应的标准,以保证IMU在特定环境下的准确性和稳定性。
另外,在撰写文章时,还需要就如何根据IMU gyro bias标准来选择和应用合适的陀螺仪进行探讨。
在实际应用中,不同品牌、型号的陀螺仪其偏差特性可能存在差异,因此需要根据标准要求来选择合适的设备,并对其进行定期校准和检验,以保证其测量结果的可靠性和准确性。
从个人观点来看,IMU gyro bias标准的制定和应用对于推动惯性测量技术的发展和应用具有重要意义。
随着无人驾驶、智能导航、运动追踪等领域的快速发展,对IMU测量结果的精确性和稳定性要求越来越高,而IMU gyro bias标准的制定能够为相关技术和应用提供规范和指导,促进行业的发展和进步。
IMU gyro bias标准是保证IMU测量结果准确性和稳定性的关键,它需要对陀螺仪偏差进行全面评估和分析,并根据实际应用制定相应的标准和要求。
测距仪操作手册(安卓版)橱柜培训部目录一、测距仪简介 ..............................................................................................错误!未定义书签。
1、测距仪工具特点2、测距仪Meterbox iLDM Pro软件下载及安装二、iLDM-150仪表操作..................................................................................错误!未定义书签。
三、iLDM-150仪表链接..................................................................................错误!未定义书签。
四、Meterbox iLDM Pro家装量房................................................................错误!未定义书签。
1、实景标注 ................................................................................................错误!未定义书签。
1.1 实景标注操作总流程 (3)1.2实景选取 ............................................................................................错误!未定义书签。
1.3实景测量 ............................................................................................错误!未定义书签。
光纤陀螺技术参数选型1.光纤陀螺工作原理光纤陀螺是一种利用回波光纤中光信号相位差变化来测量转动角速度的设备。
其基本原理是通过光纤传输光信号的相位差变化来实现转动角速度的测量。
2.光纤陀螺技术参数光纤陀螺的技术参数包括测量范围、分辨率、精度、稳定性等。
2.1测量范围光纤陀螺的测量范围是指其能够测量的转动角速度的上下限。
根据具体应用的需求,需要选用合适的测量范围,以保证光纤陀螺可以满足实际测量需要。
2.2分辨率光纤陀螺的分辨率是指其能够测量的最小角速度变化,也可以理解为陀螺仪的感知能力。
分辨率越高,表示光纤陀螺对微小的角速度变化更加敏感。
2.3精度光纤陀螺的精度是指其输出值与实际值之间的误差。
精度越高,表示光纤陀螺的测量结果与实际值之间的偏差越小。
2.4稳定性光纤陀螺的稳定性是指其在长期工作过程中输出值的稳定性能。
稳定性越好,表示光纤陀螺的测量结果在不同环境条件下的波动较小。
3.光纤陀螺技术参数选型方法在确定光纤陀螺的技术参数时,需要综合考虑实际应用需求、成本和技术可行性等因素。
以下是一些常用的光纤陀螺技术参数选型方法:3.1根据应用需求确定测量范围根据实际测量需求,确定光纤陀螺的测量范围。
需要考虑转动角速度的最大值和最小值,以保证光纤陀螺能够满足实际测量需求。
3.2根据应用场景确定分辨率根据应用场景的需求,确定光纤陀螺的分辨率。
一般来说,对于需要测量微小角速度变化的应用,需要选择具有高分辨率的光纤陀螺。
3.3根据应用精度确定精度要求根据应用的精度要求,确定光纤陀螺的精度。
对于需要高精度测量的应用,需要选择具有高精度的光纤陀螺。
3.4根据应用稳定性确定稳定性要求根据应用的稳定性要求,确定光纤陀螺的稳定性。
对于需要长期稳定工作的应用,需要选择具有良好稳定性的光纤陀螺。
4.光纤陀螺技术参数选型的注意事项在进行光纤陀螺技术参数选型时,需要注意以下几个方面:4.1应用需求的准确把握需要充分了解实际应用需求,使技术参数选型更加准确。
一.事前淮备1. 亚拓 GPro 三轴陀螺仪一组。
2. 电脑端设定软件。
可至这里下载, 目前最新的版本。
/Gpro/CH/3. mini USB 连接线。
4. 已组装好直升机一架,电装走线完成,如使用独立接收则接收事先跟遥控完成对频。
5. 安装好舵机,建议尾舵机信号线先不用连接至GPro。
6. 螺距规。
二.遥控器事前设定1. 建立一新模型。
2. 十字盘类型 (SWASH Plate) : 1 Servo90/H1/Normal。
3. 十字盘混控设定全部取消。
4. 升降,副翼,尾舵的大小舵(DR)/ 指数(Expo)为100/05. 最大行程量(ATV / Travel Adustment / Endpoint) 为1006. SUBTRIM, TRIM 全都为07. 螺距曲线JR为 0-50-100, FUTABA T14SG 为 -100,0,+1008. 飞行模式则依自己需要设定,在GPro 校正时可以在Hold,但在确认油门方向时要在Normal,建议马达线暂时断线,以防无预警启动。
三. 安装电脑软件在之前淮备事项里提供的下载点下载的GPro电脑端设定软件。
Win7/Win8请以管理者身份来安装。
在安装完后,桌面会有GPro软件的快捷方式。
特别感谢台湾模友lliu0130经验分享ALIGN 亚拓 GPRO 三轴陀螺仪的安装与调试方法四. 接收接线方式1.传统外接式接收传统接收的接线方式是用彩虹线连接接收及GPro。
建议可以预先在彩虹线上杜邦头标明:T:油门,A: 副翼,E: 升降,G:尾舵感度,R: 尾舵,P:螺距。
这样才不易接错。
2.FUTABA S-BUS/JR XBUS注: 使用 JR XBUS 接收时要使用 Mode A.3.外接卫星天线 (DSM2,DSMX, DMSS)4.BEC 供电建议如果是双输出的 BEC,1个接在 Battery,1个 Y 接接在 CH1,CH2,CH3 或 RUDD.2条接彩虹线端子不可带 BEC 电力,注意: 选用的Y接线径不可比 BEC 电调的线径细,大多在18-20AWG 上下.且如同一BEC本身具双输出OK,但不要不同2个 BEC电调轮出.这样会有差压回授问题.而 BATT OUT 则留给用来供电给接收.接着遥控器按照Gpro 说明书指示,建立一新的模型,并先跟接收对好频。
陀螺仪基本操作方法陀螺仪是一种可以测量和检测物体角速度的设备,广泛应用于飞行器、导航设备、运动控制器和虚拟现实系统等领域。
正确操作和使用陀螺仪可以保证其测量结果的准确性和稳定性,以下是陀螺仪的基本操作方法:1. 放置和安装:在使用陀螺仪之前,首先应该选择一个稳定平整的表面放置陀螺仪。
确保陀螺仪的机械部分处于正常工作状态,并调整陀螺仪的位置和姿态,使其能够测量到所需的物体角速度。
2. 连接电源:将陀螺仪与电源连接,并根据陀螺仪的使用说明书来确定正确的电压和电源极性。
在连接电源之前,确保电压和电流能够满足陀螺仪的要求,以免损坏设备。
3. 校准:在使用陀螺仪之前,建议进行校准操作。
校准的目的是消除陀螺仪在安装和使用过程中可能引入的误差。
校准的方法和步骤可能因陀螺仪型号和制造商而有所不同,但通常包括静态校准和动态校准两种方式。
- 静态校准:将陀螺仪置于静止状态,通过设备菜单或按钮选择校准功能。
在校准过程中,陀螺仪会自动测量和记录当前的零偏值,并在测量过程中对其进行补偿,以提高测量精度。
- 动态校准:将陀螺仪固定在稳定的运动轨道上,通过设备菜单或按钮选择动态校准功能。
在校准过程中,陀螺仪会自动测量和记录在运动过程中产生的误差,并在测量过程中对其进行补偿,以提高测量精度。
4. 启动和停止测量:在校准完成后,可以启动陀螺仪进行测量。
通过设备按钮、软件界面或远程命令等方式启动陀螺仪的测量模式,开始记录物体的角速度。
在测量过程中,确保测量环境的稳定性,并尽量避免外界干扰,以保证测量结果的准确性。
- 启动测量:按下陀螺仪上的启动按钮或通过设备菜单等方式启动测量模式。
在启动之前,可以根据需求设置测量参数,如采样率、滤波器和输出格式等。
- 停止测量:按下陀螺仪上的停止按钮或通过设备菜单等方式停止测量模式。
在停止测量之后,可以导出或记录测量数据,并关闭设备以节省能源。
5. 数据处理和分析:陀螺仪测量得到的角速度数据可以进一步进行数据处理和分析。
陀螺仪设置使用技巧陀螺仪是一种用于测量角速度和角度的装置,广泛应用于飞行器、汽车、手机等领域。
正确设置和使用陀螺仪可以提高其测量精度和可靠性,以下是一些陀螺仪设置使用技巧。
首先,正确安装陀螺仪非常重要。
陀螺仪通常有三个轴,分别是俯仰轴、滚转轴和偏航轴。
安装时,必须确保陀螺仪的轴与被测量对象的轴保持一致,这样才能获得准确的测量结果。
同时,陀螺仪应尽量远离干扰源,例如电磁场和振动物体,避免测量误差的产生。
其次,注意校准陀螺仪。
陀螺仪在使用前需要进行校准,以调整其零位和灵敏度。
通常可以通过软件或硬件来进行校准。
在校准时,需要让陀螺仪处于稳定的状态下,以获得准确的校准结果。
同时,还需要根据具体使用场景进行调整,例如对于飞行器来说,可以校准陀螺仪的角速度和加速度,以提高飞行稳定性。
此外,要合理选择陀螺仪的采样率和输出频率。
采样率是指每秒钟陀螺仪获取数据的次数,它决定了陀螺仪的测量精度和响应速度。
较高的采样率可以获得更准确的测量结果,但也会增加数据处理的负担。
输出频率是指陀螺仪向外部设备输出数据的频率,通常通过串口或I2C总线进行数据传输。
合理选择采样率和输出频率可以根据具体应用需求来确定,以平衡精度和性能。
最后,使用陀螺仪时要注意对数据进行滤波和处理。
陀螺仪的测量数据常常会受到噪声的干扰,因此需要使用数字滤波器或卡尔曼滤波器对数据进行处理,以提高测量精度。
此外,还可以使用陀螺仪数据与其他传感器(例如加速度计)的数据进行融合,以获取更准确和可靠的姿态信息。
总之,正确设置和使用陀螺仪是确保其测量精度和可靠性的关键。
安装陀螺仪时要注意轴向一致和避免干扰源,校准时要稳定且根据具体场景调整,选择合理的采样率和输出频率,对数据进行滤波和处理。
只有在综合考虑这些因素的情况下,我们才能充分发挥陀螺仪的优势,并有效应用于不同领域。
欧尚x5plus说明书篇一:欧尚X5 Plus说明书欧尚是一家跨国零售集团,致力于为消费者提供高品质、高性价比的家居生活用品。
欧尚X5 Plus是欧尚推出的一款智能手机,具有强大的性能和多种功能,为生活和工作提供更多便利。
在使用欧尚X5 Plus之前,建议仔细阅读本说明书,以便更好地了解和使用这款手机。
以下是欧尚X5 Plus说明书的正文:第一章:概述1.1 欧尚X5 Plus的简介欧尚X5 Plus是欧尚推出的一款智能手机,具有强大的性能和多种功能,包括:- 操作系统:Android 8.0(Oreo)- 处理器:高通骁龙855处理器- 内存:6GB- 存储:128GB/256GB/512GB- 屏幕:6.5英寸AMOLED屏幕- 摄像头:前置1600万像素,后置1200万像素+2000万像素+2000万像素三摄像头- 电池:4500mAh电池,支持快速充电和无线充电- 其他功能:NFC、Wi-Fi、蓝牙、GPS、加速度计、陀螺仪等1.2 使用欧尚X5 Plus的指南在使用欧尚X5 Plus之前,建议仔细阅读本说明书,以便更好地了解和使用这款手机。
以下是欧尚X5 Plus使用指南的正文:- 解锁欧尚X5 Plus:使用指纹传感器或密码解锁- 连接互联网:通过Wi-Fi或移动数据连接互联网- 设置:进入设置菜单,设置个性化设置、语言、位置等- 其他功能:进入设置菜单,查看其他功能设置- 关闭/开启应用程序:通过轻触屏幕或滑动手指关闭/开启应用程序- 存储数据:通过打开“设置”菜单,选择“存储”选项,将数据存储到SD 卡中第二章:系统设置2.1 语言和输入法2.1.1 语言:设置菜单,选择“语言和输入法”选项2.1.2 添加语言:输入语言,添加新的语言2.1.3 删除语言:输入语言,删除不再需要的语言2.2 屏幕亮度2.2.1 调节亮度:设置菜单,选择“亮度”选项2.2.2 调整最大/最小亮度:屏幕设置,调节亮度2.3 显示设置2.3.1 屏幕显示:设置菜单,选择“显示”选项2.3.2 调整屏幕颜色:屏幕设置,调整屏幕颜色第三章:基本功能3.1 指纹识别3.1.1 指纹识别:解锁欧尚X5 Plus3.1.2 指纹识别:记录指纹信息3.2 摄像头3.2.1 拍照:打开相机应用程序,拍照3.2.2 视频:打开相机应用程序,录制视频3.3 网络连接3.3.1 Wi-Fi连接:打开Wi-Fi设置,连接互联网3.3.2 移动数据连接:打开移动数据设置,连接互联网3.4 其他功能3.4.1 加速度计:设置菜单,选择“加速度计”选项3.4.2 陀螺仪:设置菜单,选择“陀螺仪”选项3.4.3 其他:设置菜单,查看其他功能设置第四章:软件升级4.1 软件更新4.1.1 下载升级包:在欧尚官方网站或第三方应用商店下载升级包4.1.2 安装升级包:将升级包存储到SD卡中,然后打开欧尚X5 Plus,选择“设置”菜单,选择“关于手机”选项4.1.3 更新系统:打开“设置”菜单,选择“系统”选项,选择“软件更新”选项,检查是否有更新第五章:常见问题5.1 欧尚X5 Plus如何工作?欧尚X5 Plus使用高通骁龙855处理器,支持Android 8.0(Oreo)操作系统,具有强大的性能和多种功能。
陀螺仪的选择:其机械性能是最重要的参数作者:ADI公司Harvey Weinberg选择陀螺仪时,需要考虑将最大误差源最小化。
在大多数应用中,振动敏感度是最大的误差源。
其它参数可以轻松地通过校准或求取多个传感器的平均值来改善。
偏置稳定度是误差预算较小的分量之一。
浏览高性能陀螺仪数据手册时,多数系统设计师关注的第一个要素是偏置稳定度规格。
毕竟,它描述的是陀螺仪的分辨率下限,理所当然是反映陀螺仪性能的最佳指标!然而,实际的陀螺仪会因为多种原因而出现误差,使得用户无法获得数据手册中宣称的高偏置稳定度。
的确,可能只有在实验室内才能获得那么高的性能。
传统方法是借助补偿来最大程度地降低这些误差源的影响。
本文将讨论多种此类技术及其局限性。
最后,我们将讨论另一种可选范式——根据机械性能选择陀螺仪,以及必要时如何提高其偏置稳定度。
环境误差所有中低价位的MEMS陀螺仪都有一定的时间-零点偏置和比例因子误差,此外还会随温度而发生一定的变化。
因此,对陀螺仪进行温度补偿是很常见的做法。
一般而言,陀螺仪集成温度传感器的目的就在于此。
温度传感器的绝对精度并不重要,重要的是可重复性以及温度传感器与陀螺仪实际温度的紧密耦合。
现代陀螺仪的温度传感器几乎毫不费力就能达到这些要求。
许多技术可以用于温度补偿,如多项式曲线拟合、分段线性近似等。
只要记录了足够数量的温度点,并且在校准过程中采取了充分的措施,那么具体使用何种技术是无关紧要的。
例如,在每个温度的放置时间不足是一个常见的误差源。
然而,无论采用何种技术,无论有多细心,温度迟滞——即通过冷却与通过加热达到某一特定温度时的输出之差——都将是限制因素。
图1所示为陀螺仪ADXRS453的温度迟滞环路。
温度从+25℃变为+130℃,再变为–45℃,最后回到+25℃,与此同时记录未补偿陀螺仪的零点偏置测量结果。
加热周期与冷却周期中的+25℃零点偏置输出存在细微的差异(本例中约为0.2°/s),这就是温度迟滞。
此误差无法通过补偿来消除,因为无论陀螺仪上电与否,它都会出现。
此外,迟滞的幅度与所施加的温度“激励”量成比例。
也就是说,施加于器件的温度范围越宽,则迟滞越大。
图1. 经历温度循环(–45°C至+130°C)时未补偿ADXRS453的零点偏置输出如果应用允许启动时复位零点偏置(即无旋转时启动),或者在现场将零点偏置调零,则可以忽略此误差。
否则,这就可能是偏置稳定度性能的一个限制因素,因为我们无法控制运输或存储条件。
抗振理想情况下,陀螺仪仅测量旋转速率,无关其他。
但实际应用中,由于机械设计不对称和/或微加工不够精确,所有陀螺仪都有一定的加速度敏感度。
事实上,加速度敏感度有多种外在表现,其严重程度因设计而异。
最显著的通常是对线性加速度的敏感度(或g敏感度)和对振动校正的敏感度(或g2敏感度)。
由于多数陀螺仪应用所处的设备是绕地球的1 g重力场运动和/或在其中旋转,因此对加速度的敏感度常常是最大的误差源。
成本极低的陀螺仪一般采用极其简单紧凑的机械系统设计,抗振性能未经优化(它优化的是成本),因而振动可能会造成严重影响。
1000°/h/g(或0.3°/s/g)以上的g敏感度也不足为奇,比高性能陀螺仪差10倍以上!对于这种陀螺仪,偏置稳定度的好坏并无多大意义,陀螺仪在地球的重力场中稍有旋转,就会因为g和g2敏感度而产生巨大的误差。
一般而言,此类陀螺仪不规定振动敏感度——默认为非常大。
较高性能的MEMS陀螺仪则好得多。
表1列出了几款高性能MEMS陀螺仪的数据手册所列规格。
对于这一类别中的多数陀螺仪,g敏感度为360°/h/g(或0.1°/s/g),某些低于60°/h/g,远远优于极低成本的陀螺仪。
但是,对于小到150 mg(相当于8.6°倾斜)的加速度变化,即使其中最好的陀螺仪也会超出其额定偏置稳定度。
有些设计师试图利用外部加速度计来补偿g敏感度(通常是在IMU应用中,因为所需的加速度计已经存在),这在某些情况下确实可以改善性能。
然而,由于多种原因,g敏感度补偿无法获得完全的成功。
大多数陀螺仪的g敏感度会随振动频率变化而变化。
图2显示了Silicon Sensing CRG20-01陀螺仪对振动的响应。
注意,虽然陀螺仪的敏感度在额定规格范围内(在一些特定频率处略有超出,但这些可能不重要),但从DC到100 Hz,其变化率为12:1,因此无法简单地通过测量DC时的敏感度来执行校准。
确实,补偿方案将非常复杂,要求根据频率改变敏感度。
图2. Silicon Sensing CRG20-01对不同正弦音的g敏感度响应作为对比,图3显示的是陀螺仪ADXRS646在相似条件下的响应。
事实上,有些陀螺仪比其它陀螺仪更容易进行g敏感度补偿。
不过遗憾的是,数据手册几乎从不提供此类信息,必须由用户去探索,而且可能极耗精力,但在系统设计过程中,常常没有时间等待惊喜出现。
图3. Analog Devices ADXRS646对随机振动(15 g rms, 0.11 g2/Hz)的g敏感度响应,1600 Hz滤波另一个困难是将补偿加速度计和陀螺仪的相位响应相匹配。
如果陀螺仪和补偿加速度计的相位响应匹配不佳,高频振动误差实际上可能会被放大!由此便可得出另一个结论:对于大多数陀螺仪,g敏感度补偿仅在低频时有效。
振动校正常常不作规定,原因可能是差得令人难堪,或者不同器件差异巨大。
也有可能只是因为陀螺仪制造商不愿意测试或规定(公平地说,测试可能比较困难)。
无论如何,振动校正必须引起注意,因为它无法通过加速度计进行补偿。
与加速度计的响应不同,陀螺仪的输出误差会被校正。
改善g2敏感度的最常见策略是增加一个机械抗振件,如图4所示。
图中显示的是一个从金属帽壳封装中部分移出的Panasonic汽车陀螺仪。
该陀螺仪组件通过一个橡胶抗振件与金属帽壳隔离。
抗振件非常难以设计,因为它在宽频率范围内的响应并不是平坦的(低频时尤其差),而且其减振特性会随着温度和使用时间而变化。
与g敏感度一样,陀螺仪的振动校正响应可能会随频率变化而变化。
即使能够成功设计出抗振件以衰减已知频谱下的窄带振动,此类抗振件也不适合可能存在宽频振动的通用应用。
图4. 典型抗振件机械滥用引起的主要问题许多应用中会发生常规性短期滥用事件,这些滥用虽然不致于损伤陀螺仪,但会产生较大误差。
下面列举几个例子。
有些陀螺仪可以承受速率过载而不会表现异常。
图5显示了Silicon Sensing CRG20陀螺仪对超出额定范围大约70%的速率输入的响应。
左边的曲线显示的是旋转速率从0°/s变为500°/s 再保持不变时CRS20的响应情况。
右边的曲线则显示的是输入速率从500°/s降为0°/s时该器件的响应情况。
当输入速率超出额定测量范围时,输出在轨到轨之间紊乱地摆动。
图5. Silicon Sensing CRG-20对500°/s速率输入的响应有些陀螺仪在经受哪怕只有数百g的冲击时,也会表现出“锁定”的倾向。
例如,图6显示的是VTI SCR1100-D04在经受250 g 0.5 ms冲击时的响应情况(产生冲击的方法是让一个5 mm 钢球从40 cm的高度落在陀螺仪旁边的PCB上)。
陀螺仪未因冲击而损坏,但它不再响应速率输入,需要关断再上电以重新启动。
这并非罕见现象,多种陀螺仪都存在类似的行为。
检查拟用的陀螺仪是否能承受应用中的冲击是明智的。
图6. VTI SCR1100-D04对250 g、0.5 ms冲击的响应显然,此类误差将大得惊人。
因此,必须仔细找出给定应用中可能存在哪些滥用情况,并且验证陀螺仪是否能经受得住。
误差预算计算如上所述,多数陀螺仪应用中都存在运动或振动情况。
利用上文所示的数据手册所列规格(如果没有规定振动校正特性,则使用保守的估计值),表2列出了表1所示陀螺仪在不同应用中的典型误差预算。
从表3可以看出,增加g敏感度补偿方案后,虽然抗振性能提高了半个数量级(绝非易事),但振动敏感度仍然是一个远大于偏置稳定度的误差来源。
选型新范式在误差预算中,偏置稳定度是最小的分量之一,因此选择陀螺仪时,更为合理的做法是考虑将最大误差源最小化。
在大多数应用中,振动敏感度是最大的误差源。
然而,有时用户可能仍然希望获得比所选陀螺仪更低的噪声或更好的偏置稳定度。
幸运的是,我们有办法来解决这一问题,那就是求平均值。
不同于设计相关的环境或振动误差,多数陀螺仪的偏置稳定度误差具有噪声特性。
也就是说,不同器件的偏置稳定度是不相关的。
因此,我们可以通过求取多个器件的平均值来改善偏置稳定度性能。
如果对n个器件求平均值,则期望的改善幅度为√n。
宽带噪声也可以通过类似的求平均值方法予以改善。
结束语长久以来,偏置稳定度被视为陀螺仪规格的绝对标准,但在实际应用中,振动敏感度常常是限制性能的更严重因素。
根据抗振能力选择陀螺仪是合理的,因为其它参数可以轻松地通过校准或对多个传感器求平均值来改善。
附录:计算振动引起的误差为了计算给定应用中振动引起的误差,需要了解加速度的预计幅度,以及此种加速度可能发生的频率。
表2和表3所示的应用说明如下:• 跑步通常产生2g的峰值,约占4%的时间。
• 直升机的振动相当稳定。
多数直升机规格为0.4g宽频振动和100%占空比。
• 汹涌水面上的船只(尤其是小船)倾斜度可达±30°(产生±0.5 g振动)。
占空比可以假设为20%。
• 对于平土机和前端装载机等施工设备,只要其刀片或铲斗撞击到石头,就会产生高g (50 g)而短暂的冲击。
占空比典型值为1%。
计算振动引起的误差时,必须考虑g敏感度和g2敏感度。
以直升机应用为例,计算如下:误差= [g 敏感度误差] +[g2敏感度误差] = [0.4 g × g 敏感度× 3600 s/h × 100%] + [(0.4 g)2 × g2敏感度× 3600 s/h × 100%]如果通过加速度计补偿g敏感度,则仅g敏感度降低,降幅为补偿系数。