个人成功商数测试
- 格式:doc
- 大小:18.26 KB
- 文档页数:7
成功商数自测法为了帮助你了解自己,这里特意为你准备了一张个人问题分析表,此表已帮助许多人正确地了解了他们自己。
你也许进行过许多测试—智力、才能、性格、词汇量以及其他等等。
但是这个测试和其他的测试是有区别的。
我们把它称为你的“成功商数分析”。
这个测试是为了证明你是否与世界上杰出人物有其共性,它可以:(1)指导你的思想进入你所希望的渠道。
(2)指明你在成功的路上现在所处的位置。
(3)帮助你确定你该向何处去。
(4)估量你到达你所向往的目的地的可能性。
(5)指明你现在应有的抱负和其他特点。
(6)激励你用积极的心态去行动。
我们建议,你立即尽力回答下面的问题,尽量做到准确和真实,而不要愚弄自己。
只要真实地回答每一个问题,这个测试才能有效。
回答以“是”或“否”。
一、确定的目的1.你已确定了一生的主要目标吗?2.你已定下了达到那个目标的时限吗?3.你制订了达到那个目标的具体计划吗?4.你规定了那个目标将给你带来什么一定的利益吗?5.你知道积极心态的意义是什么吗?6.你能控制你的心态吗?7.你知道任何人都能用充分的力量去控制的唯一的东西是什么吗?8.你知道怎样去发现你自己的和别人的消极心态吗?9.你知道怎样使积极的心态作为一种习惯吗?10.你是否养成了一种习惯:使你所付出的劳动比你所得的报酬更多更好?11.你知道职工何时才有资格多得报酬吗?12.你是否听说过有人在某种职业中取得成功,而他做的事并不比他得的报酬所要他做的事更多?13.你是否认为任何人都有权要求增加工资,只要他付出的劳动超过他所得的工资?14.如果你是你自己的雇主,你会对你现在作为一个雇工所作的服务感到满意吗?15.你是否把不断学习有关你的职业的更多知识作为你的职责?16.你是哪一种习惯:对你所不熟悉的问题发表“意见”?17.当你需要知识时,你知道如何寻找吗?18.当你生气时,你能沉默不语吗?19.你习惯于三思而行吗?20.你易于丧失耐心吗?21.你的性情一般是平和的吗?22.你习惯于让你的情绪控制你的理智吗?23.你总是通过影响别人来使自己达到目的吗?24.你相信一个人没有别人的帮助也能成功吗?25.你相信一个人如果受到他的妻子或其他家庭成员的反对,他工作中也能很容易地取得成功吗?26.雇主和雇工融洽地在一起工作有好处吗?27.当你所属的团体受到赞扬时,你感到自豪吗?28.你相信你有无穷的智慧吗?29.你是一个正直的人吗?30.你相信你有能力去做你决定要做的事吗?31.你是否合理地摆脱了下列七种基本恐惧:①恐惧贫穷?②恐惧批评?③恐惧健康不佳?④恐惧失去爱?⑤恐惧失去自由?⑥恐惧年老?⑦恐惧死亡?32.你有令人讨厌的习惯吗?33.你有应用“金科玉律”的习惯吗?34.同你一起工作的人喜欢你吗?35.你常打扰别人吗?36.你能按计划工作吗?37.你的工作有计划性吗?38.你在工作方面具有别人所没有的卓越才能吗?39.你有拖延的习惯吗?40.你有力图将计划制订得更完备,以提高工效的习惯吗?41.你是富有热情的人吗?42.你能倾注你的热情去执行你的计划吗?43.你的热情会干扰你的判断吗?44.你习惯于把你的思想集中到你所做的工作上吗?45.你易于受外界的影响而改变你的计划或决定吗?46.当你遇到反对时,你就倾向于放弃你的目标和计划吗?47.你能排除不可避免的烦恼而不断地工作吗?48.你能同别人和谐相处吗?49.你能像你随便要别人给予帮助那样,给予别人帮助吗?50.你经常同别人发生争论吗?51.你认为同事间的友好合作有巨大的好处吗?52.你知道一个人不和他的同事合作会造成损失吗?53.你遇到失败就停止努力吗?54.如果你在某次尝试中失败了,你能继续努力吗?55.你认为暂时的就是永久的失败吗?56.你从失败中学到了什么教训吗?57.你知道如何将失败转变为成功吗?58.你能运用你的建设性的想像力吗?59.你具有决断力吗?60.你认为只能照章遵命办事的人比能提出新主意的人更有价值吗?61.你是创造发明型的人吗?62.你能就你的工作提出行之有效的主意吗?63.当情况令人满意的时候,你能听从合理的忠告吗?64.你能按固定的比例节省你的收入吗?65.你花钱不考虑将来吗?66.你每夜都睡得很充分吗?67.你是否养成了利用业余时间研读自我修养书籍的习惯?68.你知道保持健康的五要素吗?69.你知道良好健康的起点吗?70.你知道休息与健康的关系吗?71.你知道调节健康所必需的四要素吗?72.你知道“忧郁症”和“心理病”的意义吗?73.你养成了你所不能控制的习惯吗?74.你已戒除了不良的习惯吗?75.近来你培养了良好的新习惯吗?“ 成功商数测试”评分标准( 1)下面的21题都应答“ 否”:12、20、32、43、53、73、13、22、35、45、55、16、24、37、46、60、19、25、39、50、65。
/628600/blog/1290641600智商(IQ)、情商(EQ)、逆商(AQ)、道商(MQ)、心商(MQ)、德商、钱商法国ID:26742319 2010年11月25日07:33智商就是智力商数。
智力通常叫智慧,也叫智能。
是人们认识客观事物并运用知识解决实际问题的能力。
智力包括多个方面,如观察力、记忆力、想象力、分析判断能力、思维能力、应变能力等。
智力的高低通常用智力商数来表示,是用以标示智力发展水平。
情商(EQ)又称情绪智力,是近年来心理学家们提出的与智力和智商相对应的概念。
它主要是指人在情绪、情感、意志、耐受挫折等方面的品质。
总的来讲,人与人之间的情商并无明显的先天差别,更多与后天的培养息息相关。
逆商(AQ)来自英文AdversityQuotient全称逆境商数,一般被译为挫折商或逆境商。
它是指人们面对逆境时的反应方式,即面对挫折、摆脱困境和超越困难的能力。
钱商简称MQ(Money Quotient),是一个人处理金钱以实现人生目标的能力总和,包括储蓄、投资、消费等方面的内容。
钱商对于个人生活和事业的重要性不言而喻,它意味着你未来的生活品质,刚参加工作获得同样收入的人,钱商低的可能一直停留在开始时的水平,到退休时还像大学刚毕业的时候那样一点积蓄都没有,退休生活捉襟见肘,而钱商高的人可能很快就升迁、利用钱生钱进入富人的行列,退休时可以悠闲地享受人生。
以下测试就是通过你现阶段的理财行为来测试你的钱商,并且给你最适合的理财建议和理财方向。
德商(Moral Intelligence Quotient,缩写成MQ),是指一个人的德性水平或道德人格品质。
德商的内容包括体贴、尊重、容忍、宽恕、诚实、负责、平和、忠心、礼貌、幽默等各种美德。
我们常说的“德智体”中是把德放在首位的;科尔斯说,品格胜于知识。
可见,德是最重要的。
一个有高德商的人,一定会受到信任和尊敬,自然会有更多成功的机会。
古人云:“得道多助,失道寡助”、“道之以德,德者得也”,就是告诉我们要以道德来规范自己的行为,不断修炼自己,才能获得人生的成功。
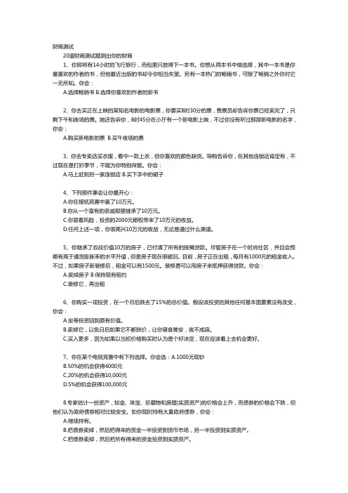
财商测试20道财商测试题测出你的财商1、你即将有14小时的飞行旅行,而包里只放得下一本书。
你想从两本书中做选择,其中一本书是你最喜欢的作者的书,但他最近出版的书却令你相当失望。
另有一本热门的畅销书,可除了畅销之外你对它一无所知。
你会:A.选择畅销书B.选择你喜欢的作者的新书2、你去买正在上映的某知名电影的电影票,你要买8时30分的票,售票员却告诉你票已经卖完了,只剩下午和夜场的票。
她还告诉你,8时45分在小厅有一个新电影上映,不过你没有听过那部新电影的名字,你会:A.购买新电影的票B.买午夜场的票3、你去专卖店买衣服,看中一款上衣,但你喜欢的颜色缺货。
导购告诉你,在其他连锁店肯定有,不过现在是打折季节,不能为你特别保留。
你会:A.马上赶到另一家连锁店B.买下手中的裙子4、下列那件事会让你最开心:A.你在报纸竞赛中赢了10万元。
B.你从一个富有的亲戚那里继承了10万元。
C.你冒着风险,投资的2000元期权带来了10万元的收益。
D.任何上述一项,你很高兴10万元的收益,无论是通过什么渠道。
5、你继承了叔叔价值10万的房子,已付清了所有的按揭贷款。
尽管房子在一个时尚社区,并且会预期有高于通货膨胀率的水平升值,但是房子现在很破旧。
目前,房子正在出租,每月有1000元的租金收入。
不过,如果房子新装修后,租金可以有1500元。
装修费可以用房子来抵押获得贷款。
你会:A.卖掉房子B保持现有租约C.装修它,再出租6、你购买一项投资,在一个月后跌去了15%的总价值。
假设该投资的其他任何基本面要素没有改变,你会:A.坐等投资回到原有价值。
B.卖掉它,以免日后如果它不断跌价,让你寝食难安,夜不成寐。
C.买入更多,因为如果以当初价格购买时认为是个好决定,现在应该看上去机会更好。
7、你在某个电视竞赛中有下列选择。
你会选:A.1000元现钞B.50%的机会获得4000元C.20%的机会获得10,000元D.5%的机会获得100,000元8.专家估计一些资产,如金、珠宝、珍藏物和房屋(实质资产)的价格会上升,而债券的价格会下跌,但他们认为政府债券相对比较安全。
第1篇一、商智测试题1. 选择题(1)以下哪个选项最适合用来衡量一个人的商业头脑?A. 逻辑思维能力B. 情绪管理能力C. 人际交往能力D. 团队协作能力答案:A(2)如果一个公司需要招聘一名市场部经理,以下哪个能力最为重要?A. 产品研发能力B. 财务管理能力C. 市场分析能力D. 人力资源协调能力答案:C(3)以下哪种商业模式最适合初创企业?A. B2CB. B2BC. O2OD. B2G答案:C(4)在以下哪个环节,创业公司最需要关注成本控制?A. 产品研发B. 市场推广C. 人力资源D. 财务管理答案:B(5)以下哪个选项不是影响公司盈利能力的因素?A. 市场需求B. 产品质量C. 员工福利D. 研发投入答案:C2. 判断题(1)商智与情商没有关联。
()答案:错误(2)创业公司不需要关注竞争对手。
()答案:错误(3)在商业决策中,直觉比数据分析更重要。
()答案:错误(4)一个好的商业模式可以解决所有问题。
()答案:错误(5)商业头脑可以后天培养。
()答案:正确3. 简答题(1)请简述商智与情商的区别。
答案:商智主要指一个人的商业头脑,包括市场分析、商业决策、财务管理等方面的能力。
情商则是指一个人在情感、人际关系、沟通等方面的能力。
两者虽然有所关联,但侧重点不同。
(2)请列举三个提升商智的方法。
答案:1. 学习商业知识,了解市场动态;2. 培养逻辑思维能力,学会数据分析;3. 积累实践经验,多参与商业活动。
(3)请列举三个提升情商的方法。
答案:1. 学会倾听,关注他人需求;2. 提高自我认知,了解自己的情绪;3. 学会沟通,善于表达自己的观点。
二、情商测试题1. 选择题(1)以下哪个选项最适合用来衡量一个人的情商?A. 逻辑思维能力B. 情绪管理能力C. 人际交往能力D. 团队协作能力答案:B(2)在以下哪种情况下,情商尤为重要?A. 与客户沟通B. 参加团队会议C. 解决工作问题D. 日常工作答案:A(3)以下哪个选项不是情商的体现?A. 理解他人情绪B. 自我激励C. 善于表达D. 依赖他人答案:D(4)在以下哪个环节,情商对于领导力尤为重要?A. 激励员工B. 指导下属C. 解决冲突D. 制定战略答案:C(5)以下哪个选项不是影响人际关系的因素?A. 信任B. 尊重C. 依赖D. 诚实答案:C2. 判断题(1)情商只与个人有关,与工作无关。
在现代社会,智力(IQ)与商业智慧(EQ)被视为衡量个人能力的重要标准。
智商测试题一直是衡量个人智力水平的一种方式,而随着商业环境的日益复杂,美商(即商业智慧)也逐渐受到重视。
本文将结合美商与智商测试题,带您探索智力与商业智慧的双重挑战。
一、智商测试:揭秘个人智力水平智商测试,即智力商数测试,是一种通过一系列问题来评估个人智力水平的工具。
以下是一些经典的智商测试题,旨在帮助您了解自己的智力水平。
题目1:数字序列1. 1, 2, 3, 5, 8, 13,下一个数字是什么?题目2:逻辑推理在以下图形中,哪个图形与其它三个不同?1. △ △ △ △2. □ □ □ □3. ○ ○ ○ ○4. △ △ △ △题目3:空间关系请将以下图形旋转90度,使其与左侧图形相同。
1.```△ △□ □```2.```△ △```3.```△ △□ □```4.```□ □△ △```题目4:类比推理在以下类比关系中,找出与“猫-老鼠”关系相似的另一组。
1. 鸟-鱼2. 马-羊3. 狗-猫4. 蜜蜂-蝴蝶题目5:记忆测试请记住以下数字序列,然后按照顺序写下它们。
1. 7, 2, 9, 5, 1, 3, 8, 6二、美商测试:评估个人商业智慧美商,即商业智慧,是指个人在商业环境中分析问题、解决问题、决策和沟通的能力。
以下是一些美商测试题,帮助您评估自己的商业智慧。
题目1:决策能力假设您是一家公司的经理,公司面临以下两个选择:1. 投资一个新项目,预计回报率为15%,但风险较高。
2. 维持现状,虽然回报率较低,但风险较小。
您会选择哪个方案?请说明理由。
题目2:沟通能力请描述一次您成功说服他人接受您观点的经历。
请包括以下要点:1. 您的观点是什么?2. 您如何表达您的观点?3. 您如何处理对方的反对意见?题目3:分析能力请分析以下商业案例,并提出您的建议。
案例:一家初创公司计划推出一款新产品,但市场调研显示消费者对该产品的需求不高。
第1篇亲爱的用户,您好!欢迎参与本次情商测试。
情商,即情绪商数,是指个体识别、理解、管理和运用情绪的能力。
本测试旨在帮助您了解自己的情商水平,并提供相应的提升建议。
请认真作答以下题目,完成后我们将为您电子打分。
一、自我认知(每题2分,共20分)1. 我通常能够准确识别自己的情绪状态。
2. 我对自己的情绪变化有清晰的认识。
3. 我能够理解自己的情绪背后的原因。
4. 我对自己的情绪反应感到满意。
5. 我能够接受自己的情绪,无论是积极的还是消极的。
6. 我知道自己的情绪如何影响我的行为和决策。
7. 我能够认识到自己的情绪模式。
8. 我对自己的情绪有较高的自我效能感。
二、情绪管理(每题2分,共20分)9. 我能够有效地控制自己的情绪,避免情绪失控。
10. 我在面对压力和挑战时,能够保持冷静。
11. 我能够合理地表达自己的情绪,不伤害他人。
12. 我能够调整自己的情绪,以适应不同的环境和情境。
13. 我能够识别和利用情绪来激励自己。
14. 我能够将消极情绪转化为积极的动力。
15. 我知道如何放松自己,缓解压力。
16. 我能够处理复杂的情绪,如愤怒、悲伤和焦虑。
17. 我能够倾听自己的情绪,并给予适当的关注。
18. 我能够对自己的情绪负责。
三、社交认知(每题2分,共20分)19. 我能够准确地识别他人的情绪。
20. 我能够理解他人的情绪背后的原因。
21. 我能够根据他人的情绪调整自己的行为。
22. 我能够察觉到他人的情绪变化。
23. 我能够理解他人的情绪需求。
24. 我能够识别他人的情绪表达方式。
25. 我能够处理人际关系中的情绪冲突。
26. 我能够给予他人适当的情绪支持。
27. 我能够理解不同文化背景下的情绪表达。
28. 我能够建立和维护良好的人际关系。
四、人际关系(每题2分,共20分)29. 我能够建立和维护真诚的人际关系。
30. 我能够倾听他人的需求和感受。
31. 我能够尊重他人的情绪和观点。
32. 我能够有效地沟通,表达自己的情绪和需求。
智商测试题及答案一、题目:如果昨天是明天的话,那么今天是后天。
请问:昨天是星期几?答案:由于昨天是明天,所以今天是后天。
那么昨天就是昨天+1,即昨天是明天+1,所以答案是:明天是星期几,+1天就是星期几。
二、题目:请用1,2,3,4,5,6,7,8,9这九个数字,每个数字只能用一次,组成一个能被4整除的三位数。
答案:由于是1-9的数字,所以这三个数字的和必须是3的倍数。
所以答案是:124,236,348,456,567,678,789。
三、题目:在一个岛上发现了一些宝藏,但这些宝藏被隐藏在一个迷宫里。
这个迷宫有三个门,每个门都有三个开关,大家必须正确地开关每个门才能找到宝藏。
请问:大家有多少种方法可以找到宝藏?答案:每个门都有三个开关,所以每个门都有3种选择。
因此,三个门共有3 x 3 x 3 = 27种方法。
但每一种方法都有重复的情况发生(例如同时开两个门),所以实际上只有13种方法可以找到宝藏。
一、初阶测试1、你走进一个房间,里面有5个灯泡,其中一个灯泡正亮着,你顺手按了其他四个开关,然后你走出房间。
那么,你觉得哪两个灯泡会亮?A.你刚按下的第一个开关对应的灯泡和其他任何一个灯泡。
B.你刚按下的第一个开关对应的灯泡和另一个已亮的灯泡。
C.你刚按下的第二个开关对应的灯泡和其他任何一个灯泡。
D.你刚按下的第二个开关对应的灯泡和另一个已亮的灯泡。
正确答案:B.你刚按下的第一个开关对应的灯泡和另一个已亮的灯泡。
解释:当你按下一个开关时,另一个已亮的灯泡会熄灭,而你刚按下的开关对应的灯泡会亮。
因此,正确的答案是B。
二、中阶测试1、假设你有两个朋友,一个叫小明,一个叫小红。
小明和小红分别告诉你一些事情,但他们的说法相互矛盾。
小明说:“小红是个骗子。
”小红说:“我不是骗子。
”那么,你应该相信谁?A.小明。
B.小红。
C.不知道,需要进一步了解情况。
正确答案:C.不知道,需要进一步了解情况。
解释:在这种情况下,不能简单地相信其中一个人所说的话,因为他们的说法相互矛盾。
第1篇一、五商智商测试(共50题,每题2分,满分100分)1. 以下哪种情况说明你的观察力强?A. 能够迅速注意到周围环境的变化B. 经常忘记自己放在哪里东西C. 对细节不敏感,容易忽略重要信息2. 以下哪种情况说明你的记忆力好?A. 能够轻松记住大量的信息B. 经常忘记朋友的生日C. 只能记住最近发生的事情3. 以下哪种情况说明你的逻辑思维能力强?A. 能够迅速分析问题,找到解决方案B. 做事没有条理,经常一团糟C. 不喜欢动脑,喜欢随波逐流4. 以下哪种情况说明你的空间想象力强?A. 能够想象出物体的空间关系B. 看不懂地图,找不到方向C. 对立体图形不感兴趣5. 以下哪种情况说明你的数学能力好?A. 能够迅速解决数学问题B. 对数学不感兴趣,觉得枯燥C. 数学成绩一直不好6. 以下哪种情况说明你的语言表达能力强?A. 能够用恰当的语言表达自己的想法B. 说话结巴,表达不清C. 不善于与人沟通,害怕表达自己7. 以下哪种情况说明你的音乐能力好?A. 能够准确辨别音高和节奏B. 对音乐不感兴趣,觉得无聊C. 音乐成绩一直不好8. 以下哪种情况说明你的艺术鉴赏力强?A. 能够欣赏各种艺术作品B. 对艺术不感兴趣,觉得枯燥C. 艺术成绩一直不好9. 以下哪种情况说明你的社交能力好?A. 能够迅速融入新的社交环境B. 不善于与人交往,害怕社交C. 社交圈子很小,朋友不多10. 以下哪种情况说明你的领导能力好?A. 能够带领团队完成任务B. 不善于管理,容易与团队成员发生冲突C. 不喜欢担任领导职务11. 以下哪种情况说明你的创新能力好?A. 能够提出新颖的解决方案B. 喜欢模仿他人,缺乏创新精神C. 不喜欢动脑,不喜欢尝试新事物12. 以下哪种情况说明你的决策能力好?A. 能够在关键时刻做出明智的决策B. 做事犹豫不决,容易错失良机C. 不喜欢承担责任,害怕决策失误13. 以下哪种情况说明你的适应能力好?A. 能够迅速适应新的环境和挑战B. 不善于应对变化,容易焦虑C. 不喜欢改变,喜欢稳定的生活14. 以下哪种情况说明你的自我控制能力好?A. 能够控制自己的情绪和行为B. 容易冲动,难以控制自己C. 不善于管理自己的时间和精力15. 以下哪种情况说明你的抗压能力好?A. 能够在压力下保持冷静,解决问题B. 容易被压力击垮,无法应对C. 不喜欢面对压力,逃避现实16. 以下哪种情况说明你的团队合作能力好?A. 能够与团队成员高效合作,共同完成任务B. 不善于与团队成员沟通,容易产生矛盾C. 不喜欢团队合作,更喜欢独立完成任务17. 以下哪种情况说明你的沟通能力好?A. 能够用恰当的方式与他人沟通,表达自己的想法B. 不善于沟通,容易误解他人C. 不喜欢与人交流,害怕沟通18. 以下哪种情况说明你的同理心强?A. 能够理解他人的感受和需求B. 不善于关心他人,只顾自己C. 不喜欢与他人分享自己的感受19. 以下哪种情况说明你的情绪管理能力好?A. 能够控制自己的情绪,不影响他人B. 容易情绪化,影响他人C. 不善于管理自己的情绪,容易爆发20. 以下哪种情况说明你的责任心强?A. 能够承担自己的责任,不推卸B. 不善于承担责任,容易逃避C. 不喜欢承担责任,害怕失败21. 以下哪种情况说明你的自信心强?A. 能够相信自己,勇于尝试B. 不自信,害怕失败C. 不善于展示自己,害怕被评判22. 以下哪种情况说明你的自律性强?A. 能够自我约束,按时完成任务B. 不自律,经常拖延C. 不喜欢约束自己,喜欢自由自在23. 以下哪种情况说明你的适应能力好?A. 能够迅速适应新的环境和挑战B. 不善于应对变化,容易焦虑C. 不喜欢改变,喜欢稳定的生活24. 以下哪种情况说明你的创新意识强?A. 能够提出新颖的解决方案B. 喜欢模仿他人,缺乏创新精神C. 不喜欢动脑,不喜欢尝试新事物25. 以下哪种情况说明你的决策能力好?A. 能够在关键时刻做出明智的决策B. 做事犹豫不决,容易错失良机C. 不喜欢承担责任,害怕决策失误26. 以下哪种情况说明你的自我认知能力好?A. 能够了解自己的优点和不足B. 不了解自己,容易迷失方向C. 不喜欢反思自己,害怕面对现实27. 以下哪种情况说明你的情绪调节能力好?A. 能够及时调整自己的情绪,不影响他人B. 容易情绪化,影响他人C. 不善于管理自己的情绪,容易爆发28. 以下哪种情况说明你的社交技巧好?A. 能够运用恰当的社交技巧,与人交往B. 不善于社交,容易尴尬C. 不喜欢与人交往,害怕社交29. 以下哪种情况说明你的团队合作精神好?A. 能够与团队成员高效合作,共同完成任务B. 不善于与团队成员沟通,容易产生矛盾C. 不喜欢团队合作,更喜欢独立完成任务30. 以下哪种情况说明你的沟通能力好?A. 能够用恰当的方式与他人沟通,表达自己的想法B. 不善于沟通,容易误解他人C. 不喜欢与人交流,害怕沟通31. 以下哪种情况说明你的同理心强?A. 能够理解他人的感受和需求B. 不善于关心他人,只顾自己C. 不喜欢与他人分享自己的感受32. 以下哪种情况说明你的情绪管理能力好?A. 能够控制自己的情绪,不影响他人B. 容易情绪化,影响他人C. 不善于管理自己的情绪,容易爆发33. 以下哪种情况说明你的责任心强?A. 能够承担自己的责任,不推卸B. 不善于承担责任,容易逃避C. 不喜欢承担责任,害怕失败34. 以下哪种情况说明你的自信心强?A. 能够相信自己,勇于尝试B. 不自信,害怕失败C. 不善于展示自己,害怕被评判35. 以下哪种情况说明你的自律性强?A. 能够自我约束,按时完成任务B. 不自律,经常拖延C. 不喜欢约束自己,喜欢自由自在36. 以下哪种情况说明你的适应能力好?A. 能够迅速适应新的环境和挑战B. 不善于应对变化,容易焦虑C. 不喜欢改变,喜欢稳定的生活37. 以下哪种情况说明你的创新意识强?A. 能够提出新颖的解决方案B. 喜欢模仿他人,缺乏创新精神C. 不喜欢动脑,不喜欢尝试新事物38. 以下哪种情况说明你的决策能力好?A. 能够在关键时刻做出明智的决策B. 做事犹豫不决,容易错失良机C. 不喜欢承担责任,害怕决策失误39. 以下哪种情况说明你的自我认知能力好?A. 能够了解自己的优点和不足B. 不了解自己,容易迷失方向C. 不喜欢反思自己,害怕面对现实40. 以下哪种情况说明你的情绪调节能力好?A. 能够及时调整自己的情绪,不影响他人B. 容易情绪化,影响他人C. 不善于管理自己的情绪,容易爆发41. 以下哪种情况说明你的社交技巧好?A. 能够运用恰当的社交技巧,与人交往B. 不善于社交,容易尴尬C. 不喜欢与人交往,害怕社交42. 以下哪种情况说明你的团队合作精神好?A. 能够与团队成员高效合作,共同完成任务B. 不善于与团队成员沟通,容易产生矛盾C. 不喜欢团队合作,更喜欢独立完成任务43. 以下哪种情况说明你的沟通能力好?A. 能够用恰当的方式与他人沟通,表达自己的想法B. 不善于沟通,容易误解他人C. 不喜欢与人交流,害怕沟通44. 以下哪种情况说明你的同理心强?A. 能够理解他人的感受和需求B. 不善于关心他人,只顾自己C. 不喜欢与他人分享自己的感受45. 以下哪种情况说明你的情绪管理能力好?A. 能够控制自己的情绪,不影响他人B. 容易情绪化,影响他人C. 不善于管理自己的情绪,容易爆发46. 以下哪种情况说明你的责任心强?A. 能够承担自己的责任,不推卸B. 不善于承担责任,容易逃避C. 不喜欢承担责任,害怕失败47. 以下哪种情况说明你的自信心强?A. 能够相信自己,勇于尝试B. 不自信,害怕失败C. 不善于展示自己,害怕被评判48. 以下哪种情况说明你的自律性强?A. 能够自我约束,按时完成任务B. 不自律,经常拖延C. 不喜欢约束自己,喜欢自由自在49. 以下哪种情况说明你的适应能力好?A. 能够迅速适应新的环境和挑战B. 不善于应对变化,容易焦虑C. 不喜欢改变,喜欢稳定的生活50. 以下哪种情况说明你的创新意识强?A. 能够提出新颖的解决方案B. 喜欢模仿他人,缺乏创新精神C. 不喜欢动脑,不喜欢尝试新事物二、情商测试(共30题,每题2分,满分60分)1. 当你遇到挫折时,以下哪种情况说明你的情绪调节能力强?A. 能够迅速调整自己的情绪,继续前行B. 容易情绪低落,难以自拔C. 不善于调整情绪,容易爆发2. 以下哪种情况说明你的同理心强?A. 能够站在他人的角度思考问题B. 不关心他人的感受,只顾自己C. 不善于与他人沟通,容易误解他人3. 以下哪种情况说明你的社交技巧好?A. 能够运用恰当的社交技巧,与人交往B. 不善于社交,容易尴尬C. 不喜欢与人交往,害怕社交4. 以下哪种情况说明你的沟通能力好?A. 能够用恰当的方式与他人沟通,表达自己的想法B. 不善于沟通,容易误解他人C. 不喜欢与人交流,害怕沟通5. 以下哪种情况说明你的团队合作精神好?A. 能够与团队成员高效合作,共同完成任务B. 不善于与团队成员沟通,容易产生矛盾C. 不喜欢团队合作,更喜欢独立完成任务6. 以下哪种情况说明你的责任心强?A. 能够承担自己的责任,不推卸B. 不善于承担责任,容易逃避C. 不喜欢承担责任,害怕失败7. 以下哪种情况说明你的自信心强?A. 能够相信自己,勇于尝试B. 不自信,害怕失败C. 不善于展示自己,害怕被评判8. 以下哪种情况说明你的自律性强?A. 能够自我约束,按时完成任务B. 不自律,经常拖延C. 不喜欢约束自己,喜欢自由自在9. 以下哪种情况说明你的适应能力好?A. 能够迅速适应新的环境和挑战B. 不善于应对变化,容易焦虑C. 不喜欢改变,喜欢稳定的生活10. 以下哪种情况说明你的创新意识强?A. 能够提出新颖的解决方案B. 喜欢模仿他人,缺乏创新精神C. 不喜欢动脑,不喜欢尝试新事物11. 以下哪种情况说明你的决策能力好?A. 能够在关键时刻做出明智的决策B. 做事犹豫不决,容易错失良机C. 不喜欢承担责任,害怕决策失误12. 以下哪种情况说明你的自我认知能力好?A. 能够了解自己的优点和不足B. 不了解自己,容易迷失方向C. 不喜欢反思自己,害怕面对现实13. 以下哪种情况说明你的情绪调节能力好?A. 能够及时调整自己的情绪,不影响他人B. 容易情绪化,影响他人C. 不善于管理自己的情绪,容易爆发14. 以下哪种情况说明你的社交技巧好?A. 能够运用恰当的社交技巧,与人交往B. 不善于社交,容易尴尬C. 不喜欢与人交往,害怕社交15. 以下哪种情况说明你的团队合作精神好?A. 能够与团队成员高效合作,共同完成任务B. 不善于与团队成员沟通,容易产生矛盾C. 不喜欢团队合作,更喜欢独立完成任务16. 以下哪种情况说明你的沟通能力好?A. 能够用恰当的方式与他人沟通,表达自己的想法B. 不善于沟通,容易误解他人C. 不喜欢与人交流,害怕沟通17. 以下哪种情况说明你的同理心强?A. 能够理解他人的感受和需求B. 不善于关心他人,只顾自己C. 不喜欢与他人分享自己的感受18. 以下哪种情况说明你的情绪管理能力好?A. 能够控制自己的情绪,不影响他人B. 容易情绪化,影响他人C. 不善于管理自己的情绪,容易爆发19. 以下哪种情况说明你的责任心强?A. 能够承担自己的责任,不推卸B. 不善于承担责任,容易逃避C. 不喜欢承担责任,害怕失败20. 以下哪种情况说明你的自信心强?A. 能够相信自己,勇于尝试B. 不自信,害怕失败C. 不善于展示自己,害怕被评判21. 以下哪种情况说明你的自律性强?A. 能够自我约束,按时完成任务B. 不自律,经常拖延C. 不喜欢约束自己,喜欢自由自在22. 以下哪种情况说明你的适应能力好?A. 能够迅速适应新的环境和挑战B. 不善于应对变化,容易焦虑C. 不喜欢改变,喜欢稳定的生活23. 以下哪种情况说明你的创新意识强?A. 能够提出新颖的解决方案B. 喜欢模仿他人,缺乏创新精神C. 不喜欢动脑,不喜欢尝试新事物24. 以下哪种情况说明你的决策能力好?A. 能够在关键时刻做出明智的决策B. 做事犹豫不决,容易错失良机C. 不喜欢承担责任,害怕决策失误25. 以下哪种情况说明你的自我认知能力好?A. 能够了解自己的优点和不足B. 不了解自己,容易迷失方向C. 不喜欢反思自己,害怕面对现实26. 以下哪种情况说明你的情绪调节能力好?A. 能够及时调整自己的情绪,不影响他人B. 容易情绪化,影响他人C. 不善于管理自己的情绪,容易爆发27. 以下哪种情况说明你的社交技巧好?A. 能够运用恰当的社交技巧,与人交往B. 不善于社交,容易尴尬C. 不喜欢与人交往,害怕社交28. 以下哪种情况说明你的团队合作精神好?A. 能够与团队成员高效合作,共同完成任务B. 不善于与团队成员沟通,容易产生矛盾C. 不喜欢团队合作,更喜欢独立完成任务29. 以下哪种情况说明你的沟通能力好?A. 能够用恰当的方式与他人沟通,表达自己的想法B. 不善于沟通,容易误解他人C. 不喜欢与人交流,害怕沟通30. 以下哪种情况说明你的同理心强?A. 能够理解他人的感受和需求B. 不善于关心他人,只顾自己C. 不喜欢与他人分享自己的感受请根据你的实际情况选择最符合的选项,并计算总分。
数商测试题测试题来源涂子沛老师的《数商》测试题分为两大板块:一是关于数据价值观、数据思维和日常习惯的测试;二是关于现代数据科学知识和技能的测试,但为了计分方便,两类题目并没有按类别和重要性的次序排列。
一共34题,需要时间为30~40分钟。
全部题目没有复杂的计算,如果涉及计算,可以用估算的方式从选项中找出正确答案。
第1~20题为选择题,请从选项中选出你认为正确的答案,除题目注明外,均为单选题。
1. 一个人在卖葱,有人问葱多少钱一斤,卖葱的说1块钱1斤。
那人再问,葱白跟葱叶分开来怎么卖,卖葱的人说,葱白8毛,葱叶3毛,因为他要把葱白和葱叶分开,所以要贵1毛。
你认为第二种卖法相比于第一种怎么样?A.卖葱的亏了B.卖葱的赚了C.没毛病,卖葱的要付出额外劳动D.是亏是赚,要看葱白多还是葱叶多2. 一个城市有中学A和中学B。
某一场考试后发现,中学A的男生群体比中学B的男生群体平均分高5分,中学A的女生群体也比中学B的女生群体平均分高5分,那你认为,就这场考试而言。
A.中学A的平均分肯定要比中学B高5分B.中学A的平均分肯定要比中学B高,但高多少不一定C.中学A的平均分不一定比中学B高3. 下面是一个有规律的数串,请按其规律为这个数串的空白处填上两个数字:1,2,2,4,4,6,8,8,____,____,32,12。
A.10,12B.16,14C.16,10D.14,124. 有一种病,会造成每10万例中1635 人死亡,而另一种病,有16.95‰的致死率,请问哪一病更危险呢?A.第一种B.第二种C.差不多危险5. 在一个湖里有一片睡莲,睡莲的面积每天扩大一倍。
如果睡莲覆盖整个湖需要60天,那么它覆盖湖面的1%需要______天,覆盖半个湖需要______天?A.1天,30天B.54天,59天C.10天,30天D.5天,59天6. 天气预报说,明日的降雨概率为90%。
请问90%的准确意思是什么?A.明天有90%的时间会下雨B.明天有90%的地方(按土地面积算)会下雨C.明天出门的人,会有90%的人淋到雨D.在100个类似于明天这样的气象条件下,有90个会下雨7. 开赌场一般都赚钱,你认为赌场赚钱是靠科学规律,还是靠运气?你在赌场待的时间越久,玩的次数越多,赢钱的可能性是越高还是越低?A.大家都靠运气,待得越久越可能赢钱B.大家都靠运气,但一个人的好运少,所以待得越久赢的可能性越低C.赌场靠科学规律赚钱,但只要我能赢一次大的,运气就可以战胜规律,所以待得越久越可能赢钱D.赌场靠科学规律,待得越久赢钱的可能性越低8. 你和一个人玩抛硬币的游戏,出现正面你将赢得一元,出现反面则输一元。
第1篇前言智商,即智力商数,是衡量个体智力水平的一种方式。
虽然智商并不是衡量一个人全部能力的唯一标准,但它确实在一定程度上反映了一个人在逻辑推理、空间感知、数学能力等方面的潜力。
本测试题旨在通过一系列有趣的题目,帮助你了解自己在心理层面的特点,并可能揭示你潜在的高智商特质。
测试说明请仔细阅读以下题目,并根据自己的实际情况选择最符合你的答案。
本测试题共分为五个部分,每部分包含若干题目,总分100分。
测试结束后,请计算你的总分,以了解你的心理智商水平。
第一部分:逻辑推理1. 你和朋友一起参加一个拼图比赛,你负责拼一个边长为10厘米的正方形拼图。
如果你有50个边长为1厘米的拼图块,最少需要多少时间才能拼好?(A. 5分钟B. 10分钟 C. 15分钟 D. 20分钟)2. 下列哪个数字不是5的倍数?(A. 20 B. 25 C. 30 D. 35)3. 一个密码锁由四个数字组成,每个数字都是1到9之间的整数。
如果你随机输入一个密码,至少需要尝试多少次才能确保打开锁?(A. 10次 B. 20次 C. 30次 D. 40次)4. 下列哪个物品不能用来测量长度?(A. 尺子 B. 滚轮 C. 水晶球 D. 秒表)5. 一个班级有30名学生,其中有15名女生。
如果随机选择一个学生,他/她是女生的概率是多少?(A. 50% B. 60% C. 70% D. 80%)第二部分:空间感知6. 将一个立方体切割成若干个相同大小的立方体,最少需要切割几次?(A. 2次B. 3次C. 4次D. 5次)7. 下列哪个图形是正方形?(A. 正方形 B. 长方形 C. 三角形 D. 梯形)8. 下列哪个图形可以完全覆盖另一个图形,而不留下任何空隙?(A. 圆形 B. 正方形 C. 长方形 D. 三角形)9. 下列哪个图形的对称轴最多?(A. 正方形 B. 长方形 C. 三角形 D. 圆形)10. 下列哪个图形不是轴对称图形?(A. 正方形 B. 长方形 C. 三角形 D. 梯形)第三部分:数学能力11. 下列哪个数是质数?(A. 10 B. 15 C. 21 D. 29)12. 下列哪个数的立方根是2?(A. 8 B. 16 C. 24 D. 32)13. 下列哪个数的平方是100?(A. 10 B. 20 C. 30 D. 40)14. 下列哪个数是偶数?(A. 17 B. 18 C. 19 D. 20)15. 下列哪个数是整数?(A. 3.14 B. 3.15 C. 3.16 D. 3.17)第四部分:语言理解16. 下列哪个词语与其他词语不同?(A. 书本 B. 书桌 C. 书包 D. 书架)17. 下列哪个句子是正确的?(A. 天空是蓝色的。
六商测试题# 六商测试题一、智商(IQ)测试题1. 一个数字序列是:2, 4, 8, 16, 32, 64, 下一个数字是什么?2. 如果今天是星期三,那么100天后是星期几?3. 一个房间内有3盏灯,门外有3个开关,每个开关对应一盏灯,门关着时你看不到灯的状态。
你只能进入房间一次,如何确定哪个开关控制哪盏灯?二、情商(EQ)测试题1. 当你的同事在会议上公开批评你的报告时,你应该如何回应?2. 你的朋友在经历一段困难时期,你如何提供帮助和支持?3. 在团队中,你发现一个成员经常不参与讨论,你会如何处理?三、财商(FQ)测试题1. 你打算投资10,000元,年利率为5%,5年后你将得到多少?2. 如果你每月存1000元,年利率为3%,10年后你的储蓄总额是多少?3. 你打算购买一套房子,首付需要30%,剩余70%通过贷款支付,贷款利率为4.5%,贷款期限为30年,你每月需要支付多少?四、逆商(AQ)测试题1. 你在工作中遇到了一个你无法解决的问题,你会如何寻求帮助?2. 当你的项目突然被取消,你失去了几个月的努力,你将如何调整心态并继续前进?3. 你如何评估一个挑战对你的长期职业发展的影响?五、健商(HQ)测试题1. 描述一个健康的饮食计划,包括每日所需的主要营养素。
2. 你如何安排一周的锻炼计划,以保持身体健康?3. 描述一种有效的压力管理技巧,并解释其对健康的益处。
六、灵商(SQ)测试题1. 描述一次你通过冥想或反思获得深刻洞察的经历。
2. 你如何平衡个人信仰和日常生活的决策?3. 在面对道德困境时,你通常如何做出选择?请注意,这些测试题旨在评估个人在不同领域的能力和倾向,并非专业的心理测试。
如需深入了解个人能力,建议咨询专业人士进行专业评估。
第1篇一、前言智商测试,即智力商数测试,是一种用来评估个体智力水平的工具。
通过一系列标准化的测试题,我们可以了解个体的认知能力、逻辑推理能力、记忆力、空间想象能力等。
以下是由心智网精心编制的标准智商测试题,旨在帮助您了解自己的智力水平。
二、测试说明1. 本测试题共分为四个部分,每个部分包含若干题目,请仔细阅读题目,并在规定时间内完成作答。
2. 每题只有一个正确答案,请选择你认为最符合题意的选项。
3. 测试过程中,请保持专注,避免外界干扰。
4. 测试结束后,请勿与他人讨论答案,以免影响测试结果。
三、测试内容第一部分:常识题1. 以下哪个国家不是金砖国家(BRICS)的成员国?A. 中国B. 巴西C. 俄罗斯D. 美国2. 下列哪位科学家提出了相对论?A. 牛顿B. 爱因斯坦C. 伽利略D. 洛伦兹3. 以下哪种动物是现存最大的陆地动物?B. 大象C. 老虎D. 狮子4. 以下哪个节日是中国的传统节日?A. 感恩节B. 万圣节C. 中秋节D. 愚人节5. 以下哪个城市被誉为“世界设计之都”?A. 巴黎B. 米兰C. 东京D. 香港特别行政区第二部分:逻辑推理题1. 如果A是B的朋友,B是C的朋友,那么A和C的关系是?A. 朋友B. 陌生人C. 亲戚D. 同事2. 下列哪个图形与其他图形不同?A. 正方形B. 三角形D. 圆形3. 以下哪个数字与其他数字不同?A. 2B. 4C. 6D. 84. 如果一个人向东走10米,再向北走10米,最后向西走10米,那么他现在相对于起点?A. 向东B. 向北C. 向西D. 向南5. 以下哪个词语与其他词语不同?A. 高山B. 大海C. 长江D. 黄河第三部分:算术题1. 下列哪个数是偶数?A. 7B. 14C. 21D. 282. 下列哪个数是质数?A. 6B. 8C. 9D. 103. 下列哪个数是三位数?A. 23B. 456C. 789D. 10114. 下列哪个数是分数?A. 1/2B. 1/3C. 1/4D. 1/55. 下列哪个数是整数?A. 2.5B. 3.14C. 4.99D. 5第四部分:空间想象题1. 以下哪个图形与其他图形不同?A. 长方体B. 球体C. 圆柱体D. 正方体2. 以下哪个图形可以拼成一个完整的正方形?A. 正方形B. 长方形C. 三角形D. 五边形3. 以下哪个图形可以拼成一个完整的圆形?A. 正方形B. 长方形C. 三角形D. 五边形4. 以下哪个图形可以拼成一个完整的正六边形?A. 正方形B. 长方形C. 三角形D. 五边形5. 以下哪个图形可以拼成一个完整的正八边形?A. 正方形B. 长方形C. 三角形D. 五边形四、测试结果分析完成测试后,请根据您的答案,参考以下分析,了解自己的智力水平。
渡_优秀作文800字渡渡,一条很简单的字,它形似船,象征着我们要穿越前进的水势。
“几度风雨几度波,几度风雨几度渡”。
这句诗表明了渡的重要性和不易。
渡不仅仅是两岸之间桥梁,更是勇往直前的通道,是让我们抵达梦想之地的路径。
在生活中,我们也要时刻保持渡的勇气和智慧。
渡是勇气和决心的象征。
当我们面临一个困难时,就好比前面有一条宽阔而汹涌的江河,我们需要渡过去才能达到目的地。
这个过程充满了未知和风险,需要我们勇往直前的决心。
一位古代的文人在写《渡劲篇》中写道:“两淮汉浦好风水,渡船首缆意苍茫。
元未降牛休让势,昼行夜宿减忧伤。
”意思是说在出发渡江时,不管什么时候,都不能畏惧困难,要勇往直前。
只有坚定的勇气和决心,才能顺利渡过生活的江河。
在我们的成长过程中,也要不断锤炼自己的勇气和决心,勇敢面对困难,用智慧和勇气去渡过人生的每一个难关。
渡是智慧和技巧的象征。
在面对江河,只有选择合适的渡船,合理运用力量,才能成功渡过。
同样,在生活中,我们也要学会运用智慧和技巧来渡过困难。
比如说在学习中遇到困难,可以运用各种方法和技巧来解决;在工作中遇到难题,可以寻找合适的方法和经验来应对。
智慧和技巧是我们渡过困难的利器,是我们取得成功的重要因素。
在丰富和提高自己的也要不断学习并不断提升自己的智慧和技巧。
渡是人与人之间互助的象征。
渡有两岸,渡有渡船。
没有了两岸,渡就没有了意义;没有了渡船,渡也无法实现。
同样,在人际关系中,人与人之间也需要互相渡过困难,互相帮助。
一个人的成功不是孤立的,离不开他人的支持和帮助。
在生活中,每一个人都会遇到各种困难和挫折,这时我们需要的不仅仅是自己的勇气和智慧,更需要他人的帮助和支持。
正如《增广贤文》中有句话说:“一人得道,鸡犬升天。
”只有我们懂得互相谦让,互相体谅,相互帮助和支持,才能够共同渡过生活的难关,共同迈向成功的彼岸。
渡,一个简单而又富有意义的字。
它提醒着我们不要畏惧困难,要有勇气和决心去渡过每一个难关。
一、智商(IQ)测试心理学用“智力商数”即“IQ”来表示一个人得智力水平.智商通常得算法为“心理年龄÷实际年龄×100”.经过研究划分,智力水平可分为7个等级:1、IQ值大于140得是天才2、在120-140之间得智力非常优秀3、在110-120之间得智力优秀4、在90-110之间得智力平常(大多数人)5、80-90之间得智力偏低6、而70-80之间得智力有些缺陷7、最后小于70得属于低能二、国际标准情商(EQ)测试题美国心理学家认为:在人得成功得诸多主观上得因素里面,智商(IQ)因素大约占20%,而情商(EQ)则占8 0%左右.情商包括以下几个方面得内容:一是认识自身得情绪.因为只有认识自己,才能成为自己生活得主宰.二是能妥善管理自己得情绪.即能调控自己;三是自我激励,它能够使人走出生命中得低潮,重新出发.四是认知他人得情绪.这是与他人正常交往,实现顺利沟通得基础;五是人际关系得管理.即领导和管理能力.通过以下测试,你就能对自己得EQ有所了解.但切记这不是一个求职询问表,用不着有意识地尽量展示你得优点和掩饰你得缺点.如果你真心想对自己有一个判断,那你就不应施加任何粉饰.否则,你应重测一次.国际标准情商测试题这是一组欧洲流行得测试题,可口可乐公司、麦当劳公司、诺基亚分司等世界500强众多企业,曾以此为员工EQ测试得模板第1~9题:请从下面得问题中,选择一个和自己最切合得答案.1.我有能力克服各种困难:________A、是得B、不一定C、不是得2.如果我能到一个新得环境,我要把生活安排得:________A、和从前相仿B、不一定C、和从前不一样3.一生中,我觉得自已能达到我所预想得目标:________A、是得B、不一定C、不是得4.不知为什么,有些人总是回避或冷淡我:________A、不是得B、不一定C、是得5.在大街上,我常常避开我不愿打招呼得人:________A、从未如此B、偶尔如此C、有时如此6.当我集中精力工作时,假使有人在旁边高谈阔论:________A、我仍能专心工作B、介于A、C之间C、我不能专心且感到愤怒7.我不论到什么地方,都能清楚地辨别方向:________A、是得B、不一定C、不是得8.我热爱所学得专业和所从事得工作:________A、是得B、不一定C、不是得9.气候得变化不会影响我得情绪:________A、是得B、介于A、C之间C、不是得第10~16题:请如实选答下列问题,将答案填入右边横线处.10.我从不因流言蜚语而生气:________A、是得B、介于A、C之间C、不是得11.我善于控制自己得面部表情:________A、是得B、不太确定C、不是得12.在就寝时,我常常:________A、极易入睡B、介于A、C之间C、不易入睡13.有人侵扰我时,我:________A、不露声色B、介于A、C之间C、大声抗议,以泄己愤14.在和人争辨或工作出现失误后,我常常感到震颤,精疲力竭,而不能继续安心工作:______ A、不是得B、介于A、C之间C、是得15.我常常被一些无谓得小事困扰:________A、不是得B、介于A、C之间C、是得16.我宁愿住在僻静得郊区,也不愿住在嘈杂得市区:________A、不是得B、不太确定C、是得第17~25题:在下面问题中,每题选择一个和自己最切合得答案17.我被朋友、同事起过绰号、挖苦过:________A、从来没有B、偶尔有过C、这是常有得事18.有一种食物使我吃后呕吐:________A、没有B、记不清C、有19.除去看见得世界外,我得心中没有另外得世界:________A、没有B、记不清C、有20.我会想到若干年后有什么使自己极为不安得事:________A、从来没有想过B、偶尔想到过C、经常想到21.我常常觉得自己得家庭对自己不好,但是我又确切地知道他们得确对我好:________A、否B、说不清楚C、是22.每天我一回家就立刻把门关上:________A、否B、不清楚C、是23.我坐在小房间里把门关上,但我仍觉得心里不安:________A、否B、偶尔是C、是24.当一件事需要我作决定时,我常觉得很难:________A、否B、偶尔是C、是25.我常常用抛硬币、翻纸、抽签之类得游戏来预测凶吉:________A、否B、偶尔是C、是第26~29题:下面各题,请按实际情况如实回答,仅须回答“是”或“否”即可,在你选择得答案下打“√”26.为了工作我早出晚归,早晨起床我常常感到疲惫不堪:是________否________27.在某种心境下,我会因为困惑陷入空想,将工作搁置下来:是________否________28.我得神经脆弱,稍有刺激就会使我战栗:是________否________29.睡梦中,我常常被噩梦惊醒:是________否________第30~33题:本组测试共4题,每题有5种答案,请选择与自己最切合得答案,在你选择得答案下打“√”.答案标准如下:1 2 34 5从不几乎不一半时间大多数时间总是30.工作中我愿意挑战艰巨得任务.1 2 3 4 531.我常发现别人好得意愿.1 2 3 4 532.能听取不同得意见,包括对自己得批评.1 2 3 4 533.我时常勉励自己,对未来充满希望.1 2 3 4 5参考答案及计分评估计分时请按照记分标准,先算出各局部得分,最后将几局部得分相加,得到得那一分值即为你得最终得分.第1~9题,每回答一个A得6分,回答一个B得3分,回答一个C得0分.计____分.第10~16题,每回答一个A得5分,回答一个B得2分,回答一个C得0分.计___分.第17~25题,每回答一个A得5分,回答一个B得2分,回答一个C得0分.计___分.第26~29题,每回答一个“是”得0分,回答一个“否”得5分.计______分.第30~33题,从左至右分数分别为1分、2分、3分、4分、5分.计______分.总计为______分.得分在90分以下:你得EQ较低,你常常不能控制自己,你极易被自己得情绪所影响.很多时候,你容易被击怒、动火、发脾气,这是非常危险得信号──你得事业可能会毁于你得急躁,对于此,最好得解决办法是能够给不好得东西一个好得解释,保持头脑冷静,使自己心情开朗,正如富兰克林所说:”任何人生气都是有理得,但很少有令人信服得理由.”90~129分:你得EQ一般,对于一件事,你不同时候得表现可能不一,这与你得意识有关,你比前者更具有E Q意识,但这种意识不是常常都有,因此需要你多加注意、时时提醒.130~149分:你得EQ较高,你是一个快乐得人,不易恐惧担忧,对于工作你热情投入、敢于负责,你为人更是正义正直、同情关怀,这是你得优点,应该努力保持.150分以上:你就是个EQ高手,你得情绪智慧不但是你事业得阻碍,更是你事业有成得一个重要前提条件.。
个人成功商数测试
亲爱的朋友,请将自己所得总分计算,并划出自己商数等级。
如果你是抱着对自己未来负责,以真实、详实的态度作完这份试卷,至少此时此刻,你觉醒到你与未来的成功人生的目标的距离。
当然,成功商数的测定,是一种方向,一种指导,还不能完全断定你是否具备了追求成功人生的能力。
因为天生的获得成功人生的天才是没有的,一切都要靠你自己的不懈拼搏。
你的路就在你的脚下,只要你能指引你的思想,和控制你的情绪,加上果断的行动,只要你能努力付诸与实践,成功一定属于你。
第1项:树立自信心
□你曾经是世界级的冠军吗?
□你在大自然中是独一无二的吗?
□你相信自己有无穷的智慧吗?
□你是一个正直、勇敢的人吗?
□你相信自己有能力去做你要做的事吗?
□你是否能够合理的摆脱下列七种恐惧:A、贫穷B、批评C、疾痛D、失去爱E、失去自由F、年老G、死亡
第2项:确定价值观
□你认为你生来对他人及社会就承担着历史责任吗?
□你认为你生来对自己也承担着历史责任吗?
□你认为你的行为符合第A类型吗?(A舍己利人;B利人利己)□你认为你人生追求要素中奉献应当排在首位吗?
□你认为你的事业、财富、爱情、健康四要素中应当单项独进吗?
第3项:确定的目标
□你是否知道积极心态的意义?
□你能控制你的心态吗?
□你知道任何人都能用充分的力量去控制的唯一的东西是什么吗?
□你知道如何去发现你自己和别人的消极心态吗?
□你知道如何使积极心态成为习惯吗?
第4项:积极心态
□你是否知道积极心态的意义?
□你能控制你的心态吗?
□你知道任何人都能用充分的力量去控制的唯一的东西是什么吗?
□你知道如何去发现你自己和别人的消极心态吗?
□你知道如何使积极心态成为习惯吗?
第5项:敬业精神
□你认为精力充沛是敬业的前提吗?
□毕业后,你自己选择的工作,你会全身心的投入吗?
□你不会对你你将来所从事自己不喜欢的工作付出代价的,对吗?
□毕业后,迫于无奈,接受第一份你不喜欢或专业不对口的工作,你会马上跳槽吗?
□让你从事简单、重复的一份工作,你能坚持30年吗?
第6项:正确的思想
□当你谈到你的竞争对手时,你能做到既不会夸张对方的错,也不会忽略他的美德吗?
□你是否经常阅读一些有哲理或者有关成功学的书籍吗?
□“我可以欺骗他人,但我知道我不能欺骗自己。
”你认为这句话对吗?
第7项:自制力
□当你生气时,你能沉默不语吗?
□你有三思而行的习惯吗?
□你易于丧失信心吗?
□你的性情一般是平和的吗?
□你习惯于让你的情绪控制你的理智吗?
第8项:、出众的才华
□你总是通过影响别人来达到自己的目的吗?
□你相信一个人没有别人的帮助会取得成功吗?
□你相信一个人如果受到他的父母或他的朋友的反对,他在工作中也容易取得成功吗?
□你认为你将来的工作上司和你融洽的再一起工作有好处吗?
□当你所属的学校或企业受到赞扬时,你会感到自豪吗?
第9项:迷人的个性
□你有让人讨厌的习惯吗?
□你有应用“金科玉律”的习惯吗?
□同你在一起学习得人喜欢你吗?
□你常常打扰别人吗?
第10项:个人的首创精神
□你是否能按计划学习?
□你的学习有计划性或是模式性?
□你在学习中具有别人所没有的突出才华吗?
□你有拖延的习惯吗?
□你有力图将计划制定的更完备以提高学习效率的习惯吗?
第11项:热情
□你是富有热情的人吗?
□你能倾注你的热情去执行你的计划吗?
□你的热情是否会干扰你的判断?
第12项:注意力的控制
□你习惯于把你的思想集中到你所学的专业上吗?
□你易于受外界的影响而改变你的计划或决定吗?
□当你遇到反抗时,你是否倾向于放弃自己的决定或计划?
□你是否能排除不可避免的烦恼而继续学习?
第13项:协作精神
□你能否与别人和睦相处?
□你是否能像你随便要别人给予帮助那样给予别人以帮助?
□你是否经常与别人发生争论?
□你是否认为处理好同学的人际关系大的好处?
□你知道你不和你的同学团结会造成损失吗?
第14项:从失败中学习
□你是否遇到失败就停止努力?
□如果你在某次尝试中失败了,你能继续努力吗?
□你是否认为暂时的挫折就是永久的失败?
□你是否从失败中学到了某些教训?
□你知道如何将失败转变为成功吗?
第15项:创造性的想象力
□你能运用你的建设性的想象力吗?
□你是否具有决断力?
□你是否认为知会昭彰办事的人比能提出新主意的人更具有价值?
□你是发明创造型的人才吗?
□你是否就你的学习提出行之有效的主意?
□当处于令人满意的境地时,你能听从合理的忠告吗?
第16项:安排好时间和金钱
□你能否按固定的比例节省你的收入?
□你花钱不考虑将来吗?
□你每夜都睡得很充实吗?
□你是否养成利用业余时间研读自我修养书籍的习惯?
第17项:保持身心健康
□你是否知道保持健康的要素?
□你是否知道保持良好健康的起点?
□你是否知道休息一健康的关系?
□你是否知道调节健康所必须的元素?
□你知道“忧郁症”和“心理疾病”的意思吗?
第18项:个人习惯
□你是否已养成了你所不能控制的习惯?□你是否已戒除了不良的习惯?
□近来你是否养成了新的良好习惯?。