win7用虚拟机安装centos,xshell连接之问题
- 格式:doc
- 大小:211.50 KB
- 文档页数:2
Xshell或CRT连接不上Linux虚拟机的⼏个原因及解决⽅案Xshell或CRT连接到VMware虚拟机(ip地址配置)1:打开虚拟机在终端输⼊ip addr(中间有空格),查看本机IP2:输⼊命令: ls /etc/sysconfig/network-scripts/查看⽹卡列表,⼀般默认第⼀个就是你电脑的⽹卡。
3:输⼊命令cat /etc/sysconfig/network-scripts/ifcfg-ens16777736查看有线⽹卡信息。
PS:可以⽤向上箭头返回之前的指令,然后修改,就不⽤重复全部输⼊如果箭头所指位置是no,那么问题找到了,把它改成yes4:输⼊vi /etc/sysconfig/network-scripts/ifcfg-ens16777736进⼊下图界⾯。
5:键盘按i 键就可以编辑⽹卡信息了,把ONBOOT=no的no改成yes,修改后按⼀下ESC键退出编辑。
接下来输⼊:wq 出现下图界⾯是时,再按⼀下enter键保存并退出此界⾯。
PS:不要忘了符号:6:如果出现以下报错,只读模式不能修改,则返回⽤root权限编辑,将第4步改为:sudo vi /etc/sysconfig/network-scripts/16777736 然后继续第5步7:输⼊命令: cat /etc/sysconfig/network-scripts/ifcfg-enp6s0 查看是否修改成功。
8:输⼊命令: sudo service network restart 重启⽹络。
PS: 输⼊密码时没有任何提⽰,输完回车即可9:输⼊ ip addr查看centOS的ip 地址,将此地址输⼊CRT/xshell中即可连接10:CRT/xshell连接centOS11:点击centOS右键会话选项,将转发X11勾去掉12:重新连接,⼤功告成,试试ping⼀下⼀个⽹站,⽐如******************************************************************************说明Xshell版本:Xshell5虚拟机版本:VMware-workstation-full-15.5.1-15018445.exeIP地址:192.168.136.110⽹关地址:192.168.136.2报错内容中的IP地址是192.168.239.110是还原默认设置之前的⽹关地址,因为我后来还原默认设置了,⽹关⽹段就变了报错内容报错原因原因⼀:未关闭虚拟机原因⼆:IP或⽹关地址错误原因三:本地VM的虚拟⽹卡丢失解决⽅案⼀的解决⽅案输⼊以下关闭防⽕墙命令systemctl stop firewalld输⼊禁⽌防⽕墙开启⾃动启动命令systemctl disable firewalld输⼊查看防⽕墙状态命令,显⽰not running则成功firewall-cmd --state⼆的解决⽅案查看虚拟机的虚拟⽹络编辑器按照序列号点击,查看箭头位置的⽹关地址是否和ifcfg-ens33上边的地址⼀样将IP地址第三段与⽹关地址第三段修改成⼀样的打开Xshell,新建连接地址三的解决⽅案打开虚拟⽹络编辑器按照下图序列号点去查看本地⽹络链接,出现下图中圈起来的部分则为成功。
xshell为什连不上linux
之前的教程中,同大家讲解了Xshell如何登录本地虚拟机的问题,本集xmanager教程再同大家讲解xshell为什么连接不上Linux。
具体操作步骤如下:
1、首先打开xmanager(如若没有安装可以点此下载xmanager),然后在文件夹中双击xbrowser
图1:用xbrowser新建XDMCP会话
2、在弹出的设置栏中选择XDMCP,然后点击“新建”按钮;
图2:填写新建会话中的远程主机号
3、然后在新建会话中填写远程主机号。
点击确定;
图3:自动连接远程主机
4、此时会话就建立起来了,只要双击刚刚建好的会话,软件就会自动连接远程,
图4:填写远程主机用户名
5、在连接过程中会弹出用户名,密码的填写,填写完成后,连接会继续,完成后,会自动打开远程图形界面。
【深⼊学习linux】Xshell的安装和使⽤桥接模式下,连接xshell教程centOS7 的ifcfg-ens33 跟刚才记录的⼀样第⼀步:进⼊终端 /etc/sysconfig/network-scripts/⽬录第⼆步:修改ifcfg-eth(xxx)⽂件centOS7 的ifcfg-ens33vi ifcfg-ens33按i 编辑⽂件命令最下⾯出现insert 就是可以编辑了需要修改的属性有:ONBOOT=YES #no换成yesBOOTPROTO=static #dhcp换成static添加:IPADDR=192.168.0.105 #静态ip地址与主机中IP的前三位⼀致,最后⼀位需要修改,不要跟主机ip⼀样导致发⽣冲突GATEWAY=192.168.0.1 #默认⽹关和物理主机⼀样就可以了NETMASK=255.255.255.0 #⼦⽹掩码和物理主机⼀样就可以了DNS1=192.168.0.1 #DNSDNS2=192.168.0.1 #DNS#DNS1=8.8.8.8 #DNS,写⾕歌的地址就可以了。
具体解释TYPE=Ethernet # ⽹卡类型:为以太⽹PROXY_METHOD=none # 代理⽅式:关闭状态BROWSER_ONLY=no # 只是浏览器:否BOOTPROTO=dhcp # ⽹卡的引导协议:DHCP[中⽂名称: 动态主机配置协议]DEFROUTE=yes # 默认路由:是, 不明⽩的可以百度关键词 `默认路由`IPV4_FAILURE_FATAL=no # 是不开启IPV4致命错误检测:否IPV6INIT=yes # IPV6是否⾃动初始化: 是[不会有任何影响, 现在还没⽤到IPV6]IPV6_AUTOCONF=yes # IPV6是否⾃动配置:是[不会有任何影响, 现在还没⽤到IPV6]IPV6_DEFROUTE=yes # IPV6是否可以为默认路由:是[不会有任何影响, 现在还没⽤到IPV6]IPV6_FAILURE_FATAL=no # 是不开启IPV6致命错误检测:否IPV6_ADDR_GEN_MODE=stable-privacy # IPV6地址⽣成模型:stable-privacy [这只⼀种⽣成IPV6的策略]NAME=ens33 # ⽹卡物理设备名称UUID=f47bde51-fa78-4f79-b68f-d5dd90cfc698 # 通⽤唯⼀识别码, 每⼀个⽹卡都会有, 不能重复, 否两台linux只有⼀台⽹卡可⽤DEVICE=ens33 # ⽹卡设备名称, 必须和 `NAME` 值⼀样ONBOOT=no # 是否开机启动,要想⽹卡开机就启动或通过 `systemctl restart network`控制⽹卡,必须设置为 `yes`保存并退出重启⽹络服务service network restartip addr查看静态ip地址⽆线⽹络怎么设置虚拟机,⾸先点击适配器列表双击⽆线⽹络连接,出现如下图所⽰点击详细信息...然后在虚拟机⾥⾯进⾏配置然后重启⽹卡service network restart最后再ip addr⽤xshell进⾏链接即可。
Xshell记录Linux连接操作⽇志遇到的坑1、问题描述:在Windows上,以前⼀直使⽤Secure CRT连接Linux主机进⾏远程操作,使⽤CRT的⽇志功能记录连接过程中的所有操作以及输出。
最近(2019-8-17)使⽤Xshell进⾏连接,也打算记录⽇志,但是发现记录的⽇志有问题,倒不是乱码,⽽是感觉Xshell记录的⽇志把Linux系统连接操作过程中所有的有颜⾊的内容,都换成了Linux下的颜⾊控制代码,如:echo -e "\033[32;41;1m this is echo color input test. \e[0m" 效果如下:但是⽇志就会记录echo -e "\033[32;41;1m this is echo color input test. \e[0m"这⼀串,⽽不是记录this is echo color input test.显然,当我们命令⾏提⽰符有颜⾊,并且ls列出的内容也会⾃动显⽰颜⾊,其他⼀些命令可能也会有颜⾊的输出,记录的都是⼀串串带有控制⾊彩的命令的字符,我们阅读起来就和乱码没什么区别了,及其不友好,那么我们如何解决呢?请往下阅读以下操作中对Xshell的配置最好配置“默认会话属性”,不要单独配置连接属性。
这⾥由于是演⽰,就不讲究这些了。
2、问题模拟:Xshell的⽇志配置如图:连接到Linux主机,做⼀些操作后,⽇志记录的内容如下:3、问题解决:出现上⾯的问题的原因是我们记录⽇志时配置记录了“终端代码”。
千万不要勾选上图中的“包括终端代码”⼀项去掉勾选,我们再来尝试连接Linux主机,做⼀些操作后,⽇志记录的内容如下:到此问题解决!。
Xshell链接不上解决问题#5、远程连接⼯具排错?#⼀、测试⽹络是否通畅1、测试⽹络连通性:ping 服务端ip地址2、关闭防⽕墙systemctl stop firewalld #关闭防⽕墙systemctl disable firewalld #永不启动防⽕墙firewalld-cmd --state #查看防⽕墙运⾏的状态3、关闭Selinux #selinux跟内核集成在⼀起,需要重启配置虚拟机disabled才能⽣效。
setenforce 1 # Enforcing-》加载并⽣效setenforce 0 # Permissive-》加载但是不⽣效,提⽰⼀些警告信息# Disabled ->不加载vim /etc/sysconfig/selinux修改SELINUX=disabled重启完后可查看Selinux的状态getenforce4、sshd服务是否开启systemctl restart sshd # 开启服务端程序systemctl status sshd #查看服务端是否开启1# ⼆、远程连接失败常见原因1.ip地址是否正确2.⽹卡配置是否正确3.关闭centos7 NetworkManagersystemctl stop NetworkManagersystemctl disable NetworkManager#没有关闭的话输⼊:nmtui4.虚拟⽹络编辑器NAT模式:⼦⽹ IP:10.0.0.0NAT设置:⽹关 IP:10.0.0.2545.VMware服务是否正常启动VMware 服务是正常运⾏(WIN搜索服务)VMware⽹卡问题,查看本地⽹络。
systemctl restart network #⽹络服务的启动。
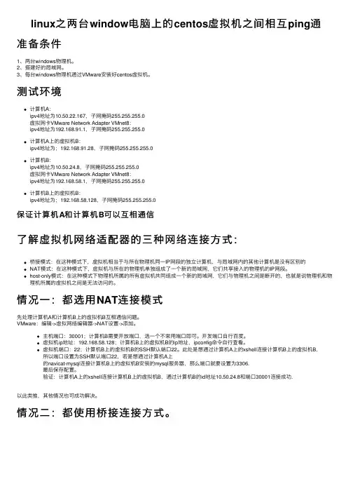
linux之两台window电脑上的centos虚拟机之间相互ping通准备条件1、两台windows物理机。
2、搭建好的局域⽹。
3、每台windows物理机通过VMware安装好centos虚拟机。
测试环境计算机A:ipv4地址为10.50.22.167,⼦⽹掩码255.255.255.0虚拟⽹卡VMware Network Adapter VMnet8:ipv4地址为192.168.91.1,⼦⽹掩码255.255.255.0计算机A上的虚拟机B:ipv4地址为;192.168.91.28,⼦⽹掩码255.255.255.0计算机B:ipv4地址为10.50.24.8,⼦⽹掩码255.255.255.0虚拟⽹卡VMware Network Adapter VMnet8:ipv4地址为192.168.58.1,⼦⽹掩码255.255.255.0计算机B上的虚拟机B:ipv4地址为;192.168.58.128,⼦⽹掩码255.255.255.0保证计算机A和计算机B可以互相通信了解虚拟机⽹络适配器的三种⽹络连接⽅式:桥接模式:在这种模式下,虚拟机相当于与所在物理机同⼀IP⽹段的独⽴计算机,与局域⽹内的其他计算机是没有区别的NAT模式:在这种模式下,虚拟机与所在的物理机单独组成了⼀个新的局域⽹,它们共享接⼊的物理机的IP⽹段。
host-only模式:在这种模式下物理机所属的所有虚拟机共同组成⼀个新的局域⽹,它们与物理机之间是断开的,也就是说物理机和物理机所属的虚拟机之间是⽆法访问的。
情况⼀:都选⽤NAT连接模式先处理计算机A和计算机B上的虚拟机B互相通信问题。
VMware:编辑->虚拟⽹络编辑器->NAT设置->添加。
主机端⼝:30001;计算机B需要开放端⼝,选⼀个不常⽤端⼝即可。
开发端⼝⾃⾏百度。
虚拟机ip地址:192.168.58.128;计算机B上的虚拟机B的ip地址,ipconfig命令⾃⾏查看。
xshell⽆法连接到VMware虚拟机(ip地址配置)本⼈亲⾝经历,遇到这类问题头⼤,查了⼤量资料,结果发现IP地址没配置。
接下来教⼤家如何配置虚拟机的IP地址:1:打开虚拟机在终端输⼊ip addr(中间有空格),查看本机IP,检查是否有192.168.这类的ip地址,若没有,那么恭喜你,你的问题估计得到了解决。
2:输⼊命令: ls /etc/sysconfig/network-scripts/查看⽹卡列表,⼀般默认第⼀个就是你电脑的⽹卡,下图中做标记的是我的⽹卡。
注意:ls后⾯有个空格。
3:输⼊命令 cat /etc/sysconfig/network-scripts/ifcfg-ens33 查看有线⽹卡信息。
(ifcfg-ens33是我的⽹卡,着这⾥⼤家要输⼊⾃⼰的⽹卡,下⾯操作同样是输⼊⾃⼰的⽹卡)。
同样注意:cat后⾯也有空格。
当然我这是配置成功的.......如果⼤家划线的等于号后⾯是no,那么就对了,接下就是把no改成yes。
4:把no修改成yes。
输⼊命令: vi /etc/sysconfig/network-scripts/ifcfg-ens33 进⼊下图界⾯。
(1)键盘按i 键就可以编辑⽹卡信息了,把ONBOOT=no的no改成yes,修改后按⼀下ESC键退出编辑。
接下来输⼊:wq出现下图界⾯是时,再按⼀下enter键保存并退出此界⾯。
5:输⼊命令: cat /etc/sysconfig/network-scripts/ifcfg-enp6s0 查看是否修改成功。
如果界⾯和第3的图⽚界⾯⼀样,就修改成功了(就是修改成ONBOOT=yes)。
6:输⼊命令: ip addr 查看ip。
估计⼤家还是没有找到192.168.这类的IP地址,这时需要重启⽹络。
7:输⼊命令: service network restart 重启⽹络。
当右下⾓出现【ok】,就成功了。
这时输⼊ip addr 就会在你的⽹卡下出现192.168.这类的IP地址。
Xshell5连接虚拟机中的Linux的⽅法以及失败原因解决很早以前就装了虚拟机,现在终于装上了Linux。
虽然机⼦的配置还不错,虚拟机⼀般也不会特别卡,但是来回切换有时也是⼀件⼗分令⼈头疼的事情。
虽然说不卡,但是CPU占⽤率还是很⾼的。
也⼗分耗电。
所以⾃从听说了有Xshell这个神器之后我就开始对他进⾏了相关的钻研。
(出现问题请直接往下拉。
)⾸先Xshell是⼀个通过在同⼀⽹段进⾏连接两个主机的⼀款应⽤。
简单的来说就是可以⽤⼀台机器来操控多台电脑的⼀个应⽤。
注意是同⼀个⽹段,这个概念很重要我们在配置Xshell的时候是⼀定会⽤到的。
这个应⽤可以让我们在⼀个界⾯中就可以对其他电脑的系统终端(terminal)进⾏操作。
虚拟机相当于⼀个电脑所以当然也可以进⾏连接操作。
⾸先你需要下载⼀个Xshell5.这个百度即可。
安装的时候会索要秘钥不过选择家庭或学校使⽤就可以不需要,经过我的尝试选这个就可以了。
然后我们打开我们的虚拟机。
进⼊系统的终端。
输⼊命令⾏指令 ifconfig 我们就可清晰地看见我们的⽹络设置了在这⾥我们可以清晰的看到我们的IP地址,如果没有连接⽹络的⼩伙伴或者⽆法连接的⼩伙伴是看不到这⾥的IP地址的,因为有的是随机的有的是压根就没设置。
这个我们后⾯分析会说。
然后我们需要打开虚拟机的⽹络设定来查看⼀下设定的ip地址,在虚拟机的编辑⼀栏⾥有⼀个虚拟⽹络编辑器我们把它点开来看。
这⾥我们使⽤的是NAT连接我们需要确保我们看到的IP地址和刚才虚拟机的IP地址相似但不需要完全相同,相同的话是会报错的,因为会IP地址重复。
但是需要前三位是⼀样的最后⼀位可以随意设定,这样就可以确保我们前⾯所提到的处在同⼀⽹段。
接下来我们需要打开⽹络和共享中⼼,可以从右下⾓打开。
点击右侧更改适配器设置。
我们应该可以看到两个多出来的⽹卡左边的是1右边的是2。
然后右键属性打开。
然后协议版本4。
正常情况下是未设置的这时候我们需要⾃⼰来设置但是切记同⼀⽹段但不能重复IP 例如我上⾯设置192.168.1.X就可以了。
虚拟机网络配置中的常见错误与解决方法虚拟机网络配置是在当今信息技术领域中非常重要的一个环节,它可以帮助我们创建与管理虚拟网络环境,提供灵活性和可扩展性。
然而,在进行虚拟机网络配置过程中,我们可能会遇到一些常见问题,下面将为您介绍这些问题及其解决方法。
1. 虚拟机无法联网虚拟机无法联网是一个常见的问题,在配置过程中有几个可能的原因。
首先,您需要确保宿主机的网络连接正常。
如果宿主机无法连接互联网,那么虚拟机也无法联网。
其次,确保虚拟机网络连接类型正确。
在虚拟机的网络设置中,选择正确的网络类型,例如桥接或者NAT模式。
最后,请检查虚拟机的网络适配器是否启用。
如果适配器未启用,虚拟机将无法与网络通信。
解决该问题的方法是,首先检查宿主机网络连接,确保其正常运行。
接下来,检查虚拟机的网络设置,选择正确的网络连接类型。
最后,确保虚拟机的网络适配器处于启用状态。
2. 虚拟机之间无法通信在虚拟机网络配置中,如果您需要虚拟机之间进行通信,而它们却无法相互通信,可能是由于配置错误造成的。
首先,您可以检查虚拟机的IP地址和子网掩码是否正确。
确保虚拟机的IP地址属于同一子网。
如果IP地址或子网掩码不正确,虚拟机之间的通信将无法建立。
另一个可能导致虚拟机无法相互通信的原因是网络防火墙。
请确保虚拟机的防火墙配置正确,允许虚拟机之间的通信。
解决该问题的方法是,首先检查虚拟机的IP地址和子网掩码,确保它们设置正确。
接下来,检查虚拟机的防火墙配置,确保允许虚拟机之间的通信。
3. NAT模式下虚拟机无法访问宿主机在使用NAT模式配置虚拟机时,有时候虚拟机无法访问宿主机。
这可能是由于网络配置问题造成的。
首先,您可以检查宿主机的防火墙设置,确保允许虚拟机访问宿主机。
其次,检查虚拟机的IP地址和网关设置是否正确。
如果IP地址或网关设置有误,虚拟机将无法访问宿主机。
解决该问题的方法是,首先确保宿主机的防火墙设置允许虚拟机访问宿主机。
接下来,检查虚拟机的IP地址和网关设置,确保它们设置正确。
Host是Windows7,安装VMware虚拟机,在虚拟机中装了redhat5.5.普及下基本概念:介绍下win7下VMware创建的几个虚拟网卡:VMnet0:VMware用于虚拟桥接网络下的虚拟交换机;VMnet1:VMware用于虚拟Host-Only网络下的虚拟交换机;VMnet8:VMware用于虚拟NAT网络下的虚拟交换机;VMware Network Adapter VMnet1:这是Host用于与Host-Only虚拟网络进行通信的虚拟网卡;VMware Network Adapter VMnet8:这是Host用于与NAT虚拟网络进行通信的虚拟网卡;一.虚拟机和虚拟网卡之间的关系在使用VMware Workstation创建虚拟机时,创建的虚拟机中可以包括网卡。
你可以根据需要选择使用何种虚拟网卡,从而表明想要连接到那个虚拟交换机。
在VMware Workstation 中,默认有3个虚拟交换机,分别是VMnet0(使用桥接网络)、VMnet1(仅主机网络)和VMnet8(NAT网络),还可以根据需要添加VMnet2~VMnet7和VMnet9等7个虚拟机交换机,而在VMware Workstation 5以后的版本中,还可以使用Team中的提供的虚拟交换机。
二、桥接网络(bridge)在桥接模式下,VMware虚拟出来的操作系统就像是局域网中的一独立的主机,它可以访问网内任何一台机器。
不过你需要多于一个的IP地址,并且需要手工为虚拟系统配置IP地址、子网掩码,而且还要和宿主机器处于同一网段,这样虚拟系统才能和宿主机器进行通信。
如果你想利用VMware在局域网内新建一个虚拟服务器,为局域网用户提供网络服务,就应该选择桥接模式。
可将虚拟机模拟接入主机所在的局域网。
三、nat网络在NAT网络中,会使用到VMnet8虚拟交换机,Host上的VMware Network Adapter VMnet8虚拟网卡被连接到VMnet8交换机上,来与Guest进行通信,但是VMware Network Adapter VMnet8虚拟网卡仅仅是用于和VMnet8网段通信用的,它并不为VMnet8网段提供路由功能,处于虚拟NAT网络下的Guest是使用虚拟的NAT服务器连接的Internet的。
Win7中Shelxtl的XSHELL显示问题解决方法
在Win7中使用Shelxtl中的XSHELL时,出来的窗口是固定死的,并且不能放大,如图1所示。
图1 Shelxtl中窗口大小固定的XSHELL界面
这是win7的原因。
在vista和win7下XSHELL不能正常显示,解决方法是:计算机→右键→属性→高级系统设置→性能(设置)→调整为最佳性能
图2 计算机右键菜单
图3 高级系统设置
图4 系统属性界面
图5 性能选项界面
按照上述步骤设置好之后,即可正常显示,如图6、7所示。
图6 正常显示的XSHELL
图7 最大化显示的XSHELL
只不过这样设置后,就要牺牲Win7的漂亮界面了,如图8所示。
图8 调整为最佳性能后的Win7界面
调整为最佳性能后,Win7界面不如原先那么美观,但是shelxtl中的XSHELL已经可以正常使用,对于习惯用shelxtl进行单晶解析与精修的小伙伴们来说,我想这一点还是能够接受的。
Win7用SSH客户端工具连接虚拟机CentOS5.4的SSH 证书配置方法1.什么是ssh传统的网络服务程序,如:ftp、POP和telnet在本质上都是不安全的,因为它们在网络上用明文传送口令和数据,别有用心的人非常容易就可以截获这些口令和数据。
而且,这些服务程序的安全验证方式也是有其弱点的,就是很容易受到“中间人”(man-in- the-middle)这种方式的攻击。
所谓“中间人”的攻击方式,就是“中间人”冒充真正的服务器接收你传给服务器的数据,然后再冒充你把数据传给真正的服务器。
服务器和你之间的数据传送被“中间人”一转手做了手脚之后,就会出现很严重的问题。
从前,一个名为Tatu Ylonen的芬兰程序员开发了一种网络协议和服务软件,称为SSH(Secure SHell 的缩写)。
通过使用SSH,你可以把所有传输的数据进行加密,这样“中间人”这种攻击方式就不可能实现了,而且也能够防止DNS和IP欺骗。
还有一个额外的好处就是传输的数据是经过压缩的,所以可以加快传输的速度。
SSH有很多功能,虽然许多人把Secure Shell仅当作Telnet的替代物,但你可以使用它来保护你的网络连接的安全。
你可以通过本地或远程系统上的Secure Shell转发其他网络通信,如POP、X、PPP和FTP。
你还可以转发其他类型的网络通信,包括CVS 和任意其他的TCP通信。
另外,你可以使用带TCP包装的Secure Shell,以加强连接的安全性。
除此之外,Secure Shell还有一些其他的方便的功能,可用于诸如Oracle之类的应用,也可以将它用于远程备份和像SecurID卡一样的附加认证。
2.ssh的工作机制SSH分为两部分:客户端部分和服务端部分。
服务端是一个守护进程(demon),他在后台运行并响应来自客户端的连接请求。
服务端一般是sshd 进程,提供了对远程连接的处理,一般包括公共密钥认证、密钥交换、对称密钥加密和非安全连接。
xshell⽆法连接虚拟机centos7先说问题的现象:1.window主机ping不通虚拟机centos7。
提⽰连接超时2.ping通后,telnet 192.168.200.11 22 不通3.虚拟机centos7,ping 不通4.xshell 连接 192.168.200.11 默认端⼝22,提⽰:Connection failed以下是检查顺序及修改内容:1.检查虚拟机centos7的防⽕墙是否开启。
如果打开着,请关闭。
查看防⽕墙状态:systemctl status firewalld关闭防⽕墙:systemctl stop firewalld上边⽅法在重启后会失效,如果想重启后也关闭,则:systemctl disable firewalld.service2.检查ssh服务的配置,是否开启端⼝,及远程访问等。
vim /etc/ssh/sshd_config将⽂件中,关于监听端⼝、监听地址前的 # 号去除。
保存⽂件后,重启该服务,sudo service sshd restart 然后查看 sshd状态:netstat -an | grep 223.检查当前⽹络配置。
打开虚拟机的⽹络编辑器,设置⽹关(注意这⾥的⼦⽹地址不能和主机的⼦⽹地址相同)(通常为xxx.xxx.xxx.2)vim /etc/sysconfig/network-scripts/ifcfg-ens33 (⽹卡)修改⽂件如下:注意⽹关地址和上⾯的相同,保存,重启⽹络服务就ok了:systemctl restart network4.上边全都修改完后,⼀定记得服务是否重启,否则不⽣效。
5.检查window主机的虚拟机⽹络连接配置5.⼤功告成~。
Xshell连接虚拟机先⾃⼰检查⼀下虚拟机相关服务是否打开了,看⼀下相关服务是否是运⾏状态,如果没运⾏,先右键运⾏然后连接试⼀下,如果还不⾏参考下⽅处理⽅式转⾃:1. 检查Linux虚拟机的⽹络连接模式,确保它是NAT模式。
(由于只在本机进⾏连接,所以没有选择桥接模式。
当然,桥接模式的配置会有所不同,在此不做深⼊分析)2. 在VMware workstation⾥,点击菜单栏上的【编辑】-->【虚拟⽹络编辑器】,打开下⽅的虚拟⽹络编辑器。
选择VMnet8(NAT模式),取消勾选【使⽤本地DHCP服务...】(若勾选,会设置动态IP)。
3. 在下图中,点击NAT设置。
记住上图中的⼦⽹IP范围,如上图所⽰表⽰虚拟机在192.168.44.0~192.168.44.255范围内。
注:上图中192.168.44.2为⽹关地址,192.168.44.255为⼴播地址,192.168.44.0⼀般为⽹段IP,所以0,2,255这三个地址不能设置。
4. 设置虚拟机的IP、DNS和主机名1)设置IP地址、⼦⽹掩码和⽹关,如下图。
#vi /etc/sysconfig/network-scripts/ifcfg-ens* (*根据实际情况不同,本⽂为ens33)BOOTPROTO=staticIPADDR=192.168.44.3NETMASK=255.255.255.0GATEWAY=192.168.44.2ONBOOT=yesONBOOT:是指系统启动时是否激活⽹卡,默认为no,设置为yes,表⽰开机启动时激活⽹卡。
BOOTPROTO:⽹络分配⽅式,静态。
(⼀定记得修改为Static,否则⽆法连通⽹络)IPPADDR:⼿动指定ip地址。
NETMASK:⼦⽹掩码。
GATEWAY:⽹关ip。
2)设置DNS#vi /etc/resolv.conf3)设置主机名#vi /etc/sysconfig/networkNETWORKING=yesHOSTNAME=hadoop01#vim /etc/hostnamehadoop014)上述⽂件配置成功后,重启虚拟机或使⽤service network restart命令重启⽹卡。
Xshell链接Couldnotconnectto192.168.80.129(port2。
在使⽤Xshell链接虚拟机VM⾥⾯的Linux的时候、链接失败,报Could not connect to '192.168.80.129' (port 22): Connection failed解决步骤:1、重启VM、Linux、Xshell2、重启未解决的话、本地命令⾏ ping Linux的IPC:\Users\Administrator>ping 192.168.80.1293、本地命令⾏ ping 通的话,转第5步。
C:\Users\Administrator>ping 192.168.80.129正在 Ping 192.168.80.129具有32字节的数据:来⾃192.168.80.129的回复: 字节=32时间=1ms TTL=64来⾃192.168.80.129的回复: 字节=32时间<1ms TTL=64来⾃192.168.80.129的回复: 字节=32时间<1ms TTL=64来⾃192.168.80.129的回复: 字节=32时间<1ms TTL=64192.168.80.129的 Ping 统计信息:数据包: 已发送 = 4,已接收 = 4,丢失 = 0 (0% 丢失),往返⾏程的估计时间(以毫秒为单位):最短 = 0ms,最长 = 1ms,平均 = 0ms4、本地命令⾏ ping 没有通,检查Linux的⽹络、具体:在Linux下输⼊ifconfig,此时查看不到IP。
接下来执⾏vi /etc/sysconfig/network-scripts/ifcfg-eth0,打开⽂件后,发现⽂件是空的,这可能因为不⼩⼼把这个⽂件删除了。
在这个⽂件中输⼊以下信息:DEVICE=eth0ONBOOT=yesBOOTPROTO=staticIPADDR=192.168.80.129NETMASK=255.255.255.0GATEWAY=192.168.80.2其中IPADDR是根据⾃⼰需要设置的。
(环境:笔记本,win7,virtualbox虚拟机)
最近在看以前的RHCE视频教程,发现ubuntu里还是有很多不同。
所以就下了个centos5.6来学学。
可是用VirtualBox安装的时候出现了一个错误,如下图
就一直卡在这里不动了,所以立马google一下,找了N终于找到了解决的办法,原来这是用笔记本安装的问题,具体就不解释了。
把解决办法给贴出来,在虚拟机设置的系统项里把启用IO APIC前面框打上勾就可以了。
如图:
然后按照步骤一步步安装好了。
总是在虚拟机里操作不方便,所以就装了个X-shell。
这时候又有问题了,宿主机和虚拟机总ping不通。
好吧,又求救google。
借鉴了好多方法都不行,慢慢结合一下网上的方法,最后找到了不完善的解决方,网络设置如下:
打开virtualbox的网络设置,网络连接1连接方式选择host-only adapter(用于X-shell本地连接)。
网络连接2选择NAT方式(用于虚拟机联网)。
这样设置之后(防火墙均关闭),主机能ping通虚拟机,可虚拟机ping不通主机,有待解决。
但是不影响使用,X-shll能连上centos,centos也能上网。