花岗石锯切过程中的比能变化特征
- 格式:pdf
- 大小:163.32 KB
- 文档页数:4
石材荒料率、成材率、出材率
成材性能是指从矿床中开采,加工出一定规格要求,一定数量荒料和板材的可能性。
工业上要求石材的成材性能越高越好。
成材性必用荒料率和出材率两个指标来衡量。
荒料率又称成块率(rate of stoneblock)。
是指从开采的同一范围的原岩总体积中所获得的石材荒料体积的百分率。
以百分数表示。
荒料是指矿山中开采出无夹石和裂隙的具有一定块状,质量合格,经加工修整成矩形的石材毛坯。
荒料率=获得的荒料体积(立方米)/ 开采的原岩总体积(立方米) x 100%
荒料率分理论荒料率、试采荒料率。
矿山生产实际获得的荒料为实际荒料率。
①理论荒料率:又称体图解荒料率。
根据有代表性的节理裂隙素描图绘制的特定的叠合图上,按一定的规格设计裁制荒料的方法,求得的荒料率。
②试采荒料率:是在体图解荒料率测定点中,选择能代表矿区节理裂隙、层面、色斑色线发育情况的一个点中,进行试采求得的荒料率。
试采体积一般不小于50~100立方米。
出材率以(平方米/ 立方米)表示:
出材率=锯成的板材面积(平方米)/ 入锯的荒料体积(立方米)
整体来看,花岗岩荒料加工成毛光板(荒料→毛板→毛光板),其总的损耗在34%-52%之间。
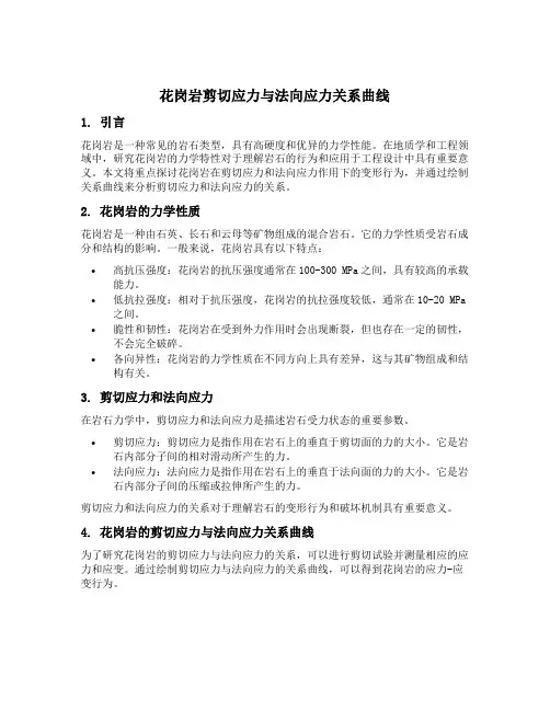
花岗岩剪切应力与法向应力关系曲线1. 引言花岗岩是一种常见的岩石类型,具有高硬度和优异的力学性能。
在地质学和工程领域中,研究花岗岩的力学特性对于理解岩石的行为和应用于工程设计中具有重要意义。
本文将重点探讨花岗岩在剪切应力和法向应力作用下的变形行为,并通过绘制关系曲线来分析剪切应力和法向应力的关系。
2. 花岗岩的力学性质花岗岩是一种由石英、长石和云母等矿物组成的混合岩石。
它的力学性质受岩石成分和结构的影响。
一般来说,花岗岩具有以下特点:•高抗压强度:花岗岩的抗压强度通常在100-300 MPa之间,具有较高的承载能力。
•低抗拉强度:相对于抗压强度,花岗岩的抗拉强度较低,通常在10-20 MPa 之间。
•脆性和韧性:花岗岩在受到外力作用时会出现断裂,但也存在一定的韧性,不会完全破碎。
•各向异性:花岗岩的力学性质在不同方向上具有差异,这与其矿物组成和结构有关。
3. 剪切应力和法向应力在岩石力学中,剪切应力和法向应力是描述岩石受力状态的重要参数。
•剪切应力:剪切应力是指作用在岩石上的垂直于剪切面的力的大小。
它是岩石内部分子间的相对滑动所产生的力。
•法向应力:法向应力是指作用在岩石上的垂直于法向面的力的大小。
它是岩石内部分子间的压缩或拉伸所产生的力。
剪切应力和法向应力的关系对于理解岩石的变形行为和破坏机制具有重要意义。
4. 花岗岩的剪切应力与法向应力关系曲线为了研究花岗岩的剪切应力与法向应力的关系,可以进行剪切试验并测量相应的应力和应变。
通过绘制剪切应力与法向应力的关系曲线,可以得到花岗岩的应力-应变行为。
4.1 实验方法在进行剪切试验时,需要使用一台剪切试验机。
首先,选择一块代表性的花岗岩样品,并将其加工成规定的几何形状,通常为长方体或圆柱体。
然后,将样品放置在剪切试验机的夹具中,施加一定的法向应力,并以一定的速率施加剪切应力,同时记录剪切应力和法向应力的变化。
4.2 结果分析通过实验得到的剪切应力和法向应力数据,可以绘制剪切应力与法向应力的关系曲线。
花岗岩的剪胀角花岗岩是一种由长石、石英和云母等矿物质组成的火成岩,具有坚固和耐用的特性,被广泛应用于建筑和装饰材料中。
在使用花岗岩时,了解其物理性质和力学行为非常重要,其中一个关键参数是剪胀角。
本文将详细讨论花岗岩的剪胀角及其应用。
一、花岗岩的剪胀角定义及测量剪胀角是衡量岩石在受到剪切力和体积变化时的行为的物理参数。
在花岗岩中,当岩石受到剪切力作用时,会产生剪应力,并且在立方体体积的改变下产生体积变化。
剪胀角表示岩石在剪切过程中体积变化与应力变化的关系。
测量花岗岩的剪胀角通常需要进行实验。
一种常见的方法是采用剪切盒试验,将花岗岩样本置于剪切盒中,施加剪切力并测量剪切应力和体积变化。
通过绘制剪应力与体积变化之间的关系曲线,可以得出花岗岩的剪胀角。
二、花岗岩剪胀角的影响因素花岗岩的剪胀角受到多个因素的影响,以下是其中几个重要的因素:1. 岩石成分:花岗岩的矿物成分对剪胀角有很大影响。
矿物质的组成和结构会影响岩石的强度和变形行为,从而影响剪胀角的数值。
2. 温度:温度对花岗岩剪胀角的影响也非常显著。
在高温条件下,花岗岩的剪胀角通常会增大。
这是因为在高温下,岩石中的矿物质更容易发生塑性变形,使得剪切应力和体积变化之间的关系更加复杂。
3. 应力状态:应力状态也会对花岗岩的剪胀角产生影响。
当岩石处于不同的应力状态下,其剪胀角的数值可能会发生变化。
例如,剪切方向和应力大小等因素都会对剪胀角产生影响。
4. 湿度:湿度是另一个重要因素。
湿度增加会导致花岗岩中的水分分子与矿物质之间发生相互作用,从而影响剪胀角。
三、花岗岩剪胀角的应用1. 工程设计:在进行土木工程和建筑设计时,了解岩石的剪胀角对于确定适当的结构和施工方案非常重要。
合理的剪胀角数值可以提供岩石材料的强度和变形特性,从而确保工程的安全性和稳定性。
2. 地质工程:地质工程中的隧道、地基和坝体等结构设计都需要考虑花岗岩的剪胀角。
通过合理的剪胀角数值,可以预测和控制地质灾害的发生,为工程稳定性提供依据。
花岗岩高温力学性能国内外学者对岩石在常温、高温高压下的各种物理力学性能进行了研究。
Alm等考察了花岗岩受到不同温度热处理后的力学性质,并对花岗岩在温度作用下微破裂过程进行了讨论;张静华等对花岗岩弹性模量的温度效应和临界应力强度因子随温度的变化进行了研究;寇绍全等系统地研究了经过热处理的Stripa花岗岩的力学特性,得到了工程中需要的基本力学参数;林睦曾等研究了岩石的弹性模量随温度升高而变化的情况;Oda等研究了在温度作用下岩石的基本力学性质;Lau研究了较低围压下花岗岩的弹性模量、泊松比、抗压强度随温度的变化规律以及破坏准则;许锡昌等通过试验,初步研究了花岗岩在单轴压缩状态下主要力学参数随温度(20~600℃)的变化规律;朱合华等通过单轴压缩试验,对不同高温后熔结凝灰岩、花岗岩及流纹状凝灰角砾岩的力学性质进行了研究,分析比较3种岩石峰值应力、峰值应变及弹性模量随温度的变化规律,并研究了峰值应力与纵波波速、峰值应变与纵波波速的关系。
1.高温下花岗岩力学行为研究张志镇在《花岗岩力学特性的温度效应试验研究研究》一文中以花岗岩(采自山东省兖州矿区济二井,主要成分为长石,以含钙钠长石为主,有部分钾长石,同时含有部分伊利石、辉石和少量其他矿物。
加工成直径为25mm,高为50mm的圆柱体)为研究对象,在进行实时高温作用下(常温~850℃)单轴压缩试验。
得到的应力-应变曲线亦大致经历4个阶段:压密阶段、线弹性阶段、弱化阶段和破坏阶段。
由图1可以看出,实时高温作用下花岗岩的应力-应变曲线形状几乎一致,非弹性变形过程相对较短,当应力达到峰值时,岩样迅速破裂,呈脆性破坏;温度升高,直线段的斜率降低,表明弹性模量随着温度的升高而降低;温度超过550℃以后,峰值明显减小,轴向应变呈现出增大的趋势,主要是因为岩样的脆性减弱而延性增强。
从热-力学的角度,当温度升高时,岩石晶体质点的热运动增强,质点间的结合力相对减弱,质点容易位移,故塑性增强而强度降低。
花岗石有哪些特性
什么是花岗石
花岗石是一种由火山爆发的熔岩在受到相当的压力的熔融状态下隆起至地壳表层,岩浆不喷出地面,而在地底下慢慢冷却凝固后形成的构造岩,是一种深成酸性火成岩,属于岩浆岩。
花岗石以石英、长石和云母为主要成分。
特点
1、花岗岩结构致密,抗压强度高,吸水率低,表面硬度大,化学稳定性好,耐久性强,但耐火性差。
2、花岗石呈细粒、中粒、粗粒的粒状结构,或似斑状结构,其颗粒均匀细密,间隙小(孔隙度一般为0.3%~0.7%),吸水率不高(吸水率一般为0.15%~0.46%),有良好的抗冻性能。
3、花岗岩的硬度高,其摩氏硬度在6左右,开采方便,易出大料,并且其节理发育有规律,有利于开采形状规则的石料。
4、花岗岩成荒率高,能进行各种加工,板材可拼性良好。
5、花岗岩不易风化,能用做户外装饰用石。
6、花岗岩的质地纹路均匀,颜色虽然以淡色系为主,但也有十分丰富的红色,白色,黄色,绿色,黑色,紫色,棕色,米色,兰色等等,而且其色彩相对变化不大,适合大面积的使用。
分类
1、按所含矿物种类分
分为黑色花岗石、白云母花岗石、角闪花岗石、二云母花岗石等。
2、按结构构造分
可分为细粒花岗石、中粒花岗石、粗粒花岗石、斑状花岗石、似斑状花岗石、晶洞花岗石及片麻状花岗石等。
3、按所含副矿物分
可分为含锡石花岗石、含铌铁矿花岗石、含铍花岗石、锂云母花岗石、电气石花岗石等。
常见长石化、云英岩化、电气石化等自变质作用。
花岗石的应用范围很广,可以根据它晶粒的大小来应用到不同的领域,同时花岗石也是很不错的装饰材料,装饰花岗石磨光板材光亮如镜,有华丽高贵的装饰效果,会给你的居家生活带来富丽堂皇之感哦。
薄锯片高速锯切花岗石过程中的力和能量特征随着石材生产量和贸易额的迅猛增长,有关石材资源浪费的问题越来越引起广泛的关注,尤其是对于高档花岗石来说,更是如此。
金刚石圆锯片锯切是花岗石板材最常用的加工方法。
常规的圆锯片,厚度较大,严重影响了板材的出材率,造成了资源浪费,加重了环境的污染,而且能耗相对较高。
因此,减薄锯片的厚度成为金刚石圆锯片主要发展趋势之一。
但是对于薄锯片的锯切,又存在一系列的问题,最主要的问题就是锯片刚度的下降,在锯切力的作用下,锯片基体存在不同的应力区,使锯片变形严重,振动加剧,降低了锯片的寿命以及产品的质量,同时增加了加工过程中的噪声。
针对这样的问题,提高锯片的转速被提出来,已有研究发现,提高锯片的转速可以提高锯片的动态刚度,轴向刚度和临界载荷。
常规的花岗石板材锯切中,锯片线速度一般在30m/s左右,本论文尝试用2mm 厚的锯片把线速度提高到50m/s~80m/s来锯切花岗石,通过测量锯切花岗石加工过程中功率的消耗以及锯片承受的水平力和垂直力,并通过计算获得锯切比能(即去除单位体积的花岗石所消耗的能量)、单颗金刚石磨粒所承受的切向力和法向力、以及它们与锯切过程参量(如最进给速度,锯切深度、大切削厚度等)的对应关系等,初步建立数学物理模型,从而为定量描述花岗石的高速锯切过程、金刚石节块的制造以及锯切机械的设计提供基础数据和依据。
另外,本论文通过对锯片节块高速磨损过程中的表面形貌跟踪实验,来研究高速锯切过程中锯切力和锯片节块表面形貌的对应关系。
通过研究发现:(1)随着锯片圆周线速度的提高,锯切深度对锯切力的影响程度增大。
在高速锯切过程中,更应该采用小切深大进给速度的锯切工艺,另外,随着锯片线速度的提高,锯切力和力比降低,使锯切过程更容易。
(2)锯片线速度提高后,锯切深度与进给速度对锯切能量的影响规律和程度都基本上没有什么变化,但是却导致锯切能量的提高;对于同样的材料去除率和最大切屑厚度,锯切线速度的提高,导致的比能消耗都有所提高,尤其是在小去除率和小的切屑厚度时,比能增加的程度更大。
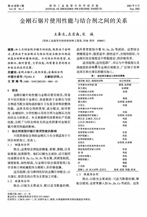
切削工艺对金刚石颗粒把持力的影响因素影响金刚石圆锯片效率和寿命的因素有锯切工艺参数和金刚石的粒度、浓度、结合剂硬度等。
据切能数有锯片线速、锯切浓度和进刀速度。
一、锯切参数(1)锯片线速度:在实际工作中,金刚石圆锯片的线速度受到设备条件、锯片质量和被锯切石才性质的限制。
从最佳锯片使用寿命与锯切效率来说,应依据不同石材的性质选择锯片的线速度。
锯切花岗石时,锯片线速度可在25m~35m/s范围内选定。
对于石英含量高而难于锯切的花岗石,锯片线速度取下限值为宜。
在生产花岗石面砖时,使用的金刚石圆锯片直径较小,线速度可以达到35m/s。
(2)锯切深度:锯切深度是涉及金刚石磨耗、有效锯切、锯片受力情况和被锯切石材性质的紧要参数。
一般来讲,当金刚石圆锯片的线速度较高时,应选取小的切消深度,从目前技术来说,锯切金刚石的深度可在1mm~10mm之间选择。
通常用大直径锯片锯切花岗石荒料时,锯切深度可掌控在1mm~2mm之间,与此同时应降低进刀速度。
当金刚石圆锯片的线速度较大时,应选取大的切削深度。
但当在锯机性能和刀具强度许可范围内,应尽量取较大的切削浓度进行切削,以提高切削效率。
当对加工表面有要求时,则应采纳小深度切削。
(3)进刀速度:进刀速度即被锯切石材的进给速度。
它的大小影响锯切率、锯片受力以及锯切区的散热诚况。
它的取值应依据被锯切石材的性质来选定。
一般来讲,锯切较软的石材,如大理石,可适当提高进刀速度,若进刀速度过低,更有利于提高锯切率。
锯切细粒结构的、比较均质的花岗石,可适当提高进刀速度,若进刀速度过低,金刚石刃简单被磨平。
但锯切粗粒结构而软硬不均的花岗石时,应降低进刀速度,否则会引起锯片振动导致金刚石碎裂而降低锯切率。
锯切花岗石的进刀速度一般在9m~12m/min范围内选定。
二、其他影响因素(1)金刚石粒度:常用的金刚石粒度在30/35~60/80范围内。
岩石愈坚硬,宜选取用较细的粒度。
由于在同等压力条件下,金刚石愈细愈锋利,有利于切入坚硬的岩石。
花岗岩力学参数
花岗岩力学参数
花岗岩力学参数
1.肉眼观察判断:首先从风化程度判断,碎裂状强风化花岗岩岩块通体风化,除石英外,其余矿物均已明显风化蚀变,而中风化花岗岩岩石表面或裂隙面大部分变色,但断口仍保持新鲜岩石色泽,矿物胶结较好,风化较弱,仅裂隙部位能见风化迹象。
其次从岩芯完整性判断,碎裂状强风化花岗岩风化裂隙发育,岩体破碎,呈碎裂状结构,岩芯呈碎块状、饼状;而中风化花岗岩大多呈镶嵌碎裂结构,岩芯呈短柱状或块状。
2.实践经验判断:碎裂状强风化花岗岩用合金钻头能钻进,岩质较软,岩块手折可断,锤击即碎,声哑,泡水软化较快;而中风化花岗岩用合金钻头难以钻进,岩质较坚硬,岩块手折不断,锤击不易碎,声较脆哑,泡水软化缓慢。
3.试验指标判断:碎裂状强风化花岗岩岩石饱和抗压强度<30MPa,剪切波速<800m/s;中风化花岗岩岩石饱和抗压强度30~60MPa,剪切波速一般800~2000m/s。
首先你得读通岩土工程勘察报告,对地层分布要非常理解。
看报告对岩石的性状是怎么描述的,施工人员应该从这几方面判断:1、颜色一般含铁的岩石都是红褐色的,含锰的都是黑色的。
2、硬度强风化岩石通常很软,很容易碎,拧碎后有好多石粉,中风化岩石碎后棱角分明,划手有刀割感觉。
最好的方法是拿到勘察时候取上的岩芯,拿来对比就不会错了。