X射线探伤机曝光曲线图的制作
- 格式:doc
- 大小:14.83 KB
- 文档页数:4
曝光曲线制作工艺1.总则1.1.本工艺规定了公司X射线探伤机曝光曲线制作人员条件、所用器材和制作工艺。
1.2对使用中的曝光曲线,每年至少应效验一次。
射线设备更换重要部件或经较大修理后应对曝光曲线进行效验或重新制作。
1.3公司使用中的X射线机均应逐台制作爆光曲线,不同X射线探伤机的曝光曲线禁止混用。
2 引用标准GB/T4730.2-2005 承压设备无损检测CKM/GY06-018-2007 射线检测工艺守则3 曝光曲线制作人员条件:3.1曝光曲线制作人员必须经过技术培训,按《锅炉压力容器无损检测人员考核规则》取得RT-I级或以上资格。
3.2 曝光曲线制作人员还应进行辐射安全知识的培训,并取得放射人员证。
4.器材条件4.1胶片、增感屏、暗室条件应符合GB/T4730.2-2005与CKM/GY06-018-2007并与实际车间制造检测一致。
当车间制造检查用胶片的生产厂家与规格、增感屏的材质与厚度、暗室处理自动化程度、显影液配方、显影时间和显影温度等某一项发生改变时,应重新修正曝光曲线。
4.5试块4.5.1阶梯试块,阶梯试块的材质为钢,其结构尺寸见图1,表面粗超度小于等于6.3μm,尺寸精度为≤0.05mm。
图1 曝光用阶梯试块4.5.2钢板试块,试块规格:210×100×16,试块表面状况和尺寸精度同4.5.1。
4.5.3试块应妥善曝光。
5曝光5.1透照布置见图25.2透照参数:从射线机的起始电压开始,采用焦距(F)为700mnm,曝光时间为3min,管电流为5mA,每提高10KV进行一次曝光,直至射线机最高电压的90%。
5.3在电压较低时采用4.5.1条阶梯试块,当电压较高时将阶梯试块与4.5.2条试块重叠使用,确保底片某一厚度范围黑度值覆盖2.0~4.0。
5.4标记,铅质标记至少包括:曝光试验的KV值、曝光试验日期和穿透厚度范围。
6 暗室处理,按实际车间制造检测采用的暗室规范进行。
曝光曲线制作方案1适用范围与目的本细则适用于制作X射线探伤机的E-T曝光曲线。
2准备设备、器材准备以下设备及器材:X射线机、阶梯试块一套、暗袋、360mm胶片、增感屏、铅字、铅片5块、钢板4块、卷尺、显定影药剂、洗片槽、温度计、量筒、黑度计、观片灯、手套、剪刀、警戒灯、警戒线、辐射报警仪等。
3操作步骤3.1安全准备确定隔离区,设置警戒线、警戒灯。
确保周围40m内没有无关人员的存在。
3.2参数确定将参数填写在曝光曲线参数表,见表1。
表1 曝光曲线参数表3.3暗袋准备3.3.1标记:在暗袋上的胶片中心位置至少插上下列标记:设备编号、阶梯试块代码、管电压、曝光量代号。
各标记的含义如下。
阶梯试块代码:2-20mm为A,12-30mm为B,22-40mm为C,32-50mm为D;曝光量代号:低曝光量2mA·min为L,高曝光量50mA·min为H。
如:108A120L表示108#射线机,低曝光量,120kV管电压,试块采用基本的阶梯试块。
3.3.2装片:将胶片裁剪为180mm长。
将增感屏、胶片按正确的方法放入暗袋,胶片与增感屏之间不能有纸等其它物品。
3.4机位架设及准备3.4.1按确定的焦距架设射线机。
3.4.2训机。
3.4.3将暗袋放置在最佳透照区内,其下放置铅片,将阶梯试块放在暗袋内相应的胶片位置上,使得射线机中心辐射方向指向试块中部。
试块的选择应参照管电压,尽量使得标准黑度2.5D在阶梯试块的中部。
推荐低曝光量全部选择A试块。
高曝光量的选择推荐如下表。
可以分阶段洗片后根据实际情况及时调整。
高曝光量试块选择表3.4.4散射线的屏蔽。
低曝光量时,在试块四周紧贴放置铅片。
高曝光量时,在试块四周放置钢板和铅片。
3.5管电压的选择管电压上、下限值选择为射线机的次最小、次最大管电压,中间管电压系列的选择间隔为20kV。
3.6透照先以低曝光量时间0.4min(24s)为基准(管电流为5mA时),而电压则由低电压逐渐提高,对阶梯试块进行透照。
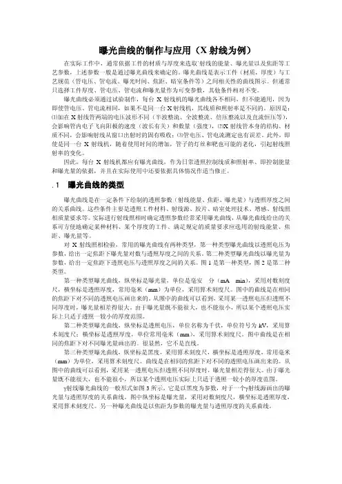
1编号23005管电流(mA)曝光量(mA.min)胶片型号冲洗时间(分)显影温度(℃)基准黑度D3管电压曝光时间黑度D 1厚度T 1黑度D 2厚度T 2由D-T曲线导出D=2.50处厚度170 KV 3.0 min 2.4420 mm 2.6018mm 19.3mm 220 KV 3.0 min 2.3830 mm 2.5028mm 28.0mm 270 KV3.0 min2.4640 mm2.5538mm39.1mm4注:按示意图输入数据后,程序将通过D-T曲线的线性回归方程自动计算出黑度2.50的厚度值。
机型(KV)kv1kv2kv3100507090150100120140160100120140200120150180220140170200250150200240260150200240300170220270320180230280350200250320有效期至审 核 人V2.20806085XXHZ-3005300700注:适用350KV以下普通机型曲线制作,蓝色字由用户输入,本报告保存期为四年。
2.5015C7122016年4月19日RTII2017年4月19日RTIIIX射线机型号管 电 压(KV)焦距(mm)胶片品牌AGFA 28校 验 人校验日期暗室处理方法显影/定影药液增感屏(前/后)请在冲洗好的底片上找到黑度刚好跨越2.50的两个阶梯厚度,把黑度稍小于2.50的黑度和厚度输入D1和T1;黑度稍大于2.50的阶梯的黑度值和厚度值输入D2和T2。
程序将通过D-T曲线的线性回归方程自动计算出黑度2.50的厚度值。
自动洗片机G135/G335Pb0.03 mmy = 140.9ln(x) -247.6R² = 0.9980 KV 50 KV 100 KV 150 KV 200 KV 250 KV 300 KV 05 1015 2025 30 35 40 45 50 55 60K V厚度(mm )KV-T 曝光曲线1.50 2.44D1/T11.85 2.65D2/T2 3.10 3.55。
2012年8月第22期科技视界Science &Technology Vision0引言射线探伤是无损检测主要常规检验方法之一,在电力建设焊接施工检验中占有重要地位。
而对于射线检验中应用最多的X 射线检验来说,曝光曲线的应用对于检验人员正确选择曝光参数、有效控制透照底片质量有着重要的理论和实践意义。
当前,在电力建设焊接施工检验中,检验人员实际透照选择曝光参数时,一般对受检部件进行二至三次试拍片以后,才能找出较为合适的曝光数据,这种方法既浪费材料、又降低工效,同时又容易延误探伤时机。
而有了曝光曲线以后,对于不同厚度工件的探伤,检验人员可以方便的从曲线中查得所需参数,然后根据现场实际情况稍加修正,就可直接应用于现场操作,方便而又快捷。
当前,造成检验人员不能应用曝光曲线指导现场施工操作的主要原因,是因为X 射线曝光曲线制作过程较为复杂,大多数检验人员没有制作曲线的实践经历,对它的实际应用也需要有一个掌握和熟练的过程,所以本文着重介绍曝光曲线的制作方法及其应用。
1X 射线曝光曲线的制作1.1定义X 射线曝光曲线是利用作图法来表示的X 射线的穿透厚度、管电压、曝光量以及胶片之间关系的曲线。
1.2X 射线曝光曲线的基本形式对同一台X 射线机来说,如果保持透照方式、暗室处理条件、胶片类型、增感方式以及观片条件等因素不变,只以工件厚度、管电压和曝光量为可变参数,则不同焦距、不同底片黑度时的曝光曲线的基本形状是一样的。
对X 射线来说,当前常用的曝光曲线主要形式如图1(a)所示。
它是在固定透照焦距和底片黑度的前提下,以横坐标表示穿透厚度、以纵坐标表示管电压,以曝光量为参数所得出的一组直线线簇。
另外,在绘制此种曲线时,还必须绘制如图1(b)所示的一组预备曲线,此种曲线曝光量取固定值,以穿透厚度为横坐标,以底片黑度为纵坐标,以管电压作曝光参数;此种曲线在实际探伤中应用也相当广泛。
(a )(b )图1曝光曲线的基本形状1.3制作原理射线穿过物质时,强度的衰减主要取决于物质的种类及厚度。
曝光曲线的制作及应用在实际工作中,通常根据工件的材质与厚度来选取射线能量,曝光量以及焦距等工艺参数,上述参数一般是通过查曝光曲线来确定的。
曝光曲线是表示工件(材质、厚度)与工艺规范(管电压、管电流、曝光时间,焦距、暗室处理条件等)之间相关性的曲线图示。
但通常只选择工件厚度、管电压和曝光量作为可变参数,其他条件必须相对固定。
曝光曲线必须通过试验制作,且每台X射线机的曝光曲线各不相同,不能通用,因为即使管电压、管电流相同,如果不是同一台X射线机,其线质和照射率是不同的。
原因是:(1)加在X射线管两端的电压波形不同(半波整流、全波整流、倍压整流及直流恒压等),会影响管内电子飞向阳极的速度和数量。
(2)X射线管本身的结构、材质不同,会影响射线从窗口出射时的固有吸收;(3)管电压和管电流的测定有误差。
此外,即使是同一台X射线机,随着使用时间的增加,管子的灯丝和靶也可能老化,从而引起射线照射率的变化。
因此,每台X射线机都应有曝光曲线,作为日常透照控制线质和照射率,即控制能量和曝光量的依据,并且在实际使用中还要根据具体情况作适当修正。
对每台在用射线设备均应做出经常检测材料的曝光曲线,依据曝光曲线确定曝光参数。
制作曝光曲线所采用的胶片、增感屏、焦距、射线能量等条件以及底片应达到的灵敏度、黑度等参数均应符合规定。
对使用中的曝光曲线,每年至少应校验一次。
射线设备更换重要部件或经较大修理后应及时对曝光曲线进行校验或重新制作。
4.4.1曝光曲线的构成和使用条件横座标表示工件的厚度,纵座标表示管电压、曝光量为变化参数的曲线称为厚度——管电压(T—KV)曝光曲线;若纵座标用对数刻度表示曝光量,管电压为变化参数,所构成的曲线则称为厚度——曝光量(T—E)曲线。
几种典型的曝光曲线图例见图4-7~4-10。
图4-8 曝光曲线图例图4-9 曝光曲线图例图4-10 曝光曲线图例(3):γ射线源,任何曝光曲线只适用于一组特定的条件、这些条件包括:1.所使用的X射线机(相关条件、高压发生线路及施加波形、射源焦点尺寸及固有滤波);2.一定的焦距(常取700或800mm);3.一定的胶片类型;4.一定的增感方式(屏型及前后屏厚度);5.所使用的冲洗条件(显影配方、温度、时间);6.基准黑度(通常取2.0)。
X射线曝光曲线的制作曝光曲线的制作意义:射线探伤是无损检测主要常规检验方法之一,在管道焊接施工检验中占有重要地位。
而对于射线检验中应用最多的x射线检验来说,曝光曲线的应用对于检验人员正确选择曝光参数、有效控制透照底片质量有着重要的理论和实践意义。
简易制作步骤:1.将厚度适当的阶梯试块放在装有胶片的暗盒上,在阶梯试块的不同厚度的阶梯上,放上与阶梯厚度相同的铅字标记。
且将射线中心束指示线垂直对准阶梯试块的中心部位。
2.选择固定的焦距,使其在固定的管电流和管电压下,选择几个不同的曝光,每次增加30秒一组,得出几个不同曝光量的胶片。
由此找出曝光时间和厚度的关系。
3.选择固定的焦距,使其在固定的管电流和曝光时间下,选择几个不同的管电压进行曝光,每次升高10KV,得出一组不同管电压的胶片,由此找出管电压和厚度的关系。
4.将上述所摄胶片,在严格控制的同一条件下进行暗室处理(机洗)。
由此得出一系列光学密度呈阶梯变化的黑度片(底片)。
5.黑度测定:用精度较高的黑度计测出底片上的个阶梯黑度值,确定符合像质指数值而黑度为2.0的阶梯厚度,将数值填入表一和表二中,如底片上找到正好符合黑度2.0的阶梯厚度,也可根据相邻阶梯的黑度,用插入法确定适用的相应厚度。
6.在适当的座标纸上,画出纵座标(管电压或曝光量)和横座标(厚度)的刻度,然后按表一和表二的数据绘出相应的如图一和图二的曝光曲线。
在曲线图中应同时注明其他有关条件。
7.已完成的曝光曲线,在实际透照中,由于某些条件的变化,如焦距、胶片类型改变,射线管更换或老化必须进行校准修正。
表一.以曝光时间为参数的曝光试验记录0:片号图一.以曝光时间为参数的曝光曲线图二.以管电压为参数的曝光曲线四川佳诚油气管道质量检测有限公司铁大线安全改造工程(鞍山-大连段)项目部。
曝光曲线的制作与应用(X 射线为例)在实际工作中,通常依据工件的材质与厚度来选取`射线的能量、曝光量以及焦距等工艺参数,上述参数一般是通过曝光曲线来确定的。
曝光曲线是表示工件(材质,厚度)与工艺规范(管电压、管电流、曝光时间、焦距、暗室条件等)之间相关性的曲线图示。
但通常只选择工件厚度、管电压、管电流和曝光量作为可变参数,其他条件相对不变。
曝光曲线必须通过试验制作,每台X 射线机的曝光曲线各不相同,但不能通用,因为即使管电压、管电流相同,如果不是同一台X 射线机,其线质和照射率是不同的。
原因是:⑴加在X 射线管两端的电压波形不同(半波整流、全波整流、倍压整流以及直流恒压等),会影响管内电子飞向阳极的速度(波长有关)和数量(强度),⑵X 射线管本身的结构、材质不同,会影响射线从窗口出射时的固有吸收;⑶管电压、管电流测定也有误差。
此外,即使是同一台X 射线机,随着使用时间的增加,管子的灯丝和靶也可能的老化,引起射线照射率的变化。
因此,每台X 射线机都应有曝光曲线,作为日常透照控制线质和照射率、即控制能量和曝光量的依据,并且在实际使用中还要依据具体情况作适当修正。
.1 曝光曲线的类型曝光曲线是在一定条件下绘制的透照参数(射线能量、焦距、曝光量)与透照厚度之间的关系曲线。
这些条件主要是透照工件材料、射线源、胶片、暗室处理技术、增感、射线照相质量要求等。
实际进行射线照相时确定透照参数经常采用曝光曲线,从曝光曲线给出的关系可方便地确定某种材料、某个厚度的工件、满足规定的质量要求应选用的射线能量、焦距、曝光量等。
对X 射线照相检验,常用的曝光曲线有两种类型,第一种类型曝光曲线以透照电压为参数,给出一定焦距下曝光量对数与透照厚度之间的关系。
第二种类型曝光曲线以曝光量为参数,给出一定焦距下透照电压与透照厚度之间的关系。
图1是第一种类型,图2是第二种类型。
第一种类型曝光曲线,纵坐标是曝光量,单位是毫安 · 第二种类型曝光曲线,纵坐标是透照电压,单位名称为千伏,单位符号为kV ,采用算术刻度尺;横坐标是透照厚度,单位常用毫米(mm ),采用算术刻度尺。
曝光曲线的制作及应用曝光曲线是表示工件(材质、厚度)与工艺规范(管电压、管电流、曝光时间、焦距、暗室处理条件等)之间相关性的曲线图示。
但通常只选择工件厚度、管电压和曝光量作为可变参数,其他条件必须相对固定。
曝光曲线必须通过试验制作,且每台X射线机的曝光曲线各不相同,不能通用。
一、曝光曲线的构成和使用条件1.曝光曲线的构成横坐标表示工件的厚度,纵坐标用对数刻度表示曝光量,管电压为变化参数,所构成的曲线则称为曝光量-厚度(E-T)曲线;若纵坐标表示管电压、曝光量为变化参数的曲线则称为管电压-厚度(Kv-T)曝光曲线。
图1所示为一般形式的X射线曝光曲线图;图2所示为一种实用的γ射线曝光曲线图。
图1 X射线曝光曲线图a)曝光量-厚度曲线 b)管电压-厚度曲线2.曝光曲线的使用条件任何曝光曲线只适用于一组特定的条件,这些条件包括:(1)所使用的X射线机(相关条件:高压发生线路及施加波形、射源焦点尺寸及固有滤波)。
(2)—定的焦距(常取600〜800 mm)。
(3)—定的胶片类型(通常T3或T2胶片)。
(4)一定的增感方式(屏型及前后屏厚度)。
(5)所使用的冲洗条件(显影配方、温度、时间)。
(6)基准黑度(通常取3.0)。
图3 制作曝光曲线的D-T 曲线a)小曝光量D-T 曲线 b)大曝光量D-T 曲线这类曝光曲线一般只适用于透照厚度均匀的平板工件,而对厚度变化较大的工件如形状 复杂的铸件等,只能作为参考。
二、曝光曲线的制作曝光曲线是在机型、胶片、增感屏、焦距等条件一定的前提下,通过改变曝光参数(固定“kV ”、改变“mA•min”或固定“mA•min”改变“kV ”)透照由不同厚度组成的钢阶梯试块,根据给定冲洗条件洗出的底片所达到的某一基准黑度(如为3.0或2.0),来求得“kV ” “mA•min”、T 三者之间关系的曲线。
1.绘制D-T 曲线采用较小曝光量、不同管电压拍摄阶梯试块,获得第一组底片。
再采用较大曝光量、不同管电压拍摄阶梯试块,获得第二组底片,用黑度计测定获得透照厚度与对应黑度的两组数据,绘制出D-T 曲线图(见图3)。
X射线探伤机曝光曲线图的制作1.目的对作业设备X射线探伤机曝光曲线的制作作出要求,以确保检测时选用合适的工艺参数。
2.适用范围本公司承建的压力管道及场站施工中所使用的X射线探伤机设备。
3.编制依据和引用标准 .SY4056—93 《石油天然气钢质管道对接焊缝射线照相和质量分级》GB4792—84 《放射卫生防护基本标准》JB4730—2005 《承压设备无损检测》4.职责4.1由无损检测责任人对其所使用的x射线探伤机制作曝光曲线。
4.2无损检测责任人员根据设备、胶片、增感屏和其他条件编制工艺卡,负责曝光曲线制作过程的质量控制。
4.3探伤人员按照X射线探伤作业指导书要求对阶梯试块进行透照和暗室操作,并正确记录原始数据。
5.曝光曲线制作方法和阶梯试块的要求5.1 X射线探伤机曝光曲线:曝光曲线是在机型、胶片、增感屏、焦距等条件一定的前提下,通过改变曝光参数(固定Kv、改变mA.min或固定mA.min,改变Kv)透照由不同厚度组成的钢阶梯试块,根据给定冲洗条件洗出的底片所达到的某一基准黑度(如为1.8或2.0),来求得KV、mA.min,T 三者之间关系的曲线。
5.2 X射线探伤机曝光曲线所用阶梯试块的要求所使用的阶梯试块面积不可太小,其最小尺寸应为阶梯厚度的5倍,否则散射线将明显不同于均匀厚度平板中的情况。
另外阶梯块的尺寸应明显大于胶片尺寸,否则要作适当遮边。
射线探伤机曝光曲线制作过程6.X.6.1绘制D-T曲线,采用较小曝光量,不同管电压拍摄阶梯试块,获得第一组底片。
再采用较大曝光量,不同管电压拍摄阶梯试块,获得第二组底片。
用黑度计测定获得透照厚度与对应黑度的两组数据,然后绘制出D—T曲线图。
6.2绘制E—T曲线选定一基准黑度值,从两张D—T曲线图中分别查出某一管电压下对应于该黑度的透照厚度值。
再E—T图上标出这两点,并以直线连接即得该管电压的曝光曲线。
7.曝光曲线制作过程的质量控制7.1对曝光曲线所用阶梯试块的要求7.2在绘制D—T曲线时采用较小和较大曝光量的选择。
工业 X射线机曝光曲线的制作及应用论述摘要:工业X射线机曝光曲线的制作及曝光曲线的应用。
使用阶梯试块实验测量出X射线机不同电压时透照厚度和透照时间的数据源,利用Excle表格图表功能插入散点图生成X射线机的曝光曲线,借助Excle表格用数学回归分析导出X射线曝光曲线的回归方程,通过回归方程确定X射线机不同电压,任意厚度、任意焦距的曝光时间。
关键词:X射线机曝光曲线曝光量修正参数【Keywords】 x-ray machine, exposure curve, exposure correction, parameters引言:射线检测是无损检测的主要常规检验方法之一,在石油化工等建设焊接施工检验中占有重要地位。
而对于射线检验中应用最多的X射线检验来说 ,曝光曲线的应用对于检验人员正确选择曝光参数、有效控制底片质量有着重要的理论和实践意义。
现场检测现在一般还是根据经验选择曝光参数,以至于出现了一些由于参数选择不准确,透照底片达不到要求的现象。
工业X射线曝光曲线是射线检测重要的文件资料,可以提供相对应X射线机的曝光时间,为底片透照参数选用提供了指导作用。
对数函数使用普通坐标纸和对数坐标纸手工制作曝光曲线过程比较繁琐,因人为作图误差而使曝光曲线不准确;用作图法在曝光曲线上作图查曝光时间有误差,在现场查曝光时间时需要携带曝光曲线,查图不方便。
使用EXCEL软件制作曝光曲线,借助EXCLE表格数学分析回归方程,编辑每条曝光曲线的函数,只需要在EXCLE表格中输入变量值(焦距和厚度),就可以得到函数值(曝光时间),查询方便,误差小。
正文:1.射线曝光曲线的制作1.定义X射线曝光曲线是利用作图法来表示X射线穿透厚度、管电压、曝光量以及胶片之间关系的曲线。
1.1.X射线曝光曲线制作理论基础及制作原理互易律:决定光化学反应产物质量的条件,只与总的曝光量有关,即取决与辐射强度(i)和时间的乘积,而与这两个因素单独作用无关。
射线探伤机曝光曲线制做(实验一)&平板焊缝射线照像探伤工艺及底片暗室处理(实验二)一、实验目的与任务1、培养学生的实际工作能力;2、掌握常用曝光曲线的制作方法及平板焊缝常规的射线照像探伤工艺;3、掌握曝光后底片的暗室处理技术;二、实验设备与器材1、YX一2505射线机2、阶梯透度计3、黑度计一台(精度优于±0.05D);4、暗袋、胶片、增感屏、铅字和像质计等;5、铅衬板、垫块和直尺等;6、暗室及显、定影所需器具三、实验原理简介曝光曲线是射线检测过程中确定探伤工艺的重要工具。
已经制成的曝光曲线应当经校准才能保持其可用性。
曝光曲线分类:1、曝光量——厚度型曝光曲线由I=I0e-μd可知LogI0t=μd +C 在电压不变的情况下,d与LogI0t呈直线关系,对数坐标纸上是一条直线。
2、电压——厚度型曝光曲线电压与厚度之间一条曲线。
曲线的曲率不大,在某些区域内可以近似地看作直线。
射线是一种透射能力很强的不可见电磁波,它在透射物体时遵从I=I0e-μd的衰减规律。
当被检部位中有不同物质存在时则其值不同;而被检部位厚度d有差别时,则胶片相对应部位的曝光量有所不同,被曝光的胶片经过暗室处理,再通过观察分析底片上影像的状态,来判定被检工件内部的损伤程度。
分布在胶片表面上的溴化银粒子,经过不同数量的透射线感光,再经过显影和定影处理,底片上就能清晰、真实地反映出被检工件的内部情况。
四、实验方法与步骤1、实验前的准备1)了解黑度计的使用方法2)分析并掌握如何选择阶梯试块和平板同时透照时的探伤规范3)了解暗袋后铅字B曝光后在胶片中出现的不同原因及含义4)了解透照过程铅字号的含义5)了解射线探伤机的指向机构的含义2、实验过程与步骤1)给警戒灯2)训机3)根据实验要求切片与装片(注意增感屏、暗袋、暗袋帽的放置方法),同时要切装一张同型胶片,该胶片在实验前要进行暗室处理,检查胶片的可用性。
4)根据射线探伤机上铭牌的曝光曲线,以及需要探伤的试件选择相应的探伤规范5)使用射线探伤机的指向机构来辅助定位。
x射线曝光曲线制作步骤
答:制作X射线曝光曲线的步骤如下:
1. 制作阶梯试块:注意试件的宽度和梯级宽度,并准备适当的平垫板。
2. 设计透照参数:参数设计包括管电压(KV)、曝光量(mAs)、对应厚度等。
例如,可以按照一定的电压范围(如120KV、150KV、180KV),设置不同的曝光量(如10mAmin、30mAmin等),以获得不同的透照厚度。
3. 采用射线向上透照法进行透照,以最大限度地减少散射影响。
4. 在暗室中进行暗室处理,例如显影、定影等步骤。
5. 测量底片黑度:使用黑度计仔细地测出摄得的三张底片上各自每个台阶厚度所对应的黑度。
6. 选择与最佳黑度2.5对应的厚度值,填入表格。
7. 描点画线:纵坐标为对数坐标,代表曝光量,横坐标为非对数坐标代表透照厚度。
8. 根据表格中的数据,用直角坐标纸画出图1、图2、图3和图4,将相应电压下的厚度值填入表四。
9. 将曲线按要求进行绘制:根据图1、图2、图3和图4中的数据,用半对数坐标纸画出所需要的曝光曲线,并在曝光曲线上注上黑度值、胶片和增感屏类型、暗室处理条件、焦距、制作日期等。
以上步骤仅供参考,具体操作可能因设备、材料等不同而有所差异。
X射线机曝光曲线的制作与校准作业指导书目的:制作公司用于现场X射线检测的设备的曝光曲线并在检测过程中的校准修正。
适用范围:公司用于现场X射线检测的X射线设备。
作业步骤:1.将厚度适当的阶梯试块在装有胶片的暗盒上,在阶梯试块的不同厚度的阶梯上,放上与阶梯厚度相同的铅字标记。
且将射线中心束指示线垂直对准阶梯试块的中心部位。
2.选择固定的焦距,使其在固定的管电流和管电压下,选择几个不同的曝光,每次增加30秒一组,得出几个不同曝光量的胶片。
由此找出曝光时间和厚度的关系。
3.选择固定的焦距,使其在固定的管电流和曝光时间选择几个不同的管电压进行曝光,每次升高10KV,得出一组不同管电压的胶片由此找出管电压和厚度的关系。
4.将上述所摄胶片,在严格控制的同一条件下进行暗室处理,水洗后晾干。
由此得到一系列光学密度呈阶梯变化的黑度片(底片)5.黑度测定用精度较高的黑度计测出底片上的各阶梯黑度值,确定符合象质指数值而黑度为1.5的阶梯厚度,将数值填入表1和表2中,如底片上找到正好符合黑度1.5的阶梯厚度,也可根据相邻阶梯的黑度,用插入法确定适用的相应厚度。
6.在适当的座标纸上,画出纵座标(管电压或曝光量)和横座标(厚度)的刻度,然后按表1和表2的数据绘出相应的如图1和图2的曝光曲线。
在曲线图中应同时注明其他有关条件。
7.已完成的曝光曲线,在实际透照中,由于某些条件的变化,如焦距、胶片类型改变,射线管更换或老化后必须进行校准修正。
表 1 以曝光时间为参数的曝光试验记录表2 以管电压为参数的曝光试验记录注:T适用厚度(mm) N0 :片号图1 图2T:mm T:mm。
X射线探伤机曝光曲线图的制作
1.目的
对作业设备X射线探伤机曝光曲线的制作作出要求,以确保检测时选用合适的工艺参数。
2.适用范围
本公司承建的压力管道及场站施工中所使用的X射线探伤机设备。
3.编制依据和引用标准 .
SY4056—93 《石油天然气钢质管道对接焊缝射线照相和质量分级》
GB4792—84 《放射卫生防护基本标准》
JB4730—2005 《承压设备无损检测》
4.职责
4.1由无损检测责任人对其所使用的x射线探伤机制作曝光曲线。
4.2无损检测责任人员根据设备、胶片、增感屏和其他条件编制工艺卡,负责曝光曲线制作
过程的质量控制。
4.3探伤人员按照X射线探伤作业指导书要求对阶梯试块进行透照和暗室操作,并正确记录
原始数据。
5.曝光曲线制作方法和阶梯试块的要求
5.1 X射线探伤机曝光曲线:曝光曲线是在机型、胶片、增感屏、焦距等条件一定的前提下,通过改变曝光参数(固定Kv、改变mA.min或固定mA.min,改变Kv)透照由不同厚度组成的钢阶梯试块,根据给定冲洗条件洗出的底片所达到的某一基准黑度(如为1.8或2.0),来求得KV、mA.min,T 三者之间关系的曲线。
5.2 X射线探伤机曝光曲线所用阶梯试块的要求
所使用的阶梯试块面积不可太小,其最小尺寸应为阶梯厚度的5倍,否则散射线将明显不同于均匀厚度平板中的情况。
另外阶梯块的尺寸应明显大于胶片尺寸,否则要作适当遮边。
射线探伤机曝光曲线制作过程6.X.
6.1绘制D-T曲线,
采用较小曝光量,不同管电压拍摄阶梯试块,获得第一组底片。
再采用较大曝光量,不同管电压拍摄阶梯试块,获得第二组底片。
用黑度计测定获得透照厚度与对应黑度的两组数据,然后绘制出D—T曲线图。
6.2绘制E—T曲线
选定一基准黑度值,从两张D—T曲线图中分别查出某一管
电压下对应于该黑度的透照厚度值。
再E—T图上标出这两点,并以直线连接即得该管电压的曝光曲线。
7.曝光曲线制作过程的质量控制
7.1对曝光曲线所用阶梯试块的要求
7.2在绘制D—T曲线时采用较小和较大曝光量的选择。
7.3暗室底片处理
7.4底片黑度的测定
8.记录和曝光曲线图的要求
在对试块进行透照和底片黑度值测定过程中应作好原始8.1.记录,要求填写清楚,准确,叙述完整、准确。
8.2认真按照记录绘制D-T曲线和E—T曲线图
8.3在曝光曲线图上应注明制作曲线图时所用的条件,其内容包括:
8.3.1所使用的X射线机
8.3.2一定的焦距(常取700或800ram)
8.3.1.3一定的胶片类型(通常为微粒、高反差胶片)
8.3.4一定的增感方式(屏型及前后屏厚度)
8.3.5所使用的冲洗条件(显影配方、温度、时间)
8.3.6基准黑度(通常取l.8或2.O)
9使用曝光曲线时注意事项
9.l在对试块进行透照后的底片不符合质量要求时,应按照原曝光规范及时重照。
9.2当实际拍片所使用的条件与制作曝光曲线的条件不一致时,必须对曝光量作相应修正。
9.3该类曝光曲线一般只适用于透照厚度均匀的平板工件,而对厚度变化较大的工件,只能作为参考。
.
10.文件和记录
YC/CW-010 无损检测系统质量控制程序
YC/OR-15 压力管道x射线探伤作业指导书。