电力控制器MODBUS协议表
- 格式:doc
- 大小:99.50 KB
- 文档页数:9
MODBUS_RTU 通讯规约MODBUS_RTU 通讯规约(本协议采用主从问答方式)PDM 系列仪表/变送器: PDM 系列仪表/变送器采用全新的设计,革命性地改变了传统电表的概念;具有多功能、高精度、数字式、可编程、结构紧凑、多画面显示的特点,它可以满足电力工业未来对电表的需求。
MODBUS 通讯协议: ModBus 通讯规约允许 PDM 系列仪表/变送器与施耐德、西门子、AB、GE 等多个国际著名品牌的可编程顺序控制器(PLC)、 RTU、SCADA 系统、 DCS 或者与第三方具有 ModBus 兼容的监控系统之间进行信息交换和数据传送。
PDM 系列仪表/变送器只要简单地增加一套基于计算机(或者工控机) 的监控软件 (如:组态王、 Intouch、FIX、synall 等)就可以构成一套电力监控系统。
广泛的系统集成: PDM 系列仪表/变送器提供了标准的 RS-485/422 通讯接口及ModBus 通讯协议,这个通讯协议已广泛被国内外电力行业及工控行业作为系统集成的标准。
通讯数据的类型及格式:信息传输为异步方式,并以字节为单位。
在主站和从站之间传递的通讯信息是 11 位的字格式:字格式(串行数据) 11 位二进制起始位 1 位数据位 8 位奇偶校验位 1 位:有奇偶校验位/无:无奇偶校验位住手位 1 位:有奇偶校验位/2 位:无奇偶校验位● 通讯数据(信息帧)格式数据格式:地址码功能码数据区错误校检数据长度: 1 字节 1 字节 N 字节 16 位 CRC 码(冗余循环码)★ 注: 1、1 个字节由 8 位二进制数组成(既8 bit)。
2、ModBus 是 Modicon 公司的注册商标。
3、“从机”在本文件中既为 PDM。
一、通讯信息传输过程:当通讯命令由发送设备(主机)发送至接收设备(从机)时,符合相应地址码的从机接收通讯命令,并根据功能码及相关要求读取信息,如果 CRC 校验无误,则执行相应的任务,然后把执行结果(数据)返送给主机。
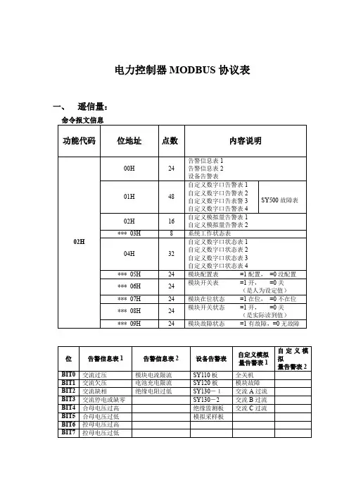
电力控制器MODBUS协议表一、遥信量:
二、遥测量:
三、遥控量:
注:是相同的命令字节连送2次;
四、遥调(设置)量:
注:
1、以上模拟量如未特殊说明,均为“WORD”型;后面有(×10)注释的为乘10
传送,如:收到“125”实际值为“12.5”;未注释的为原值传送。
2、加“***”的协议是配置了“31510F模块”或“31505P模块”的电源所使用
的协议配置了“31510P模块”的电源没有使用。
3、访问协议包时间间隔T1应符合以下要求:
T1 >1秒
同一协议包内上一条返回协议与下一条访问协议的时间间隔T2应符合以下要求:
T2<100毫秒
请综合自动化厂家严格遵循以上要求,如有异议,请及时与本公司取得联系。
(1)、遥信命令报文格式
询问:
返回:
(2)、遥测命令报文格式
询问:
返回:
(3)、遥控命令报文格式
询问:
返回:
(4)、遥调(设置)命令报文格式
询问:
返回:
(5)、异常应答返回非法功能:
非法数据地址:
非法数据值:。
Modbus协议电能表Modbus协议是一种通信协议,用于在不同设备之间进行数据传输。
它是一种开放的、简单易用的协议,被广泛应用于工业自动化领域。
在本文档中,我们将介绍Modbus协议在电能表中的应用。
1. 介绍电能表是一种用于测量和记录电能消耗的仪器。
它通常包括电能计量单元、通信单元以及显示单元。
Modbus协议可以用于电能表的通信单元,实现与其他设备的数据交换。
2. Modbus协议Modbus协议是一种基于主从结构的通信协议。
它定义了数据的传输格式、命令和响应规范等内容。
主设备可以通过发送读写命令来获取或修改从设备的数据。
在电能表中,电能计量单元作为从设备,负责保存和提供电能消耗数据。
Modbus协议使用不同的功能码来表示不同的操作,常用的功能码包括:•读保持寄存器(功能码03)•写单个寄存器(功能码06)•读写多个寄存器(功能码16)通过使用这些功能码,主设备可以与电能表进行数据交换。
3. 寄存器映射在Modbus协议中,寄存器是存储和访问数据的基本单元。
不同类型的寄存器用于存储不同类型的数据。
电能表通常包含以下几种类型的寄存器:•电能数据寄存器:用于存储电能消耗数据,例如正向有功电能、反向有功电能等。
•报警寄存器:用于存储电能表的报警信息,例如过载报警、电压异常等。
•配置寄存器:用于存储电能表的配置信息,例如通信地址、波特率等。
不同的寄存器有着不同的起始地址和长度,主设备需要根据寄存器映射表来读写相应的数据。
4. Modbus通信示例以下是一个简单的Modbus通信示例,用于读取电能表的正向有功电能数据:### 请求命令功能码:03起始地址:1000寄存器数量:2### 响应数据寄存器1:高位字节寄存器2:低位字节在这个示例中,主设备发送了一个读保持寄存器的命令,起始地址为1000,寄存器数量为2。
电能表根据命令进行处理,返回了两个寄存器的数据。
5. 总结通过Modbus协议,电能表可以与其他设备进行数据交换,实现电能消耗数据的监测和控制。
多功能表MODBUS 协议1.MODBUS 通讯协议概述:PD800使用MODBUS-RTU 通讯协议,MODBUS 协议详细定义了数据序列和校验码,这些都是数据交换的必要内容。
PD800 提供了远程微机(PC 机、工控机、PLC )通过其RS-485 数字接口来实现对仪表的系统编程、数据采集、现场监控等功能。
测量数据进行双向传递遵循Modbus 协议,通讯参数(地址、波特率、数据格式)可手工现场设置。
典型应用于测量单相、三相三线、三相四线电力网络中各种电参量,包括各种电压、电流、功率、功率因素、频率、电能等。
阅读本协议需要您具有ModBUS 协议的知识储备,并且读了本产品的使用说明书,对本产品功能和应用概念有较全面了解。
本协议适用于:PD800三相多功能数字电测表和PD800单相多功能数字电测表。
2.MODBUS 通讯协议分析:MODBUS 协议是一种主从式点对点的通讯协议。
他分为RTU 协议和ASCII 协议,我公司的多种仪表都采用ModBus RTU 通讯协议,允许一台主机和多台从机之间进行数据通信,在PD800 通讯系统中,主机是微机(PC 、工控机、PLC ),从机是PD800 仪表。
在该分散通讯系统中,允许系统连接多达128 仪表以及1.2KM 的通讯距离。
通讯方式采用主机请求,从机应答。
即:主机提出命令请求,从机响应接收数据后作数据分析,如果数据满足通讯规约,从机作数据响应。
主从机间的通讯主机发送的每一帧数据包含以下信息(16 进制):2.1 地址(Adderss)域: 地址域在帧的开始部分,由一个字节(8位二进制码)组成,十进制为0~247,是从机设备号(也称终端设备号),主机利用从机地址来识别进行通讯的从机设备。
每个终端设备的地址必须是唯一的,仅仅被寻址的终端会响应正确的帧命令。
2.2 功能(Function )域:功能域紧接地址域,由一个字节组成,主机发送的功能码告诉了被寻址到的终端执行何种功能。
DTZ3366型三相智能电能表MODBUS 通讯协议广东雅达电子股份有限公司2012-5-15地址Addr:广东省河源市高埔岗雅达工业园YADA Industrial Park,Gaopugang ,Heyuan City, Guangdong一.通讯规约1.引言DTZ3366型通讯规约详细描述了本机串行口通讯的读、写命令格式及内部信息数据的定义,以便第三方开发使用。
1.1.PLC ModBus 兼容性ModBus通讯规约允许DTZ3366型电表与施耐德、西门子、AB、GE、Modicon 等多个国际著名品牌的可编程顺序控制器(PLC)、RTU、SCADA系统、DCS或第三方具有ModBus兼容的监控系统之间进行信息和数据的有效传递。
有了DTZ3366型电表,只要简单的增加一套基于PC(或工控机)的中央通讯主控显示软件(如:组态王、Intouch、FIX、synall等)就可建立一套监控系统。
1.2.广泛的通讯集成DTZ3366型电表提供与Modicon系统相兼容的ModBus通讯规约,这个通讯规约被广泛作为系统集成的标准。
兼容RS-485/232C接口的可编程逻辑控制器ModBus通讯规约允许信息和数据在DTZ3366型电表与Modicon可编程逻辑控制器(PLC),RTU、SCADA系统、DCS系统和另外兼容ModBus通讯规约的系统之间进行有效传递。
2.ModBus基本规则2.1.所有RS485通讯回路都应遵照主/从方式。
依照这种方式,数据可以在一个主站(如:PC)和32个子站之间传递。
2.2.主站将初始化和控制在RS485通讯回路上传递的所有信息。
2.3.任何一次通讯都不能从子站开始。
2.4.在RS485回路上的所有通讯都以“信息帧”方式传递。
2.5.如果主站或子站接收到含有未知命令的信息帧,则不予以响应。
“信息帧”就是一个由数据帧(每一个字节为一个数据帧)构成的字符串(最多255个字节),是由信息头和发送的编码数据构成标准的异步串行数据,该通讯方式也与RTU通讯规约相兼容。
电表协议 modbus
电表协议Modbus是一种常用的串行通信协议,它是由Modicon公司基于ASCII码和RTU格式开发的。
在现代化的智能电表中,Modbus协议能够很好的作用于电力自动化系统中,帮助用户远程获取电表数据,从而使得电力管理更加便捷和高效。
Modbus协议主要分为RTU、ASCII两种不同的格式,它们的区别在于传输数据的方式不同。
RTU采用二进制传输数据,可以很好的提高传输效率;ASCII采用ASCII码传输数据,数据传输比较可靠。
这两种格式具有各自的优势和劣势,需要根据实际需求选取。
电表协议Modbus的使用场景十分广泛,主要用于以下几个方面:
首先,Modbus协议适用于各种自动化控制系统中,可以用于实现电力数据的自动采集、远程控制等功能。
这对于企业的能耗管理和控制至关重要,能够帮助企业降低能耗、提高效率、降低成本。
其次,Modbus协议也适用于智能家居领域中,可以实现对家里的用电情况进行实时监测,帮助用户合理规划用电,节约能源,从而达到节能减排的效果。
最后,Modbus协议还可以用于工业自动化领域中,例如工业生产线等领域,可以实现设备之间的数据传输,从而提高生产效率和运营质量。
总之,电表协议Modbus在智能能源管理领域中具有重要作用,它不仅可以提高能源的利用效率,还可以降低能源消耗和环境污染。
随着人们对新能源和绿色环保的追求,Modbus协议将发挥更加重要的作用,成为智慧城市和智慧企业建设的重要手段之一。
多回路电力仪表modbus协议通讯表多回路电力仪表是一种用于测量电能、电压、电流等电气参数的仪器设备。
在实际应用中,多回路电力仪表经常需要与其他设备进行通讯,比如与控制系统、远程监测系统等进行数据交换。
为了实现不同设备之间的通讯,多回路电力仪表采用了Modbus协议。
Modbus是一种基于串行通讯(RS-485或RS-232)的工业通讯协议,被广泛应用于自动化控制和监控系统中。
通过Modbus协议,多回路电力仪表可以向其他设备发送命令,获取数据,并将自身的数据传输到其他设备。
为了方便使用Modbus协议进行通讯,多回路电力仪表提供了一张Modbus协议通讯表。
该通讯表详细说明了多回路电力仪表支持的Modbus命令、寄存器地址、数据格式等信息。
用户可以根据通讯表中的信息,编写控制系统或监测系统的程序代码,与多回路电力仪表进行通讯。
通讯表包含了多个寄存器,每个寄存器用于存储不同的数据信息。
比如,0x0000寄存器用于存储多回路电力仪表的设备编号、通讯速率、校验方式等基础信息;0x1000寄存器用于存储测量电能的相关参数,比如电能计数、当前有功功率、当前无功功率等;0x2000寄存器用于存储测量电流的相关参数,比如三相电流值、零序电流值、总电流值等。
通讯表还包含了一些只读寄存器,这些寄存器用于向其他设备提供多回路电力仪表的状态信息。
比如,在0x8000寄存器中,可以获取多回路电力仪表的当前电压范围、电流范围等信息。
综上所述,Modbus协议通讯表是多回路电力仪表与其他设备进行通讯的重要依据。
通过仔细阅读通讯表,用户可以了解多回路电力仪表支持的Modbus命令和寄存器地址等信息,并进行相应的数据读写操作,实现多回路电力仪表和其他设备之间的无缝通讯。
本通讯协议描述了公司GZDW直流屏监控系统在ModbusRTU通讯模式下的信息传输,输入输出命令格式和数据地址的定义,以方便第三方使用和开发,保证信息和数据在上位监控计算机和公司直流屏系统之间有效的传输。
1.物理接口:1.1串行通讯口采用RS485方式。
1.2信息传输方式采用半双工异步方式,起始位1位,数据位8位,无校验,停止位1位。
1.3数据传输速率为9600bps(默认),存在选项.1.4在现场总线设备中,GZDW直流屏通讯口作从站.2.本通讯转换器支持的MODBUSRTU通讯帧结构解释:符合标准ModbusRTU通讯协议格式每个Modbus通讯帧由以下几个部分组成:1)地址域2)功能域3)数据域4)校验域数据发送顺序:2.1地址域ModbusRTU从站地址域为一个字节,公司直流屏系统地址固定为0x03,其响应网络数据帧中地址域数据与自身地址相等的数据信息命令。
2.2功能码域2.3数据域ModbusRTU通讯协议数据域长度不定,视具体情况而定.数据域中数据采用高字节在前,低字节在后的传输顺序,例如:一个16位寄存器包含数据为0x12BC,该寄存器数据发送顺序为:高位字节:0x12低位字节:0xBC2.4校验域公司直流系统ModbusRTU通讯协议采用16位CRC校验,传输时低字节在前,高字节在后2.5功能域中01命令示例:01功能码可由上位机发送请求本通讯转换器中的一个或多个线圈(实际输出)状态,返回实际输出点接通/断开状态。
为0-15。
例:请求从机设备17 读20-56 线圈。
Slave Address 11 Function 01Starting Address Hi 00 Starting Address Lo 13 No. of Points Hi 00 No. of Roints Lo 25 Error Check (LRC or CRC)----2>响应响应信息中的各线圈的状态与数据区的每一位的值相对应, 1=ON; 0=OFF 。
ModBus通讯协议分为RTU协议和ASCII协议,我公司的多种仪表都采用ModBus RTU通讯协议,如:YD2000智能电力监测仪、巡检表、数显表、光柱数显表等。
下面就ModBus RTU协议简要介绍如下:一、通讯协议(一)、通讯传送方式:通讯传送分为独立的信息头,和发送的编码数据。
以下的通讯传送方式定义也与MODBUS RTU 通讯规约相兼容:初始结构 = ≥4字节的时间地址码 = 1 字节功能码 = 1 字节数据区 = N 字节错误校检 = 16位CRC码结束结构= ≥4字节的时间地址码:地址码为通讯传送的第一个字节。
这个字节表明由用户设定地址码的从机将接收由主机发送来的信息。
并且每个从机都有具有唯一的地址码,并且响应回送均以各自的地址码开始。
主机发送的地址码表明将发送到的从机地址,而从机发送的地址码表明回送的从机地址。
功能码:通讯传送的第二个字节。
ModBus通讯规约定义功能号为1到127。
本仪表只利用其中的一部分功能码。
作为主机请求发送,通过功能码告诉从机执行什么动作。
作为从机响应,从机发送的功能码与从主机发送来的功能码一样,并表明从机已响应主机进行操作。
如果从机发送的功能码的最高位为1(比如功能码大与此同时127),则表明从机没有响应操作或发送出错。
数据区:数据区是根据不同的功能码而不同。
数据区可以是实际数值、设置点、主机发送给从机或从机发送给主机的地址。
CRC码:二字节的错误检测码。
(二)、通讯规约:当通讯命令发送至仪器时,符合相应地址码的设备接通讯命令,并除去地址码,读取信息,如果没有出错,则执行相应的任务;然后把执行结果返送给发送者。
返送的信息中包括地址码、执行动作的功能码、执行动作后结果的数据以及错误校验码。
如果出错就不发送任何信息。
1.信息帧结构地址码:地址码是信息帧的第一字节(8位),从0到255。
这个字节表明由用户设置地址的从机将接收由主机发送来的信息。
每个从机都必须有唯一的地址码,并且只有符合地址码的从机才能响应回送。
(完整版)MODBUS协议(功能码及报文解析)(可编辑修改word版)MODBUS 协议Modbus 是一种串行通信协议,是Modicon 于 1979 年,为使用可编程逻辑控制器(PLC)而发表的。
事实上,它已经成为工业领域通信协议标准,并且现在是工业电子设备之间相当常用的连接方式。
Mod bus 比其他通信协议使用的更广泛的主要原因有:公开发表并且无版税要求相对容易的工业网络部署对供应商来说,修改移动原生的位或字节没有很多限制Modbus 允许多个设备连接在同一个网络上进行通信,举个例子,一个由测量温度和湿度的装置,并且将结果发送给计算机。
在数据采集与监视控制系统(SCADA)中,Modbus 通常用来连接监控计算机和 rem ote terminal unit (RTU)。
Modbus 协议目前存在用于串口、以太网以及其他支持互联网协议的网络的版本。
大多数 Modbus 设备通信通过串口EIA-485 物理层进行[1]。
对于串行连接,存在两个变种,它们在数值数据表示不同和协议细节上略有不同。
Modbus RTU 是一种紧凑的,采用二进制表示数据的方式,Modbus ASCII 是一种人类可读的,冗长的表示方式。
这两个变种都使用串行通讯(serial communication)方式。
RTU 格式后续的命令/数据带有循环冗余校验的校验和,而ASCII 格式采用纵向冗余校验的校验和。
被配置为 RTU 变种的节点不会和设置为 ASCII 变种的节点通信,反之亦然。
对于通过TCP/IP(例如以太网)的连接,存在多个 Modbus/TCP 变种,这种方式不需要校验和的计算。
对于所有的这三种通信协议在数据模型和功能调用上都是相同的,只有封装方式是不同的。
Modbus 有一个扩展版本 Modbus Plus(Modbus+或者 MB+),不过此协定是Modicon 专有的,和 Modbus 不同。
它需要一个专门的协处理器来处理类似HDLC 的高速令牌旋转。
INTERFACCIAMENTOBMSW 3000C0240021-06-05-ITLe informazioni contenute nel presente documento possono essere modificate senza preavviso e non comportano l’assunzione, nemmeno implicita, di alcuna obbligazione da parte della CLIMAVENETA. E’ fatto d ivieto di riprodurre e/o rendere nota a terzie a società concorrenti, tale documentazione.BMS的通讯界面1.1元件需求串口通讯卡.控制器(已经安装在机器上)图片上的控制器是点数最多的控制器,但对于那些点数较少的控制器程序都是一样的1.2安装串口通讯卡请按照下面的流程把串口通讯卡安装在控制器中在安装过程中请不要把控制器通电.请去掉“串口卡”的盖板把BMS串口通讯卡装进插槽重新装上盖板1.3设置监控参数要与BMS系统通讯,必须按照下面的方法设置参数进入程序菜单,输入密码,滚动画面找到下面的画面:是否启用外部输入信号与监控系统的通讯必须设为使用.选择是否通过监控系统来设定ON/OFF操作和选择机组操作模式监控设定必须按下面的内容来设定:▪on/off使用: Si▪操作模式选择的使用:Si通讯协议: Modbus / Standard通讯波特率: 从1200 baud 到19200 baud机组ID: 从001到2001.4安装连接监控系统网络监控系统网络必须按下图进行安装UNITA' 1UNITA' xxxFig.2 BMS系统和机组间的连接线必须是屏蔽的双绞线,截面是2 x1mm,允许达到300米长,截面是2 x 1.5mm ,允许达到1000米长。
本通讯协议描述了公司GZDW直流屏监控系统在Modbus RTU通讯模式下的信息传输,输入输出命令格式和数据地址的定义,以方便第三方使用和开发,保证信息和数据在上位监控计算机和公司直流屏系统之间有效的传输。
1.物理接口:1.1 串行通讯口采用RS485方式。
1.2 信息传输方式采用半双工异步方式,起始位1位,数据位8位,无校验,停止位1位。
1.3 数据传输速率为9600bps(默认), 存在选项.1.4 在现场总线设备中,GZDW直流屏通讯口作从站.2.本通讯转换器支持的MODBUS RTU通讯帧结构解释:符合标准Modbus RTU通讯协议格式每个Modbus通讯帧由以下几个部分组成:1)地址域2)功能域3)数据域4)校验域数据发送顺序:2.1地址域Modbus RTU从站地址域为一个字节,公司直流屏系统地址固定为0x03 ,其响应网络数据帧中地址域数据与自身地址相等的数据信息命令。
2.2 功能码域Modbus RTU通讯协议中功能码域包括一个字节,有关本公司直流系统功能码参见下表:2.3 数据域Modbus RTU通讯协议数据域长度不定,视具体情况而定.数据域中数据采用高字节在前,低字节在后的传输顺序,例如:一个16位寄存器包含数据为0x12BC,该寄存器数据发送顺序为:高位字节:0x12低位字节:0xBC2.4 校验域公司直流系统Modbus RTU通讯协议采用16位CRC校验,传输时低字节在前,高字节在后2.5功能域中01命令示例:01功能码可由上位机发送请求本通讯转换器中的一个或多个线圈(实际输出)状态,返回实际输出点接通/断开状态。
01H读线圈状态数据帧格式(主机---从机)应答01H数据帧(从机---主机)具体实例:1> 查询查询信息规定了要读的起始线圈和线圈量,线圈的起始地址为零,1-16 个线圈的寻址地址分为0-15。
例:请求从机设备17 读20-56 线圈。
Slave Address 11Function 01Starting Address Hi 00Starting Address Lo 13No. of Points Hi 00No. of Roints Lo 25Error Check (LRC or CRC) ----2> 响应响应信息中的各线圈的状态与数据区的每一位的值相对应, 1=ON; 0=OFF。
Modbus协议讲解
一、基本术语
1、字word、字节byte、位bit
1 word =
2 byte;
1 byte = 8 bit.
2、校验码
校验码是由前面的数据通过某种算法得出的,用以检验该组数据的正确性。
代码作为数据在向计算机或其它设备进行输入时,容易产生输入错误,为了减少这种输入错误,编码专家发明了各种校验检错方法,并依据这些方法设置了校验码。
常用的校验有:累加和校验SUM、字节异或校验XOR、纵向冗余校验
LRC、循环冗余校验CRC……
3、协议和接口
协议是一种规范和约定,是一种通讯的语言,规定了通信双方能够识别并使用的消息结构和数据格式。
接口是一种设备的物理连接,指的是在物理层上的定义,像
RS422/RS232/RS485/以太网口等。
协议和接口并不是一个概念,不能混淆。
Modbus协议一般运行在RS485物理接口上,半双工的,是一种主从协议。
二、Modbus协议概述
Modbus协议是应用于电子控制器上的一种通用语言,实现控制器之间、控制器由网络和其它设备之间的通信,支持传统的RS232/RS422/RS485和最新发展的以太网设备。
它已经成为一种通用工业标准。
有了它,不同厂商生产的控制设备可以连成工业网络,进行集中控制。
此协议定义了一个控制器能认识使用的消息结构。
Modbus协议是一种请求——应答方式的协议。
三、两种传输方式
1、 ASCII模式。
电力控制器MODBUS协议表一、遥信量:
二、遥测量:
三、遥控量:
注:是相同的命令字节连送2次;
四、遥调(设置)量:
注:
1、以上模拟量如未特殊说明,均为“WORD”型;后面有(×10)注释的为乘10
传送,如:收到“125”实际值为“12.5”;未注释的为原值传送。
2、加“***”的协议是配置了“31510F模块”或“31505P模块”的电源所使用
的协议配置了“31510P模块”的电源没有使用。
3、访问协议包时间间隔T1应符合以下要求:
T1 >1秒
同一协议包内上一条返回协议与下一条访问协议的时间间隔T2应符合以下要求:
T2<100毫秒
请综合自动化厂家严格遵循以上要求,如有异议,请及时与本公司取得联系。
(1)、遥信命令报文格式
询问:
返回:
(2)、遥测命令报文格式
询问:
返回:
(3)、遥控命令报文格式
询问:
返回:
(4)、遥调(设置)命令报文格式
询问:
返回:
(5)、异常应答返回非法功能:
非法数据地址:
非法数据值:。