新版华东政法大学行政管理考研经验考研参考书考研真题
- 格式:doc
- 大小:1.86 MB
- 文档页数:10
2020年中国政法大学行管考研上岸笔记及考研真题回忆育明教育大印老师2020年3月15日星期日目录一、2021年中国政法大学行政管理考研参考书二、2004-2020中国政法大学行政管理考研真题(育明一对一学员回忆)三、2020年中国政法大学行政管理考研第一名笔记四、2021年中国政法大学行政管理考研时政热点预测五、中国政法大学行政管理考研答题技巧六、中国政法大学行政管理考研答题模板一、2021年行政管理考研参考书740公共管理学综合(管理学原理75分、公共管理学75分)《管理学》(第二版),刘俊生,中国政法大学出版社,2009年版;《公共行政原理》,马建川等,河南人民出版社,2002年版;《公共管理学》,李国正,首都师范大学出版社,2018年版;840行政管理综合(行政学原理100分、公共政策分析50分)《公共管理学》(修订版),张成福,中国人民大学出版社,2008年版;《公共政策分析》,李国正,首都师范大学出版社,2019年版;《公共政策分析》,陈庆云,北京大学出版社,2006年版;辅助资料《公共管理学:考点热点与真题解析》,首都师范大学出版社,2020年版;《公共政策分析:考点热点与真题解析》,首都师范大学出版社,2020年版;《中国行政管理》期刊(最新一年1-12期)二、2004-2020中国政法大学行政管理考研真题2020年中国政法大学行政管理真题回忆版育明教育大印老师根据育明教育学员回忆整理740公共管理学综合一1.论述公共管理和私人管理的区别。
2.论述公共管理的立法监督,司法监督,行政监督。
3.论述国家监察制度改革并评价。
公共政策分析名词解释1.LINDO2.政策议程简答题1.政策评估的标准论述题1.反馈在政策系统中的作用2.论述政策工具840公共管理学综合二公共行政学比较1.行政失调和行政失当2.行政发展和发展行政简答题1.公共行政权力的公共性和自主性2.论述整体政府及看法3.赫伯特西蒙和德怀特沃尔多的论战4.影响公共财政支出的因素论述题1.怎样理解“法治是最好的营商环境。
2023年华东政法大学公共管理学考研真题参考业务课名称:公共管理专业考生须知:1.答案必须写在答题纸上,写在其他纸上无效。
2.答题时必须使用蓝、黑色墨水笔或圆珠笔做答,用其他答题不给分,不得使用涂改液。
如何理解公共政策分析的内容公共政策分析是通过运用一定的技术手段和分析方法来进行的,旨在认识政策形成原因、理解政策内容和价值、深化对政策过程的认知、研判和评价现有政策得失、寻求改进决策效率和质量的方法路径、改善公共政策运行效率和效能的一种研究方式和研究工作。
公共政策分析的类型主要有:1.对政策内容的研究。
致力于描述和解释所研究政策的起源和发展。
通过案例分析,检视政策形成的原因、执行情况及其结果。
2.对决策过程的研究。
探讨在政策形成的过程中,何种因素对决策产生和如何产生有影响。
对决策过程的研究可涉及某一特别的政策领域,或是聚焦于一个组织、社区或社会中决策过程对政策形成的影响。
3.对决策输出的研究。
在该研究中,政策被看作一种因变量,研究者试图从社会、经济、技术和其他因素诸方面来理解和解释政策。
4.对政策的评估。
该评估旨在探讨政策的效用和影响,包含描述性和规定性两方面的研究。
5.对决策信息的研究。
探讨决策信息如何汇集、整理和分析以支持决策。
决策信息可来自政府部门常规的信息监测系统、决策支持部门,亦可来自学术界对研究实际问题有兴趣的分析人员。
6.对决策过程倡导的研究。
这是为改进政策所做的分析的一种变式,致力于探寻如何改进决策系统的机能。
研究如何通过重新分配功能和职责来改进政府机制,通过发展计划规划体系和完善新的对备选政策方案的评估方法来增强和改善决策选择的基础。
7.对政策倡导的研究。
探究如何通过政策分析人员个人,或联合有关人员,或通过压力集团的作用,推动某项特别的政策方案或使某种政策观点在决策过程中被所吸纳或采用。
华东政法大学法硕考研参考书目一览本文系统介绍华东政法大学法硕考研难度,华东政法大学法硕就业,华东政法大学法硕学费,华东政法大学法硕考研参考书,华东政法大学法硕考研初试经验五大方面的问题,凯程华东政法大学法硕老师给大家详细讲解。
特别申明,以下信息绝对准确,凯程就是王牌的华东政法大学考研机构!五、华东政法大学法硕考研参考书是什么?法硕是全国联考,考试科目如下:①思想政治理论②英语/俄语/日语③法硕联考专业基础④法硕联考综合华东政法大学法硕考研参考书很多人都不清楚,凯程老师给大家整理出来了的专业课的参考书:《法硕联考考试指南》中国人民大学出版社,初期什么都不会时看看挺好,等有一定基础时就可以忽略了。
最有用的是刑法分则部分。
其他都以分析为准。
凯程老师会详细讲解每个知识点,非常专业,非常应试。
《法硕(非法学)专业学位联考考试分析》教育部考试中心高等教育出版社,这个没什么好说的,看好理解好背诵好就一切都好了。
凯程要求学生最后考前两天时几乎是整本书都在脑子里。
《法硕联考考试大纲配套练习》中国人民大学出版社,这是很好的练习巩固资料。
从前期到后期一直很有用。
凯程学员是扎扎实实做过的。
《法硕联考重要法条释解》,凯程建议找本自己看起来顺眼,查阅方便的。
多翻多看。
尤其是民法,宪法,非常重要并且非常有效,看了就有感觉。
真题——版本无所谓,例如《法硕联考大纲变化解读及历年试题汇编》中国人民大学出版社,真题非常重要。
一定要好好利用。
凯程会专门开设真题讲解课程。
以上参考书比较多,实际复习的时候,请按照凯程老师指导的重点进行复习,有些内容是不考的,帮助你减轻复习压力,提高复习效率。
四、华东政法大学法硕考研辅导班有哪些?华东政法大学法硕考研辅导班,业内最有名气的就是凯程。
很多辅导班说自己辅导对华东政法大学法硕,您直接问一句,华东政法大学法硕参考书有哪些,大多数机构都不能立即回答,或者推脱说他们有专门的专业课老师给学生推荐参考书,为什么当场答不上来,因为他们根本就没有辅导过华东政法大学法律会计硕士考研,更谈不上华东政法大学法硕考研的考研辅导资料,有考上华东政法大学法硕的学生了。
2019年华东政法大学政治管理学院公共管理硕士MPA考研复试参考书及面试问题预测育明教育大印老师2019年9月15日【学长解析】北大人大清华北师大北航南开中山武大复旦等全国280多个公共管理硕士MPA 招生院校复试面试问题越来越趋向于考察热点问题,尤其是政策热点问题,比如产业政策争论、垃圾分类、放管服改革等,所以,大家一定要多看一些热点方面的参考书;此外,北大、人大、南开、中山、武大、西安交大、复旦等名校还时常考察社会研究方法问题。
结合以上分析,公共管理硕士MPA考研复试面试参考书如下所示:《公共管理学》,李国正,首都师范大学出版社,2018年版;《公共政策分析》,李国正,首都师范大学出版社,2019年版;《公共管理学:考点热点与真题解析》,首都师范大学出版社,2020年版;《公共政策分析:考点热点与真题解析》,首都师范大学出版社,2020年版;《社会调查研究方法教程》,袁方,北京大学出版社,2006年版。
目录一、2019-2020年公共管理硕士MPA考研复试面试真题及考研复试面试参考书笔记二、2020-2021年公共管理硕士MPA考研面试常见问题及热点总结三、公共管理硕士MPA考研复习技巧四、公共管理硕士MPA考研复试笔记答题模板(类似考研英语模板奥~)具体内容一、2019-2020年公共管理硕士MPA考研复试面试真题及考研复试面试参考书笔记二、公共政策的学科性质1.公共政策是将各门社会科学综合地运用于解决社会公共问题的一门应用性学科,可以简称为社会科学的综合应用学科。
公共政策的研究目的在于为解决社会公共问题寻找有效的方案和途径。
这就表明,公共政策并不是一门仅仅局限于对客观事件作出某种解释的学科,而是一门以行动为目标取向的学科,即一门应用性学科。
在这门学科的研究过程中,虽然也要运用某些自然科学的原理和方法,例如定量分析技术。
但从总体上讲,主要是运用社会科学的基本原理和方法来解决社会公共问题的一门学科。
2020华东政法大学法硕考研参考书目、分数线、考研经验汇总院校简介华东政法大学(East China University of Political Science and Law),位于上海市,简称”华政“,为新中国创办的第一批高等政法院校,入选国家建设高水平大学公派研究生项目、教育部人才培养模式创新实验区建设项目、全国首批卓越法律人才教育培养计划、中国政府奖学金来华留学生接收院校、全国毕业生就业典型经验高校、全国首批法律硕士专业学位授予权单位、最高人民法院自贸区司法研究基地;五院四系成员,亚洲法律学会、中日人文交流大学联盟创始成员;是以法学学科为主,兼有经济学、管理学、文学、工学等学科的教育部与上海市共建大学。
华东政法大学前身是华东政法学院,1952年6月由圣约翰大学、复旦大学、南京大学、东吴大学、厦门大学、沪江大学、安徽大学、上海学院、震旦大学等9所院校的法律系、政治系和社会系在圣约翰大学旧址合并成立。
1958年,学校并入上海社会科学院;1963年再次筹建,次年招生;1966年停止招生,1972年被撤销;1979年3月,经国务院批准,第二次复校。
2007年3月,经教育部批准,学校更名为华东政法大学。
截至2017年10月,学校有长宁、松江两个校区,占地面积75万余平方米;图书馆是华东地区最大的法律文献中心,中外文法学数据库在全国法律院校中排名第一;各类在校生18000余人,教职工1200余人;设有21个学院(部),160余个科研机构;法学一级学科在近两次学科评估中位列全国前五;国家社会科学基金法学类项目、司法部项目立项数近五年多次获得全国第一。
专业介绍为培养应用型高层次法律人才,国务院学位委员会、教育部、司法部于1996年开始设置和试办法律硕士专业学位,中国人民大学法学院为首批招生单位。
法学院是第一、二、三届(现任)全国法律硕士专业学位教学指导委员会第一副主任委员和秘书处所在单位。
法律硕士(Juris Master简称JM)是专业型硕士学位之一,我国自1996年试办法律硕士按照国务院学位委员会第十四次会议审议通过的《专业学位设置审批暂行办法》规定设置。
华东政法大学法硕考研参考书目一览本文系统介绍华东政法大学法硕考研难度,华东政法大学法硕就业,华东政法大学法硕学费,华东政法大学法硕考研参考书,华东政法大学法硕考研初试经验五大方面的问题,凯程华东政法大学法硕老师给大家详细讲解。
特别申明,以下信息绝对准确,凯程就是王牌的华东政法大学考研机构!五、华东政法大学法硕考研参考书是什么?法硕是全国联考,考试科目如下:①思想政治理论②英语/俄语/日语③法硕联考专业基础④法硕联考综合华东政法大学法硕考研参考书很多人都不清楚,凯程老师给大家整理出来了的专业课的参考书:《法硕联考考试指南》中国人民大学出版社,初期什么都不会时看看挺好,等有一定基础时就可以忽略了。
最有用的是刑法分则部分。
其他都以分析为准。
凯程老师会详细讲解每个知识点,非常专业,非常应试。
《法硕(非法学)专业学位联考考试分析》教育部考试中心高等教育出版社,这个没什么好说的,看好理解好背诵好就一切都好了。
凯程要求学生最后考前两天时几乎是整本书都在脑子里。
《法硕联考考试大纲配套练习》中国人民大学出版社,这是很好的练习巩固资料。
从前期到后期一直很有用。
凯程学员是扎扎实实做过的。
《法硕联考重要法条释解》,凯程建议找本自己看起来顺眼,查阅方便的。
多翻多看。
尤其是民法,宪法,非常重要并且非常有效,看了就有感觉。
真题——版本无所谓,例如《法硕联考大纲变化解读及历年试题汇编》中国人民大学出版社,真题非常重要。
一定要好好利用。
凯程会专门开设真题讲解课程。
以上参考书比较多,实际复习的时候,请按照凯程老师指导的重点进行复习,有些内容是不考的,帮助你减轻复习压力,提高复习效率。
四、华东政法大学法硕考研辅导班有哪些?华东政法大学法硕考研辅导班,业内最有名气的就是凯程。
很多辅导班说自己辅导对华东政法大学法硕,您直接问一句,华东政法大学法硕参考书有哪些,大多数机构都不能立即回答,或者推脱说他们有专门的专业课老师给学生推荐参考书,为什么当场答不上来,因为他们根本就没有辅导过华东政法大学法律会计硕士考研,更谈不上华东政法大学法硕考研的考研辅导资料,有考上华东政法大学法硕的学生了。
新版华东政法大学区域经济学考研经验考研参考书考研真题考研是我一直都有的想法,从上大学第一天开始就更加坚定了我的这个决定。
我是从大三寒假学习开始备考的。
当时也在网上看了很多经验贴,可是也许是学习方法的问题,自己的学习效率一直不高,后来学姐告诉我要给自己制定完善的复习计划,并且按照计划复习。
于是回到学校以后,制定了第一轮复习计划,那个时候已经是5月了。
开始基础复习的时候,是在网上找了一下教程视频,然后跟着教材进行学习,先是对基础知识进行了了解,在5月-7月的时候在基础上加深了理解,对于第二轮的复习,自己还根据课本讲义画了知识构架图,是自己更能一目了然的掌握知识点。
8月一直到临近考试的时候,开始认真的刷真题,并且对那些自己不熟悉的知识点反复的加深印象,这也是一个自我提升的过程。
其实很庆幸自己坚持了下来,身边还是有一些朋友没有走到最后,做了自己的逃兵,所以希望每个人都坚持自己的梦想。
本文字数有点长,希望大家耐心看完。
文章结尾有我当时整理的详细资料,可自行下载,大家请看到最后。
华东政法大学区域经济学的初试科目为:(101)思想政治理论和(201)英语一或(203)日语(303)数学三和(803)区域经济学参考书目为:1.高数:同济大学应用数学系主编的《高等数学》(上、下册)(绿色封皮)2.线性代数:同济大学应用数学系主编的《线性代数》(紫色封皮)3.概率:浙江大学编的《概率论与数理统计》(蓝色封皮)4.《区域经济理论》陈秀山、张可云著,商务印书馆2007年版5.《中国区域经济问题研究》陈秀山、孙久文,商务印书馆2005年版。
跟大家先说一下英语的复习吧。
学英语免不了背单词这个难关,词汇量上不去,影响的不仅是考试成绩,更是整体英语能力的提升;背单词也是学习者最感到头痛的过程,不是背完了转身就忘,就是背的单词不会用,重点单词主要是在做阅读的时候总结的,我把不认识不熟悉的单词全都挑出来写到旁边,记下来反复背直至考前,总之单词这一块贵在坚持,背单词的日程一定要坚持到考研前一天。
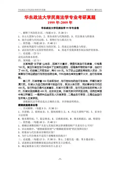
华东政法大学民商法学专业考研真题1999年-2009年华东政法大学民商法学99年专业卷一、解释下列各组名词。
(每题4分,共20分)1、非示人团体与合伙;2、债务承担与代物清偿;3、代位继承与转继承4、混合过错与共同过错;5、要物行为与要式行为二、简答题。
(每题10分,共40分)1、试析权利滥用与侵权行为的区别。
2、简述定金的概念与特征。
3、试比较代理与无因管理的异同。
4、简述不受我国著作权法保护的客体。
三、论述题。
(25分)论民法的基本原理。
四、案例题。
(15分)王某有辆“王子牌”山地车,因其不太喜欢,便委托某自行车寄售,价格是780元。
某日孙某在车行中选中了王某的这辆车,因随身所带的钱不够,当时付了400元。
约定第二天取车时,再付380元。
为了防止这辆车再被别人买去,孙某要车行将这辆自行车放在后院仓库。
不料当晚仓库发生意外火灾,自行车被烧毁。
第二天,孙某带着380元来取车时,车行告知他的自行车被烧,并要孙某交清欠款。
孙某认为自己既然得不到自行车,就没义务交款,同时要求车行归还400元。
车行称自己是代王某售车,孙某不交清欠款,车行无法向车的所有人交代,孙某如坚持要退400元,应去找王某。
孙某无奈只好诉至法院。
法院在审理中有三种意见:一是损失应由买车人孙某承担;二是由车行承担;三是应由自行车所有人王某承担。
请根据民法学理论选出正确的主张,并详细说明理由。
婚姻家庭继承法卷一、名词解释。
(每题3分,共30分)1、共诺婚;2、拟制血亲;3、限制离婚主义;4、约定夫妻财产制;5、家本位立法原则6、继承期待权;7、限定继承;8、宗祧继承制;9、继承准据法;10、特留份二、简答题。
(每题10分,共40分)1、婚姻法调整的财产关系与其他民事法律调整的财产关系有什么不同?2、诉讼离婚中,“感情破裂原则”与“婚姻破裂原则”的区别和比较?3、转继承与代位继承有哪些区别?4、为什么代位继承不适用于遗嘱继承的场合?三、论述题。
2023年华东政法大学公共管理学考研真题参考业务课名称:公共管理专业考生须知:1.答案必须写在答题纸上,写在其他纸上无效。
2.答题时必须使用蓝、黑色墨水笔或圆珠笔做答,用其他答题不给分,不得使用涂改液。
公共危机管理公共危机管理是指以政府为核心的公共组织在现代风险和危机意识以及危机管理理念的指导下,依法制定公共危机管理法规和应急方案,与社会其他组织和公众协调互动充分合作,对可能发生的公共危机事件实施有效预测、预警、预报、监控和防范,并通过整合社会资源对已经发生的公共危机事件进行应急处置,化解危机和进行危机善后或经济社会运行与秩序重建工作的全过程。
公共危机管理包括四个方面的行为过程:①危机前的预防在这个阶段包括几个环节:首先要对管理范围内的政治、经济、社会、自然等环境进行评估;其次要找出可能导致事件发生的关键性诱因,并尽可能提前加以解决。
②危机前的准备这个阶段包括两个环节:一方面要制订应急预案。
提前设想事件可能爆发的方式、规模、危害程度等,并且拟订出多套应急方案,事件一旦发生,可以立即根据实际情况选择可行方案。
另一方面要做好监测与预警。
③危机中的响应主要包括了危机的初期响应阶段、危机的全面响应阶段。
第一,要做好关键决策的抉择。
在信息不够、资源不足的情况下,危机决策必须要高效快捷而且科学。
第二,要做好危机的协调管理。
不仅仅是资源的协调.还包括做好现场各个主体之间的矛盾和关系。
第三,要做好媒体沟通。
及时快捷地做好新闻发布,用权威信息来防止谣言滋生。
第四,要做好公众沟通。
调动公民参与,建立政府、社会、公众三位一体的联动响应机制。
④危机后的修复和重建危机的修复和重建不仅意味着恢复事件中受到损害的有形的东西,也意味着恢复和重建事件中相关人的心理和信仰,更意味着弥补危机暴露出来的漏洞和不足。
为此,要在科学、客观原则指导下,对危机事件发生的原因、机理和处理过程进行调查与分析,总结经验并吸取教训,完善规章制度,明确未来方案任务和工作曩点。
2020华东政法⼤学宪法学与⾏政法学考研参考书⽬、分数线、考研经验汇总2020华东政法⼤学宪法学与⾏政法学考研参考书⽬、分数线、考研经验汇总院校简介华东政法⼤学(East China University of Political Science and Law),位于上海市,简称”华政“,为新中国创办的第⼀批⾼等政法院校,⼊选国家建设⾼⽔平⼤学公派研究⽣项⽬、教育部⼈才培养模式创新实验区建设项⽬、全国⾸批卓越法律⼈才教育培养计划、中国政府奖学⾦来华留学⽣接收院校、全国毕业⽣就业典型经验⾼校、全国⾸批法律硕⼠专业学位授予权单位、最⾼⼈民法院⾃贸区司法研究基地;五院四系成员,亚洲法律学会、中⽇⼈⽂交流⼤学联盟创始成员;是以法学学科为主,兼有经济学、管理学、⽂学、⼯学等学科的教育部与上海市共建⼤学。
华东政法⼤学前⾝是华东政法学院,1952年6⽉由圣约翰⼤学、复旦⼤学、南京⼤学、东吴⼤学、厦门⼤学、沪江⼤学、安徽⼤学、上海学院、震旦⼤学等9所院校的法律系、政治系和社会系在圣约翰⼤学旧址合并成⽴。
1958年,学校并⼊上海社会科学院;1963年再次筹建,次年招⽣;1966年停⽌招⽣,1972年被撤销;1979年3⽉,经国务院批准,第⼆次复校。
2007年3⽉,经教育部批准,学校更名为华东政法⼤学。
截⾄2017年10⽉,学校有长宁、松江两个校区,占地⾯积75万余平⽅⽶;图书馆是华东地区最⼤的法律⽂献中⼼,中外⽂法学数据库在全国法律院校中排名第⼀;各类在校⽣18000余⼈,教职⼯1200余⼈;设有21个学院(部),160余个科研机构;法学⼀级学科在近两次学科评估中位列全国前五;国家社会科学基⾦法学类项⽬、司法部项⽬⽴项数近五年多次获得全国第⼀。
专业介绍考研选专业时,2宪法学与⾏政法学专业怎么样是⼴⼤考研朋友们⼗分关⼼的问题,以下宪法学与⾏政法学专业介绍,包含:宪法学与⾏政法学专业研究⽅向、培养⽬标、就业⽅向和就业前景等,同时还推荐了⼀些宪法学与⾏政法学专业⽐较不错的学校,希望对⼤家有所帮助。
2023年华东政法大学公共管理学考研真题参考业务课名称:公共管理专业考生须知:1.答案必须写在答题纸上,写在其他纸上无效。
2.答题时必须使用蓝、黑色墨水笔或圆珠笔做答,用其他答题不给分,不得使用涂改液。
论述中国公务员制度的内容和特点公务员制度是对公务员进行管理所依据的法律、法规和规章制度的总称,具体包括公务员考试、录用、考核、奖惩、待遇、培训、晋升、调动、解职、退休以及分类管理等制度,其实质是制度化、法律化的公务员管理。
建立系统完善的公务员制度,可以革除传统人事管理的弊端,改变不合理的公务员管理方式,建立符合国家公共管理需要和公务员人性需求的管理体系,可以实现对公共部门人力资源管理的科学化和法制化,保证公务员正确履职尽责,促进各级政府和各类职能部门有效担负经济社会发展和提供公共产品与服务的职能。
一、中国公务员制度的内容(一)公务员的范围《公务员法》规定,我国的公务员是指依法履行公职、纳入国家行政编制、由国家财政负担工资福利的工作人员。
(二)公务员的义务和权利1.公务员的法定义务①忠于宪法,模范遵守、自觉维护宪法和法律,自觉接受中国共产党领导。
②忠于国家,维护国家的安全、荣誉和利益。
③忠于人民,全心全意为人民服务,接受人民监督。
④忠于职守,勤勉尽责,服从和执行上级依法作出的决定和命令,按照规定的权限和程序履行职责,努力提高工作质量和效率。
⑤保守国家秘密和工作秘密。
⑥带头践行社会主义核心价值观,坚守法治,遵守纪律,恪守职业道德,模范遵守社会公德、家庭美德。
⑦清正廉洁,公道正派。
⑧法律规定的其他义务。
2.公务员的法定权利①获得履行职责应当具有的工作条件。
②非因法定事由、非经法定程序,不被免职、降职、辞退或者处分。
③获得工资报酬,享受福利、保险待遇。
④参加培训。
⑤对机关工作和领导人员提出批评和建议。
⑥提出申诉和控告。
⑦申请辞职。
⑧法律规定的其他权利。
(三)职务与级别我国实行公务员职务与职级并行制度,是以公务员职位类别和职责为基础来设置公务员的领导职务和职级序列。
2019年华东政法大学管理学院公共管理硕士MPA考研复试参考书及面试问题预测育明教育大印老师2019年9月15日【学长解析】北大人大清华北师大北航南开中山武大复旦等全国280多个公共管理硕士MPA 招生院校复试面试问题越来越趋向于考察热点问题,尤其是政策热点问题,比如产业政策争论、垃圾分类、放管服改革等,所以,大家一定要多看一些热点方面的参考书;此外,北大、人大、南开、中山、武大、西安交大、复旦等名校还时常考察社会研究方法问题。
结合以上分析,公共管理硕士MPA考研复试面试参考书如下所示:《公共管理学》,李国正,首都师范大学出版社,2018年版;《公共政策分析》,李国正,首都师范大学出版社,2019年版;《公共管理学:考点热点与真题解析》,首都师范大学出版社,2020年版;《公共政策分析:考点热点与真题解析》,首都师范大学出版社,2020年版;《社会调查研究方法教程》,袁方,北京大学出版社,2006年版。
目录一、2019-2020年公共管理硕士MPA考研复试面试真题及考研复试面试参考书笔记二、2020-2021年公共管理硕士MPA考研面试常见问题及热点总结三、公共管理硕士MPA考研复习技巧四、公共管理硕士MPA考研复试笔记答题模板(类似考研英语模板奥~)具体内容一、2019-2020年公共管理硕士MPA考研复试面试真题及考研复试面试参考书笔记3.环境因素(1)传统文化的影响在任何一个社会中的公民都显示出价值观或思想信仰方面的趋同性,民族风格就是在此基础上形成的。
这种趋同性不仅指导社会集体行动,同时约束个体行为,这就是国家文化的力量。
在决定国家政策问题的事项上国家文化起的作用是举足轻重的,虽然现代化思潮冲击着中国入的思想领域,使我们自觉不自觉的参与到文化重构活动中来。
但是,中国传统文化具有强大的连贯性、独立性以及抗变性使得中国文化中的价值与信念直至今日而延绵不绝。
政策制定者、政策目标群体的教育背景、认识程度在政策工具选择中就发挥着潜移默化的作用。
经过一年的努力奋斗终于如愿以偿考到自己期望的学校,在这一年的时间内,我秉持着天将降大任于斯人也必先苦其心志劳其筋骨饿其体肤空乏其身的信念终于熬过了这段难熬却充满期待和自我怀疑的岁月。
可谓是痛并快乐着。
在这期间,我不止一次地怀疑自己有没有可能成功上岸,这样的想法,充斥在我的头脑中太多次,明知不可想这么多,但在休息时,思想放空的时候就会凭空冒出来,难以抵挡。
这对自己的心绪实在是太大的干扰,所以在此想跟大家讲,调整好心态,无论成功与否,付出自己全部的努力,到最后,总不会有那种没有努力过而与成功失之交臂的遗憾。
总之就是,付出过,就不会后悔。
在此,我终于可以将我这一年来的所有欣喜,汗水,期待,惶惑,不安全部写出来,一来是对这一重要的人生转折做一个回顾和告别,再有就是,希望我的这些经验,可以给大家以借鉴的作用。
无论是心态方面,考研选择方面,还是备考复习方面。
都希望可以跟大家做一个深入交流,否则这一年来的各种辛酸苦辣真是难吐难吞。
由于心情略微激动了些,所以开篇部分可能略显鸡汤,不过,认真负责的告诉大家,下面的内容将是满满的干货。
只是由于篇幅过长还望大家可以充满耐心的把它看完。
文章结尾会附赠我的学习资料供各位下载使用。
华东政法大学行政管理的初试科目为:(101)思想政治理论、(201)英语一或(203)日语、(628)公共行政学、(812)公共管理学一、(628)公共行政学的参考书目为:《公共行政学》张国庆著,北京大学出版社《行政学概论》刘厚金主编,北京大学出版社二、(812)公共管理学参考书目为:《公共管理学》(研究生教学用书)陈振明主编,中国人民大学出版社《公共管理导论》,欧文.E.休斯,张成福、马子博等译,中国人民大学出版社关于英语复习的建议考研英语复习建议:一定要多做真题,通过对真题的讲解和练习,在不断做题的过程中,对相关知识进行查漏补缺。
对于自己不熟练的题型,加强训练,总结做题技巧,达到准确快速解题的目的。
虽然准备的时间早但因为各种事情耽误了很长时间,真正复习是从暑假开始的,暑假学习时间充分,是复习备考的黄金期,一定要充分利用,必须集中学习,要攻克阅读,完形,翻译,新题型!大家一定要在这个时间段猛搞学习。
在这一阶段的英语复习需要背单词,做阅读(每篇阅读最多不超过20分钟),并且要做到超精读。
无论你单词背的多么熟,依然要继续背单词,不能停。
真题是木糖英语的真题手译,把阅读真题争取做三遍,做到没有一个词不认识,没有一个句子不懂,能理解文章的主旨,每道题目选项分析透彻。
完型填空的考察重点就是词汇辨析,逻辑关系,固定搭配和语法等。
完型一般放在最后一步做,所以时间有限,不需要把文章通读一遍,只要把握首句,即文章的中心大意,不要脱节文章主题意思即可。
做题的时候多联系理解上下文,精读空格所在句,根据前后的已知信息寻找相关的线索去选择合适的单词,所以建议大家练习完形填空要注重思路和寻找文章的线索。
另外,要注重固定搭配与常见词组,完型填空常常和搭配有关系,平常应当多积累一些固定搭配,在考试的时候就能节省更多时间,而且记忆词组和搭配在作文、阅读、翻译中也起很大帮助。
完形填空一共20题,练习时尽量控制在20分钟内完成。
翻译考查在准确理解的基础上,按照英语语法结构拆分长难句,准确、通顺翻译汉语的能力。
翻译主要考点包含对三大从句—定语从句、状语从句,名词从句翻译的考查以及对一些特殊句型如强调句,倒装句等的掌握。
练习翻译题最好要写出来,不要认为在脑子里过一遍大致意思就行了。
你现在分析的越明了,后期读文章的速度和翻译的准确度就会越高。
新题型要求大家从整体上把握文章的逻辑结构和内容上的联系,理解句子之间、段落之间的关系,对诸如连贯性、一致性等语段特征有较强的意识和熟练的把握,并具备运用语法知识分析理解长难句的能力。
新题型主要考查三大题型:七选五,排序题以及标题匹配题。
不同的题型的解题思路和技巧也有所不同(需要大家在做历年真题的基础上自己慢慢总结做题技巧)。
尤其是七选五题和排序题,是对语言能力和阅读理解能力的综合测试,因此在要难度上远远高于标题匹配题,大家有必要对真题中此类题型多练习,以提高自己的应试能力。
新题型重点练习方法和思路,无需全文通读理解。
暑假这段时间很重要,因为还要复习专业课,总觉得时间不够用,真正体会到了时间就是金钱,所以大家一定要给自己做个计划表,具体到每一天,严格执行,充分利用好暑假(这时候基础阶段学得好的同学很幸福的)。
当然,复习到这个时候,你的英语复习重点依然是单词、阅读,学英语最重要的是单词,千万不要到了最后,反而忽视了单词,背单词无论到什么时候都是重点!保证阅读能达到中上等水平的同时,你需要增加你的附加分了。
什么意思呢?翻译和新题型其实提高起来比较快,这段时间就是要好好突击下这两块的题目。
专业课《公共行政学》专业课对于书本把握不熟,其他的一切都是白搭。
研究生入学考试的一大特征便是其考察的基础性,其考点绝大多数都是书本上的知识,反复阅读课本,建立对书本的框架性认识,是对各位奋战在考研第一线的各位考生最基本要求。
下面这道题就很说明这个问题。
然而,题目的基础性并不意味着题目的容易性,准确的把握每一个基础概念,也需要各位学弟学妹们大量时间以及尽力的投入。
“不积跬步,无以至千里;不积小流,无以成江海。
”只有一步一个脚印的踏实复习,才能取得希望的结果。
天道酬勤,相信大家努力过后,必然会有收获的。
看书的时候就要提炼出各个大考点中的重点,像《公共行政学》这门自命题专业课也是有考研大纲的:行政职能、行政组织公共的预算周、行政伦识记政策评估的主体行政监、文权力制约的基本理论、公共危机管理等。
我们在看书时,一定要注意概念里的每一个字,自己想想如果换成其他意思是不是可以行的通。
其次怎么既快速又扎实地记忆知识点呢。
(此处列举知识点,联系实际)那就是做成框架,将零散知识结合,随时思考,我复习最魔怔的时候,去饭堂打饭,还要思考一下刚刚做过的题。
考研的过程中,我不仅历练了身心,而且收获了友谊。
考研的路途是漫长而艰辛的,一个很好的同伴,对于每一个孤独的考生而言显得尤为珍贵。
我和同伴准备之初,就没有将彼此视为竞争的对手,而是奋战的伙伴。
资源共享,协同作战,是合作开始我们便达成的共识,而这一切对于我们之后顺利通过,有着十分重要的意义。
从经济学的角度而言,每个理性人都是自私的,因而打破彼此之间的芥蒂和隔阂,真诚的合作考研,其实还是挺难的,尤其当身边的同学可能与你产生直接或者间接的竞争关系时,合作就更显珍贵。
个人感觉,考研过程中,身边潜在的研友可以争取的还是应当积极争取的,毕竟与我们竞争的并非只有身边的同学,而更多的是我们并不相识,分布与五湖四海的强大个体。
考研的过程中,我们会遇到无数的迷茫和懈怠,同伴的鼓励和督促在这时便显得尤为重要。
这一路上,真心感谢和我一起奋战的同伴,感谢他伴我一同走过最艰难的时刻。
“好记性不如烂笔头”“好记性不如烂笔头。
”——这句话是初中老师最长提及的一句至理名言,这里刚好借用一下。
我还是深知良好笔记的重要作用的,课本看的再仔细,也毕竟是别人的,如何将书本的知识转化为自己的知识,才是问题的关键。
历史经验告诉我们整理笔记是我们将课本知识内化的重要途径。
整理笔记的优点有三:首先,书本的内容经过我们思维的处理,转化为自己的文字,加深我们对知识的理解;其次,压缩书本内容,方便我们日后背诵;最后,节约考试时临场思考的时间,合理考试时间分配。
《公共行政学》课知识点体系庞大,且繁杂。
我们需要识记并理解政府绩效管理的价值标准,理解沟通在绩效计划的制定过程中的作用与识记并理解个体绩效考核技术;识记和理解关键绩效指标法、平衡记贵的作用,绩效管理的目的,识记并理解绩效沟通的主要内容。
因此建议大家对待公共行政学的复习一定要加大力度,千万不可放弃。
想必很多同学看到后面,就已经焦头烂额、身心俱疲了。
良好的笔记可以很好的减轻我们后期身体和心理上的负担,帮助我们更好的迎接挑战。
笔记里的每一个知识点,都是按照我们总结的模板来编写。
具体而言,每个名词解释包括如下几个部分:概念、特征等,同时,在知识点旁边,按照重要程度都标注A++A+,A,B+,B,C符号,并附有曾经考察的年份。
良好的笔记,加上反复的运用做真题,基本考点很难不被掌握。
我在整理笔记之初,也是困惑良多,对于重点的把握不好,对于整理技巧的领会不深,都是实践中遇到的问题。
整理笔记,最重要的参考当然是教材本身了,但是教材毕竟比较多,全部做成笔记,并不现实。
于是通过各种已有的材料和信息,对教材进行筛选简化,便显得尤为重要,这里我用了研教新版《公共行政学》,研教新版对真题进行了多角度的详解,不仅是解析透彻,而且还列举出了其中所用的知识点和知识点解析,模拟题库更是真题同源,全面到位的做到了真实的感觉,之前在考试中遇到的题目就在这里找到了原题,这并不是黑科技,而是命题人真正的掌握了命题规律,最关键的是,作者毫无保留的将命题规律告诉了考生,遵循了“授人以鱼不如授人以渔”的教育理念。
既然前面提到真题,就必须指明它的重要性,原题是经常贯彻在每一年的题型内,在很多专业课包括公共课中,原题复现率都真实存在。
比如在英语的学习中非常明显,每一年考试的单词都是5000左右,假如能充分利用《木糖英语真题手译》,把每一篇阅读理解都逐词翻译过来,看得懂每一个单词,真正的了解文章含义,能够分辨题中的每一个迷惑选项,猜透出题人的角度做题,得高分自然是轻而易举,而且还可以提高自己在翻译题中的正确率;政治虽然根据时事变化波动,大的范围上来说还是同样道理,大的范围上来说还是同样道理,李凡《政治新时器》已经把重难点全都分开讲解,我们需要做的就是把每一个细节理解透彻,做到胸有成竹,这样一来对自己的复习充满信心,对接下来几个月的专业课学习也能起到鼓舞作用。
另外,我们一定要知道在备考过程中找到一个好用的优质的资料是多么重要,有很多同学就是直接去找自己的学长学姐来购买或者借看他们的笔记,那么这样的资料对于我们来说就是一个很有价值的资料,一手的资料,这对于我们的考试是很有帮助的,直接帮我们迈过了很多坑。
而有些同学可能不太轻易能找到自己的直系学长学姐,那么我们是可以购买研教新版《公共行政学》的,这本教材的好处上面已经说过了,我也就不再赘述了。
有一本好的资料真的是助攻,我当初在复习的时候就是因为买资料浪费了大把的时间,因为有时候用了不适合自己的资料反而是浪费时间的,将我自己的经历介绍给大家,就是希望大家能够少走些弯路,祝大家一战成硕。
好了就先和大家说到这里了,我这里还有自己之前用的一些资料,比如真题、笔记、以及一些专业课的视频什么的,大家如果需要的话可以去high研网和high研app下载,我都分享在里面了。