农村医学腹部
- 格式:ppt
- 大小:17.85 MB
- 文档页数:187
医学好东西腹部检查(二)—视诊一、腹部视诊要点1.嘱病人解小便以排空膀胱。
2.保持室温,光线宜充足而柔和,最好与腹部表面形成切线角度,这样有利于观察腹部较小的隆起。
当患者仰卧位时,光源最好放在头部;如患者取坐位或直立位时,光源不宜放在患者的对面,最好放在腹部的一侧。
3.被检查者取仰卧位,两下肢伸直,充分暴露腹部。
检查者立于其右侧,正面观察其整个腹部,可大致了解其全貌。
然后检查者下蹲,双眼与病人腹前壁平齐或稍高,从切线上观察腹部呼吸运动、异常搏动、腹部膨隆与凹陷、胃肠型及蠕动波等。
然后检查者可从病人足前向上观察,可对比其腹前壁左右两侧对称部位有何不同。
4.必要时可嘱病人取鞠躬位或站立位,以利于观察其腹部膨隆、内脏下垂、腹壁与腹股沟疝肿块出现部位及转移方向、腹壁静脉曲张等。
并可与仰卧位作对比。
二、腹部视诊的内容主要有腹部外形、呼吸运动、腹部皮肤、腹壁静脉、以及腹部搏动等。
(一)腹部外形腹部膨隆与凹陷观察法1.正常腹部外形的描述(1)腹部平坦是指仰卧位时前腹壁与肋缘至耻骨联合大致位于同一平面或略低凹,见于健康正力型成年人。
腹部平坦(2)腹部饱满是指仰卧位时腹部外形较圆,可高于肋缘及耻骨平面,坐起时脐以下部分稍前凸,见于肥胖者及小儿(尤其餐后)。
(3)腹部低平是指皮下脂肪少,腹部下凹,可见于消瘦者。
另外,老年人腹肌松弛,但皮下脂肪较多,腹形略大或呈宽扁。
这些都属于正常范围。
2.腹部外形的异常改变(1)腹部膨隆(abdominal bulge)平卧时前腹壁显著高于肋缘至耻骨联合平面,外观呈凸起状。
1)全腹膨隆全腹膨隆的腹部外形多呈球形或扁圆形。
常见于下列情况。
①腹腔积液当腹腔内有大量积液时,平卧位时腹壁松弛,液体沉于腹腔两侧,致腹部呈蛙状,称为蛙腹(frog belly))。
侧卧或坐位时,因液体流动而使下腹部膨出。
临床上多见于肝硬化门脉高压症、心力衰竭、缩窄性心包炎、肾病综合征、胰原性腹水、结核性腹膜炎及肝吸虫病的肝肿大与腹水等。
腹部详细体格检查讲解腹部检查一、腹部体表标志与分区腹部的上方以膈肌为顶;下面以骨盆为底;前面上起肋弓下缘和剑突基底,下至耻骨联合处及腹股沟;后面以肋骨、脊柱、骨盆壁及骶骨为支架;左右两侧面上为第10肋或第11叻下缘;下为髂嵴。
(一)体表标志为了准确地表示腹部体征的部位,常用下列体表标志:①肋弓下缘:肋弓系由第8-10肋软骨构成,其下缘为体表腹部上界;②髂前上棘:髂嵴前方突出点;③腹直肌外缘:相当于锁骨中线的延续;④腹上角:为两侧肋弓的交角,剑突根部;⑤脐:为腹部中心,位于3-4腰椎之间;⑥腹股沟韧带:两侧腹股沟韧带与耻骨联合上缘共同构成腹部体表的下界(图8—1)。
(二)腹部分区1.九区法由两条水平线和两条垂直线将腹部分为九个区。
上水平线为肋弓下缘连线(横贯于两侧第10肋骨下缘的连线),下水平线为两侧髂前上棘连线。
两条垂直线是通过左右髂前上棘至腹正中线的水平线的中点所作的垂线。
这样将腹部分为九区。
各区的命名及各区的脏器位置分布如下(图8-2,图8i3)。
(1)右上腹部:肝左叶,胆囊,结肠肝曲,右肾,右肾上腺,部分十二指肠。
(2)右侧腹部:升结肠,空肠,右肾下部。
(3)右下腹部:盲肠,阑尾,回肠下端,淋巴结,女性右侧卵巢及输卵管,男性右侧精索。
(4)上腹部:肝左叶,胃幽门端,十二指肠,大网膜,横结肠,胰头和胰体,腹主动脉。
(5)中腹部:大网膜,横结肠,十二指肠下部,空肠和回肠,输尿管,腹主动脉,肠系瞠及其淋巴结。
(6)下腹部:回肠,输尿管,乙状结肠,胀大的膀胱,增大的子宫。
(7)左上腹部:脾,胃,结肠脾曲,胰尾,左肾,左肾上腺。
上腹部(右季肋部)(8)左侧腹部:降结肠,空肠或回肠,左肾下部。
男性左侧精索及淋巴结。
(9)左下腹部:乙状结肠,女性左侧卵巢及输尿管,·2.四分法临床较少用。
以脐为交点,划一水平线与垂直线,将腹部分为四区,即右上腹,右下腹,左上腹和左下腹(图8-1)。
2、视诊病人应取仰卧位,充分暴露全腹,光线要充足而柔和,最好是自然光线。
乡村全科助理医师实践技能考试体格检查(四)考点汇总(公众号关注:百通世纪获取更多)乡村全科助理医师实践技能考试体格检查(四)考点汇总腹部检查(一)腹部视诊首先我们在腹部可以看到明显的体表标志有:肋弓下缘、腹上角、髂前上棘、腹直肌外缘、腹中线、腹股沟韧带等。
由于腹腔内脏器较多,为准确判断其部位,人为的将腹部分区腹部分区:包括九分区法和七分区法、四分区法。
1.九分区法:由两条水平线和两条垂直线将腹部分为“井”字形九区,上水平线为两侧肋弓下缘连线,下水平线为两侧髂前上棘连线,两条垂直线通过左右髂前上棘至腹中线连线的中点。
四线相交将腹部分为左右上腹部(季肋部)、左右侧腹部(腰部)、左右下腹部(髂窝部)及上腹部、中腹部和下腹部9个区域。
2.七分区法:根据九分区法的两条水平线将腹部分为上中下区,上下腹部再由腹正中线分为左、右上腹部和左、右下腹部。
中腹部则按照九分区法的两条垂直线分为左右中腹部和中腹部。
3.四分区法:画一水平线与垂直线,两线相交。
将腹部分为四区,即右上腹、右下腹、左上腹和左下腹。
然后观察腹部外形,健康人平卧时前腹面大致处于肋缘至耻骨联合连线水平或略低,称为腹部平坦。
明显高于该水平称为腹部膨隆,明显低于该水平称为腹部凹陷。
正常成年男性和儿童以腹式呼吸为主,减弱见于腹膜炎症、腹水、急性腹痛,腹式呼吸消失见于胃肠穿孔致急性腹膜炎或膈肌瘫痪。
同时观察有无胃肠型和蠕动波,胃肠道梗阻时,梗阻近端的胃或肠段扩张而隆起,可呈现胃肠的轮廓,同时伴有该部位的蠕动增强,可以看到蠕动波。
最后观察腹壁静脉,腹壁静脉一般不可见,但在消瘦、老人或皮肤白皙者可见静脉显露。
病理状态下可见腹壁静脉曲张。
判断曲张静脉的血流方向对病因诊断很有帮助,方法为:选择一段没有分支的腹壁静脉,用一手示指和中指指腹压在静脉上(如图1)。
图1 示指和中指指腹压在静脉上然后一指紧压不动,另一指紧压静脉向外滑动,挤出该段静脉内血液至一定距离后抬起该手指,看静脉是否迅速充盈,帮助判断血流方向。
中医常见的腹诊及其意义正常之腹诊,腹部外形虽因男、女、老、幼、肥、瘦有种种之不一,总以皮肤滋润光泽,“有色有气”,皮肉相附,胸部平正对称,虚里(心尖搏动处)动气隐约可见,腹部中央任脉按循时为一直道小凹之感觉,两侧肌肉饱满有力,三脘平舒,大小腹相称,小膜略隆于大腹,腰腹紧束,若扎一带约束有力,脐眼凹人,推之牢固有力,腹部按抚柔而有力,全腹平实匀静,无硬满积聚等凝滞者为正常腹诊。
男人腹较硬实,女人腹较柔软。
少壮腹部“上虚下实”(心下柔软小腹坚实)为正常,老年“上实下虚”为正常。
少年如老年属病态,老年如少年为元气强固。
1、皮肤皮肉相附柔韧有力为正气充足,皮肉相离软缓无力为正气不足,皮肤光薄如纸为元气大伤,高年衰老多显示预后不佳。
肌肤甲错为瘀血证或病久正虚,肤皮肿皮薄色泽按之没指,甯而不起为水肿,皮厚色苍腹满属气胀,腹皮黄为黄疸,红点隐隐为疹,如洒朱泼墨(虹、紫色)为斑。
皮肤磊磊高起作痒为暗痿(荨麻疹),色白如水细小如麻为白瘩,腹部青筋突起为鼓胀重证,腹胀而脐突为中气衰数重证,脐小而浅推之虚浮移动不而为中气元气不足。
水肿自上肿至下为外感,其邪在外易治;自下肿至上为内伤,其邪在内难治。
肿先起于腹后散于四肢是中气尚能驱邪于外易治,先起于四肢后人于腹部,病邪盘踞中气日衰难治。
温热病诊肌肤可知温热邪气之鸱盛与轻微,热邪盛则灼手,热邪轻则手温。
察肌肤的潮润与干燥,从而可了解病之有汗与无汗。
风热郁于肺而内闭营分,从血络外出为疹,抚之而碍手。
在外科方面,常用抚按疮疡患处以辨脓之成否。
手按之柔软波动而有热感者为脓已成,坚硬而无热感者为脓未成,从而采取不同的治疗方法。
触诊肌肤的方法可导源于《灵枢》诊尺肤,诊尺肤就是诊察肘关节内侧(尺泽穴)至寸口皮肤的缓急、滑涩以及寒温等以判断疾病的方法,与《素问》所说“循尺滑涩寒温之意”相吻合。
《灵枢·邪气脏腑病形篇》说:“脉急者,尺之皮肤亦急;脉缓者,尺之皮肤亦缓;脉小者,尺之皮肤亦减而少气;脉大者,尺之皮肤亦贲而起;脉滑者,尺之皮肤亦滑;脉涩者,尺之皮肤亦涩。
腹部九区的划分腹部九区是用来描述腹部解剖和临床研究中的位置和定位的方法,将腹部划分为九个区域。
这种划分方法既简单又实用,常被医生和研究人员使用。
下面将详细介绍腹部九区的划分及其临床应用。
一、右上腹区(右上象限)右上腹区位于腹部右侧上部,上方是肋骨,下方是腹股沟。
该区域包含了右肝叶、胆囊、十二指肠的上部、胰头和胰十二指肠间隙。
在临床上,右上腹区的疾病常见有胆囊炎、胆石症、胰腺炎等。
二、中上腹区(中上象限)中上腹区位于腹部正中上部,上方是肋骨,下方是腹股沟。
该区域包含了肝脏的中部和左叶、胃、胰腺的体和尾部、脾脏和肾上腺。
在临床上,中上腹区的疾病常见有胃炎、胃溃疡、胰腺炎等。
三、左上腹区(左上象限)左上腹区位于腹部左侧上部,上方是肋骨,下方是腹股沟。
该区域包含了胃的贲门和体部、脾脏和胰腺的体和尾部。
在临床上,左上腹区的疾病常见有胃溃疡、脾脏疾病等。
四、右中腹区(右中象限)右中腹区位于腹部右侧中部,上方是肋骨,下方是髂嵴。
该区域包含了胆囊、右结肠、升结肠的右半部分和小肠的右半部分。
在临床上,右中腹区的疾病常见有胆囊炎、胆石症、阑尾炎等。
五、正中腹区(正中象限)正中腹区位于腹部正中部,上方是肋骨,下方是髂嵴。
该区域包含了胃的幽门部和体部、小肠的中部和上部、横结肠的上半部分、脾脏和胰腺的体部。
在临床上,正中腹区的疾病常见有胃炎、胃溃疡、肠梗阻等。
六、左中腹区(左中象限)左中腹区位于腹部左侧中部,上方是肋骨,下方是髂嵴。
该区域包含了胃的幽门部和体部、小肠的左半部分、横结肠的上半部分和左半结肠。
在临床上,左中腹区的疾病常见有胃溃疡、结肠炎等。
七、右下腹区(右下象限)右下腹区位于腹部右侧下部,上方是髂嵴,下方是腹股沟。
该区域包含了盲肠、阑尾、升结肠的右半部分和小肠的右半部分。
在临床上,右下腹区的疾病常见有阑尾炎、盲肠炎等。
八、中下腹区(中下象限)中下腹区位于腹部中部下部,上方是髂嵴,下方是腹股沟。
该区域包含了小肠的中部和下部、横结肠的下半部分、脾脏的下极。
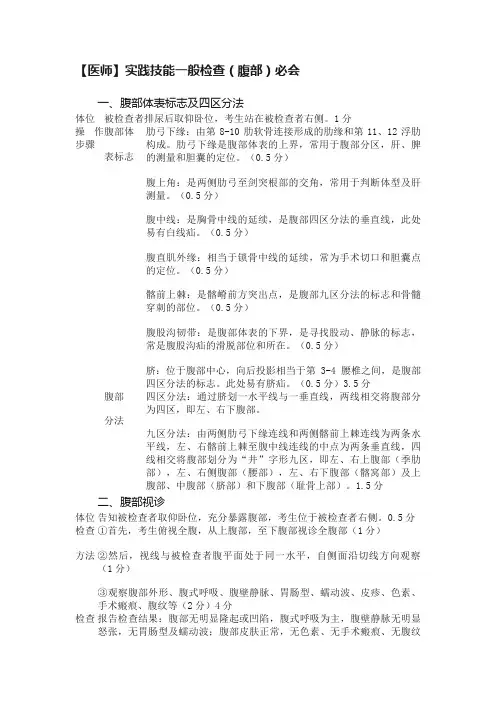
【医师】实践技能一般检查(腹部)必会一、腹部体表标志及四区分法体位被检查者排尿后取仰卧位,考生站在被检查者右侧。
1分操作步骤腹部体表标志肋弓下缘:由第8-10肋软骨连接形成的肋缘和第11、12浮肋构成。
肋弓下缘是腹部体表的上界,常用于腹部分区,肝、脾的测量和胆囊的定位。
(0.5分)腹上角:是两侧肋弓至剑突根部的交角,常用于判断体型及肝测量。
(0.5分)腹中线:是胸骨中线的延续,是腹部四区分法的垂直线,此处易有白线疝。
(0.5分)腹直肌外缘:相当于锁骨中线的延续,常为手术切口和胆囊点的定位。
(0.5分)髂前上棘:是髂嵴前方突出点,是腹部九区分法的标志和骨髓穿刺的部位。
(0.5分)腹股沟韧带:是腹部体表的下界,是寻找股动、静脉的标志,常是腹股沟疝的滑脱部位和所在。
(0.5分)脐:位于腹部中心,向后投影相当于第3-4腰椎之间,是腹部四区分法的标志。
此处易有脐疝。
(0.5分)3.5分腹部分法四区分法:通过脐划一水平线与一垂直线,两线相交将腹部分为四区,即左、右下腹部。
九区分法:由两侧肋弓下缘连线和两侧髂前上棘连线为两条水平线,左、右髂前上棘至腹中线连线的中点为两条垂直线,四线相交将腹部划分为“井”字形九区,即左、右上腹部(季肋部),左、右侧腹部(腰部),左、右下腹部(髂窝部)及上腹部、中腹部(脐部)和下腹部(耻骨上部)。
1.5分二、腹部视诊体位告知被检查者取仰卧位,充分暴露腹部,考生位于被检查者右侧。
0.5分检查方法①首先,考生俯视全腹,从上腹部,至下腹部视诊全腹部(1分)②然后,视线与被检查者腹平面处于同一水平,自侧面沿切线方向观察(1分)③观察腹部外形、腹式呼吸、腹壁静脉、胃肠型、蠕动波、皮疹、色素、手术瘢痕、腹纹等(2分)4分检查报告检查结果:腹部无明显隆起或凹陷,腹式呼吸为主,腹壁静脉无明显怒张,无胃肠型及蠕动波;腹部皮肤正常,无色素、无手术瘢痕、无腹纹结果等(1.5分)1.5分三、测量腹围操作步骤让被检查者排尿后,取平卧位,用软尺经脐水平绕腹一周,所测得周长即为腹围,通常以cm为单位。
壮医农氏腹诊法壮医农氏腹诊法农氏腹诊法正常及异常脉象正常脉象:脐部脉不浮、不沉。
节律一致,和缓有力,往来自如流利,四周的小血脉向脐部来回弹动,节律、强度一致。
根据农氏经验,脐部左侧为血路,女刁人若血脉由上往下行流顺利,不返回,则为行经期。
异常脉象:脐部右侧为黄水道。
若诊时脉不动,为黄水怪病(上腹胀满、疼痛等)。
诊脉时若右侧动左侧不动,为血结于上;若左侧动右侧不动,多为黄水毒引起的病变。
若脐部脉浮乱,则女刁人月经失常,多为经期前置;若脉紧有力,多为内热或痛经;脉数为内热,往哪一方为那一方病变。
若脐部脉跳顶指,脉流往来不到点,与周围血脉不交通,多见于腹部疼痛。
若子宫点(花肠点)、双侧膀胱线(咪小肚线)不跳,为血脉不通,不孕女刁女多见。
若按压子宫点,感觉有左右两条血脉跳动,代表两条月经线;如两条月经线来回流动节律一致,则月经正常;若两条线一侧正常,而另一侧血脉快,主月经失调;若既往月经正常,现两条月经线均停止跳动,则为停经,表示有受孕的可能;若脉只入上而不返往下,多为白带过少;若偶尔脉往下流,则尚有少许白带分泌;若两侧膀胱点(咪小肚点)软如水样,为白带分泌过多;如感觉脉象往上跳动不到脐部,则为花肠“袋口”(子宫口)闭塞,精子不能通过,无生育;若手下感觉有间隔跳动,表示病程的长短,一间隔代表一年,若为孕妇则表示妊娠月数,一间隔表示一个月。
肾点脉弱为“肾小”(肾虚,壮语称咪腰不足),肾点脉过于强大有力为“肾大”(咪腰过盛),右肾点异常为右肾病变,左肾点异常为左肾病变。
两条“火线”脉数有力者,为热毒内炽之热症,属阳。
哪侧异常为哪侧有病。
如脉沿“火线”往上漂到胸肺点,则为肺(咪钵) 热,到头则表示有头痛。
八字:女口脉漂流往上,犹如水流,为水湿之毒内盛,如脉无跳动,为水湿之毒较弱,常见于咳症。
以左手中指定锁骨上窝,指下分左右两条,主要检查上下脉是否连接及寒热情况。
正常情况下,与脐部血脉缓慢地上下流动并能连接,若过快或不连接,主胸部心肺(咪心头、眯钵)内热,若脉跳顶指不流,主肺内有淤毒内结。