国产金属针布历史演变的回顾
- 格式:docx
- 大小:18.26 KB
- 文档页数:4
梳棉机金属针布磨砺技术及其创新分析前言棉纺生产中梳棉针布的磨砺是一项基础性和经常性的工作,科学而合理地设定磨砺锐化周期和磨削量是关系到梳理质量和梳理成本的一项重要工作。
国内棉纺行业从20世纪70年代起广泛应用的"三磨"(磨砺锡林、道夫、刺辊针布)技术,对于改善梳理状态、提高产品质量起到了极大的促进作用。
近20年来随着金属针布的发展演变,人们对磨针的认识发生了较大的变化。
有的观点认为采用新型针布后,磨针会加速缩短针布寿命;有的观点觉得磨针前后的质量没有什么区别,所以磨针没有什么作用;有的观点坚持认为磨针仍是提高质量的重要措施。
这些不同观点的存在,令行业中人产生了较多的困惑和无所适从的感觉在实际生产中,不同的针布磨砺方法,必然会产生不同的效果。
本文旨在通过对几种磨针方法的探析,以期引起同行关注针布磨砺方法与产量、质量和梳理成本之间的关系,寻求科学合理的针布使用和管理方法。
1 少磨或不磨的磨针方法早期金属针布的磨针周期为3个月或半年,采取"轻、重、轻"的方法,进行几十分钟的磨砺,磨后再用刷辊刷光以去除磨砺过程中产生的毛刺。
这种磨针方法是一种以时间来控制磨砺程度的"一刀切"的方法。
随着新型金属针布的推广使用,上述传统磨针方法暴露出磨削量过多,缩短针布寿命的弊端。
因而出现了少磨或不磨的方法即超长周期的磨针方法,其出发点是延长针布使用寿命、降低梳理成本。
如果我们接受用少磨或不磨的方法来延长针布使用寿命这一观点,则针布状态将在使用过程中慢慢衰退,产品质量也随之下降幅度。
这时我们所能做的是采取某些工艺措施如梳理速度的提高、梳理隔距的缩小甚至生产能力的降低来应对调整,以便维持生条的质量水平保持在可以接受的范围内。
当品质的下降幅度超出可以接受的范围且调整工艺措施无法弥补时,再选择磨针或更换针布。
从表面上看,这样的方法似乎是延长了针布的使用寿命,降低了梳理成本。
纺 机 EQUIPMENT040 中国纺织 2023金轮针布:乘势而上,永做针布行业的“追梦人”作为中国纺织器材领域“唯一”一家上市公司、全球“唯一”一家生产全系列梳理器材的企业、中国纺织机械行业“唯一”一家荣获“全国质量奖”的单位,金轮针布(江苏)有限公司(以下简称“金轮针布”)是纺织梳理器材领域里当仁不让的“领头羊”。
成立36年来,金轮针布始终坚持走自主创新之路,填补了国产针布多项行业空白,更依靠“蓝钻”系列产品打破了高端针布长期被国外垄断的局面。
成立36年来,金轮针布始终坚持深耕纺织梳理工艺,围绕梳理环节高质高效等多样化的应用需求不断精进。
在攀登一个又一个技术高峰、追逐卓越的过程中,金轮针布也一直思索着自身更大的发展。
2022年,浙江省政府直属特大型国有控股上市公司“物产中大集团股份有限公司”完成了对金轮针布母公司金轮股份(现已更名为“物产金轮”)的控股。
金轮针布迎来了“命运”的转折点。
身份的转变:是新生,也是传承物产中大集团股份有限公司(以下简称“物产中大”)是浙江首个完成混合所有制改革并实现整体上市的国有企业,被国务院国资委列为国企改革样本。
公司自2011年起连续入围《财富》世界500强(2022年列120位),曾荣登全国流通业上市公司竞争力排行榜首、荣获“四个强省”十大领军企业称号,2021年成为首批全国供应链创新与应用示范企业。
被如此大型的省属国企纳入麾下,无疑是对金轮针布三十多年发展所形成的市场地位、所积累的创新能力、所演进的组织结构的认可与肯定。
金轮针布总经理黄宏兵告诉记者:“在过去几十年的发展过程中,公司管理层一直在思考如何突破瓶颈实现更快速、更高水平的发展。
被物产中大控股,对公司来说是一个重要的里程碑,意味着我们的身份从民营企业变为了国有企业,身上肩负着国有企业的责任与使命。
这对于每一个金轮人来说都是一个重大的变化,对于企业发展战略来说也是一个全新的契机。
”显然,物产中大是金轮针布未来实现更高水平发展的一个强大“靠山”。
中国金属工艺的历史演变与文化传承金属工艺是中国传统工艺之一,具有悠久的历史和深厚的文化底蕴。
自古以来,中国人就具备了制作金属器具的能力,这是在日常生活需求和自然条件下的产物。
随着时间的推移,中国的金属工艺逐渐发展,从简单的器具制作到艺术品的创作,形成了独特的风格和精湛的技艺,成为中国文化的重要组成部分。
一、古代金属工艺的发展中国金属工艺的历史可以追溯到新石器时代,也就是距今约8000年前。
那时候,人们通过磨制石器和打制铜器,制作出了许多生活用具。
从殷商时期(公元前16世纪至公元前11世纪)开始,有了青铜器的出现。
青铜器因其材质坚固不易腐蚀,成为当时社会的象征和礼器,工匠们也对青铜器不断进行工艺创新,制作出备受赞美的艺术品。
同时也有人对铁起了兴趣,从西周时期(公元前11世纪至公元前770年)开始,铁器的制作逐渐成熟。
随着各个朝代的更迭,金属工艺也在不断发展。
在汉代(公元206年-公元220年)之前,铜器仍然是主要的礼器。
在汉代之后,铁器的制作技术得到了提高,成为制作农具和武器的重要材料。
唐代时期(公元618年-公元907年)的五彩陶瓷器,其表面镶嵌有金属线条和贴着金银箔,造型丰富,设计考究,成为唐代金属工艺的代表。
二、金属工艺的类型和特点中国有许多著名的金属工艺品,例如马蹄铁、铜镜、铜鼎、兽面铜纹、锡器、银器、金器等等。
这些工艺品在其制作过程中,经历了一系列复杂的工序,如熔炼、铸造、锻打、雕刻、绘画、镶嵌、打磨等等,每个步骤都需要技师们花费大量心血。
金属工艺的造型和结构非常丰富,既有古朴庄重的传统风格,也有时尚现代的设计元素。
与文物不同,现代的金属工艺更加富有创新性和实用性,例如锤工烧制的铜锅和锡器,造型美观,使用寿命长;玻璃陶瓷镀铜,使金属工艺和现代科技的结合更加完美。
三、金属工艺的文化传承和发展金属工艺的传承是一个非常重要的问题。
在中国,许多金属工艺都有着悠久的历史和深厚的文化底蕴,但是在现代社会,许多人对金属工艺缺乏兴趣和认识。
努力提高金属针布制造质量
佚名
【期刊名称】《棉纺织技术》
【年(卷),期】1974(000)009
【摘要】我厂金属针布于一九五五年开始试制,十多年来,在毛主席革命路线的指引下,在两条路线斗争中逐步发展壮大.特别是在无产阶级文化大革命的推动下,全厂革命职工从路线高度来认识发展针布新品种、提高针布制造质量的重要意义,进一步树立了全心全意为发展纺织工业生产服务的观点,努力开展革新品种、提高质量的活动.目前年产约2000套,除国内使用外,还出口到十多个国家.在品种方面,已试制棉纺金属针布六十多种,并有部分品种投入生产.在制造质量方面,针对金属针布光洁度低、平整度差、锋利度及耐磨性能不高、接头不良等质量问题,通过试验改进,制造质量有了提
【总页数】12页(P9-20)
【正文语种】中文
【中图分类】F4
【相关文献】
1.努力提高捻接器制造质量积极推进1332型络筒机改造 [J], 梅自强
2.新型激光冲淬金属针布齿条联合线的研究与设计 [J], 王军;于月琴;陶伟;马海波
3.梳理机用高转移率金属针布齿条研发与应用 [J], 陈利国;陈天红
4.锡林金属针布齿条齿型创新设计分析 [J], 陈玉峰;陆振挺
5.表面强化高耐磨刺辊金属针布设计原理和应用实践 [J], 汪平安;陈玉峰
因版权原因,仅展示原文概要,查看原文内容请购买。
器材岁月梳理机用针布的发展许鑑良(东华大学,上海20 1 62 0)摘要:为了提高梳理机用针布质量,促进梳理技术发展,介绍了国产针布和梳棉机发展的4个阶段,分析了金属针布齿条规格参数、精梳机与精梳针布的沿革以及转杯纺分梳辊的技术进步。
指出,国产针布制造工艺、产品品种、制造质量已基本达到国际先进水平;但在耐磨性、制造精度、锋利度、表面粗糙度等方面还存在一定的差距,应加强热处理技术研究,进一步提高原材料质量和制造精度,增强自主创新意识。
关键词:弹性针布;金属针布;梳棉机;锡林;精梳机;精梳针布;分梳车昆;梳理技术;耐磨性;发展梳理机是纺纱厂纤维加工的“心脏”,针布则是梳理机的"心脏",是梳棉机、梳毛机、梳麻机、绢纺梳理机、精梳机、针梳机、转杯纺纱机、非织造梳理机和起毛机等用的关键器材,其发展与梳理机的发展紧密联系、相辅相成。
梳理机的发展,不断对针布提岀新的要求,针布的进步又促进了梳理机的发展,没有金属针布的发展和应用,就不可能有今天的高速高产梳理机。
新型纤维的涌现,也对针布提出了新要求,大大促进了针布技术进步。
针布分弹性针布和金属针布两大类。
目前,弹性针布主要用于粗纺梳毛机、起毛机和梳棉机的回转盖板。
金属针布则在各种梳理机上均有应用,正逐步取代弹性针布。
1针布发展的4个阶段[门1. 1 手工针板大约5 0 0年前,利用装有手柄的、钉着金属针的木板(即针板),铺上原棉,用手工移动针板,对原棉进行反复梳理,这是针布发展的第1阶段。
1.2弹性针布18 0 4年德国PeterWo 1 te倂布厂建立小作坊制造弹性针布,到18世纪逐步由手工梳理改为机械梳理;1 7 3 3年〜1748年Samue 1 Bou rn e首先改平板梳理为罗拉梳理1 7 7 0年英国Lewi s P a u 1应用带针滚筒和弧形针板发明了针板梳理机,能够周期收稿日期:2013」2_25作者简介:许鑑良(1 93 6—,男,江苏无锡人,副教授,主要从事梳理器材方面的研究。
应用技术Spinning Technology纺纱技术43纺织导报 China Textile Leader · 2018 No.1梳理锡林针布进步及发展方向Progress and Developing Trend of Card Clothing文 | 陈玉峰 陆振廷摘要:文章分析了梳理锡林针布影响梳理的有关因素、作用、进步的特点和使用效果,对今后的发展方向进行了探讨,为梳理锡林选配、工艺设计、维护保养提供了依据。
关键词:梳理;金属针布;锡林;锋利度;耐磨度中图分类号:TS103.7 文献标志码:AAbstract: In this paper, the function , progress , characteristics and application effect of card clothing as well as its effect on carding performance were analyzed ; the developing trend of card clothing was discussed , offering reference for the selection , process design and maintenance of card clothing.Key words: carding; metallic clothing; cylinder; sharpness; wear resistance作者简介:陈玉峰,男,1975年生,高级工程师。
作者单位:陈玉峰,光山白鲨针布有限公司;陆振廷,项城市纺织有限公司。
1 影响锡林针布梳理质量的主要参数锡林针布是重要的梳理器材,在梳棉机梳理过程中主要对纤维进行梳理,实现单纤维化且充分伸直。
影响锡林针布梳理效果主要有10项工艺参数(图 1、表 1)。
2 锡林针布进步的特点锡林针布是主要的梳理器材,锡林针布进步的特点主要集中在几何尺寸和表面处理技术方面。
梳理机金属针布专利技术综述作者:常杰胡腾飞来源:《科技创新与应用》2016年第03期摘要:梳理机是纺纱车间纤维加工的心脏,针布则是梳理机的心脏。
文章分析了梳理机金属针布的主要产出国、专利申请量和国内外发展趋势,从梳理效果、耐磨性能和适用性能三个技术分支对梳理机用金属针布进行了数量型分析和技术性梳理,以期为我国金属针布的发展和应用提供一定的指导作用,促进我国纺织行业梳理技术的发展。
关键词:金属针布;梳理;专利分析1 背景概述梳理机是纺纱车间加工纱线的核心设备,而针布又是梳理机的核心元件。
随着梳理机的发展以及纺纱效率不断提高,金属针布的发展成为影响梳理机高速高产的重要因素。
文章通过分析国内外梳理机金属针布的专利技术,试图找到梳理机金属针布的发展脉络和发展方向,寻求国内外相关技术的差异,为提高我国梳理机金属针布技术的发展提供一定的参考。
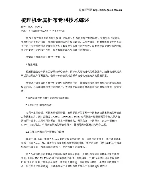
2 国内外梳理机金属针布的专利申请概况2.1 专利产出国分布分析专利产出国分析,即技术原创国分析,有助于更好的了解一个国家在该技术领域的研发能力和技术实力。
图1为通过CNABS、SIPOABS、DWPI专利数据库检索得到的专利文献产出国的统计分布。
从图中可以看出,日本申请量最高,德国次之,中国第三,占总申请量的12.1%,由此可见,中国在该领域的研究较日本、德国等国家还需加大研究力度。
2.2 主要生产国专利申请量变化趋势最早于1849年,英国F·Calvert创造了锯齿形梳理针布,齿条包在木棍上,用于清除羊毛杂质,后来Samuel Platt等进行了锯齿形针布梳理纤维试验,并改进齿形,1895年Platt对锯齿针布进行淬火后,包在梳理机滚筒上,形成金属针布的雏形。
图2为梳理机针布主要生产国专利申请量变化趋势。
金属针布专利申请最早出现在英国,于1910年由HALEY JONAS首次在英国提出申请,美国稍晚,于1923年提出相关专利申请,日本20世纪60年代提出相关申请,并开始大量研究,而中国起步较晚,最早是引进国外产品,后开始自己独立研究,目前中国关于金属针布的发展处于快速研究发展阶段。
具有优良性能的金属针布F.Hasler;卢兰兰【摘要】过去10年里针布的发展非常迅速这一方面是由于对纺织和非织造布工业需求的不断增加,另一方面是由于对生产工具不断创新的要求.【期刊名称】《国际纺织导报》【年(卷),期】2014(042)010【总页数】2页(P35-36)【关键词】金属针布;Hipro针布;锯齿状【作者】F.Hasler;卢兰兰【作者单位】Graf+ Cie公司【正文语种】中文针布面临的挑战是要求更加经济有效地生产具有高度复杂几何形状的针齿,这就要求针齿结构形状良好,冲压工具具有优良性能,实际针布生产表现良好。
竖直的针齿形状在过去最为常见,但很快人们发现针齿的各项参数,如叶片宽度、基部宽、齿距、齿深、齿前角和齿后角等,都是影响针布的重要因素。
为了改善纤维的黏合性,研发出锯齿状针齿,然而这只是针布长远发展的开始。
根据不同用途需改变针齿形状。
首先开发的鸟喙状针齿(图1)针的表面积增大,针齿的几何形状更稳定。
在这种鸟喙状针齿之后,又产生了拱形针齿(图2),主要用在道夫上,有利于剥离纤维,缓慢地转移和释放,但这个过程也一直存在着纤维脱落的风险。
锯齿状针齿仍然是目前生产的一部分,因为锯齿结构是提高纤维黏合力的一个行之有效的方法。
通常锯齿仅限于齿面的一侧,尤其是在线基的一侧,这种锯齿仍然是最先进的。
为进一步提高所期望的效果,Graf公司几年前就已开始生产双面锯齿的针布(图3),并已申请专利。
虽然锯齿状针齿可以很好地增加纤维之间的黏合力,但它十分容易堆积纺纱助剂和其他杂质。
相比其他标准型针齿,锯齿状针齿更容易堆积杂质。
这种现象在双面锯齿上更加明显,这是锯齿状针齿至今仍然只是少量应用的原因。
发展的下一阶段是要开发具有锯齿状针齿功能的新型齿状针齿。
为了提高纤维的黏合力,在针齿的背面增加了突起的部分(图4),对其边缘进行几何调整,黏合效果显著提高,这一特定形状已受到专利保护。
在进一步的发展中,初步试验是改变针齿腹面边缘,将不同针齿形状和排列应用到不同纤维和不同针布上,并测试其的效果。
针行业的发展历程针作为一种重要的纺织器具,在纺织工业中扮演着重要的角色。
针行业的发展历程可以追溯到古代,而随着时间的推移和技术的发展,它逐渐演变成了现代化的产业。
本文将介绍针行业的发展历程,并探讨其在纺织工业中的作用。
1.古代针的起源人类最早使用的针是由动物骨骼或硬质植物材料制成,如骨针、木针等。
这些原始的针具主要用于缝合皮肤、制作衣物等基本需求,发挥着重要的作用。
随着社会的发展和工艺技术的进步,金属针的出现标志着针的发展进程迈入了一个新的阶段。
2.手工针的兴盛在中世纪,手工针业开始兴盛起来。
各种不同类型的针具相继诞生,如绣花针、编织针、刺绣针等。
人们逐渐发现了针具的多种用途,纺织品的制作和修补工作得到了更为灵活和高效的展开。
手工针的兴盛推动了纺织工业的快速发展。
3.机械针的出现18世纪末,英国的工业革命推动了针业的革新。
在这一时期,机器化制针技术的出现带来了革命性的变革。
由约翰·韦斯利·伏林发明的第一个针制造机床,极大地提高了针的生产效率。
这种机械针具的生产方式比传统的手工制造更加快速和精确,成为了针业发展的一个重要里程碑。
4.针行业的现代化20世纪初,随着科技的不断进步,针行业进入了现代化的阶段。
机械化制针技术的发展使得针制造更加精细化和规模化。
同时,材料科学的进步也为针具的制作提供了更多的选择,如不锈钢、碳纤维等。
这些新材料的应用使得针的织针、缝合针等性能得到了极大提升,满足了不同纺织工业的需求。
5.针行业的创新与应用随着科技的不断进步,针行业也在不断创新。
现代针具多具备自动化、智能化的特点,如自动缝纫机上的织针、电子绣花机上的刺绣针等,提高了工作效率和生产质量。
此外,纳米技术在针具制造上的应用也为纺织品的研发带来了新的可能。
6.针行业的前景与挑战随着人们对纺织品需求的不断增长和技术的创新,针行业的前景仍然广阔,但也面临一些挑战。
一方面,环保和可持续发展要求针具的生产过程更加环保和节能;另一方面,市场竞争激烈,针业需要不断提高产品品质和创新能力,以保持竞争力。
针的发展史针作为一种古老的工具,经历了漫长的发展史,从最早的骨针、木针到现代的金属针,它的形态和材质都发生了巨大的变化。
以下将从史前时期开始,为大家介绍一下针的发展史。
一、史前时期在史前时期,人们使用的针主要是骨针、木针等。
这些针的制作材料简单粗糙,在使用过程中容易折断,因此使用寿命较短。
这种时期的针主要用于缝制动物皮毛,制作简单的衣物和装饰品。
二、青铜时代随着青铜时代的到来,人们开始使用金属制作针。
青铜针是由青铜制成,制作工艺相对较为简单,但仍然存在一定的制作难度。
这种针的出现,使得针的使用寿命得到了延长,同时也提高了缝纫的效率。
三、铁器时代进入铁器时代后,人们开始使用铁制针。
铁针相比青铜针更加坚实耐用,同时也更容易制作。
在这个时期,针的形状开始多样化,除了常见的直针外,还出现了弯针、钩针等不同形状的针。
这些不同形状的针适用于不同的缝纫需求,为人们的生活带来了更大的便利。
四、现代针的发展随着工业化的进程,针也在不断演变和改进。
现代针主要以金属材料为主,如不锈钢、合金等。
这些材料具有较高的耐磨性和耐腐蚀性,使用寿命更加长久。
同时,现代针的制作工艺也更加精细,使得针的尖端更加锋利,能够更好地穿透不同材质,提高缝纫的质量和效率。
除了材质的改变,现代针的形状也更加多样化。
如今,我们可以看到直针、弯针、钩针、刺绣针等各种形状的针。
这些针适用于不同的缝纫和刺绣需求,为人们的生活和艺术创作提供了更多的可能性。
随着科技的进步,电动缝纫机的发明也使得缝纫更加便捷高效。
电动缝纫机的出现,使得针的使用更加自动化,大大提高了缝纫的速度和效率。
这一创新也对针的发展起到了重要的推动作用。
总结起来,针作为一种古老的工具,在漫长的发展过程中发生了巨大的变化。
从最早的骨针、木针到现代的金属针,针的材质和形状不断改进,使用寿命和效率也大大提高。
随着科技的不断发展,我们对针的需求也在不断变化,相信未来针的发展仍将继续。
前进中的上海金属针布厂
张进才;徐辉
【期刊名称】《纺织导报》
【年(卷),期】1992(000)011
【摘要】上海金属针布厂是生产以金属针布、刺辊锯条为主的纺织梳理器材的全民所有制企业,隶属于上海市纺织工业局.它创建于1956年,由根泉昌、李明记机器厂和明昌五金实验社三个私营厂合并而成,取名上海刺条厂,主要产品是刺辊锯条.当时金属针布全部依赖进口,为此,上海、青岛于1958年开始研制金属针布,六十年代中期开始自行生产.1966年10月该厂更名为国营上海金属针布厂.
【总页数】1页(P24-24)
【作者】张进才;徐辉
【作者单位】
【正文语种】中文
【中图分类】TS1
【相关文献】
1.质量·新品·服务——上海制冷设备厂一分厂前进的推进器 [J], 梁火
2.上海耀华玻璃厂在前进中增加新产品 [J],
3.前进中的上海绳网厂 [J], 沈国诚;张宗溥
4.开拓中不断前进的上海华亭工艺品厂 [J], 褚与根;唐智华;封月英;丁克礼
5.勇于开拓善于改革——访在改革洪流中前进的上海电视机一厂 [J], 吴德烈
因版权原因,仅展示原文概要,查看原文内容请购买。
国产针布的技术进步和发展
付晓艳
【期刊名称】《纺织机械》
【年(卷),期】2013(000)002
【摘要】为了进一步适应高速高产梳棉机的发展,提高国内针布选配和制造的能力,从材质、热处理、表面处理、加工设备、植针设备等方面介绍了针布的技术现状,并对其未来技术的发展进行了分析,指出,无接头和少接头齿条、宽幅梳棉机盖板针布、球化退火工艺、多途径提高梳理度等应是针布制造企业未来考虑的重点.【总页数】3页(P39-41)
【作者】付晓艳
【作者单位】陕西纺织器材研究所 712000
【正文语种】中文
【相关文献】
1.国产织造与准备机械技术进步与发展 [J], 李雪清;刘松
2.国产钢领钢丝圈的技术进步与发展 [J], 唐文辉
3.国产液压压砖机的发展与技术进步 [J], 冯长印
4.国产针布的技术进步和发展 [J], 秋黎凤;张国梁
5.发展中国家对外直接投资与母国产业技术进步:一个文献综述 [J], 李梦娇;薛鹏因版权原因,仅展示原文概要,查看原文内容请购买。
金轮针布:35载踔厉奋发,打造“国字号”梳理器材最优产品
与服务
佚名
【期刊名称】《中国纺织》
【年(卷),期】2022()12
【摘要】在中国纺织梳理器材领域有这样一家企业,成立之初就怀揣着依靠自主创新“闯”出国产针布市场的雄心与决心,一路披荆斩棘。
35年来,他凭借着“硬科技”实力率先打破了针布行业高端产品长期被国外垄断的局面,依靠自主创新填补了多
项行业空白,成为中国纺织器材领域目前“唯一”一家上市公司,全球“唯一”一家
生产全系列梳理器材的企业,中国纺织机械行业“唯一”一家荣获“全国质量奖”
的单位。
他就是金轮针布(江苏)有限公司(以下简称金轮针布)。
【总页数】2页(P174-175)
【正文语种】中文
【中图分类】TS1
【相关文献】
1.金轮针布:以更高定位引领梳理器材行业发展
2.金轮针布梳理美好未来——访金
轮科创股份有限公司3.金轮针布梳理美好未来--访金轮科创股份有限公司4.金
轮针布高端品牌征名发布颁奖暨“东华金轮梳理技术研究中心”揭牌仪式在陕西咸阳隆重举行5.金轮针布高端品牌征名发布颁奖暨“东华金轮梳理技术研究中心”
揭牌仪式在陕西咸阳隆重举行
因版权原因,仅展示原文概要,查看原文内容请购买。
国产金属针布历史演变的回顾发布时间:2006-11-10 11:04:00 文章出处:针布系纺织机械梳理纤维最为关键的心脏器材。
随着科技水平的不断提高与发展,国际上前后推出了各种不同类型的高产梳棉机,发展很快。
纵观其特点除结构设计、制造质量精良外,其共性均选用了新型金属针布,从而保证了它的高产优质的良好声誉,由此也更体现针布在梳理机的重要地位。
回顾我国针布的发展历史大致可分为五个阶段。
50年代弹性针布一统天下,60年代以引进日本的SR为代表的半硬性针布与金属针布相峙的局面。
70年代逐步取代了弹性针布,尤其是在上海衡山饭店召开的全国针布会议后,通过金属针布测试选型,有力地将金属针布推广运用达到了历史性的高潮,80年代初引进各国优质金属针布,有瑞士Graf公司、瑞典ABK、英国ECC、德国Peter wolter、日本.Ka-nai,以及声誉较高的美国Hollingsworth等公司的针布,通过与国产针布相对照,看到了国产针布存在着较大的差距,按纺织厂试用后的评价,认为国内少数制造厂水平较高者也仅相当于ABK的水平,这还局限于梳理工艺质量,而针布的制造质量还要差一些,究其主因,是国内金属针布制造厂企业管理水平较低,特别在制造工艺、技术装备方面都较为落后。
因此在引进各国针布的同时,又引进了Graf公司的设备与工艺,经消化吸收和移植,在80年代中,国内老设备进行技术改造试点取得成功,然后逐步推广全国,直至九十年代广泛采用新工艺新设备,促进我国金属针布发展逐步趋向成熟,产品质量基本上赶上或初步达到引进的Graf针布的水平。
金属针布的应用和发展,对改进提高梳理工艺的作用是巨大的,当今老一辈的梳理技术工作者几乎费尽半个世纪的时间,长期探索研究协作,发挥了国内三结合的作用,并为推动我国金属针布的发展打下了良好的基础。
现就主要改革发展回顾简述如下。
1 齿形技术参数的改进设计锡林针布在50年代引进的苏联与日本的FCl7为代表的齿形均为直齿型,由于当时的齿较高较深,梳理与转移的性能平衡尚不理想,从与使用厂的一起研究分析实践于60年代末试制了弧背负角的齿形,相应减矮减浅了针布的高度和深度,使梳理转移性能有了很大的提高,SC3型的锡林针布曾在70年代的上海全国会议被作为推荐产品,弧背负角有一定特点,释放转移性能好、抗轧性强,一时受到各使用厂欢迎,使用的历史期较长,直到现在还受到不同用户的青睐。
自80年代引进的齿形大都均采用直齿形,主要是齿深和齿尖密度的参数均改进了,故直齿形又体现出穿刺性更优越等特点,又被广泛采用。
道夫针布采用直齿形者居多,弓1进针布中在齿侧面也有采用阶梯轧纹形的,以增强握持提高转移率,少数也有大弧背负角的,其设计思想是抗轧与提高转移率为主,均有参考价值。
1.1 针布总高和齿深(H和A)针布总高H与齿深A和齿形设计有关,A要深H就得高,50年代锡林针布和道夫针布的H均为4.5mm,A也在3mm左右,当时的设计思想是梳棉机产量越高,A就要加深,主要想增加容纤量,但实践证明,梳棉机产量高低与齿高齿深非正比关系,主要还是平衡好梳理与转移的关系,60年代设计弧背负角针布,大大提高了梳理度和转移率,其h从3mm左右一下减到1~1.2mm,H从4.5mm减到3.2mm,梳理质量明显改善,自80年代以来得到引进针布的启发通过研究实践,锡林针布的A已减浅至0.8~0.5mm左右,H也减至2.8、2.5、2,甚至1.8mm,把梳理、转移、高产优质形成了一个新的概念。
道夫针夫的H从5mm减至4.5mm甚至4mm,道夫针布减矮趋向对抗轧是有利的,但齿高时的h较深对梳理与转移有益,在道夫防轧自停装置措施落实可靠的前提下,国外个别针布公司设计总高H为5mm的也在采纳中。
1.2 工作角(a)锡林工作角。
是金属针布主要技术参数之一,当然也与齿形及H、h有关,随着梳棉机产量锡林转速的不断提高,被梳纤维的离心力加大,如何平衡好梳理与转移的关系,a趋向越来越小,如50年代引进的日本的FCl7其a是80°当时曾被称为金井万用型针布,至60年代我国自己设计的SC3的弧背负角采用75°,为了纺好化纤不绕锡林曾采用78°(还有与盖板针布的配套型号问题以解决锡林绕花问题),从80年代引进针布以来,随着国产梳棉机的发展,工作角。
的设计也越来越小,从70°→65°→60°这些针布由于梳理和转移性能好,在纺棉细号纱时被广泛采用,但在纺化纤时。
应比棉适当增大。
道夫工作角。
一般采用58°、60°、65°,三种并存,a小转移性能好不易垂棉网,a大易剥取,一般用60°者较多,国外用65°也不少,上海用58°感到效果不错。
1.3 齿尖宽和厚(a和b)齿尖凸和凸的设计,关系到齿尖锋利度,齿尖锋利对纤维穿刺能力强、梳理效果好、齿尖锋利度与制造水平有关,50、60年代的针布,a和b的设计均为 0.15mm,齿尖锋利度差,使用后经磨针,齿尖(a和b)越来越大,则梳理效果越来越差,势必采用平磨与侧磨相结合的手段,到70年代已意识到减小a和 b的重要性,从而齿尖改为0.1和0.15mm,这样齿顶面积就缩小了1/3。
80年代从引进针布中得到启发,a和b分别达到0~0.05和 0.07~0.10mm,就其齿顶面积几乎缩小了5倍以上,达到这样高的水平对制造设备、工艺技术水平都有很高的要求,从使用厂磨针来推算,如磨针每次磨削量为0.02mm,其齿顶面积逐步增大,当齿顶(a×b)达到0.1×0.15mm时,就可多磨2~3次,这样就相对延长了使用寿命,但在制造上要解决齿尖淬火技术,并能保证好齿尖的硬度及金相,国内对该项技术的提高与解决是在老设备得到全面技术改造后才得到解决的。
1.4 齿尖密度(齿距P、基厚W和齿密N)为了保证金属针布的梳理度以确保梳理纤维的能力,针布的密度N齿尖数/(25.4mm)2是针布的重要设计参数,它取决于户和W,50年代末至60年代初,W 为lmm即横向为25.4行/英寸,P为2mm即为纵向12.7齿/英寸,则N=25.4/P×25.4/W=12.7×25.4≈323齿,随着制造技术的发展,横向可加密至31.75行/25.4mm,纵向可达20齿/25.4mm,则N=635齿,从我国多年实践研究与引进针布看,设计趋于横向加密甚至达到50.8行/25.4mm也可制造,若户仍取20齿,则N可达1016个齿,从梳理角度看其密度提高近两倍,将对提高分梳能力有利,当然密度的选用应与纺纱品种产量等综合考虑,一般采用中密度者居多如600~800齿,但纺化纤时比棉应适当降低密度。
2 精度的改进提高从针布的制造质量分析,原来国产与进口差距较大,随着不断改进提高逐步得到了改善。
2.1 缩小制造极限偏差值齿高H的偏差值原来一律±0.02mm,基部厚W为0.01mm~-0.02mm,工作角a为±1°,齿顶厚b为±0.025mm,齿顶宽a 为±0.07mm,虽然在70年代订过标准,但在执行时存在较多问题,没有严格要求,直到新工艺新设备制造新型针布开始,重新组织修订标准,除W和n没有重大改变外,H、b、a的精度都分类考核,偏差值略有变化,差异虽然不大,但在制品中开始严格考核了,由此带来了针布的内在质量的提高。
基部与齿侧平面的的垂直度是保证针布上车包卷操作和包后平整度的重要因素,进口的垂直度好,包卷平整度好,而原来国产针布垂直度有差距,普遍反映包卷后平整度差,特别在基部厚度改薄后反映包卷困难容易倾倒,这些也在技术改造中采用高速轧机一并得以解决了。
2.2 清晰的棱边棱角齿的锋利度是梳理质量的生命,为提高其原始全面锋利度,除齿顶面积要小外,齿的四周的棱边棱角的清晰度是关键要素,它与冲切齿的精度有密切关系,原国内制造冲齿的设备陈旧落后,模具精度不高,因此冲切齿尖及齿的成形不良,切口棱边棱角都带有圆角,与进口针布的棱边棱角差异明显,自80年代初在消化移植翻新制造设备工艺中,开始重视轧片冲齿等质量,优选模具冲具的材质,提高模具的精度,才得以冲齿的棱边棱角有了清晰保证,故对模具的质量务必引起高度重视,并辅以在线质量检验,以确保其轧冲齿的清晰优良完美。
3 材质选用的逐步升级对进口针布的材质分析、锡林针布大多采用高碳工具钢,其含碳量在0.7%~0.8%之间,如瑞典ABK的1142和1138,英国ECC的212和 415,日本金井的CF9等,也有少数的采用碳量在1%以上,瑞士Graf的T2525采用了低合金钢。
我国针布的材质随着耐磨要求的提高,也趋向于优质碳素钢及合金钢的探索之中。
3.1 材质的优选我国材料选择的认识过程也走过一段漫长的道路,50、60年代持续采用的是45#钢,至60年代中期至70年代初,才开始改用了60#钢,80年代起,随着国际锡林针布材质选用的步阀逐步发展提高,为了提高金属针布淬火质量,提高其耐磨性能,达到延长针布的使用寿命,实践证明Graf的低合金钢针布耐磨性最好。
道夫针布的材料选用尚停留在45#钢或50#钢上,原因是道夫针布的作用除梳理外,主要是梳理凝聚转移的作用,远不如锡林针布负担着主要梳理的作用,这样的选择原则应该说是正确的。
目前国产针布大部分采用进口或国产的72B钢种,80年代上海金属针布厂曾研制过80WVRe低合金钢针布,试用情况良好,锡林针布使用寿命长达8年之久,由于钢厂不能批量生产(当然还有价格因素)影响了推广。
近年来又有一些厂在研究开发耐磨钢种,这是明智的举措。
3.2 重视金相组织和提高硬度国内金属针布制造对齿尖淬火后的金相组织是不够重视的,在与进口针布对比试验时,分析进口针布为什么优越的特点时,发现国产针布淬火马氏体粗化,又据上海六棉的报告,有同样两台相同材质相同规格的针布,一台用了3年,另一台只用了半年,经电镜分析其齿尖金相组织有很大差别,前者齿尖金相为马氏体1.5级,后者为3级,由此可见金属针布齿尖金相组织细化的重要性,近。