汽车机器人自动导航方案
- 格式:docx
- 大小:10.67 KB
- 文档页数:2
智慧停车机器人无人化系统设计方案智慧停车机器人无人化系统是一种新的停车管理解决方案,通过机器人的无人化操作,实现停车的自动化和智能化。
以下是该系统的设计方案:一、系统概述:1. 目标:设计一套能够自动完成停车任务,减少人力成本,提高停车效率的智能停车系统。
2. 功能:机器人能够通过自主导航、车辆定位和遥控操作完成车辆的停车、取车、出库等任务。
二、系统结构1. 无人化机器人:负责执行停车任务的机器人,具备自主导航、车辆定位、图像识别等功能。
2. 车辆定位系统:通过车牌识别和车辆定位技术,准确获取车辆位置。
3. 云端管理系统:管理员可以通过手机APP或电脑操作界面对停车场进行实时监控、车辆查询管理等操作。
三、系统模块1. 机器人模块:a. 自主导航:机器人通过激光导航和地标点识别,实现自动寻找停车位、避开障碍物等功能。
b. 车辆定位:通过车辆识别技术,准确识别车辆并定位到指定停车位。
c. 地面感知:通过地面传感器、摄像头等设备,检测停车位是否被占用。
2. 车辆定位模块:a. 车牌识别:使用车牌识别算法,识别车辆的车牌号码。
b. 车辆定位:通过车辆定位技术,将车辆准确定位到指定停车位。
3. 云端管理模块:a. 实时监控:通过云端监控系统,实时监控停车场的车位使用情况、机器人的运行情况等。
b. 车辆查询管理:通过车牌号码查询车辆位置、停车时长等信息,并进行相关的管理操作。
四、系统流程1. 停车:a. 机器人自主导航寻找空闲停车位。
b. 使用车牌识别技术,识别进入停车场的车辆。
c. 将车辆定位到指定停车位。
d. 将停车位状态更新到云端管理系统。
2. 取车:a. 用户通过手机APP或电脑操作界面下单取车。
b. 机器人自主导航到指定停车位。
c. 通过车牌识别技术,准确识别并定位到车辆。
d. 将车辆开到取车口,供用户取车。
3. 出库:a. 用户完成支付流程。
b. 机器人将车辆送到出口,完成出库。
五、系统优势1. 自动化:整个停车过程无需人工干预,减少人力成本。
AGV搬运机器人设计方案AGV即自动导向小车(Automated Guided Vehicle)被作为搬运机器人广泛使用,应用于自动化仓储系统、柔性搬运系统和柔性装配系统等物流系统。
AGV 是以蓄电池作为电源,用某种导航方式控制其运行路线的自动化智能搬运设备。
AGV 具有良好的柔性和较高的可靠性,能够减少工厂对劳动力的需求,提高产品设备在运输中的安全性且安装容易,维护方便。
在AGV 的应用环境中,往往由多台AGV 组成自动导向小车系统,该系统是由AGV、导引系统、管理系统、通信系统、停靠工位以及充电工位等组成的自动化AGVs 系统。
AGVs 的上位机管理系统通过通信系统与系统内的AGV 通信,优化AGV 的作业过程、控制AGV 的运行路线、制定AGV 的搬运计划和监控AGV 的运行状态。
AGVs 易于和其他自动化系统集成,容易扩展。
1、AGV导引方式1)视觉导航视觉导引是在AGV 的运行路径上设置导向标线,通过装在AGV 上的摄像机系统动态地获取导向标线图像,计算AGV 相对于标线的距离和角度偏差,从而控制AGV 沿着标线运行的导引方式。
该种导引方式精度较高,路径变更容易,但对地面洁净度有一定要求,同时成本相对较高。
2)磁导航磁导航被认为是一项非常有应用前景的技术,主要通过测量路径上的磁场信号来获取车辆自身相对于目标跟踪路径之间的位置偏差,从而实现车辆的控制及导航。
磁导航具有很高的测量精度及良好的重复性,磁导航不易受光线变化等的影响,在运行过程中,磁传感系统具有很高的可靠性和鲁棒性。
磁条一旦铺设好后,维护费用非常低,使用寿命长,且增设、变更路径较容易。
2、AGV组成单元磁导航AGV 系统的技术构成如图1所示。
主要包括导向单元、驱动单元、车体、移载单元、供电单元、安全辅助单元,站点识别单元,通讯单元和主控单元。
其中导向单元、驱动单元和主控单元是AGV 技术的核心技术。
图1 磁导航AGV 系统技术构成图1)导向单元导向单元采用磁导航传感器,安装在AGV 车体前方的底部,磁导航传感器利用其内置的6个采样点,能够检测出磁条上方一定程度的微弱磁场,每一个采样点都有一路信号对应输出,当采样点采集到磁场信号时,该路信号就会输出低电平,而没有采集到磁场信号的信号输出则为高电平。
基于机器视觉的机器人自动定位与导航系统设计机器视觉在机器人技术领域中发挥着重要的作用。
通过借助机器视觉技术,机器人能够感知环境、识别物体并进行自动定位与导航。
本文将探讨基于机器视觉的机器人自动定位与导航系统的设计。
一、引言随着人工智能和机器人技术的快速发展,机器人在日常生活中的应用变得越来越普遍。
而机器人的自动定位与导航是实现机器人智能化和自主性的关键技术之一。
机器视觉作为机器人感知环境的重要手段,为机器人自动定位与导航提供了可行的解决方案。
二、机器视觉技术在自动定位与导航中的应用机器视觉技术可以通过获取环境中的图像信息,从而实现机器人的自动定位与导航。
1. 物体识别与定位机器视觉可以通过对环境中的物体进行识别和定位,帮助机器人准确感知环境。
通过对物体进行特征提取和匹配,机器人可以确定自身相对于物体的位置,实现精确的定位。
2. 地标识别与导航地标的识别与导航对于机器人的定位与导航非常重要。
机器视觉可以通过识别地标和环境特征点,为机器人提供导航的参考。
这些地标可以是人为设置的标志物,也可以是环境中的固定特征点,比如墙壁、柱子等。
3. 路径规划与避障机器视觉技术还可以用于机器人的路径规划和避障。
通过对环境中障碍物的检测和分析,机器人可以选择合适的路径,并避免与障碍物碰撞。
这种能力对于机器人在复杂环境中的导航非常关键。
三、基于机器视觉的机器人自动定位与导航系统设计1. 硬件设计基于机器视觉的机器人自动定位与导航系统需要搭载相应的硬件设备。
首先,机器人需要安装高分辨率的摄像头,用于采集环境中的图像数据。
其次,需要将摄像头与处理器或控制器相连,实现图像数据的传输和处理。
最后,还需要搭配合适的传感器,如激光雷达或超声波传感器,用于辅助机器人的实时定位与障碍物检测。
2. 软件设计机器视觉算法在实现机器人自动定位与导航中起到关键作用。
软件设计包括以下几个方面:(1) 物体识别与定位算法:设计合适的算法,实现对环境中物体的识别和定位。
机器人的导航与定位方案随着科技的发展,机器人在日常生活中扮演着越来越重要的角色。
机器人的导航与定位是机器人能够准确感知和移动的关键技术之一。
本文将介绍几种常见并且可行的机器人导航与定位方案。
一、视觉导航与定位视觉导航是一种基于机器视觉技术的导航与定位方案。
该方案利用机器人配备的相机和图像处理算法,通过识别环境中的特征物体、地标或者二维码来进行导航与定位。
相对于其他导航与定位技术,视觉导航需要的硬件成本相对较低,并且能够较为准确地感知环境。
然而,视觉导航容易受到光照、遮挡等外界因素影响,对环境要求较高。
二、惯性导航与定位惯性导航与定位是一种以惯性传感器为基础的导航与定位方案。
通过使用陀螺仪和加速度计等惯性传感器,机器人可以感知自身的加速度、角速度等信息,并通过积分计算出机器人的位置和姿态。
惯性导航与定位不依赖于外界参考,对环境的要求较低,且具有较高的精度和实时性。
但是,由于惯性传感器的误差会随着时间的推移而积累,因此需要结合其他导航与定位技术进行纠正,以提高定位的精度。
三、激光雷达导航与定位激光雷达导航与定位是一种基于激光雷达扫描地图和传感器测距原理的导航与定位方案。
机器人搭载激光雷达设备,通过发射激光束扫描周围环境,并根据激光束的反射情况构建地图。
利用地图信息和机器人当前位置的估计值,可以进行导航与定位。
激光雷达导航与定位具有较高的精度和可靠性,适用于复杂的室内和室外环境。
然而,激光雷达设备价格昂贵,使用成本较高,且不适用于某些特殊环境,如强光环境或者雨雪天气。
四、超声波导航与定位超声波导航与定位是一种基于超声波传感器的导航与定位方案。
机器人使用超声波传感器发射超声波,通过测量超声波的传播时间和反射情况,可以计算出物体与机器人的距离和方位,从而实现导航和定位。
超声波导航与定位具有成本较低、实时性较好的优点,适用于室内环境中的障碍物避开和目标搜索。
然而,由于超声波传感器测量范围有限,并且容易受到噪声的干扰,导致其定位精度相对较低。
导航机器人项目实施方案一、项目背景随着人工智能技术的不断发展,导航机器人在各个领域的应用越来越广泛。
在工厂、医院、商场等场所,导航机器人可以为人们提供导航、送货、巡检等服务,极大地提高了工作效率和用户体验。
因此,我们决定开展导航机器人项目,以满足市场需求,提升企业竞争力。
二、项目目标1. 开发一款智能导航机器人,能够在复杂环境中实现精准导航和避障功能。
2. 提供完善的用户界面和交互体验,使用户能够方便快捷地使用导航机器人服务。
3. 实现导航机器人与其他设备的无缝连接,提高整体自动化运作效率。
三、项目实施方案1. 技术选型在导航机器人的开发过程中,我们将采用激光雷达、摄像头、惯性导航等多种传感器技术,结合SLAM(Simultaneous Localization and Mapping)算法,实现导航和避障功能。
同时,我们将引入语音识别、人脸识别等人机交互技术,提升用户体验。
2. 硬件设计导航机器人的硬件设计将充分考虑机器人的稳定性、耐用性和美观性,选择高品质的材料和零部件,保证机器人在长时间运行中的可靠性和稳定性。
3. 软件开发在软件开发过程中,我们将注重用户界面的设计和交互体验,提供直观、简洁的操作界面,使用户能够轻松使用导航机器人服务。
同时,我们将开发智能调度系统,实现多台导航机器人的协同工作,提高整体运作效率。
4. 测试与优化在项目实施过程中,我们将进行多轮测试,包括功能测试、性能测试、稳定性测试等,确保导航机器人能够稳定可靠地运行。
同时,我们将根据用户反馈不断优化产品,提升用户体验。
四、项目进度安排1. 技术准备阶段:完成技术选型、硬件采购、团队组建等工作,预计耗时1个月。
2. 硬件设计与制造阶段:完成导航机器人的外观设计、结构设计和零部件采购,预计耗时2个月。
3. 软件开发阶段:完成导航机器人的底层控制程序、用户界面设计和智能调度系统开发,预计耗时3个月。
4. 测试与优化阶段:进行多轮测试,并根据用户反馈进行产品优化,预计耗时1个月。
DOI:10.19551/ki.issn1672-9129.2021.01.065自动导引车AGV 的种类及导航方案分析廖雯涓(广州市西克传感器有限公司㊀广东㊀510623)摘要:自动导引车近几年的应用日渐广泛,无论是在高度自动化的汽车行业还是原来主要依靠人力的物流行业都能见到AGV 的身影㊂本文主要针对AGV 的车型种类,导航方式以及安全方案进行简单地分析与介绍㊂关键词:导引车;AGV ;导航方案中图分类号:TP23;TP212.13㊀㊀㊀文献标识码:A㊀㊀㊀文章编号:1672-9129(2021)01-0066-02㊀㊀1㊀自动导引车的背景介绍自动导引运输车 AGV (Automated Guided Vehicle)是可根据预先规划的路径行走,可自主完成搬运任务的自动运输车㊂早在20世纪50年代第一台AGV 就已经诞生,由一辆牵引式拖拉机改造而成,并且带有车兜,可沿着仓库空中固定的运输线完成搬运的工作㊂后来因其是可充电的且无人驾驶的小车,并且可根据编程以及定位情况对路线进行改变以及扩展,被美国物料研究所定义为AGV㊂20世纪70年代,AGV 的导引技术是靠感应埋在地下的导线产生的电磁频率,其通过打开或关闭导线中的频率,可引导AGV 沿着预设的路径行驶㊂随着科技的发展,在20世纪80年代末,无线试导引技术被引入到AGV 系统中,通过激光和惯性导航大大提高了AGV 系统的灵活性和准确性,这使AGV 具有了更多样化的导引方式㊂从20世纪80年代末到现今,AGV 已成为生产物流系统中最大的专业分支之一,随着产业的发展,将会成为物流㊁智能生产中不可或缺的重要组成部分㊂1.1AGV㊂自动导引车的技术为全自动AGV 技术,优点在于几乎不需要人工干预,可独立完成某项搬运装卸工作,并且因实际的搬运任务有所不同,因此车型的种类也有着诸多不同的类型㊂另外导航的方式,路径规划复杂多变,可应用在几乎所有的搬运场合㊂1.2RGV㊂RGV 为有轨制导车辆(Rail Guided Vehicle)的英文缩写,与AGV 相比,RGV 其中的一大特点为导航方式的不同,RGV 主要应用在立体自动化仓库,可沿着预先铺设好的轨道移动㊂其优点在于可灵活穿梭于各种类高密度的立体仓库中,在灵活进行各种操作的同时,大大提高了仓库的整体存储量㊂1.3AGC㊂AGC 为简易型的AGV 技术,其全称为Auto-mated Guided Cart,这类的车型与AGV 相比更注重在路径以及流程的规划上,因AGC 通常只用来进行搬运的操作而不会刻意强调小车自身的自动装卸功能,在导航方面多会采用门槛较低的磁带导航方式㊂此外,一般的AGC 生产企业为了能更好的控制成本,更加倾向于选用简单的功能器件㊂1.4协作机器人㊂协作机器人原为可与人类在同一空间近距离互动工作的机器人,因大部分工业类机器人的设定都是在固定有限的区域内进行作业,不需要考虑与人类进行近距离互动,而对于写作机器人来说,在协作的同时确保与人类的配合以及保护人员安全也是协作机器人需要考虑的机能㊂现如今在AGV 导引车上搭载协作机器人也是一个较新的领域,其优点在于通过AGV 的移动,协作机器人可移动到不同的工作地点进行操作,而上方搭载的协作机器人在自动进行工作的同时也能更好地配合人类协同作业㊂2㊀自动导引车的车型介绍不同的自动导引车具有不同的功能,如搬运物料,服务上菜 按照功能划分,目前大部分AGV 可分为以下7类:潜伏式,背负式,叉车式,牵引式,重载式,服务类,特种类㊂2.1潜伏式AGV㊂潜伏式AGV 通常可自由穿梭在厂区的料架下方,并通过车身上的顶杆将料架勾起,并通过AGV 的移动可将料架搬运到指定位置㊂其车身高度普遍较低,因为需要在有限的高度,空间及缝隙中自由穿梭㊂另外潜伏式AGV 在空载时通过选择最近的路径返回,可有效地提升周转效率㊂2.2背负式AGV㊂背负式AGV 与潜伏式AGV 的区别在于,需要搬运的料架㊁托盘㊁料箱等货物可直接放置在车体上进行搬运㊂因此这类的车型也需要更加注意在行驶过程中对障碍物的探测,紧急制动以及防滑缓冲等㊂2.3重载式AGV㊂重载AGV 与背负式AGV 十分类似,但因其搬运的物品重量通常超过10吨,这也代表着AGV 的技术达到国际标准㊂这类的AGV 多应用与仓储㊁港口㊁制造㊁机场等场所㊂随着自动化物流水平提高,重载AGV 在有效地降低人员劳动强度的同时,可提高搬运效率缩短物流周期㊂2.4牵引式AGV㊂牵引式AGV 与潜伏式AGV 有着异曲同工之妙,其共同点在于车体本身无需承载货物的重量,而是通过引导牵引的方式将实现搬运物品的操作㊂牵引式AGV 利用车体尾端牵引棒的自动升降,可挂接或脱离料车,在通道中进行往返搬运的运动,用途广泛㊂㊃66㊃2.5叉车式AGV㊂叉车式AGV与先前的4类车型有着较大的不同点,前4类AGV更倾向于AGC可实现将货物进行点对点搬运的较为简易的操作㊂而叉车式AGV除了对物品进行搬运,还需对物品进行定位㊂叉车式AGV可运用于各种复杂路径中,货叉的举升高度可灵活且精确的定位,并实现对托盘的抓取㊂2.6服务类AGV㊂先前提到的5类AGV主要应用在工业生产环境,而服务类AGV则更贴近日常㊂这类的AGV多以服务人类或配合人员进行简单服务为主㊂例如上菜机器人,通过上方的视觉导航可识别天花板的地标,从而定位目标位置,当到达固定位置后由服务人员配合上菜,优点在繁忙时段可提高上菜效率㊂另外,服务类机器人在酒店中的应用也十分广泛,它可自动上下电梯并到达指定房间完成配送任务,大大提升了配送效率㊂3㊀自动导引车的导航方案关于自动导引车的导航方式无疑使AGV最核心的技术之一,通过采集AGV自身的数据和周围的环境可对车体自身定位以及进行路径规划㊂根据不同的应用,AGV的导航种类也十分不同㊂现今主要的导航方式可大致分为两种,一种为有轨导航,另一种为无轨导航㊂第一种有轨导航也可称为路径规划导航,这类的导航方式以磁条导航,荧光导航居多,车体可沿着在地面上预先铺设好的道路行驶,优点在于对导航算法的开发难度较低,缺点主要体现在需要预先铺设磁条,并且在后期需要持续的对路径进行维护㊂第二种无轨导航的种类较为丰富,基于不同的原理如轮廓导航㊁反光板导航㊁二维码导航㊁视觉导航㊁等等㊂这类导航方式在软件开发难度较大,但是灵活性更高,在实际应用场景中,无需对厂区进行路径规划,车体即可自由行驶,同时如行驶中遇到障碍物遮挡,亦可重新规划较近的路径完成搬运任务㊂3.1路径规划导航㊂路径规划导航的种类有很多,电磁导航㊁色带导航㊁惯性导航㊁磁导航 在诸多导航方式中,目前使用较多的为磁导航,因其操作难度相对较低,所以在中低端市场应用较广㊂潜伏式的AGC和进行简单搬运工作的AGV使用路径规划的导航方式较多,因其行驶路径较为固定,使用这种导航方式可节省导航算法的开发成本㊂但是在后期对路径的维护上则需多加注意,以磁导航举例,因磁条本身的承重能力有限,当有重物碾压时容易发生磨损㊁断裂等情况,因此需要适时进行维护㊂而目前的另一种路径规划导航方式荧光导航则可在一定程度上降低后期对路径的维护成本㊂因荧光导航的色带一般为较薄耐磨的材料,且因荧光涂料需要在紫光灯的照射下才有效㊂另外,磁导航的磁带因有厚度一般需要开槽进行镶嵌,而色带较薄可直接铺设在厂房内,更便于铺设和维护㊂3.2视觉导航㊂视觉导航属于无轨导航的一种,也是目前发展速度较快且较为成熟的一种导航方式㊂在AGV移动的过程中,通过安装在车体底部或者顶部的相机可快速读取标记,如:二维码㊂再确认车体当前位置的同时也可对下一次需要移动的位置做出判断㊂视觉导航无需人为铺设物理路径,因此更符合柔性化导航㊂其中二维码导航在视觉导航中则是运用相当广泛的其中一种导航方式,在无人仓库中将物品进行搬运及分类便是使用二维码导航方式,结合定位于导航一体㊂3.3激光导航㊂激光导航方式是目前工控类AGV使用最广泛的导航方式,因其能自主定位导航,智能信息交互,并且能实时更新当前地图,当遇到障碍物是能自主避障㊂在本章节中主要介绍基于轮廓参考的SLAM(Simultaneous Locali-zation and Mapping)同步定位与地图构建导航方式,以及基于反光板的激光高精度定位导航方式㊂(1)激光轮廓导航㊂基于环境轮廓的激光导航是目前业界主流的导航方案之一,通过扫描车体周围的环境轮廓,机器人可实时定位以及建立地图,从而完成自动导航的功能㊂其导航方式主要分为以下三步㊂第一步,自主建图㊂当AGV在厂区内行驶时,通过外部传感器(如:激光扫描仪)与内部传感器(如:编码器)获取的数据可进行电子地图的构建㊂第二步,路径规划㊂在电子地图中可设定起点以及终点,AGV根据既定的目标地点自主规划路径㊂最后一步为自主导航以及避障㊂AGV在行驶的过程中实时与存储的电子地图数据进行对比,从而计算出AGV的实时位置以及姿态,从而实现自主导航,同时通过外部传感器,在行驶路径上当遇到障碍物时,可实时避障㊂(2)基于反光板的激光导航㊂基于反光板的激光导航方式,通过在厂区内的墙面或料架上布设反光板,可准确定位AGV的绝对坐标以及角度㊂红线为激光扫描仪的激光束,AGV在行驶的过程中,可通过扫描布设在墙面的反光板可获取到当前AGV与发光板的距离㊁角度以及反射率的数据,从而进行精确的定位㊂配合预设的电子地图,AGV在行驶过程中可实时对自身进行定位,实现自主导航㊂4㊀自动导引车的相关认证自动导引车近几年在国内的发展速度较快,并且AGV 的出口项目数量也在逐步提升,而当涉及到出口时AGV都需要根据当地的规定完成相关的认证,如欧盟的CE认证,再比如国内目前针对AGV及机器人的CR认证㊂这些认证主要对AGV的安全防护上提出了部分要求,因为当自动导引车在行驶过程中会遇到与人员交互的场景,而这类认证主要也是为了保证人员安全㊂目前关于AGV的行业标准有很多,如国内目前的自动导引车(AGV)设计通则,EN1525-AGV行业安全标准(C-类指令)等等在这些标准中详细的描述了自动导引车在速度控制㊁控制系统㊁急停控制㊁人员检测等多方面需要满足的安全等级㊂5㊀总结本文旨在向读者全面介绍AGV的情况,在具体应用场景中,还需根据实际情况做相应的调整㊂现今AGV行业蓬勃发展,随着AGV的自动化程度提高,未来AGV与机器人技术进行结合,可有效提高整体生产效率以及工业自动化,助力中国制造2025及工业4.0㊂参考文献:[1]自动导航车(AGV)发展综述/ KXReader/Detail?TIMESTAMP= 637159870784080000&DBCODE=CJFQ&TABLEName= CJFD2010&FileName=JXZZ201001016&RESULT=1&SIGN= cM5YOEmR5W0sKMobLOFx5t8fFeU%3d作者简介:廖雯涓,广州市西克传感器有限公司㊂㊃76㊃。
slam方案随着人工智能技术的迅猛发展,同步定位与地图构建(Simultaneous Localization and Mapping, SLAM)成为了当今研究的热点之一。
SLAM是指在未知环境中,通过一种自主构建地图的方法,同时实现机器人的定位,从而使机器人能够在未知环境中进行导航和路径规划。
本文将介绍SLAM方案的原理、应用以及其在实际场景中的挑战。
一、SLAM原理SLAM方案的核心原理是利用传感器获取环境信息,并结合机器人运动信息进行建图和定位。
具体来说,SLAM方案通常会使用激光雷达、相机、惯性测量单元(IMU)等传感器来获取环境信息和机器人的运动信息。
通过不断地采集传感器数据,SLAM方案可以根据机器人的移动轨迹和传感器数据估计机器人的位置,并构建出当前环境的地图。
SLAM方案的核心思想是建立一个由特征点或网格表示的地图。
在运动过程中,机器人根据传感器获取的新数据与已知的地图进行比对,通过最小化地图与实际观测之间的误差,更新地图的信息,并获得机器人的准确定位。
通过不断地迭代这个过程,SLAM方案可以实现高精度的定位和地图构建。
二、SLAM应用SLAM方案在许多领域都有重要应用,特别是在自动驾驶、无人机和机器人领域。
以下是SLAM方案应用的几个典型案例:1. 自动驾驶:自动驾驶汽车需要准确的定位和地图信息才能进行路径规划和导航。
SLAM方案可以通过激光雷达和相机等传感器获取车辆周围环境的信息,并实时更新地图和定位信息,为自动驾驶汽车提供精准的导航和避障能力。
2. 无人机导航:无人机需要在无人机导航系统中实时获取环境信息和定位信息,以进行精确的飞行控制。
SLAM方案可以将无人机配备的传感器数据与地面地图进行融合,实现无人机在未知环境中的自主飞行和避障。
3. 机器人路径规划:SLAM方案可以帮助机器人实现在未知环境中的路径规划。
机器人可以通过激光雷达和相机等传感器获取环境信息,实时更新地图和定位信息,并根据地图信息规划最优路径,实现自主导航和完成指定任务。
怎么实现循迹方案简介循迹技术是指让机器人或车辆能够根据特定的线路进行移动或导航的技术。
循迹方案是机器人或车辆能够实现自动驾驶、路径规划和避障等功能的关键。
本文将介绍如何实现一个基于循迹的方案。
1. 传感器选择实现循迹方案的第一步是选择适合的传感器。
常用的传感器包括红外线传感器、光电传感器和摄像头等。
下面分别介绍这些传感器的特点和适用场景。
1.1 红外线传感器红外线传感器是一种经济实用的循迹传感器。
它可以通过测量地面上反射的红外线信号来检测机器人或车辆的位置。
它的工作原理是利用红外线发射器发射红外线,然后由红外线传感器接收并检测反射回来的红外线信号。
红外线传感器适用于室内或室外的光线较暗的环境。
1.2 光电传感器光电传感器是一种常用的循迹传感器。
它可以通过测量地面上的光线强度来检测机器人或车辆的位置。
光电传感器适用于室内或室外的光线较亮的环境。
与红外线传感器相比,光电传感器的精度更高,但成本较高。
1.3 摄像头摄像头是一种高级的循迹传感器。
它可以通过拍摄地面图像并进行图像处理来检测机器人或车辆的位置。
摄像头适用于复杂的环境和要求较高精度的应用场景。
但是,由于摄像头需要大量的计算资源,因此在资源受限的设备上使用时需要考虑计算性能。
2. 循迹算法选择合适的传感器后,下一步是实现循迹算法。
循迹算法的目标是根据传感器获取的数据确定机器人或车辆应该沿着的路径。
2.1 简单阈值算法简单阈值算法是一种基本的循迹算法。
它通过设定一个阈值来判断传感器数据是否超过或低于该阈值,从而确定机器人或车辆应该沿着哪个方向移动。
例如,可以通过红外线传感器检测到的红外线信号强度来判断机器人应该往左转、往右转还是直行。
2.2 PID控制算法PID控制算法是一种常用的循迹算法。
它通过比较期望的路径和当前位置的偏差来调整机器人或车辆的控制信号,从而实现精确的循迹。
PID控制算法由比例控制、积分控制和微分控制三部分组成。
通过调节这三部分的权重和参数,可以获得较好的循迹效果。
汽车智能导航的技术流程下载温馨提示:该文档是我店铺精心编制而成,希望大家下载以后,能够帮助大家解决实际的问题。
文档下载后可定制随意修改,请根据实际需要进行相应的调整和使用,谢谢!并且,本店铺为大家提供各种各样类型的实用资料,如教育随笔、日记赏析、句子摘抄、古诗大全、经典美文、话题作文、工作总结、词语解析、文案摘录、其他资料等等,如想了解不同资料格式和写法,敬请关注!Download tips: This document is carefully compiled by theeditor. I hope that after you download them,they can help yousolve practical problems. The document can be customized andmodified after downloading,please adjust and use it according toactual needs, thank you!In addition, our shop provides you with various types ofpractical materials,such as educational essays, diaryappreciation,sentence excerpts,ancient poems,classic articles,topic composition,work summary,word parsing,copy excerpts,other materials and so on,want to know different data formats andwriting methods,please pay attention!汽车智能导航的技术流程主要包括以下几个步骤:1. 数据采集:通过卫星定位系统、传感器、地图数据等多种方式,采集车辆的位置、速度、方向等信息,以及道路、地形、交通标志等地理信息。
agv开发方案概述:AGV(自动导引车)是一种能够自主移动和操控货物的无人驾驶机器人,广泛应用于物流、仓储、制造等领域。
本文将介绍一个完整的AGV开发方案,包括硬件设备、软件系统和应用场景等方面内容。
一、硬件设备:为实现AGV的自主移动功能,需要具备以下硬件设备:1. 底盘:AGV底盘是AGV机器人的运载平台,通常采用高强度铝合金材料制成,具有较强的载重能力和稳定性。
2. 导航系统:AGV导航系统是AGV机器人的重要组成部分,常用的导航方式包括激光导航、视觉导航和磁导航等。
开发方案需根据实际场景选择合适的导航方式。
3. 传感器:AGV机器人需要通过传感器感知周围环境,一般包括激光雷达、红外传感器、超声波传感器等,用于辨识障碍物、测量距离等。
4. 控制系统:AGV机器人的控制系统通常由嵌入式控制器、电机驱动器等组成,用于实现机器人的自主导航、路径规划等功能。
5. 电池组:为了实现AGV机器人的长时间工作,需要配置高容量的电池组,同时考虑充电和更换电池的便捷性。
二、软件系统:AGV机器人的软件系统起着关键的作用,它实现了机器人的自主导航、路径规划、任务调度等功能,以下为AGV开发方案的软件系统要点:1. 导航与定位:通过导航算法和传感器数据融合,实现AGV的准确定位和路径规划功能。
可采用SLAM(同步定位与地图构建)技术,结合地图数据和激光雷达测距数据实现精准导航。
2. 路径规划:根据任务需求和环境条件,采用合适的路径规划算法(如A*算法、Dijkstra算法等),生成最优路径并考虑动态避障。
3. 通信与调度:通过无线通信技术,实现AGV机器人与上位系统的数据交互和任务调度,可以采用Wi-Fi、蓝牙等通信方式。
4. 人机界面:开发用户友好的人机交互界面,提供实时监控、任务设定等功能,方便用户对AGV机器人进行控制和管理。
三、应用场景:AGV机器人具有广泛的应用场景,以下为几个示例:1. 物流仓储:AGV可用于仓库内货物的搬运、堆垛、分拣等工作,提高了物流效率和准确性。
AGV搬运机器人视觉导航方案AGV(Automated Guided Vehicle,AGV)作为现代制造系统中的物料传送设备已经得到了广泛应用。
从理论上看,视觉导引AGV具有较好的技术应用前景,然而其却没能像电磁导引和激光导引AGV 那样广泛使用,主要问题在于视觉导引技术在实时性、鲁棒性和测量精度方面还有待进一步突破。
由多个AGV 单元组成的AGV 系统(Automated Guided Vehicle System,AGVS)配有系统集成控制平台,对AGV 的作业过程进行监管和优化,例如,创建任务、地图生成、发出搬运指令、控制AGV 的运行路线、跟踪传送中的零件以与多AGV 的任务规划和调度。
将AGV 与外部自动化物流系统、生产管理系统有机结合,对系统内每台AGV 合理地分配当前任务、选择最佳路径、实时图形监控、管理运行安全,实现信息化的管理和生产,方便地构成由调配中心计算机控制的自动化生产线、自动仓库和全自动物流系统。
目前视觉导引方式主要方法有基于局部视觉和全局视觉两种方法。
基于视觉导引的AGV 还没有大规模产业化,但其潜在的市场前景使其成为近几年来国内外AGV 研究的热点。
全局视觉导引方法是将摄像机安装在天花板或者墙上,以整个工作环境为目标,对包括AGV、导引路径、障碍物等进行对象识别,对各个摄像机获取的图像进行基于特征的图像融合,得到全局地图。
在生成的全局地图中,每个AGV 单元,导引线,障碍物的绝对坐标都能够实时获取。
全局视觉方法相对于将摄像机安装在车体上的局部视觉方法,在多AGV 调度、障碍物检测(固定和移动)、避障、全局监测方面更具优势。
尤其是可以对AGV 和障碍物的特征进行分类,通过增强型的卡尔曼滤波方法进行运动估计,动态跟踪每一个目标的位置、速度。
但是这种方法要根据不同的现场环境,按照视野不被遮挡并覆盖整个工作空间的原则,根据摄像机放置算法决定摄像机的数目、安装位姿。
因此这张全局视觉方法仅仅适用于室内且空间较大的场合,而且导引精度较低。
机器人自动化智能导航系统设计智能导航系统是一种能够帮助机器人在未知环境中自主导航的系统。
它利用传感器、地图数据和规划算法,使机器人能够感知环境、规划路径并避开障碍物。
本文将介绍机器人自动化智能导航系统的设计原理和技术细节。
首先,机器人的导航系统需要具备环境感知的能力。
为了实现环境感知,机器人需要搭载各种传感器,如摄像头、激光雷达、红外传感器等。
这些传感器能够获取机器人周围环境的信息,并将其转化为数字信号。
在设计智能导航系统时,还可以使用深度学习算法对传感器数据进行处理,提取环境特征,如墙壁、家具等物体的位置和形状。
其次,机器人导航系统的关键部分是路径规划算法。
路径规划算法的目标是在未知环境中找到一条最优路径,使机器人能够从起点快速到达目标点,并避开障碍物。
常用的路径规划算法包括A*算法、Dijkstra算法等。
这些算法基于机器人对地图的了解,通过权衡路径长度和避障能力,选择最优路径。
然后,导航系统还需要实时定位机器人的位置。
定位系统可以使用里程计、GPS、视觉里程计等技术来获取机器人的位置信息。
这些技术可以将机器人的运动转化为数字信号,并通过滤波算法对运动数据进行估计和校正,从而得到机器人的准确位置。
除了路径规划和定位,智能导航系统还需要具备动态障碍物避障能力。
机器人在移动过程中,可能会遇到障碍物,如人、家具等。
为了避免碰撞,导航系统需要能够实时感知障碍物的位置和形状,并快速做出应对策略。
障碍物避障算法可以利用传感器数据和地图信息,实时更新运动路径,确保机器人的安全行驶。
此外,智能导航系统还可以与用户交互,实现更加智能化的导航体验。
例如,用户可以通过语音指令或手机应用程序告诉机器人目标位置,机器人能够根据用户的指示自主规划路径并导航。
机器人还可以通过自动学习算法了解用户的偏好和习惯,为用户提供个性化的导航服务。
最后,在设计机器人自动化智能导航系统时,还需要考虑其硬件平台和软件架构。
硬件平台需要满足机器人导航的需求,如稳定的电源供应、高性能的处理器和传感器等。
基于机器视觉的自主导航与避障系统设计自主导航和避障系统是现代机器人领域中的重要研究方向之一。
随着计算机视觉和人工智能的发展,基于机器视觉的自主导航与避障系统在无人驾驶汽车、无人机、机器人等领域具有广泛的应用前景。
本文将介绍基于机器视觉的自主导航与避障系统的设计流程和关键技术。
一、系统设计流程基于机器视觉的自主导航与避障系统的设计流程通常可以分为以下几个步骤:图像获取、图像预处理、目标检测与识别、地图构建与路径规划、运动控制与避障决策。
1. 图像获取:自主导航与避障系统首先需要获取环境图像。
可以使用摄像头、激光雷达等传感器获取实时图像流或深度信息。
2. 图像预处理:对于获取的图像进行预处理,包括图像去噪、图像增强、图像分割等操作,提高后续目标检测和识别的准确性。
3. 目标检测与识别:利用计算机视觉和深度学习技术,对图像中的目标进行检测和识别。
可以使用目标检测算法如YOLO、RCNN等,对感兴趣的目标进行定位和分类。
4. 地图构建与路径规划:根据目标检测和识别的结果,构建环境地图,并进行路径规划。
路径规划算法可以使用A*算法、Dijkstra算法等,根据起点、终点和环境地图,找到最优路径。
5. 运动控制与避障决策:根据路径规划的结果,进行运动控制和避障决策。
运动控制可以利用轮式差速驱动、PID控制等方法,控制机器人的运动。
避障决策可以应用感知与规划技术,通过避开障碍物或规避危险区域,保证机器人的安全自主导航。
二、关键技术基于机器视觉的自主导航与避障系统设计涉及到多个关键技术,下面将详细介绍其中几个重要的技术。
1. 目标检测与识别:目标检测和识别是整个系统的核心技术,可以利用深度学习中的卷积神经网络(CNN)进行目标检测与分类。
通过训练大量的标注数据,可以使系统具备较高的目标识别准确性和鲁棒性。
2. 地图构建与路径规划:地图构建是通过将目标检测和识别的结果融合,形成环境地图。
路径规划则是根据地图构建的结果,利用不同的算法寻找机器人的最优路径。
机器人的自主导航和定位技术近年来,随着科技的飞速发展,机器人的应用越来越广泛。
机器人在日常生活中的应用领域不断扩大,自主导航和定位技术成为了关注的焦点。
本文将介绍机器人的自主导航和定位技术的发展及其在实际应用中的应用。
一、自主导航技术自主导航是指机器人能够在未知环境中自主感知和理解环境,并能根据环境信息选择适当的行动路径的能力。
在过去,机器人的导航通常是由人为设定的,但这种方式对于复杂环境来说并不实用。
随着传感器技术和人工智能的发展,机器人的自主导航技术得到了极大的提升。
现代机器人可以通过激光雷达、摄像头等传感器获取周围环境的信息,利用这些信息进行感知和理解,并根据导航算法来选择最佳路径。
自主导航技术的关键是路径规划和环境感知。
路径规划是指机器人根据环境信息,通过算法确定最佳可行路径的过程。
环境感知则是指机器人利用传感器技术对环境进行感知和理解的能力。
这两者的结合是实现机器人自主导航的关键。
二、定位技术定位技术是指机器人能够准确获取自身在空间中的位置和姿态信息的能力。
在过去,机器人的定位通常通过GPS或者人为设定的标志物来实现,但这种方式在室内环境或者没有标志物的区域无法使用。
现代机器人的定位技术主要依靠机器视觉和激光雷达等传感器技术。
机器视觉可以通过摄像头获取周围环境的实时图像,并通过图像处理算法获取机器人的位置和姿态信息。
激光雷达则可以发射激光束,通过测量激光束的反射时间来获取周围物体的距离,从而实现定位。
定位技术在机器人的应用中起着关键作用。
它不仅能够帮助机器人准确定位自身位置,还能够辅助机器人进行环境感知和路径规划。
三、机器人自主导航和定位技术的应用机器人的自主导航和定位技术在各个领域都有广泛的应用。
以下是几个典型的应用案例:1. 无人驾驶汽车无人驾驶汽车是机器人自主导航和定位技术的一个典型应用。
无人驾驶汽车可以通过传感器感知周围的交通状况和道路环境,并根据导航算法选择最佳路径和做出相应的行驶决策。
机器人自主导航技术的研究与应用案例引言随着科技的不断进步,机器人技术正逐渐走进人们的日常生活。
而其中一个重要的技术领域就是机器人的自主导航。
机器人自主导航技术有助于提高机器人在复杂环境中的移动能力、工作效率和智能化水平。
本文将探讨机器人自主导航技术的研究进展,并介绍几个成功应用案例。
一、机器人自主导航技术的研究进展1. 感知技术机器人自主导航技术的第一步是准确感知周围环境。
这种感知能力可以通过激光雷达、摄像头和传感器等设备来实现。
激光雷达可以测量物体的距离和形状,从而提供机器人周围环境的精确地图。
摄像头可以捕捉图像,帮助机器人识别物体和障碍物。
传感器可以感知温度、湿度、压力等环境参数,为机器人提供更详细的环境信息。
2. 地图构建与定位在感知到周围环境后,机器人需要构建地图和确定自身的位置。
这种技术通常被称为“建图与定位(SLAM)”。
机器人可以利用传感器数据和运动轨迹来实时更新地图,并通过比对地图中的特征点进行定位。
SLAM技术在机器人的自主导航中起到了关键作用。
3. 路径规划与决策路径规划和决策是机器人自主导航的核心任务。
路线规划算法可以根据目标和环境约束生成可行的路径。
机器人可以基于当前环境条件和目标选择最佳路径,以避开障碍物并到达目的地。
这种过程大大提高了机器人的工作效率和移动能力。
二、机器人自主导航技术的应用案例1. 智能仓储机器人智能仓储机器人是一种广泛应用机器人自主导航技术的实例。
它们可以在仓库中自主导航,根据系统的指令和需求收集货物、搬运货物,并将其按照指定的位置摆放。
这些机器人通过感知环境、构建地图和路径规划等技术,能够高效地完成仓库中的货物管理工作。
智能仓储机器人的应用不仅提高了仓库管理的效率,还降低了搬运过程中的人力成本。
2. 无人驾驶汽车无人驾驶汽车是另一个机器人自主导航技术的成功应用案例。
利用激光雷达、摄像头和其他传感器,无人驾驶汽车能够感知道路、识别交通标志和规则,并自主决策最佳路径和行驶速度。
机器人导航中地图构建与路径规划的技术方案随着人工智能和机器人技术的快速发展,机器人导航系统正逐渐成为实现智能自主移动的关键技术。
在机器人导航中,地图构建与路径规划是实现精准导航的核心环节。
本文将探讨机器人导航中地图构建与路径规划的技术方案,并分析其在实际应用中的优势和挑战。
一、地图构建的技术方案1. 传感器融合方案地图构建是机器人导航的基础,传感器融合方案是其中一种常用的技术方案。
该方案通常使用多种传感器如激光雷达、摄像头、超声波传感器等,将其采集到的数据进行融合处理,实时构建环境地图。
2. 激光雷达SLAM方案激光雷达(Simultaneous Localization and Mapping,即SLAM)是一种常用的地图构建技术方案。
激光雷达通过扫描周围环境并测量物体的距离,从而获得地图上的点云数据,然后使用SLAM算法进行实时地图构建与定位。
3. 视觉SLAM方案视觉SLAM方案是利用机器人搭载的摄像头进行地图构建与定位的技术方案。
该方案通过视觉传感器获取到环境图像,然后使用SLAM算法进行图像处理和特征提取,实现地图构建与机器人定位。
4. 深度学习方案深度学习技术在地图构建中也有广泛的应用。
通过对大量的环境数据进行学习和训练,深度学习算法可以自动提取环境特征,实现快速准确的地图构建。
二、路径规划的技术方案1. 经典路径规划算法经典路径规划算法如A*算法、Dijkstra算法等是机器人导航中常用的技术方案。
这些算法通过计算节点之间的代价来寻找最优路径,并考虑避开障碍物等因素。
2. 概率路径规划算法概率路径规划算法是一种基于随机性的路径规划技术方案。
例如蒙特卡洛方法,通过对机器人位置和周围环境进行随机采样,计算路径的概率分布,从而得到可行的路径。
3. 人工智能路径规划算法人工智能路径规划算法如遗传算法、神经网络等,利用人工智能的优势进行路径规划。
这些算法通过学习和模拟人类的行为和思维,实现智能化的路径规划。
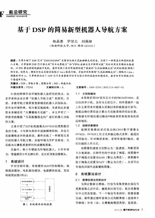
汽车机器人自动导航方案
本文详细介绍了使用DSP 为图像分析核心,包括车道偏离,仿撞预警,语音录放、键盘及显示、报警及雷达等外围电路的设计,给出一套基于图像分析+雷达测距的汽车自动导航系统软硬件解决方案。
一,功能系统装配在汽车上后,能结合本车的速度自动判断车前方的障碍物,当车辆前方出现障碍物对本车构成威胁时,他能自动报警,提醒驾驶人员注意,驾驶员就能及时采取相应的措施。
驾驶员未听到报警或听到报警未采取措施或采取措施迟缓或者出现失误时,它能使汽车自动减速、自动刹车,有效的保护车辆和乘车人员的安全。
障碍物不构成威胁时,能使汽车处于正常状态,不影响本车提速和超车,无
论白天、夜晚,该装置都能有效发挥自动防撞作用1,及时准确地测量出行驶
中的车辆前方障碍物的距离,可以对驾驶员起到提前预警的作用,减少和避免撞车事故2,防止汽车拐弯时,和盲点车侧面相撞或者刮蹭,3,行至交叉口时可通过雷达判断是否堵车,3,通过智能分析发现路线偏离,提醒报警(单线,
改线,无线)4,在大灯坏,雨天,傍晚,大雾等特殊环境中行车5,通过视频分析防司机瞌睡6,预留GPS 电子狗,DVR 黑盒子功能接口。
7,预留LCD,选留hud 抬头显示接口。
8,可探测企图接近车身的行人二,解决方案,实现
如下:主要有测距系统、信息处理系统和刹车执行系统三部分组成。
测距系统:该系统采用摄像头图像处理技术,经过严谨的科学论证、精确的计算研制而成,他的主要作用是探测前方障碍物的距离。
信息处理系统:对测距系统发来的信息,通过计算机编码程序进行识别运算和处理,然后根据处理要求向刹车执行系统发出指令,来实现对刹车执行系统的控制。
刹车执行系统:根据信息处理系统发出的指令,刹车执行系统按照要求进行有效的制动。
1.产品
体积小,安装简便,操作使用方便,切适用于任何车型,在不改变原车结构和。