《旅游企业财务管理》复习资料
- 格式:doc
- 大小:187.00 KB
- 文档页数:15
旅游财务管理试题库及参考答案1、年偿债基金是A、年金终值的逆运算B、复利现值的逆运算C、年金现值的逆运算D、复利终值的逆运算答案:D2、某公司2014年度营业收入为3000万元年初应收账款余额为150万元,年末应收账款余额为250万元,每年按360天计算,则该公司应收账款周转天数为()A、24B、15C、17D、22答案:A3、下列各项展开式中不等于每股收益的是A、净资产收益率×平均每股净资产B、资产净利率×平均权益乘数×平均每股净资产C、资产净利率×平均每股净资产D、营业净利率×总资产周转率×平均权益乘数×平均每股净资产答案:A4、固定资产的账面价值21万元,预计残值1万元,使用年限5年,直线法计提折旧,则每年的折旧额为A、4万元B、2万元C、3万元D、4.02万元答案:A5、假设某企业只生产销售一种产品,单价50元,边际贡献率40%,每年固定成本300万元,预计下年产销量20万件,则价格对利润影响的敏感系数为A、10B、4C、40D、8答案:A6、下列属于反映企业营运能力的比率是A、流动比率B、净资产收益率C、应收账款周转率D、产权比率答案:C7、下列不属于现金流量分析应考虑的成本是A、设备的安装成本B、设备的运输成本C、沉没成本D、机会成本答案:C8、包括建设期的静态投资回收期是A、净现值为零的年限B、净现金流量为零的年限C、累计净现金流量为零的年限D、累计净现值为零的年限答案:C9、下列对流动资金的流转形式表示正确的是A、货币形态—实物形态B、货币形态—实物形态—货币形态C、实物形态—货币形态—实物形态D、实物形态—货币形态答案:B10、风险调整折现率法对风险大的项目采用A、较高的折现率B、较低的折现率C、银行借款利率D、市场利率答案:A11、下列关于股利分配理论的说法中,错误的是( )A、代理理论认为,为解决控股股东和中小股东之间的代理冲突,应采用高现金股利支付率政策B、“一鸟在手”理论认为,由于股东偏好当期股利收益胜过未来预期资本利得,应采用高现金股利支付率政策C、税差理论认为,当股票资本利得税与股票交易成本之和大于股利收益税时,应采用高现金股利支付率政策D、客户效应理论认为,对于高收入阶层和风险偏好投资者,应采用高现金股利支付率政策答案:D12、在个别资本成本的计算中,不必考虑筹资费用影响因素的是A、留存收益成本B、债券成本C、长期借款成本D、普通股成本答案:A13、在确定最佳现金持有量时,成本分析模式和存货模式均需考虑的因素是A、持有现金的机会成本B、现金保管费用C、现金短缺成本D、固定性转换成本答案:A14、债券到期收益率的计算原理是A、到期收益率的计算要以债券每年年末计算并支付利息、到期一次还本为前提B、到期收益率是能使债券每年利息收入的现值等于债券买入价格的贴现率C、到期收益率是购买债券后一直持有至到期的内含报酬率D、到期收益率是债券利息收益率与资本利得率答案:C15、假定某证券的贝塔系数等于1,则表明该证券A、比金融市场所有证券平均风险大一倍B、与金融市场所有证券平均风险一致C、无风险D、有非常低的风险答案:B16、某投资方案,当贴现率为16%时,其净现值为338元,当贴现率为18%时,其净现值为-22元该方案的内含报酬率为A、17.88%B、15.88%C、16.12%D、18.14%答案:A17、一般而言,流动性高的金融资产具有的特点A、市场风险小B、违约风险大C、收益率高D、变现力风险大答案:A18、下列权利中,不属于普通股股东权利的是A、优先认股权B、公司管理权C、分享盈余权D、优先分配剩余财产权答案:D19、企业价值是指企业全部资产的市场价值,即A、未来预期现金流量的现值B、债券未来市场价值C、股票未来市场价值D、企业新创造的价值答案:D20、某公司拟新建一车间用以生产甲产品,预计甲产品投产后每年可创造100万元的收入。
旅游饭店财务管理习题集习题一一单项选择:1. 企业与投资者和受资者之间的关系在性质上属于( B )A.债权债务关系 B、所有权关系 C、分配关系 D、资金结算关系2. 财务管理的对象是( D )A.财务关系 B、货币资金 C、实务资产D、资金运动3. 旅游饭店由于筹集资金运用资金分配利润而产生的一系列经济活动成为( C)A.财务关系B.财务检查C.财务活动D.财务监督4.企业财务管理区别于企业其他管理的特点,在于它是一种( C )。
A、信息管理B、全面管理C、价值管理D、资源管理5、企业财务是指企业再生产过程中的(B )。
A货币收支活动 B、资金运动 C、分配活动 D 、经济活动6、企业资金运动所包括的经济内容主要有( C )A、资金的筹集、投放、日常运营和分配B、货币资金、储备资金、未完工产品资金、成品资金、国家资金C、资金的筹集、投放、耗费、收入、和分配D、资金的取得、使用、耗费、收入和分配二、多项选择1.从财务管理的角度将金融市场分为以下几类(ABC)。
A.一级市场与二级市场B.短期资金市场与长期资金市场C、借贷市场和证券市场 D.物资市场与货币市场 E.内部筹资与外部筹资2. 财务管理对象是(DE)()()()().A.货币资金B.资金的循环和周转C.现金及其流转D.企业的财务活动E.财务关系3. 企业财务管理的基本环节,除了财务分析、财务检查外,还包括(ABE)()()()().4. 企业财务关系包括(ABCDE)()()()(). A企业同投资者和受资者之间的财务关系B.企业同债权人、债务人之间的财务关系C企业同税务机关之间的财务关系D.企业内部各单位之间的财务关系E企业与职工之间的财务关系三.名词解释1 旅游饭店的资金运动筹集资金、运用资金、分配利润而产生的一系列经济活动称为旅游饭店财务活动其财务活动的总和便构成了旅游饭店的资金运动2、财务管理是指利用货币形式根据国家政策法规和资金运动规律,组织财务活动和处理财务关系所进行的全面管理。
一、判断1、民营(国有√)旅游企业与政府之间的财务关系体现为一种投资与受资关系×2、以企业价值最大化作为财务管理目标,有利于社会资源的合理配置√3、风险和收益并存,因此高风险的投资项目一定会带来高收益×4、计算递延年金终值的方法与计算普通年金终值的方法一样√5、普通年金与预付年金的区别仅在于计息时间的不同×6、由于优先股的股息通常高于债券利息,所以优先股的信用等级一般高于同一企业债券的信用等级×7、企业采用销售百分比法预测出来的资金需求量,是企业在未来一定时期资金需要量的增量×8、公司债券与政府债券相比,公司债券的风险较大,因而利率一般也比较高√9、资金成本是投资人对投入资金所要求的最低收益率,也可作为判断投资项目是否可行的投资取舍标准√10、在个别资金成本一定的情况下,企业综合资金成本的高低取决于资金总额×11、最佳资金结构是指在一定条件下使企业加权平均资金成本最低、企业价值最大的资金结构√12、债券的价格会随着市场利率的变化而变化,当市场利率上升时,债券价格下跌;当市场利率下降时,债券价格会上升√13、证券组合投资所需要补偿的风险只是不可分散风险√14、企业现金管理的基本目标在于现金的流动性与收益性做出合理的选择√15、进行存货管理就是要尽力使存货最低×(以最小的存货成本保持存货的最佳水平)16、成本是指企业在一定时期内发生的用货币表现的资产耗费√17、实行成本费用控制,就是要降低成本×18、已知固定成本,保本点销售额、销售单价即可计算出单位变动成本√19、旅行社代收代付的费用应全部计入营业收入总额×20、旅游企业饮食制品的定价方法主要采用销售毛利率法√21、英国伦敦外汇市场标价1英镑=1.6545美元,属于直接标价法×22、人民币汇率实行以市场供求为基础的、单一的、有管理的浮动汇率制度√23、构成外汇风险的基本要素有三个:本币、外币和汇率×24、应收账款周转率越高越好×25、权益乘数越高,企业财务风险越大√26、负债率与所有者权益比率之和等于1√二、名词解释1、资金时间价值:指资金在周转过程中随着时间的推移而产生的增值2、风险:风险是在一定条件和一定时期内可能发生的各种结果的变动程度,也可以说是未来收益与预期收益的偏离程度3、股票:指股份有限公司发行的、用以证明投资者的股东身份和权益并据以获得股利的一种可转让的书面证明4、债券:是债务人依照法律程序发行,承诺按约定的利率和日期支付利息,并在特定的日期偿还本金的书面债务凭证5、商业信用:指商品交易中的延期付款或预收货款所形成的借贷关系,是企业之间一种直接信用关系。
《旅游企业财务管理》第二次作业一、如何对货币资金进行控制1、现金的管理a.现金管理制度:现金的使用范围;库存现金限额管理;现金收支的有关规定b.现金的收支管理:完善企业内部现金收支管理的各项规章制度;编制现金收支预算,合理安排现金支出;现金收支管理效果的考核c.提高现金使用效率的其他方法2、银行存款的管理1.银行存款账户分为基本存款账户、一般存款账户、临时存款账户和专用存款账户。
(1)基本存款账户是存款人办理日常转账结算和现金收付的账户。
存款人只能在银行开立一个基本存款账户。
存款人的工资、奖金等现金的支取,只能通过本账户办理。
(2)一般存款账户是存款人在基本存款账户以外的银行借款转存、与基本存款账户的存款人不在同一地点的附属非独立核算单位开立的账户。
存款人可以通过本账户办理转账结算和现金缴存,但不能办理现金支取。
(3)临时存款账户是存款人因临时经营活动需要和外地临时机构开立的账户,办理转账结算和根据国家现金管理的规定办理现金收付。
(4)专用存款账户是存款人因特定用途需要开立的账户。
办理基本建设和更新改造和其他特定用途的需要专户管理的资金。
2. 账户开立与撤消(1)开立与撤消银行账户,由使用单位财务部门提出开立申请与撤消申请,报总裁批准,同时报集团计财部备案。
(2)对于开户与撤消银行账户所需的有关文件、资料、印鉴,各有关部门应积极予以配合。
(3)银行核发的有关证件等资料文件,财务部门应予以妥善保管。
二、如何对应收账款进行控制和分析(一)通过信用政策的变化加以控制和调节:1、信用期限2、信用标准3、现金折扣4、收款方针(二)通过应收账款的周转率进行具体分析三、存货如何控制1、由于存货买价取决于购入存货的数量和存货价格,所以在管理时应注意存货购入的数量不能过多,应合理确定购入量,以避免占用企业过多资金。
货比三家,选择价钱合理又符合本企业所需档次存货以降低采购成本。
2、同一种存货在价格、质量、品种、规格、型号大致相同前提下要选择离本企业较近的一家供应商,以降低差旅费、运杂费、途中损耗等多项开支。
判断题1.流动资金投资,是指项目投产前后分次或一次投放于流动资产项目的投资额,又称垫支流动资金或营运资金投资。
()2.原始投资的投入方式包括一次投入和分次投入。
如果投资行为只涉及一个年度,则一定属于一次投入。
()3.速动比率较流动比率更能反映流动负债偿还的安全性,如果速动比率较低,则企业的流动负债到期绝对不能偿还。
()4.市盈率越高说明投资者对企业的发展前景越看好,投资者更愿意以较高的价格购买公司股票。
()5.在其他条件不变的情况下,权益乘数越大,企业的负债程度越高,能给企业带来更多财务杠杆利益,同时也增加了企业的财务风险。
()6.净现金流量又称现金净流量,是指在项目运营期内由每年现金流入量与同年现金流出量之间的差额所形成的序列指标。
其计算公式为:某年净现金流量=该年现金流入量-该年现金流出量。
()7.在财务预算的编制过程中,编制预计财务报表的正确程序是:先编制预计资产负债表,然后再编制预计利润表。
()8.筹资渠道解决的是资金来源问题,筹资方式解决的是通过何方式取得资金的问题,它们之间不存在对应关系。
()9.归还借款本金和支付利息导致现金流出企业,所以,如果项目的资金包括借款,则计算项目的现金流量时,应该扣除还本付息支出。
()10.以每股收益作为企业管理的目标有利于社会资源合理配置。
()计算题1.某企业拟进行一项固定资产投资(均在建设期内投入),该项目的现金流量表(部分)如下:现金流量表(部分)单位:万元项目t建设期运营期0 1 2 3 4 5净现金流量- 800 - 200 100 600 B 1000累计净现金流量- 800 - 1000 - 900 A 100 1100折现净现金流量- 800 -180 C 437.4 262.44 590.49要求:(1)计算表中用英文字母表示的项目的数值;(2)计算或确定下列指标:①静态投资回收期;②净现值;③原始投资以及原始投资现值;④净现值率;⑤获利指数。
第一章旅游企业财务管理基础(一)资金运动存在的必然性——财务活动的存在(物资运动的价值表现)企业的财务活动又称理财活动,指企业为生产经营需要而进行的资金筹集、资金运用和资金分配以及日常资产管理等活动。
►资金运动的过程筹集、投放、耗费、收回、分配筹资:以最适当的资金来源、结构、总量来筹集所需资金,资金运动的起点资产=负债+所有者权益投放:以收回资金并获得资金回报为目的的现金流出。
内部:购买与建造;外部:短期与长期对外投资=股票+债券+其他(联营)又分为长期投资或短期投资,有形或无形。
耗费:服务产品的成本,其核心是成本费用的形成和旅游产品的产生;收回:以收入为主的成果实现,合理的价格,合理的时间,合理的方式;分配:经营成果的处置,资金的退出。
资金运动的终点从一般意义上说:现金是资金运动循环的起点,也是终点。
(二)旅游企业财务关系所谓企业财务关系是指企业在组织财务活动过程中与有关各方发生的经济利益关系。
内容实质企业与政府(税务机关) 强制性与无偿性企业与投资者经营权与所有权企业与受资者(被投资单位)投资与受资的关系企业与债权人、债务人债务与债权的结算关系企业与客户买卖关系企业与职工之间劳动成果的分配关系(三)旅游企业财务管理的内涵财务管理的依据→法规与规律;财务管理的对象→资金运动;财务管理的性质→价值管理;财务管理的主体→全员,尤其是经营管理者。
「一分钱的妙用」是财务活动中财务管理工作内涵的具体体现。
§2旅游企业财务管理概述一、目标:企业价值最大化即投资利润率最大和现金流量最佳的组合1、企业的目标是:生存(收支相抵、到期偿债)、发展、获利。
财务管理的目标与企业目标一致。
2、财务管理目标的基本特点:△相对稳定性(一定时期或特定条件);△多元性(主辅目标,横向);财务目标不是单一的,而是适应多因素变化的综合目标群。
例如社会责任目标,企业信誉目标等;△层次性(总体目标、分部目标、具体目标,纵向)3、历史沿革:▷以总产值最大化为目标(计划经济体制的误识)▷以利润最大化为目标(早期西方观点)这种观点的缺陷是:没有考虑企业的投入与产出之间的关系(即获得利润与投入资本的关系);衡量不同企业效益不能仅靠利润绝对值;没有考虑利润时间价值,纸上富贵现象;没有考虑风险因素,导致不顾风险追求利润可能会使企业财务决策带有短期行为。
单选10*2填空10*1简答3*8计算分析3*12+1*10第一章:企业财务:p1企业在生产经营过程中客观存在的资金运动及其所体现的经济利益关系。
财务管理:p1是企业对财务活动的管理,是企业或公司最基本的管理活动,又称公司理财。
基于公司客观存在的财务活动和财务关系而产生的,是企业组织财务活动、处理财务关系的一项管理工作。
财务管理是现代企业经营管理的核心。
旅游企业财务管理:p1主要解决旅游企业经营管理中的理财问题。
是一种价值管理。
利用货币形式,对旅游企业资金运动和业务收支活动进行综合规划。
旅游企业财务管理内容:p2筹资、投资、营用资金、资金分配。
旅游企业组织形式:p6独资企业、合伙企业、公司制(有限责任公司、股份有限公司)旅游企业经营目标:p9目标的层次是:生存、发展、盈利旅游企业的第一目标是p9力求保持以收抵支和偿还到期债务的能力、减少破产风险,使企业能够长期、稳定的生存下去。
(在此基础上再求发展和获得更多的利润)旅游企业财务目标:p9又称理财目标,是指旅游企业进行财务活动所要达到的目的,他决定这企业财务管理的基本方向。
财富最大化:(旅游企业财务管理的总体目标是股东财富最大化和社会责任的承担)p10包括利润最大化、资本利润率最大化或每股利润率最大化、企业价值最大化旅游企业财务管理观念p13——时间价值观念:资金随着时间推移在周转使用中发生的增值现象(资金时间价值的实质,是资金周转使用后的增值额)风险价值观念、机会损益观念、边际观念、预期观念、弹性观念。
旅游企业财务管理外部环境p17:经济环境、法律环境、金融环境第二章:资金时间价值:p28又叫货币时间价值,是指一定量资金在不同时点上价值量的差额。
资金时间价值的经济意义:资金的时间价值代表着无风险的资本利用率,他也是企业资本利用率的最低限,因而它是衡量企业经济效益,考核经营成果的重要依据,同时,资金的时间价值揭示了不同时点上资金之间的核算关系,因而它是筹资决策、投资决策不可少的计量手段。
旅游财务管理题库(含参考答案)一、单选题(共50题,每题1分,共50分)1、关于内含报酬率的说法,正确的是 ( )A、内含报酬率是能够使项目净现值等于零的折现率B、该方法没有考虑货币的时间价值C、内含报酬率是能够使项目净现值大于零的折现率D、内含报酬率越高给股东带来的净现值越大正确答案:C2、某公司年末正在考虑出售一台闲置设备。
该设备于8年前以40000元购入,税法规定折旧年限10年,直线法折旧,预计净残值率10%,已提折旧28800元。
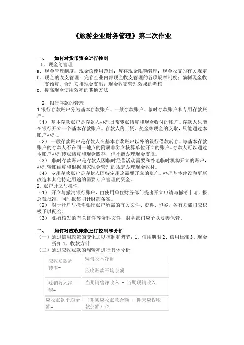
目前变现价值10000元,公司所得税率25%,则出售该设备对本期现金流量的影响是A、增加11200元B、增加10300元C、减少12000元D、减少300元正确答案:B3、可转换债券对投资者来说,可在一定时期内,依据特定的转换条件,将其转换为A、收益债券B、其他债券C、优先股D、普通股正确答案:D4、下列对于利用现金折扣决策的说法不正确的为A、如果企业因缺乏资金展延付款期,由于展期之后何时付款的数额都一致,所以可以尽量拖延付款B、如果折扣期内将应付账款用于短期投资,所得的投资收益率高于放弃折扣的隐含利息成本,则应放弃折扣而去追求更高的收益C、如果面对两家以上提供不同信用条件的卖方,应通过衡量放弃折扣成本的大小,选择信用成本最小[或所获利益最大]的一家D、如果能以低于放弃折扣的隐含利息成本的利率借入资金,便应在现金折扣期内用借入的资金支付货款,享受现金折扣正确答案:A5、某零件年需要量16200件,日供应量60件,一次订货成本25元,单位储存成本1元/年,单价100元假设一年为360天需求是均匀的,不设置保险库存并且按照经济订货量进货,则下列各项计算结果中错误的是( )A、与进货批量有关的总成本为600元B、经济订货量为1800件C、经济订货量平均占用资金为22500元D、最高库存量为450件正确答案:A6、债权人在进行企业财务分析时,最为关心的是企业的A、获利能力B、偿债能力C、资产运营能力D、发展能力正确答案:B7、下列各项展开式中不等于每股收益的是A、净资产收益率×平均每股净资产B、资产净利率×平均权益乘数×平均每股净资产C、资产净利率×平均每股净资产D、营业净利率×总资产周转率×平均权益乘数×平均每股净资产正确答案:A8、下列属于项目建设期现金流量的是A、营业收入B、付现成本C、残值收入D、固定资产的安装成本正确答案:D9、下列关于时间价值的说法,错误的是A、货币的时间价值,是指货币在不同的时点上具有不同的价值B、货币的时间价值实质上是在不考虑通货膨胀条件下全社会平均的无风险报酬率C、并不是所有货币都有时间价值,只有把货币作为资本投入生产经营过程才能产生时间价值D、货币的时间价值只能用绝对数表示正确答案:D10、某公司于2012年拟投资一项目,经专家论证总投资需要500万元,并已经支付咨询费50000元,后因费用紧张项目未如期实施,2015年拟重新上马,那么已经发生的咨询费从性质上属于A、沉没成本B、特定成本C、重置成本D、相关成本正确答案:A11、长期借款与发行债券相比,其优点不包括A、借款融资弹性较大B、借款融资成本低C、借款融资具有财务杠杆作用D、长期借款融资速度更快正确答案:C12、某企业年初借得50000元贷款,10年期,年利率12%,每年末等额偿还。
财务管理期末复习提纲考试题型一、填空题二、名词解释三、简答题四、计算题五、综合题第一章绪论●旅游饭店及其性质;●旅游饭店财务活动;●旅游饭店财务关系;●旅游饭店财务管理的特点;●旅游饭店财务管理的方法;第二章旅游饭店财务管理中的两个重要概念●资金的时间价值计算方法:单利、复利、年金;●风险的价值风险的含义;风险价值的计量;风险大小的判别;第三章旅游饭店筹资管理●金融市场的含义与分类;●旅游饭店筹资分类;●旅游饭店自有资金筹集方式;●资本金的含义与基本内容;●资本金制度的含义;●旅游饭店负债资金筹集的方式与种类;●商业信用的含义与主要内容;●商业汇票的含义;●资金成本的含义;●不同类型资金成本的计算;第四章旅游饭店投资管理●投资的含义与分类方法;●旅游饭店固定资产投资的财务评价指标:静态与动态指标,具体内容●旅游饭店对外投资的含义与分类;●有价证券投资的风险及其管理;第五章旅游饭店流动资产管理●流动资产的概念与分类;●流动资产管理的基本内容;●旅游饭店外汇的含义;●外汇风险的含义及其种类;●旅游饭店存货的概念;●存货管理有几种模式及其内容●存货日常发货方式及其内容●旅游饭店结算资产的含义与内容;第六章旅游饭店固定资产管理●固定资产的含义与特点;●固定资产折旧的含义;●旅游饭店固定资产折旧的计算方法;第七章旅游饭店无形资产及递延资产●无形资产的含义、种类与摊销方法;●递延资产的含义与具体内容;第八章旅游饭店成本费用管理●旅游饭店成本费用的含义与内容;●旅游饭店成本费用日常控制的对象;●餐饮直接成本控制的主要环节;●保本点的计算方法;第九章旅游饭店收入、税金和利润管理●旅游饭店营业收入的含义与分类;●我国财税体制改革的主要内容;●旅游饭店缴纳的税金的主要种类;●旅游饭店以销售额为计税依据的税种;●旅游饭店计入管理费用的税种;第十一章旅游饭店财务分析●财务分析的对象;●资产负债表的含义;●利润表的含义;●旅游饭店利润分析的相关指标;●旅游饭店营运性分析的相关指标;●旅游公式计算复习题1.某人以1000元存入银行,3年限,年利率9%,1年复利一次,求3年复利终值FV=1000F,9%,3=10001.295=1295FV=10001+9%3=10001.295=12952.某人以1000元存入银行,年利率为8%,3个月复利一次,求3年复利终值FV=1000F,2%,12=10001.268=1268FV=10001+2%12=10001.295=12953. 某人将一笔资金存入银行,3年限,年利率9%,1年复利一次,3 年后取出1295元,问当初存入了多少元PV=FVP,9%,3=12950.772=1000FV=PV 1+9%3 =1295PV=1295/ 1+9%3 =10004. 某人以10%的年利率借得资金10000元,期限为5年,如每年年末还本付息,他每年末需还多少PVA=AP/A, i,nA=PVA/P/A, i,n =10000/P/A, 10%, 5 =10000/3.791 =2638元5. 企业租用一设备,在10年中,每年年初支付租金5000元,年利息率为8%,现在购买需40000元,问应租赁还是购买已知:A=5000,n=10,i=8% 求:V0V0=5000P/A,8%,10-1+1 =50006.24+1 =36235 结论:应租赁6. 例:某酒店发行2年期债券,按年付息,2年后一次还本.债券票面利率为14%,面值为1000元的债券10000张;发行费率为4%,所得税率为40%;1按面值发行;则该债券的资金成本为 债券的资金成本 =)()(%4-110000100040%-114%100001000⨯⨯⨯⨯⨯= 8.75%2溢价发行:每张债券价格:1100元;则该债券的资金成本为 债券的资金成本 =4%)-(110000110040%)-(114%100001000⨯⨯⨯⨯⨯= 7. 955%7. 例:某饭店发行3年期债券500张,面值10000元,平价发行.3年后一次还本付息.债券票面年利率为11%,发行费率为发行价格的5%,所得税率为33%.求其资金成本率.%)51(10000*500%)331(%11*10000*500--⨯=T K %76.7%)51(%)331(%11=--⨯=8. 例:某旅游饭店现有资金来源为投入资本金、其他单位投资、银行借款、发行债券;各种筹资方式的资金成本已定;现有以下几种筹资组合方式; 要求:选择一种最佳筹资组合方式;9.KA=8%×45%+12%×20%+16%×15%+13%×20%=11% KB=8%×50%+12%×25%+16%×15%+13%×10%=10.7% KC =8%×55%+12%×20%+16%×10%+13%×15%=10.35% KD =8%×40%+12%×30%+16%×20%+13%×10%=11.3% 如何继续降低筹资组合的资金成本率10. 例 某酒店共有长期资金100万元,其中债券30万元,优先股10万元,普通股40万元,保留盈余20万元,各种资金成本分别为:6%,12%,15.5%,15%; 求:长期综合资金成本;Kw=30%×6%+10%×12%+40%×15.5%+20%×15%=12.2%11. 例:某旅游饭店有批电脑,原值15万元,预计使用期限5年,净残值3万元,用平均年限法计算每月折旧额为多少固定资产年折旧额=预计使用年限预计净残值固定资产原值-)(24000530000150000元=-=固定资产月折旧额=2000%1001224000=⨯%16%10015000024000=⨯= 12. 例:柏林公司某通用机床原值为80000元,预计可使用15年,残值5000元,清理费用1000元;按年限平均法计算该项固定资产各年的折旧额;固定资产年折旧额=预计使用年限预计净残值固定资产原值-=)(67.506615)10005000(80000元=--=13. 例:某厂房原值1,200,000元,预计可使用20年,预计净残值率4%;按年限平均法计算该厂房的年折旧额、月折旧额;固定资产年折旧额=预计使用年限预计净残值固定资产原值-)(5760020%)4*1200000(1200000元=-=固定资产年月折旧额=1920%1003057600=⨯14、工作量平均折旧法固定资产应提折旧总额=固定资产原值—预计净残值 单位工作量应计折旧额=预计工作量总额额固定资产应计提折旧总某一期间应提折旧=单位工作量应计折旧额╳该期间固定资产的实际工作量15、例题:某设备原值为112,000元,预计净残值为12000元;根据该设备的技术性能,预计可使用5000小时;2007年5月,该设备实际使用300小时,6月份,该设备实际使用420小时;按工作量折旧法计算5月份、6月份该设备的折旧额 此处,工作量:小时 单位小时应计折旧额=预计工作量总量额固定资产应计提折旧总)/(20500012000112000小时元=-=5月份该设备提折旧=单位小时应计折旧额╳该期固定资产的实际小时=300×20=6000元 6月份该设备提折旧=420×20=840016、例:某公司有货运卡车一辆,原值为150,000元,预计净残值率为5%,预计总行驶里程为600,000公里;本月行驶里程为3000公里,当月,该卡车的月折旧额为多少 此处,工作量:里程单位里程应计折旧额=预计工作量总额额固定资产应计提折旧总)/(2375.0600000%)51(150000公里元=-=本月该卡车应提折旧=单位里程折旧额╳本月该卡车的实际工作量=0.2375×3000=712.5元17、例:某饭店每年耗用煤H=200吨,煤单位成本P=1000元/吨,单位变动订货成本S=50元,单位变动储存成本C=8元;求经济订货批量与最佳订货次数 Q = 2SH/C = 50/8*200*2= 50吨 N=H/Q=1000/50=20次18、例:某旅游饭店客房部日固定费用13000元,出租单位客房的日变动费用20元,客房出租价格为150元/间,该饭店共有客房258间,则日盈亏临界点状况: PQ-FC+UVCQ=0Q=FC/P-UVC=固定成本/边际贡献=13000/150-20=100间19、例:某旅游饭店拥有客房250间,每天分摊固定费用15000元,客房出租房价为150元/间,单位变动费用为30元,运用公式,计算客房日、月保本销售量及销售额 PQ-FC+UVCQ=0Q=FC/P-UVC=固定成本/边际贡献 =15000/150-30=125间/日 日保本销售额=125150=18750 月保本销售量=12530=3750间/月 月保本销售额=3750150=56.25万元20、净现值及现值指数法案例例:某酒店拟投资100,000元新建一场馆,建成后可作餐厅,或作保龄球馆;预计投资报酬率15%,其余如表所示;试用投资回收期法、NPV 和净现值率法,作出投资决策年限 餐厅现金流量 球馆现金流量 1 32,000 35,000 2 32,000 34,000 3 32,000 33,000 4 32,000 32,000 532,00031,000投资回收期:A 项目=100000/32000=3.125B 项目=2+2.1/3.3=2.63餐厅:净现值105%,15,/(2.3-=)A P =17.264-10=7264元 球馆:净现值10)5%,15,(1.3)4%,15,(2.3)3%,15,(3.3)2%,15,(4.3)1%,15,(5.3-⨯+⨯+⨯+⨯+⨯=P P P P P=21.579-10=11.579万元 餐厅:净现值率 017264.0107264.0==球馆:净现值率 1579.110579.11==因为 : 11,579 元 >7264 元 2.1579>1.7264 所以,球馆优于餐厅21、例:某公司计划引进一条生产线,现有甲、乙投资方案,预定投资报酬率为15%;其余有关资料如表所示;现要求:用投资回收期法、NPV法、净现值率法,决定该公司应选择哪个方案甲方案投资回收期=200000/66000=3.03年已方案投资回收期=3+30000/60000=3.5年甲方案NPV=66000P/A,15%,5-200000=660003.3522—200000=21245.2乙方案NPV=30000P,15%,1+40000P,15%,2+50000P,15%,3+60000P,15%,4+80000P,15%,5-150000=300000.8696+400000.7561+500000.6575+600000.5718+800000.4972-150000=13291结论:选甲方案;甲方案净现值率=21245.2/200000=0.1062已方案净现值率=13291/150000=0.0886结论:按回收期决策,选甲方案,按NPV ,PI ,选已方案;22、例:已知:A项目帖现率为10%:初始投资20000元,第一年,净收益为1800元,第2年净收益3240元,年均折旧10000元 ;求:A项目的内含报酬率;1求项目净现值A项目NPV=1800+10000P,10%,1+3240+10000P,10%,2-20000=1669元因为:NPV>0,所以,内含报酬率高于10%;2逐步测试①将贴现率提高到A项目NPV=11800P,18%,1+13240P,18%,2-20000=-449元说明:高估了内含报酬率②将内含报酬率降为A 项目NPV=11800P,16%,1+13240P,16%,2-20000=9元说明:内含报酬率稍微低估;所以:16%<内含报酬率③用线性插值法,精确计算A 项目的内含报酬%04.1649999%)16%18(%16=+⨯-+=A IRR 23、例: 锦江商城2001年初,从建设银行借入长期贷款5000万元,年生产率为10%,期限5年,合同规定每年年末等额偿还.问:该企业每年应还本金和利息各为多少每月等额偿还额:PVA=AP/A,i,nA=PVA/P/A,i,n =5000/P/A,10%,5 =5000/3.791 =1319万元1求该贷款在期末的本利和:FV=PVF,i,n =5000F,10%,5 =50001.611 =8055万元2求每月等额偿还额FVA=AF/A,i,nA=FVA/F/A,i,n =8055/F/A,10%,5 =8055/6.105 =1319.万元24、例:某旅游饭店经办到风景点A 地的旅游业务,往返10天,由旅游公司为旅客提供汽车交通、住宿和伙食;往返一次所需成本数据如表所示:问题: 1如果向每个旅客收费600元,至少有多少旅客,才能保本 如果收费700元,至少有多少旅客才能保本2如果公司往返一次的目标利润为1000元,定价600元,至少要多少旅客才能实现目标利润 如果定价700元,至少要有多少旅客3如收费600元/人,汽车往返一次的利润是多少 如果收费700元/人,往返一次的利润是多少1如果向每个旅客收费600元,至少有多少旅客,才能保本 如果收费700元,至少有多少旅客才能保本UVC P FC Q UVC Q FC P Q -+==--ππ**如果向每个旅客收费600元:)(045006004000人 =-=Q 如果向每个旅客收费700元:(人)205007004000=-=Q 2如果公司往返一次的目标利润为1000元,定价600元,至少要多少旅客才能实现目标利润 如果定价700元,至少要有多少旅客UVC P FC Q UVC Q FC P Q -+==--ππ**如果向每个旅客收费600元:(人)5050060010004000=-+=Q 如果向每个旅客收费700元:(人)2550070010004000=-+=Q 3如果预期旅客为50人,收费600元/人,汽车往返一次的利润是多少 如果收费700元/人,往返一次的利润是多少 π=--UVC Q FC P Q **如果向每个旅客收费600元:)(100050*500400050*600元=--=π如果向每个旅客收费700元:)(400050*500400050*700元=--=π。
习题01 概论一、名词解释财务目标.理财环境二、单项选择1.现代企业财务管理的最优目标是(D)A.利润最大化B.每股盈余最大化C.风险最小化D.企业价值最大化02 资金时间价值一、名词解释资金时间价值复利二、单项选择1.货币时间价值是(C)。
A.货币经过投资后所增加的价值B.没有通货膨胀情况下的社会平均资本利润率C.没有通货膨胀和风险条件下的社会平均资本利润率D.没有通货膨胀条件下的利率2.通常称普通年金指的是(B)A.先付年金B.后付年金C.递延年金D.永续年金3.最初若干期没有收付款项,距今若干期以后发生的每期期末收款.付款的年金,被称为(B)A.普通年金 B.递延年金 C.先付年金 D.永续年金4.下列不属于年金形式的是(B)。
A.折旧 B.债券本金 C.租金 D.保险金5.(A/F,i,n)表示(B)。
A.资本回收系数B.偿债基金系数C.普通年金现值系数D.普通年金终值系数6.与回收资本系数互为倒数的是(B)A.普通年金终值系数B.普通年金现值系数C.先付年金终值系数 D.先付年金现值系数7.甲方案在五年中每年年初付款l0000元,乙方案在五年中每年年末付款10000元,若利率为10%,则两个方案第五年年末时的价值相差( D)元。
A.4170 B.3791 C.10000 D.61058.某公司拟建立一项基金,每年初投入500万元,若利率为10%,5年后该项基金本利和将为(A)。
A.3358万元 B.3360万元 C.4000万元 D.2358万元9.某项永久性奖学金,每年计划颁发100 000元奖金。
若复利率为8.5%,该奖学金的本金应为(D)。
A.1234470.59元 B.205000.59元 C.2176470.45元 D.1176470.59元三、多项选择1.等额系列现金流量又称年金,按照现金流量发生的不同情况,年金可分为(ABDE)。
A.普通年金 B.预付年金 C.增长年金 D.永续年金 E.递延年金2.下列各项中,既有现值又有终值的是(ABCE )。
复习思考题1.财务管理的对象和内容分别是什么。
财务管理是指根据财经法规制度,按照财务管理的原则,组织企业财务活动,处理财务关系的一项管理工作。
财务管理的对象:企业经营过程中财务活动和财务关系。
财务管理的内容:投资管理、筹资管理、营运资金管理、成本费用管理、利润分配管理。
2 、股票上市对上市公司的利弊。
利:(1)有利于改善财务状况;(2)利用股票收购其他公司;(3)利用股票市场客观评价企业;(4)利用股票可激励职员;(5)提高公司的知名度,吸引更多顾客。
弊:(1)使公司失去隐私权;(2)限制经理人员操作的自由度;(3)公开上市需要很高的费用3.经营杠杆、财务杠杆产生的原因分别是什么。
财务杠杆产生的原因:由于固定财务费用的存在而导致每股收益的变动率大于息税前利润变动率。
经营杠杆产生的原因:由于固定成本存在而导致息税前利润变动率大于产销量变动率。
7.资本结构与财务结构(与资本结构有关的风险),最佳资本结构的要求。
资本结构:是指企业长期资本结构的构成及其比例关系。
财务结构:是指企业全部资本结构的构成及其比例关系。
最佳资本结构:是指企业在一定时期最适宜其有关条件下,使其加权平均资本最低,同时企业价值最大的资本结构。
最佳资本结构的要求:①在最适宜企业的有关条件下;②企业加权平均资本最低;③企业价值最大。
8.筹资成本与筹资风险大小的排序普通股成本>留成收益成本>优先股成本>债券成本>借款成本普通股风险<留成收益风险<优先股风险<债券风险<借款风险9. 简述旅游饭店固定资产日常管理的主要内容。
(1)实行归口分级;(2)健全固定资产核算制度并实行定期盘点清查;(3)合理安排固定资产修理并搞好维护修养,提高其使用效率。
10.对固定资产投资进行财务评价的静态指标和动态指标分别是哪些。
静态指标(不考虑资金时间价值):投资回收期(越短越好)、投资利润率。
动态指标:净现值、现值指数、内部收益率。
11.旅游饭店的成本费用按照经济内容可分为哪几类。
《财务管理(旅游)》复习资料一、判断题【20題】1. 以企业价值最大化作为财务管理的目标,有利于社会资源的合理配置。
2. 企业在追求自己的目标时,会使社会受益,因而企业的目标与社会的目标是一致的。
3. 在存货控制的ABC分析法下,应当重点控制的是虽然品种数量较少,但金额较大的存货。
4. 发放股票股利是为了使股东所持有的股份比例下降。
5. 旅游饭店餐饮部的餐具损耗控制,应制定出合理的损耗率作为控制依据(餐具损耗率一般应控制在0.5%以下)。
6. 最优资金结构是企业筹资能力最强、财务风险最小的资金结构。
()7. 既要先进稳妥,也要灵活留有余地,是企业财务预算编制的原则之一。
()8. 在各种资金来源中,凡是须支付固定性用资费用的都会产生财务杠杆效应。
()9. 某民营旅游企业与政府之间的财务关系体现为一种投资与计价的结算。
()10. 客人入住时按住店客人的房价乘以天数后的总额再加收100%价款,向客人收取“预收订金”()11. 旅游饭店以权责发生制作为确认营业收入的标准。
()12. 营业周期越短的企业,合理的流动比率越低。
()13. 股票股利增加了股东在企业中的股票数量,因此,同时增加了股东在企业中享有的权益总额。
()14. 企业集团是由多个法人构成的企业联合体,其本身并不是法人,亦不具备法人资格及相应的民事权力。
()15. 在融资帮助的表现形式中,最系统的融资帮助是债务重组。
()16. 对于企业集团来说,核心竞争力要比核心控制力更重要。
()17. 财务危机预警系统就是通过设置并观察一些敏感性财务指标的变化,而对企业集团可能或将要面临的财务危机事先进行监测预报的财务分析系统。
18. 母公司制定集团股利政策的宗旨是为了协调处理好集团内部以及与外部各方面的利益关系。
()19. 企业应否发放较多的现金股利,完全取决于企业是否具有较强的现金融通能力。
()20. 一般而言,初创期的企业集团应以股权资本型筹资战略为主导。
旅游企业财务管理重点[关键词]旅游企业理财文化构建一、旅游企业理财文化的内涵及功能企业文化作为一种新的管理理论,已被越来越多的旅游企业所采用,并产生了积极的效果。
作为旅游企业文化的重要组成部分,“旅游企业理财文化”,它是旅游企业的理财哲学,是旅游企业群体进行财务管理的思想灵魂,体现了旅游企业群体在加强财务管理,改善财务状况方面的集体智慧和精神力量,在现代旅游企业理财活动中,必将发挥愈来愈重要的作用。
1.旅游企业理财文化的内涵。
所谓旅游企业理财文化,是指在一定社会政治、经济、文化等环境的影响下,通过旅游企业管理部门的长期培养和指导,由旅游企业财务部门和全体员工在长期理财活动实践中共同创造出来的具有本企业特色的理财物质成果和理财精神成果的种种表现形态。
其核心是旅游企业的理财价值观念。
2.旅游企业理财文化的功能。
研究旅游企业理财文化的出发点和落脚点是旅游企业财务状况的改善。
因此,一种成熟、优秀的旅游企业理财文化应具备如下六个方面的功能。
(2)导向功能。
能够对旅游企业内部各部门及其全体员工的心理和行为起导向作用,对旅游企业整体理财活动的价值取向起导向作用,使全体员工将自己的理财价值取向及行为与旅游企业的生产经营环境紧密结合,使企业更好地履行社会职能。
(3)凝集功能。
能够减少理财活动中的内耗,增强旅游企业的凝聚力。
通过良好的理财文化塑造,可在旅游企业内部营造一种融洽的人际关系和团结、协调的氛围,使个人不仅从行为上而且从思想感情上与旅游企业统一起来,把员工爱岗敬业、关心企业的自发意识转化为自觉的行为,使员工产生强烈的归属感。
(4)约束功能。
作为旅游企业理财活动中的一种行为道德规范,旅游企业理财文化能够对企业内部各部门及全体员工在处理各种经济问题时起到心理上的约束作用,强化他们的自我控制和自觉管理意识。
(5)激励功能。
能够对旅游企业员工的当家理财思想、主人翁意识、勤俭持家思想起到潜移默化的作用,从而使员工产生强烈的使命感和行为动力,自觉或不自觉地将个人融合到企业集体的理财活动中去,更好地发挥每位员工参与理财活动的主动性和聪明才智,激发员工主动理财的积极性。
一、单项选择题(本大题共10小题,每题1分,共10分 )【注:务必将选项填入以上答题框内,否则不计分!】1、现代企业财务管理的最优目标是()A 利润最大化B 每股盈余最大化C 风险最小化D 企业价值最大化2、最初若干期没有收付款项,距今若干期以后发生的每期期末收款、付款的年金,被称为()A 普通年金B 递延年金C 先付年金D 永续年金3、下列指标中反映资产营运效率、管理能力的指标是()A 资产报酬率B 速动比率C 总资产周转率D 资产负债率4、公司采取剩余股利政策的根本理由是()A使公司利润分配有较大灵活性 B 降低综合资金成本C 稳定对股东的利润分配D 使股东的利润分配与公司盈余紧密结合5 、财务活动包括:筹资、投资、()、分配四个阶段。
A 运营B 统筹C 决策D 预测6、A公司去年的销售收入为 315000 元,应收账款年末数为 18000,年初数16000,其应收账款周转次数为()A 10 B 18、53 C 15 D 207、在个别资金成本的计算中,不必考虑筹资费用影响因素的是()。
A长期借款成本B债券成本C保留盈余成本D普通股成本8、杜邦分析体系的核心指标是()A权益净利率 B 资产净利率 C 资产周转率D 销售净利率9、有一优先股,每年可分得股利每股 6元,设年利率为 6%,则该优先股的价值为每股()元。
A 100 元B 50元C 12 元D 6 元10、长期借款的年利率为 9.5%,筹资费用率为 5%,所得税率为 33%,则该长期借款的资金成本率为()A 9.5%B 3.3%C 6.7%D 5%二、多项选择题(本大题共5小题,每题2分,共10分 )【注:务必将选项填入以上答题框内,否则不计分!】1、下列( )项目可以弥补亏损。
A、盈余公积B、资本公积C、税后利润D、税前利润2、企业财务分析的基本内容包括()。
A.偿债能力分析B.发展能力分析C.运营能力分析D.获利能力分析3、投资决策的贴现法包括()A、内含报酬率法B、投资回收期法C、净现值法D、现值指数法E、平均报酬率4、分析企业长期偿债能力的比率有()A.产权比率B.流动比率C.资产负债率D.已获利息倍数5、下列各项中,其数值等于即付年金终值系数的有()。
第一章旅游企业财务管理概论第一节认识旅游企业评估练习:1、旅游企业有那些类型?答:1)旅游中介企业。
旅游中介企业也称为中间商,它们从旅游产品生产者那里订购各种旅游产品和服务,如住宿、交通、保险等,然后再转卖给旅游经营者或游客,并从中获得佣金。
2)旅游交通企业。
旅游交通企业是为游客从常住地到旅游目的地的往返以及在各旅游目的地内提供空间转移服务手段的机构。
3)旅游住宿企业。
旅游住宿企业也就是我们通常所说的商业性质的饭店和宾馆。
4)旅游吸引物企业。
旅游吸引物企业旅游的动机就是期望在外地获得愉悦。
2、旅游企业的组织形式有那些?答:1)业主制旅游企业。
业主制旅游企业是最简单的旅游企业组织形式,这种俗称“夫妻店”的典型小旅游企业只有一个产权所有者。
2)合伙制旅游企业。
合伙制旅游企业是在两个或两个以上业主的个人财产的基础上经营的,合伙人分享企业所得、共同对企业债务承担责任。
3)公司制旅游企业。
公司制旅游企业是一个法人组织体。
它以法人的名义行使民事权利、承担民事责任,有权举债、签订合同、能在法院起诉和应诉。
4)旅游企业集团。
旅游企业集团是指多个旅游企业通过资产或契约关系进行联结。
3、旅游企业的特征有哪些?答:1)旅游企业作为一种社会组织,有自己的组织机构和工作程序。
2)旅游企业作为一种经济组织,主要从事旅游经济活动,有与之相配套的经营资产和财产。
3)旅游企业从事的经营活动一定要以营利为目的,以社会公益为主要目的的组织不是旅游企业。
4)旅游企业是实行独立核算的社会经济组织。
第二节旅游企业财务管理综述评估练习:1、什么是旅游企业财务管理?旅游企业财务管理的内容有哪些?答:1)旅游企业财务管理概念:旅游企业财务管理是旅游企业为了实现其目标,运用一定的方法,对旅游企业的财务活动和财务关系进行的一项经济管理活动,它是旅游企业管理的重要组成部分。
集、运用、耗费和分配活动。
旅游企业与所有者、债权人、被投资企业、债务人、税务机关、内部各单位及内部职工的关系。
一、填空题:1、财务管理的主要任务是围绕旅游饭店经营目标,保证旅游饭店在经营活动中得以顺利进行所需资金的提供、制订财务决策、搞好财务控制和实施财务监督。
考核知识点:旅游饭店财务管理的任务财务管理是旅游饭店经营管理系统中的一个子系统,是从价值上对旅游饭店经营活动进行的一种综合性管理,它的主要任务是围绕旅游饭店经营目标,保证旅游饭店在经营活动中得以顺利进行所需资金的提供、制订财务决策、搞好财务控制和实施财务监督。
2、旅游饭店财务管理目标应该是:投资利润率最大化和现金流量最佳化的组合。
考核知识点:旅游饭店财务管理的目标综合各方面的观点和我国旅游饭店理财环境,旅游饭店财务管理目标应该是:投资利润率最大化和现金流量最佳化的组合。
其中投资利润率最大化反映的是经济效益的数量指标,现金流量最佳化反映的是经济效益的质量指标,两者缺一不可,相辅相成。
3、旅游饭店财务管理的方法主要有:财务预测、财务决策、财务预算、财务控制、财务分析和财务审计等。
考核知识点:旅游饭店财务管理的方法财务管理方法是用来组织、指挥、监督和控制财务活动,正确处理财务关系,以完成财务管理任务的手段。
旅游饭店财务管理的方法主要有:财务预测、财务决策、财务预算、财务控制、财务分析和财务审计等。
4、旅游饭店筹资按所筹资金的性质分类可分为自有资金和借入资金。
考核知识点:旅游饭店筹资的分类旅游饭店筹资按所筹资金的性质分类可分为自有资金和借入资金。
前者指旅游饭店投资者投入并拥有所有权的那部分资金,包括资本金、资本公积金和留存收益;后者指由旅游饭店债权人拥有所有权的那部分资金,包括长期负债和短期负债。
合理安排两者之间的比例关系,是筹资管理的一个核心问题。
5、旅游饭店筹资按所筹资金占用时间分类可分为长期资金和短期资金。
考核知识点:旅游饭店筹资的分类旅游饭店筹资按所筹资金占用时间分类可分为长期资金和短期资金。
前者占用时间在一年以上,主要包括资本金、资本公积金和留存收益以及长期负债等;后者指占用时间在一年以内,主要来源是流动负债。
合理安排资金的期限结构,有利于实现旅游企业资金的最佳配置和筹资组合。
6、旅游饭店筹资按所筹资金的来源分类可分为外部筹资和内部筹资。
考核知识点:旅游饭店筹资的分类旅游饭店筹资按所筹资金的来源分类可分为外部筹资和内部筹资。
前者指通过饭店外部的金融市场实现的。
后者指通过企业留存收益转增资本、折旧及内部职工入股等形式筹集资金。
合理安排内外部筹资比例,有利于控制资金成本。
7、资本金按照投资主体的不同,可分为国家资本金、法人资本金、个人资本金、外商资本金等。
考核知识点:资本金概念及结构资本金是所有者权益的最基本的组成部分。
是指旅游饭店在工商行政管理部门登记的注册资金。
资本金按照投资主体的不同,可分为国家资本金、法人资本金、个人资本金、外商资本金等。
8、影响旅游饭店筹资风险的因素有许多,但归纳起来主要有三个:一是负债比的大小,二是利息率的高低;三是经营利润率的多少。
考核知识点:负债风险的防范影响旅游饭店筹资风险的因素有许多,但归纳起来主要有三个:一是负债比的大小,二是利息率的高低;三是经营利润率的多少。
9、投资按时间的长短分类可分为:短期投资和长期投资。
考核知识点:投资的分类短期投资是指能够随时变现的、且投资时间不超过一年的短期性质的投资。
长期投资是指那些不准备短期内转让出去、持有时间在一年以上的有价证券或时间超过一年的其他投资。
10、投资按发生作用的地点分类可分为:对内投资和对外投资。
考核知识点:投资的分类对内投资是指为保证旅游饭店正常的生产经营活动而进行的企业内的生产性投资,对外投资是指旅游饭店以各种形式,如现金、实物、无形资产、有价证券等方式向其他单位的投资。
11、投资按形式分类可分为:直接投资和间接投资。
考核知识点:投资的分类直接投资是指将资金投放于生产经营性资产上以期获得利润的投资以获取经营利润的投资。
间接投资是指将资金投放于证券等金融资产上,以期获取股利或利息收入的投资,因此间接投资又称为证券投资。
12、根据我国银行结算办法的规定,饭店的结算方式主要有以下几种:支票结算、汇兑结算、银行本票结算、银行汇票结算、商业汇票结算、信用证结算、委托收款结算、异地托收承付结算等。
考核知识点:饭店银行存款的管理根据我国银行结算办法的规定,饭店的结算方式主要有以下几种:支票结算、汇兑结算、银行本票结算、银行汇票结算、商业汇票结算、信用证结算、委托收款结算、异地托收承付结算等。
13、外汇风险的类型有:交易风险、会计风险、经济风险。
考核知识点:旅游饭店外汇风险管理正确认识外汇风险的种类,是进行外汇风险管理的首要条件。
对外汇风险种类的划分,通常是以汇率变动后对一项经济活动产生影响的时间快慢和可能性程度为标准来进行的,以此划分可将外汇风险划分为交易风险、会计风险及经济风险。
14、旅游饭店耗费在存货资产上的成本主要包括以下几部分:存货采购成本、存货订货费用、存货储存费用。
考核知识点:旅游饭店存货管理的内容旅游饭店耗费在存货资产上的成本主要包括以下几部分:存货采购成本:指旅游饭店为采购存货而发生的买价和运杂费等,其大小取决于存货的采购数量和单位价格。
存货订货费用:指为订货而发生的各种费用,包括固定订货费用和变动订货费用。
前者如采购人员的工资、采购部的办公费、水电费、折旧费等;后者如订货的验收费用。
存货储存费用:指因储存存货而发生的各种费用,包括固定储存费用和变动储存费用。
前者如库房的折旧费、库管人员的工资等;后者指占用资金而应计的利息、保险费、损耗等。
15、汇票是由出票人(饭店)签发,由付款人(客户)按约定的付款期限,对指定的收款人无条件支付一定金额的票据,有商业汇票和银行汇票两种。
考核知识点:应收票据的概念和类型汇票是由出票人(饭店)签发,由付款人(客户)按约定的付款期限,对指定的收款人无条件支付一定金额的票据。
有商业汇票和银行汇票两种。
承兑后的汇票分商业承兑汇票和银行承兑汇票。
当饭店持有的汇票尚未到期时,构成了饭店的应收票据。
16、低值易耗品在领用和摊销上可以有三种方式:一次摊销法,五五摊销法,使用期限摊销法。
考核知识点:旅游饭店低值易耗品摊销管理低值易耗品的摊销是指其价值的分批转移的方式。
低值易耗品在领用和摊销上可以有三种方式:①一次摊销法,即领用时将其全部价值一次计入当月有关费用中;②使用期限摊销法,即根据其原价和预计使用期限求得每月平均分摊额,按月摊入有关费用中;②五五摊销法,即在领用时摊销其价值的50%,报废时摊销剩余的50%。
17、旅游饭店固定资产按使用情况划分可分为:在用固定资产、未使用固定资产、不需用固定资产。
考核知识点:旅游饭店固定资产的分类按使用情况分类,可分为在用固定资产、未使用固定资产和不需用固定资产。
在用固定资产是指正在使用的营业用和非营业用固定资产,由于季节性或修理原因暂时不用的固定资产如冬天闲置的供冷空调器等也是在用固定资产。
未使用固定资产是指尚未投入使用的新增固定资产和停止使用的固定资产,如尚未安装调配好的固定资产,由于改扩建在一段时期内不使用的固定资产等。
不需用固定资产是指不适合本旅游饭店使用或多余的等待处理的固定资产。
18、目前旅游饭店主要使用的折旧方法包括直线法和加速折旧法。
考核知识点:旅游饭店固定资产折旧方法目前旅游饭店主要使用的折旧方法包括直线法和加速折旧法。
直线法又可分为平均年限法、工作量法等;国家相关部门允许企业采用的加速折旧法包括双倍余额递减法、年限总和法。
19、固定资产折旧率按计算对象范围大小的不同,可以分为个别折旧率、分类折旧率和综合折旧率三种。
考核知识点:固定资产折旧率的类型固定资产折旧率按计算对象范围大小的不同,可以分为个别折旧率、分类折旧率和综合折旧率三种。
三种折旧率的计算方法各有利弊,如果为了使折旧额真实反映固定资产实际损耗情况可以用个别折旧率,但逐项计算,工作量大;如果为了简化工作量,可以用综合折旧率,但无法真实地反映各项固定资产使用及折旧情况;综合二者利弊可以采用分类折旧率。
20、有期限的无形资产,一般来说专利权的期限为15年,注册商标权的期限为10年。
考核知识点:无形资产的分类有期限的无形资产,是指法律规定有一定有效期限的无形资产如专利权、商标权、著作权、土地使用权等,一般来说专利权的期限为15年,注册商标权的期限为10年。
21、无形资产的计价方式有许多种,主要包括成本计价法、效益计价法、行业对比计价法、技术寿命计价法和合同随机计价法等。
考核知识点:旅游饭店无形资产的计价无形资产的计价方式有许多种,主要包括成本计价法、效益计价法、行业对比计价法、技术寿命计价法和合同随机计价法等。
我国的《旅游、饮食服务企业财务制度》规定,无形资产以取得时的实际成本计价,由于无形资产取得来源不同,计价标准的规定也不同。
22、旅游饭店成本费用控制的原则包括:节约性原则、全面性原则、目标管理原则、责权利相结合原则。
考核知识点:旅游饭店成本控制的原则旅游饭店成本费用控制的原则1.节约性原则这一原则强调控制要以事前控制为主,通过加强事中控制,做好事后反馈控制,达到力争防患于未然的目的。
2.全面性原则这一原则包含两层含义,一方面是强调全员的成本控制,另一方面是强调全过程的成本控制。
3.目标管理原则成本控制中强调控制的目标要明确,如以标准成本和预算成本为控制的目标,在实际运作中使成本控制在允许的范围之内。
4.责权利相结合原则即在成本控制中要调动全体员工的主动性和积极性,将责权利真正结合在一起,将成本控制与经济责任制挂起钩来。
23、基本业务收入是指由旅游饭店的主要业务经营活动所带来的收入,如客房收入、餐饮收入、商品收入等。
考核知识点:营业收入的分类基本业务收入是指由旅游饭店的主要业务经营活动所带来的收入,又称为主营业务收入,它是营业收入中的主要部分。
如客房收入、餐饮收入、商品收入等。
24、影响旅游饭店营业收入的基本要素是销售价格与销售量。
考核知识点:旅游饭店的价格管理影响旅游饭店营业收入的基本要素是销售价格与销售量。
在价格一定的情况下,营业量越大,营业收入就越高;反过来在销售量一定的条件下,营业收入的高低则取决于价格的高低,价格越高营业收入就越多。
不过价格的提高是有限度,根据供求规律,当价格不断提高时,对销售量和收入的增加是有负面影响的。
因此,营业收入管理的目标就是制定合理的价格,以最大限度地扩大销售量,实现营业收入量的增加和净利润的提高。
25、旅游企饭店预算编制的原则包括:经营目标为前提、统筹兼顾、实事求是、责任落实原则。
考核知识点:旅游企饭店预算编制的原则1.以经营目标为前提的原则旅游饭店在编制财务预算时,应以企业明确的经营目标为前提。
例如,确定了目标利润,就能相应的确定目标成本,编制有关营业收入、费用成本的预算。