设备运维管理规范
- 格式:doc
- 大小:58.00 KB
- 文档页数:4
运行维护管理规范引言概述:运行维护管理规范是指在信息技术系统运行过程中,为了确保系统的稳定性和安全性,制定的一系列规范和措施。
本文将从五个方面详细介绍运行维护管理规范的内容和要点。
一、硬件设备管理1.1 设备清单管理:建立设备清单,包括硬件设备的型号、序列号、配置信息等,以便及时了解设备的使用情况和维护需求。
1.2 设备保养维护:定期对硬件设备进行保养维护,包括清洁、紧固、散热等,以延长设备的使用寿命和保证其正常运行。
1.3 设备备份与恢复:定期对硬件设备进行备份,并建立相应的恢复机制,以防止设备故障或数据丢失时的损失。
二、软件系统管理2.1 系统安装与更新:按照规定的流程和标准进行系统的安装和更新,确保系统的完整性和安全性。
2.2 系统配置管理:对系统的配置文件进行管理,包括备份、版本控制等,以便在需要时进行恢复或回滚操作。
2.3 系统性能监控与优化:定期对系统的性能进行监控和评估,及时发现并解决性能问题,提高系统的运行效率和稳定性。
三、数据管理3.1 数据备份与恢复:制定数据备份策略,定期对重要数据进行备份,并建立相应的恢复机制,以防止数据丢失或损坏。
3.2 数据库管理:对数据库进行维护和管理,包括备份、优化、索引等,以提高数据库的性能和可靠性。
3.3 数据安全与权限管理:建立数据安全策略,限制用户对数据的访问权限,确保数据的安全性和隐私性。
四、网络设备管理4.1 网络拓扑管理:绘制和更新网络拓扑图,以便清楚了解网络设备的布局和连接关系。
4.2 网络设备监控与维护:定期对网络设备进行监控和维护,包括检查设备状态、更新固件、排除故障等,以确保网络的正常运行。
4.3 网络安全管理:建立网络安全策略,包括防火墙设置、入侵检测等,以保护网络设备和数据的安全。
五、日常运维管理5.1 巡检与巡查:定期进行系统巡检和设备巡查,发现问题及时解决,预防故障的发生。
5.2 事件管理:建立事件管理流程,及时响应和处理各类事件,包括故障、变更、请求等,以保证系统的稳定性和可用性。
公司设备运维管理制度一、目的与原则为保证公司生产设备稳定、安全、高效地运行,特制定本制度。
本制度以预防为主,定期检查与维护为辅,力求通过规范操作和科学管理,实现设备管理的标准化、系统化。
二、组织结构公司设立专门的设备管理部门,负责统筹规划、组织实施和监督检查各项设备管理工作。
各相关部门需配合设备管理部门的工作,共同执行设备运维管理制度。
三、设备档案管理每台设备应有详细的设备档案,包含设备型号、性能参数、购置日期、使用记录、维修保养记录等信息。
设备管理部门应定期更新设备档案,确保信息的准确性和完整性。
四、日常巡检与保养1. 制定日常巡检计划,明确巡检的时间、内容及责任人。
2. 对关键设备实行特别监控,确保其始终处于良好的工作状态。
3. 按照设备厂家提供的保养指南或使用说明书,制定并执行定期保养计划。
五、故障处理1. 发现设备异常或故障时,应立即停机并上报设备管理部门。
2. 设备管理部门应及时组织技术人员进行故障诊断,并制定相应的维修方案。
3. 紧急情况下,可采取临时措施,但必须确保人员安全和设备不受进一步损害。
六、备件管理1. 根据设备特点和使用情况,建立合理的备件库存制度。
2. 对于关键备件,应有足够的备用数量,以防突发故障导致生产线停工。
3. 定期检查备件库存情况,及时补充和更新。
七、培训与考核1. 定期对操作人员和维护人员进行设备操作和维护的专业培训。
2. 通过考核来评价培训效果,确保每位员工都能熟练掌握设备的操作和维护技能。
八、持续改进设备管理部门应定期收集设备运行数据和维护记录,分析设备运行效率和维护成本,不断优化设备运维管理制度。
九、监督与执行本制度由公司高层领导监督执行,设备管理部门负责日常的管理与监督工作。
违反本制度的行为将受到相应的管理措施或纪律处分。
在线监测设备运维管理制度第一章总则第一条为了规范在线监测设备运维管理工作,提高设备运维效率,保障设备的安全稳定运行,特制订本制度。
第二条本制度适用于公司的在线监测设备运维管理工作,包括设备的安装、调试、操作、维护、维修等环节。
第三条在线监测设备运维管理应遵守“预防为主、维修结合”的原则,加强设备的保养,提高设备的利用率,降低运维成本。
第四条公司应建立设备档案,对设备的基本情况、使用记录、维修记录等进行详细记录,建立健全设备档案管理制度。
第五条公司应定期开展设备运维管理培训,提高运维人员的技术水平,确保设备运维的专业化和科学化。
第六条公司应建立设备运维管理考核机制,对运维人员的业绩进行考核,并进行奖惩。
第七条公司应建立设备运维管理信息化系统,实现设备运维管理的信息化、网络化和智能化。
第二章设备运维管理组织机构第八条公司应建立设备运维管理组织机构,设立设备运维管理部门,明确部门的职责和权利。
第九条设备运维管理部门应配备专业的运维人员,确保设备运维管理工作的专业化。
第十条公司应建立设备运维管理领导小组,对设备运维管理工作进行统一领导和协调。
第三章设备运维管理工作流程第十一条公司应建立设备运维管理工作流程,明确设备运维管理工作的各个环节和责任人。
第十二条设备的安装、调试、操作、维护、维修等工作应按照统一的标准和流程进行。
第十三条设备的维护和维修工作应定期进行,确保设备的安全稳定运行。
第十四条设备运维管理工作要及时记录和报告设备的故障和危险,采取紧急措施进行处置。
第四章设备运维管理制度第十五条公司应建立设备运维管理制度,对设备的运维管理进行规范和管理。
第十六条设备运维管理制度包括设备的使用管理、维护管理、维修管理等内容。
第十七条设备的使用管理要做到科学使用、合理规划,延长设备的使用寿命。
第十八条设备的维护管理要做到定期维护、预防维护,确保设备的健康运行。
第十九条设备的维修管理要做到快速响应、及时维修,确保设备的安全稳定运行。
设备运行、维修、保养制度范文一、设备运行制度:1.设备操作规程1.1 操作人员应熟悉设备的结构、技术要求和安全操作规程,严守相关操作规定,确保设备的正常运行。
1.2 在启动设备前,操作人员应先检查设备的各项指示灯、控制开关以及仪表的工作状态,确保设备处于正常工作状态。
1.3 不得随意更改设备的运行参数和控制模式,必要时应事先取得相关管理人员或运行人员的批准。
2.设备运行维护计划2.1 设备的运行维护计划应根据设备的使用情况、使用时间和设备特点等因素进行制定,并定期进行评估和调整。
2.2 运行维护计划应包括设备的日常巡检、定期保养、故障排除、设备维修等内容,并详细记录各项管理措施和操作要求。
3.设备操作记录3.1 在设备的运行过程中,操作人员应按照操作规程,及时记录设备的运行参数和工作状态,并定期进行整理和归档。
3.2 设备操作记录应包括设备的启动时间、运行时间、停机时间、故障情况、维修记录等内容,并签字确认。
二、设备维修制度:1.维修申请与报修1.1 操作人员在发现设备出现故障或异常情况时,应立即上报相关管理人员,并填写维修申请表。
1.2 维修申请表应详细描述设备故障现象、故障发生时间、设备停机时间等相关信息,并签字确认。
2.维修责任与配件管理2.1 维修人员应按照维修计划和维修要求,对设备进行专业的维修工作,并及时完成维修任务。
2.2 维修过程中所使用的配件和工具应按照相关规定进行领用和归还,做到合理使用和妥善保管。
3.维修记录与总结3.1 在设备维修过程中,应及时记录维修的具体情况和所采取的维修措施,并向相关人员进行交接和报告。
3.2 设备维修完成后,应进行维修总结,分析故障原因,提出维修经验和改进建议,并归档备查。
三、设备保养制度:1.保养计划与周期1.1 设备保养计划应由相关管理人员制定,并根据设备的使用时间和使用环境进行合理调整。
1.2 保养周期应根据设备的不同部件和不同要求进行区分,并明确保养日期和保养内容。
电力设备运维规范随着电力行业的快速发展,电力设备的运维工作变得愈发重要。
为确保电力设备的安全稳定运行,提高设备寿命,制定一套科学合理的运维规范是至关重要的。
本文将从设备巡检、维护保养、故障处理等方面详细阐述电力设备运维规范,并提出相关的建议和措施。
一、设备巡检设备巡检是电力设备运维的一项基础工作,其目的在于及时发现设备可能存在的问题,采取措施避免故障的发生。
设备巡检工作应包括以下几个方面:1. 外观检查:对设备的外观进行检查,包括设备箱体、接线端子、接地装置等的检查,确保设备无明显损坏。
2. 温度检测:对设备内部各关键部件的温度进行测量,判断设备是否存在过热现象,及时采取降温措施。
3. 润滑检查:检查设备的润滑系统是否正常运行,包括润滑油的质量和润滑部件的磨损情况。
4. 管路检查:对设备的管路系统进行检查,确保管路畅通,无漏气漏油等问题。
5. 电气连接检查:检查设备的电气连接是否牢固,电缆绝缘是否完好,及时处理接线端子松动等问题。
二、维护保养维护保养是电力设备运维的核心内容,通过规范的维护保养工作可以确保设备的正常运行和延长设备的使用寿命。
下面是一些常用的维护保养措施:1. 清洁工作:定期对设备进行清洁,包括外部和内部的清洁,确保设备无积尘、油污等杂质。
2. 滤芯更换:定期更换设备的滤芯,确保滤清器的过滤效果和流量。
3. 检修液位:定期检查设备中各液位的高低,保持在正常范围内。
4. 紧固螺栓:检查设备的各紧固螺栓是否松动,及时紧固。
5. 老化零件更换:根据设备厂家的建议和实际情况,定期更换设备中的老化零件,如密封件、接线端子等。
三、故障处理即使做了充分的巡检和维护保养工作,设备故障仍然无法完全避免。
在发生故障时,需要采取快速高效的措施进行处理,以减少停机时间和损失。
以下是一些常见的故障处理原则:1. 快速定位:通过对故障现象的观察和仪器测试,尽快确定故障的位置和原因。
2. 制定应急措施:根据故障的性质和程度,制定相应的应急措施,如切断故障设备电源、更换备用设备等。
公司设备运维管理制度第一章总则第一条为规范公司设备的运维管理工作,提高设备的稳定性和可靠性,保障公司正常运营,制定本制度。
第二条本制度适用于公司所有设备的运维管理工作,包括但不限于计算机、服务器、网络设备、办公设备等。
第三条公司设备的运维管理工作应遵循“预防为主,保养维修并重,科学管理”的原则,提高设备的利用率和寿命。
第二章设备管理部门第四条公司设备管理部门负责制定设备的使用和维护计划,协调设备维护和维修工作,提供必要的技术支持。
第五条设备管理部门应配备专业的设备运维人员,具有相关的技术和操作知识,并定期进行培训和考核。
第六条设备管理部门应制定设备的保养和维护标准,建立完善的设备档案和维修记录,及时处理设备故障。
第三章设备维护第七条公司设备的维护工作包括定期检查、清洁、润滑、调试和更换易损件等,确保设备的正常运转。
第八条设备的定期检查由设备管理部门负责,包括检查设备的外观、接线、温度等情况,并记录检查结果。
第九条设备的清洁工作由使用部门负责,定期对设备进行清洁,防止灰尘和异物对设备的影响。
第十条设备的润滑和调试工作由设备管理部门负责,确保设备的润滑和运行调试正常。
第四章设备维修第十一条设备出现故障时,使用部门应及时报修,设备管理部门应安排维修人员进行处理。
第十二条设备管理部门应建立完善的维修流程,包括接收报修、排查故障原因、制定维修方案、修复设备等。
第十三条设备维修人员应具有相关的维修知识和技能,能够及时准确地排查并修复设备故障。
第十四条设备的维修记录应详细完整,包括故障描述、维修过程、维修结果等,以供日后参考。
第五章设备更新与淘汰第十五条公司设备更新与淘汰应根据设备的使用状况和技术更新情况,定期进行评估和决策。
第十六条设备管理部门应定期评估设备的使用状况和维修情况,提出设备更新或淘汰的建议。
第十七条设备更新应遵循“节约资源、环保、效率提升”的原则,选购性能优越、品质可靠的设备。
第十八条设备淘汰应按照公司相关规定进行处理,包括设备的清理、报废和安全处理等。
第一章总则第一条为确保公司设备安全稳定运行,保障员工生命财产安全,提高设备运行效率,根据国家有关法律法规和行业标准,结合公司实际情况,制定本制度。
第二条本制度适用于公司所有生产、辅助、办公等设备的安全运维管理。
第三条设备安全运维管理应遵循“预防为主、防治结合、安全第一、责任到人”的原则。
第二章组织机构与职责第四条设备安全运维管理由公司设备管理部门负责,下设设备安全运维管理小组,负责具体实施。
第五条设备管理部门职责:1. 制定设备安全运维管理制度及操作规程;2. 组织设备安全检查、维修保养和事故处理;3. 监督设备安全运行,确保设备符合国家相关标准和要求;4. 负责设备安全培训和教育;5. 建立设备安全档案,定期统计分析设备运行状况。
第六条设备安全运维管理小组职责:1. 负责设备的日常安全检查、维护保养;2. 负责设备的故障排除和事故处理;3. 负责设备安全培训和教育;4. 负责设备安全记录的填写和整理。
第三章设备安全检查第七条设备安全检查分为日常检查、定期检查和专项检查。
第八条日常检查由设备操作人员负责,每日对设备进行巡检,发现安全隐患及时上报。
第九条定期检查由设备管理部门负责,每季度至少进行一次全面检查,对发现的问题及时整改。
第十条专项检查由设备管理部门根据实际情况组织,对重点设备、关键设备进行专项检查。
第四章设备维护保养第十一条设备维护保养分为日常保养、定期保养和专项保养。
第十二条日常保养由设备操作人员负责,每日对设备进行清洁、润滑、紧固等基本保养。
第十三条定期保养由设备管理部门负责,每季度至少进行一次全面保养,对设备进行全面检查、维修和调整。
第十四条专项保养由设备管理部门根据实际情况组织,对重点设备、关键设备进行专项保养。
第五章设备事故处理第十五条设备事故分为一般事故、较大事故和重大事故。
第十六条发生设备事故时,设备操作人员应立即采取措施,防止事故扩大,并及时上报。
第十七条设备管理部门接到事故报告后,应立即组织调查,查明事故原因,提出处理意见。
运维管理规范运维管理规范是指在运维过程中遵循的一系列规范和标准,旨在保障系统的稳定运行和高效管理。
下面是一份针对运维管理的规范,总结了几个关键要点,可作为参考:一、运维团队管理规范1.明确职责:明确每个运维团队成员的职责和工作范围,避免职责重叠或职责不清导致的问题。
2.团队合作:运维团队要有有效的沟通和协作机制,及时共享信息和经验,共同解决问题,提高工作效率。
3.定期培训:定期组织培训,提升成员的技术水平和知识储备,保持团队整体的竞争力。
二、系统管理规范1.服务器管理:建立服务器台账,记录服务器的配置和使用情况,并定期进行巡检和维护,保障服务器的稳定运行。
2.网络设备管理:对网络设备进行监控和管理,定期检查设备的配置和性能,及时排除故障和隐患。
3.数据备份规范:建立完善的数据备份机制,包括定期备份数据、测试还原恢复能力、备份数据的安全存储等,确保数据的安全性和可恢复性。
4.安全管理:建立安全策略和权限管理机制,在服务器和网络设备上设置防火墙、访问控制等安全措施,保护系统免受恶意攻击和非法访问。
5.变更管理:对系统的任何变更都要进行审批和记录,包括软件升级、配置修改等,并及时评估和测试变更对系统的影响。
6.故障处理:建立故障处理流程,及时响应和解决故障,并对故障原因进行分析和总结,提出相应改进措施。
三、应用管理规范1.应用部署规范:制定应用部署规范,包括目录结构、运行环境、依赖关系等,确保应用能够正确部署和运行。
2.监控管理:建立应用性能监控体系,包括监控指标、监控频率、告警机制等,及时发现和解决性能问题。
3.容灾规范:对关键应用建立容灾机制,包括备份、冗余、切换等,提高系统的可用性和可恢复性。
4.日志管理:建立日志记录和分析机制,及时发现和解决潜在问题,同时保留足够的日志用于问题排查和审计。
四、服务支持规范1.服务级别协议:与用户或客户签订服务级别协议,明确双方的权责,保障用户或客户的利益。
2.用户支持:建立用户支持机制,及时响应用户的问题和需求,并设置相应的优先级和转派机制,保证问题的快速解决和用户满意度。
企业设备运维管理制度第一章总则第一条为规范企业设备的运维管理,提高设备的可靠性和稳定性,确保企业正常运营,订立本制度。
第二条本制度适用于企业内部各类设备的运维管理工作,包含但不限于计算机、网络设备、服务器和办公设备等。
第三条设备运维管理是指对企业设备进行合理配置、安装、维护、巡检和更换等全生命周期的管理工作。
第二章设备运维管理职责第四条企业设备运维管理重要包含以下职责:1.设备配置和安装:负责新设备的采购、配置和安装工作,确保设备符合企业需求并依照标准流程进行安装。
2.设备维护和保养:定期对设备进行巡检、清洁和维护保养,防备设备故障或损坏,并及时处理设备故障。
3.设备更新和升级:依据企业需求和技术发展情况,及时进行设备更新和升级,保持设备的性能和功能处于最佳状态。
4.设备备份和恢复:定期对设备进行数据备份,并保证备份数据的安全性和可恢复性,以应对设备故障或灾难事件。
5.设备监控和性能分析:建立设备监控系统,对设备运行状态进行实时监控和性能分析,及时发现并解决设备问题。
6.设备报废和更新:依据企业设备更新计划,及时将已实现报废标准的设备进行处理,并采购新设备进行更新。
7.设备管理文档:编制和维护设备管理相关文档,包含设备清单、配置信息、维护记录和备份恢复方案等。
第五条设备运维管理职责的具体分工如下:1.设备管理员:负责设备的采购、配置、安装、更新和报废等工作,维护设备清单和配置信息。
2.运维工程师:负责设备的维护、巡检、升级和备份恢复等工作,记录设备的维护记录和备份恢复方案。
3.监控工程师:负责设备监控系统的管理和运维工作,负责设备性能分析和问题的发现与解决。
4.文档管理员:负责设备管理相关文档的编制、维护和归档工作,确保文档的完整性和可访问性。
第三章设备运维管理流程第六条设备运维管理应依照以下流程进行操作:1.设备采购流程:1.提出设备需求:相关部门依据业务需要向设备管理员提出设备需求申请。
2.设备评估和选择:设备管理员依据需求评估设备品牌、型号和性能,并供应评估报告。
硬件运维管理制度第一章总则第一条为了规范公司硬件设备的运维管理工作,提高设备的可靠性和稳定性,保证公司业务的正常运行,特制定本管理制度。
第二条本制度适用于公司所有硬件设备的运维管理工作。
第三条硬件运维管理是指对公司所有硬件设备进行监控、维护、故障处理、更新升级等工作,保证设备的正常运行。
第四条公司硬件运维管理的目标是提高设备的利用率和稳定性,减少故障发生和降低维护成本。
第五条公司硬件运维管理的原则是科学、规范、严谨、高效。
第六条公司设备运维管理的责任人是公司设备管理员,负责全面的设备管理工作。
第七条公司所有员工都有义务遵守本管理制度,并配合设备管理员的工作。
第八条公司将不定期对设备管理工作进行检查,对违反本管理制度的行为进行处理。
第二章管理机构和职责第九条公司设备管理员由公司任命,负责设备管理工作。
第十条公司设备管理员的职责包括:1. 负责设备的日常巡检和维护工作;2. 负责设备的故障处理和维修工作;3. 负责设备的更新升级工作;4. 负责设备相关数据的备份和恢复工作;5. 负责设备相关软件的安装和配置工作;6. 负责设备的安全管理工作;7. 编制设备管理计划和报告。
第十一条公司设备管理员应具备相关的硬件设备管理知识和技能。
第十二条公司设备管理员应定期接受相关培训,提高自身的技能水平。
第十三条公司设备管理员要维护设备管理系统的完整性和保密性,不得将相关信息泄露给外部人员。
第十四条公司设备管理员应按时完成上级交办的其他任务。
第三章设备管理流程和要求第十五条公司设备管理工作应按照规定的流程进行,包括设备的采购、安装、配置、维护、故障处理等环节。
第十六条公司设备管理的要求包括:1. 设备应选用有质量保证的产品,不得选用假冒伪劣产品;2. 设备应按照标准规范进行安装和配置,保证设备的稳定性和可靠性;3. 设备应定期进行巡检和维护,在使用过程中要保持设备的清洁;4. 设备发生故障时要及时处理,不能影响到公司业务的正常运行;5. 设备的更新升级要及时进行,保证设备的性能满足业务需求;6. 设备相关数据要及时备份和恢复,避免数据丢失。
XXXX 设备运维管理规范讨论稿)1目的1.1为规范XXXX各区域设备管理运维方面的行为,实现设备维护标准化、降低故障率;提升设备维护人员、使用人员的安全意识、行为标准化意识,集团 XX 部制定此规范。
2适用范围2.1XX集团XX各区域所属的设备管理部门;2.2XX集团XX各区域所属的物流设备,如叉车、输送机及自动化仓储设施等。
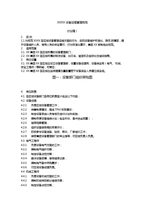
3岗位设置3.1XX集团XX各区域应设立设备管理部,设置设备经理岗,设备保全岗(电气、机械、安全工程师)等职能,可兼任;3.2XX集团XX各区域应当根据建仓量配置若干设备保全人员建立保全组。
图一:设备部门组织架构图4岗位职责4.1各区域设备部门各岗位职责至少包含以下内容;4.2设备经理4.2.1负责区域设备管理工作;4.2.2完善制度建设,推进TPM体系建设;4.2.3制定设备条线人员考核及培训计划和实施;4.2.4编制年度设备维保计划(包含外协、备件资金预算);4.2.5维修档案管理;4.2.6组织设备服务商的年度评价;4.2.7积极参与设备选型、验收、移交、厂家培训工作;4.2.8接受集团设备管理部门的专业指导,对区域负责人负责。
4.3电气工程师4.3.1负责设备电气方面的工作;4.3.2编制电气维护方案;4.3.3制定设备点检方案;4.3.4解决设备故障,审核维修记录;4.3.5编制电气备件采购需求;4.3.6对区域设备经理负责。
4.4机械工程师4.4.1负责设备机械方面的工作;4.4.2编制机械传动部分维保方案;4.4.3制定设备点检方案;4.4.4解决设备故障,审核维修记录;4.4.5制定机械备件采购计划;4.4.6对区域设备经理负责。
4.5安全工程师4.5.1负责监管设备使用、维护方面的安全事项;4.5.2编制特种设备年检计划、人员培训计划;4.5.3对未列入国家强检的设备,如 T20 搬运车,操作人员进行理论、实操的考核,并颁发上岗证;4.5.4处理设备安全事故,组织分析会;日常安全巡视纠正违章作业;4.5.5对区域设备经理负责。
设备管理维护规章制度第一章总则第一条为规范公司设备管理维护工作,提高设备利用率,延长设备使用寿命,确保生产顺利进行,制定本规章制度。
第二条本规章制度适用于公司所有生产设备的管理维护工作。
第三条公司设备管理维护工作遵循“安全第一、预防为主、全员参与、持续改进”的原则。
第四条设备管理维护工作由设备管理部门负责组织实施,并定期进行检查和整改。
第五条公司设备管理维护工作包括设备保养、维修、更新、备件管理等内容。
第二章设备保养第六条公司设备保养工作是指对设备进行定期检查、清洁、润滑等操作,以确保设备正常运转。
第七条设备保养工作应根据设备的使用情况和厂家要求制定保养计划,并按时执行。
第八条设备保养工作由设备管理部门负责指导,并向相关部门和人员进行培训。
第九条设备保养工作应建立保养记录,记录保养时间、内容、经手人等信息。
第十条设备保养工作中发现问题应及时报告,并由设备管理部门组织处理。
第三章设备维修第十一条公司设备维修工作是指对设备故障进行排除和修复的操作。
第十二条设备维修工作应由专业技术人员进行,不得私自动手修理设备。
第十三条设备维修工作应遵守相关安全规定,确保安全施工。
第十四条设备维修工作应及时、准确地定位故障原因,并采取有效措施予以修复。
第十五条设备维修工作应建立维修记录,记录维修时间、内容、费用等信息。
第十六条设备维修后,应进行验收确认,确保设备正常运转。
第四章设备更新第十七条公司设备更新工作是指根据生产需要和设备状况对设备进行更换或升级的操作。
第十八条设备更新工作需经过设备管理部门审批,并制定合理的更新计划。
第十九条设备更新工作应考虑节能环保等因素,选用符合要求的设备。
第二十条设备更新工作应建立更新记录,记录设备更换时间、更新原因等信息。
第二十一条设备更新后,应对新设备进行培训,确保操作人员掌握正确的使用方法。
第五章备件管理第二十二条公司备件管理工作是指对设备备件的采购、储存、使用等管理工作。
第二十三条备件管理工作应建立备件清单,并根据需要进行更新。
第一章总则第一条为加强公司设备运维管理,确保设备安全、稳定、高效运行,提高生产效率,保障公司各项业务的顺利进行,特制定本制度。
第二条本制度适用于公司所有设备运维工作,包括但不限于生产设备、辅助设备、办公设备等。
第三条设备运维管理应遵循“预防为主、防治结合、安全第一、持续改进”的原则。
第二章职责分工第四条设备运维部门负责公司设备的全面运维管理工作。
第五条设备运维部门的主要职责如下:1. 设备巡检:定期对设备进行巡检,发现隐患及时上报并采取措施,确保设备安全运行。
2. 设备维修:对设备进行日常保养、故障排除和应急维修,确保设备正常运行。
3. 设备改造:根据生产需要,提出设备改造建议,并负责实施改造工程。
4. 设备档案管理:建立和完善设备档案,包括设备台账、维修记录、技术资料等。
5. 设备备件管理:负责备件的采购、储备、分发和回收,确保备件供应及时。
6. 设备培训:组织设备操作人员参加培训,提高操作技能和安全意识。
7. 设备安全管理:负责设备安全管理工作,包括安全操作规程、应急预案等。
第六条各部门应积极配合设备运维部门的工作,确保设备正常运行。
第三章巡检与维护第七条设备巡检分为日常巡检、定期巡检和专项巡检。
第八条日常巡检由设备运维人员负责,每日对设备进行检查,发现问题及时处理。
第九条定期巡检由设备运维部门组织,每月对设备进行全面检查,确保设备状态良好。
第十条专项巡检针对特定设备或情况,由设备运维部门组织,定期或不定期进行。
第四章故障处理第十一条设备出现故障时,设备运维人员应立即进行处理。
第十二条故障处理流程:1. 发现故障,及时上报设备运维部门。
2. 设备运维部门根据故障情况,制定维修方案。
3. 维修人员根据维修方案进行维修,确保设备尽快恢复正常运行。
4. 故障处理后,填写维修记录,并存档备查。
第五章设备档案管理第十三条设备档案包括设备台账、维修记录、技术资料等。
第十四条设备档案由设备运维部门负责管理,确保档案的完整性和准确性。
规范设备运维工作方案一、前言。
设备运维工作是企业生产经营的重要保障,对设备运维工作进行规范管理,是提高设备运行效率、延长设备寿命、降低生产成本的重要手段。
本文将从设备运维的重要性、规范设备运维工作的意义、规范设备运维工作的具体方案等方面进行阐述。
二、设备运维的重要性。
设备是企业生产经营的重要工具,设备运维是保证设备正常运行的重要保障。
设备运维工作的重要性主要体现在以下几个方面:1. 保证设备正常运行。
设备运维工作能够及时发现设备故障、进行维修和保养,确保设备的正常运行,避免因设备故障导致生产中断,影响企业的生产经营。
2. 延长设备寿命。
通过规范的设备运维工作,能够定期对设备进行保养和维修,延长设备的使用寿命,降低企业的设备投资成本。
3. 降低生产成本。
规范的设备运维工作能够减少设备故障率,提高设备的运行效率,降低维修成本和生产中断带来的损失,从而降低企业的生产成本。
三、规范设备运维工作的意义。
规范设备运维工作具有重要的意义,主要体现在以下几个方面:1. 提高设备运行效率。
规范设备运维工作能够及时发现设备故障并进行维修,保证设备的正常运行,提高设备的运行效率。
2. 降低设备故障率。
通过规范的设备运维工作,能够定期对设备进行保养和维修,减少设备故障率,提高设备的可靠性和稳定性。
3. 提高生产效率。
规范的设备运维工作能够减少设备故障带来的生产中断,提高生产效率,保证企业的正常生产经营。
4. 延长设备寿命。
规范设备运维工作能够对设备进行定期保养和维修,延长设备的使用寿命,降低企业的设备投资成本。
四、规范设备运维工作的具体方案。
1. 制定设备运维管理制度。
企业应当制定设备运维管理制度,明确设备运维的责任部门、责任人员,明确设备运维的工作流程和标准,确保设备运维工作有章可循。
2. 建立设备档案。
对企业的设备进行档案管理,建立设备台账和设备档案,包括设备的基本信息、购置日期、保养记录、维修记录等,为设备运维工作提供依据。
第一章总则第一条为加强公司设备管理,保障设备安全、稳定、高效运行,提高生产效率,降低生产成本,特制定本制度。
第二条本制度适用于公司所有设备,包括生产设备、辅助设备、办公设备等。
第三条设备运维管理工作应遵循“预防为主、防治结合、安全第一、效率优先”的原则。
第二章职责分工第四条设备管理部门负责公司设备的日常管理、维护、保养、检修和更新改造等工作。
第五条生产部门负责提出设备需求、使用设备、配合设备管理部门进行设备维护和保养。
第六条人力资源部门负责设备操作人员的培训和考核。
第七条安全生产部门负责对设备安全运行进行监督检查。
第三章设备管理第八条设备采购与验收1. 设备采购应遵循公开、公平、公正的原则,确保设备质量。
2. 设备到货后,设备管理部门应组织验收,确保设备符合设计要求和质量标准。
第九条设备使用与维护1. 设备操作人员应严格按照操作规程使用设备,确保设备安全运行。
2. 设备管理部门应定期对设备进行维护和保养,确保设备处于良好状态。
第十条设备检修与更新改造1. 设备管理部门应根据设备运行情况,制定设备检修计划,确保设备正常运行。
2. 设备更新改造应结合生产需要和技术发展趋势,合理规划。
第四章安全管理第十一条设备安全运行是设备运维管理的重要环节。
第十二条设备操作人员必须经过培训,取得操作资格证书后方可上岗。
第十三条设备管理部门应定期对设备进行安全检查,发现安全隐患及时整改。
第十四条设备管理部门应建立健全设备安全操作规程,并定期组织培训。
第五章监督与考核第十五条设备管理部门应定期对设备运维工作进行监督检查,确保设备运行安全、高效。
第十六条公司对设备运维工作进行考核,考核结果与员工绩效挂钩。
第六章附则第十七条本制度由设备管理部门负责解释。
第十八条本制度自发布之日起实施。
通过本制度的实施,旨在规范公司设备运维管理工作,提高设备运行效率,降低生产成本,为公司持续发展提供有力保障。
网络设备运维管理制度第一章总则第一条为规范网络设备运维管理,提高网络设备运维管理效率,保障网络设备的安全运行,制定本制度。
第二条本制度适用于公司的所有网络设备运维管理工作。
第三条管理人员必须严格按照本制度执行网络设备的运维管理,确保网络设备的正常运行。
第四条公司将不断完善网络设备运维管理制度,保证网络设备的运行安全和稳定性。
第二章管理内容第五条网络设备运维管理包括设备安装、配置、监视、故障处理等工作。
第六条设备安装人员必须按照安装规范进行设备的安装,确保设备安装合理、牢固。
第七条设备配置人员必须根据实际使用情况进行合理配置,确保网络设备的稳定运行。
第八条监视人员必须对网络设备进行定期监视,保障设备的正常运行。
第九条故障处理人员必须对设备故障及时进行处理,保障网络设备的正常运行。
第十条公司将根据实际情况为网络设备运维管理工作制定详细的管理办法。
第三章管理要求第十一条管理人员必须具备相应的专业知识和技能,熟悉网络设备运维管理工作。
第十二条管理人员必须严格遵守公司的相关规章制度,确保网络设备运维管理工作的正常进行。
第十三条管理人员必须加强学习和提高自身的技能水平,不断提高网络设备运维管理工作的水平。
第十四条管理人员必须具备良好的工作态度,对网络设备运维管理工作认真负责。
第十五条凡违反本制度规定,经批评教育无效的,将严格予以处理。
第四章管理流程第十六条网络设备安装流程:公司设备管理部门接收设备申请单—设备管理部门审核设备安装—设备管理部门安排设备安装。
第十七条网络设备配置流程:公司设备管理部门接收配置申请单—设备管理部门审核配置需求—设备管理部门进行设备配置。
第十八条网络设备监视流程:公司设备管理部门进行设备监视并记录监视情况—公司网络安全部门进行监视情况的分析—根据监视情况进行相关处理。
第十九条网络设备故障处理流程:公司设备管理部门接收故障申请单—设备管理部门审核故障情况—设备管理部门进行故障处理。
第二十条公司将不断完善管理流程,提高管理效率,确保网络设备的正常运行。
公用设备运维及管理制度第一章总则第一条为规范和统一公用设备的运维及管理,保障设备的安全性、稳定性和高效性,制定本制度。
第二条公用设备包括但不限于电梯、空调、供暖、通风、给排水系统、消防设备等,由设备管理部门负责监管。
第三条本制度适用于公司所有的公用设备运维及管理工作,包括设备的巡检、维护、保养、维修等各项工作。
第四条设备管理部门应当建立健全公用设备档案,并定期更新档案信息,做好设备的管理、维护、保养、维修和更新工作。
第五条设备管理部门应当配备专业的维护、保养、维修人员,并对其进行培训和考核,保证技术水平和工作能力。
第六条设备管理部门应当建立定期巡检制度,对公用设备进行定期巡检,及时发现并排除隐患,确保设备的正常运行。
第七条设备管理部门应当建立应急维修救援制度,对设备故障或事故进行及时处置,保证设备的安全和正常使用。
第八条设备管理部门应当建立设备维护保养记录和维修记录,做好设备的使用状态和维修情况的记录和报告。
第九条设备管理部门应当定期开展设备管理工作的总结和评估,对工作进行分析和改进,提高设备管理的水平和效率。
第二章巡检管理第十条设备管理部门应当根据公用设备的特点和要求,制定和实施定期巡检方案,明确巡检的内容、频次和责任人。
第十一条巡检人员应当按照定期巡检方案,对公用设备进行定期巡检,认真记录巡检结果和发现的问题,并及时上报。
第十二条设备管理部门应当加强对巡检工作的监督和检查,确保巡检工作的严格执行和质量保证。
第十三条设备管理部门应当根据巡检结果,及时制定整改方案,落实整改措施,确保发现的问题及时解决。
第三章维护保养管理第十四条设备管理部门应当根据设备的使用情况和厂家要求,制定和实施定期维护保养计划,明确维护保养的内容、频次和责任人。
第十五条维护保养人员应当按照定期维护保养计划,对公用设备进行定期维护保养,保证设备的正常运行。
第十六条设备管理部门应当加强对维护保养工作的监督和检查,确保维护保养工作的严格执行和质量保证。
XXXX设备运维管理规范
(讨论稿)
1目的
1.1为规范XXXX各区域设备管理运维方面的行为,实现设备维护标准化、降低故障率;提升设备维护人员、使用人员的安全意识、行为标准化意识,集团XX 部制定此规范。
2适用范围
2.1XX集团XX各区域所属的设备管理部门;
2.2XX集团XX各区域所属的物流设备,如叉车、输送机及自动化仓储设施等。
3岗位设置
3.1XX集团XX各区域应设立设备管理部,设置设备经理岗,设备保全岗(电气、机械、安全工程师)等职能,可兼任;
3.2XX集团XX各区域应当根据建仓量配置若干设备保全人员建立保全组。
图一:设备部门组织架构图
4岗位职责
4.1各区域设备部门各岗位职责至少包含以下内容;
4.2设备经理
4.2.1负责区域设备管理工作;
4.2.2完善制度建设,推进TPM体系建设;
4.2.3制定设备条线人员考核及培训计划和实施;
4.2.4编制年度设备维保计划(包含外协、备件资金预算);
4.2.5维修档案管理;
4.2.6组织设备服务商的年度评价;
4.2.7积极参与设备选型、验收、移交、厂家培训工作;
4.2.8接受集团设备管理部门的专业指导,对区域负责人负责。
4.3电气工程师
4.3.1负责设备电气方面的工作;
4.3.2编制电气维护方案;
4.3.3制定设备点检方案;
4.3.4解决设备故障,审核维修记录;
4.3.5编制电气备件采购需求;
4.3.6对区域设备经理负责。
4.4机械工程师
4.4.1负责设备机械方面的工作;
4.4.2编制机械传动部分维保方案;
4.4.3制定设备点检方案;
4.4.4解决设备故障,审核维修记录;
4.4.5制定机械备件采购计划;
4.4.6对区域设备经理负责。
4.5安全工程师
4.5.1负责监管设备使用、维护方面的安全事项;
4.5.2编制特种设备年检计划、人员培训计划;
4.5.3对未列入国家强检的设备,如T20搬运车,操作人员进行理论、实操的考核,并颁发上岗证;
4.5.4处理设备安全事故,组织分析会;日常安全巡视纠正违章作业;
4.5.5对区域设备经理负责。
4.6设备保全工
4.6.1执行区域制定的设备维护保养计划、巡检计划;
4.6.2能够处理设备日常故障,填报维修记录;
4.6.3对区域设备经理负责。
5KPI指标的制定
5.1考核对象包括各区域设备部门;
5.2指标编制由上级主管领导根据公司需要制定,并给予权重;集团自动化及设备管理部对各区域设备管理部在日常工作、在施项目方面制定指标,进行月度考核,考核结果排名在集团范围内通报,细则详见附表。
6相关管理制度及办法
6.1各区域设备部门,应当根据集团XX部制定的管理办法,结合自身情况进行细化,批准后执行。
6.2设备例行保养办法
6.2.1各区域设备部门应当掌握设备台账、对管辖设备进行分级管理;
在公司具有唯一性、加工精度要求高、在生产流程上具有极高地位、价值在20万元(含)以上的设备定为A级设备,集团监管此类设备;
在生产流程上占居重要地位,对机械加工有一定要求的,价值在20万元以下2万元(含)以上的设备定为B级设备,区域参照集团要求,自行管理;
其他为C级设备,区域自行管理;
6.2.2年度维护计划的制定
对A、B级设备根据使用频率、维护手册,每年12月份制定下一年度设备例行保养计划,并报送集团XX部备案;
6.2.3维护计划的实施
报送A级设备月度维护计划,如执行中出现偏差,应说明原因及对设备使用产生的影响,并告知实施时间;
B级设备各区域参照集团要求,自行管理;
C级设备可进行事后维修;
6.2.4建议保养内容
对分管的设备进行清洁维护、加油润滑、紧固、调整、除锈;对设备汽路、气路、水路、油路进行检查;清洗规定清洗的部位,疏通油路、管路,更换或清洗油毡、滤油器;对易埙坏部件进行精度检测,解决存在的问题,使设备得到全面的维护,延长设备的使用寿命。
特定设备严格参照维护手册实施。
6.2.5保养过程应有保养记录,存档备查;
6.2.6未按时进行保养的、且无延期说明的,按照KPI考核执行。
6.3设备巡查点检办法
6.3.1各区域设备部门制定设备巡检、点检表报集团备案;
6.3.2一级巡查点检:设备操作工,按照《设备点检表》规定的检查部位、标
准,重点检查所操作的设备润滑、保养、完好、清洁维护、按章操作等情况和设备安全状况;发现问题及时处理,处理不了的要逐级上报,并认真填写《设备日点检表》,作好详细记录。
6.3.3二级巡查点检:设备维修工,按照《设备巡查点检记录表》规定的检查内容、标准,重点检查维修工自己负责检查的部位;检查一级点检人履行点检职责情况;及时处理存在的问题,处理不了的要逐级上报,并认真填写《设备巡查点检记录表》,作好详细记录。
6.3.4三级巡查点检:设备工程师,检查一二级点检人员履行点检职责情况;检查非生产设备状况;及时处理存在的问题,处理不了的要逐级上报,并作好详细记录。
6.3.5集团不定期对巡查点检记录检查,未实施巡检的单位,按KPI考核执行。
6.4备件管理办法
6.4.1各区域应当制定《设备备品备件管理制度》;内容包含备件采购、验收、入库、领用、盘点要求;
6.4.2各区域应当设立备件仓库,根据消耗,进行分类,编制合理库存量,库存量按月报集团XX部;
6.4.3集团XX部可协调各区域急需的备件资源,费用由区域间自行结转;
6.4.4对于消耗量明细增加的备件,应当进行分析,制定技改方案;
6.4.5开拓资源,降低对技术垄断供应商的依赖。
6.5设备安全制度
6.5.1各区域设备部门制定《安全操作规程》;
6.5.2各区域设备部门对设备操作工上岗前技术培训和安全操作规程的教育;
6.5.3设备操作人员严格遵守设备安全操作规程,严禁在设备各部位进行敲打、碰撞和堆码工件,严禁设备超载、超负荷运行;
6.5.4工作前必须按规定穿戴好劳动防护用品。
所操作的设备,必须随时排除故障隐患。
防护信号、保险装置齐全、灵敏可靠,润滑良好,保证设备安全。
6.5.5工作中集中精力,坚守岗位,不准擅自把自己的工作交给他人。
调整设备、拆卸防护装置时要先关机停电。
6.5.6严格执行交接班制度,下班前必须按规定切断电源气源,清理工作场地。
6.5.7检查、修理机械电气设备时,必须挂停电警告牌,非工作人员严禁合闸。
6.5.8各种安全防护装置、照明信号、监测仪表、警示标记、防雷装置等不准随意拆除或非法占用。
6.5.9一切电气机械设备的金属外壳必须有可靠的接地安全措施。
6.5.10高空作业必须扎好安全带、戴好安全帽,电工必须穿戴绝缘鞋、手套,严禁投掷工具、材料等物资。
6.5.11对易燃、易爆、易腐蚀、剧毒、放射等物品,必须分类妥善保存,严格管理。
操作使用者必须按规定穿戴好防护用品。
6.5.12各种消防器材工具,按消防规范放置齐全,不可随便动用。
6.5.13设备事故以下情况,应当组织分析会及处理意见,并报送集团XX部备案;
a.设备事故的修复费在1万元以上;
b.主要生产设备发生事故使联动机组或生产系统停产2小时以上;
6.5.14设备发生事故要坚持三不放过的原则:不查清事故原因,不分清事故责任不放过,不采取措施不放过,事故责任人得不到教育不放过。
6.6设备例会制度
6.6.1集团XX部每月双周组织设备月度例会,时间另行通知,会议形式为视频会议;
6.6.2各区域设备经理及项目负责人参加,如不能出席,应以邮件形式向集团仓储自动化及设备管理部负责人请假,批准后安排人员参加,请假次数全年不应超过3次,此项按KPI考核执行;
6.6.3会前区域应当报送《管理汇报》,内容包括设备运维、重点工作进度、需解决的重要问题;
6.6.4集团XX部编写《会议纪要》,发送参会人员及相关领导。
7设备验收
7.1区域设备部门根据供应商供货计划,组织年度新购单体设备的验收;
7.2验收流程参照《间接采购验收流程》执行;
7.3区域设备部门每月将《验收表》报集团仓储设备管理部门备案,对于影响验收的设备问题,各方应积极解决,完成后续验收。
8人员盘点
8.1盘点目的:了解设备管理条线人员基本情况,为管理提供依据;
8.2区域设备部门根据《设备人员盘点表》按年度进行盘点,更新数据,报集团仓储设备管理部门备案;
8.3新入职设备人员务必完成人员信息采集;离职或调离的设备人员信息要及时更新,并在周报中说明情况。
此管理制度于2018年1月执行
附件一:区域设备管理月度KPI。