2019考研中国近代史纲要重点:太平天国农民战争_毙考题
- 格式:doc
- 大小:29.00 KB
- 文档页数:1
《中国近现代史纲要》课程试题库目录第一章反对外国侵略的斗争 (2)1.资本-帝国主义的入侵给中国带来了什么? (2)2.近代中国进行的反侵略战争具有什么意义? (2)3、中国近代历次反侵略战争失败的根本原因和教训是什么? (3)第二章对国家出路的早期探索 (3)1、如何认识太平天国农民战争的意义和失败的原因、教训? (3)2、如何认识洋务运动的性质和失败的原因、教训? (5)3、如何认识戊戌维新运动的意义和失败的原因、教训? (6)第三章辛亥革命与君主专制制度的终结 (8)1、革命派在与改良派论战中是如何论述革命的必要性、正义性、进步性的? (8)2、为什么说孙中山领导的辛亥革命引起了近代中国的历史性巨大变化? (10)3、辛亥革命为什么会失败?它的失败说明了什么? (11)第四章开天辟地的大事变 (12)1、中国的先进分子为什么和怎样选择了马克思主义? (12)2、为什么说中国共产党的成立是“开天辟地的大事变”? (14)3、中国共产党成立后,中国革命呈现了哪些新面貌?为什么? (15)第五章中国革命的新道路 (15)1、毛泽东为主要代表的中国共产党人是如何探索和开辟中国革命新道路的? (15)2、20世纪20年代后期、30年代前中期,中国共产党内为什么连续出现“左”倾错误? (18)3、中国共产党是如何总结历史经验,加强党的思想理论建设的? (19)第六章中华民族的抗日战争 (20)1、为什么说中国的抗日战争是神圣的民族解放战争? (20)2、为什么说中国共产党是中国人民抗日战争的中流砥柱? (21)3、怎样评价国民党政府在抗日战争中执行的路线和正面战场的地位与作用? (21)4、为什么说中国人民抗日战争是弱国战胜强国的范例?其基本经验是什么? (22)第七章为新中国而奋斗 (23)1、抗战胜利后,国民党政府为什么会陷入人民的包围中并迅速走向崩溃? (23)2、如何认识民主党派的历史作用?中国共产党领导的多党合作、政治协商的格局是怎样形成的? (26)3、为什么说“没有共产党就没有新中国”?中国革命取得胜利的基本经验是什么?27第八章社会主义基本制度在中国的确立 (29)1、为什么说新民主主义社会是一个过渡性的社会? (29)2、怎样理解社会主义制度在中国的确立是历史和人民的选择? (32)3、为什么说完成社会主义改造是中国历史上最伟大最深刻的社会变革? (35)第九章社会主义建设在探索中曲折发展 (36)1、中国共产党人在1956年至1957年的早期探索中对社会主义建设有哪些理论建树? (36)2、怎样认识建立独立的、比较完整的工业体系和国民经济体系的重大意义? (37)3、为什么说毛泽东是探索中国社会主义建设道路的开创者?怎样正确认识和评价毛泽东的历史地位? (38)第十章改革开放与现代化建设新时期 (39)1、为什么说中共十一届三中全会是新中国成立以来的伟大历史转折? (39)2、在不断推进改革开放和现代化建设的历史进程中,实践创新和理论创新的关系是怎样的?试举例说明。
《中国近现代史纲要》习题库第二章一、选择题1.太平天国运动最主要的历史功绩是()A.加速了清王朝的衰落和崩溃B.达到了中国农民战争的最高峰C.打击了西方资本主义的侵略D.提出了发展资本主义的方案2.太平天国运动是中国农民战争的最高峰的主要依据是A.组织了强大的武装B.其规模和延续时间均属空前C.颁布了《天朝田亩制度》D.承担了反封建反侵略的任务3.以下关于《天朝田亩制度》和《资政新篇》的说法,正确的是()A.都具有反封建的进步性B.都有利于中国资本主义的发展C.都主张学习西方先进制度D.都代表了近代中国社会发展方向4.与以往农民战争相比,太平天国运动新的时代特点表现在()①运动规模空前巨大②反封建同时反侵略③《天朝田亩制度》的平均主义思想④《资政新编》的资本主义色彩A.①②B.①③C.②④D.③④5、洋务派倡导洋务运动的根本目的是()。
A.维护封建经济 B 发展资本主义C.维护封建统治 D 抵抗外国侵略6、标志着洋务运动“师夷长技以自强”愿望破产的是()。
A .中国民族资本主义的兴起B.甲午中日战争中国战败C.中法战争中国不败而败D.义和团运动兴起和发展7、中国早期的民族工业主要集中于沿海地区,主要原因是()。
A.商品经济发达,工场手工业得到发展B .西方列强入侵,自然经济逐步解体C .沿海官僚地主最先接触西方,创办近代工业D.最早辟为通商口岸,便于发展对外贸易9、康有为的维新思想主要包括了()①、道家思想②儒家思想③西方资本主义的政治学说④达尔文的生物进化论A①②③④B①③④C②③D①④10、戊戌变法具有进步意义,主要是因为维新派()A.把救亡图存作为变法的首要目标B.提出变封建专制制度为君主立宪制度C.提倡新学,猛烈抨击封建的思想文化D.以日、俄为师,推行戊戌新政二、辨析题1、太平天国失败的根本原因是清政府和洋枪队的联合绞杀。
2、洋务派办洋务的目的是发展中国资本主义。
3、戊戌维新运动是一次爱国救亡运动。
第二章对国家出路的早期探索一、单项选择题:1、太平天国农民战争的领导人是(B )。
A、林则徐B、洪秀全C、李鸿章D、康有为2、发动太平天国农民起义的宗教组织是( C )。
A、白莲教B、基督教C、拜上帝教D、天地会3、太平天国农民战争历时( B )。
A、10年B、14年C、18年D、20年4、最能体现太平天国社会理想和农民起义特色的文件是( B )。
A、《海国图志》B、《天朝田亩制度》C、《资政新篇》D、《救亡决论》5、太平天国运动面临的以往农民运动从未遭遇的新情况是( C )。
A、领导阶层的迅速腐化B、流动作战没有固定根据地C、中外反动势力的联合绞杀D、没有正确的指导思想6、中国历史上第一个比较系统的发展资本主义的方案是(C )。
A、《海国图志》B、《天朝田亩制度》C、《资政新篇》D、《救亡决论》7、洋务运动发端于(B )。
A、19世纪40年代B、19世纪60年代C、19世纪80年代D、20世纪20年代8、洋务派代表的社会阶层是( A )。
A、地主阶级B、官僚资产阶级C、民族资产阶级D、农民阶级9、19世纪60年代后,洋务派开展洋务运动的指导思想是( B )。
A、师夷长技以制夷B、中学为体,西学为用C、自强、求富D、托古改制10、洋务派最先兴办的是(B)。
A、民用工业B、军事工业C、新式学堂D、新式军队11、洋务派创办的民用企业大多数采用( C )。
A、官办B、商办C、官督商办D、官商合办12、戊戌维新运动是一次( A )。
A、资产阶级改良运动B、资产阶级革命运动C、地主阶级改良运动D、地主阶级革命运动13、戊戌维新运动的核心领导人是( A )。
A、康有为B、梁启超C、谭嗣同D、严复14、1895年,康有为组织发动了( B )。
A、金田起义B、公车上书C、百日维新D、广州起义15、戊戌维新运动的高潮是( C )。
A、金田起义B、公车上书C、百日维新D、广州起义16、百日维新发生于( B )时期。
下载毙考题APP免费领取考试干货资料,还有资料商城等你入驻邀请码:8806 可获得更多福利中国近代史纲要笔记:太平天国运动中国近代史纲要是考研政治中比较重要的一部分,小编整理中国近代史纲要笔记,帮助大家梳理本科目重点,把握知识框架。
下面是中国近代史纲要笔记之太平天国运动部分:中国近代史纲要笔记:太平天国运动1.农民战争爆发的原因:一方面是税负加重;另一方面是农业和家庭手工业相结合的自然经济解体。
2.洪秀全率拜上帝教教众在广西省桂平县金田村发动起义,建号太平天国。
太平军所进行的战争,是一次反对清政府腐朽统治和地主阶级压迫、剥削的正义战争。
3.《天朝田亩制度》提出:凡天下田,天下人同耕。
它实际上是起义农民提出的一个以解决土地问题为中心的比较完整的社会改革方案。
进步性:从根本上否定了封建社会的基础即封建地主的土地所有制,表现了广大农民要求平均分配土地的强烈愿望。
局限性:没有超出农民小生产者的狭隘眼界;具有不切实际的空想的性质;并未付诸实施。
4.《资政新篇》开始提倡资本主义的雇佣劳动制。
它是一个具有资本主义色彩的方案。
但是限于当时的历史条件,未能付诸实施。
5.天京事变严重地削弱了太平天国的领导和军事力量,成为太平天国由盛转衰的分水岭。
6.太平天国起义的历史意义:第一,太平天国起义沉重打击了封建统治阶级,强烈撼动了清政府的统治根基;第二,太平天国起义是中国旧式农民战争的最高峰;第三,太平天国起义还冲击了孔子和儒家经典的正统权威,这在一定程度上削弱了封建统治的精神支柱;第四,太平天国起义还有力地打击了外国侵略势力;第五,在19世纪中叶的亚洲民族解放运动中,太平天国起义是其中时间最久、规模最大、影响最深的一次。
7.太平天国农民战争失败的原因是:第一,根本原因在于农民阶级不是新的生产力和生产关系的代表,他们无法克服小生产者所固有的阶级局限性(具体表现为:①无法从根本上提出完整的、正确的政治纲领和社会改革方案;②无法制止和克服领导集团自身腐败现象的滋长;③无法长期保持领导集团的团结);第二,太平天国没有科学理论的指导;第三,太平天国也未能正确地对待儒学;第四,对于西方资本主义侵略者还缺乏理性的认识。
中国近代史纲要第二专题练习题及答案《中国近现代史纲要》练习题第二专题(第二、三章)1、在第一次鸦片战争后,中国爆发的一场伟大的农民战争是()A. 三元里人民抗英斗争B. 太平天国运动C. 台湾高山族人民抗日斗争D. 义和团运动2、洪秀全领导发动金田起义并建号太平天国是在()A. 1851年1月B. 1853年3月C. 1856年9月D. 1864年6月3、洪秀全在1851年领导发动的中国历史上空前规模的农民运动是A. 天地会运动B. 太平天国运动C. 捻军运动D. 义和团运动4、太平天国农民战争爆发的标志是A. 金田起义B. 小刀会起义C. 惠州起义D. 黄花岗起义5、中国近代第一所国家建立的新式学堂建立于()A、洋务运动时期B、国民政府统治时期C、新文化运动时期D、戊戌变法时期6、中国近代史上第一个比较系统的发展资本主义的方案是A、三民主义B、戊戌变法C、《天朝田亩制度》D、《资政新篇》7、近人《世载堂杂忆》记载:“一日,殿上议事,北王问东王曰:“闻兄有不臣之心,自称万岁。
”东王闻言,积威凌北王,北王即抽刀屠东王之腹。
”此事造成了A、太平军内部自相残杀B、干王洪仁玕被黜去位C、天王洪秀全不理朝政D、中外反动派联合镇压8、外国侵略者和本国封建统治者的主要压迫对象是( )A、地主阶级B、农民阶级C、资产阶级上层D、资产阶级中下层9、洋务运动失败的原因不包括()A.洋务运动具有封建性 B.洋务运动对外国具有依赖性C.洋务运动的管理具有腐朽性 D.封建统治者不支持10、新兴的民族资产阶级受到哪层阶级的主要束缚()①外国资产阶级②国内封建势力③农民阶级A、①③B、①②③C、①②D、②③11、戊戌维新运动的意义不是( )A、爱国救亡运动B、资产阶级性质的政治改革运动C、思想启蒙运动D、消除了封建社会的恶习12、近代第一个比较系统的发展资本主义的方案是( )A、《海国图志》B、《天朝田亩制度》C、《资政新篇》D、《四国志》13、( )是农民战争的最高峰A、陈胜、吴广起义B、辛亥革命C、太平天国运动D、义和团运动14、太平天国运动的历史意义( )①沉重打击了封建统治阶级②太平天国是农民战争的最高峰③冲击了孔子和儒家经典的正流权威④有利地打击了外国侵略势力A、①②B、②③④C、①②③④D、①②④15、中国近代第一所新式学堂的创办者是()A、太平天国B、洋务派C、戊戌维新派D、资产阶级革命党16、1898年,( )颁布诏书设立京师大学堂,这是中国近代第一所国家建立的最高学府,也是百日维新留下的惟一成果。
2019年10月自考《中国近代史纲要》真题及答案解析(网友版)一、单项选择题:本大题共25小题,每小题2分,共50分。
在每小题列出的四个备选中只有一个是符合题目要求的。
错选、多选或未选均无分。
1.【题干】1861年,清政府设立的综理洋务的中央机关是( )。
【选项】A.江南制造总局B.京师同文馆C.总理各国事务衙门D.外务部【答案】C【解析】A.江南制造总局是洋务派办的第一个规模较大可称之为近代军事工业的兵工厂;B.京师同文馆是1862年奕䜣创办的翻译学堂。
C.1861年,清政府设立总理各国事务衙门,作为综理洋务的中央机关。
C为正确选项。
D.清末“新政”中,1901年7月改总理各国事务衙门为外务部。
【考点】洋务运动的兴起2.【题干】中国历史上第一部具有资产阶级共和国宪法性质的法典是( )。
【选项】A.《中国民国宪法》B.《钦定宪法大纲》C.《中华民国约法》D.《中华民国临时约法》【答案】D【解析】1912年3月,临时参议院颁布的《中华民国临时约法》是中国历史上第一部具有资产阶级共和国宪法性质的法典。
【考点】封建君主专制制度的覆灭和中华民国的建立3.【题干】1935年,日本帝国主义为扩大对华侵略而发动的事变是( )。
【选项】A.九一八事变B.一·二八事变C.华北事变D.卢沟桥事变【答案】C【解析】日本占领中国东北后,其侵略野心并没有得到满足,又开始向中国华北地区渗透。
1935年,日本在华北制造一系列事端,即“华北事变”。
【考点】日本灭亡中国的计划及其实施4.【题干】1933年5月,国民党西北军将领冯玉祥领导成立的抗日武装力量是( )。
【选项】A.东北抗日义勇军B.察哈尔抗日同盟军C.东北抗日联军D.冀中回民支队【答案】B【解析】1933年5月,原西北将领冯玉祥在张家口成立察哈尔抗日同盟军,病人同盟军总司令。
【考点】人物冯玉祥4.【题干】邓小平在1979年3月的理论工作务虚会上明确提出,必须坚持( )。
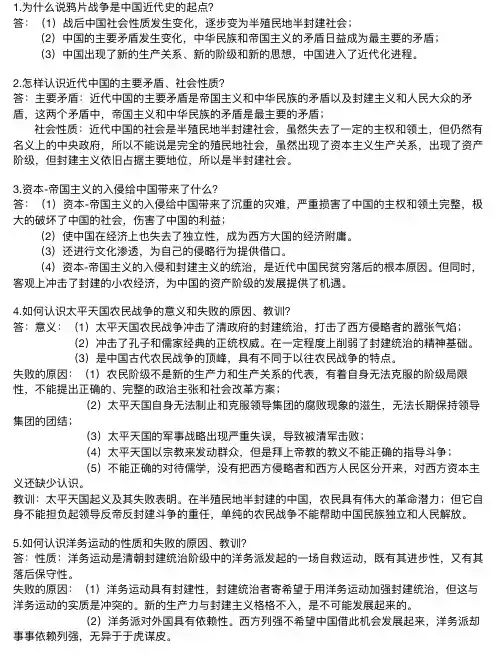
1、如何认识太平天国农民战争的意义和失败的原因、教训?(1)太平天国农民战争的意义太平天国起义虽然失败了,但它具有不可磨灭的历史功绩和重大的历史意义。
第一,太平天国起义沉重打击了封建统治阶级,强烈震撼了清政府的统治根基,加速了清王朝的衰败过程。
第二,太平天国起义是旧式农民战争的最高峰,具有不同以往农民战争的新的历史特点。
第三,太平天国起义还冲击了空子和儒家经典的正统权威,这在一定程度上削弱了封建统治的精神支柱。
第四,太平天国起义还有力的打击了外国侵略势力,给了侵略者应有的教训。
第五,在19世纪中叶的亚洲民族解放运动中,太平天国起义是其中时间最久、规模最大、影响最深的一次,他和亚洲国家的民族解放运动汇合在一起,冲击了西方殖民主义者在亚洲的统治。
(2)太平天国农民战争失败的原因a、从主观上看:第一,农民阶级不是新的是生产力和生产关系的代表。
他们无法克服小生产者所固有的阶级局限性,因而无法从根本上提出完整的正确的政治纲领和社会改革方案。
无法制止和克服领导集团自身腐败现象的滋长,也无法长期保持领导集团的团结,削弱了太平天国的向心力和战斗力。
第二,太平天国是以宗教来组织发动群众的,但是拜上帝教不是科学的思想理论,它不仅不能正确指导战争,而且给农民战争带来了危害。
第三,太平天国也没能正确对待儒学。
第四,太平天国不能把西方国家的侵略者与人民群众区别开来,对西方侵略者还缺乏理性的认识。
b、从客观上看:中外反动势力勾结起来,联合镇压太平天国。
(3)太平天国农民战争失败的教训:太平天国起义及其失败表明,在半殖民地半封建的中国,农民具有伟大的革命潜力。
但它自身不能担负起反帝反封建取得胜利的重任,单纯的农民战争不可能完成争取民族独立和人民解放的历史重任。
2、如何认识洋务运动的性质和失败的原因、教训?(1)洋务运动的性质洋务运动是清朝封建统治阶级中的洋务派为了维护清朝的封建统治而实行的一场自救改革运动,即具有进步性,也具有落后保守性。
第二章对国家出路的早期探索第一节农民群众斗争风暴的起落1、[单选]太平天国运动是中国历史上农民战争的最高峰。
2、[单选]1851年,洪秀全在广西金田村发动起义。
3、[单选]太平天国农民战争爆发的根本原因是封建专制政权和地主阶级对农民的政治压迫和经济剥削。
4、[单选]1853年3月,太平军攻克南京定为首都,改名为天京。
5、[单选]1956年上半年,太平天国在军事上达到全盛时期,但也有军事上的失利。
失利是指北伐。
6、[单选]最能体现太平天国社会理想和这次农民战争特点的纲领性文件是《天朝田亩制度》。
7、[单选]太平天国后期提出《资政新篇》的是干王洪仁轩。
8、[单选]太平天国由盛到衰的转折点是天京事变。
9、[单选]天京事变后,洪秀全为挽救危局提拨的年轻将领是陈玉成和李秀成。
10、[单选]1864年太平天国被中外反动势力联合绞杀,太平天国农民运动失败。
11、[多选]洪秀全撰写的具有相素平等观念,后来成为太平天国农民战争思想基础的书有《原道救世歌》、《原道醒世训》、《原道觉世训》。
12、[多选]1851年9月,天平军攻占永安,在永安封王建制,杨秀清被封为东王,节制其他诸王,其他诸葛亮王有西王萧朝贵、南王冯云山、北王韦昌辉、翼王石达开。
13、[多选]太平天国领导人希望通过《天朝田亩制度》的实施来达到“有田同耕,有饭同食”、“有衣同穿、有钱同使”、“无处不均匀,无人不饱暖”的理想社会。
14、[多选]《天朝田亩制度》确立了土地分配的方案,内容有(1)原则是“凡天下田,天下人同耕”(2)田地分为9等,好坏搭配(3)按人口平均分配(4)16岁以上分一整份,16岁以下分一半15、[多选]对《资政新篇》的评价正确包括(1)带有鲜明的资本主义色彩的改革与建设方案(2)未涉及农民问题和土地问题(3)缺乏实施的阶级基础和社会条件16、[多选]天京事变是太平天国统治集团之间的内讧,大大削弱了领导和军事力量,事变中东王杨秀清和北王韦昌辉被杀、翼王石达开迫走。
《中国近现代史纲要》复习重点1、如何认识太平天国农民战争的意义和失败的原因、教训?(1)太平天国农民战争的意义太平天国起义虽然失败了,但它具有不可磨灭的历史功绩和重大的历史意义。
第一,太平天国起义沉重打击了封建统治阶级,强烈震撼了清政府的统治根基,加速了清王朝的衰败过程。
第二,太平天国起义是旧式农民战争的最高峰,具有不同以往农民战争的新的历史特点。
第三,太平天国起义还冲击了空子和儒家经典的正统权威,这在一定程度上削弱了封建统治的精神支柱。
第四,太平天国起义还有力的打击了外国侵略势力,给了侵略者应有的教训。
第五,在19世纪中叶的亚洲民族解放运动中,太平天国起义是其中时间最久、规模最大、影响最深的一次,他和亚洲国家的民族解放运动汇合在一起,冲击了西方殖民主义者在亚洲的统治。
(2)太平天国农民战争失败的原因A、从主观上看:第一,农民阶级不是新的是生产力和生产关系的代表。
他们无法克服小生产者所固有的阶级局限性,因而无法从根本上提出完整的正确的政治纲领和社会改革方案。
无法制止和克服领导集团自身腐败现象的滋长,也无法长期保持领导集团的团结,削弱了太平天国的向心力和战斗力。
第二,太平天国是以宗教来组织发动群众的,但是拜上帝教不是科学的思想理论,它不仅不能正确指导战争,而且给农民战争带来了危害。
第三,太平天国也没能正确对待儒学。
第四,太平天国不能把西方国家的侵略者与人民群众区别开来,对西方侵略者还缺乏理性的认识。
B、从客观上看:中外反动势力勾结起来,联合镇压太平天国。
(3)太平天国农民战争失败的教训:太平天国起义及其失败表明,在半殖民地半封建的中国,农民具有伟大的革命潜力。
但它自身不能担负起反帝反封建取得胜利的重任,单纯的农民战争不可能完成争取民族独立和人民解放的历史重任。
2、如何认识洋务运动的性质和失败的原因、教训?(1)洋务运动的性质洋务运动是清朝封建统治阶级中的洋务派为了维护清朝的封建统治而实行的一场自救改革运动,即具有进步性,也具有落后保守性。
中国近现代史纲要高频考点之二——太平天国农民战争1.太平天国农民战争爆发的原因长期以来,中国广大农民在封建地主的压迫、剥削下,过着极其贫困和不自由的生活。
占农村人口不到10%的地主、官僚占有全国绝大部分土地。
农民租种地主土地,心理学考研需要把全年收成的一半以上作为地租交给地主。
(1)鸦片战争失败以后,为支付对列强的巨额赔款,同时也为了弥补财政亏空,清政府加重了赋税的征收科派。
各级官吏在征收钱粮时横征暴敛,农民的负担更为加重。
残酷的压迫和剥削,迫使广大人民尤其是农民群众走上反抗斗争的道路。
1842年至1850年间,全国各族人民的反清起义在百次以上。
清政府调兵各处镇压,但群众斗争彼伏此起,酝酿着更大规模的反抗。
太平天国农民起义就是在这种情况下爆发的。
(2)西方资本主义的入侵,导致中国的农业和家庭手工业相结合的自然经济逐渐解体。
鸦片贸易在战后进一步泛滥,导致白银外流、银贵钱贱的现象更加严重,又额外增加了农民的负担。
残酷的压迫和剥削,迫使广大人民尤其是农民群众走上反抗斗争的道路。
该部分内容为一般性知识点,大致了解即可。
《来源:2014考研思想政治理论红宝书考点巧解》2.金田起义和太平天国的建立(1)1843年,洪秀全开始拜上帝。
他从家乡广东进入广西。
为了反对清政府的腐朽统治,他撷取原始基督教教义中反映下层民众要求的平等思想和某些宗教仪式,从农民斗争的需要出发,加以改造,创立了拜上帝教,并利用它发动和组织群众。
(2)1851年1月,洪秀全率拜上帝教教众在广西省桂平县金田村发动起义,建号太平天国。
随后,太平军从广西经湖南、湖北、江西、安徽,一直打到江苏,席卷6省。
1853年3月,占领南京,定为首都,改名天京,正式宣告太平天国农民政权的建立。
海文考研钻石卡。
(3)太平军所进行的战争,是一次反对清政府腐朽统治和地主阶级压迫、剥削的正义战争。
太平军在进军的征途中,坚决镇压和打击官僚、豪绅、地主,焚烧衙门、粮册、田契、借券,有力地冲击了封建统治秩序。
【自考真题】03708中国近现代史纲要一、本大题共25小题,每小题2分,共50分。
在每小题列出的四个备选项中只有一个最符合题目要求的,请将其选出。
错选、多选或未选均无分。
1、鸦片战争前中国封建社会的主要矛盾是()A.地主阶段和农民阶级的矛盾B.帝国主义和中华名族的矛盾C.资产阶级和工人阶级的矛盾D.封建主义和资本主义的矛盾【答案】A【解析】1840年鸦片战争之前,中国的社会性质是封建社会。
中国封建社会的主要矛盾:地主阶级和农民阶级的矛盾。
【考点】鸦片战争前的中国2、西方列强对中国的侵略,首先和主要的是()A.政治控制B.军事侵略C.经济掠夺D.文化渗透【答案】B【解析】资本——帝国主义列强对中国的侵略,首选和主要的是进行军事侵略,迫使中国政府签订不平等条约。
【考点】列强对中国的侵略3、太平天国由盛转衰的转折点是()A.长沙战役B.北伐受挫C.天京事变D.安庆失守【答案】C【解析】1856年9月,天京事变发生,东王杨秀清、北王韦昌辉被杀,翼王石达开出走后败亡。
天京事变是太平天国由盛转衰转折点,它大大地削弱了太平天国的领导和军事力量,造成了严重危机。
【考点】太平天国农民战争4、太平天国后期,洪仁轩提出的具有资本主义色彩的改革方案是()。
A.《四洲志》B.《海国图志》C.《资政新篇》D.《盛世危言》【解析】太平天国后期,"干王"洪仁轩提出《资政新篇》,作为统"筹全局的建议。
《资政新篇》是一个带有鲜明的资本主义色彩改革与建设方案,但有个致命弱点是通篇未涉及农民和土地问题,缺乏实施的阶级基础和社会条件。
"【考点】太平天国农民战争5、洋务派创办的第一个规模较大的近代军事工业是()。
A.江南制造总局B.金陵机器局C.马尾船政局D.天津机器局【答案】A【解析】李鸿章筹备的伤害江南制造总局是洋务派办的第一个规模较大的可称为近代军事工业的兵工厂。
【考点】洋务运动的兴起6、近代中国向西方派遣第一批留学生是在()。
《中国近代史纲要》重点题参考及答案第一章1、资本—帝国主义的入侵给中国带来了什么?近代资本—帝国主义列强对中国发动一系列侵略战争,迫使中国政府签订不平等条约,勒索大量战争赔款,直接割占中国大片领土。
它们在中国的通商口岸设立完全由外国直接控制和统治的租界;19世纪末,还强占租借地,划分势力范围。
列强侵略严重地破坏了中国的领土完整。
他们还取得了在中国的驻军权和派驻军舰权,严重破坏了中国的国防主权,包括领海主权。
列强通过公债驻就直接向中国政府发号施令;通过领事裁判权破坏中国司法主权;通过控制中国海关直接干预中国内政外交;它们还扶植和收买代理人,共同镇压中国人民和反帝反封建斗争,从而反中国当权者变成自己的代理人和驯服工具。
列强通过不平等条约的特权,迫使中国开放通商口岸;通过协定关税,使中国在对外贸易中牌被宰割的地位;通过大规模的商品倾销和资本输出,例中国逐步沦为外国侵略者的商品销售市场和原料掠夺地,并操纵了中国的主要经济命脉。
列强侵略是造成控中国社会经济长期不能在效发展的根源。
列强还对中国进行文化渗透,一些传教士年头宗教外衣进行侵略活动;他们还宣扬种“族优劣论”、“黄祸论”,目的是为帝国主义侵略有理制造舆论。
所以,资本—帝国主义对中国的侵略和本国封建势力对人民的压迫,是近代中国落后、贫穷的根本原因。
虽然,列强在侵华的时候也充当了历史的不自觉的工具,把西方资本主义的机器技术带入中国,刺激了中国资本主义的发生。
但是,其主观上并不希望中国成为独立自主富强的近代化国家,因此,总是千方百计地压制中国民族资本主义的发展,阻挠和破坏中国社会的进步。
历史证明,只有推翻帝国主义和封建主义在中国的统治,中国都有可能走上独立富强的道路。
2、近代中国进行的反侵略战争具有什么意义?中国近代史就是一部资本主义列强侵略中国与中国人民反侵略、争取民族解放的斗争史。
第一,近代中国人民的反侵略战争,学生打击了帝国主义的侵华野心,粉碎了他们瓜分中国和把中国变成完全殖民地的图谋。
2019年自考《中国近代史纲要》练习试题(三)一、单项选择题1. 太平军所进行的战争,是一次( A )A. 反对清政府腐朽统治和地主阶级压迫、剥削的正义战争B. 反对清政府腐朽统治和资产阶级压迫、剥削的正义战争C. 反对帝国主义统治和地主阶级压迫、剥削的正义战争D. 反对英帝国主义统治和地主阶级压迫、剥削的正义战争2. 太平天国定都天京后,进行了一系列制度建设,在政治、军事、经济、文化等方面采取了许多巩固政权的措施。
其中最重要的是( A )A.《天朝田亩制度》的颁布B.《资政新篇》的颁布C.西征D. 《万大洪告示》的颁布3.中国封建社会农民战争的最高峰是( A )A.太平天国B.三元里人民的抗英斗争C. 辛亥革命D.义和团运动4.《资政新篇》是一个( A )A. 具有鲜明资本主义色彩的方案B. 具有鲜明封建主义色彩的方案C. 具有鲜明小资产阶级色彩的方案D. 具有鲜明社会主义色彩的方案5. 洋务运动兴起于( A )A.19世纪60年代初B. 19世纪70年代初C.19世纪30年代初D. 19世纪80年代初6. 对洋务派兴办洋务事业的指导思想最先作出比较完整表述的是( A )A.冯桂芬B. 曾国藩C.李鸿章D.左宗棠7. 洋务运动的指导思想是( A )A.“中学为体,西学为用”B. “西学为体,中学为用”C. “师夷长技以制夷”D. “物竞天择”、“适者生存”8. 最能体现太平天国社会理想和这次农民起义特色的纲领性文件是( A )A.《天朝田亩制度》B.《资政新篇》C. 《原道觉世训》D. 《原道醒世训》9.洋务派创办的当时国内最大的兵工厂是( A )A.上海江南制造总局B. 金陵机器局C. 福州船政局D. 湖北枪炮厂10. 中国民族资产阶级登上政治舞台的第一次表演是( A )A.戊戌维新B.太平天国C.辛亥革命D.义和团运动二、多项选择1. 从19 世纪60 年代到90 年代,洋务派举办的洋务事业有(ABCDE)A 、兴办军用企业B 、建立新式海军C 、创办新式学堂D 、派遣留学生E 、兴办民用企业2. 下列人物被称为洋务派的有(ABCDE )A 、曾国藩B 、奕忻C 、左宗棠D 、李鸿章E 、张之洞3. 资产阶级维新派的主要代表人物有(ABCD)A 、康有为B 、谭嗣同C 、严复D 、梁启超E 、光绪皇帝4. 下列对太平天国评价正确的是(BCD )A 、是伟大的反帝反封建的农民革命B 、代表了中国农民战争的最高水平C 、沉重打击了中外反动势力D 、提出了学习西方发展资本主义的方案E 、是一场资产阶级性质的运动5. 天京变乱爆发的原因有(CDE )A 、清政府对革命阵营内部的渗透B 、太平天国军事失势在政治上的反映C 、领导集团内部矛盾的激化D 、小生产者的阶级局限性造成的E 、根深蒂固的封建帝王思想的影响6. 下列选项中属于洪秀全宗教理论来源的是(ABC)A 、西方基督教教义B 、儒家大同思想C 、农民平均主义D 、道家无为思想E 、法家的法治思想7. 下列关于《天朝田亩制度》叙述正确的是(ABCD)A 、确定了平均分配土地的方案B 、是以解决土地问题为中心的比较完整的社会改革方案C 、具有空想性质,不可能实现D 、它的主张从根本上否定了封建社会的基础——地主的土地所有制E 、是一个具有鲜明资本主义色彩的方案8. 下列关于洋务运动叙述正确的是(ACE)A 、洋务运动是封建统治阶级为了维护自己的统治而进行的一场自救运动B 、是由资产阶级发动的C 、口号是“自强”和“求富”D 、触及到了封建统治的根基E 、客观上促进了资本主义的发展9. 洋务派创办的军用工业有(ABDE)A 、江南制造总局B 、金陵机器局C 、轮船招商局D 、天津机器局E 、福州船政局10. 下列哪些是维新派的主张(ABCDE)A 、积极要求变法B 、主张实行君主立宪制C 、主张废除八股D 、主张学西方E 、主张改变封建政治制度。
2019年自考《中国近代史纲要》练习试题(九)一:多选题1.对国家出路早期探索中先后提出了自己的主张和方案的阶级主要是( )A.农民阶级B.地主阶级洋务派C.资产阶级维新派D.地主阶级顽固派正确答案:ABC2.金田起义后,太平军从广西一直打到江苏,其间经过的省份有( )A.湖南B.湖北C.江西D.安徽正确答案:ABCD3.太平天国的领导者们希望通过实施《天朝田亩制度》建立的理想社会是( )A.有田同耕,有饭同食B.有衣同穿,有钱同使C.无处不均匀,无人不保暖D.均贫富,等贵贱正确答案:ABC4.《天朝田亩制度》的进步意义是( )A.从根本上否定了封建社会的基础B.表现了广大农民要求平均分配土地的强烈愿望C.是对以往农民战争思想的发展和超越D.是太平天国后期颁布的社会发展方案正确答案:ABC5.太平天国起义是中国旧式农民战争的最高峰,主要因为( )A.《天朝田亩制度》表达了农民对拥有土地的渴望B.《资政新篇》是中国近代历史上发展资本主义的方案C.其指导思想先进D.内部团结,作战英勇正确答案:AB6.天京事变中发生的历史事件包括( )A.陈玉成李秀成等青年将领被提拔B.杨秀清韦昌辉被杀C.石达开率部出走D.洪仁玕开始总理朝政正确答案:BC7.太平天国起义的历史意义是( )A.强烈撼动了清政府的统治根基B.是中国旧式农民战争的最高峰C.冲击了孔子和儒家经典的正统权威D.有力地打击了外国侵略势力正确答案:ABCD8.洋务派的代表人物有( )A.奕曾国藩C.李鸿章D.左宗棠正确答案:ABCD9.洋务派兴办洋务事业的目的是( )A.购买和制造洋枪洋炮以镇压农民起义B.加强海防、边防C.在中国建立新政府D.挽救清政府的统治危机正确答案:ABD10.从19世纪60年代到90年代,洋务派举办的洋务事业有( )A.兴办军用工业B.建立新式海军C.创办新式学堂D.派遣留学生正确答案:ABCD。
中国近现代史纲要第二章练习1.【单选题】太平天国农民起义爆发的时间是()A. 1851 年B. 1853年C. 1856年D. 1864年答案:A解析:本题考查的是农民群众斗争风暴的起落。
1851年,洪秀全在广西金田村发动起义,建号太平天国,故选A。
P632.【单选题】太平天国农民起义爆发的地点是()A. 广西金田村B. 广西桂林C. 江苏南京D. 湖南岳阳答案:A解析:本题考查的是农民群众斗争风暴的起落。
1851年,洪秀全在广西金田村发动起义,建号太平天国。
P633.太平天国农民战争爆发的根本原因是()A.封建专制政权和地主阶级对农民的政治压迫和经济剥削B.西方资本主义的入侵C.自然灾害频发D.洪秀全创立拜上帝教答案:A解析:本题考查的是天平天国农民战争的兴起。
和古代封建社会所爆发的农民运动一样,太平天国农民战争爆发的根本原因,是封建专制政权和地主阶级对农民的政治压迫和经济剥削。
P644.太平天国在《天朝田亩制度》中提出的社会改革方案的中心是()A. 解决土地问题B. 发展资本主义C. 反对封建的等级制度D. 废除儒学的纲常伦理答案:A解析:本题考查的是《天朝田亩制度》的内容。
太平天国定都天京后,于1853年冬颁布《天朝田亩制度》,它是一个以解决土地问题为中心的比较完整的社会改革方案。
P655.【单选题】最能体现太平天国的社会理想的纲领性文件是()A. 《资政新篇》B. 《原道救世歌》C. 《天朝田亩制度》D. 《十款天条》答案:C解析:本题考查的是太平天国农民战争的内容。
太平天国定都天京后,《天朝田亩制度》颁布于1853年冬,是最能体现太平天国社会理想和这次农民战争特点的纲领性文件。
P656.【单选题】太平天国由盛而衰的转折点是()A. 永安建制B. 北伐失利C. 天京事变D. 洪秀全病逝答案:C解析:本题考查的是天京事变的内容。
1856年9月,天京事变发生,东王杨秀清、北王韦昌辉先后被杀,翼王石达开率部出走后败亡。
1.义和团运动与列强瓜分中国图谋的破产的原因分析帝国主义列强之间的矛盾和互相制约,是帝国主义列强没能够实现瓜分中国的图谋的一个重要原因。
瓦德西曾明确指出这一点,要实现瓜分中国,彼此之间必将发生无限纠葛,甚至会爆发战争。
正因为如此,列强经过反复争吵、协商,最后认定,还是暂缓瓜分中国,而采取保全清政府为其共同的统治工具,实行“以华治华”对自己更为有利。
不过,这并非是根本原因,因为帝国主义列强在世界各地争夺殖民地时都存在着利害冲突,它们或者通过协商,或者直接采取战争手段瓜分他国。
帝国主义不能瓜分中国的最根本原因是中华名族不畏强暴。
在义和团反帝爱国运动时期,中国人民以其不畏强暴、敢与敌人血战到底的英雄气概,打击和教训了帝国主义者,使它们不敢为所欲为地瓜分中国。
即使伤亡枕藉,还是前赴后继,其勇气令人佩服,让外国人意识到了中国还有名族思想,这种民族是不可消亡的。
2.反侵略战争的失败及其原因3.反侵略战争失败的原因从1840年的鸦片战争开始,帝国主义对中国发动了一次又一次的侵略战争,他们企图瓜分中国、牟取暴利。
为了维护国家利益、救亡图存,中国人民奋起反抗,与侵略者展开了不屈不挠的反对帝国主义侵略的斗争。
然而,每一次的战争都是以中国的失败而落下帷幕,中国一步一步地滑向半殖民地半封建社会的深渊!毋庸置疑,军事实力上的巨大差距是近代中国饭侵略战争失败的重要原因。
帝国主义国家已是资本主义国家,具备先进的生产力,经济实力、综合国力远在还处于封建社会的中国。
帝国主义国家经过工业革命,科技发达,武器装备先进,相对于清兵的冷兵器来说,具有巨大的优势,加之帝国主义军队、士兵训练有素、战斗力较强,而清兵长期缺乏战争的考验,指挥官兵法过时,清政府腐朽,采取了错误的政策。
这些原因导致中国军队总是吃败仗。
这些都是经济、科技落后的结果。
那么,是什么原因导致中国经济技术长期落后呢?落后的生产力使得中国经济技术发展十分缓慢,落后的社会制度决定了中国的生产力落后,当时清政府吏治腐化、军队治理腐败、政府官员贪污成风,许多军队将领克扣粮饷、中饱私囊,打战时临阵脱逃、消极避战,这当然会挨打。
下载毙考题APP
免费领取考试干货资料,还有资料商城等你入驻
邀请码:8806 可获得更多福利
2019考研中国近代史纲要重点:太平天国农民战争
中国近代史纲要有哪些重点要强化记忆,小编为大家整理分享。
下面是太平天国农民战争相关重要知识点,考生背到此部分的要重点看:
太平天国农民战争
太平天国农民战争
(1)太平天国农民战争爆发的原因。
①鸦片战争失败以后,为支付对列强的巨额赔款,同时也为了弥补财政亏空,清政府加重了赋税的征收科派。
②由于西方资本主义的入侵,中国的农业和家庭手工业相结合的自然经济逐渐解体。
残酷的压迫和剥削,迫使广大人民尤其是农民群众走上反抗斗争的道路。
(2)金田起义和太平天国的建立。
1851年1月,洪秀全率拜上帝教教众在广西省桂平县金田村发动起义,建号太平天国。
1853年3月,定都南京,正式宣告太平天国农民政权的建立。
(3)《天朝田亩制度》和《资政新篇》。
①《天朝田亩制度》是最能体现太平天国社会理想和这次农民起义特色的纲领性文件。
它确立了平均分配土地的方案,《天朝田亩制度》实际上是起义农民提出的一个以解决土地问题为中心的比较完整的社会改革方案。
②《资政新篇》是太平天国后期颁布的社会发展方案,是一个具有资本主义色彩的方案。
(4)从天京事变到太平天国败亡。
1856年9月,发生了自相残杀的天京事变,天京事变严重地削弱了太平天国的领导和军事力量,成为太平天国由盛转衰的分水岭。
1864年7月,天京被湘军攻破,太平天国起义失败。
农民斗争的意义和局限
(1)太平天国起义的历史意义。
①沉重打击了封建统治阶级,强烈撼动了清政府的统治根基。
②是中国旧式农民战争的最高峰。
③冲击了孔子和儒家经典的正统权威,这在一定程度上削弱了封建统治的精神支柱。
④有力地打击了外国侵略势力。
⑤太平天国起义和其他亚洲国家的民族解放运动汇合在一起,冲击了西方殖民主义者在亚洲的统治。
(2)太平天国农民斗争的局限性和教训。
①太平天国农民战争最终失败了,其根本原因在于农民阶级不是新的生产力和生产关系的代表,他们无法克服小生产者所固有的阶级局限性,因而无法从根本上提出完整的、正确的政治纲领和社会改革方案;无法制止和克服领导集团自身腐败现象的滋长;也无法长期保持领导集团的团结。
②太平天国起义及其失败表明:在半殖民地半封建的中国,农民具有伟大的革命潜力;但它自身不能担负起领导反帝反封建斗争取得胜利的重任,单纯的农民战争不可能完成争取民族独立和人民解放的历史任务。
考试使用毙考题,不用再报培训班。