《中学数学教材教法》试题库(精心整理)
- 格式:doc
- 大小:808.21 KB
- 文档页数:34
初中数学教材教法题库含答案(word版可编辑修改)编辑整理:尊敬的读者朋友们:这里是精品文档编辑中心,本文档内容是由我和我的同事精心编辑整理后发布的,发布之前我们对文中内容进行仔细校对,但是难免会有疏漏的地方,但是任然希望(初中数学教材教法题库含答案(word版可编辑修改))的内容能够给您的工作和学习带来便利。
同时也真诚的希望收到您的建议和反馈,这将是我们进步的源泉,前进的动力。
本文可编辑可修改,如果觉得对您有帮助请收藏以便随时查阅,最后祝您生活愉快业绩进步,以下为初中数学教材教法题库含答案(word版可编辑修改)的全部内容。
《中学数学教材教法》试题库1(共十一份)试题(一)一填空(1)有效的数学学习活动不能单纯地依赖模仿与记忆,动手实践、自主探索与合作交流是学习数学的重要方式。
(2)《义务教育数学课程标准》的基本理念指出:义务教育阶段的数学课程应突出体现基础性、普及性和发展性,使数学教育面向全体学生,实现:人人学有价值的数学;人人都能获得必要的数学;不同的人在数学上得到不同的发展.。
(3)学生是数学学习的主人,教师是数学学习的组织者、引导者与合作者。
(4)《标准》中所陈述课程目标的动词分两类。
第一类,知识与技能目标动词,包括了解或认识、理解、掌握、灵活运用.第二类,数学活动水平的过程性目标动词,包括经历或感受、体验或体会、探索。
二、简述《义务教育数学课程标准》(实验)的总体目标。
(15分)答:通过义务教育阶段的数学学习,学生能够:(1)获得适应未来社会生活和进一步发展所必需的重要数学知识以及基本的数学思想方和必要的应用技能;(2)初步学会运用数学的思维方式支观察、分析现实社会,去解决日常生活中和其它学科学习中的问题,增强应用数学的意识;(3)体会数学与自然及人类社会的密切联系,了解数学的价值,增进对数学的理解和学好数学的信心;(4)具有初步的创新精神和实践能力,要情感态度和一般能力方面都能得到充分发展。
中学数学教材教法试题及答案一、选择题1、下列划分正确的是(D )A 有理数包括整数、分数和零B 角分为直角、象限角、对顶角和同位角C 数列分为等比数列、等差数列、无限数列和递减数列D 平行四边形分为对角线互相垂直的平行四边形和对角线不互相垂直的平行四边形2、概念的外延是概念所反映的(B )的总和A 本质属性B 本质属性的对象C 对象的本质属性D 属性3、“在同一时间内,从同一个方面,对于同一个思维对象,必须作出明确的肯定或否定”是逻辑思维的(A )A 排中律B 同一律C 矛盾律D 充足理由律4、当前中学数学教学改革的三大趋势是(B )A 大众数学、实用数学、服务性学科B 大众数学、服务性学科、问题解决C 实用数学、服务性学科、问题解决D 问题解决、大众数学、实用数学5、说课的基本要求包括(C )A 科学性、思想性和实践性B 科学性、理论性和严谨性C 科学性、思想性和理论性D 思想性、严谨性和实践性6、下图中A、B的关系是(A )A 对立关系B 全异关系C 同一关系D 矛盾关系7、下列哪一项不是确定中学数学教学内容的原则(D )A 基础性原则B 可行性原则C 衔接性原则 D实际应用原则8、与“无理数”成交叉关系的是(C )A 无理数B 不尽方根C无限小数D无限循环小数9、下列命题中,等值式复合命题是(A )A 四边形为平行四边形,当且仅当它的一组对边平行且相等B 棱形是平行四边形C 若两个角是对顶角,则此两角相等D 三角形两边之和大于第三边10、由教师对所授教材作重点、系统的讲述与分析,学生集中注意力倾听的教学方法是(B)A谈话法B讲解法C练习法D引导发现法二、填空(每空1分,共17分)1、数学有高度的__________、__________、应用的____________等(抽象性精确性广泛性)2、是反证法的逻辑基础。
(矛盾律和排中律)3、命题:一切矩形都是平行四边形。
其中主项是,谓项是,量项是,联项是(矩形平行四边形一切是)4、学习是在与的共同作用下,一个由“行”到“知”的,是一个由低层次向高层次转化,复杂而完整的(智力因素非智力因素反馈过程认知活动)5、中学数学传统的教学方法有、、、、(讲解法谈话法练习法讲练结合教学法教具演示法)三、简答、计算(33分)1、计算的值,并判断其真假(8分)2、备课包括什么内容?如何备好课?(9分)3、如何进行数学概念的教学?(7分)4、如何按照中学生的心理活动规律进行教学?(9分)四、分析(10分)命题“一三角形的两边和其中一边上的高,与另一三角形的两边和其中一边上的高对应相等,则这两个三角形全等”是否为真,若为真,写出证明过程。
初中数学教材教法试题及答案doc一、选择题(每题2分,共20分)1. 以下哪个选项是初中数学教材中常用的教学方法?A. 讲授法B. 讨论法C. 合作学习法D. 以上都是答案:D2. 初中数学教材中,哪个概念是学生理解难度较大的?A. 有理数B. 无理数C. 函数D. 几何图形答案:C3. 在初中数学教学中,哪种评价方式更能促进学生的全面发展?A. 只注重结果的评价B. 只注重过程的评价C. 结果与过程并重的评价D. 以上都不是答案:C4. 初中数学教材中,哪个章节通常需要更多的实践操作?A. 数与式B. 方程与不等式C. 几何图形D. 统计与概率答案:C5. 初中数学教材中,哪个概念是培养学生空间观念的重要内容?A. 点、线、面B. 角的分类C. 三角形的内角和D. 多边形的面积计算答案:A6. 在初中数学教学中,教师应该如何处理学生的错误?A. 直接指出错误B. 让学生自己发现错误C. 忽略错误D. 以上都不是答案:B7. 初中数学教材中,哪个概念是培养学生逻辑思维能力的关键?A. 代数式B. 几何证明C. 统计图表D. 函数图像答案:B8. 在初中数学教学中,哪种教学手段可以提高学生的学习兴趣?A. 单一讲授B. 多媒体教学C. 传统板书D. 以上都不是答案:B9. 初中数学教材中,哪个概念是培养学生数据分析能力的基础?A. 数据的收集B. 数据的整理C. 数据的分析D. 数据的呈现答案:A10. 在初中数学教学中,教师应该如何引导学生进行自主学习?A. 完全放手让学生自学B. 提供必要的指导和资源C. 只关注教学进度D. 以上都不是答案:B二、填空题(每题2分,共20分)1. 初中数学教材中,________是培养学生解决实际问题能力的重要途径。
答案:应用题2. 在初中数学教学中,教师应该注重培养学生的________和________。
答案:观察力、想象力3. 初中数学教材中,________是培养学生抽象思维能力的基础。
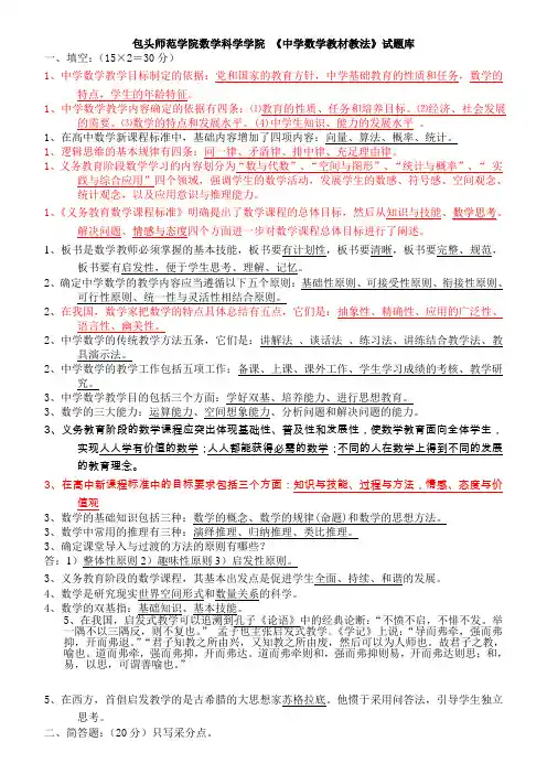
包头师范学院数学科学学院《中学数学教材教法》试题库一、填空:(15×2=30分)1、中学数学教学目标制定的依据:党和国家的教育方针,中学基础教育的性质和任务,数学的特点,学生的年龄特征。
1、中学数学教学内容确定的依据有四条:⑴教育的性质、任务和培养目标。
⑵经济、社会发展的需要。
⑶数学的特点和发展水平。
(4)中学生知识、能力的发展水平。
1、在高中数学新课程标准中,基础内容增加了四项内容:向量、算法、概率、统计。
1、逻辑思维的基本规律有四条:同一律、矛盾律、排中律、充足理由律。
1、义务教育阶段数学学习的内容划分为“数与代数”、“空间与图形”、“统计与概率”、“实践与综合应用”四个领域,强调学生的数学活动,发展学生的数感、符号感、空间观念、统计观念,以及应用意识与推理能力。
1、《义务教育数学课程标准》明确提出了数学课程的总体目标,然后从知识与技能、数学思考、解决问题、情感与态度四个方面进一步对数学课程总体目标进行了阐述。
1、板书是数学教师必须掌握的基本技能,板书要有计划性,板书要清晰,板书要完整、规范,板书要有启发性,便于学生思考、理解、记忆。
2、确定中学数学的教学内容应当遵循以下五个原则:基础性原则、可接受性原则、衔接性原则、可行性原则、统一性与灵活性相结合原则。
2、在我国,数学家把数学的特点具体总结有五点,它们是:抽象性、精确性、应用的广泛性、语言性、幽美性。
2、中学数学的传统教学方法五条,它们是:讲解法、谈话法、练习法、讲练结合教学法、教具演示法。
2、中学数学的教学工作包括五项工作:备课、上课、课外工作、学生学习成绩的考核、教学研究。
3、中学数学教学目的包括三个方面:学好双基、培养能力、进行思想教育。
3、数学的三大能力:运算能力、空间想象能力、分析问题和解决问题的能力。
3、义务教育阶段的数学课程应突出体现基础性、普及性和发展性,使数学教育面向全体学生,实现人人学有价值的数学;人人都能获得必需的数学;不同的人在数学上得到不同的发展的教育理念。
初中数学的教材教法试题及答案一、选择题(每题2分,共10分)1. 在初中数学教学中,以下哪项不是常用的教学方法?A. 讲授法B. 讨论法C. 启发式教学D. 重复练习法答案:D2. 初中数学教学中,培养学生的逻辑思维能力,应该注重以下哪一点?A. 记忆公式B. 解题技巧C. 理解概念D. 快速计算答案:C3. 在初中数学教学中,以下哪项不是激发学生兴趣的有效方式?A. 利用多媒体教学B. 增加作业量C. 创设情境D. 组织数学竞赛答案:B4. 初中数学教材中,以下哪项不是教学的重点内容?A. 数学概念B. 数学运算C. 数学应用D. 学生的兴趣答案:D5. 在初中数学教学中,以下哪项不是评价学生学习效果的方法?A. 课堂提问B. 作业检查C. 期末考试D. 学生自我评价答案:D二、填空题(每题2分,共10分)6. 初中数学教学中,教师应该鼓励学生________(提出问题)并自己寻找答案。
7. 初中数学教材的编排应该遵循________(由浅入深)的原则,以适应不同学生的学习节奏。
8. 在解决实际问题时,初中数学教学应强调________(数学建模)的重要性。
9. 教师在课堂上应该运用________(多样化)的教学方法,以满足不同学生的学习需求。
10. 初中数学教学中,培养学生的________(创新思维)是提高学生综合素质的关键。
三、简答题(每题10分,共20分)11. 简述初中数学教学中如何有效地进行课堂互动?答案:有效的课堂互动可以通过小组讨论、角色扮演、学生上台讲解等方式进行。
教师应设计开放性问题,鼓励学生发表自己的见解,并在讨论中给予适时的引导和反馈。
12. 描述一下如何利用现代信息技术辅助初中数学教学?答案:现代信息技术如多媒体、互联网、智能教育软件等可以丰富教学手段,提高教学效率。
例如,利用多媒体展示复杂数学概念的动态变化,使用在线资源进行个性化学习,或者通过智能软件进行学习效果的实时评估。
初中数学教材教法试题及答案一、选择题(每题3分,共30分)1. 以下哪个选项是数学教学法中常用的一种?A. 讲授法B. 讨论法C. 合作学习D. 所有选项答案:D2. 在数学教学中,教师应如何引导学生理解新概念?A. 直接告诉学生B. 通过问题引导C. 让学生自己发现D. 以上都是答案:D3. 以下哪种方法不适用于数学教学?A. 演示法B. 观察法C. 记忆法D. 探究法答案:C4. 数学教学中,教师应如何对待学生的错误?A. 忽略B. 惩罚C. 鼓励学生分析错误D. 直接给出正确答案答案:C5. 在数学教学中,以下哪种活动可以增强学生的参与度?A. 教师讲解B. 学生讨论C. 学生单独作业D. 教师演示答案:B6. 以下哪种评价方式不适合数学教学?A. 形成性评价B. 总结性评价C. 学生自我评价D. 教师直接评价答案:D7. 教师在数学教学中使用多媒体教学工具的主要目的是什么?A. 娱乐学生B. 增加课堂的趣味性C. 提高教学效率D. 替代传统教学答案:C8. 以下哪种教学方法可以提高学生的数学思维能力?A. 记忆法B. 重复练习C. 问题解决D. 死记硬背答案:C9. 在数学教学中,教师应如何设计课堂活动?A. 只考虑教学内容B. 只考虑学生兴趣C. 考虑教学内容和学生特点D. 完全由学生决定答案:C10. 数学教学中,教师如何有效地使用小组合作学习?A. 让所有学生参与B. 只让优秀学生参与C. 让成绩差的学生参与D. 随机分组答案:A二、填空题(每题2分,共20分)1. 数学教学中,教师应注重培养学生的________能力。
答案:逻辑思维2. 在数学教学中,教师应________学生的错误,引导他们找到正确的解题方法。
答案:分析3. 数学教材的编排应遵循________原则,以适应不同学生的需求。
答案:循序渐进4. 教师在数学教学中应________学生的思维,鼓励他们提出问题和解决问题。
初中数学教材教法试题及答案一、选择题(每题2分,共10分)1. 下列哪个选项是初中数学教材中常见的教学方法?A. 讲授法B. 讨论法C. 探究法D. 所有以上选项答案:D2. 在初中数学教学中,教师应该注重培养学生的哪种能力?A. 计算能力B. 逻辑推理能力C. 空间想象能力D. 所有以上选项答案:D3. 初中数学教材中,哪种类型的题目适合用来培养学生的创新思维?A. 基础题B. 应用题C. 开放题D. 所有以上选项答案:C4. 在初中数学教学中,教师应该如何处理教材中的难点?A. 直接跳过B. 简化处理C. 通过多种教学手段帮助学生理解D. 忽略不计答案:C5. 初中数学教材中,哪种教学活动最能激发学生的学习兴趣?A. 课堂教学B. 小组讨论C. 实验操作D. 数学游戏答案:D二、填空题(每题2分,共10分)1. 初中数学教材的编写应该遵循_______、_______、_______的原则。
答案:科学性、系统性、趣味性2. 教师在进行初中数学教学时,应该注重_______和_______的结合。
答案:知识传授、能力培养3. 初中数学教材中的例题应该具有_______、_______、_______的特点。
答案:典型性、代表性、启发性4. 在初中数学教学中,教师应该鼓励学生进行_______和_______。
答案:自主学习、合作学习5. 初中数学教材中的习题应该根据_______、_______、_______进行合理分配。
答案:难易程度、知识点、学生能力三、简答题(每题10分,共20分)1. 简述初中数学教材中常见的几种教学方法及其特点。
答案:初中数学教材中常见的教学方法包括讲授法、讨论法、探究法和实验操作法。
讲授法是教师通过讲解和示范来传授知识,其特点是信息量大,但学生参与度较低。
讨论法通过小组讨论的方式,促进学生之间的交流和思维碰撞,提高学生的参与度和合作能力。
探究法鼓励学生通过自主探索和实践来获取知识,培养学生的创新思维和解决问题的能力。
初中数学教材教法考试一试题参照分析一. 填空题( 1~4 题每空 1 分,5 ~ 14 题每题 3 分,共 51 分)1、《数学课程标准》将义务教育阶段的数学课程划分、、、四大板快 .参照答案:数与代数、图形与几何、统计和概率和实践与综合运用等四个领域;2. 突出要点的卓有成效的常用方式方法有:(1) . ;(2). ;(3). ;(4). ;(5). ;(6). .参照资料:1. 时间安排充足将最正确时间用于要点内容的教课;2. 透辟解说要点内容;3.加强口头重申;4.着重板书提示;5. 加强实践应用 .3. 打破教课难点的卓有成效的常用方式方法有:(1). ;(2). ;(3). ;(4). ;5). ;(6). .参照资料:1.学生基础单薄,能够温故知新化难;2. 教课内容生疏难懂,能够分解难点化难;3. 教课内容抽象,能够直观教课化难;4. 内容复杂,简单混杂,能够建立网络化难 . 4. 初中数学教课的主要教课模式有:(1).;(2).;(3).;(4).;(5)..参照资料:一 . “指引——发现”模式这类模式是数学新课程教课中应用较为宽泛的一种教课模式,在教课活动中,教师不是将现成的知识灌注给学生,而是经过精心设置的一个个问题链,激发学生的求知欲,使学生在老师的指引与合作下,经过自主研究、合作沟通、发现问题、解决问题 .这类模式的教课目的是:学习发现问题的方法,培育、提高创建性思想能力.“指引——发现”模式的教课构造是:创建情境——提出问题——研究猜想——推理考证——获取结论。
(例:研究三角形全等的条件)二 . “活动——参加”模式这类模式经过教师的指引,学生自主参加数学实践活动,在活动中经过着手研究,参加实践,亲密数学与生活实质的联系,掌握数学知识的发生、形成过程和数学建模方法,形成用数学的意识。
在数学教课中,数学活动内容是丰富多彩的,部分数学活动既可在课内进行又能够在课外进行,像问题解决、数学游戏、数学实验。
试题(一)一填空(1)有效的数学学习活动不能单纯地依赖模仿与记忆,、与是学习数学的重要方式。
(2)《义务教育数学课程标准》的基本理念指出:义务教育阶段的数学课程应突出体现、和,使数学教育面向全体学生,实现:;;。
(3)学生是数学学习的,教师是数学学习的、与。
(4)《标准》中所陈述课程目标的动词分两类。
第一类,知识与技能目标动词,包括、、、、第二类,数学活动水平的过程性目标动词,包括、、。
二、简述《义务教育数学课程标准》(实验)的总体目标。
三、简述:(1)初中数学新课程的教学内容体系。
(2)你如何认识新课程的评价理念?四、何为说课?举例说明说课的基本内容和方法五、写出“多边形外角和”一课的教学设计简案。
(主要写教学目标,重点、难点,课题引入及教学策略)试题(二)一填空(1)数学教学活动必须建立在学生的认知和已有基础上。
教师应激发学生的学习积极性,向学生提供充分从事数学的机会,帮助他们在自主探索和的过程中真正理解和掌握数学知识技能、数学思想和方法,获得广泛的数学活动经验。
(2)《义务教育数学课程标准》的基本理念指出:义务教育阶段的数学课程应突出体现、和,使数学教育面向全体学生,实现:;;。
(3)评价的主要目的是为了全面了解学生的数学学习历程,激励学生的学习和改进教师的教学;应建立评价目标化、评价方法化的评价体系,对学生的数学学习评价要关注学生数学学习的,更要关注他们的。
(4)初中数学新课程的四大学习领域是、、、。
(5)《标准》中陈述课程目标的动词分两类。
第一类,目标动词,第二类,数学活动水平的目标动词。
二、简述《义务教育数学课程标准》(实验)的总体目标。
三、简述:(1)初中数学新课程的教学内容的特点。
(2)选择、确定教学内容的依据与标准。
四、谈谈你对数学新课程所提倡的评价方式与方法的认识。
五、写出“直角坐标系(第一课时)”一课的教学设计简案。
(主要写教学目标,重点、难点,课题引入及教学策略)试题(三)一填空(1)学生的数学学习内容应当是、、的,这些内容有利于学生主动地进行观察、实验、猜测、验证、推理与交流等数学活动。
初中数学教材教法测试题一填空(1)有效的数学学习活动不能单纯地依赖模仿与记忆,、与是学习数学的重要方式。
【动手实践、自主探索与合作交流】(2)《义务教育数学课程标准》的基本理念指出:义务教育阶段的数学课程应突出体现、和,使数学教育面向全体学生,实现:;;。
【基础性、普及性和发展性,实现:人人学有价值的数学;人人都能获得必要的数学;不同的人在数学上得到不同的发展。
】(3)学生是数学学习的,教师是数学学习的、与。
【主人,的组织者、引导者与合作者】(4)《标准》中所陈述课程目标的动词分两类。
第一类,知识与技能目标动词,包括、、、、第二类,数学活动水平的过程性目标动词,包括、、。
【了解或认识、理解、掌握、灵活运用。
经历或感受、体验或体会、探索】(5)数学教学活动必须建立在学生的认知和已有基础上。
教师应激发学生的学习积极性,向学生提供充分从事数学的机会,帮助他们在自主探索和的过程中真正理解和掌握数学知识技能、数学思想和方法,获得广泛的数学活动经验。
【的认知发展水平和已有知识经验的、活动、合作交流】(6)《义务教育数学课程标准》的基本理念指出:义务教育阶段的数学课程应突出体现、和,使数学教育面向全体学生,实现:;;。
【基础性、普及性、发展性、人人学有价值的数学;人人都能获得必要的数学;不同的人在数学上得到不同的发展。
】(7)评价的主要目的是为了全面了解学生的数学学习历程,激励学生的学习和改进教师的教学;应建立评价目标化、评价方法化的评价体系,对学生的数学学习评价要关注学生数学学习的,更要关注他们的。
【多元化、多样化、结果、学习过程】(8)初中数学新课程的四大学习领域是、、、。
【是数与代数、空间与图形、统计与概率、实践与综合应用。
】一、填空(1))动手实践、自主探索与合作交流。
(2)基础性、普及性和发展性,实现:人人学有价值的数学;人人都能获得必要的数学;不同的人在数学上得到不同的发展。
(3)主人,的组织者、引导者与合作者。
1《中学数学教材教法》试题库 1(共十一份)试题(一)一填空(1)有效的数学学习活动不可以纯真地依靠模拟与记忆,着手实践、自主研究与合作交流是学习数学的重要方式。
(2)《义务教育数学课程标准》的基本理念指出:义务教育阶段的数学课程应突出表现基础性、普及性和发展性,使数学教育面向全体学生,实现:人人学有价值的数学;人人都能获取必需的数学;不一样的人在数学上获取不一样的发展。
(3)学生是数学学习的主人,教师是数学学习的组织者、指引者与合作者。
(4)《标准》中所陈讲课程目标的动词分两类。
第一类,知识与技术目标动词,包含认识或认识、理解、掌握、灵巧运用 .第二类,数学活动水平的过程性目标动词,包含经历或感觉、体验或领会、研究。
二、简述《义务教育数学课程标准》(实验)的整体目标。
(15分)答:经过义务教育阶段的数学学习,学生能够:(1)获取适应将来社会生活和进一步发展所必需的重要数学知识以及基本的数学思想方和必需的应用技术;(2)初步学会运用数学的思想方式支察看、解析现实社会,去解决平时生活中和其余学科学习中的问题,增强应用数学的意识;(3)领会数学与自然及人类社会的亲密联系,了解数学的价值,增进对数学的理解和学好数学的信心;(4)拥有初步的创新精神和实践能力,要感情态度和一般能力方面都能获取充散发展。
三、简述:1)初中数学新课程的教课内容系统。
、重点:初中数学新课程的教课内容系统较从前有很大不一样。
依照新课程教课内容难易程度与学生的可接受性,将其称为第三学段,隶属于,详细有六个中心观点。
四大学习领域:数与代数、空间与图形、与概率、践与合用。
六个中心观点:数感、符号感、空念、念、意图、推理能力。
、重点:(1)价的内容由重果向果与程的并重,由重知向知、感情、度、价相合。
《准》指出:“价要关注学生学的果,更要关注他学的程⋯⋯要关注他在数学活中所表出来的感情与度,要帮助学生自我、成立自信。
”2)价的主体方式由元化向多元化。
试题(十)一填空(1)新课程教学内容的特点是,,。
(2)以学论教主要是从,,,,,六个方面对教师课堂教学进行评价。
(3)常用的中学数学教学方法有、、等。
(4)建构主义教学模式有、、。
(5)创设教学情境的基本原则有,,,,。
二、何为教学反思?,如何进行教学反思?三、简答题(1)简述初中数学新课程教学内容的编排特点。
(2)你对“基础知识和基本技能”是怎样理解的?(3)简述“情境—问题”模式的课堂教学基本结构和核心、。
(4)指导学生有效的进行合作学习需要注意那几个方面的问题。
四、什么是解题方法多样化?解题方法的多样化有什么作用,如何促进解决问题方式的多样化。
五、什么是教学设计,教学目标设计要对那几个方面的内容进行系统分析。
试题(十)一填空(1)综合化、过程化、现代化。
(2)情绪状态、注意状态、参与状态、交往状态、思维状态、生成状态。
(3)讲授法、探究式、合作学习法。
(4)支架式教学、抛锚式教学、随机进入式教学。
(5)现实性、趣味性、科学性、探究性和、发展性。
二、何为教学反思?,如何进行教学反思?答:反思是指教师以自己的教育教学实践为思考对象,对自己的教育行为、决策及教学效果进行认真的审视和分析,不断提高自己教学水平和专业素养的过程。
反思不仅仅是头脑内部的“想一想”,而是一个不断实践、学习、研究的过程,是自己与自己、自己与他人更深层次的对话。
反思是教师认识自己的重要途径,又是改变自己的前提。
教学是一门遗憾的艺术,即使是成功的课堂教学也难免有疏漏失误之处,课后要及时进行回顾、梳理,并对其作深刻反思、探究和认真的剖析,为教师再教积累理论和实践经验。
课后反思还要对自己的教学行为是否会对学生造成伤害进行反思。
有时,教师无意识的行为会对学生造成终身难以弥补的伤害,所以教师在与学生沟通时要时时注意自己的言行。
三、简答题(1)简述初中数学新课程教学内容的编排特点。
(2)你对“基础知识和基本技能”是怎样理解的?(3)简述“情境—问题”模式的课堂教学基本结构和核心、。
中学数学教材教法试题及答案一、选择题1、? 下列划分正确的是( D )?A 有理数包括整数、分数和零?B 角分为直角、象限角、对顶角和同位角?C 数列分为等比数列、等差数列、无限数列和递减数列?D 平行四边形分为对角线互相垂直的平行四边形和对角线不互相垂直的平行四边形2、概念的外延是概念所反映的( B )的总和?A 本质属性 ?B 本质属性的对象 ?C 对象的本质属性 ?D 属性3、“在同一时间内,从同一个方面,对于同一个思维对象,必须作出明确的肯定或否? 定”是逻辑思维的( A )?A 排中律 ?B 同一律 ?C 矛盾律 ?D 充足理由律4、当前中学数学教学改革的三大趋势是( B )?A 大众数学、实用数学、服务性学科 ?B 大众数学、服务性学科、问题解决?C 实用数学、服务性学科、问题解决 ?D 问题解决、大众数学、实用数学5、说课的基本要求包括( C )?A 科学性、思想性和实践性 ?B 科学性、理论性和严谨性?C 科学性、思想性和理论性 ?D 思想性、严谨性和实践性6、下图中A、B的关系是( A )A 对立关系B 全异关系C 同一关系D 矛盾关系7、下列哪一项不是确定中学数学教学内容的原则( D )?A 基础性原则 ?B 可行性原则 ?C 衔接性原则 ?D实际应用原则?8、与“无理数”成交叉关系的是( C )?A 无理数 B 不尽方根 C无限小数 D无限循环小数9、下列命题中,等值式复合命题是(A )?A 四边形为平行四边形,当且仅当它的一组对边平行且相等?B 棱形是平行四边形?C 若两个角是对顶角,则此两角相等?D 三角形两边之和大于第三边10、由教师对所授教材作重点、系统的讲述与分析,学生集中注意力倾听的教学方法?? 是( B)A谈话法B讲解法C练习法D引导发现法二、填空(每空1分,共17分)1、? 数学有高度的__________、__________、应用的____________等(抽象性? 精确性? 广泛性)2、????????????????????? 是反证法的逻辑基础。
初中数学教材教法试题及答案doc一、选择题(每题2分,共20分)1. 在初中数学教学中,以下哪种方法不属于启发式教学?A. 直接讲授法B. 问题引导法C. 情境模拟法D. 思维导图法答案:A2. 初中数学教材中,关于几何图形的教学,以下哪种方式最为有效?A. 仅通过文字描述B. 结合实物操作C. 仅通过图片展示D. 仅通过视频讲解答案:B3. 在初中数学教学中,以下哪种评价方式最能促进学生的自我反思?A. 仅进行书面测试B. 仅进行口头评价C. 结合书面测试和口头评价D. 仅进行自我评价答案:C4. 初中数学教材中,以下哪种教学活动最能激发学生的兴趣?A. 重复练习B. 竞赛活动C. 单一讲解D. 课堂讨论答案:B5. 在初中数学教学中,以下哪种教学策略最有助于学生理解数学概念?A. 直接告诉学生概念B. 通过实例引导学生发现概念C. 让学生自己创造概念D. 仅通过记忆来学习概念答案:B6. 初中数学教材中,以下哪种教学方法最能促进学生的批判性思维?A. 教师主导法B. 学生中心法C. 传统讲授法D. 多媒体教学法答案:B7. 在初中数学教学中,以下哪种方式最有助于学生理解数学公式?A. 仅通过公式推导B. 通过公式的实际应用C. 仅通过记忆公式D. 通过公式的历史背景答案:B8. 初中数学教材中,以下哪种教学手段最能帮助学生掌握数学技能?A. 重复练习B. 理论讲解C. 实践活动D. 教师演示答案:C9. 在初中数学教学中,以下哪种评价方式最能反映学生的真实水平?A. 单一的期末考试B. 定期的小测验C. 课堂表现评价D. 作业完成情况答案:B10. 初中数学教材中,以下哪种教学活动最能提高学生的数学素养?A. 仅进行数学知识的学习B. 结合实际问题进行学习C. 仅进行数学竞赛D. 仅进行数学游戏答案:B二、填空题(每题2分,共20分)1. 在初中数学教学中,教师应该___________(引导/强制)学生进行思考,而不是仅仅依赖记忆。
包头师范学院数学科学学院《中学数学教材教法》试题库一、填空:(15× 2= 30 分)1、中学数学教课目的拟订的依照:党和国家的教育目标,中学基础教育的性质和任务,数学的特色,学生的年纪特色。
1、中学数学教课内容确定的依照有四条:⑴教育的性质、任务和培育目标。
⑵经济、社会发展的需要。
⑶数学的特色和发展水平。
(4) 中学生知识、能力的发展水平。
1、在高中数学新课程标准中,基础内容增添了四项内容:向量、算法、概率、统计。
1、逻辑思想的基本规律有四条:同一律、矛盾律、排中律、充分原因律。
1、义务教育阶段数学学习的内容区分为“数与代数” 、“空间与图形” 、“统计与概率” 、“ 实践与综合应用”四个领域,重申学生的数学活动,发展学生的数感、符号感、空间看法、统计看法,以及应意图识与推理能力。
1、《义务教育数学课程标准》明确提出了数学课程的整体目标,而后从知识与技术、数学思虑、解决问题、感情与态度四个方面进一步对数学课程整体目标进行了论述。
1、板书是数学教师一定掌握的基本技术,板书要有计划性,板书要清楚,板书要完好、规范,板书要有启示性,便于学生思虑、理解、记忆。
2、确定中学数学的教课内容应当按照以下五个原则:基础性原则、可接受性原则、连接性原则、可行性原则、一致性与灵巧性相联合原则。
2、在我国,数学家把数学的特色详细总结有五点,它们是:抽象性、精准性、应用的宽泛性、语言性、优美性。
2、中学数学的传统教课方法五条,它们是:解说法、讲话法、练习法、讲练联合教课法、教具演示法。
2、中学数学的教课工作包含五项工作:备课、上课、课外工作、学生学习成绩的查核、教课研究。
3、中学数学教课目的包含三个方面:学好双基、培育能力、进行思想教育。
3、数学的三大能力:运算能力、空间想象能力、剖析问题和解决问题的能力。
3、义务教育阶段的数学课程应突出表现基础性、普及性和发展性,使数学教育面向全体学生,实现人人学有价值的数学;人人都能获取必需的数学;不一样的人在数学上获取不一样的发展的教育理念。
《中学数学教材教法》试题库试题(一)共十份一填空(1)有效的数学学习活动不能单纯地依赖模仿与记忆,动手实践、自主探索与合作交流是学习数学的重要方式。
(2)《义务教育数学课程标准》的基本理念指出:义务教育阶段的数学课程应突出体现基础性、普及性和发展性,使数学教育面向全体学生,实现:人人学有价值的数学;人人都能获得必要的数学;不同的人在数学上得到不同的发展。
(3)学生是数学学习的主人,教师是数学学习的组织者、引导者与合作者。
(4)《标准》中所陈述课程目标的动词分两类。
第一类,知识与技能目标动词,包括了解或认识、理解、掌握、灵活运用.第二类,数学活动水平的过程性目标动词,包括经历或感受、体验或体会、探索。
二、简述《义务教育数学课程标准》(实验)的总体目标。
(15分)答:通过义务教育阶段的数学学习,学生能够:(1)获得适应未来社会生活和进一步发展所必需的重要数学知识以及基本的数学思想方和必要的应用技能;(2)初步学会运用数学的思维方式支观察、分析现实社会,去解决日常生活中和其它学科学习中的问题,增强应用数学的意识;(3)体会数学与自然及人类社会的密切联系,了解数学的价值,增进对数学的理解和学好数学的信心;(4)具有初步的创新精神和实践能力,要情感态度和一般能力方面都能得到充分发展。
三、简述:(1)初中数学新课程的教学内容体系。
1、要点:初中数学新课程的教学内容体系较以前有很大不同。
按照新课程教学内容难易程度与学生的可接受性,将其称为第三学段,隶属于,具体有六个核心概念。
四大学习领域:数与代数、空间与图形、统计与概率、实践与综合应用。
六个核心概念:数感、符号感、空间观念、统计观念、应用意识、推理能力。
2 、要点:(1)评价的内容由重结果转向结果与过程的并重,由重认知转向知识、情感、态度、价值观相结合。
《标准》指出:“价要关注学生学习的结果,更要关注他们学习的过程……要关注他们在数学活动中所表现出来的情感与态度,要帮助学生认识自我、建立自信。
”(2)评价的主体方式由单元化转向多元化。
《标准》指出:“评价的主体和方式要多样化”(3) 评价主体也呈现多元化趋势,不再是单一的教师评价模式。
(4)评价结果的出现不再是单纯的分数或等级,采取定量与定性相结合的方式呈现,充分重视学生的个性发展。
四、何为说课?举例说明说课的基本内容和方法说课,就是教师以教育教学理论为指导,在精心备课的基础上,面对同行、领导或教学研究人员,主要用口头语言和有关的辅助手段阐述某一学科课程或一具体课题的教学设计(或教学得失),并与听课者一起就课程目标的达成、教学流程的安排、重、难点的把握及教学效果与质量的评价等方面进行预测或反思,共同研讨进一步改进和优化教学设计的教学研究过程。
说课主要包括以下几个方面的内容:说教材:1)剖析教材,按照课程《标准》的要求 ,简要阐述所选内容在本课题、单元乃至学段中的地位、作用和意义,说所选内容的学习的重、难点以及确定这些重、难点的依据是什么,等。
2)课时安排,根据教材编写的思路和结构特点,充分考虑学生的认知水平和年龄特征,对所选内容或课题作出合理的课时安排并阐述这样安排的依据。
说教学目标:阐述知识与技能、过程与方法、情感态度与价值观三个目标,并在课程标准的指导下,就学习内容的教与学的目标要求,从认知性学习目标、技能性学习目标和体验性学习目标等方面进行分层化解发,阐述依托内容载体实现这些目标要求的途径与方法。
说学情:说学生的年龄特征、认知规律、学习方法和技巧及已有的生活经验和知识经验;说学生个性发展和群体提高的方法与策略;对所任教班级的班风、学风、合作精神和团队意识等方面进行全面客观的分析,同时对班级中的特殊个体的特征进行单独分析。
说教法:根据本课题的内容的特点、教学目标和学生的学业情况,说出选用的教学方法和手段,以及采用这些方法和手段的理论依据。
说教学程序:说教学活动展开的时间序列,包括教具学具准备,设计思路,教学流程,板书设计等五、写出“多边形内角和”一课的教学设计简案。
(主要写教学目标,重点、难点,课题引入及教学策略)试题(二)一填空(1)数学教学活动必须建立在学生的认知认知发展水平和已有知识经验的基础上。
教师应激发学生的学习积极性,向学生提供充分从事数学活动的机会,帮助他们在自主探索和合作交流的过程中真正理解和掌握数学知识技能、数学思想和方法,获得广泛的数学活动经验。
(2)《义务教育数学课程标准》的基本理念指出:义务教育阶段的数学课程应突出体现基础性、普及性、发展性,使数学教育面向全体学生,实现:人人学有价值的数学;人人都能获得必要的数学;不同的人在数学上得到不同的发展。
(3)评价的主要目的是为了全面了解学生的数学学习历程,激励学生的学习和改进教师的教学;应建立评价目标多元化、评价方法多样化的评价体系,对学生的数学学习评价要关注学生数学学习的结果,更要关注他们的学习过程。
(4)初中数学新课程的四大学习领域是是数与代数、空间与图形、统计与概率、实践与综合应用。
(5)《标准》中陈述课程目标的动词分两类。
第一类,知识与技能目标动词,第二类,数学活动水平的过程性目标动词。
二、简述《义务教育数学课程标准》(实验)的总体目标。
答:通过义务教育阶段的数学学习,学生能够:(1)获得适应未来社会生活和进一步发展所必需的重要数学知识以及基本的数学思想方法和必要的应用技能;(2)初步学会运用数学的思维方式支观察、分析现实社会,去解决日常生活中和其它学科学习中的问题,增强应用数学的意识;(3)体会数学与自然及人类社会的密切联系,了解数学的价值,增进对数学的理解和学好数学的信心;(4)具有初步的创新精神和实践能力,要情感态度和一般能力方面都能得到充分发展。
三、简述:(1)初中数学新课程的教学内容的特点。
(2)选择、确定教学内容的依据与标准。
答:(1)1、教学内容综合化;2、教学内容过程化;3教学内容现代化。
(2)1、科学标准性,1、可行性标准,3、社会作用标准,4、教育作用标准。
2、加强数学各部分内容之间的联系,发展学生的综合应用能力。
四、谈谈你对数学新课程所提倡的评价方式与方法的认识。
(1)评价的内容由重结果转向结果与过程的并重,由重认知转向知识、情感、态度、价值观相结合。
《标准》指出:“价要关注学生学习的结果,更要关注他们学习的过程……要关注他们在数学活动中所表现出来的情感与态度,要帮助学生认识自我、建立自信。
”(2)评价的主体方式由单元化转向多元化。
《标准》指出:“评价的主体和方式要多样化”,改变单一的书面测试模式。
(3)评价主体也呈现多元化趋势,不再是单一的教师评价模式。
(4)评价结果的出现不再是单纯的分数或等级,采取定量与定性相结合的方式呈现,充分重视学生的个性发展。
五、写出“直角坐标系(第一课时)”一课的教学设计简案。
(主要写教学目标,重点、难点,课题引入及教学策略)试题(三)一填空(1)学生的数学学习内容应当是(现实的、有意义的、富有挑战性)的,这些内容有利于学生主动地进行观察、实验、猜测、验证、推理与交流等数学活动。
(2)《义务教育数学课程标准》的基本理念指出:义务教育阶段的数学课程应突出体现基础性、普及性和发展性,使数学教育面向全体学生,实现:人人学有价值的数学;人人都能获得必要的数学;不同的人在数学上得到不同的发展。
(3)学生是数学学习的主人,教师是数学学习的组织者、引导者与合作者。
(4)《标准》中所陈述课程目标的动词分两类。
第一类,知识与技能目标动词,包括了解或认识、理解、掌握、灵活运用、第二类,数学活动水平的过程性目标动词,包括经历或感受、体验或体会、探索。
二、谈谈你对数学课程总体目标与具体目标关系的认识。
答:《标准》关于目标的叙述明确表明:数学课程的目标不只是让学生获得必要的数学知识、技能与数学思想方法。
它还应当包括促进学生思维能力、思维水平方面,用数学解决问题能力方面,情感与态度方面的发展。
目标突出了学生的发展和社会的需要。
为此总体目标被细化为四个方面的具体目标:知识与技能、数学思考、解决问题、情感与态度。
所以,作为实现课程目标的主要途径,数学课堂教学活动应当将这“四个方面”同时作为我们的教学目标,而不是仅仅关注其中的一个或几个方面,如知识与技能、解决问题等,或是将其中的某一目标(例如情感与态度)作为实现其它目标过程中的一个“副产品”。
另一方面,四个目标是在丰富多彩的数学活动中实现的。
其中,数学思考、解决问题、情感与态度的发展离不开知识与技能的学习,而知识与技能的学习必须有利于其它目标的实现。
这里包含两层意思:一是“数学思考、解决问题、情感与态度”目标的实现是通过数学知识的学习来完成的,不需要也不可能为它设置专门课程;二是学什么样的知识技能,应当首先考虑到是否有利于其它三方面的目标的实现。
三、简述:(1)初中数学新课程的教学内容体系。
(2)《标准》统计与概率领域的内容及要求有哪些具体变化。
1、答:初中数学新课程的教学内容体系较以前有很大不同。
按照新课程教学内容难易程度与学生的可接受性,将其称为第三学段,隶属于,具体有六个核心概念。
四大学习领域:数与代数、空间与图形、统计与概率、实践与综合应用。
六个核心概念:数感、符号感、空间观念、统计观念、应用意识、推理能力。
2 、答:(1)反映数据统计的全过程:发现并提出问题,收集和整理数据、表示数据、分析数据、做出合理的决策,对结果进行评价、交流与改进。
(2)体会抽样的必要性和随机抽样的重要性,体会用样本估计总体的初步思想。
(3)根据数据做出推理和合理和论证,并初步学会用概率统计语言进行交流。
四、在“空间与图形”的教学实施过程中,你如何体现其教育价值则。
答:(1)“空间与图形”是学生感受图形世界的现实性和丰富多采的载体。
(2)“空间与图形”是学生数学思维训练的好载体。
(3)“空间与图形”是数学育人的载体。
五、写出“三角形内角和”一课的教学设计简案。
(主要写教学目标,重点、难点,课题引入及教学策略)试题(四)一填空(1)数学教学活动必须建立在学生的认知发展水平和已有知识经验的基础上。
教师应激发学生的学习积极性,向学生提供充分从事数学的机会,帮助他们在自主探索和合作交流的过程中真正理解和掌握数学知识技能、数学思想和方法,获得广泛的数学活动经验。
(2)《义务教育数学课程标准》的具体目标是知识与技能、数学思考、解决问题、情感与态度。
(3)“数与代数”的教学应遵循的原则是过程性原则、现实性原则、探索性原则。
(4)初中数学新课程的四大学习领域是数与代数、空间与图形、统计与概率、实践与综合应用。
(5)《标准》中陈述课程目标的动词分两类。
第一类,知识与技能、目标动词,第二类,数学活动水平的过程性目标动词。
二、谈谈你对情感态度价值观目标的认识。