厦门干部调动及落户全过程
- 格式:doc
- 大小:32.50 KB
- 文档页数:2
厦门市本科生干部调动和社区集体户落户过程在办理的过程中,得到了公司的全力支持和很多人的帮助,有我的同学、同事,还有小鱼论坛上的鱼友们~能办成这些多亏了他们啊!谢过了~!关于干部调动,厦门人才中心人事代理部其实已经有详细的过程了(关于跨省、市人才流动:),不过对于没有办理过的人来说,简直就是天书!经历过这次长达三个月的办理过程,不经感叹,在中国办事真不容易!这是我向无数个有关部门咨询,自己慢慢摸索弄好的,所以我决定把我此次办理的经验写出来,尽量写的详细点,给以后要办理的童鞋借鉴借鉴,让大家少走点弯路。
开场白说完了,开始说正事吧。
说说我的个人情况:本科毕业一年,在单位缴交社医保满一年(普通教育本科毕业但所学专业、工作经历与接收单位主营业务不对口的,还须已在接收单位连续工作满一年),档案、户口和党组织关系都落在中国海峡人才市场(福州)。
我本人就是公司负责人事这块的,但是这个从来没办理过,公司的支持是很重要的!办理此过程必须由公司名义去办理调动,因为后面很多很多的材料需要公司盖章。
详细办理过程:1、先用单位帐号及密码登录厦门人事网(),点击干部调动,录入调动人员信息,然后填写好《人事关系调动审批表》,并网上上报,保存后在线打印人事关系调动审批表(打印成正反面)一式三份以及《调动人员情况登记表》一份。
前提条件是公司的人事代理是在厦门人才服务中心以及在厦门人事网有账号,一般公司都会有,除非你的公司不正规,那就要小心点了,公司没有的话就要赶紧去办了!《人事关系调动审批表》很重要,后面一共有五个章要盖。
先盖好现在单位的章,如果之前档案是寄放在外地人才市场的,再把表格给外地人才市场(事先电话咨询下,能快递最好快递,不能的话最好是请当地的亲友帮忙办一下,要不自己为一张表格亲自跑一趟要花不少钱的),我将《人事关系调动审批表》、本人身份证复印件、亲笔委托书快递给福州同学委托她帮忙办理:(1)《人事关系调动审批表》盖章(调出单位和调出单位主管部门那盖章);(2)借出你在人才市场的户口页原件和并有集体户首页的复印件(加盖当地人才中心户口专用的章)。
厦门专科学历落户流程一、前期准备1.1 确认自己是否符合落户条件根据厦门市人才引进政策,专科学历属于优先落户类别,申请人需要年龄在35周岁以下,且在厦门市连续缴纳社会保险满24个月以上。
1.2 准备材料申请人需要准备身份证、户口本、学历证书、工作证明等相关材料。
二、申请落户2.1 提交申请材料申请人需要将准备好的材料提交到所在区(县)人力资源和社会保障局进行审核。
2.2 审核材料所在区(县)人力资源和社会保障局会对申请人提交的材料进行审核。
如果审核通过,将出具《厦门市优秀专业技术人才居住证》。
2.3 领取居住证申请人需携带身份证及其他相关证件到当地派出所领取《厦门市优秀专业技术人才居住证》。
三、办理落户手续3.1 前往公安局办理落户手续持有《厦门市优秀专业技术人才居住证》的申请人需要前往所在区(县)公安局办理落户手续。
3.2 提交材料申请人需要提交身份证、户口本、居住证等相关材料。
3.3 审核材料公安部门会对申请人提交的材料进行审核。
如果审核通过,将出具《居民身份证》。
3.4 领取身份证申请人需携带相关证件到当地派出所领取《居民身份证》。
四、注意事项4.1 提前做好准备在办理落户手续前,申请人需要提前准备好相关材料,确保符合厦门市人才引进政策要求。
4.2 注意时间节点申请人需注意时间节点,及时提交申请材料和办理手续,以免耽误落户进程。
4.3 合法合规申请申请人需按照厦门市相关政策要求合法合规地进行申请,避免违法操作导致不必要的麻烦和损失。
五、总结厦门市对专科学历的优秀专业技术人才实行优惠政策,为其提供了更加便捷的落户渠道。
在进行落户申请前,申请人需要认真了解相关政策和要求,并提前准备好相关材料。
在办理过程中,需注意时间节点和合法合规申请,以确保顺利完成落户手续。
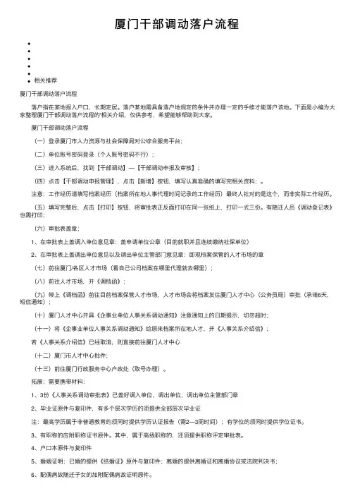
厦门⼲部调动落户流程相关推荐厦门⼲部调动落户流程 落户指在某地报⼊户⼝,长期定居。
落户某地需具备落户地规定的条件并办理⼀定的⼿续才能落户该地。
下⾯是⼩编为⼤家整理厦门⼲部调动落户流程的'相关介绍,仅供参考,希望能够帮助到⼤家。
厦门⼲部调动落户流程 (⼀)登录厦门市⼈⼒资源与社会保障局对公综合服务平台; (⼆)单位账号密码登录(个⼈账号密码不⾏); (三)进⼊系统后,找到【⼲部调动】—【⼲部调动申报及审核】; (四)点击【⼲部调动申报管理】,点击【新增】按钮,填写认真准确的填写完相关资料;。
注意:⼯作经历请填写档案经历(档案所在地⼈事代理时间记录的⼯作经历)最终⼈社对的是这个,⽽⾮实际⼯作经历。
(五)填写完整后,点击【打印】按钮,将审批表正反⾯打印在同⼀张纸上,打印⼀式三份。
有随迁⼈员《调动登记表》也需打印; (六)审批表盖章; 1、在审批表上盖调⼊单位意见章:盖申请单位公章(⽬前就职并且连续缴纳社保单位) 2、在审批表上盖调出单位意见以及调出单位主管部门意见章:即现档案保管的⼈才市场的章 (七)前往厦门/各区⼈才市场(看⾃⼰公司档案在哪⾥代理就去哪⾥); (⼋)前往⼈才市场,开《调档函》; (九)带上《调档函》前往⽬前档案保管⼈才市场,⼈才市场会将档案发往厦门⼈才中⼼(公务员局)审批(承诺6天,短信通知); (⼗)厦门⼈才中⼼开具《企事业单位⼈事关系调动通知》注意通知上的⽇期提⽰,切勿超时; (⼗⼀)将《企事业单位⼈事关系调动通知》给原来档案所在地⼈才,开《⼈事关系介绍信》; 若《⼈事关系介绍信》已经取消,则直接前往厦门⼈才中⼼ (⼗⼆)厦门市⼈才中⼼批件; (⼗三)前往厦门⾏政服务中⼼户政处(取号办理)。
拓展:需要携带材料: 1、3份《⼈事关系调动审批表》已盖好调⼊单位,调出单位,调出单位主管部门章 2、毕业证原件与复印件,有多个层次学历的须提供全部层次毕业证 注:最⾼学历属于⾮普通教育的须同时提供学历认证报告(需2—3周时间);有学位的须同时提供学位证书。
2024年厦门应届生落户流程下载温馨提示:该文档是我店铺精心编制而成,希望大家下载以后,能够帮助大家解决实际的问题。
文档下载后可定制随意修改,请根据实际需要进行相应的调整和使用,谢谢!并且,本店铺为大家提供各种各样类型的实用资料,如教育随笔、日记赏析、句子摘抄、古诗大全、经典美文、话题作文、工作总结、词语解析、文案摘录、其他资料等等,如想了解不同资料格式和写法,敬请关注!Download tips: This document is carefully compiled by theeditor. I hope that after you download them,they can help yousolve practical problems. The document can be customized andmodified after downloading,please adjust and use it according toactual needs, thank you!In addition, our shop provides you with various types ofpractical materials,such as educational essays, diaryappreciation,sentence excerpts,ancient poems,classic articles,topic composition,work summary,word parsing,copy excerpts,other materials and so on,want to know different data formats andwriting methods,please pay attention!2024年厦门应届生落户流程如下:1. 准备材料在开始办理落户手续之前,你需要准备好以下材料:- 毕业证书- 身份证- 户口本- 银行卡(用于缴纳税费)- 劳动合同或offer- 常住人口迁移证(前往当地公安局办理)2. 查询落户政策在办理落户手续之前,你需要了解厦门的落户政策。
厦门专科学历落户流程厦门是一个美丽的海滨城市,吸引了许多人来这里生活和工作。
想要在厦门落户,不仅需要有一定的条件,还需要办理一些手续。
下面是厦门专科学历落户的流程介绍。
一、入户资格条件1.持有厦门市户籍或外地户籍但在厦门市连续工作满五年的人员。
2.专科学历以及同等学力的人员,需要在厦门市连续工作满一年。
二、准备材料2.户口簿原件及复印件(外地户籍人员)。
3.学历证书原件及复印件。
4.居住证原件及复印件(外地户籍人员)。
5.连续工作证明材料(工资流水、社保缴纳证明等)。
三、申请流程1.首先,到个人户籍所在地的派出所申请填写《申请居民户口登记表》。
2.随后,缴纳相关费用,并提供上述准备的材料。
3.派出所将收到的材料送交至市公安局相关部门进行审核。
4.审核通过后,市公安局将出具《居民户口登记证》。
外地户籍人员还需要同时办理《居民居住证》。
5.携带居民户口登记证、居民居住证等证件,到所在地派出所办理相关落户手续。
6.成功办理后,领取居民户口本,宣告落户。
四、注意事项1.办理过程中,尽量提前了解相关政策和材料要求,以免耽误时间。
3.办理居民户口登记后,需要在规定时间内将相关信息进行变更,如改变居住地、婚姻状况等。
五、权益保障1.落户后,享受与当地居民相同的基本公共服务和社会保障。
2.落户后,可选择在当地购买住房,并享受相应的购房福利政策。
3.落户后,可参加当地的就业和创业扶持政策。
4.落户后,子女可参加当地的义务教育,并享受相应的教育优惠政策。
总之,厦门专科学历落户需要满足一定的条件,并按照一定的流程进行办理。
在办理过程中,需要准备相关材料,并遵守相关规定。
办理成功后,可以享受到当地的基本公共服务和社会保障,以及一些福利政策。
希望以上信息对您有所帮助。
公务员调入手续办理流程下载温馨提示:该文档是我店铺精心编制而成,希望大家下载以后,能够帮助大家解决实际的问题。
文档下载后可定制随意修改,请根据实际需要进行相应的调整和使用,谢谢!并且,本店铺为大家提供各种各样类型的实用资料,如教育随笔、日记赏析、句子摘抄、古诗大全、经典美文、话题作文、工作总结、词语解析、文案摘录、其他资料等等,如想了解不同资料格式和写法,敬请关注!Download tips: This document is carefully compiled by theeditor. I hope that after you download them,they can help yousolve practical problems. The document can be customized andmodified after downloading,please adjust and use it according toactual needs, thank you!In addition, our shop provides you with various types ofpractical materials,such as educational essays, diaryappreciation,sentence excerpts,ancient poems,classic articles,topic composition,work summary,word parsing,copy excerpts,other materials and so on,want to know different data formats andwriting methods,please pay attention!公务员调入手续办理流程公务员调入手续办理流程主要包括以下5个方面:一、调入单位有编制空缺并同意接收1.1 调入单位核实编制情况,确认有编制空缺1.2 调入单位根据工作需要,同意接收调入公务员二、编制管理部门办理相关入编手续2.1 编制管理部门对调入公务员进行入编审查2.2 编制管理部门办理调入公务员入编手续三、填写公务员调任转任登记表3.1 调出单位填写公务员调任转任登记表3.2 调入单位在调任转任登记表上签署意见四、相关部门出具同意调入函和商调函4.1 调入单位主管部门向调出单位主管部门出具同意调入函4.2 调入单位主管部门向调出单位主管部门出具商调函五、办理其他相关手续5.1 调出单位主管部门协助办理调出手续5.2 调入单位主管部门协助办理调入手续总结:公务员调入手续办理流程涵盖了调入单位编制审查、调任转任登记表填写、相关部门函件出具以及调出和调入手续办理等多个环节,确保了公务员调入的合法性和规范性。
干部调动流程(一)人才调动或离职录用申报条件1、坚持党的路线、方针、政策,思想作风正派,无政治经济问题,身体健康,能坚持正常工作,且所学专业、工作经历与接收单位主营业务对口。
2、具备研究生以上学历或高级职称的,年龄须距离法定退休年龄十年以上。
3、具备大学本科学历的,年龄须距离法定退休年龄十五年以上。
其中:(1)普通教育本科毕业但所学专业、工作经历与接收单位主营业务不对口的,还须已在接收单位连续工作满一年(提供社保缴交证明);(2)非普通教育本科毕业的(须有普通教育大中专毕业起点学历并提交证书),还须已在接收单位连续工作满两年(提供社保缴交证明)。
4、具备普通教育大中专学历的,年龄须三十五周岁以下(有中级职称的可放宽到距离法定退休年龄十五年以上)。
其中:(1)岛内企业接收的,普通教育大专学历还须已在接收单位连续工作满四年(提供社保缴交证明),普通教育中专学历还须已在接收单位连续工作满五年(提供社保缴交证明);(2)岛外企业接收的,普通教育大专学历还须已在接收单位连续工作满三年(提供社保缴交证明),普通教育中专学历还须已在接收单位连续工作满四年(提供社保缴交证明)。
5、具备厦门市常住户口的,年龄须距离法定退休年龄十五年以上。
(二)人才调动或离职录用申报程序1、登录人事网(/)申报调入人员信息,并在线打印调动表(或录用表):登录人事网——网上办事——干部调动申报及审核——干部调动申报管理——编辑未上报——新增,申报拟接收人员信息,根据拟接收人员的档案状态分别按照“调动”或“重新录用、就业”申报:①至今仍在调出单位上班或保留人事关系人员的,在线打印“人事关系调动审批表”(以下简称‘调动表’)②已办理了辞职、辞退、自动离职、除名的离职人员,在线打印“专业技术人员和管理人员重新录用(就业)审批表”(以下简称‘录用表’)调动表或录用表一式三份,备齐各种证件和材料(参见下列申报材料清单)报厦门人才中心人事代理部审核并发函调档;3、收到厦门人才中心调档函后,将调档函提交至原档案管理部门,原档案管理部门将当事人档案转递厦门人才中心:当事人的档案应按规定由原档案管理部门通过机要直接寄达厦门人才中心,严禁个人自带档案。
公务员调动流程公务员调动是指国家机关、事业单位、企业单位内部人员在不改变其基本工作单位的情况下,进行工作岗位、工作地点、工作职责等方面的变更。
公务员调动流程是一项非常重要的管理工作,它对于维护国家机关、事业单位、企业单位的正常运转,保障公务员个人权益以及提高工作效率都具有重要意义。
下面我们将详细介绍公务员调动的流程。
首先,公务员调动的流程一般是由人事部门牵头负责的。
当有公务员需要调动时,首先需要向人事部门提交书面申请,说明调动的原因、目的、调动后的岗位、工作地点等相关信息。
申请书需要写明个人基本情况、工作经历、学历背景以及调动的理由等内容,以便人事部门进行审核。
其次,人事部门会对申请进行审核。
审核内容主要包括申请人的个人资料真实性、调动的合理性、调动后的工作岗位是否需要补充人员以及单位内部的人事安排等。
如果审核通过,人事部门会向上级主管部门递交调动申请,等待上级主管部门审批。
接下来,上级主管部门会对调动申请进行审批。
审批内容主要包括对调动申请的合理性、对单位内部工作的影响以及对申请人个人发展的考量等。
如果审批通过,上级主管部门会下发调动通知,通知申请人进行调动准备工作。
最后,申请人接到调动通知后,需要按照通知要求进行调动准备工作。
包括办理调动手续、交接工作、熟悉新岗位工作环境等。
在完成准备工作后,申请人即可按照通知要求正式调动到新岗位上进行工作。
总的来说,公务员调动流程是一个严格规范的程序,需要经过多个环节的审核和审批。
这是为了保证调动的合理性和公平性,同时也是为了保障公务员个人的权益和单位内部工作的正常开展。
只有经过严格的程序和审核,才能确保调动的公正性和合理性,从而更好地发挥公务员的工作作用,提高单位的整体工作效率。
希望以上内容能够对公务员调动流程有个清晰的了解,对于需要进行调动的公务员们也能够提供一定的帮助。
同时,也希望各级人事部门和上级主管部门能够严格按照规定程序进行调动审批,确保公务员调动工作的公正和合理。
(1).干部调动申报基本条件1.坚持党的方针、路线和政策,思想作风正派,无政治经济问题;2.身体健康,能坚持正常工作;3.具有研究生以上学历或高级职称的,年龄距离法定退休年龄十年以上;4.大学本科学历毕业的,年龄距离法定退休年龄十五年以上;5.中专学历毕业且具有中级职称、或专科学历毕业且具有中级职称的,年龄距离法定退休年龄十五年以上,且须在厦同一单位缴满3-5年社保(引进到岛内企业的,具有专科学历的须缴满4年社保,具有中专学历的须缴满5年社保;引进到岛外企业的,具有专科学历的须缴满3年社保,具有中专学历的须缴满4年社保);6.中专学历毕业、或专科学历毕业的,年龄在三十五周岁以下,且须在厦同一单位缴满3-5年社保(引进到岛内企业的,具有专科学历的须缴满4年社保,具有中专学历的须缴满5年社保;引进到岛外企业的,具有专科学历的须缴满3年社保,具有中专学历的须缴满4年社保);7.专业对口。
(2).申办程序步骤1 调入单位登录厦门人事网录入调动人员信息,并打印人事关系调动审批表;调出方所在地县、地、市人事部门签章;步骤2 调入单位(市属事业单位经主管部门、区属事业单位经区人劳局、人事关系委托人才服务机构代理的经所委托人才服务机构)调档审查,在调动审批表上签章;步骤3 调入单位登录厦门人事网点击“上报”申报信息(自管档案企业单位、省部属事业单位、市属事业单位直接上报,区属事业单位经区人劳局网上审批后上报,人事关系委托人才服务机构代理的经所委托人才服务机构网上审批后上报);步骤4 厦门市人事局人才开发处网上审批(市、区属事业单位待报送书面材料后审批);步骤5 审批通过的,自管档案企业单位、省部属事业单位、市属事业单位备齐材料并带上人事档案直接上报市人事局人才开发处,区属事业单位经区人劳局统一上报,人事关系委托人才服务机构代理的经所委托人才服务机构统一上报;步骤6 厦门市人事局人才开发处审查材料,网上申报信息填写完整无误的,办理完毕(调入市属单位的,由市人事局发调令;调入驻厦省部属单位的,由市人事局在干部调动审批表上签章;需迁移户口的,填写《干部调入情况登记表》一份,经市人事局审批同意后到市公安局户政部门办理户口准迁证);网上申报弄虚作假的,直接退回,并追究有关当事人的责任;步骤7 到调出单位人事部门办理调出,到户口迁出地公安机关办理户口迁出手续;步骤8 持行政介绍信、户口迁移证、户口准迁证,调入驻厦省部属单位的持干部调动审批表复印件、户口迁移证、户口准迁证到市人事局人才开发处报到,人才开发处在户口准迁证背面备注签章并开具行政关系介绍信(调入驻厦省部属单位的无需开具行政关系介绍信);步骤9 到单位报到(其中,市属事业单位经主管单位,区属事业单位经区人劳局,人事关系委托人才服务机构代理的经所委托人才服务机构转介绍到就业单位);步骤10 持单位证明、人才开发处签章备注的户口准迁证到公安机关落户。
本科落户厦门办理流程本科生在厦门办理落户手续的流程可以分为以下几个步骤:第一步:准备材料在办理落户手续之前,需要准备一系列的材料。
首先是身份证明,包括身份证、户口本等;其次是学历证明,包括毕业证书、学位证书等;还需要提供户籍所在地的居住证明、婚姻状况证明等。
此外,还需要提供申请人的照片、户口迁移证明等材料。
第二步:填写申请表格准备好材料后,需要填写厦门市落户申请表格。
申请表格包括个人基本信息、户籍迁移信息、学历信息等内容。
填写时需要仔细核对,确保信息的准确性。
第三步:递交申请材料将填好的申请表格和准备好的材料一同递交至厦门市公安局出入境管理部门。
在递交时,需要按照工作人员的指示进行材料的分类和整理,并将材料放入指定的文件袋中。
第四步:现场审核办理人员会对递交的材料进行现场审核。
审核内容包括材料的完整性、真实性以及符合规定的要求。
如果材料不符合要求或不完整,办理人员会要求补充或修改。
第五步:缴费审核通过后,办理人员会告知申请人需要缴纳的费用和缴费方式。
申请人可以选择现金或银行转账等方式进行缴费。
第六步:等待审批缴费完成后,申请人需要耐心等待审批结果。
审批时间一般为15个工作日左右,具体时间根据办理情况而定。
第七步:领取落户证审批通过后,申请人可携带身份证等有效证件到指定地点领取厦门市落户证。
领取时需要进行身份验证和签字确认。
第八步:办理相关手续领取落户证后,申请人还需要办理一些与落户相关的手续。
例如,需要到当地派出所办理居住登记、社保卡办理等,以便享受相应的公共服务和社会保障待遇。
总结起来,本科生在厦门办理落户手续的流程包括准备材料、填写申请表格、递交申请材料、现场审核、缴费、等待审批、领取落户证和办理相关手续等步骤。
办理时需要注意材料的准备和填写的准确性,遵守办理程序,按时缴费,耐心等待审批结果,并在领取落户证后及时办理相关手续。
这样,本科生就可以顺利办理厦门市的落户手续,享受到相应的权益和便利。
厦门户⼝迁⼊如何办理厦门户⼝迁⼊办理流程厦门户⼝迁⼊的办理流程是什么?厦门户⼝迁⼊办理有什么条件?厦门户⼝迁⼊办理需要哪些材料?厦门户⼝迁⼊在哪⾥办理?办理条件投靠⼊户:夫妻投靠、未成年⼦⼥投靠⽗母,要将户⼝迁⼊岛内的,需要被投靠⼈登记为...想要了解更多关于厦门户⼝迁⼊如何办理的知识,跟着店铺⼩编⼀起看看吧。
厦门户⼝迁⼊办理流程厦门户⼝迁⼊的办理流程是什么?厦门户⼝迁⼊办理有什么条件?厦门户⼝迁⼊办理需要哪些材料?厦门户⼝迁⼊在哪⾥办理?投靠⼊户:夫妻投靠、未成年⼦⼥投靠⽗母,要将户⼝迁⼊岛内的,需要被投靠⼈登记为本市户籍⼈⼝时间及夫妻(⽗母)结婚登记时间均满5周年。
办理材料夫妻投靠⼊户:1、夫妻双⽅的户⼝簿2、夫妻双⽅的⾝份证3、夫妻双⽅的结婚证。
4、以上材料需原件和复印件(A4规格)1套。
未成年⼦⼥投靠⽗母落户:1.⼦⼥的户⼝簿、⾝份证(年满16周岁)。
2.⽗、母的户⼝簿、⾝份证、结婚证,若⼦⼥与⽗、母户⼝不在⼀起或在⼀起但⽗母与⼦⼥关系不明确的,应提供⽗母与⼦⼥关系证明(由⼦⼥户⼝所在地派出所出⽰并盖户⼝专⽤章)或亲属关系公证或出⽣医学证明或亲⼦鉴定,⽗母离婚需提供离婚协议或法院判决。
3.如投靠的⼦⼥属收养的,需提供《收养证》或事实收养公证。
4.以上材料需原件和复印件(A4规格)1套。
如涉及到派出所提供的证明,需盖派出所户⼝专⽤章⽗母投靠成年⼦⼥落户:1.⽗母户⼝簿、⾝份证。
2.在厦门⼦⼥户⼝簿、⾝份证。
3.⼦⼥与⽗母的关系证明(由⽗母户⼝所在地公安派出所出具并盖户⼝专⽤章)或公证机关出具的关系公证。
4、⽗母投靠户⼝在本市集美区、海沧区、同安区、翔安区的成年⼦⼥,须提供合法固定住所凭证。
5、《厦门市⼟地房屋权证》(房屋⽤途为住宅,所有权份额所占⽐例不得低于50%)6、以上材料需原件和复印件(A4规格)1套。
办理流程1、到户⼝所在地办理迁出2、携带户⼝迁⼊办理所需材料到厦门市公安局户政处申请迁⼊3、到落户地派出所办理落户⼿续。
厦门市户籍管理规定〔修订草案〕第一章总则第一条为推进本市户籍制度改革,标准户籍管理,保障公民合法权益,促进本市人口与经济社会的协调发展,根据有关法律、法规和政策,结合本市实际,制定本规定。
第二条厦门市常住户口登记、迁移及其管理适用本规定。
暂住人口登记管理按照《厦门市暂住人口登记管理规定》执行。
第三条建立城乡统一的户口登记管理制度,实行以居民合法固定住所、职业、经济来源等主要生活基础为户口迁移落户依据,逐步消除本市跨区户口迁移的政策差异。
第四条公安机关是户籍管理的主管部门,负责组织本规定的实施。
公安派出所为户口登记机关,具体负责辖区内户口登记管理工作。
组织、人事、劳动保障、教育、民政和侨务等部门在职责范围内,配合公安机关做好户口迁移管理工作。
第二章常住户口准入条件第五条本市的机关、社会团体、企事业单位以及中央省部属单位、外地人民政府和企事业单位的驻厦机构,从外地调动、录用、招收、聘用的人员,符合本市调入或人才引进条件的,本人及其配偶、未成年子女户口可迁入本市。
第六条普通中等以上院校的毕业生,符合本市接收条件的,其户口可迁入本市。
第七条来本市创业、工作或愿来本市工作但单位未落实的留学人员和海外引进人才,本人及其配偶、未成年子女未取得外国籍或外国永久居留权的,本人、配偶和未成年子女的户口可迁入本市。
第八条就读于本市普通大、中专院校和普通高中的学生,按国家、省、市有关规定办理户口迁移手续。
第九条获得“市十佳〔优秀〕来厦务工青年”、“市十佳〔优秀〕外来女职工”或在本市获得市级以上“五一劳动奖章”、“劳动模范”、“科技重大奉献奖”、“见义勇为先进分子”、“见义勇为英雄”等荣誉称号以及获得其他全国性荣誉称号的外来人员,本人、配偶和未成年子女户口可迁入本市。
第十条同时具备以下条件的外来人员,可将户口迁入本市:〔一〕持有本市《暂住证》或《居住证》满规定年限;〔二〕参加本市社会养老保险满规定年限;〔三〕有固定职业并签订劳动合同;〔四〕拥有符合规定的住所;〔五〕无违法犯罪记录和违反计划生育政策规定的行为。
厦门办理落户变更服务单位流程下载温馨提示:该文档是我店铺精心编制而成,希望大家下载以后,能够帮助大家解决实际的问题。
文档下载后可定制随意修改,请根据实际需要进行相应的调整和使用,谢谢!并且,本店铺为大家提供各种各样类型的实用资料,如教育随笔、日记赏析、句子摘抄、古诗大全、经典美文、话题作文、工作总结、词语解析、文案摘录、其他资料等等,如想了解不同资料格式和写法,敬请关注!Download tips: This document is carefully compiled by theeditor. I hope that after you download them,they can help yousolve practical problems. The document can be customized andmodified after downloading,please adjust and use it according toactual needs, thank you!In addition, our shop provides you with various types ofpractical materials,such as educational essays, diaryappreciation,sentence excerpts,ancient poems,classic articles,topic composition,work summary,word parsing,copy excerpts,other materials and so on,want to know different data formats andwriting methods,please pay attention!一、准备材料1. 居民身份证原件及复印件2. 户口簿原件及复印件3. 结婚证原件及复印件(如有配偶)4. 出生证明原件及复印件(如有子女)5. 原工作单位出具的离职证明6. 新工作单位出具的就业证明7. 厦门市社会保险缴费证明8. 厦门市住房公积金缴存证明9. 厦门市住房租赁合同或房产证原件及复印件10. 厦门市公安机关要求的其他相关材料二、办理流程1. 申请人向原户籍所在地派出所提出申请,提交上述准备的材料。
往届大专生申请落户厦门流程一、了解落户政策1.政策法规(1)厦门市落户政策各类人才引进政策对往届大专生的具体要求(2)相关法律法规《厦门市户籍管理条例》《中华人民共和国户口登记条例》2.落户条件(1)教育背景大专及以上学历(2)工作要求在厦门市内合法就业二、准备申请材料1.基本材料(1)身份证明身份证原件及复印件户口本原件及复印件(2)学历证明大专毕业证书及学位证书学校出具的在籍或毕业证明2.工作相关材料(1)劳动合同与厦门企业签署的劳动合同(2)社保缴纳证明最近三个月的社保缴纳记录3.其他支持材料(1)税收证明近三个月的个人所得税缴纳证明(2)住址证明租赁合同或房产证复印件三、提交申请1.在线申请(1)登录厦门市人力资源与社会保障局官网进入落户申请页面(2)填写申请表完整填写《户口迁移申请表》2.材料递交(1)线下递交要求按照官方要求准备相关材料(2)递交材料到指定的落户服务窗口递交材料四、审核阶段1.材料审核(1)初审相关部门对提交材料进行初步审核(2)复审必要时进行复审,可能需要补充材料2.审核结果通知(1)短信或电话方式通知通知审核结果及后续步骤(2)查询审核进度可通过官方网站或电话查询审核进度五、落户登记1.领取落户通知书(1)按照通知要求前往指定地点提前确认地点及时间(2)签署协议在领取落户通知书时签署相关协议2.进行户口登记(1)前往户籍所在地派出所准备好落户通知书及其他相关材料(2)填写户籍登记表完整填写《户口登记表》六、完成落户1.获取户口本(1)户口本领取完成户口登记后,领取新的户口本(2)核对信息确认户口本上的信息准确无误2.后续事项(1)更新个人信息在相关银行、社保等机构更新个人信息(2)享受落户福利。
2024年厦门落户条件及流程1. 2024年厦门落户条件包括有稳定的工作和收入。
In 2024, the requirements for settling in Xiamen include having stable job and income.2.具体来说,申请人需要在厦门有连续的工作记录。
Specifically, applicants need to have a continuous work record in Xiamen.3.同时,申请人还需要符合厦门市的人才引进政策。
Additionally, applicants also need to meet Xiamen's talent introduction policy.4.这意味着申请人需要具备一定的专业技能或学历背景。
This means that applicants need to have certain professional skills or educational background.5.有些专业领域的人才可能会获得更便利的落户条件。
Talents in certain professional fields may receive more favorable settlement conditions.6.申请落户的流程包括递交相关的申请材料。
The process of applying for settlement includes submitting relevant application materials.7.申请人需要准备个人身份证、户口簿等基本身份证明文件。
Applicants need to prepare basic identity documents such as ID card and household registration book.8.除此之外,还需要提供工作单位的相关证明材料。
户口迁入厦门手续及步骤本人以福州调到厦门为例原档案在中国海峡人才市场(福州)0591-96345 东大路4楼厦门市人才服务中心12333:1、网上申报后打印《人事关系入厦审核表》,公司盖章。
2、至海峡人才市盖《人事关系入厦审核表》盖章需带向份证、《人事关系入厦审核表》一式3份。
盖完章找工作人员提供档案调出清单。
盖完章样表如下:注:现在档案均为个人委托,因此原单位可不用盖章。
三、至厦门人才中心办理调档函,随付材料如下:(1)身份证原件(2)《人事关系入厦审核表》一式三份(3)户口本、毕业证书、学位证书原件(4)有职称的需职称证书原件四、至福建海峡人才市场办理干部档案调出,需提交以下材料:(1).身份证原件(委托他人代办的,需本人手写委托书及双方身份证复印件各壹份);(2).调档函原件(具有档案保管资质单位开具的调档函原件);(3).业务受理单上告知的调档材料。
新的户口单页/首页;补齐14-19年年度考核表办理后,海峡人才市需要1周时间审核档案,审核后直接寄到厦门人才中心,会短信提示。
另外,需拿《中国海峡人才市场人事代理协议》,厦门人才中心到时需要让补提供这协议。
如下为“工程师职称”以下为样表:福建省考核小组对专业技术人员综合评价填表说明:1.本表各栏(综合评价表以下除外)由被考核人填写。
要求实事求是、具体、量化,字迹清楚。
自我评价分为优秀、合格、不合格三个等级,评价标准参照2。
2.《综合评价》表由考核小组根据被考核人的自我评价并经过核定后的基本情况为依据,客观、公正加以评价。
具体指标评价标准如下(时间以优秀――7个项目中有4项以上(含4项)优秀,其它项目合格者;合格――7个项目中有5项以上(含5项)合格者;不合格――7个项目中有2项以上(含5项)不合格者。
4.本表一式填写二份。
省工程技术经济专业职称改革领导小组五、厦门人才服务中心收到你的档案后大概一周审批完成,会短信通知去拿批件。
包含《厦门市人力资源和社会保障局企事业单位人事关系调动通知》、《调动人员情况登记表》、《人事关系入厦审核表》、《办结告知单》。
在厦门就业落户工作指南关于在厦门就业、落户的工作指南一、接收条件厦门生源毕业生国家计划内招生的普通大中专院校非师范类毕业生非厦门生源毕业生非厦门生源毕业生进厦就业必须品学优良,在厦已落实接收单位,同时,还须具备下列条件之一: 1、具有本科以上学历的毕业生2、专业对口,且所学专业属厦门市急需紧缺专业的普通高等院校应届专科毕业生◎ 温馨提示:厦门市每年都会制定《长短线专业对照表》,短线专业即为急需、紧缺专业,详情可登陆“厦门人事网”查看3、本市岛外企业接收的,专业与厦门市产业发展方向相对应且与单位主营业务对口,并与用人单位签订有三年以上就业合同的普通高等院校应届专科毕业生4、具有省、市级有关技术、专利部门认定的有创造发明、技术改革、产品专利等成果或者获得省、部级综合性奖励的普通大中专院校毕业生5、父母一方或双方由厦门支边或支援山区建设的6、厦门知青的子女二、接收毕业生申报材料1、《厦门市接收高等、中等院校毕业生就业申报表》一式三份2、学校毕分办推荐表原件或毕业照原件3、属以下情况需要附资料:① 到事业单位就业的加附:用编单、市人事局就业改革处审核名单② 具有省、市级有关技术、专利部门认定的有创造发明、技术改革、产品专利等成果或者获得省、部级综合性奖励的加附相关证书原件、复印件③ 父母一方或双方由厦门支边或支援山区建设的,加附支边材料及公安派出所出具的亲属关系证明④ 厦门知青的子女加附加盖档案管理部门公章的知青登记表复印件及公安派出所出具的亲属关系证明三、毕业生就业办理流程1、申报接收程序① 毕业生与用人单位双向选择,确认就业意向后,由用人单位通过其“厦门人事网”账户申报接收② 市人事局通过网络审核、审批③ 审核、审批同意的,用人单位可直接通过网络账户打印《厦门市接收高等、中等院校毕业生就业申报表》,单位盖章后连同学校毕分推荐表原件或毕业证原件到市人事局盖章确认1④ 用人单位将《厦门市接收高等、中等院校毕业生就业申报表》发送给毕业生所在院校,院校凭该接收手续办理毕业派遣手续 2、就业报到程序① 毕业后,毕业生到用人单位报到,单位人事干部统一收齐《毕业证书》、《报到证》到市人事局指定的时间和地点办理报到手续,委托人才服务机构代理人事关系的,还需到该人事代理机构办理转介绍手续拟迁移户口的一并提交《户口迁移证》办理介绍落户手续户籍在原籍或其它第三地的,请参照“改派、户籍准迁相应办理程序”中的“办理准迁手续”办理② 持市人事局签章后的《报到证》复印件、《户口迁移证》及公安机关要求的相关材料到拟落户地公安派出所办理落户手续◎温馨提示:根据公安部、教育部有关规定,户籍迁往高等、中等院校的,毕业时由学校所在地公安机关直接开具《户口迁移证》所以,毕业时户籍在学校的毕业生不存在办理准迁手续的做法◎温馨提示:为方便广大用人单位及毕业生办理报到手续,厦门市人事局一般都会在每年的七月下旬至八月中旬利用一个月左右的时间专门受理报到手续,届时会通过厦门人事网公布具体情况◎温馨提示:根据省公安厅、教育厅有关规定,毕业院校所在地公安机关开具的《户口迁移证》,最长有效期为六个月,超过六个月的须回原发证机构重新开具四、改派、户籍准迁相应的办理程序1、从外地改派到厦门的手续办理对象:毕业后已派遣往厦门以外地区,在厦落实就业单位的毕业生办理程序:①由厦门的接收单位办理网络申报接收手续,打印《就业申报表》并经市人事局签章确认;②凭《报到证》、厦门办理的《就业申报表》以及外地调配部门要求的其他材料到原派遣地调配部门办理改派手续,由该调配部门在《报到证》上签署统一的意见并盖章确认;③按照毕业生报到的一般程序到厦门办理报到手续以下情况的报到证可直接在厦使用:①省内院校毕业的省内生源非师范类毕业生,派遣回生源地,《报到证》明确注明“待就业”字样的;②待就业的省外院校毕业的福建生源非师范类毕业生,直接派遣至我省人事厅、教育厅、就业指导中心或各地市人事局的; 2、办理准迁手续办理对象:升学时户口未迁入学校,或毕业后户口迁回原户籍地,或毕业后落户到第三地的办理程序:①办理就业申报手续通过后,持《毕业证书》、《报到证》到市人事局办理报到手续,向经办人员说明户籍情况,领取《毕业生就业情况登记表》填写相关信息,交市人事局签章同意;②凭市人事局签章同意的《毕业生就业情况登记表》到公安机关办理《准迁证》;③凭厦门公安机关签发的《准迁证》到现户籍地办理户口迁出手续;④持市人事局签章后的《报到证》复印件、《户口迁移证》及公安机关要求的相关材料到拟落户地公安派出所办理落户手续23、从厦门改派到外地的手续办理对象:在厦落实就业单位,或在厦办理就业报到但尚未落户的已就业毕业生办理程序:①毕业生直接与用人单位协商解除就业意向,并由用人单位出具书面同意材料,加盖单位公章;②毕业生持《报到证》原件及原单位书面同意材料到市人事局办理改派手续,由市人事局在《报到证》③改派后,毕业生可到其他地区办理就业手续◎温馨提示:有关改派后的档案递转,请由新接收地有关档案管理机构开具调档函,直接向厦门的档案管理机构调转例外情况:已在厦门企业办理就业报到手续,户籍已经迁入本市,按照厦府综号文件规定,均应按照在职人员流动办理◎温馨提示:为适应劳动法规定精神,厦门市从XX年起取消到企业就业毕业生的试用期及转正定级做法,毕业生就业后调整按照在职人员有关规定办理综号)根据该规定,毕业生到厦门市办理就业报到手续,户口迁入本市后调整单位的,应按照在职人员有关规定办理五、常见问题解答1、我是全日制普通教育本科毕业生,还未落实就业单位,毕业后落实单位还能办理就业手续吗?解答:厦门市对本科以上学历普通教育毕业生的就业不作时间限制,毕业生就业后就可以随时由用人单位给予办理网络申报接受手续2、我是全日制普通教育本科毕业生,在厦门已落实就业单位,请问如何办理手续?解答:从XX年起,厦门市接受普通教育毕业生采取网路申报接受方式办理,毕业生与用人单位双向选择后,由用人单位通过“厦门人事网”单位帐户申报接收,市人事局通过网路予以审核后,可由单位在线打印相应的《就业申报表》,经签章确认后提交给学校作为派遣依据,待毕业后持《毕业证书》、《报到证》、《户口迁移证》到人事局办理报到和介绍落户手续有关《就业协议书》请直接与用人单位签订,如有需要的,再报送其主管部门或认识代理部门签章即可 3、我就读大学时户口没有签到学校,在厦门就业了,怎么迁移户口?解答:在厦就业,并办理相应的就业审批及报到后,由毕业生填写《毕业生就业情况登记表》,经人事局签章后确认后,在厦门的公安机关办理准予迁移户口手续,再回原户籍地办理户口迁移手续,持市人事局签章后的《报到证》复印件、《户口迁移证》及公安机关要求的相关材料到拟迁入地公安机关办理落户手续4、我毕业后《报到证》遗失了,该怎么办?解答:根据教育部的要求,《报到证》是毕业生就业报到的唯一凭证,其他证件无效,毕业生应妥善保3管,如有遗失,应立即向原发证部门申请补发新证因此,《报到证》遗失的,应通过毕业院校向原发证机关申请补发5、毕业后在外地办理人才储备,户口已经落户在当地,现在厦门就业,手续该如何办理?解答:在厦落实就业单位,须先办理就业申报手续,凭就业申报手续到办理人才储备地办理改派手续,再到厦门办理就业报到手续,并填写《毕业生就业情况登记表》,经人事局签证确认后,在厦门的公安机关办理准予迁移户口手续,再回原户籍地办理户口迁移手续,凭就业手续及户口迁移材料到拟迁入地公安机关办理落户手续6、我在厦门已经落实就业单位,可是单位没有集体户,请问我该怎么办理落户手续?解答:毕业生到厦门市就业的,可落户单位集体户,单位没有集体户的,可落户到亲戚朋友家庭户,或单位所委托人事代理人才中心集体户 7、我是外地生源的往届专科学历毕业生,落实就业单位后怎么办理就业手续?解答:非厦门生源往专科毕业生落实就业单位后,先与单位直接签订劳动合同就业,由单位缴纳社会保险,待符合厦门人事网公布的有关企业骨干政策文件后,由单位根据该文件规定的程序申请从XX年开始,厦门市不再直接审批非厦门生源中专毕业生,这类毕业生也先与单位签订劳动合同就业、缴纳社会保险,再按照厦人〔〕8号文的规定办理入厦申请 8、我是应届专科学历毕业生,外地人,我已经联系好岛内就业单位,改怎么办理就业手续?解答:非厦门生源应届专科毕业生在厦就业,专业属本市急需、紧缺专业的,且专业对口的,可由岛内企业申报接收,审批办理截止毕业当年度的x月x日其他专业可先签订劳动合同就业,待符合“企业骨干政策”规定条件后再申请办理9、我是厦门生源毕业生,已经和单位签订劳动合同,可是单位不愿意给办理人事方面的手续,我该怎么办?解答:。