地产项目质量风险评估表
- 格式:xlsx
- 大小:57.66 KB
- 文档页数:1
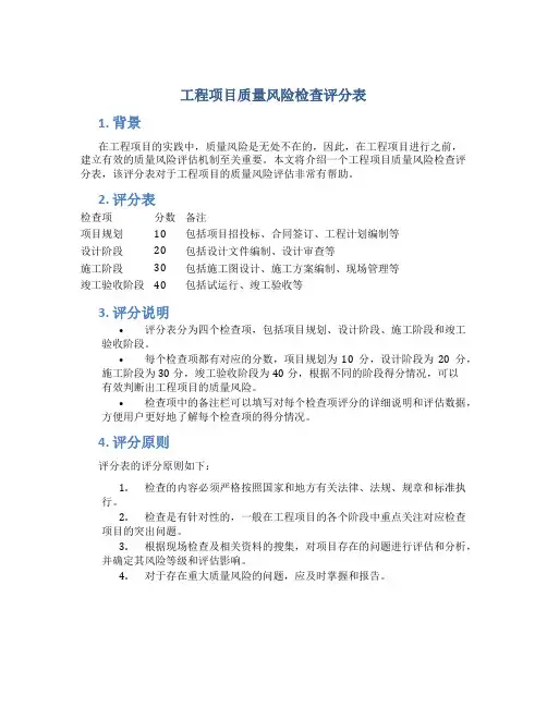
工程项目质量风险检查评分表
1. 背景
在工程项目的实践中,质量风险是无处不在的,因此,在工程项目进行之前,
建立有效的质量风险评估机制至关重要。
本文将介绍一个工程项目质量风险检查评分表,该评分表对于工程项目的质量风险评估非常有帮助。
2. 评分表
检查项分数备注
项目规划10 包括项目招投标、合同签订、工程计划编制等
设计阶段20 包括设计文件编制、设计审查等
施工阶段30 包括施工图设计、施工方案编制、现场管理等
竣工验收阶段40 包括试运行、竣工验收等
3. 评分说明
•评分表分为四个检查项,包括项目规划、设计阶段、施工阶段和竣工验收阶段。
•每个检查项都有对应的分数,项目规划为10分,设计阶段为20分,施工阶段为30分,竣工验收阶段为40分,根据不同的阶段得分情况,可以有效判断出工程项目的质量风险。
•检查项中的备注栏可以填写对每个检查项评分的详细说明和评估数据,方便用户更好地了解每个检查项的得分情况。
4. 评分原则
评分表的评分原则如下:
1.检查的内容必须严格按照国家和地方有关法律、法规、规章和标准执
行。
2.检查是有针对性的,一般在工程项目的各个阶段中重点关注对应检查
项目的突出问题。
3.根据现场检查及相关资料的搜集,对项目存在的问题进行评估和分析,
并确定其风险等级和评估影响。
4.对于存在重大质量风险的问题,应及时掌握和报告。
5. 结论
评分表可以通过对工程项目的评估,确定项目的质量风险,为提高工程质量、缩短工程周期、节约成本提供重要的参考和支持。
在使用评分表时,需要严格按照评分原则和评分说明进行评分,确保评分结果的准确性和可靠性。
房地产公司工程质量评分表(修订版)背景随着我国城市化进程的加快,房地产行业兴起,成为了国民经济的重要支柱之一。
然而,由于房地产项目工程涉及多个专业,工程质量评估难度较大,在很长一段时间里,很多房地产公司的工程质量评估一直未得到充分认可。
为提高房地产公司的工程质量,制定了本评分表,以供相关人士参考与使用。
评估指标工程实施1.项目管理评分:–评分标准:• A 项目管理规范,项目组织结构合理,管理层级分明并符合公司要求;• B 项目管理基本规范,项目组织结构合理,管理层级分明;• C 项目管理混乱,项目组织结构较混乱;• D 项目管理大量混乱,项目组织结构显然混乱;• E 项目管理严重混乱,项目组织结构极为混乱。
2.合同管理评分:–评分标准:• A 合同具体约定了质量责任,合同内容严谨规范;• B 合同基本约定了质量责任,内容规范;• C 合同约定不够详尽,甚至存在一定漏洞;• D 合同约定极为不严谨,存在大量漏洞;• E 合同几乎无法对质量进行约束。
3.资源配备评分:–评分标准:• A 设备和人员配备齐全,能够满足质量要求;• B 设备和人员基本齐全,能够单项部分满足要求;• C 设备和人员配备欠佳,无法保证质量;• D 设备和人员大量欠缺,严重影响质量;• E 设备和人员极度欠缺,无法完成质量要求。
工程质量1.材料使用评分:–评分标准:• A 材料达到标准,材料配送安全无误;• B 材料基本达到标准,部分材料因配送问题存在一定瑕疵;• C 材料不够达标,存在部分不合格材料,并因此影响了质量;• D 材料因为问题而明显导致了大量的问题和影响;• E 材料配送出现极为严重的问题,导致了工程质量问题。
2.施工工艺评分:–评分标准:• A 施工工艺规范,施工方案详细规范,按规定工艺执行;• B 施工工艺基本规范,施工方案基本规范,按规定工艺执行;• C 施工工艺混乱,存在部分施工方案缺失,并不符合规定;• D 施工工艺极度混乱,存在大量缺失和不符合规定工艺;• E 施工工艺严重混乱,缺失和不符合规定工艺数量高达部分工程量的百分之七十以上。
以下是一个项目风险评估表格的示例,用于对项目中的风险进行评估和管理:风险编号风险描述风险发生概率风险影响程度风险优先级风险应对措施负责人状态R1技术复杂度高,可能导致项目延期30%高高1. 进行更多的技术研究和开发2. 增加技术人员的投入项目经理已识别R2市场需求变化,可能导致项目目标不符合实际需求20%中中1. 定期进行市场调研和分析2. 建立灵活的项目计划市场分析师已识别R3供应商可能无法按时交付关键组件,影响项目进度25%高高1. 与供应商建立密切的合作关系2. 制定应急计划,寻找替代供应商采购经理已识别风险编号风险描述风险发生概率风险影响程度风险优先级风险应对措施负责人状态R4团队成员之间的沟通不畅,可能导致工作效率低下15%中中1. 加强团队建设和沟通2. 引入项目管理工具和沟通平台项目经理已识别R5预算限制可能导致资源不足,影响项目质量10%低低1. 优化项目预算分配2. 寻找成本效益更高的解决方案财务经理已识别这个表格可以帮助项目团队对项目中的风险进行评估和优先级排序,以便采取相应的风险应对措施。
在实际使用时,你可以根据项目的具体情况进行调整和完善。
昆明万科项目质量
目质量风险评估表
,处于可控范畴;C级:存在较大风险,或预测潜在风险较高,需重点关注。
方能开工
复工
或B、C风险
单项C级风
项为C级本分项工程综合风险评定为C级;其余单项中,单项C级风险超过4项或B、C风险单项合计超过5项,砌筑分项工程综合风险评定为C级;单项无C类风险综合风险且B类风
项为C级本分项工程综
况抹灰分项工程综合风险评定为B 级
险且B类风险不超过2项抹灰分项工程综合风险评定为A
工程综合风险评定为B 级
项防水分项工程综合风险评定为A 级;其余情
为B级。
项目评估表格项目评估表格项目信息:项目名称:项目目标:项目开始日期:项目结束日期:项目负责人:评估指标:1. 项目进度2. 项目质量3. 项目成本4. 项目效益5. 项目风险6. 项目团队表现7. 项目沟通与协调评估内容:1. 项目进度评估:- 项目计划是否按时完成?- 各阶段是否如期进行?- 项目进展是否与预期一致?- 是否有延期风险?如何解决?2. 项目质量评估:- 项目交付物是否符合质量要求?- 是否存在缺陷和错误?如何处理?- 是否有参数和标准不符合要求的情况?3. 项目成本评估:- 项目是否按预算进行?- 是否有超支风险?如何控制成本?4. 项目效益评估:- 项目目标是否实现?- 项目是否带来预期的效益?- 项目是否对组织带来积极的影响?5. 项目风险评估:- 是否对潜在风险进行了充分的评估?- 是否有应对风险的措施和计划?- 是否有未预期的风险发生?如何应对?6. 项目团队表现评估:- 项目团队是否具备相应的能力和技能?- 项目团队是否合作良好?- 项目团队是否按时提交工作成果?7. 项目沟通与协调评估:- 项目沟通是否畅通?- 项目进展是否得到及时反馈?- 项目各方的期望是否得到充分理解和满足?评估结果:根据以上评估指标和内容,对项目的评估结果进行总结和分析。
结论与建议:根据评估结果,对项目的进一步发展和改进提出具体的建议和意见,包括项目管理措施、资源调整、团队培训等方面的建议。
备注:评估表格的实施时间和评估人员。
以上是一个项目评估表格的示例,通过对项目的各项指标进行评估,可以全面了解项目的进展和质量情况,为项目的决策和调整提供参考依据。
可以根据实际项目的情况进行相应的修改和调整。
某房地产项目质量检查评分表1. 项目基本信息•项目名称:某房地产项目•项目地址:XXXX街道XX号•项目开发商:某房地产有限公司•项目总建筑面积:XXXX平方米•项目总投资额:XXXX万元•项目总工期:XX个月2. 评分标准评分标准根据房地产项目的质量管理要求和国家相关规定制定,包括以下几个方面:2.1. 建筑结构评分标准:该部分主要考核项目的建筑结构设计、施工质量和安全等情况。
评分指标:•基础设施完善度(10分)•建筑物结构承载能力(20分)•地震安全性(15分)•硬件设施安全性(15分)•消防设施合规性(20分)•施工质量合格率(20分)2.2. 房屋内部装修评分标准:该部分主要考核项目的房屋内部装修质量和符合性。
评分指标:•墙面和地面平整度(10分)•门窗安装质量(15分)•空调和电器设备安装质量(15分)•卫生间设施合格性(20分)•厨房设施合格性(20分)•绿植装饰合规性(20分)2.3. 环境设施评分标准:该部分主要考核项目的环境设施配置和质量。
评分指标:•室内空气质量(15分)•社区配套设施(15分)•路面、道路标线和交通标识合规性(20分)•绿化率和景观质量(20分)•停车位数量(10分)•文化活动场所设施(20分)3. 评分结果根据评分标准,以下是某房地产项目的质量检查评分结果:•建筑结构:80分•房屋内部装修:85分•环境设施:75分4. 评估结论根据项目的质量检查评分结果,我们对该房地产项目的质量进行如下评估:该项目的建筑结构整体质量较高,基础设施完善度和施工质量合格率达到了预期要求。
然而,对于地震安全性和硬件设施安全性还有一定的改进空间。
房屋内部装修方面,墙面和地面平整度以及卫生间设施合格性都达到了要求,但需要进一步改善门窗安装质量和绿植装饰合规性。
在环境设施方面,社区配套设施和绿化率比较满意,但室内空气质量和停车位数量仍需加以改进。
综上所述,该房地产项目在质量评估方面表现较为良好,但仍存在一些细节需要改进,以提高整体质量水平。