工地临时用电分项工程项目施工组织设计概况
- 格式:doc
- 大小:64.00 KB
- 文档页数:16
电力工程施工组织设计一、工程概况:航站楼整体强电安装分为高压10KV配电安装、变电室低压配电安装、发电机安装、照明安装、动力电安装、接地系统安装。
其分项工程划分为:电缆线路工程、配管及管内穿线工程、硬母线安装工程、电力变压器安装工程、成套配电柜(盘)及动力开关柜安装工程、配电箱安装工程、发电机安装工程、避雷针(网)及接地装置安装工程、电气照明器具安装工程。
供电示意图如下:航站楼设有8个变电站,首层南北两端各两个,地下层中部四个,八个变电站划分为八个供电区域,如图示。
1.10KV高压配电在首层南指廊设有一个10KV开闭所,10KV市电由室外电缆引入开闭所,开闭所设正常电源和备用电源.开闭所到变电站采用高压专用电缆桥架,开闭所至每个变电站供两路10KV电源作为正常供电,每个变电站都设有高压柜,将本站两路10KV分配给本站变压器。
主要安装内容:高压开关柜、高压电缆、直流柜、电缆桥架。
2.变电室低压配电低压配电分为正常供电和应急供电,采用五线制放射式供电,正常供电电源为市电,应急供电电源为发电机电源,低压配电室馈出采用电缆桥架明敷供电,每个配电室低压母线设有正常电源母线段和事故电源母线段,两段正常母线之间和正常与事故母线之间设有联络开关,变压器到低压柜采用成套封闭母线供电,大型机房和配电小间用电也采用封闭母线供电。
主要内容:高压开关柜、干式变压器、低压开关柜、低压封闭母线、高压电缆、低压电缆、电缆桥架.3.发电机航站楼首层南北端各设一个发电机房,各装2×800kw柴油发电机组,每个发电机房设有低压配电柜,共有33台低压柜,馈出采用封闭母线和低压电缆,由发电机房配电柜送到每个变电站的低压配电柜事故母线段。
4.照明照明分为正常照明、事故照明、疏散照明和广告照明电源等类型。
航站楼按供电区域每层设有20个配电小间(地下24个),配电小间上下贯通为电气竖井,由相应变电站供电,小间电源分别从干线上取电源,小间内按用途分为各类电源总柜。
建设工程施工组织设计概述及编制要点一、施工组织设计简述施工组织设计是用以指导施工组织与管理、施工准备与实施、施工控制与协调、资源的配置与使用等全面性的技术、经济文件,是对施工活动的全过程进行科学管理的重要手段。
通过编制施工组织设计文件,可以针对工程的特点、根据施工环境的各种具体条件、按照客观的规律施工。
施工组织设计是以施工项目为对象编制的、用以指导施工的技术、经济和管理的综合性文件。
若施工图设计是解决造什么样的建筑物产品,则施工组织设计就是解决如何建造的问题。
由于受建筑产品及其施工特点的影响,每一个工程项目开工前,都必须根据工程特点与施工条件来编制施工组织设计。
施工组织设计的基本任务是根据国家有关技术政策、建设项目要求、施工组织的原则,结合工程的具体条件,确定经济合理的施工方案,对拟建工程在人力和物力、时间和空间、技术和组织等方面统筹安排,以保证按照既定目标,优质、低耗、高速、安全地完成施工任务。
施工组织设计是施工过程中各项生产活动的指导性文件,它是施工项目管理与施工技术相结合的产物,他是工程开工后施工活动能有序、高效、科学合理的进行的保证。
施工组织设计是施工项目科学管理的重要手段,是施工资源组织的重要依据,具有战略部署和战术安排的双重作用。
施工组织设计是对施工活动实行科学管理的重要手段。
其作用是:通过施工组织设计的编制,明确工程的施工方案、施工顺序、劳动组织措施、施工进度计划及资源需用量与供应计划,明确临时设施、材料和机具的具体位置,有效地使用施工场地,提高经济效益。
施工组织设计还具有统筹安排和协调施工中各种关系的作用。
根据以往施工管理经验证明,如果一个工程施工组织设计能反映客观实际,符合国家政策和合同规定的要求,符合施工工艺规律,并能认真地贯彻执行,那么施工就可以有条不紊地进行,就能较好的获得经济效益。
三、施工组织设计的分类施工组织设计按设计阶段和编制对象不同,分为施工组织总设计、单位工程施工组织设计和施工方案三类:1、施工组织总设计施工组织总设计是以若干单位工程组成的群体工程或特大型项目为主要对象编制的施工组织设计。
施工组织设计方案四篇施工组织设计方案(一):(一)工程概况工程的基本情景,工程性质和作用,主要说明工程类型、使用功能、建设目的、建成后的地位和作用;(二)施工部署及施工方案施工安排及施工前的准备工作,各个分部分项工程的施工方法及工艺;(三)施工进度计划编制控制性网络计划。
工期采用四级网络计划控制,一级为总进度,二级为三个月滚动计划,三级为月进度计划,四级为周进度计划。
(四)施工平面图根据场区情景设计绘制施工平面平置图,大体包括各类起重机械的数量,位置及其开行路线;搅拌站、材料堆放仓库和加工场的位置,运输道路的位置,行政、办公、文化活动等设施的位置,水电管网的位置等资料。
(五)主要技术经济指标施工组织设计的主要技术经济指标包括:施工工期、施工质量、施工成本、施工安全、施工环境和施工效率,以及其他技术经济指标。
施工组织设计方案(二):工程名称:工程面积:工程地点:一、质量方针和实施目标1、本公司以一流的服务和设计,严格履行合同,精心施工,创造优质的装饰工程。
2、工期目标:总工程工期:1、服务目标信守合同认真协调与各有关方面的关系,理解甲方及有关部门对本工程质量、工程进度、计划协调、现场管理监督。
二、工程概况1、装饰项目如下:2、清拆工程3、天花工程4、墙面铺设及LOGO背板安装5、间阁工程6、行门工程7、强弱电工程三、施工部署及组织A施工平面布置图(另附)。
B施工总平面要求:1、甲方供给办公地点:如甲方不能供给材料仓库,项目经理将自行搭建或借办公地点,另外建立一个易燃品仓库二十平米。
2、施工现场所用电,应采用贴合国标规范的铜心电缆三相五线制和单相三线制,电源应从配电房送到工地配电箱,施工用水由甲方供给水源,水源必须满足施工及消防用水需要。
3、施工准备工作1)进入施工现场,工地项目管理人员指挥工人清理施工现场场所有的障碍物,搭建配电箱,接好临时照明,方可进行清拆,在清拆过程中,不留下任何渣土,随时清运装进编织袋中,集中堆放,晚上再用垃圾车运走。
施工现场临时用电方案编制内容一、工程概况危险性较大的分部分项工程概况、施工平面布置、施工要求和技术保证条件;二、编制依据相关法律、法规、规范性文件、标准、规范及图纸(国标图集)、施工组织设计等;三、施工计划包括:施工进度计划、材料与设备计划;四、施工工艺技术包括:技术参数、工艺流程、施工方法、检查验收等;施工中的方法及工艺要求;外电防护措施的做法;如防护架、防护棚、防雨配电箱等。
布线及连接方法等要求.五、施工安全保证措施包括:组织保障、技术措施、应急预案、检测监控等;监控及救援预案:包括对用电设备及线路,设置警告标志及专人巡视维护检查等。
救援预案:现场环境、设计要求及施工方法等工程特点所形成的危险源的辨识与分析;对重大危险因素进行评价,一般存在的重大危害:电击伤害、火灾.以及采取相应的预防措施及救援方案。
同前。
技术组织措施:按照施工中的各个环节,对施工中可能存在的危险源进行分析,并根据施工的环境、设计要求、施工方法,采取相应的预防措施;应包含以下内容:采用新技术、新工艺、新结构、新材料的制定有针对性的安全技术措施;预防自然灾害(风、雷、水、震、暑、冻、滑等)的措施;用电及设备的保护措施;季节性施工的安全技术措施等等;明确电工巡视检查制度.六、劳动力计划专职安全生产管理人员、特种作业人员等。
七、计算书及相关图纸确定电源进线、变电所、配电室、总配电箱的位置及线路走向;根据施工时现场用电的范围、作业场地的分布等确定。
(一)进行负荷计算工地临时供电包括施工及照明用电两个方面,其用电量可按以下简式计算: P = 1。
1(K1∑P c + K2∑Pa + K3∑Pb) 式( 1 )式中P--计算用电量(KW),即供电设备总需要容量;∑P c—-全部施工动力用电设备额定用量之和, 查表1 取用;∑P a-—室内照明设备额定用电量之和,查表2 取用;∑P b——室外照明设备额定用电量之和,查表3取用;K1——全部施工用电设备同时使用系数,总数10台以内时,K1=0。
工地临时用电施工组织设计范本工地临时用电是指在建筑工地进行施工作业时所需的临时用电系统。
临时用电在工地施工中起到了重要的作用,它为施工提供了电力能源,保障了施工的正常进行。
因此,在进行工地临时用电时需要进行组织设计,以确保施工的顺利进行。
下面是一个工地临时用电施工组织设计的范本,详细介绍了工地临时用电施工的流程和步骤。
一、确定用电负荷需求在进行工地临时用电施工组织设计之前,首先需要确定用电负荷需求。
用电负荷需求的确定可以通过施工方需求计算得出,以确保临时用电系统能够满足施工的需求。
二、确定临时用电设备根据用电负荷需求确定后,需要确定具体的临时用电设备。
临时用电设备包括发电机组、配电箱、输电线缆等。
根据实际需求选择合适的设备,并确保设备的质量和性能能够满足工地施工的需求。
三、制定用电设备位置布置方案根据工地的实际情况,制定用电设备的位置布置方案。
考虑到用电设备与施工区域的距离、设备之间的布置以及安全要求等因素,进行合理的位置布置,以确保施工的顺利进行和用电设备使用的安全。
四、制定用电设备连接方案制定用电设备的连接方案,包括输电线路的布置和连接方式的选择。
根据工地的实际情况确定合适的输电线路路径,选择合适的电缆连接方式,确保输电线路的安全可靠,并考虑到输电线路的防护措施,以防止因输电线路故障引发事故。
五、制定用电设备运行维护方案制定用电设备的运行维护方案,包括设备的启动、停机、检修和维护等方面。
确保设备的正常运行和维护,确保施工过程中的电力供应可靠,以保证施工的连续进行。
六、制定应急预案七、组织人员培训对参与临时用电施工的相关人员进行培训,包括用电设备的操作和维护方法、安全操作规程等内容。
确保相关人员对临时用电施工的流程和操作规程有清晰的认识,以保证施工过程的安全和顺利进行。
八、安全措施在进行工地临时用电施工时,需要加强安全防护措施。
例如,设立临时用电设备区域的警示标识、密封设备的相关部位、设立安全隔离区域等,以确保临时用电施工过程中的安全。
水电安装施工组织设计方案三篇篇一:水电安装施工组织设计方案第一章·编制综述1.1、编制说明1、本施工组织设计严格按照XX广场工程施工图纸,在对工程现场察勘基础上,结合有关技术规范、标准,在人员管理、设备配置、材料供应、质量要求、进度控制、安全文明施工等方面统一部署的原则下编制的安装专业施工组织设计。
2、根据本工程的设计特点、功能要求,本着对工程质量高度负责的原则,在“经济、优质、高效”的基础上编制。
3、本施工组织设计的编制融合了目前我公司类似工程的管理经验和先进的施工方法,力求重点突出、可行,并有针对性和侧重点。
4、根据工程特点,围绕工程重点周密部署,预留预埋、安装专业工序合理穿插。
1.2、编制依据1、建设方提供的广东佛山市城协建筑规划设计有限公司设计的先锋国际时尚广场项目施工图及相关说明。
2、国家现行相关法律、法规及规范,行业标准、规范及图集,怀化市地方标准、规程。
(1)《中华人民共和国建筑法》、《建设工程质量管理条例》及《怀化市建筑管理条例》(2)《建筑工程施工质量验收统一标准》(GB50300—20XX)(3)《建筑施工安全检查标准》(JGJ59—99)(4)《建筑给水排水及采暖工程施工质量验收规范》(GB50242-20XX)(5)《建筑电气工程施工质量验收规范》(GB50303-20XX)1.3、编制原则1、坚持科学的基本建设程序和施工顺序。
2、加强质量管理,确保工程一次交验合格。
3、分层分段流水作业法组织施工。
4、在确保工程质量、安全的前提下,加快施工进度。
5、从实际出发,做好人力、物力的综合平衡,做到均衡施工。
6、搞好安装与土建之间的协调配合,加快施工进度。
7、根据气候变化特点,恰当安排冬、夏季,雨季及夜间施工。
8、充分利用现有场地,做好生产、生活设施布置,充分利用本公司设备及材料组织施工。
第二章·工程概况及特点2.1、综合概况1、工程名称:先锋国际时尚广场2、建设单位:湖南建峰置业有限公司3、设计单位:广东佛山市城协建筑规划设计有限公司4、勘察单位:湖南核工业岩土工程勘察设计院湘西分院5、监理单位:辰溪县建筑工程质量安全监督站6、施工单位:湖南宇泰建筑工程有限公司7、结构类型:框剪结构7、质量要求:达到国家有关施工质量验收规范要求,并一次性验收合格。
临电施工组织设计标题:临电施工组织设计引言概述:临电施工是指在停电状态下进行施工作业,为了确保施工安全和高效进行,需要进行临电施工组织设计。
本文将从施工前的准备工作、施工组织结构、施工方案制定、施工人员培训和安全管理等方面进行详细阐述。
一、施工前的准备工作1.1 制定施工计划:明确施工范围、工期、施工人员配备等内容。
1.2 安全评估:对施工现场进行安全评估,识别潜在的安全风险。
1.3 确保施工设备完好:检查施工设备的运行状态,确保设备正常运转。
二、施工组织结构2.1 设立临电施工组织指挥部:明确各部门职责和联系方式,确保指挥顺畅。
2.2 确定各岗位职责:明确施工人员的具体职责,避免工作重叠或者漏项。
2.3 设立应急预案:制定应急预案,应对突发情况,确保施工安全。
三、施工方案制定3.1 确定施工流程:明确施工流程、施工顺序和关键节点。
3.2 制定施工标准:根据工程要求和安全规范,制定相应的施工标准。
3.3 确定施工技术方案:根据具体情况确定施工技术方案,保证施工质量。
四、施工人员培训4.1 进行安全培训:对施工人员进行安全培训,提高他们的安全意识。
4.2 技术培训:对施工人员进行技术培训,确保他们掌握施工技术。
4.3 应急演练:定期进行应急演练,提高施工人员的应急处理能力。
五、安全管理5.1 安全监督:设立安全监督岗位,对施工现场进行24小时监控。
5.2 安全检查:定期进行安全检查,发现问题及时整改。
5.3 安全奖惩制度:建立安全奖惩制度,激励施工人员遵守安全规定。
结语:临电施工组织设计是确保施工安全和高效进行的重要环节,惟独做好组织设计工作,才干有效降低施工风险,保障工程质量。
希翼本文的介绍能对相关人员有所匡助。
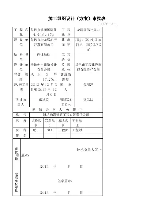
施工组织设计(方案)审批表LJA3—2—1昌邑市龙源国际住宅楼16、17#临时用电工程施工方案施工单位:昌邑市金达建筑有限公司临时用电施工方案一、工程概况1.1本工程位于昌邑市龙源国际社区内,砌体结构,砼条形基础。
根据本工程的特点和施工需要,本工程拟用用电设备的数量及用电总容量均满足编制临时用电施工组织设计的要求。
二、工程特点本工程施工工期紧,施工难度较高,且地处住宅区,因此应合理安排工序,加强现场管理,确保夜间施工安全,并尽量减少环境污染,保证居民正常生活秩序,安全文明施工要求高。
三、现场勘察本工程采用N-S放射式供电系统,电源电压200/380V,三相四线式送至施工现场总配电房,供该工程用电。
四、现场配制为保证施工现场正常供电及施工机械设备的正常运行,设专职电工值班,负责检查配电站及线路设备的安全运行,调度用电负荷,发现隐患及时时处理。
五、现场用电总容量计算(1)本工程用电设备一览主要施工机械设备计划(2)用电设备总负荷∑PE1=459KW 设需用系数:KX=0.75(3)∑PE2=350KW KX=0.5功率因数:COSψ=0.8P D=∑PE1×KX=344KW P h=∑PE2×KX=140KW L=35m 总:I=PD÷(√3×380×COSψ)+P h÷(√3×380×COSψ) =913A设电压损失率Δu =2% 铜线导电率r=54m/mm2·Ω导线截面S=(P· L )÷( r·u2·Δu )=[(P D+P h)·L ]÷( r·u2·Δu)=(484000×35)÷( 54×3802×0.02 ) =109mm2根据计算电流,满足现场临时用电负荷要求。
现场临时用电供电方式为多回路放射式供电。
施工组织设计概述创造一定的生产条件是一切生产活动能够顺利进行的基础。
建筑产品因受其生产特点的影响,目前只能根据不同施工对象的具体条件和要求,在每一个工程施工前编制施工组织设计以指导施工顺利进行。
施工组织设计是规划和指导拟建工程的投标、签订承包合同、施工准备到竣工验收全过程的一个综合性的技术经济文件。
它是沟通工程设计和施工之间的桥梁,规划部署施工生产活动,制订先进合理的施工方案和技术组织措施。
施工组织设计既要体现拟建工程的设计和使用要求,又要符合建筑施工的客观规律,是对施工全过程的战略部署和战术安排。
一、施工组织设计的作用和任务1.施工组织设计的作用(1)施工组织设计是投标书的组成内容,用来指导工程投标、签订承包合同。
(2)施工组织设计是总包单位进行分包招标和分包单位编制投标书的重要依据。
(3)施工组织设计是施工准备工作的重要组成部分,又是及时做好各项施工准备工作,保证劳动力和各种资源的供应和使用的主要依据和重要保证。
(4)施工组织设计是实现基本建设计划的要求,按科学规律组织施工,建立正常的施工程序,有计划地开展各项施工过程,对施工过程实行科学管理的重要手段。
(5)施工组织设计可使领导和职工对生产活动心中有数,主动调整施工中的薄弱环节,及时处理可能出现的问题,从而保证施工的顺利进行。
(6)施工组织设计是协调各施工单位之间、各工种之间、各种资源之间以及空间布置与时间安排之间的关系的有效措施。
(7)施工组织设计是检查工程施工进度、质量、投资(成本)三大目标的依据。
对于保证施工顺利进行,按期、按质、按量完成施工任务,取得更好的施工经济效益等,都将起到重要的、积极的作用。
2.施工组织设计的任务施工组织设计的任务是根据国家对建设项目的工期要求,在具体工程项目施工中,正确贯彻国家的方针、政策、法规、规程和规范;确定开工前必须完成的各项准备工作;从施工的全局出发,做好施工部署,确定施工方案,选择施工方法和施工机械;合理安排施工程序和顺序,确定施工进度计划,确保工程按要求工期完成;计算劳动力、材料、机械设备等的资源需用量,以便及时组织供应,降低施工成本;综合考虑并合理规划和布置施工现场平面图;提出切实可行的技术、质量和安全保证措施。
A2施工组织设计(方案)报审表编号:位各存一份黔西县高标准农田建设项目(第一期)二标段临时用电方案编制人:审核:审批:贵州仓达建筑有限公司2020年08月一、工程概况建设单位:黔西县乡村建设投资有限责任公司监理单位:贵州鹏业工程建设咨询事务有限责任公司设计单位:贵州千景空间科技有限公司施工单位:贵州仓达建筑有限公司本标段项目共涉及2个村:营脚村、周寨村。
黔西县高标准农田建设项目(一期)二标段,采用M7.5浆砌,MU30块石砌筑。
沟帮顶面50mm厚C15砼、过水断面用M10砂浆勾缝,不得有脱落。
建设规模如下改建排水沟5条,总长3135m具体规格如下:(1)改建排洪沟:改建2.0*2.0m排水沟一条,总长1284m。
(2)改建排洪沟:改建2.0*2.0m排水沟一条,总长134m。
(3)改建排洪沟:改建1.5*1.5m排水沟一条,总长585m。
(4)改建排洪沟:改建1.5*1.5m排水沟一条,总长614m。
(5)改建排洪沟:改建2.0*2.0m排水沟一条,总长518m二、施工方案1、浆砌边沟(排水沟)1)、施工放样排水沟工程分段施工,分段放样,根据路基中线及护坡道高程放出两侧坡角线,再根据边沟流水高程坡比及护坡道宽度,放出排水沟中线及边线,线位设好以后请监理检测,符合要求后再进行下道工序。
2)、护坡道压实在放好坡脚以后按护坡道高程将护坡道及边沟位置整理平,用小型夯机密实,以防止护坡道沉降。
3)、沟槽开挖放好边沟沟底沟沿边线,并用白灰在地上画出,利用人工配合挖掘机械开挖,自卸汽车运输,开挖至距设计尺寸10~15cm时,改以人工挖掘。
人工修整至设计尺寸,不能扰动沟底及坡面原土层,不允许超挖。
4)、沟体块石砌筑沟槽检验合格后,先用木桩每10米一处钉好砌石位置,安装沟体断面模型架,在模型架上挂好横断面线及纵断面线,即可按线砌筑,砌筑工艺要严格执行技术规范及招标文件的施工技术要求。
排水沟采用坐浆法分层砌筑,分层与分层间的砌筑砌缝应大致找平,各工作层应相互错开,不得贯通。
(此文档为word格式,下载后您可任意编辑修改!) 目录第一章工程概况第二章施工准备第三章主要施工方法第四章工程质量保证措施第五章安全施工保证措施第六章工期保证措施第七章劳动力计划表第八章主要施工机械计划表第九章施工进度计划网络表图第十章施工场地平面布臵图第一章工程概况一、工程概况序号工程名称内容序号工程名称内容1 工程地点2 建设单位3 设计单位4 监理单位5 建筑面积6 结构形式7 总长8 基础9 总宽10 层高11 总高12 墙体13 外墙装饰14 内墙装饰15 门16 窗17 楼地面18 厨卫地面19 墙面涂料20 屋面保温层21 层面防水层22 主体结构砼标号二、主要工程量序号分项工程名称单位数量序号分项工程名称单位数量1 场地平整M2 2 挖土方M33 基础垫层M34 基础砼M35 基础砌体M36 回填土M37 主体砌体M3 8 主体砼M39 外装饰M2 10 内抹灰M211 内墙涂料M3 12 层面保温层M313 层面防水层M2 14 楼地面M215 厨、卫地面M2 16 木门制安M217 窗制安M2 18 预制构件M3三、施工准备一、项目部组成人员序号姓名职务职称年龄12345678910111213141516二、施工目标序号名称目标备注1 质量2 工期3 安全4 文明施工5 成本控制三、施工现场水电计算a、临时用电计算1、电气计算及选择:(1)对于连续工作制的设备 Pc=KxPn Qc=PcTgФ(2)对于断续工作制及短时工作制的设备Pc =2 Kx Jc Pn Qc=PcTgФ(3)对于电感镇流器的荧光灯 Pc=1.2KxPn Qc=PcTgФ(4)对于电感镇流器的汞灯、钠灯、金属卤化物灯等Pc=1.1KxPn Qc=PcTgФ(5)对于单箱设备Pc=3PФ Qc=PcTgФ(6)对于电焊机Pc=Kx Jc SnCosФ Qc=PcTgФ(7)总计算现在功率为Sc= ΣPc2+ΣQc2(8)总计算现电流为Ic=Sc 3 Un注:以上公式:Pc----核算有功功率Qc----核算无功功率Sc----视在功率Kx----需要系数Pn----设备额定功率PФ----单相设备在一相电路上的计算功率之和(一般取最大值)Ic---总线电流Sn---电焊机容量CosФ---功率因数2、(1)连续工作制的设备各种灯具、混凝土搅拌机、砂浆搅拌机、水泵、施工电梯、卷扬机、木工机械、钢筋机械、震捣器、砼输送泵等(2)断续、短时工作制的设备有:起重机械(塔机)等(3)Kx值及CosФ值选择:序号用电设备 Kx CosФ1. 大批生产、流水作业、热加工车间 0.3—0.4 0.652. 大批生产、流水作业、冷加工车间 0.2—0.25 0.503. 小批生产、单独生产、冷加工车间 0.16—0.2 0.504. 生产用的通风机、水泵 0.75—0.85 0.805. 卫生保健用的通风机 0.65—0.70 0.806. 运输机、传送机 0. 52—0.60 0.757. 混凝土及砂浆搅拌机 0.65—0.70 0.658. 碎石机、筛、泥泵、砾石洗涤机 0.70 0.709. 起重机、掘土机、升降机 0.25 0.7010、电焊机 0.45 0.4511、工业企业室内照明 0.8 1.012. 仓库 0.35 1.013.室外照明 1.0 1.0Kx是需用系数,一般当同类设备较多时,选用较小的数值,反之,同类设备较少时,先用较大的数值。
第一章、总体概述:施工组织总体设想、方案针对性及施工标段划分第一节、施工组织总体设想成立强有力的执行指挥部,指挥部组织机构按一级项目部设置。
选派有同类工程施工经验丰富的,且具有丰富施工经验执行力强的人员常驻现场,指定有同类工程施工经验丰富的总工及各专业工程技术人员组成的工程技术组;成立测量放线组;安全质量验收组;材料设备组;文明施工组等。
施工工长等各岗位安排优秀的施工管理人员进驻现场。
主要管理人员认真研究资料清单、施工图纸后,组织施工技术人员进行现场踏勘,并进行充分的讨论和研究,确保工程项目顺利有序开展。
一、工程概况二、工程内容本工程为景观绿化工程,具体项目内容如下:(一)土方工程1、整理绿化用地2、土方回填3、种植土翻整4、地形塑造(二)绿化工程1、栽植乔木2、栽植灌木3、栽植色带4、铺种草皮:满铺百慕大混播黑麦草(三)景观工程停车位、园路、园林小品、广场铺装、雕塑、亮化、给排水、廊架及管理用房等三、绿化栽植四、施工条件第二节、施工部署一、工程目标第三节、方案针对性、施工标段划分根据要求及施工内容本工程施工组织设计全面考虑绿化施工方案、施工条件及施工顺序,从拟投入的人力、物力、财力等要素入手,制定合理的施工方案,施工质量、机械设备、安全生产、文明施工的保障措施以及劳动力组织和技术经济组织措施,确定施工顺序,合理地安排拟定施工进度计划,为工程施工的节奏性、均衡性和连续性提供相对最优的方案。
一、整体施工顺序及流向为配合各工程施工的顺利展开,按照“先乔木、后灌木;先景石,后草坪”、“由远至近”的园林工程施工原则,根据施工总平面图,首先进行整体场地清障、土方调整、地形整治,同时确定景观工程整体布置;在可以种植绿化地地方进行种植土回填及绿化地整理等;后进行绿化乔灌木、地被、花卉、草坪等栽植。
在可以进行土建施工的地方进行施工,与绿化施工进行交叉作业。
按照施工总平面图及本工程施工项目的平面布置,分别对整个施工景观区进行划分。
目录第一章、工程概况及特点 _________________________________________________- 2 -1.1工程概况: ________________________________________________________- 2 -1.2施工条件 ____________________________________________________________ - 2 -1.3施工特点及内容 ___________________________________________________- 2 -第二章:施工组织机构___________________________________________________- 4 -2.1组织机构关系图 ___________________________________________________- 4 -2.2工程主要负责人简介 _______________________________________________- 5 -第三章、施工总平面布置 _________________________________________________- 5 -2.1施工现场条件说明 _________________________________________________- 5 -2.2现场布置设计说明及依据____________________________________________- 6 -2.3施工生活用水、用电 _______________________________________________- 7 -第四章、施工方案_______________________________________________________- 7 -4.1施工准备 _________________________________________________________- 7 -4.2施工工序及总体安排 ______________________________________________ - 11 -4.3主要工序及施工方法 ______________________________________________ - 12 -第五章、工期及施工进度要求 ____________________________________________ - 40 -5.1工期规划及要求 __________________________________________________ - 40 -5.2主要物资供应计划 ________________________________________________ - 41 -第六章、质量目标、质量保证体系及技术措施_______________________________ - 43 -6.1质量目标: ______________________________________________________ - 43 -6.2质量管理机构及主要职责___________________________________________ - 44 -6.3质量管理措施 ____________________________________________________ - 46 -6.4质量管理及检验标准 ______________________________________________ - 47 -6.5质量保证技术措施 ________________________________________________ - 48 -第七章、安全管理目标__________________________________________________ - 49 -7.1安全管理目标: __________________________________________________ - 49 -7.2安全管理组织机构及职责___________________________________________ - 49 -7.3安全管理制度及办法 ______________________________________________ - 51 -7.4重要施工方案和特殊施工工序的安全过程控制_________________________ - 52 -第八章、现场文明施工__________________________________________________ - 54 -8.1文明施工管理机构及保证体系:_____________________________________ - 54 -8.2文明施工目标: __________________________________________________ - 54 -8.3文明施工管理制度: ______________________________________________ - 55 -第九章、环境保护措施__________________________________________________ - 58 -9.1概述____________________________________________________________ - 58 -9.2方针和目标 ______________________________________________________ - 58 -9.3承包商职责 ______________________________________________________ - 58 -9.4实现环境管理方针目标主要措施_____________________________________ - 59 -电网工程施工组织设计第一章、工程概况及特点1.1工程概况:本工程系某市区电网工程,因其原有供电线路已使用多年,现已不能满足供电质量、安全与美观的要求,为了使该区其基础设施的建设也应与之相配套,本次供电工程的改造是其改造工程内容之一。
施工组织设计主要内容一、施工组织设计编制应遵循的原则1、贯彻国家工程建设的法律、法规、方针、政策、技术规范和规程。
2、贯彻执行工程建设程序,采用合理的施工程序和施工工艺。
3、运用现代建筑管理原理,积极采用信息化管理技术、流水施工方法和网络计划技术等,做到有节奏、均衡和连续地施工。
4、优先采用先进施工技术和管理方法,推广行之有效的科技成果,科学确定施工方案,提高管理水平,提高劳动生产率,保证工程质量,缩短工期,降低成本,注意环境保护.5、充分利用施工机械和设备,提高施工机械化、自动化程度,改善劳动条件,提高劳动生产率。
6、提高建筑工业化程度,科学安排冬、雨期等季节性施工,确保全年均衡性、连续性施工。
7、坚持企业的质量方针、安全方针、环境方针等等“追求质量卓越,信守合同承诺,保持过程受控,交付满意工程"; “安全第一,预防为主"; “建筑与绿色共生,发展和生态谐调",做好生态环境和历史文物保护,防止建筑振动、噪声、粉尘和垃圾污染.8、尽可能利用永久性设施和组装式施工设施,减少施工设施建造量;科学规划施工平面,减少施工用地.9、优化现场物资储存量,合理确定物资储存方式,尽量减少库存量和物资损耗。
10、编制内容力求:•重点突出,表述准确,取值有据,图文并貌。
二、施工组织设计编制基本内容1 编制依据2 工程概况3 施工部署4 主要分部分项工程的施工方案5 施工准备工作计划6 施工平面布置7 施工资源计划8 施工进度计划及保证措施9 施工成本及计划保证措施10 施工质量计划及保证措施11 职业健康安全管理策划及保证措施(可选)12 环境管理策划及保证措施13 节能降耗管理策划及保证措施(可选)三、施工组织设计编制要求1 编制依据1)施工组织总设计。
建设项目施工组织总设计编制单位、编制日期、审批情况和审批日期。
2)单项(位)工程工程地质勘探报告、地形图和工程测量控制网。
说明工程地质勘探报告、地形图和工程测量控制网的名称/、报告编号、报告日期。
包含内容施工组织设计一般包括五项基本内容:(一)工程概况工程的基本情况,工程性质和作用,主要说明工程类型、使用功能、建设目的、建成后的地位和作用;(二)施工部署及施工方案施工安排及施工前的准备工作,各个分部分项工程的施工方法及工艺;(三)施工进度计划编制控制性网络计划。
工期采用四级网络计划控制,一级为总进度,二级为三个月滚动计划,三级为月进度计划,四级为周进度计划。
(四)施工平面图根据场区情况设计绘制施工平面平置图,大体包括各类起重机械的数量,位置及其开行路线;搅拌站、材料堆放仓库和加工场的位置,运输道路的位置,行政、办公、文化活动等设施的位置,水电管网的位置等内容。
(五)主要技术经济指标施工组织设计的主要技术经济指标包括:施工工期、施工质量、施工成本、施工安全、施工环境和施工效率,以及其他技术经济指标。
按照建设工程施工合同(示范文本)(GF-2013-0201):第二部分通用条款:施工组织设计的内容1)施工方案2)施工现场平面布置图3)施工进度计划及保证措施4)劳动力及材料供应计划5)施工机械设备的选用6)质量保证体系及措施7)安全生产、文明施工措施8)环境保护、成本控制措施9)合同当事人约定的其他的内容施工组织设计的繁简,一般要根据工程规模大小、结构特点、技术复杂程度和施工条件的不同而定,以满足不同的实际需要。
复杂和特殊工程的施工组织设计需较为详尽,小型建设项目或具有较丰富施工经验的工程则可较为简略。
施工组织总设计是为解决整个建设项目施工的全局问题的,要求简明扼要,重点突出,要安排好主体工程、辅助工程和公用工程的相互衔接和配套。
单位工程的施工组织设计是为具体指导施工服务的,要具体明确,要解决好各工序、各工种之间的衔接配合,合理组织平行流水和交叉作业,以提高施工效率。
施工条件发生变化时,施工组织设计须及时修改和补充,以便继续执行。
施工组织设计的内容要结合工程对象的实际特点、施工条件和技术水平进行综合考虑,一般包括以下基本内容:第一章编制说明第二章工程概况及特点第三章施工部署和施工准备工作第四章施工现场平面布置第五章施工总进度计划第六章各分部分项工程的主要施工方法第七章拟投入的主要物资计划第八章工程投入的主要施工机械设备情况第九章劳动力安排计划第十章确保工程质量的技术组织措施第十一章确保安全生产的技术组织措施第十二章确保文明施工的技术组织措施第十三章确保工期的技术组织措施第十四章质量通病的防治措施第十五章季节施工保证措施第十六章成品保护措施第十七章创优综合措施第十八章项目成本控制第十九章回访保修服务措施第二十章施工平面总图施工总进度图施工网络图折叠编辑本段编制说明1、工程施工组织设计编制的依据国家标准《地下防水工程施工质量验收规范》GB 50208-2002国家标准《工程测量规范》GBJ 50026-93国家标准《土方与爆破工程施工及验收规范》GBJ 201-83国家标准《地下工程防水技术规范》GB 50108-2001国家标准《建筑地基基础工程施工质量验收规范》GB 50202-2002国家标准《混凝土结构施工质量验收规范》GB50204-2010国家标准《混凝土质量控制标准》GBJ50205-2002国家标准《建筑工程施工质量验收统一标准》GB 50300-2001国家标准《钢筋混凝土用热轧带肋钢筋》GB国家标准《低碳热轧圆盘条》GB国家标准《建设工程项目管理规范》GB/T 50326-2001国家标准《混凝土强度评定标准》GB/T 50107-20102、工程施工组织设计编制原则建设工程施工合同(示范文本)(GF-2013-0201)根据国家有关验收规范规定、国家标准、地方标准及建设单位和设计要求。
施工组织设计编制:复核:审核:目录第一章工程概况 (2)第二章施工总体目标 (3)第三章施工重点、难点、关键问题的认识及应对措施 (23)第四章项目施工管理组织机构 (23)第五章施工总体平面布置 (24)第六章施工技术方案 (27)第七章劳动力资源配置及计划 (29)第八章机械配置计划表 (30)第九章主要保障体系与保证措施 (30)第十章保险及购买方案 (30)第十一章招标人要求及投标人提供的其他资料 (32)第一章工程概况一、工程概况说明:本项目主要承担位于高新区永兴镇玉龙院村 1-5 社,东邻货运通道南段、南邻绵兴路和草溪河、西邻师院东路(新区 2 号干道)、北邻绵广高速。
项目拟新建建筑面积约 118300 ㎡,其中安置房面积约 76000 ㎡,配套社区文化活动中心及物管用房约 500m2,初步拟定底层商业 4 层,面积 14100m2,安置房住宅建筑以 18/22 层的高度为主,高度不超过 70 米。
项目区内新建道路 9 条,约 6000 米,路面总面积 112640m2,以及 1100 亩场地平整的施工任务。
统建安置房地块主要包括安置住宅小区和商业用房 10 个单元,建筑结构为框架剪力墙结构。
规划建设净用地面积 31626.77 ㎡,规划总建筑面积111909.88 ㎡(其中:计入容积率的建筑面积 82229 ㎡;不计容积率的建筑面积 29680 ㎡),容积率 2.6,总建筑密度 22%,建筑绿地率 35.93%。
第二章施工总体目标第一节进度目标本工程为:玉龙院片区统建安置房及配套路网建设项目营地综合临建专业分包工程。
建设地点:绵阳市高新区永兴镇,质量标准为:一次性验收合格;工期为 45日历天;开工日期:2020 年 5 月 10 日;竣工日期:2020 年 06 月 23 日;配备性能完好的机械设备,在满足使用的前提下考虑一定的现场备用量以提高机械化施工率。
提前组织材料的采购和试验,确保使用。
工地临时用电分项工程施工组织设计一、临时用电差不多情况用电区不于“永久性”用电工程,是专门的建筑施工需要提供电力的电气工程。
依照现场勘察情况,本工程具有下述特点: 1、暂设性或临时性。
施工现场临时用电工程专为现场建筑施工使用,随着建筑工程的竣工,该临时供电系统将予拆除。
2、移动性或流淌性。
由于建筑施工和施工用电设备随着建筑位置和施工位置变化而移动,因而该临电工程的全部或局部亦将随之迁移或流淌。
3、露天性。
建筑施工通常是露天作业,因此为提供电力的临时用电工程差不多上属于露天电气工程。
4、地理位置。
自然条件不选择性。
临时用电工程的地理位置和自然条件由建筑工程所处地理位置和自然条件决定,不可人为地另行选择。
本工程临时变电房位置已确定,因此在进行临时供电系统的设计时要同时充分考虑基坑、地下室及上部施工的需要,必须做长期规划,尽量使布线可满足整个工程施工的需要(地下室完成后做小量调整)工地临时供电包括施工及照明用电两个方面,其用电量高峰应在基坑开支护桩施工时期,10台钻桩机同时投入使用,而在主体结构施工后期,尽管施工中有塔吊、施工电梯、高速提升架、砼泵及其它木工、铁工、砼机具等,但其总需容量比基坑支护桩施工时期所需总容量少。
因此综合计算,基坑支护桩施工时期为用电最高峰。
二、临时用电施工部署依照本工程施工组织设计大纲的要求和用电情况,施工临时供电系统划分为三步进行敷设。
1、按照现场提供的电源位置,打算设置1个总配电箱。
2、依照施工用电要求,设置总配电箱、分配箱Z1~Z4及设备用电开关箱,分配电箱用BV电线与总配电箱接通,分配电箱电缆和开关箱接通。
3、接驳用电设备动力配电箱及照明配电箱,实现一机一闸一漏一箱,供电线路采纳TN-S三相五线制式接法。
三、临时用电的计算:由于工地用电负荷较大,按照经济、合理、安全的原则,整个电网考虑从变压器房用3条分干线接出分不是N1、N2、N3,从发电机用1条干线N4接出,各条分干线的动力设备及功率计算如下表:主体结构施工时期机具明细表1、临时用电负荷计算:考虑工地多采纳单班制作业,少数为工序配合需要或抢工期采纳两班制作业。
故此,综合考虑施工用电约占总用电量的90%,室内外照明用电约占10%,设备同时使用系数(即需用系数)取K1=0.6,用电不均系数取1.1参数表其中:K1--- 同时使用系数取0.6cosθ---功率因数取0.75μ1—线电压取380V2、分干线截面选择:各分干线均采纳三相五线制低线路,线路工作电压380V,用电设备功率因素cosθ=0.75,则N1、N2、N3、N4分干线:I=252A,查表,选用BV型3×70mm2铜芯塑料线为相线,选用2×50 mm2铜线为工作零线及接地爱护线,总开关选用OM10-600/3300型壳式漏电器。
四、临时用电布置图 (见附图)五、安全用电技术防护措施及防火要求1、配电室应设在无灰尘、无腐蚀介质及无振动的地点。
总配电箱两端应与重复接地线及爱护零线做电气连接。
配电室门必须外开且用全封钢板门。
2、电气设备的金属外壳必须与专用爱护零线连接,专用爱护零线应由配电室总开关的零线引出。
作防雷接地的电气设备,必须同时作重复接地。
施工现场的电力系统严禁利用大地作相线或零线。
爱护零线不得装设开关、熔断器,爱护零线应单独敷设,不作它用。
3、在工作电阻同意达到4欧姆的电系统中,所有重复接地的并联等值电阻应不大于4欧姆。
每一重复接地装置采纳一根以上导体,在不同点与接地装置做电气连接。
4、施工现场内周边建筑物的井架等机械设备则应保证与建筑物基础防雷接地系统作电气连接或独立设置导流地极,避雷针(接闪器)长度应为1~2m;材料应采纳钢管并与该设备的金属结构作电气连接。
5、为保证导线的电气安全和供电质量,导线的负荷电流不大于其同意载流量,线路末端电压偏移值应不大于其额定电压的5%。
6、架空线路必须设在专用电杆上,严禁架设在树木、脚手架等非专用电杆上。
电杆可采纳标准混凝土杆或木杆,混凝土杆不得有露筋和扭曲,木杆不得腐朽,其梢径应不小于130mm;电杆埋地深度为杆长的1/10加0.6m,但在松软土中应加大埋设深度或采纳卡盘固定,终端杆和转角杆应加装拉线或斜撑。
拉线宜用镀锌铁绞线,拉线与电杆夹角应在45~60度。
7、架空线路的横担可用铁横担或木横担,铁横担截面和长度必须按规范选用。
架空线路的相序排列规定:在同一横担架设时,导线相序排列是:面向负荷从左侧起为L1、N、L2、L3。
和爱护零线在同一横担时,导线相序排列是:面向负荷,从左侧起为L1、N、L2、L3、PE;动力线和照明在两横担上分不架设时,上面横担面向负荷,从左侧起为L1、L3、L2;下面横担:面向负荷,从左侧起为L1(或L2、L3)N、PE;架设架空线路时线杆的档距不得大于35m,线间距离不得小于0.3m;架空线路在一个档距内每一层导线的接头不得超过该层导线数的50%,且一根导线只同意有一个接头。
架空线路应设置短路爱护和过负荷爱护。
8、埋地电缆的敷设深度不应小于0.6m,并应在电缆上下均匀铺设不小于50mm厚的细砂,然后覆盖砖的爱护层。
埋地电缆穿越建筑物、构筑物、道路、易受机械损伤的场所,以及引出地面从2m高至地下0.2m处,必须加设防护套管。
埋地电缆的接头应设在地面上专用接线盒内,接线盒内应能防水、防尘、防机械损伤,并远离易燃、易爆易腐蚀的场所。
架空电缆应用绝缘子固定在墙壁上或电杆上,绑扎电缆须用绝缘线(带),严禁用金属裸线作绑线。
架空电缆的档距应保证电缆能承受自重所带来的荷重。
架空电缆的最大弧垂点距地不得小于 2.5m。
进入在建工程的临时电缆线路必须采纳埋地引入,其垂直敷设位置应充分利用在建工程的竖井,垂直孔洞等,并应靠近用电负荷中心,固定点以每层楼高度许多于一处为限。
电缆水平敷设时,宜沿墙或门口固定,其最大弧垂点距地不得小于 1.8m,电缆接头应牢固、可靠,并用绝缘物包扎,不得承受张力,禁止沿地面明设。
9、室内配线应采纳瓷(塑料)夹敷设,管口应密封,采纳金属管敷设时应对金属管作爱护接零。
10、配电系统应设总配电箱和分配电箱,实行分级配电。
动力配电箱和照明配电箱宜分不设置,如合置在同一配电箱内,动力和照明应分路设置。
开关箱由末级分配电箱配电。
总配电箱应设在靠近电源的地点,分配电箱应设在用电设备或负荷相对较集中的地区,分配电箱与开关箱的距离不得超过30m,开关箱与其操纵的固定用电设备的水平距离不宜超过3m。
配电箱、开关箱应装在干燥、通风及常温场所,周围应有足够二人工作的空间。
通道不得停放任何阻碍操作、维修的物品。
配电箱、开关箱应采纳铁板或优质绝缘材料制作,铁板的厚度应大于1.5mm,装设应端正、牢固,移动式配电箱、开关箱应装设在固定支架上;箱的下底与地面的垂直距离应大于1.3m,小于1.5m;移动式配电箱的下底与地面的垂直距离宜大于0.6m,小于1.5m;配电箱内的电器应首先安装在金属或非木质的绝缘电器安装板上,然后整体紧固在配电箱箱体内,金属板与配电箱箱体应作电气连接。
配电箱内开关电器(含插座)应按其规定的位置紧固在电气安装板上,不得歪斜和松动;箱内的工作零线宜通过接线端子板连接,并应注意与爱护零线接线端子板区分;箱内连接线应采纳绝缘导线,接头不得松动,不得有外露带电部分。
配电箱和开关箱的金属箱体,金属电气安装板以及箱内电器的不应带电的金属底座、外壳等必须作爱护接零。
爱护零线应通过接线端子板连接,箱体必须防水防尘。
11、配电器、开关箱内的电器必须可靠完好,不准使用破损、不合格的电器,总配电箱应装设隔离开关和分路隔离开关总熔断及分路熔断器或总自动开关和分路自动开关,以及漏电爱护器。
若漏电爱护器同时具备过负荷和短路爱护功能,则可不设分路熔断器或分路自动开关,总开关电器的额定值应分路开关的额定值相适应。
总配电箱应装设电压表,总电流表、总电度表及其它仪表。
分配电箱应装设总隔离开关和分路隔离开关以及总熔断器和分路熔断器(或总自动开关和分路自动开关)。
总开关的额定值、动作整定值与分路电气的额定值,整定值相适应。
每台用电设备应用各自专用的开关箱,必须实行一机一制一漏电开关一箱,严禁用一个开关电器直接操纵二台或二台以上的用电设备。
漏电爱护器应装设在配电箱电源的负荷侧和开关箱电源隔离开关的负荷侧。
漏电爱护开关的选用应符合GB6829-86《漏电电流淌作爱护器(剩余电流淌作爱护器)》的要求,开关箱内的漏电爱护器其额定漏电动作电流应不大于30mA,额定漏电动作时刻应不大于0.1S。
使用于潮湿场所的漏电爱护器应采纳防溅型产品,额定漏电动作电流应大于15mA,额定漏电动作时刻应不大于0.1S。
总配电箱和开关箱中的两级漏电爱护器的额定动作电流和额定漏电动作时刻应作合理配合,使之具有分级分段爱护的功能,使用和安装必须符合产品讲明书的要求。
12、供电安全防护措施:关于架空配电网,为防止电压的危害,将避雷的接地引下线接在一个接地装置上;架空线路和绝缘强度(相间绝缘和对地绝缘)不但能满足正常工作的需要,还要能线受得起雷电过电压的考验;架空线路的机械强度要足够大,不但要能负担得起本身的重量和拉力,还要能经受得住恶劣自然环境的考验。
导线的连接不能采纳焊接法,焊接过的导线相当于被退火,从而机械强度降低,容易断线。
穿线管或木槽内的导线不同意有接头,因为接头处常接触不良,从而温升过高,易出危险,也不便进行导线的故障检查。
要防止污闪事故,因积聚在绝缘子上的大气尘埃有一定的导电性,毛毛雨、露水使电流和尘埃的导电率增加(大雨则能冲刷污垢尘埃),导致绝缘于表面的放电(污闪形成相线对地的击穿事故),故应注意绝缘子的巡视,停电检修线路时注意清扫绝缘子上的尘埃。
为保证架空线路的安全应经常进行巡视,天气恶劣时加强巡视,检查线路污出现象时要在夜间,有雾或有露水、下毛毛雨时进行。
检查线路电线接头是否有烧结现象也应在夜间进行。
巡视的内容有:电杆是否松动、歪斜、下沉;导线弧垂、线路与建筑物的距离是否合适;导线接头处是否过热,导线是否有撕股、松股现象;横杆是否歪斜,绝缘子是破坏有无污出现象,接地线避雷器是否完好。
13、现场照明爱护措施:照明灯具的相线必须经开关操纵,不得将相线直接引入灯具;照明开关箱必须装设漏电爱护器和熔断器等短路爱护电器,每个路灯具应单独装设熔断器爱护,螺口灯头的绝缘外壳不得有损伤和漏电,相线应与螺口灯头的中心触头相连接,零线与螺口相连接,行灯电源电压不超过36V,灯体与手柄绝缘良好,牢固、耐热耐潮湿,灯头与灯体结合牢固,无灯头开关,灯泡不处有金属爱护网,金属网、反光罩、悬吊挂钩固定在灯具的绝缘部位上;照明灯具的金属外壳必须作爱护接零。
14、专门照明技术措施:需要夜间照明施工的现场,必须于作业面和通道设置用于疏散人员或安全通行的事故照明;事故照明电源可接在与正常照明分开的线路上,同时不得与正常照明共用一个总开关;事故照明要有自备快速启动发电机及蓄电池组,。