目标跟踪算法
- 格式:doc
- 大小:59.00 KB
- 文档页数:3
计算机视觉中的目标跟踪与运动估计算法摘要:随着计算机视觉技术的迅猛发展,目标跟踪与运动估计成为了计算机视觉领域一个重要的研究方向。
目标跟踪是指在给定的视频序列中,通过对目标的连续观察和判断,实时地追踪目标的位置,运动估计则是通过对目标在图像或视频序列中的运动进行建模和预测。
本文将介绍目标跟踪与运动估计的基础概念、常用算法和应用领域,并讨论其挑战和发展趋势。
1.引言计算机视觉是一门研究如何使计算机能够“看”的学科,它将图像处理、模式识别和人工智能等知识相结合,旨在模拟人类的视觉系统,实现对图像和视频的理解和分析。
目标跟踪与运动估计是计算机视觉领域的一个重要方向,具有广泛的应用前景。
2.目标跟踪算法目标跟踪算法是指在给定的视频序列中,通过对目标的连续观察和判断,实时地追踪目标的位置。
常见的目标跟踪算法包括基于模板匹配的方法、基于特征匹配的方法、基于相关滤波的方法等。
这些算法利用了图像中目标的特征信息(如颜色、纹理、形状等)来判断目标的位置,并通过更新模型或特征来实现目标的连续跟踪。
3.运动估计算法运动估计是指通过对目标在图像或视频序列中的运动进行建模和预测。
常见的运动估计算法包括基于光流的方法、基于特征点匹配的方法、基于深度学习的方法等。
这些算法利用了图像序列中的像素或特征点之间的变化关系,预测目标的未来位置,进而实现对目标的运动估计。
4.应用领域目标跟踪与运动估计在很多领域有着广泛的应用,例如视频监控、交通管理、移动机器人、虚拟现实等。
在视频监控领域,目标跟踪与运动估计可以实时地追踪事件发生的位置和运动轨迹,提供重要的监控信息。
在交通管理领域,目标跟踪与运动估计可以预测交通流量和车辆轨迹,提供交通优化的参考。
在移动机器人领域,目标跟踪与运动估计可以实现对机器人的自主导航和动作控制。
在虚拟现实领域,目标跟踪与运动估计可以实现用户动作捕捉和虚拟对象的交互。
5.挑战和发展趋势目标跟踪与运动估计在实际应用中仍面临一些挑战,如目标形变、光照变化、遮挡等。
目标跟踪算法综述目标跟踪算法综述目标跟踪是计算机视觉领域的一项重要任务,它的目标是在视频中准确地跟踪一个或多个特定的目标。
目标跟踪技术在各个领域都有广泛的应用,比如视频监控、自动驾驶、智能交通系统等。
随着计算机性能的提高和人工智能的发展,目标跟踪算法也在不断地得到改进和创新。
本文将对目标跟踪算法的发展进行综述。
目标跟踪算法主要分为传统的基于模型的方法和基于深度学习的方法。
传统的基于模型的方法主要包括卡尔曼滤波器、粒子滤波器、相关滤波器等。
这些方法首先通过对目标进行建模,然后通过观察视频序列中的目标状态来更新模型,从而实现跟踪。
由于这些方法对目标的形状、运动等进行了建模,因此在目标快速运动、形变、遮挡等情况下表现较好。
但是,这些方法对于复杂的场景以及目标外观的变化较为敏感。
近年来,随着深度学习的兴起,基于深度学习的目标跟踪算法也取得了显著的进展。
深度学习通过神经网络模型对目标进行建模,并使用大量标注数据进行训练。
这种方法通过深度学习网络从图像中提取特征,并根据提取的特征进行目标检测和跟踪。
深度学习方法具有良好的泛化能力和鲁棒性,在复杂的场景下表现优秀。
然而,由于深度学习方法需要大量的训练数据和计算资源,其运行速度较慢。
基于深度学习的目标跟踪算法主要包括基于卷积神经网络(CNN)的方法和基于循环神经网络(RNN)的方法。
基于CNN 的方法通过在网络中使用卷积层和池化层,对目标进行特征提取和表示。
这些方法一般将目标跟踪问题视为图像分类或目标检测问题,通过对目标进行分类或定位来实现目标跟踪。
基于RNN的方法则通过对时间序列数据进行建模,利用循环神经网络对目标进行跟踪。
这些方法一般采用LSTM或GRU等循环神经网络结构来对目标状态进行建模,并通过时间序列数据来更新模型。
除了基于模型和深度学习的方法,还有一些其他的目标跟踪算法,例如基于边界框的方法、基于稀疏表示的方法、基于流场的方法等。
这些方法各有特点,在不同的场景和需求下有着不同的应用。
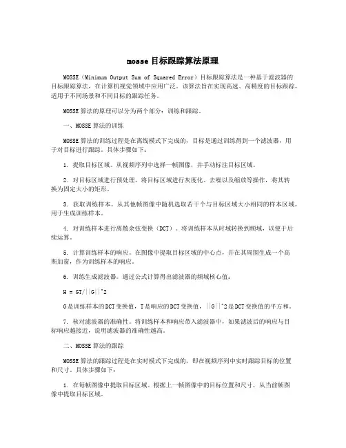
mosse目标跟踪算法原理
Mosse目标跟踪算法原理
目标跟踪是计算机视觉领域的一个重要研究方向,它的目标是在视频中自动跟踪特定的目标。
Mosse目标跟踪算法是一种针对实时目标跟踪的优秀算法,被广泛应用于行人追踪、交通监控、视频监控等领域。
Mosse算法的全称为Minimum Output Sum of Squared Error Algorithm,即最小输出平方误差算法。
它的核心思想是将目标表示为一个神经网络,通过训练网络来实现目标跟踪。
具体来说,Mosse算法先将目标图像进行傅里叶变换,得到其频域表示。
然后,使用一个高斯函数对频域表示进行平滑处理,以减少噪声和干扰。
接下来,将平滑后的目标图像和当前帧的图像进行傅里叶变换,并将它们的乘积得到一个响应图。
在每一帧中,Mosse算法通过最大化响应图的峰值来确定目标的位置。
具体来说,算法在每一帧中根据上一帧目标的位置和大小,提取当前帧的图像块,并对其进行傅里叶变换。
然后,将该图像块的频域表示与之前训练得到的目标的频域表示进行卷积,得到一个响应图。
最终,算法通过寻找响应图中的最大值来确定目标的位置。
需要注意的是,Mosse算法中的神经网络是一个线性滤波器,它的
权重是通过训练得到的。
训练时,算法使用一些已知的目标图像来生成其频域表示,并将其与响应图相乘,得到一个训练目标值。
然后,算法通过最小化训练目标值与网络输出之间的平方误差来学习权重。
总的来说,Mosse目标跟踪算法通过将目标表示为一个神经网络,通过训练网络来实现目标跟踪。
该算法具有高效、实时、准确等优点,在实际应用中取得了良好的效果。
mosse目标跟踪算法原理MOSSE(Minimum Output Sum of Squared Error)目标跟踪算法是一种基于滤波器的目标跟踪算法,在计算机视觉领域中应用广泛。
该算法旨在实现高速、高精度的目标跟踪,适用于不同场景和不同目标的跟踪任务。
MOSSE算法的原理可以分为两个部分:训练和跟踪。
一、MOSSE算法的训练MOSSE算法的训练过程是在离线模式下完成的,目标是通过训练得到一个滤波器,用于对目标进行跟踪。
具体步骤如下:1. 提取目标区域。
从视频序列中选择一帧图像,并手动标注目标区域。
2. 对目标区域进行预处理。
将目标区域进行灰度化、去噪以及缩放等操作,将其转换为固定大小的矩形。
3. 获取训练样本。
从其他帧图像中随机选取若干个与目标区域大小相同的样本区域,用于生成训练样本。
4. 对训练样本进行离散余弦变换(DCT)。
将训练样本从时域转换到频域,以便于后续运算。
5. 计算训练样本的响应。
在图像中提取目标区域的中心点,并在其周围生成一个高斯加窗,作为训练样本的响应。
6. 训练生成滤波器。
通过公式计算得出滤波器的频域核心值:H = GT/||G||^2G是训练样本的DCT变换值,T是响应的DCT变换值,||G||^2是DCT变换值的平方和。
7. 核对滤波器的准确性。
将训练样本和响应带入滤波器中,如果滤波后的响应与目标响应越接近,说明滤波器的准确性越高。
二、MOSSE算法的跟踪MOSSE算法的跟踪过程是在实时模式下完成的,即在视频序列中实时跟踪目标的位置和尺寸。
具体步骤如下:1. 在每帧图像中提取目标区域。
根据上一帧图像中的目标位置和尺寸,从当前帧图像中提取目标区域。
2. 对目标区域进行预处理。
进行与训练时相同的预处理操作,包括灰度化、去噪以及缩放等。
3. 对目标区域进行离散余弦变换(DCT)。
将时域的目标区域转换为频域的信号。
4. 使用滤波器进行响应预测。
将滤波器与DCT变换后的目标区域相乘,得到频域的响应预测值。
目标跟踪算法测试方法
目标跟踪算法测试方法主要包括以下步骤:
1. 定义评估指标:根据实际需求,选择适当的评估指标,如准确率、召回率、F1分数、跟踪成功率等。
2. 选取测试数据集:选择具有挑战性的测试数据集,如VOT、OTB等公开
数据集,或者自己制作的数据集。
确保数据集具有代表性,涵盖了各种情况下的目标跟踪任务。
3. 运行算法:在测试数据集上运行目标跟踪算法,记录每个测试序列的跟踪结果。
4. 提取轨迹:根据跟踪结果,提取目标的轨迹。
5. 评估性能:将提取的轨迹与实际轨迹进行比较,计算评估指标的值。
6. 比较性能:将算法的性能与其他已知算法的性能进行比较,分析优劣。
7. 优化性能:根据比较结果,优化算法,提高性能。
8. 调整参数:根据测试结果,调整算法的参数,以获得最佳性能。
9. 迭代测试:重复上述步骤,不断迭代测试和优化,直到算法性能达到满意的水平。
在测试过程中,需要注意以下几点:
1. 保持公正性:避免主观偏见,确保测试结果的客观性和公正性。
2. 控制变量:在测试过程中,保持其他变量的一致性,以避免干扰测试结果。
3. 交叉验证:对算法进行交叉验证,以获得更准确的性能评估结果。
4. 多次运行:对每个测试序列进行多次运行,以减少随机误差的影响。
运动目标跟踪算法及其应用分析随着计算机技术的不断发展,图像处理技术也得到了极大的发展。
图像处理技术可以将图像进行分析和处理,并且可以将这些信息转换为数字化数据。
图像处理技术不仅可以用于医学诊断、生物学、工业监控等领域,而且也广泛应用于计算机视觉领域。
在计算机视觉领域中,运动目标跟踪技术是一项基础技术,它可以追踪视频图像中的目标并提供与目标相关的信息。
一、运动目标跟踪算法运动目标跟踪算法是和计算机视觉技术紧密相连的一种技术,主要是基于视频图像跟踪技术的实现。
一般来说,运动目标跟踪算法可以分为两个步骤:目标检测和目标跟踪。
(1)目标检测目标检测是指在一个给定的时间段内,将目标从背景中检测出来并确定其位置、大小和形状等信息。
其中,检测算法和图像质量有着密切关系。
一般来说,目标检测算法可以分为两种:基于特征的目标检测算法和基于匹配的目标检测算法。
基于特征的目标检测算法主要是根据目标的特定外观特征进行识别和分类。
常用的特征包括Haar-like特征、SIFT特征、HOG特征等。
这些方法在实际应用中具有较高的准确性和鲁棒性,但是计算量比较大,需要消耗较多的计算资源。
基于匹配的目标检测算法主要是根据目标与背景之间的差异进行匹配和检测。
常用的匹配法包括基础匹配、Viterbi匹配、CAMshift算法等。
这些算法基于目标的运动状况,能够较好地适应不同的背景干扰和情况。
(2)目标跟踪目标跟踪技术是指在已经检测到目标的基础上,通过运用特定的算法,对目标进行跟踪。
常用的目标跟踪算法包括:Kalman滤波方法、Mean Shift方法和Template Matching方法等。
Kalman滤波方法是利用观测值来估计状态值的一种滤波方法。
它可以通过观察目标的位置和速度来预测后续帧中的目标位置。
Mean Shift方法是一种基于概率密度估计的跟踪方法,该方法通过目标物体在图像上的密度分布来进行目标跟踪。
Template Matching方法是一种基于模板匹配的方法。
图像识别中目标跟踪算法的使用技巧在图像识别领域,目标跟踪算法是一种重要的技术,它可以实现对特定目标在一系列连续帧中的跟踪。
这项技术在许多应用中具有广泛的用途,如视频监控、智能交通、无人驾驶等领域。
本文将介绍一些常用的目标跟踪算法以及它们的使用技巧。
1. 基于特征点的目标跟踪算法基于特征点的目标跟踪算法是一种常用的方法。
该方法通过提取图像中的特征点,然后利用这些特征点进行目标跟踪。
在实际应用中,我们可以使用各种特征点提取算法,如SIFT、SURF和ORB等。
这些算法可以提取出图像的关键特征点,从而实现目标的稳定跟踪。
在使用基于特征点的目标跟踪算法时,我们应该注意以下几个技巧:- 选择适当的特征点提取算法,根据不同场景选择合适的算法。
例如,在光照变化较大的环境中,我们可以选择适应光照变化的特征点提取算法。
- 选择适当的特征点匹配算法,特征点的匹配非常重要,决定了跟踪的准确度。
常见的特征点匹配算法有基于匹配矩阵的方法和基于局部特征描述符的方法等。
- 对于目标遮挡等情况,可以通过重新检测目标并更新特征点的方法来实现跟踪的鲁棒性。
2. 基于深度学习的目标跟踪算法近年来,深度学习在图像识别领域取得了显著的成果,也为目标跟踪算法带来了新的思路和方法。
基于深度学习的目标跟踪算法通过神经网络模型实现对目标的识别和跟踪。
常见的深度学习模型包括卷积神经网络(CNN)、循环神经网络(RNN)和长短期记忆网络(LSTM)等。
使用基于深度学习的目标跟踪算法时,我们应该注意以下几个技巧:- 选择适当的神经网络模型,根据不同的应用场景选择合适的模型。
例如,在需要对目标进行长期跟踪的场景中,可以选择LSTM模型。
- 进行数据预处理,对图像数据进行标准化、归一化等操作,以提高神经网络的训练效果。
- 进行数据增强,通过对图像进行旋转、缩放、平移等操作,增加训练数据的多样性,提高模型的鲁棒性。
3. 基于卡尔曼滤波的目标跟踪算法卡尔曼滤波是一种常用的滤波算法,广泛应用于目标跟踪中。
目标跟踪算法目标跟踪算法是指通过视频分析技术,实时追踪视频序列中的目标并获取其位置、形状、速度等信息的一种算法。
目标跟踪算法在计算机视觉、机器人、无人驾驶等领域广泛应用,能够实现自动驾驶、智能监控、动作捕捉等功能。
目标跟踪算法的主要步骤包括目标检测、目标跟踪和目标预测。
目标检测是指通过检测算法从视频帧中提取目标的位置和形状信息。
目标检测算法有很多种,常用的包括基于深度学习的卷积神经网络(CNN)算法和基于传统计算机视觉方法的背景建模、特征提取和分类器等算法。
目标跟踪是指在视频序列中连续追踪目标的位置和形状信息,实时更新目标的状态。
目标跟踪算法有很多种,常用的包括基于特征匹配的相关滤波器算法、卡尔曼滤波器算法和粒子滤波器算法等。
这些算法通过使用目标的特征信息(如颜色直方图、纹理特征等)来匹配目标并更新目标状态,从而实现目标的连续跟踪。
目标预测是指在目标跟踪的基础上,对目标未来位置进行预测。
目标预测算法有很多种,常用的包括基于卡尔曼滤波器的预测算法和基于运动模型的预测算法等。
这些算法通过分析目标的运动规律来推测目标未来位置,从而提前做出反应。
目标跟踪算法的性能指标通常包括跟踪精度、实时性和鲁棒性等。
跟踪精度是指算法追踪目标的准确度,即目标位置和形状信息的准确性。
实时性是指算法处理速度的快慢,即算法在给定时间内能够处理的视频帧数。
鲁棒性是指算法对噪声、光照变化、遮挡等外界干扰的抗干扰能力。
目标跟踪算法的应用非常广泛,如智能监控、自动驾驶、图像检索等。
智能监控系统可以通过目标跟踪算法实现对目标的自动跟踪和报警功能。
自动驾驶系统可以通过目标跟踪算法实现对前方车辆和行人的跟踪和避让功能。
图像检索系统可以通过目标跟踪算法实现对目标图像的搜索和匹配功能。
总之,目标跟踪算法是一种重要的视频分析技术,具有广泛的应用前景。
随着深度学习等技术的发展,目标跟踪算法的性能将进一步提升,应用范围也将更加广泛。
移动目标跟踪的算法研究及其应用第一部分:前言随着技术的发展和智能化的进步,移动目标跟踪的应用越来越广泛。
移动目标跟踪的核心是找到目标并跟踪它,因而算法的优劣直接决定着跟踪结果的好坏。
在本文中,我们将探讨一些常见的移动目标跟踪算法,以及它们在实际应用中的情况。
第二部分:常见的移动目标跟踪算法1. 卡尔曼滤波器算法卡尔曼滤波器是一种线性滤波器,可以用来估计系统的状态。
在移动目标跟踪中,卡尔曼滤波器的应用主要是用来估计目标的轨迹和速度等状态参数。
卡尔曼滤波器算法具有简单、实用、鲁棒性强的特点,在很多应用中得到了广泛的应用。
2. 粒子滤波器算法粒子滤波器算法是一种非参数滤波器,与卡尔曼滤波器相比具有更好的适应性和精度。
在移动目标跟踪中,粒子滤波器算法用来估计目标的状态,可以有效地解决一些卡尔曼滤波器无法解决的问题,如非线性系统和非高斯噪声。
3. CAMShift算法CAMShift算法是一种基于颜色直方图的目标跟踪算法,它的核心思想是通过更新目标直方图的方式来实现目标跟踪。
CAMShift算法具有实时性好、可靠性高、鲁棒性强等特点,在很多应用场景中得到了广泛的应用。
第三部分:移动目标跟踪算法的应用1. 智能监控移动目标跟踪算法在智能监控领域有广泛的应用。
通过对监控视频中的移动目标进行跟踪,可以实现对物品的自动识别、实时监控、监控报警等功能,提高监控系统的安全性和智能化程度。
2. 交通管控移动目标跟踪算法在交通管控领域同样有着广泛的应用。
通过对交通视频中的车辆进行跟踪,可以实现对交通流量、拥堵等情况的实时统计,帮助交通部门进行交通治理,提高道路的通行效率和安全性。
3. 智能机器人移动目标跟踪算法在智能机器人领域也有很大的应用潜力。
通过对机器人视觉信息的处理,可以实现机器人的导航、目标抓取、环境识别等功能,为机器人的智能化发展打下基础。
第四部分:总结总的来说,移动目标跟踪算法是计算机视觉领域中的重要研究方向之一,也是实际应用中必不可少的一种算法。
目标追踪算法目标追踪算法是计算机视觉领域中的一种重要技术,用于在视频序列中跟踪特定目标的位置和运动。
目标追踪算法在很多实际应用中都有重要的作用,比如视频监控、无人驾驶、人机交互等领域。
目标追踪算法通常包括以下几个关键步骤:目标检测、目标跟踪和目标状态更新。
目标检测是指在视频序列中找到感兴趣的目标,并确定它们的位置和形状。
目前常用的目标检测算法包括基于特征的方法(比如Haar特征,HOG特征等)和基于深度学习的方法(比如卷积神经网络)。
这些算法可以通过训练模型来学习目标的外观特征,并在视频序列中寻找与模型匹配的目标。
目标跟踪是指在目标检测的基础上,通过时间序列的信息来估计目标在视频序列中的位置和运动。
常用的目标跟踪算法包括基于颜色特征的方法(比如MeanShift算法),基于纹理特征的方法(比如Correlation Filters算法)和基于深度学习的方法(比如Siamese网络)。
这些算法可以通过不断更新目标的位置和形状来实现目标的跟踪。
目标状态更新是指根据目标的跟踪结果,更新目标的状态信息,比如目标的位置、速度和运动方向等。
常用的目标状态更新算法包括卡尔曼滤波和粒子滤波。
这些算法可以通过利用目标的先验信息和观测信息来估计目标的状态,并预测目标的未来位置和运动。
除了上述这些基本步骤,目标追踪算法还可以根据具体应用需求进行进一步的改进和优化。
比如,可以考虑目标的形变、遮挡、姿态变化和多目标跟踪等问题。
同时,目标追踪算法也可以与其他计算机视觉任务相结合,比如目标识别、目标分类和目标分割等。
总之,目标追踪算法是计算机视觉领域中的一个重要研究方向,它的发展对于实现自动化、智能化的视觉系统具有重要意义。
不断改进和优化目标追踪算法,将有助于实现更加准确、鲁棒和高效的目标追踪技术,推动计算机视觉技术在各个应用领域的广泛应用。
目标跟踪算法综述目标跟踪是计算机视觉领域的一个重要研究方向,其目标是通过对连续视频序列的处理,实现对特定目标在时间和空间上的持续追踪。
目标跟踪旨在通过对目标表观、运动和特征的建模,以及对背景的建模,进行目标的检测、定位和分析。
目标跟踪的技术在很多应用领域中都有广泛的应用,如视频监控、交通系统、智能车辆等。
因此,研究人员们提出了各种各样的目标跟踪算法,不断提升目标跟踪的准确性和效率。
下面将介绍几种常见的目标跟踪算法。
首先,基于特征的目标跟踪算法是最常见的一类方法。
该方法通过提取目标在空间和时间上的特征,如颜色、纹理、形状等,对目标进行建模和描述。
常见的特征提取方法包括灰度直方图、颜色直方图、兴趣点检测等。
接着,通过计算目标特征与候选目标特征之间的相似度,确定目标的位置。
特征的选取和相似度计算是该方法的两个关键问题。
其次,基于机器学习的目标跟踪算法是一类比较新兴的方法。
该方法通过利用机器学习的方法,使用大量的标注数据对目标特征和运动进行训练,从而实现目标跟踪。
常见的机器学习方法包括支持向量机、随机森林、深度学习等。
这些方法可以有效地学习到目标的表示和动态模型,提高目标跟踪的准确性。
然而,该方法需要大量的样本数据进行训练,且模型的泛化能力和鲁棒性需要进一步研究。
进一步,基于深度学习的目标跟踪算法是近年来的研究热点。
深度学习通过多层次的非线性变换,可以从特征层次上学习到高级的抽象表示,对目标进行表达和建模。
深度学习的优势在于可以通过大规模数据集进行训练,获取更好的特征描述和运动模型。
最常用的深度学习网络结构是卷积神经网络(CNN),其利用卷积和池化操作对目标进行特征提取和降维,并通过全连接层进行分类或回归。
深度学习在目标跟踪问题上取得了很多重要的突破,但对于目标跟踪中的实时性和鲁棒性仍然有待改进。
最后,基于概率模型的目标跟踪算法是一类对目标的位置进行建模的方法。
该方法通过在时间序列上对目标的位置进行统计建模,利用概率模型对目标的运动轨迹进行预测和估计。
目标跟踪经典算法介绍目标跟踪是计算机视觉领域中的重要研究方向,它的主要目标是通过分析和理解视频序列中的目标,实现对目标在时间和空间上的跟踪和定位。
目标跟踪技术在实际应用中具有广泛的应用,例如视频监控、智能交通系统和无人驾驶等。
在目标跟踪任务中,经典算法是指一些被广泛研究和验证的算法。
这些算法具有一定的稳定性和鲁棒性,在特定场景下表现良好。
本文将对目标跟踪经典算法进行全面、详细、完整和深入的探讨。
二级标题1:基于传统计算机视觉方法的目标跟踪算法基于传统计算机视觉方法的目标跟踪算法是目标跟踪领域中最早被研究和应用的方法之一。
这些算法使用传统的特征提取和机器学习方法来实现目标的跟踪。
三级标题1.1:CamShift算法CamShift算法是一种经典的基于颜色直方图的目标跟踪算法,它通过对目标物体的颜色直方图进行建模和更新,实现目标的位置跟踪。
该算法在颜色信息方面表现良好,但对于目标形状和大小的变化敏感度较高。
三级标题1.2:MeanShift算法MeanShift算法是一种基于梯度信息的目标跟踪算法,它通过计算目标物体在每个时刻的梯度向量并沿着梯度方向更新目标的位置,实现目标的跟踪。
该算法具有一定的鲁棒性,但对于目标的旋转和遮挡情况处理能力较弱。
三级标题1.3:Template Matching算法Template Matching算法是一种基于模板匹配的目标跟踪算法,它通过将目标物体的模板与视频帧进行匹配,找到最佳的匹配位置来实现目标的跟踪。
该算法简单易实现,但对于目标外观变化较大的情况下的跟踪效果较差。
二级标题2:基于深度学习的目标跟踪算法近年来,随着深度学习的快速发展,基于深度学习的目标跟踪算法在目标跟踪领域取得了巨大的突破。
这些算法利用深度神经网络来提取目标的特征并实现目标的跟踪。
三级标题2.1:Siamese网络Siamese网络是一种基于孪生网络的目标跟踪算法,它通过将目标图像和候选区域的图像分别输入到两个共享的子网络中,学习到目标和候选区域之间的相似度,并根据相似度来确定目标的位置。
单目标跟踪的主要算法
基于特征的方法:基于特征的方法通过提取目标的颜色、纹理和形状等特征进行跟踪。
在目标被完全遮挡的情况下,基于特征的方法往往容易失效。
常用的算法包括:Mean Shift、Camshift、TLD等。
基于滤波的方法:基于滤波的方法通过建立一个滤波器来预测目标的位置和运动轨迹。
常用的算法包括:Kalman Filter、Particle Filter等。
这些方法对于线性系统的跟踪比较有效,但在处理非线性系统时可能会出现问题。
基于深度学习的方法:随着深度学习技术的发展,基于深度学习的方法在单目标跟踪领域也取得了很大的进展。
这些方法通过训练神经网络来学习目标的特征表示,并利用这些特征进行跟踪。
常用的算法包括:Siamese Network、Tracklet Network等。
基于深度学习的方法在处理复杂场景和遮挡问题时具有较好的性能,但需要大量的计算资源和训练数据。
基于生成模型的方法:基于生成模型的方法通过构建目标模型来生成目标的候选位置,并利用一些规则进行筛选。
常用的算法包括:Multiple Hypothesis Tracking、Tracklet-based Tracking等。
基于生成模型的方法在处理遮挡问题时具有一定的优势,但在处理复杂场景时可能会出现问题。
以上是单目标跟踪的主要算法,各种算法都有其优缺点,在实际应用中需要根据具体场景选择合适的算法。
监控摄像头中的目标跟踪算法研究I. 前言近些年,智能监控摄像头在公共场所和个人家庭普及率正在不断提高。
追踪特定目标并保持关注是这些摄像头中最重要的功能之一。
为了实现精确的目标跟踪,需要使用先进的算法和技术。
在本文中,我们将介绍一些目标跟踪技术,并探讨这些技术在智能监控中的应用。
II. 目标跟踪算法A. 基于颜色的跟踪算法基于颜色的目标跟踪算法是一种比较传统的方法。
这种方法可以提取图像中目标物体的颜色信息,并根据颜色信息进行目标跟踪。
基于颜色的目标跟踪算法的优点是计算速度较快,且不需要使用太高的计算资源。
然而,对于颜色分布变化较大的情况,其跟踪精度会受到影响。
B. 基于特征的跟踪算法基于特征的目标跟踪算法通常基于目标物体的纹理、形状、边缘等特征信息,通过建立目标物体的模型来实现目标跟踪。
该算法的优点是可以提高跟踪精度,但是对于光照变化、遮挡等情况容易受到干扰。
C. 基于模型的跟踪算法基于模型的目标跟踪算法是使用目标物体的模型进行跟踪。
其主要特点是可以对目标物体进行较为准确的建模,并根据实际情况进行调整。
该算法的缺点是计算复杂度较高,且对噪声和遮挡比较敏感。
III. 目标跟踪算法在监控中的应用智能监控摄像头中,目标跟踪算法具有较为广泛的应用前景。
在实际应用中,该算法可以用于如下场景:A. 行人追踪行人追踪是智能监控中一个必要的功能。
目标跟踪算法可以对行人进行跟踪,并且可以对行人的运动轨迹进行建模,以便于后续分析。
B. 车辆追踪车辆追踪是一项关键的安全措施。
目标跟踪算法可以快速准确地追踪车辆,并根据车辆的轨迹进行行为分析。
C. 物品追踪在一些特殊的场景下,需要对特定物品进行追踪。
例如,在物流仓库中追踪货物,确保货物的准确运输等。
IV. 结论目标跟踪算法在智能监控摄像头中具有较为广泛的应用前景。
基于颜色、特征、模型的跟踪算法,各有特点,在不同的应用场景中需要选择适合的算法。
未来,随着技术的不断发展,目标跟踪算法的精度和稳定性也得到不断提高,将为智能监控的安全和便利提供更好的支持。
机器人视觉系统中的目标跟踪算法设计与实现引言:随着机器人技术的不断发展,机器人的应用范围也越来越广泛。
视觉系统作为机器人智能感知的重要组成部分,扮演着获取环境信息、进行目标识别与跟踪的重要角色。
本文将着重介绍机器人视觉系统中目标跟踪算法的设计与实现,包括基本原理、常用算法以及优化方法等内容。
一、目标跟踪算法的原理和分类1.1 目标跟踪的基本原理目标跟踪是指通过对视频序列中的目标进行连续观察和分析,实时地获取其运动和状态信息。
其基本原理是根据目标在连续帧中的相似特征进行匹配和追踪,从而实现目标的持续跟踪。
1.2 目标跟踪算法的分类目标跟踪算法可以按照不同的特征和方法进行分类。
常见的分类方式包括:(1)基于颜色特征的跟踪算法:通过提取目标在图像中的颜色信息,利用颜色的一致性对目标进行跟踪。
(2)基于形状特征的跟踪算法:通过提取目标的形状信息,利用形状的几何特性对目标进行跟踪。
(3)基于纹理特征的跟踪算法:通过提取目标在图像中的纹理信息,利用纹理的连续性对目标进行跟踪。
(4)基于深度学习的跟踪算法:通过利用深度学习模型进行特征提取和目标跟踪,具有较好的鲁棒性和准确性。
二、常用的目标跟踪算法2.1 基于卡尔曼滤波的目标跟踪算法卡尔曼滤波是一种用来估计系统状态的最优递归滤波器,被广泛应用于目标跟踪领域。
其通过对目标的状态进行动态估计和预测,结合观测数据对目标进行跟踪。
2.2 基于粒子滤波的目标跟踪算法粒子滤波是一种基于概率的非线性滤波方法,可以有效处理目标在复杂背景下的跟踪问题。
其通过生成一组随机粒子来描述目标的状态空间,并通过不断更新粒子的权重,最终实现对目标的跟踪。
2.3 基于相关滤波的目标跟踪算法相关滤波是一种基于模板匹配的目标跟踪方法,它通过计算目标区域与模板之间的相关性来进行目标的跟踪。
常见的相关滤波算法包括均值偏移跟踪、核相关滤波器等。
三、目标跟踪算法的优化方法3.1 多特征融合目标跟踪算法的性能受到多种因素影响,如目标形变、遮挡、光照变化等。
目标跟踪算法实现流程
目标跟踪算法的实现流程如下:
1. 初始化:选择一种目标跟踪算法,并对相关参数进行初始化。
常用的目标跟踪算法包括卡尔曼滤波器、粒子滤波器、相关过滤器等。
2. 目标检测:利用图像处理技术对当前帧图像进行目标检测,找到图像中的目标区域。
常用的目标检测算法有基于深度学习的方法,如YOLO、Faster R-CNN等,也可以使用其他图像
处理技术进行目标检测。
3. 特征提取:对目标区域提取特征,常用的特征包括颜色、纹理、形状等。
可以使用各种图像特征提取方法,如直方图、SIFT、HOG等。
4. 目标匹配:将提取的目标特征与之前跟踪的目标特征进行匹配,找到最符合的目标。
常用的目标匹配算法有最小二乘法匹配、相关系数匹配等。
5. 目标更新:根据匹配结果更新目标的状态,包括位置、速度、大小等。
可以使用滤波器进行状态更新,常用的滤波器有卡尔曼滤波器、粒子滤波器等。
6. 跟踪结果显示:将跟踪结果在图像或视频中进行显示,可以标注目标的位置、轨迹等。
7. 循环重复以上步骤:对于视频序列,循环执行以上步骤,实时跟踪目标。
可以选择不同的策略来处理目标丢失、遮挡等情况。
以上是目标跟踪算法的一般实现流程,具体实现时还需根据具体算法进行相应的调整和优化。
clc;
clear;
x=[0 16 25 33 50 65 75 82 100];
y=[0 172.5 227.5 324.2 330.7 286.1 237.7 201.7 0]; plot(xx,yy);
的图为
xx = 0:.01:100;
yy = spline(x,y,xx);
plot(xx,yy)
Matlab画平滑曲线的两种方法(拟合或插值后再用plot即可)
分类:MATLAB2012-12-02 11:15 25540人阅读评论(4) 收藏举报自然状态下,用plot画的是折线,而不是平滑曲线。
有两种方法可以画平滑曲线,第一种是拟合的方法,第二种是用spcrv,其实原理应该都一样就是插值。
下面是源程序,大家可以根据需要自行选择,更改拟合的参数。
clc,clear;
a = 1:1:6; %横坐标
b = [8.0 9.0 10.0 15.0 35.0 40.0]; %纵坐标
plot(a, b, 'b'); %自然状态的画图效果
hold on;
%第一种,画平滑曲线的方法
c = polyfit(a, b, 2); %进行拟合,c为2次拟合后的系数
d = polyval(c, a, 1); %拟合后,每一个横坐标对应的值即为d plot(a, d, 'r'); %拟合后的曲线
plot(a, b, '*'); %将每个点用*画出来
hold on;
%第二种,画平滑曲线的方法
values = spcrv([[a(1) a a(end)];[b(1) b b(end)]],3);
plot(values(1,:),values(2,:), 'g');。