曲面重构技术文档
- 格式:docx
- 大小:598.88 KB
- 文档页数:11
逆向建模过程中的曲面重构关键技术研究逆向工程是一项计算机辅助设计的新技术,它是在现有产品数字化基础上进行设计创新的,其关键技术主要包括:实物数字化、数据预处理、三维模型重建等。
本文总结了国内外的逆向工程技术研究现状,对其关键技术进行了研究,并概括了目前逆向工程在设计中的应用情况,并通过实例进行了讨论。
1引言作为计算机辅助设计的一项具体应用,逆向工程是近些年发展起来的消化、吸收先进技术的一系列分析方法及应用价值的组合。
传统的正向设计从实际需求出发得出产品的概念,进一步建立与之相符的CAD模型,通过一系列手段得到产品的实物模型。
相对于传统正向设计,逆向工程的过程采用了通过测量实际物体的尺寸并将其制作成CAD模型的方法,真实的对象可以通过如三坐标测量仪(Coordinate Measure Machine,CMM),激光扫描仪,结构光源转换仪或者x射线断层成像这些3D扫描技术进行尺寸测量,然后通过后续处理进而得到3D模型。
概括地说,逆向工程是由产品样件到数字化模型的过程,相比于传统的正向设计,它极大地缩短了产品的开发周期,提高了经济效益。
2逆向工程关键技术研究2.1数据获取数据获取是通过特定的测量设备和测量方法获取零件表面离散点的几何坐标数据,开发高精度、快速的数字化测量系统和测量软件,如何根据几何外形选取不同的测量方法一直是数字化技术的主要研究内容。
目前的三维数字化方法,根据测量探头或传感器是否和实物接触,可分为接触式和非接触式。
三坐标测量机法主要是利用三坐标测量机的接触探头逐点地捕捉样品表面数据。
但该方法是接触式测量,易于损伤探头和划伤被测样件表面,不能对软质材料和超薄形物体进行测量,对细微部分测量精度也受到影响。
被动式方法中较有前途的方法是立体视觉法,主要可分为双目视觉方法、三目视觉方法和单目视觉方法。
双目视觉方法是人类获取距离信息的主要方式,它是根据立体视差,即被测点在左右摄象机CCD像面上成像点位置的差异来进行测距,其中立體匹配问题始终是双目视觉测量的一个主要难点所在,国内外众多学者对此进行深入而持久的研究,提出了大量的匹配算法并进行了实验验证。
曲面重构方法的研究摘要针对三维扫描数据点的曲面重构技术在实际系统中的应用,本文提出了一种NURBS曲面构造方法,该方法根据已知数据点逼近目标曲面。
通过实际系统应用验证,该方法是一种行之有效的曲面拟合方法。
关键词数据点曲线和曲面重构算法0 引言扫描设备使用某种有组织的方式频繁地扫描目标物体,产生多行数据点,这些行可能包含有相同或不同的数据点数,每行点的分布可能有较大的变化。
本文基于曲面逼近理论,给出了一种NURBS曲面构造方法,用来合成目标曲面,并在自行开发的曲面造型系统中得到了验证。
给出已知数据点的格式如下:Q i,j i=0…n,j=0…m i所求曲面为幂次(p,q)的NURBS曲面。
已知数据点既不保证具有一个矩形拓朴结构,也不保证沿着每行均匀分布,在曲面拟合的过程中,主要解决两个关键的问题,第一是:彼此独立的每行数据点的曲线逼近;第二是:通过合适的节点矢量的控制避免数据量的大量增加。
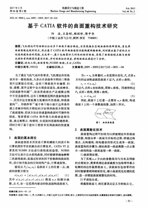
1 曲线曲面逼近的基本理论将NURBS曲面表示成有理基函数形式为:上式中,P i,j为控制顶点,N i,k(u)、N j,l(v)分别为u,v方向的k次和l次B样条基函数,W i,j为权因子。
权因子的加入虽然可以增加对曲面的局部控制能力,但权因子的选取缺乏明显的几何意义,为简化计算将权值赋1,使式(1)中的分母为1,消除有理式,简化求解过程。
对曲面的u,v方向的次数选取从使用和表示的效果两方面考虑,取k=l=3,即工程中常用的三次曲面。
曲面上u,v方向的节点序列的确定中,使每一序列的前端和后端的重复度为3,保证曲面的边缘控制点和型值点融合,中间内节点的选取上考虑数据点分布不均匀,采用了累积弦长法。
通过上述权值、节点、次数的赋值,式(1.1)改变为:2 曲线逼近构成曲面的前提是必需对构成曲面的曲线作逼近处理,该处理过程包括曲线的计算、参数的计算、节点的选择和节点矢量的控制几个方面:2.1 最小二乘曲线逼近曲线逼近问题可表述如下:给出一系列数据点r,r=0…m和预定义参数t 0,…,t m以及预定义节点矢量u,2.2 参数和节点的计算参数的计算与节点的选择是相互影响的,如果选择了不合适的参数,那么节点就不可能被正确地选择,在实际应用过程中,通常采用累积弦长参数化方法:为控制曲线误差在允差范围之内,常把最小二乘曲线拟合的过程使用作一个迭代过程,用来调整控制点的最大下标索引值n及参数值t。
. . ..基于CATIA V5的逆向工程自由曲面重构技术﹡何 伟(.农业大学海洋学院, 066003)摘要:以 CATIA V5为平台,对以虾仁为代表的自由曲面散乱点云数据,采用“控制点调面”的方法完成了曲面重构,并对其构建步骤进行了详尽的描述,进而提出这一曲面精准重构方法的应用技巧。
关键词:逆向工程;CATIA V5;曲面重构;控制点调面中图分类号: TH122 文献标识码:A 文章编号:0 引言自由曲面形状复杂,其曲面重构一直是逆向工程研究的热点和难点之一。
逆向工程上NURBS设计技术最常使用的作业模式是对点云数据应用控制多边形或者逼近的方法创建初始造型[1—6]。
一般采用工程技术中常规构面手段,如CATIA 由线架构用逼近方法构面有多种办法,可采用的有:GSD 模块中的放样曲面(Loft )、填充曲面(Fill )和扫描曲面(Sweep );FSS 模块中的填补曲面(Fill )、外形拟合(Fit to Geometry )、扫掠曲面(Styling Sweep )和网格曲面。
但对于医疗领域中人赝耳、鼻和假肢等人体器官[7,8]和玩具行业中布绒填充类玩具[9]等三维实体的逆向重构,经反复试验证明其效果没有针对性且精度上差强人意。
本文以CATIA V5R16为平台,针对以虾仁为代表的自由曲面的散乱点云数据,采用“控制点调面”法完成其曲面重构并提出这一方法的应用技巧。
1 虾仁曲面重构按如图1所示流程对处理好的虾仁点云进行曲面重构,先进行线架构,然后采用 “控制点调面”的方法构建虾段曲面,再通过虾段曲面间的调整构建虾仁全部外表面,在此过程中需要做截面线并进行曲面质量评价。
这里重点探讨如何采用“控制点调面”法完成虾段曲面重构,以虾尾某段体节为例。
图 1曲面重构流程 Figure1 Flowchart of surface reconstruction1.1虾段曲面重构1.1.1 做截面线首先完成此段虾尾特征曲线线架构,如图2所示。
逆向工程汽车驾驶室曲面重构1.课题研究背景及意义我国是一个人口大国和汽车大国。
随着人们生活水平的不断提高,对汽车的需求已不在仅仅满足于其性能,开始对汽车的多样性和个性化提出了更高的需求。
传统的汽车设计方法一不能满足人们的个性需求,而且还制约着汽车的更新速度和汽车产业的发展。
在我国汽车使用者当前更多的是看重车身的外观造型,在汽车设计中,车身设计也是关键之术之一。
为满足消费者的需求,一种新的技术——逆向工程技术,在制造业迅速发展并应用到汽车领域。
逆向工程技术作为一种新兴的技术在产品设计、开发、优化、定型等方面,都有很大的作用,能提高工业产品设计水平,缩短研发周期,增强产品的市场竞争力。
我国现代汽车产品设计尤其是汽车曲面造型设计已经广泛使用逆向工程技术。
该技术可以快速的重现国外的先进车身模型设计,进而快速地吸收国内外汽车车身设计的先进技术和设计理念,并经过车身设计师的二次开发,达到快速响应市场的目的。
但是我国在该领域还与国外先进国家有着很大的差距,本课题就是在这种背景下开展研究的。
2.逆向工程概述逆向工程(Reverse Engineering, RE)也称反求工程,它是相对传统的设计而言。
传统的产品实现通常是从概念设计到图样,再制造出产品,称之为正向工程,而产品的逆向工程是从一个存在的零件或原型入手,首先对其进行数字化处理,然后构造CAD模型,经检查满意后,最后制造产品。
目前大多数有关逆向工程技术的研究和应用都集中在几何形状即重建产品实物的CAD 模型和最终产品的制造,称为实物逆向工程[1,2]。
反求工程的基本流程如图 1 所示[3]。
逆向工程一般包括五大关键技术:数据获取,数据预处理,数据分块与曲面重构,CAD模型构造,快速原型制造。
3.课题研究背景及意义我国是一个人口大国和汽车大国。
随着人们生活水平的不断提高,对汽车的需求已不在仅仅满足于其性能,开始对汽车的多样性和个性化提出了更高的需求。
传统的汽车设计方法一不能满足人们的个性需求,而且还制约着汽车的更新速度和汽车产业的发展。
逆向工程空间复杂曲面重构技术研究逆向工程空间复杂曲面重构技术研究引言逆向工程是一种将物体的几何形状和结构数字化的技术,它可以从物体的实体模型或样品中获取精确的几何数据。
在工程领域中,逆向工程技术被广泛应用于产品设计、新产品开发、质量控制等方面。
而在空间复杂曲面重构技术中,逆向工程发挥了重要作用。
本文将重点探讨逆向工程在空间复杂曲面重构中的应用以及相关技术的研究进展。
一、逆向工程在空间复杂曲面重构中的应用逆向工程技术可以通过扫描物体表面获取点云数据,进而重建出物体的几何形状。
在空间复杂曲面的重构过程中,逆向工程可以发挥以下几个方面的作用。
1. 整体形状重建逆向工程技术可以将物体的点云数据转化为三维模型,从而恢复出物体的整体形状。
在空间复杂曲面重构中,逆向工程可以帮助工程师更好地理解和分析物体的几何特征,为后续的设计工作提供基础。
2. 边缘识别和曲率分析逆向工程技术可以通过对点云数据进行处理,提取出物体的边缘特征和曲率信息。
这些信息对于空间复杂曲面的重构是至关重要的,它们可以帮助工程师准确地掌握物体的细节,从而更好地进行模型重建和设计分析。
3. 拓扑结构恢复空间复杂曲面通常具有复杂的几何结构和拓扑关系。
逆向工程技术可以通过对点云数据的分析和处理,还原出物体的拓扑结构,包括曲面的连接、交叉关系等。
这对于后续的工艺制造以及复杂曲面的模拟和分析都具有重要意义。
二、逆向工程空间复杂曲面重构技术的研究进展逆向工程空间复杂曲面重构技术在过去几十年中得到了广泛研究和应用,取得了一系列重要的进展。
1. 数据处理算法在空间复杂曲面的重构中,数据处理算法起到了关键作用。
研究人员采用了各种方法对点云数据进行滤波、平滑和表面重建等处理,以提高数据的质量和准确性。
2. 曲面重建方法曲面重建是逆向工程空间复杂曲面重构的核心问题之一。
研究者提出了许多曲面重建方法,包括基于拓扑数据的方法、基于深度学习的方法以及基于统计学习的方法等。
目录摘要.................................................................................. 错误!未定义书签。
Abstract .............................................................................. 错误!未定义书签。
目录. (I)第一章绪论 (1)1.1 课题研究的背景和意义 (1)1.2 国内外研究现状 (3)1.2.1 三角网格参数化方法的研究现状 (3)1.2.2 曲面重构技术研究现状 (5)1.3 论文的主要内容 (7)第二章车身点云获取及开发工具简介 (10)2.1 车身数据的采集 (10)2.1.1 ATOS系统概述 (11)2.1.2 ATOS系统的工作过程与工作原理 (13)2.1.3 ATOS系统采集的车身点云实例 (13)2.2 车身散乱点云数据预处理 (14)2.3 基于MFC平台的UG二次开发 (15)2.3.1 基于MFC的VC++与UG接口的创建 (16)2.3.2 常用的UG二次开发库函数简介 (17)2.4 本章小结 (19)第三章车身点云的三角剖分与车身三角网格曲面的参数化 (20)3.1 车身散乱点云数据的三角剖分 (20)3.1.1 基于增量网格扩展的三角剖分算法 (20)3.1.2 车身散乱点云数据的三角剖分实例 (22)3.2 车身三角网格曲面的参数化 (23)3.2.1 三角网格参数化的几个重要概念 (24)3.2.2 三角网格参数化算法的基本原理 (25)3.2.3 三角网格参数化的实现 (27)3.2.4 车身三角网格曲面参数化 (28)3.3 本章小结 (31)第四章T网格算法的实现 (32)4.1 T网格的定义 (32)4.1.1 层次T网格 (33)4.2 T网格的构造 (35)4.3 T网格构造实例 (36)4.4本章小结 (39)第五章.车身散乱点云基于T样条曲面重构技术的研究 (41)5.1 引言 (41)5.2 两种比较成熟的曲面重建技术简介 (41)5.2.1 细分曲面重建技术 (41)5.2.2 NURBS曲面重建算法 (44)5.3 基于T样条曲面重建 (47)5.3.1 T样条曲面重建基本原理 (47)5.3.2 T样条曲面重建算法流程图 (50)5.3.3 基于T样条车身点云曲面重建实例 (51)5.4 三种曲面重构算法比较 (52)5.5 UG二次开发的实现 (54)5.6 本章小结 (57)第六章总结与展望 (58)6.1 全文的工作总结 (58)6.2 本文的创新点 (58)6.3 本课题展望 ........................................................... 错误!未定义书签。
汽车典型覆盖件曲面重构及精度提高近年来,随着汽车工业的快速发展,汽车覆盖件在设计和制造过程中扮演着至关重要的角色。
覆盖件的曲面重构和精度提高对于汽车外观质量和整车性能有着重要影响。
因此,研究和应用先进的曲面重构技术成为了汽车工程领域的热点问题。
在汽车覆盖件的设计中,曲面重构是一个关键的步骤。
曲面重构是指通过对已有数据进行处理和分析,将离散的数据点转换为连续的曲面模型。
这样的曲面模型可以更好地满足汽车外观设计的要求,并且有助于优化零部件的结构和性能。
曲面重构的过程中,精度提高是不可忽视的问题。
精度是指曲面模型与实际物体之间的误差程度。
在汽车覆盖件的制造过程中,精度的提高可以降低零部件的装配难度,提高整车的质量和可靠性。
为了实现汽车覆盖件曲面重构和精度提高,研究人员提出了多种方法和技术。
其中,最常用的方法是基于数学模型的曲面重构算法。
这些算法可以通过数学模型的拟合和优化,将离散数据点转换为光滑的曲面模型。
此外,还有一些基于图像处理和计算机视觉的方法,可以通过对图像数据的分析和处理,实现曲面重构和精度提高。
除了算法和技术的研究,材料的选择和加工工艺的优化也对汽车覆盖件的曲面重构和精度提高起到重要作用。
不同的材料和加工工艺会对覆盖件的形状和尺寸产生影响,因此需要在设计和制造过程中进行综合考虑。
总结起来,汽车典型覆盖件的曲面重构和精度提高是汽车工程领域的重要问题。
通过研究和应用先进的曲面重构方法和技术,可以实现汽车外观质量的提高和整车性能的优化。
此外,还需要在材料选择和加工工艺优化方面进行深入研究,以实现曲面重构和精度提高的目标。
这将为汽车工业的发展和进步做出重要贡献。
由点云重构CAD模型的基本步骤包括:点云分块、点云切片、曲面重构、CAD模型。
1.点云分块由于工程实际中原型往往不是由一张简单曲面构成,而是由大量初等解析曲面(如平面、圆柱面、圆锥面、球面、圆环面等)及部分自由曲面组成,故三维实体重构的首要任务是将测量数据按实物原型的几何特征进行分割成不同的数据块,使得位于同一数据块内的数据点可以一张特定的曲面来表示,然后针对不同数据块采用不同的曲面建构方案(如初等解析曲面、B-spline 曲面、Bezier曲面、NURBS 曲面等)进行曲面重建,最后将这些曲面块拼接成实体,它包括点集分割与曲面重建两部分。
为了实现点云的分块功能,同时也为了后续曲线拟合中重要点的选取工作,我们建立了图元的拾取模块。
它包括多边形拾取、矩形拾取、点选三个小的部分,运用此模块我们可以利用鼠标对空间点云进行任意的分割和提取。
多边形拾取与矩形拾取类似,都是在视图上确定一个选择区域,然后根据视图上的图形是否完全落在这个选择区域中来决定视图上的图形是否被选取。
由于我们针对的对象是三维空间中的图元,因此在视图窗口中所确定的区域实际上是一个矩形体或者多面体,所拾取的图元是位于这个体中的对象。
问题的关键在于如何确定图元是否位于矩形体或多面体中。
基于OpenGL的拾取机制很好的解决了这个问题。
物体的实际坐标经模型视图变换、投影变换、视口变换后显示为屏幕上的一点,OpenGL的gluUnProject()可以做该过程的逆变换,即根据已知屏幕上点的二维坐标以及经过的变换矩阵可求出该点变换前在三维空间的坐标位置,但需要事先给定二维屏幕坐标的深度坐标。
考虑OpenGL的投影原理,将0.0和1.0作为前后裁剪面的深度坐标。
因此两次调用gluUnProject()可得到视图体前后裁剪面上的两个点,也就是屏幕上点的两个三维坐标。
对于矩形拾取而言,判断点是否位于矩形体中比较简单,可以选取每个空间点,判断点的坐标是否位于矩形盒三个方向的极限范围内,如果满足条件,则可认为该点符合条件,被拾取到了,并高亮显示。
一种基于点云数据的快速曲面重构方法摘要:随着计算机视觉技术的发展和应用范围不断扩大,三维重建技术也得到了广泛的应用。
在三维重建领域中,曲面是其中一个重要组成部分,它可以描述物体表面的形状信息。
目前,曲面的提取主要采用传统几何法、图像匹配法等方法进行处理,这些方法都存在一定的局限性。
本文提出了一种基于点云数据的快速曲面重构算法,该算法利用了点云数据的特点来实现曲面的自动提取与重建。
关键词:点云数据;快速曲面重构;方法一、点云数据的特点首先,点云数据具有高分辨率和多维度的数据特点。
由于其采集方式灵活且成本低廉,因此点云数据被广泛地用于3D建模、目标检测等方面的研究。
此外,点云数据中包含了丰富的特征信息,例如位置、方向和距离。
通过对这些信息的分析,我们可以得到物体的形态结构以及运动轨迹等信息。
最后,点云数据具有自适应性和鲁棒性的特点。
即对于不同的场景和光照条件,点云数据都能够准确地表达物体的信息。
二、基于点云数据的曲面重构理论基础本文提出了一种新的、基于点云数据的曲面重构技术,它可以大大提高重构效率。
这种方法首先需要对数据集进行预处理,以提取其中的信息,并使用卷积神经网络(CNN)来构建出有意义的曲率模型。
具体来说,首先将原始曲线转换为三维点云表示形式,并对其进行滤波和去噪操作以提高其质量;接着使用CNN模型对点云进行特征学习和提取,得到一系列重要的几何形状信息;最后,采用多层感知图生成器(MPG)算法来完成曲面的重建过程。
在实验结果方面,我们的方法与传统的曲面建模方法相比具有更高的效率和更好的鲁棒性。
同时,由于所使用的点云数据可以更加准确地描述曲面的形态特点,因此能够更好地满足实际应用的需求。
综上所述,本文提出的基于点云数据的快速曲面重构方法具有较高的实用价值和广泛的应用前景。
在未来的研究中,我们可以进一步优化算法参数以及改进算法性能等方面的工作。
三、曲面重构在计算机视觉领域中,曲面重构是一项重要的任务。
基于最小二乘的曲面重构算法
这是一种基于最小二乘的曲面重构算法。
该算法主要应用于三维图像的处理,可以通过样条曲面的技术来重建三维曲面图像。
该算法的基本思想是利用最小二
乘法对给定的数据点进行拟合,得到一个表达数据点的函数形式,并将该函数形式应用于空间中未知点的重构。
该算法可以用于重建任意形状的三维曲面,而且重构的曲面质量高、精度高,可以满足大部分应用的需求。
该算法的具体实现步骤为:首先,需要将已知数据点进行采样,并建立一个数据点的拟合函数。
然后,利用该函数对未知数据点进行重构,得到未知点的曲面表示。
在重构过程中,需要通过调整采样点的密度、控制函数的形状等方式来提高
重构曲面的质量和精度。
最后,需要对重构的曲面进行评估和优化,以确保其满足应用需求。
值得注意的是,该算法在重构过程中需要借助计算机的计算能力,因此对计算机性能和存储容量要求较高。
同时,由于该算法需要处理大量的数据点和计算过程,可能会存在运算时间和内存占用等方面的问题。
因此,在实际应用中需要根据具体需求和条件,选择合适的算法和计算方法,以充分发挥算法的优势。
总体来说,基于最小二乘的曲面重构算法是一种高效、精确的三维图像处理技术,可以用于重建各种形状的曲面,并在工业设计、医学影像等领域得到广泛应用。
通过不断地优化和改进,这一算法可以为人们带来更多更优质的图像处理体验。
图1 系统原理示意图Fig .1 Sketch map of the syste m p rinci p le 收稿日期:2005-02-151作者简介:谭勇(1967-),男,讲师,主要从事于计算机应用研究.基于结构光图像法的三维曲面重构技术谭 勇(湖北民族学院信息工程学院,湖北恩施445000)摘要:提出了一种基于编码结构光的新型三维重构技术的原理和系统的标定方法.这种技术以条纹变形作为物体三维信息的加载和传递工具,以CCD 摄像机作为图像获取器件,通过计算机软件处理,对颜色信息进行分析、解码,通过已标定的系统计算来获取物体的三维面形数据.对该系统进行了理论分析,并以石膏像模型为对象进行了具体实验,得到了较满意的结果.关键词:反求工程;三维测量;结构光中图分类号:TP391.41文献标识码:A 文章编号:1008-8423(2005)03-0277-03逆向工程是新近迅速发展起来的一个领域,它在飞机、汽车、船舶、玩具制造业和其他涉及自由曲线曲面的工业领域内得到了广泛的应用.其中,三维曲面重构技术是逆向工程中的难点之一.传统的三维曲面重构技术[1]可以分为:(1)接触测量法:包括手动方法、三坐标测量机中的接触式测量方法等;(2)非接触式测量方法[2,3],如投影光栅法、激光扫描测量法等.一般来说,接触式测量法精度高,但是速度慢,而且只适合测量几何形状简单的物体.非接触测量方法速度较快,但是一般精度不高.本文研究了一种基于结构光和神经网络的三维曲面重构方法,这种非接触测量方法测量速度很快,精度也有所提高,达到0105mm 左右.1 测量原理采用激光作为光源的三角测量法又叫做光切法,它是一种基于三角测量原理的主动式结构光编码测量技术.通过将一系列激光线结构光投射到三维物面上,利用CCD 摄取物面上的二维变形线图像,即可解算出相应的三维坐标.如图1所示,对物体表面任一点P (x,y,z )来说,其平面坐标值(x,y )的原始形式由CCD 摄像机很方便地记录下来,而物体的深度z 值可以通过a 计算出来,也就是通过条纹的编号记录下来.设p 为P 点在CCD 摄像机中的成像点,其在以镜头中心O 为原点的坐标系中的坐标为(u,v ),f 为摄像机的焦距,b 为光源中心与摄像机中心的距离,a 是被测点与光源中心形成的直线和X 轴的夹角.然后可以对其进行以下公式推导:f /u =z /x(b -x )/z =cota (1)即:x =bu /(f cot a +u )(2)同理,在Y OZ 平面上有:f /v =z /yx /y =u /v(3)第23卷第3期 湖北民族学院学报(自然科学版) Vol .23 No .32005年9月 Journal of Hubei I nstitute f or Nati onalities (Natural Science Editi on ) Sep.2005这样,通过式(2)、(3)可求出:xy z =b f cot a +u u v f (4)这样,只需要知道系统的b 、f 值以及每条条纹的a 值,结合图像上的(u,v )坐标,就可以准确的计算出曲面上任一点的三维坐标.图2 投射条经纬度模板Fig .2 Longitudinal and latitudinal te mp late of p r ojecti on fringe2 系统的标定求取系统的b 、f 值以及每条条纹的a 值的过程称为系统的标定过程.设投影条纹数为n 条,则共有n +2个参数,即a i i =1,2,…,n 、b 和f,这样至少需要n +2个标定点才能求出系统参数.当标定点多于n +2时,利用最小二乘法可以精确求出系统参数,但是计算过程比较复杂.采用另外一种方法,分别来求这些系统参数.首先在同一条纹上至少取三个已知点,其三维坐标为(x i ,y i ,z i )i =1,2,…,n,图像坐标分别为(u i ,v i )i =1,2,…,n .因为这些点在同一条纹上,其a 值相等,所以有:f =z i v i /y ib =x i y j u j -x i y j u i y j u i -x i v j (i ≠j )(5)由式(4)、(6)两式可求得:a i =cot -1(b -x i )u ix i f (6)然后依次在每条条纹上分别取若干点,通过式(7)可以分别求出a i i =1,2,…,n .3 实验结果为了验证本文介绍的结构光三维成像技术的可行性,根据图1设计了实验方案,实验装置主要由结构光发生器、图像采集系统以及图像处理系统和三维信息提取系统组成.为了简化光线投射角a 的计算过程,并解决光线遮挡的问题,实验中把结构光发生器垂直放置,与Z 轴平行.结构光采用条纹状的单色激光,用胶片拍摄色调值分布具有一定规律的条纹状图案,然后将该胶片放置于激光源前,通过激光投影得到条纹结构光.结构光图案的制作主要考虑三个因素:单色光颜色、底色以及底色条纹与单色条纹的宽度比.图2为投射条纹的模板,中间粗条纹的a 值为0.采用一个立体石膏像来做实验验证和误差分析.实验之前,利用一个三坐标测量机来准确测量该石膏像的真实三维信息.然后再利用结构光图像法实验平台来检验算法.图3是激光模板投影到石膏像所得的图像,图4是通过我们的算法恢复的三维形貌.图3 投射到石膏像上的效果图图4 恢复所得的三维效果图Fig .3 Effect diagra m p r ojected on the p laster statue Fig .4 3-D effect diagra m 872 湖北民族学院学报(自然科学版) 第23卷第3期 谭 勇:基于结构光图像法的三维曲面重构技术 将三维坐标测量机测量结果和结构光图像法测量结果进行对比,其结果如表1.从表1数据来看,这种基于编码结构光图像法的测量方法在速度、成本方面具有很大优势.(注:结构光图像法的测量精度是依据三坐标测量机测量结果计算出来的.)表1 实验结果及误差分析Tab.1 Experi m ent result and err or analysis方 法测量精度方差测量时间成本三坐标测量机0.006mm-30m in高结构光图像法0.05mm0.0384小于1s较高4 结论随着科学技术的发展,逆向工程在根据测量数据、CT扫描数据、照片或直接测量实体来直接建立其CAD模型方面有着举足轻重的作用.本文介绍的结构光三维测量系统在对景物或物体的三维信息提取中占有重要地位,它以其大量程、大视场、较高精度、光纹信息提取简单、实时性强及主动受控等特点,能够广泛应用于模具工业、服装CAD以及工业视觉检测等行业.参考文献:[1] 朱玉红.反求工程中的三维测量技术[J].测量与设备,2004,10:65~68.[2] 张舜德,方强.线性结构光编码的三维轮廓术[J].光学学报,1997,17(11):93~96.[3] Pages J,Salvi J C.Matabosch i m p le mentati on of a r obust coded structured light technique for dyna m ic3D measurements[A].2003I nternati onalConference on I m age Pr ocessing[C].2003(3):14~17.3D Surface Recon structi on Ba sed on Structure L i ght and I mage Processi n gT AN Yong(School of I nfor mati on and Engineering,Hubei I nstitute for Nati onalities,Enshi445000,China)Abstract:This paper p resents the p rinci p le and the calibrati on of3D surface reconstructi on using structure light and i m age p r ocessing.This method based on dist orted structure stri p s which l oad and transfer3D inf or mati on,is put f or ward in this paper.A CCD ca mera is used t o obtain i m ageswhich are analyzed with the hel p of s oft w are,and then the calibrated system will decode the i m age infor mati on and get data of the3D object.The syste m is theoreti2 cally analyzed and a p laster model is reconstructed by this method and satisfact ory experi m ent results are obtained.Key words:reverse engineering;3D measure ment;structure light972。
汽车外覆盖件曲面重构技术及品质提局方法研究摘要[参考中国知识写作网,包过]随着全球汽车行业的竞争日趋激烈,我国汽车制造业的发展面临严峻的挑战,汽车外覆盖件作为汽车的重要组成部分,是汽车整体性能和造型外观的决定因素之一,高品质的汽车外覆盖能提高汽车的核心竞争力。
随着技术的普及和数据标准的日渐丰富和完善,对汽车外覆盖的三维数字化几何建模的品质标准也逐渐提高,为了实现汽车外覆盖件造型设计意图并保证重构曲面的品质,使下游的分析仿真和工艺规划等各项工作顺利进行,本文提出汽车外覆盖件的高品质曲面重构概念,并对其品质提高方法做了以下深入细致的研究:釆用技术和计算机图形学等交叉学科理论知识,以汽车顶盖为例,基于、样条和曲面重构理论分别构建了它们的空间数字化曲面并进行精度和光顺性分析,提出在保证重构曲面精度的前提下采用理论进行汽车外覆盖件的曲面重构更能保证光顺性,同时也提高了重构曲面的品质。
为了协调好汽车外覆盖件曲面重构的精度、光顺性和运算效率,以汽车顶盖为例构建不同阶数和控制点数的曲面模型,并对其精度、光顺性及运算效率进行综合分析,提出了实现高品质汽车外覆盖件曲面重构的曲面阶数和控制点数的最佳选值区间。
为解决目前点云数据分块方式精度不高的问题,提出一种应用于汽车外覆盖件的点云数据精确分块方法,该方法在分析曲面边界区域的微分几何特性的基础上用曲率极值法提取特征点,通过高斯曲率法和平均曲率法将点云标记为八种曲面类型,再通过基于特征点约束的区域生长法完成点云数据的精确分块,以汽车外覆盖件中的车门为例进行分块结果的实验对比,证明提出的点云数据精确分块方法能有效提高汽车外覆盖件重构曲面的精度。
为了在实际工程中实现高品质的汽车外覆盖件曲面重构,以汽车发动机盖为例,建立汽车发动机盖在曲面重构阶段的精度指标,运用提出的点云数据精确分块方法,将曲面阶数和控制点数控制在的最佳选值区间内,基于理论完成了汽车发动机盖的曲面重构,将重构的曲面模型进行精度、光顺性、曲率变化和曲面间隙检验,结果显示重构的发动机盖曲面达到级曲面的标准,实现了精度和光顺性的统一,证明文章中提出的汽车外覆盖件曲面品质提高方法合理有效。
三维曲面重构方法分析摘要:曲面重构是逆向工程中CAD建模中的重要组成部分,三维曲面的重构方法决定了获得的曲面精度与光滑性,直接决定了逆向工程的效果,文章针对逆向工程中的关键技术三维曲面的重构方法进行了分析与讨论。
关键词:曲面重构;逆向工程;三维曲面逆向工程是在吸收现有技术优点的基础上进行更优化的再创造技术,是针对现有设计方案的再设计过程。
设计师使用逆向工程技术能够从实物上获取该物体的三维数据,并生成数据模型,这样可以将数据模型与实体进行比较,从而得到两者之间的异同点。
使得在设计新产品过程中起点更高,设计周期更短,获得成效更快。
1 曲面重构算法的分类三维曲面的重构,首先要进行点云的采集,然后进行曲面重构,并且结合正逆向工程的软件,重新设计比较复杂的三维曲面,得到光滑的无误的实体模型,并应用3D点云对齐的方式对重构模型进行误差分析,以达到最佳的重构效果。
在进行逆向工程的过程中,最重要的一步是重新对实体进行三维曲面重构。
这是因为产品的再设计、模型分析、虚拟仿真、加工制造过程等应用都需要根据三维数据模型来进行。
三维数据模型越准确这些过程得到的结果也会越准确。
要获得精确的数据模型,一方面需要良好的硬件设备和操作软件,另一方面与操作人员的熟练程度有很大的关系。
这是一个复杂、繁琐、技术性强的过程,国内外的众多学者都针对如何快速、准确地实现模型重构进行了大量的实验与总结,得到了很多曲面重构的算法,现在常用的曲面重构算法根据曲面类型、数据来源、造型方式能分为:①按点云类型可分为规则排序的点与不规则排序的点。
②按数据来源可分为三坐标测量、软件造型、光学测量等途径。
③按造型的方式可分为根据曲线生成曲面与根据曲面拟合实体模型。
④按曲面表现形式可分为曲面边界表示、曲面四边B-样条表示、三角面片和三角网格表示的模型重构。
通常,采用NURBS、有理B-样条、Bezier曲面来表示长方形区域面重构的自由曲面,而采用NURBS和三角域的拓扑结构来进行散乱点的自由曲面重构。
基于逆向工程的玩偶三维曲面模型重构技术摘要:本文研究了应用ug软件对“点云”数据进行曲面重构的过程:扫描线的生成、扫描线的排序、曲面裁剪和曲面的拼接直至曲面的构成,提出了一种先平面裁剪后拼接融合的多个小平面拼接方法,可使多个曲面光滑地连接成为一体。
关键词:点云逆向工程三维曲面模型重构一、引言cad/cam技术的日益成熟,并与现代加工设备的有机结合,只要有了三维cad模型,就可实现对产品进的新设计和各种工程分析,结合产品开发的要求进而创造出新产品。
二、基于ug软件的玩偶曲面重构在玩偶的曲面逆向工程中,玩偶曲面重构是设计玩偶cad模型构建的关键。
这里重点以玩偶的点云数据为对象,对玩偶曲面的特征曲线进行重构,如图1所示。
在对玩偶曲面的构建之前,首先对玩偶曲面构建进行规划,通过分析玩偶曲面的结构特征,可以将玩偶点云数据曲面的构建分为5部分:耳朵、脸、眼睛、嘴巴、鼻子,对这五个部分分别进行曲面构建后再进行拼合,如图2所示。
在玩偶曲面的重构过程中,为了便于元素的选择,采取了将耳朵、脸、眼睛、嘴巴、鼻子分别建立在不同的层上,各自的特征线也归属于自己的层,这样便于玩偶各部分曲面重构方便操作。
(一)玩偶逆向建模曲线构建特征线是cad模型重构的重要信息,特征线构建质量直接影响逆向建模的质量。
本节以玩偶的点云数据为例,说明应用ug软件构建曲线的过程。
对于以自由曲面为主要构成要素的产品,型面分析师建模规划的主要内容,即如何将一个复杂曲面产品分解成单张自由曲面。
以玩偶点云数据为例,该cad模型可以分解为耳朵、脸、眼睛、嘴巴、鼻子,这些部分又可以再次细分为四边形构成的曲面。
将玩偶点云数据作截面点,形成一条水平截面线。
截面点云数据以x=0坐标平面呈对称。
故在轮廓线的构建过程中,只要构建一般的曲线轮廓,然后使用镜像操作就可生成全部的曲线轮廓。
对玩偶耳边边界曲面由截面点云数据插值生成,以此选择点云数据生成一条b样条曲线,由于耳朵边沿曲线变化平缓,在取点时尽量使插值点分布均匀,分析重构曲线的曲率分布情况。
由点云重构CAD模型的基本步骤包括:点云分块、点云切片、曲面重构、CAD模型。
1.点云分块由于工程实际中原型往往不是由一张简单曲面构成,而是由大量初等解析曲面(如平面、圆柱面、圆锥面、球面、圆环面等)及部分自由曲面组成,故三维实体重构的首要任务是将测量数据按实物原型的几何特征进行分割成不同的数据块,使得位于同一数据块内的数据点可以一张特定的曲面来表示,然后针对不同数据块采用不同的曲面建构方案(如初等解析曲面、B-spline 曲面、Bezier曲面、NURBS 曲面等)进行曲面重建,最后将这些曲面块拼接成实体,它包括点集分割与曲面重建两部分。
为了实现点云的分块功能,同时也为了后续曲线拟合中重要点的选取工作,我们建立了图元的拾取模块。
它包括多边形拾取、矩形拾取、点选三个小的部分,运用此模块我们可以利用鼠标对空间点云进行任意的分割和提取。
多边形拾取与矩形拾取类似,都是在视图上确定一个选择区域,然后根据视图上的图形是否完全落在这个选择区域中来决定视图上的图形是否被选取。
由于我们针对的对象是三维空间中的图元,因此在视图窗口中所确定的区域实际上是一个矩形体或者多面体,所拾取的图元是位于这个体中的对象。
问题的关键在于如何确定图元是否位于矩形体或多面体中。
基于OpenGL的拾取机制很好的解决了这个问题。
物体的实际坐标经模型视图变换、投影变换、视口变换后显示为屏幕上的一点,OpenGL的gluUnProject()可以做该过程的逆变换,即根据已知屏幕上点的二维坐标以及经过的变换矩阵可求出该点变换前在三维空间的坐标位置,但需要事先给定二维屏幕坐标的深度坐标。
考虑OpenGL的投影原理,将0.0和1.0作为前后裁剪面的深度坐标。
因此两次调用gluUnProject()可得到视图体前后裁剪面上的两个点,也就是屏幕上点的两个三维坐标。
对于矩形拾取而言,判断点是否位于矩形体中比较简单,可以选取每个空间点,判断点的坐标是否位于矩形盒三个方向的极限范围内,如果满足条件,则可认为该点符合条件,被拾取到了,并高亮显示。
对于多边形拾取而言,我们借助面的法矢进行判断,对于任意空间点p,首先计算出各个面的外法矢n,然后在每个面任选一点v与p构成向量pv,如果对于多边形的每个面恒有n*pv >0,则可认为该点位于多边形的内部,当然也可利用射线法进行判断,从该点出发,作任意方向的一根射线,考察此射线与三维物体各面的交点数,如果总数=0或其它偶数,则在三维物体之外,如果总数为奇,则在三维物体之内。
点选相对比较简单,对鼠标点击点向各个方向各扩展一定距离,构成一个矩形,然后按照矩形拾取的原理进行判断。
需要注意的是上述三种方法不可避免的会出现透视方向的重叠点,必须根据到前裁剪平面的距离进行取舍。
下面分别给出一些简单的例子。
多变形拾取在多边形拾取对话框中我们可以根据操作的类型选择是对网格还是点云进行拾取,同时所保留的区域(多边形内、外、或者同时)也可进行选择。
基本操作步骤为:左键点击多边形按钮开始选择,在点云中左键单击作为多边形顶点,同时开始绘制,点击Apply结束多边形绘制,同时高亮显示拾取点云。
1.1矩形拾取矩形拾取的步骤和多边形类似,效率相对高一些,但每次拾取的区域有限。
1.2点选操作点选操作的主要目地是选择一些显著的离散点进行曲线的拟合,也可用于删除一些噪点。
2.点云切片由于通过测量所获取的数据是一种散乱无序的状态,而且数据量很大,直接处理代价很大,因此如何将数据进行重新组合,使其成为一种有序的结构,在曲面重构中有着重要应用。
借助医学切片技术在医学图像三维重构方面的突出作用,将它引入到计算机辅助几何设计领域,提出了三维散乱数据点的切片表示技术,这种技术将原始的无序数据点集转化为具有层列结构的有序组织形式,同时减少了点云的数据量,为后续的曲面重构奠定了基础。
2.1 定义截平面每个截平面包括两个属性,一个截平面的中心点centerPos,另一个为截平面的法矢n,不同拓扑结构的数据点云,截平面的定义方式不同。
对于一般结构的数据点云,初始截平面的定义可以按以下过程定义:首先计算点云的最小包围盒,获取包围盒的中心点作为第一个截平面的中心点,初始方向定位x,y,z任一方向,截平面的个数设定为一个,平行平面之间的初始距离d=1;实际应用时,可以根据数据点云的具体情况进行手动调整第一个截平面的中心坐标、截平面的法矢方向、截平面的间距、截平面的个数。
同时为了便于观察切片切割到的点云,建议将切片做成半透明的,切片的大小可以参考点云三个方向的变化范围进行确定。
下图为根据点云的实际位置和方向调整后的截平面族,截平面的个数num = 3,间距dis = 5.0;法矢为x轴正向。
有些时候沿坐标轴方向或者反方向很难获得比较满意的切片,我们希望可以根据点云的走向任意确定截面法矢。
因此在做切片时需要增加法向的选择功能,由于空间两个不重合点即可确定一向量,因此在实际操作时我们可以任意在空间选择两个点确定切片的法向。
离散点的选取可以参照图元拾取中的点选操作。
2.2 定义截平面数据点用截平面截取点云时,数据点刚好落在截平面上的可能性很小,有时甚至是不可能的,所以仅仅截取落在截平面上的点往往不可能拟合出截面线,即使可以拟合出截面线也往往不能反映实体的实际外形。
所以这里采用点云中与平面距离小于一定阈值ε的点作为研究对象。
只要与截平面距离小于阈值的点就是截取点。
这里阈值的确定十分重要,太大,截取的点太多,计算量大,太小,截取点拟合曲线又不能反映实体的实际外形。
因此点云的厚度δ(2ε)很难给出具体的值。
一些实例表明,δ与点云的密度ρ存在一定的关系,大部分情况下δ取1~4倍的ρ即可满足条件。
2.3 获取截面数据点目前有两种计算切片的方法:投影法和求交法。
下面分别给出这两种方法的原理和后续点云的处理方法。
2.3.1 投影法投影法是对每一平面阈值内的点云沿平面的法矢方向进行投影,得到点云束。
选取回转面进行测试,δ取2倍的点云密度,截平面个数为5,间距为6.0,结果如下:仔细观察上述点云发现投影法获取的切片数据为具有一定宽度的点云带, 存在大量冗余数据, 且切片数据之间没有明显的拓扑邻近关系, 因此在保留截面特征数据点的同时必须对其进行精简与排序, 实现切片数据的优化, 以适用于参数曲线与曲面重构。
为实现切片数据精简, 可将切片数据点转换至极坐标系下并将其划分为多个区域, 对每个较小区域分别进行轮廓分离及特征数据提取, 在保证数据信息完整性的同时实现切片数据的精简, 然后依次连接各区域相同轮廓特征数据, 得到精确有序的切片数据点序列。
该算法的主要步骤为:1.将每个切片截取的的数据点集T进行旋转平移操作,转移到xy平面上,其中集合T的中心点O0转移到坐标原点。
2.以O0 为极坐标原点, 以O0 为起点作一条平行于X 轴的射线, 作为极轴, 建立切片数据极坐标系, 获取切片数据点极径r及极角θ3.计算极角θ的变化范围[θmin,θmax],按照极角部长ρ将切片数据划分为多个扇形区域,如下图所示。
4.计算各区域切片数据形心,将其作为切片数据特征点,依次连接特征点,所得序列即为优化后的切片数据点序列。
我们选取ρ= 10。
作为极角步长,对回转面截取的点云进行优化,效果如下图所示:结果表明采用极坐标法对于常见的凸数据有很好的适用性,但是如果在极轴方向存在数据重叠或者数据过于复杂,可能就不成立,这样有时会把曲面的一些特征给光顺掉。
针对这种情况,我们可参考最近点对的方法或者采用移动最小二乘法对数据进行处理。
2.32 求交法当截平面的宽度δ确定后,截面线的轮廓仅与其上下邻域有关,距离截面越近的点,对轮廓重构的贡献越大。
因此,把参与该层截面重构的点称之为关联点,否则为非关联点。
依据这个原则,提出基于最小距离关联点对的线面截交方法。
该算法步骤如下:1)首先根据截平面的法矢和阈值ε将截面两侧点云分为上下两部分,记为A1,A2。
2)在上邻域A1中任选一点P,在下邻域A2中找出距离点P最近的点Q,设PQ之间的距离为L1,同样在A1中找出距离点Q最近的点R,设QR之间的距离为L2,如果点R和P重合,则点P、Q构成最小距离关联点对,并记下;否则,记录点Q、R构成最小距离关联点对,另一点P为非关联点3)重复上述操作,遍历整个上邻域点集,最终形成一个最小关联点对的集合。
如下图所示:4)计算每一个最小关联点对与截平面的交点。
设一点对为P1↔P2,令κ=(P1 - P2),V、n分别为截平面的中心点和法矢,则点对连线与该截面的交点ξ为:ξ = P2 + [n * (V – P2)] κ / (n * κ)下面给出以回旋面为例,使用求交法所获得的截面点云。
首先选择合适的方向,构造7个半透明的截平面与点云相交为了获取足够的点云拟合截面线,对每个截平面沿法向向两侧分别拓展一定宽度ε,得到一块点云束。
对每块点云束构造上下区域,计算最小关联点对。
最小关联点对与截平面相交,获取截面线数据点2.4 轮廓数据点排序利用截平面法所获得的特征点为无序的点云,必须对其进行排序才能用于后续的曲线参数化。
散乱数据排序的方法有很多,如二分排序法、方向投影法。
这些方法对于外形轮廓形状比较简单的数据点进行排序是可以的,但针对外形比较复杂的场合,上面的排序法就会受到限制。
考虑到平面截取的数据点比较密,实体表面形状各异,这里采用距离排序法,同时为了防止在排序过程中出现折回的现象,使用夹角法进行处理。
基本思路为:1)在平面截取数据点中选取任意一点P1作为初始点,为了方便,选取截取数据点序列中的第一个点。
2)以选取的首点为研究对象,在截取数据点除首点以外的点集内找出与该点距离最近的点p2作为第二个点,并标记为已查找点。
3)以第二个点为研究对象,在除p1、p2外的点集中找出与该点距离最近的点p3,计算p1、p2构成的向量与p2、p3构成的向量的夹角,如果夹角小于90。
,则可认为没有折回,将p3作为第三个点,并标记为已查找点,转5。
若夹角大于90,说明出现折回现象,p3不符合条件,转到4.4)若出现折回现象,大部分情况下说明沿某个大致方向已搜索到点云的某一端点,需要反向搜索。
仍然把p1作为初始点,在未标记点中搜索距离点p1最近的点p3作为反向的第一个点,并进行标记.5)依次类推,在寻找第n+1点时,在出去前n个标记点之外的数据点集中找出与第n 点距离最近的点作为n+1点。
6)这样可以一直进行下去直到找到截取数据点集中的最后一个数据点。
下面给出使用求交法所获取的截面线数据未排序和排序后的情况。
为了方便观察,我们对截取的点云数据使用折线首尾相连,以鞍面为例。
未排序点云排序后点云3.曲面重构3.1 样条曲线拟合在散乱数据点的曲面重构方法上,目前研究最多的是基于四边域的B样条及NURBS法,B样条法可通过控制点和权值方便灵活地控制曲面形状,因此我们采用B样条方法对曲面进行重构。