科学四年级上教科版1《天气》单元复习
- 格式:ppt
- 大小:285.50 KB
- 文档页数:11
第一单元《天气》1、天气:天气是指我们居住的地区,在某个时间的大气状况,与气候不同。
通常通过云量、降水量、气温、风向和风速等天气特征来描述天气。
2、天气日历:天气日历是记录每天各种(天气现象)的表格。
我们的天气日历中,一般要记录日期和时间、气温、云量、降水情况、风向和风速,如果有云,还要记录云的类型。
根据天气日历,可以分析一段时间内的天气变化,找到天气变化的简单规律。
观察天气应该在每天的(同一时间)(同一地点)。
3、(温度计)(雨量器)(风向标)和(风速仪)是测量天气的工具。
4、温度与气温:①气温是指室外(阴凉)(通风)地方的温度,每天应选择同一时间来测量气温。
用(温度计)测量气温。
室外阴凉通风地方的温度才能反映当地的气温。
②温度计的使用:认识温度计上的刻度;测量时,要把温度计放置到测量环境内2-3分钟,待液柱不再升高或降低时再读数;读数时,视线要与温度计的液面(保持水平)。
③一般气温的最高值出现在(午后2时),气温的最低值出现在(日出前后)。
④计算:日平均气温=一日内最高气温与最低气温之和÷2;月平均气温=一月内日平均气温之和÷当月天数。
⑤气温随时都在变化着,整理、分析气温记录,制作气温变化(折线图),可以帮助我们寻找气温变化的规律。
★人体最感舒适的气温是22℃,在35℃的气温下,人体感到炎热难耐;在0℃的气温下,人体感到寒冷。
※设置百叶箱要注意:第一,百叶箱不能设在水泥地上,最好设在草坪上;第二,要保持百叶箱通风;第三,要朝北方开;第四,离地面要有1.5米左右的距离。
5、风向与风速:①风是一种重要的天气现象,风有风向、风力两个特征,通过事物的变化我们可以感知和观测风的方向和力量。
②(风向)是指(风吹来的方向),可以用(八个)方位来描述。
风向可以用风向标来测量,(风向标的箭头)指向的是(风吹来的方向)。
③风的速度是以(风每秒行进多少米)进行计算。
(风速仪)是测量风速的仪器。
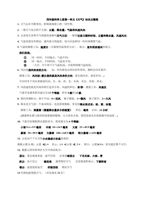
四年级科学上册第一单元《天气》知识点整理1. 天气总在不断变化,影响着地球上的一切生物。
2. 一般天气包含四个方面:云量、降水量、气温和风速风向。
3. 记录每天各种天气现象的表格叫天气日历,一般要记录日期和时间、云量和降水量、风速风向。
4. 气温是指室外阴凉,通风地方的温度。
每天应选择同一时间来测量气温。
5. 气温的测量工具:温度计(正确使用温度的方法)。
地点:室外阴凉通风的地方。
我们发现:①同一时间,不同地点,气温不同;②同一地点,不同时间,气温也不同。
③一天中,中午和下午气温较高,早晨和傍晚气温较低。
6. 风向是指风吹来的方向。
如:西风就是由西向东吹的风,旗帜会向东展开。
测量工具:风向标.(箭头指的就是风吹来的方向,箭头指向东,就是东风。
)可以用8个风向来描述风向:东、南、西、北、东南、东北、西南、西北。
7.风的速度就是风每秒钟行进多少米,风速的单位:米/秒。
测量工具:风速仪气象学家通常把风速记为13个等级,即从0级到12级。
8. 我们用旗帜分:旗子不动:0—无风旗子微展:1—微风旗子展开:2—大风9. 降水是天气的一个基本特征,也是重要数据。
常见的降水形式有:雨、雪、冰雹。
测量工具:雨量器(测量降水量多少的装置)单位:毫米计时:24小时(测量降水量与使用的雨量器的粗细、大小没有关系,看的是雨水在雨量器中的高度。
)10. 气象学家根据降水量的多少,把雨量分为6个等级:小雨0.1—9.9毫米中雨10—24.9毫米大雨25—49.9毫米暴雨50—99.9毫米大暴雨100—249.9毫米特大暴雨 >=250毫米11. 云是由千千万万的小水滴或小冰晶组成的。
根据云量分:晴:云量≤1/4 多云:1/4<云量≤3/4 阴天:云量>3/4,甚至遮住整个天空。
12. 根据云的形状和在天空中的高低分:层云:靠近地球表面扁平层状会变成雨层云下毛毛雨、大雨、雪积云:高于层云棉花堆通常晴好天气会发展成积雨云,下雷阵雨卷云:温度低的高空纤细羽状晴好天气13.生物也能预报天气。
四(上)科学第一单元《天气》复习提纲1-1.我们每天都能感觉到天气带来的变化,天气影响着地球上的一切生物。
1-1.天气是指我们居住的地区,在某个时间的大气状况。
1-1.我们可以通过云量、降水量、气温、风向和风速等天气特征来描述天气。
(温度、风向和风速、降水、云量是天气观察中的重要数据)1-2.记录每天各种天气现象的表格叫做天气日历。
1-2.在我们的天气日历中,一般要记录日期和时间、云量、降水情况,气温、风向和风速。
如果有云,还要记录云的类型。
1-2.观察天气应该在每天的同一时间、同一地点。
1-3.使用温度计时,要等到温度计里的液柱停止上升或下降后,才能读数。
1-3.气温是指室外阴凉通风地方的温度,这个地方的温度才能反映当地的气温。
1-3.测量气温时应该选择室外阴凉、通风的地方。
每天同一时间、同一地点来测量1-4.风可以通过自然界中的事物来感知,可以用风向和风速来描述。
1-4.风向是指风吹来的方向。
风向可以用风向标来测量,风向标箭头所指的方向就是风向。
我们一般用8个方位来描述风向。
1-4.风的速度是以风每秒行进多少米来计算的。
风速仪是测量风速的仪器。
气象学家把风速记为13个等级。
在我们的天气日历中可以用简化的风速等级来划分风速。
1-5.降水是天气的一个基本特征,测量记录降水量的单位是毫米。
1-5.降水的形式很多,常见的有雨、雪、冰雹等。
1-5.雨量器是测量降水量多少的装置。
雨量器的集水漏斗用来收集雨水,容器中雨水的高度值就是降水量。
我们可以用直筒透明杯子来做雨量器。
1-6.云实际上是由无数的小水滴或小冰晶组成的,云可以看作是天上的雾。
1-6.根据云量的多少,天气可分为晴天、多云和阴天。
云在天空中是会变化的,不同的云预示着不同的天气。
1-6.不同的天气状况怎样划分呢?一种简单的方法是:把天空当做一个圆,平均分成4份,把看到的云量填充到这个圆里,按照云在天空中所占的多少进行区分。
1-6.气象学家在对云进行描述时,通常根据云高度和形状把云分成三类:积云、层云和卷云。
第一单元《天气》知识点一、我们关心天气、天气日历1. 我们可以通过气温、云量、降水量、风向和风速等来描述天气。
2. 天气气泡图事例3. 在天气日历中,我们可以使用一些天气符号来记录云量、降水量、风速和风向等。
4. 在我们的天气日历中,一般要记录日期和时间、云量和降水情况、风速和风向。
5. 一些常见的天气符号二、温度与气温、风向和风速1. 气温是指室外阴凉、通风地方的温度,每天应该选择同一时间来测量气温。
2. 读数时,视线要与温度计的液面保持水平。
3. 风向是指风吹来的方向,如西风是由西向东吹来的风,风向可以用八个方位来描述。
4. 风向可以用风向标来测量,风向标的箭头指向风吹来的方向,我们用它来描述风向。
5. 风速仪是测量风速的仪器。
气象学家通常把风速记为13个等级。
6.简化的风速等级7. 风向标的制作方法(1)选一根硬一点的吸管(或麦秆),在吸管两端纵向切开约1厘米的缝隙。
(2用硬纸板剪一个大小适中的箭头和一个稍大的简翼。
分别插人吸管两端的缝隙,并固定。
(3)用一根大头针穿过吸管平衡点,并插入铅笔端的橡皮中,使其能自由转动。
三、降水量的测量、云的观测1. 降水是天气的一个基本特征,也是天气日历中的重要数据。
降水的形式很多,常见的有雨、雪、冰雹等。
2. 雨量器是测量降水量多少的装置。
降水量以毫米为单位。
3. 降水量等级表4. 通常测量24小时内的降水量,对照等级表,来确定下雨的等级。
5. 雨量器要放在上面没有遮挡物的较开阔的地方,并固定好。
6. 天空中飘浮的云实际上是由千千万万的小水滴或冰晶组成的,它们的形状千姿百态。
7. 根据云量的多少,把天气分为晴天、多云、阴天等。
8. 区分晴天、多云、阴天的简单方法是把天空当作一个圆,平均分成四份,把看到的云量填充到这个圆里。
9. 气象学家在对云进行描述时,通常把它们分成三类:积云、层云和卷云。
10. 靠近地球表面形成的扁平层状云是层云,它通常是灰色的。
如果层云变厚,将会出现毛毛雨、大雨或雪,所以也称它为雨层云。
四年级上册复习提纲第一单元《天气》1、①云量、②降水量、③气温、④风向、⑤风速是天气的重要特征,是天气观察的重要数据。
2、用晴天、多云、阴天等来描述云量。
当天空中的云量小于1/4是晴天,云量1/4-3/4是多云,云量大于3/4或覆盖整个圆面就是阴天。
3、气象学家根据一天24小时的降水量确定下雨等级,用雨量器测量。
降水量的单位是毫米。
如小于10毫米是小雨,10~25毫米是中雨,25~50毫米是大雨,50~100毫米是暴雨,100~200毫米是大暴雨,大于200毫米是特大暴雨。
4、气温是指室外阴凉、通风地方的温度,每天应选择同一时间来测量气温。
通常情况下,一天中午后2点的气温最高。
5、风向是指风吹来的方向,用风向标测量。
由北吹来的是北风,当红旗飘向东南时,吹的是西北风。
(反方向)。
风向标的箭头指向风吹来的方向。
如指向标的箭头指向西北,就是西北风。
6、风的速度是以风每秒行进多少米来计算的,用风速仪测定的。
气象学家把风速记为13个等级。
7、云实际上是由千千万万的小水滴或冰晶组成的。
通常把云分成积云、层云、卷云三个类型。
层云--高度较低、扁平状、灰色积云--棉花堆、晴好天气卷云--纤细的羽毛状、由微小冰晶组成Q:今天的天气怎么样?请描述一下今天的天气。
从以下几点去作答:①云量(晴、多云、阴)②降水量、③气温(XX ℃)、④风向(国旗往XX方向飘)、⑤风速(无风、微风、大风)Q:下面哪个天气符号表示的是阴天?( A )A、 B、 C、Q:下列不同形状的容器可以做雨量器的是( D )。
A、 B、 C、 D、Q:图1 图2 图3 图4测量室内温度用图( 2 )温度计;实验用图( 4 )温度计;测量体温用图( 1 )温度计,也可以用图( 3 )温度计。
Q:从天气日历中获取信息,完成下列问题。
(1).从日历中,我们可以知道当天的最高气温是21℃。
(2).根据雨量等级表,当天的降水量属于中。
(大/中/小)(3).根据红旗的飘动情况,当天的风速是2级。
四(上)科学第一单元《天气》复习提纲1、我们每天都能感觉到天气带来的变化,天气影响着地球上的一切生物。
我们可以通过云量、降水量、气温、风向和风速等天气特征来描述天气。
2、天气是指我们居住的地区,在某个时间的大气状况。
(温度、风向和风速、降水、云量是天气观察中的重要数据)3在我们的天气日历中,一般要记录日期和时间、云量、降水情况,气温、风向和风速。
如果有云,还要记录云的类型。
观察天气应该在每天的同一时间、同一地点。
4、使用温度计时,要等到温度计里的液柱停止上升或下降后,才能读数。
气温是指室外阴凉通风地方的温度,这个地方的温度才能反映当地的气温。
测量气温时应该选择室外阴凉、通风的地方。
每天同一时间、同一地点来测量。
5、风可以通过自然界中的事物来感知,可以用风向和风速来描述。
风向是指风吹来的方向。
风向可以用风向标来测量,风向标箭头所指的方向就是风向。
我们一般用8个方位来描述风向。
风的速度是以风每秒行进多少米来计算的。
风速仪是测量风速的仪器。
气象学家把风速记为13个等级。
在我们的天气日历中可以用简化的风速等级来划分风速,0代表无风,1代表微风,2代表大风。
6、降水是天气的一个基本特征,测量记录降水量的单位是毫米。
降水的形式很多,常见的有雨、雪、冰雹等。
7、雨量器是测量降水量多少的装置。
雨量器的集水漏斗用来收集雨水,容器中8、云实际上是由无数的小水滴或小冰晶组成的。
云的形状和大小能告诉我们有关天气的许多信息。
根据云量的多少,天气课分为晴天、多云和阴天。
云在天空中是会变化的,不同的云预示着不同的天气。
一种简单的方法是:把天空当做一个圆,平均分成4份,把看到的云量填充到这个圆里,按照云在天空中所占的多少进行区分。
晴多云阴9、气象学家在对云进行描述时,通常根据云高度和形状把云分成三类:积云、层云和卷云。
层云:靠近地球表面的扁平层状云,它通常是灰色的。
层云变厚,就是雨层云,将会出现毛毛雨、大雨或雪。
积云:高于云层,看去像棉花堆一样的云。
教科版科学四年级上册科学期末复习题姓名:四(上)科学第一单元《天气》复习题1-1.天气总是在不断地变化着,它影响着我们的活动,也影响着地球上所有的生物。
天气是指我们居住的地区,在某个时间的大气状况。
1-1.我们通过云量、降水量、气温、风向和风速等天气特征来描述天气。
1-2.记录每天各种天气现象的表格叫做天气日历。
在天气日历中要记录日期和时间、云量、降水量,气温、风向和风速。
如果有云,还要记录云的类型。
观察天气在每天的同一时间、同一地点。
1-2.云量、降水量、气温、风向和风速是天气的重要特征,是天气中观察的重要数据。
1-3.使用温度计时,要等到温度计里的液柱停止上升或下降后,才能读数。
1-3.气温是指室外阴凉通风地方的温度,这个地方的温度能反映当地气温。
1-3.量气温选择室外阴凉、通风的地方。
每天同一时间、同一地点来测量。
通常情况下,一天午后2时的气温最高,凌晨气温最低。
X Kb1. Co m1-4.风向是指风吹来的方向。
由北向南吹来的是北风,由西南向东北吹来的是西南风。
当红旗飘向东南时,吹的是西北风。
风向可以用风向标来测量,风向标箭头所指的方向就是风吹来的方向。
如风向标的箭头指向西北,就是西北风。
我们一般用8个方位来描述风向。
1-4.风的速度是以风每秒行进多少米来计算的。
风速仪是测量风速的仪器。
气象学家把风速记为13个等级。
在我们的天气日历中可以用简化的风速等级来划分为无风、微风和大风三个等级。
1-5.降水是天气的一个基本特征,测量记录降水量的单位是毫米。
1-5.降水的形式很多,常见的有雨、雪、冰雹、雾等。
1-5.雨量器是测量降水量多少的装置。
雨量器的集水漏斗用来收集雨水,容器中雨水的高度值就是降水量。
我们可以用直筒透明杯子来做雨量器。
气象学家根据一天(24小时)的降水量确定下雨等级。
如(小于10毫米)是小雨,10~25毫米是(中雨),25~50毫米是(大雨),50~100毫米是(暴雨),100~250毫米是(大暴雨),大于250毫米是(特大暴雨)。
教科版科学四年级上册复习资料
第一单元《天气》
(一)天气:天气是指我们居住的地区,在某个时间的大气状况,与气候不同。
通常通过云量、降水量、气温、风向和风速等天气特征来描绘天气。
(二)天气日历:天气日历是记录每天各种(天气现象)的表格。
我们的天气日历中,一般要记录日期和时间、气温、云量、降水情况、风向和风速,假如有云,还要记录云的类型。
根据天气日历,可以分析^p 一段时间内的天气变化,找到天气变化的简单规律。
观察天气应该在每天的〔同一时间〕〔同一地点〕。
(三)(温度计〕(雨量器)(风向标〕和(风速仪)是测量天气的工具。
(四)温度与气温:
①气温是指室外(阴凉)(通风)地方的温度,每天应选择同一时间来测量气温。
用(温度计)测量气温。
室外阴凉通风地方的温度才能反映当地的气温。
②温度计的使用:认识温度计上的刻度;测量时,要把温度计放置到测量环境内2-3分钟,待液柱不再升高或降低时再读数;读数时,视线要与温度计的液面(保持程度〕。
③一般气温的最高值出如今(午后2时),气温的最低值出如今(日出前后)。
④计算:日平均气温=一日内最高气温与最低气温之和
÷2;月平均气温=一月内日平均气温之和÷当月天数。
⑤气温随时都在变化着,整理、分析^p 气温记录,制作气温变化(折线图),可以帮助我们寻找气温变化的规律。
四年级上册科学全册整理复习一(知识点)第一单元天气1、天气总是在(发生变化),它影响着我们的(活动),也影响着地球上所有生物。
2、(云量)、(降水量)、(气温)、(风向和风速)是天气的重要特征,是天气观察的重要数据。
3、(天气日历)是记录每天各种天气现象的表格。
天气日历中一般要记录(日期和时间)(云量和降水量)(风向和风速)。
4、气温是指(室外阴凉、通风地方的温度),每天应选择(同一)时间来测量气温。
通常情况下,一天中(午后2点)的气温最高。
5、风向是指风(风吹来)的方向。
6、风向可以用(风向标)来测量。
风向标的(箭头)指向风吹来的方向。
如指向标的箭头指向西北,就是(西北)风。
7、我们可以用8个方位来描述风向,分别是(东、东南、南、西南、西、西北、北、东北)。
8、风的速度是以(风每秒行进多少米)来计算的。
(风速仪)是测量风速的仪器。
气象学家把风速记为(13)个等级。
9、降水的形式很多,常见的有(雨、雪、冰雹)等。
10、(雨量器)是测量降水量多少的装置。
气象学家根据一天(24小时)的降水量确定下雨等级。
如小于(10毫米)是小雨,10~25毫米是(中雨),25~50毫米是(大雨),50~100毫米是(暴雨),100~200毫米是(大暴雨),大于200毫米是(特大暴雨)。
11、云实际上是由千千万万的(小水滴)或(冰晶)组成的。
通常把云分成(积云)、(层云)、(卷云)三类。
靠近地球表面形成的扁平状云是(层云),层云通常是(灰色)的。
高于层云,看上去像棉花堆一样的云叫(积云),(积云)通常与晴好天气相联系。
纤细的羽状云是(卷云)。
12、在天气日历中,我们已经使用了(晴天)、(多云)、(阴天)等来描述和记录云量的观察。
当天空中的云量不超过四分之一是(晴天),云量不超过四分之三是(多云),云量超过(四分之三或覆盖整个圆面)就是阴天。
13、动植物也能预报天气,如:(1)松果在干燥晴朗的日子鳞片会打开,相反,如果松果的鳞片紧闭,则表示即将下雨。
小学科学四年级上册科学知识点整理第一单元《天气》复习提纲1、天气是指我们居住的地区,在某个时间的大气状况。
我们每天能感觉到天气带来的变化,通过云量、降水量、气温、风向和风速等天气特征来描述天气。
城市天气预报常用的天气符号2、我们知道的天气现象有小雨、多云、晴、雾。
天气总是在不断变化着,它影响着我们的生活,也影响着地球上所有的生物。
4、天气日历是记录每天各种天气现象的表格,在我们的天气日历中,一般要记录日期和时间、气温、云量、降水情况、风速和风向,如果有云,还要记录云的类型。
5、制作天气日历在观察每天天气时,要尽量在同一时间在同一地点进行。
不仅要坚持每天观察,还要注意收听、收看当地天气预报,以获取需要的天气数据。
认真做好记录便于我们分析一段时间的天气变化并找到天气变化的简单规律。
6、一个月的天气变化不能代表这一年的气候特点。
7、温度、风向和风速、降水、云量是天气观察中的重要数据。
8、使用温度计测量气温时应该把温度计悬挂在室外阴凉通风的地方。
直到液柱不再变化后,再正确读数。
读数时,视线应与液柱顶端齐平,9、坚持每天使用温度计测量气温。
我们发现每天气温变化是有规律的:早晨的气温最低,然后逐渐升高直到中午最高,后来又逐渐下降。
10、风向是指风吹来的方向。
风向可以用风向标来测量,风向标的箭头指向的是风吹来的方向。
11、风的速度是以风每秒行进多少米来计算的。
风速仪是测量风速的仪器。
气象学家把风速记为13个等级。
(零级风,烟直上;一级风,烟稍偏;二级风,树叶响;三级风,旗翩翩:四级风,灰尘起:五级风,起波澜:六级风,大树摇;七级风,行路难;八级风,树枝断;九级风,烟囱坍:十级风,树根拔;十一级,陆罕见:十二级,更少有,风怒吼,浪滔天。
)在我们的天气日历中可以用简化的风速等级来划分风速。
12、降水是天气的一个基本特征,也是天气日历中的重要数据。
降水的形式很多,常见的有雨、雪、冰雹等。
13、雨量器是测量降水量多少的装置。
2020秋教科版科学四年级上册第一单元知识点梳理第一单元天气第一单元《天气》1.我们每天都能感觉到天气带来的变化,天气影响着地球上的一切生物。
2.天气是指我们居住的地区,在某个时间的大气状况。
3.我们可以通过云量、降水量、气温、风向和风速等天气特征来描述天气。
(温度、风向和风速、降水、云量是天气观察中的重要数据)4.记录每天各种天气现象的表格叫做天气日历。
5.在我们的天气日历中,一般要记录日期和时间、云量、降水情况,气温、风向和风速。
如果有云,还要记录云的类型。
6.观察天气应该在每天的同一时间、同一地点。
7.使用温度计时,要等到温度计里的液柱停止上升或下降后,才能读数。
8.气温是指室外阴凉通风地方的温度,这个地方的温度才能反映当地的气温。
9.测量气温时应该选择室外阴凉、通风的地方。
每天同一时间、同一地点来测量10.风可以通过自然界中的事物来感知,可以用风向和风速来描述。
11.风向是指风吹来的方向。
风向可以用风向标来测量,风向标箭头所指的方向就是风向。
我们一般用8个方位来描述风向。
12.风的速度是以风每秒行进多少米来计算的。
风速仪是测量风速的仪器。
气象学家把风速记为13个等级。
在我们的天气日历中可以用简化的风速等级来划分风速。
13.降水是天气的一个基本特征,测量记录降水量的单位是毫米。
14.降水的形式很多,常见的有雨、雪、冰雹等。
15.雨量器是测量降水量多少的装置。
雨量器的集水漏斗用来收集雨水,容器中雨水的高度值就是降水量。
我们可以用直筒透明杯子来做雨量器。
16.云实际上是由无数的小水滴或小冰晶组成的。
17.根据云量的多少,天气可分为晴天、多云和阴天。
云在天空中是会变化的,不同的云预示着不同的天气。
18.不同的天气状况怎样划分呢?一种简单的方法是:把天空当做一个圆,平均分成4份,把看到的云量填充到这个圆里,按照云在天空中所占的多少进行区分。
19.气象学家在对云进行描述时,通常根据云高度和形状把云分成三类:积云、层云和卷云。
四年级《科学》上册总复习第一单元天气1、天气总是在不断地变化着,它影响着我们的活动,也影响着地球上所有的生物。
2、天气是指我们居住的地区,在某个时间的大气状况.3、天气日历是记录每天各种天气现象的表格。
在表格中我们可以使用一些天气符号来表示天气状况,一般要记录日期和时间、云量、降水量、气温、风向和风速。
4、常见的天气符号所代表的天气状况:(大雨) ( 雪 ) ( 多云)(阴) ( 晴)5、我们每天都能感觉到天气带来的变化,通过云量、降水量、气温、风向和风速等天气特征来描述天气.6、观察天气应该在每天的同一时间,同一地点.7、一个月的天气变化不能代表这一年的气候特点。
8、气温是指室外阴凉、通风地方的温度,每天要在同一时间、同一地点来测量。
9、通常情况下,一天中午后2点的气温最高,日出前后气温最低。
从日出前后到午后2时气温逐渐上升,午后2时到晚上气温逐渐下降。
10、我们可以利用温度折线图来观察温度在一天当中的变化情况。
11、测量气温要用温度计,它的单位是℃。
使用温度计时,要等到温度计内的液柱稳定后才能读数,视线要与液柱顶端齐平。
12、风向是指风吹来的方向。
由北向南吹来的是北风。
13、风向可以用风向标来测量.风向标的箭头指向风吹来的方向。
如风向标的箭头指向西北,就是西北风。
用红旗来判断风向,红旗飘动的方向与风向相反。
例:红旗向西北方向飘,那么风向是东南风。
14、我们一般用8个方位来描述风向,分别是东、南、西、北、东南、东北、西南、西北。
15、风速是以风每秒行进多少米来计算的。
风速仪是测量风速的仪器。
气象学家把风速记为13个等级.我们在天气日历中可以用简化的风速等级把风速划分为无风(0级)、微风(1级)、大风(2级)。
16、降水是天气的一个基本特征,测量记录降水量的单位是毫米.17、降水的形式很多,常见的有雨、雪、冰雹等.18、雨量器是测量降水量多少的装置,雨量器用直筒透明的杯子。
气象学家根据一天24小时的降水量确定下雨等级。