自由裁量权所要遵循的原则
- 格式:docx
- 大小:8.21 KB
- 文档页数:1
行政自由裁量权行政自由裁量权一:概述行政自由裁量权是指行政机关根据法律规定,在行使职权过程中所具有的自主决定的权力。
它是行政机关依法处理具体行政案件时所享有的自主权力,以保证其在行政实践中具有独立运用法律的能力和灵活性。
行政自由裁量权在行政法中起到了重要的作用,但也要遵守一定的法定、原则和限制。
二:行政自由裁量权的界定行政自由裁量权的界定主要包括三个方面:1. 裁量空间:行政自由裁量权的裁量空间即行政机关依法作出决定时所具有的自主权力范围,通常包括决定的内容、方式、时机等。
2. 裁量原则:行政自由裁量权的裁量原则是指行政机关在行使自主裁量权时应遵守的原则,如合法性原则、公正性原则、公平性原则等。
3. 裁量限制:行政自由裁量权的裁量限制是指行政机关在行使自主裁量权时必须遵守的限制条件,如法律的约束、公共利益的要求等。
三:行政自由裁量权的行使行政自由裁量权的行使主要分为以下几个环节:1. 事实认定:行政机关在行使自由裁量权时,首先需要对案件中的关键事实进行认定,以便后续的决策和裁量。
2. 权力行使:行政机关在事实认定的基础上,依法行使自由裁量权,作出相应的决定或裁量。
3. 裁量结果:行政机关根据自由裁量权的行使结果,作出具体的行政行为或处罚决定。
4. 追踪和评估:行政机关在行使自由裁量权后,需要对行政决策或裁量的效果进行追踪和评估,以便及时纠正和改进。
附件:本文档涉及的附件包括相关法律法规、案例分析和统计数据,可在需要时作为参考材料。
法律名词及注释:- 行政自由裁量权:行政机关根据法律规定,在行使职权过程中所具有的自主决定的权力。
- 裁量空间:行政机关依法作出决定时所具有的自主权力范围。
- 裁量原则:行政机关在行使自主裁量权时应遵守的原则。
- 裁量限制:行政机关在行使自主裁量权时必须遵守的限制条件。
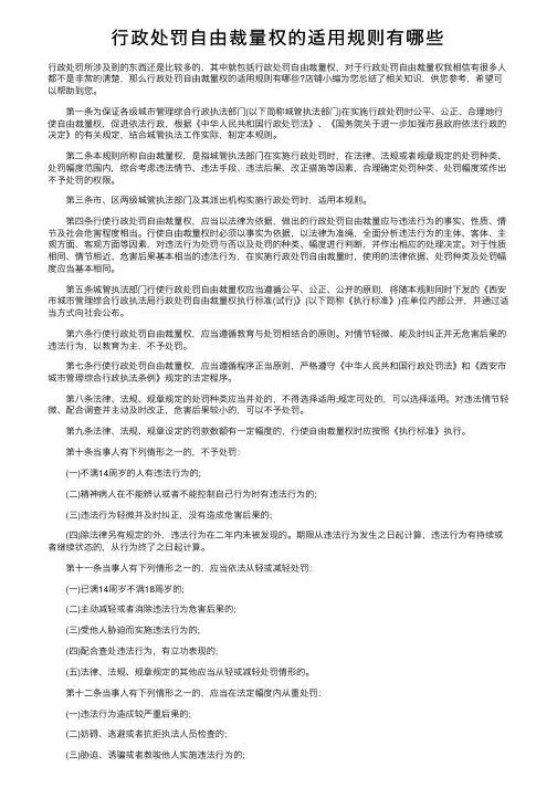
⾏政处罚⾃由裁量权的适⽤规则有哪些⾏政处罚所涉及到的东西还是⽐较多的,其中就包括⾏政处罚⾃由裁量权,对于⾏政处罚⾃由裁量权我相信有很多⼈都不是⾮常的清楚,那么⾏政处罚⾃由裁量权的适⽤规则有哪些?店铺⼩编为您总结了相关知识,供您参考,希望可以帮助到您。
第⼀条为保证各级城市管理综合⾏政执法部门(以下简称城管执法部门)在实施⾏政处罚时公平、公正、合理地⾏使⾃由裁量权,促进依法⾏政,根据《中华⼈民共和国⾏政处罚法》、《国务院关于进⼀步加强市县政府依法⾏政的决定》的有关规定,结合城管执法⼯作实际,制定本规则。
第⼆条本规则所称⾃由裁量权,是指城管执法部门在实施⾏政处罚时,在法律、法规或者规章规定的处罚种类、处罚幅度范围内,综合考虑违法情节、违法⼿段、违法后果、改正措施等因素,合理确定处罚种类、处罚幅度或作出不予处罚的权限。
第三条市、区两级城管执法部门及其派出机构实施⾏政处罚时,适⽤本规则。
第四条⾏使⾏政处罚⾃由裁量权,应当以法律为依据,做出的⾏政处罚⾃由裁量应与违法⾏为的事实、性质、情节及社会危害程度相当。
⾏使⾃由裁量权时必须以事实为依据,以法律为准绳,全⾯分析违法⾏为的主体、客体、主观⽅⾯、客观⽅⾯等因素,对违法⾏为处罚与否以及处罚的种类、幅度进⾏判断,并作出相应的处理决定。
对于性质相同、情节相近、危害后果基本相当的违法⾏为,在实施⾏政处罚⾃由裁量时,使⽤的法律依据、处罚种类及处罚幅度应当基本相同。
第五条城管执法部门⾏使⾏政处罚⾃由裁量权应当遵循公平、公正、公开的原则,将随本规则同时下发的《西安市城市管理综合⾏政执法局⾏政处罚⾃由裁量权执⾏标准(试⾏)》(以下简称《执⾏标准》)在单位内部公开,并通过适当⽅式向社会公布。
第六条⾏使⾏政处罚⾃由裁量权,应当遵循教育与处罚相结合的原则。
对情节轻微、能及时纠正并⽆危害后果的违法⾏为,以教育为主,不予处罚。
第七条⾏使⾏政处罚⾃由裁量权,应当遵循程序正当原则,严格遵守《中华⼈民共和国⾏政处罚法》和《西安市城市管理综合⾏政执法条例》规定的法定程序。
自由裁量基准制度,合理确定裁量
自由裁量基准制度是指在特定法律规定的范围内,公职人员可以依据自身的经验和判断力对具体案件作出决策的制度。
这种制度的前提是,公职人员需要遵守法律和规定,并在决策过程中考虑到各种因素,如公正性、客观性、透明度和利益平衡等。
在合理确定裁量方面,一些关键的原则如下:
1. 合法性原则:所有的裁量必须在法律和法规的允许范围内进行,不能违反法律和公共利益。
2. 透明度原则:公职人员在作出裁量决策时,必须让所有涉及方了解其决策的理由和依据。
3. 公正性原则:裁量决策必须考虑到所有相关方的合法权益和公共利益,不能偏袒或歧视任何一方。
4. 保守性原则:裁量决策时应遵循谨慎和保守的态度,尽可能减少错误和留下后遗症。
5. 一致性原则:同种类型的案件应采用相同的裁量标准。
6. 公共利益原则:公职人员做出裁量决策时,必须优先考虑公共利益,而非个人或团体的利益。
综上所述,自由裁量基准制度在合理确定裁量方面需要遵循以上原则,以确保公职人员的行政决策能够合理、公正、透明,并符合法律和公共利益的要求。
论法官自由裁量权的行使法官自由裁量权是指在法律界定的范围内,法官有权对案件作出裁决的自由。
在司法活动中,这个自由裁量权是法官作出裁决的重要依据。
法官自由裁量权的行使需要遵守一些基本原则。
首先,法官必须尊重法律本质和精神,不能违反法律规定。
其次,法官必须以事实为依据,对当事人都要公平、公正、公开地处理,不能倾向于特定一方。
最后,法官在行使自由裁量权时应该遵循诚信原则,据理力争、客观公正,不得为个人私利以及其他非法因素影响行使权力。
在实践中,法官自由裁量权的行使需要结合具体案件的实际情况,权衡各种利益,遵循公正、合法、公平的原则。
具体体现在以下几个方面:首先,法官在行使自由裁量权的时候,需要依法确定案件的事实和适用法律。
这是法官自由裁量权行使的前提和基础,因为法官的职责是根据事实和法律作出裁决。
其次,法官在行使自由裁量权时,应该考虑当事人的利益和社会公共利益的平衡。
法官需要结合案件的具体情况,权衡各个利益因素,以公正、合法、公平的原则作出裁决。
第三,法官在行使自由裁量权时,应该考虑相关的基本权利和自由。
法官需要平衡不同的权利,并在保护基本权利和自由的前提下作出裁决。
最后,法官在行使自由裁量权时,需要注意法律制度和制度价值。
法官应该尊重法律制度和制度的价值,帮助澄清法律意义和规则,促进法律制度的应用。
综上所述,在现代司法制度下,法官自由裁量权不是无限制的,而是在基本原则、基本权利和自由以及法律制度和制度价值的基础上行使的。
只有在遵循这些原则和规则的前提下,才能使裁判机构行使权力的公正、合法、公平和公正。
司法局行政处罚自由裁量权实施标准说明司法局作为执法机关,在行使行政处罚自由裁量权时,必须遵从法律法规,以保障公正、公平、公开的执法原则。
为了落实司法机关行政处罚自由裁量权的实施标准,本文将探讨行政处罚自由裁量权的法律依据、实施标准及其适用。
一、行政处罚自由裁量权的法律依据行政处罚自由裁量权是对违法行为实施处罚时,由执法人员按照法律法规及赋予的权力,全面考虑违法行为的性质、情节、后果等具体情况进行权力自由裁量的行为。
根据《中华人民共和国行政处罚法》第五十四条,行政处罚决定的内容,应当根据违法行为的性质、情节和后果以及社会危害程度、违法者的过错程度等因素作出。
司法局行政处罚自由裁量权的实施,也是依据这一法律条款来实行的。
二、司法局行政处罚自由裁量权的实施标准司法局行政处罚自由裁量权是根据行政处罚法规定的基础上,依据实际情况自主裁量,裁量结果应当符合以下几个实施标准:(一)法律依据。
司法局的行政处罚决定必须依据有关法律规定,按照行政处罚法的规定来实施,同时还必须考虑行政处罚的合法性和合理性。
(二)违法事实。
违法行为是实施行政处罚自由裁量权的前提条件。
司法局在进行自由裁量时,必须充分查清违法事实,了解违法行为的具体情形。
(三)性质和情节。
司法局在行使自由裁量权时,须根据违法行为的性质和情节作出相应决定。
对于轻微违法行为,司法局可以进行轻处罚或者警告等处理;对于严重违法行为,应当进行重罚或者向公安机关报送。
(四)后果和社会危害程度。
对于一些严重违法行为的过错者,其行为可能会造成不良的后果,对社会造成危害。
这种情况下,司法局应当进行适当的处罚。
(五)是否与立案调查重叠。
司法局有时需要对涉嫌犯罪的行为进行调查,如果与已立案调查的犯罪事实重复,司法局可不对此进行处罚。
三、司法局行政处罚自由裁量权的适用司法局行政处罚自由裁量权的适用,须遵循以下三个原则:(一)法律原则。
司法局行政处罚自由裁量权必须遵守相关法律法规,并保证处罚的合法性和合理性,严格按照规定程序进行处理。
行政处罚的自由裁量权及其限制行政处罚是国家行政机关依法对违法行为人作出的一种强制措施,用于维护社会秩序和公共利益的正常进行。
在行政处罚中,行政机关行使着自由裁量权,这是一项重要的权限,但也需要受到一定的限制。
本文将就行政处罚的自由裁量权及其限制进行探讨。
一、行政处罚的自由裁量权行政处罚的自由裁量权是指行政机关在处罚过程中的决策权与裁量权。
行政机关依法对违法行为人处罚时,可以根据具体情况自主选择适用的处罚种类、处罚数额和审理程序等,以维护法律权威和社会公平。
自由裁量权的行使,体现了行政机关在处罚过程中的灵活性和效率。
行政处罚的自由裁量权的基础是法律的授权。
法律对行政处罚的种类、幅度和程序做出了明确规定,行政机关在这个范围内行使自由裁量权,确保了行政处罚的合法性和公正性。
此外,行政机关的自由裁量权还受到行政法律原则以及相关规章制度的约束。
二、行政处罚自由裁量权的限制行政处罚的自由裁量权虽然重要,但也需要受到一定限制,以防止滥用权力和损害公民的合法权益。
行政处罚的自由裁量权主要受到以下方面的限制:1. 法律约束:行政机关行使自由裁量权必须依法进行,不能超越法律规定的范围。
在行使自由裁量权时,行政机关必须遵守法律规定的处罚种类、处罚幅度、处罚程序等要求,确保处罚合法有效。
2. 公平原则:行政处罚的自由裁量权必须遵守公平原则,不能片面地对待当事人。
行政机关在行使自由裁量权时,应考虑到各方利益,平衡处罚的严厉程度和社会效果,确保处罚公正合理。
3. 适度原则:自由裁量权行使应当适度,不能过轻或过重。
行政机关在决定处罚数额时,应根据违法行为的严重程度、社会危害程度、当事人的主观情况等因素进行权衡,确保处罚与违法行为相当,不陷入过度扩大处罚的情况。
4. 限期原则:自由裁量权的行使应遵循限期原则,即要在相对较短的时间内作出裁决。
行政机关在行使自由裁量权时应尽快作出裁决,避免耽误当事人正当权益。
5. 裁量权的复核和救济机制:行政处罚的自由裁量权行使后,当事人有权通过行政复议、行政诉讼等合法途径进行救济。
自由裁量权具体实施细则
自由裁量权是指在特定程序规定下,法官或其他行政机关在处理案件或行政事务时,
根据自己的判断和经验,根据具体情况自主决定如何采取行动的权力。
具体实施细则
如下:
1. 遵循法律原则:自由裁量权的行使应当遵循法律的原则,不能违反法律的规定。
2. 尊重事实:自由裁量权的行使应基于充分而确凿的事实,不能凭主观意愿主观臆断。
3. 公正公平:自由裁量权的行使应当公正公平,不偏袒任何一方。
4. 透明公开:自由裁量权的行使应当透明公开,必要时可以向社会公布,接受外界监督。
5. 合理关联:自由裁量权的行使应当与案件或事务的性质、重要性、影响等因素相合
理关联,不能过度或没有必要的行使。
6. 形成书面记录:自由裁量权的行使应当形成书面记录,包括相关决定的理由、依据等,便于审查和追溯。
7. 依法保护权益:自由裁量权的行使应当依法保护当事人的权益,尊重其合法权益。
8. 受理建议:自由裁量权的行使应当考虑各方的建议和意见,尤其是享有法定权利的
当事人的意见和请求。
9. 审慎决策:自由裁量权的行使应当审慎决策,充分权衡利弊,尽量减少错误和不公。
10. 法律上诉:被自由裁量权决定所不满的当事人可以通过法律途径提起上诉,要求重新审查和裁决。
浅议行政执法中的自由裁量权【摘要】行政执法中的自由裁量权是行政执法活动中的重要一环。
本文首先对自由裁量权的界定进行了简要介绍,然后探讨了自由裁量权的适用范围和限制条件。
文章还分析了自由裁量权的监督与保障机制,并阐述了自由裁量权应遵循的合理性原则。
文章强调了行政执法中自由裁量权的合理平衡,即在确保行政执法效果的保障公民的合法权益。
行政执法中自由裁量权的行使需要在法制框架内,遵循法律法规和程序,以保证其合法性和公正性。
只有在合理平衡的基础上,行政执法机关才能更好地履行职责,维护社会秩序,保障人民利益。
【关键词】自由裁量权、行政执法、界定、适用范围、限制、监督、保障、合理性原则、合理平衡1. 引言1.1 行政执法中的自由裁量权的重要性行政执法中的自由裁量权的重要性在于其能够提高行政效率、增强行政适用性和灵活性,从而更好地适应社会发展的需要。
自由裁量权能够在保证公正与公平的前提下,充分尊重各方利益,确保行政行为的合法性和合理性。
自由裁量权的行使也有助于提高行政执法的效果,加强对违法行为的惩处和规范,维护社会秩序和公共利益。
在实践中,行政执法中的自由裁量权可以促进行政与市民之间的沟通与合作,建立更加和谐稳定的社会关系。
充分发挥自由裁量权在行政执法中的作用,不仅有利于提高行政执法的效率和质量,还有利于营造一个公正、透明和法治的社会环境。
行政执法中的自由裁量权对于推动社会进步和维护社会稳定具有重要的意义和作用。
2. 正文2.1 自由裁量权的界定自由裁量权是行政执法中执法人员根据法律规定或者行政法规授权,根据案件具体情况自主选择执法方式和措施的权力。
自由裁量权是行政执法人员在执行执法任务时的一种灵活处理问题的能力,是对事实情况和执法对象特点进行合理判断和决策的权利。
自由裁量权的核心在于执法人员的自主性和判断力,其具体的内容包括但不限于对案件信息的收集和分析、证据的审查和判断、处罚的类型和程度的选择等。
自由裁量权不是绝对的,也不是随意的。
法官自由裁量权在诉讼中的适用及限制摘要:法官自由裁量权作为司法实践中的重要概念,深受广大法律人士和学者的关注和研究。
该权力在诉讼中的适用和限制,关系到司法公正和司法效力的同时也面临着一定的困境。
本文通过对法国、英国、美国等国家的法律制度及相关案例的分析,探讨了法官自由裁量权在诉讼中的适用与限制问题,并提出了相应的建议。
关键词:法官自由裁量权、诉讼、限制、适用、案例一、前言在司法实践中,法官自由裁量权是法官为了维护法律公正、实现司法效力而具有的一种自由裁判权。
然而,如何恰当地使用该权力,是一个值得考虑的问题。
在一些案件中,通过恰当适用裁量权,可以解决繁琐的诉讼问题,从而达到司法效力的最大化;但在一些情况下,如果法官滥用裁量权,则会对当事人的合法权益造成损失,甚至会对司法公正产生负面影响。
因此,本文通过分析法官自由裁量权的适用与限制,来探讨这一问题。
二、法官自由裁量权的适用法官自由裁量权的适用范围,主要体现在以下四个方面:(一) 证据制度。
在面对证据不足、证明责任存在矛盾等复杂的情况下,法官可以依据自己的认识和经验,进行合理的推测和判断,从而恰当地使用自由裁量权。
(二) 刑事司法。
刑事诉讼中,法官可以根据法律规定进行疑点认定、量刑和罚金决定等,从而对被告进行相应的处罚和制裁。
(三) 民事司法。
在民事案件中,法官可以合理地适用法律制度,根据当事人的实际情况,进行损害赔偿等的判断和计算,以维护当事人的合法权益。
(四) 行政审判。
在行政审判中,法官可以依据实际情况,对行政权力行使的合理性和合法性进行评估和决策,从而保障当事人的合法权益。
三、法官自由裁量权的限制法官自由裁量权的适用存在一定的局限性,因此需要根据具体情况设定相应的限制。
主要包括以下几点:(一) 法律规定。
法官自由裁量权需要在法律规定的范围内行使,否则就存在违反法律的可能性。
因此,法官在进行判决时必须结合法律规定,遵循法治精神。
(二) 公正原则。
自由裁量的原则自由裁量是指在特定情境下,个体或团体能够自主决定行动的权力和自由度。
在法律、教育、工作等不同领域中,自由裁量的原则都起到了重要的作用。
本文将从这三个领域分别探讨自由裁量的原则。
一、法律领域在法律领域中,自由裁量的原则是指法官或执法机关在适用法律时具有一定的自主权,可以根据具体情况和案件的实际情况作出合理的判断和决定。
这种自由裁量权的存在,保障了法律的灵活性和适应性,使法律能够更好地服务于社会的发展和进步。
自由裁量权的运用需要遵循一定的原则,首先是公正原则。
法官或执法机关在行使自由裁量权时,应当保持公正、客观的态度,不偏袒任何一方,依法处理案件。
其次是合理原则,自由裁量权的行使应当合乎逻辑、符合法律的目的和精神,不能随意武断。
最后是适度原则,自由裁量权的行使应当在法律允许的范围内进行,不能超越法律规定的界限。
二、教育领域在教育领域中,自由裁量的原则是指教师或教育工作者在教学过程中具有一定的自主权,可以根据学生的特点和需求,灵活调整教学策略和方法,以达到更好的教育效果。
自由裁量权的行使需要考虑学生的年龄、兴趣、能力等因素,因人而异。
教师可以根据学生的实际情况,灵活选择教材、设计教学内容,并根据学生的反馈及时调整教学进度和方式。
这种自由裁量权的行使,有助于激发学生的学习兴趣和主动性,提高教学效果。
三、工作领域在工作领域中,自由裁量的原则是指员工或管理者在工作过程中具有一定的自主权,可以根据工作的需要和实际情况,自由地决策和行动,以达到工作目标。
自由裁量权的行使需要遵循一定的原则,首先是目标导向原则。
员工或管理者在行使自由裁量权时,应当明确工作目标,并根据目标制定相应的计划和策略。
其次是合作原则,自由裁量权的行使需要与团队成员密切合作,协商一致,共同努力,以实现工作目标。
最后是风险控制原则,自由裁量权的行使需要合理评估风险,并采取相应的措施进行风险控制,以保障工作的顺利进行。
自由裁量的原则在法律、教育和工作等领域都发挥着重要的作用。
行政裁量权行使中的自由裁量原则与合理裁量原则在行政工作中,行政裁量权是公务员依法行使权力的重要方式之一。
而行使行政裁量权时,公务员需要遵守自由裁量原则和合理裁量原则,以保证行政工作的公正性和合法性。
自由裁量原则是指公务员在行使行政裁量权时,有权根据自己的判断和经验,自由决策,并依法做出决策。
这意味着在具体情况下,公务员可以根据自己的理解和观点,灵活地选择适当的处理方法,而不必受到固定的程序和要求的束缚。
自由裁量权的行使具有一定的灵活性和弹性,使得公务员能够更好地应对复杂多变的实际情况,更好地为政府决策提供支持。
然而,虽然自由裁量权给予了公务员一定的自由度,但也需要受到合理裁量原则的制约。
合理裁量原则要求公务员在行使行政裁量权时,必须依法、合理地进行裁量,并且要在决策中考虑各种因素,确保决策的合法、公正和合理。
合理裁量原则是对自由裁量原则的补充和限制,以保证行政行为的合法性和公正性,防止滥用行政权力和独断专行。
自由裁量原则和合理裁量原则的结合应该是行政裁量权行使的核心。
公务员在行使行政裁量权时,既要充分发挥自己的专业知识和经验,又要在法律框架内,依法进行裁量。
他们需要权衡各种因素,并做出符合情况和法律的判断。
对于公务员来说,行使行政裁量权并不是一项轻松的任务。
他们需要具备扎实的专业知识,熟悉相关法律法规,掌握行政裁量权的界限和规范。
此外,公务员还需要具备良好的道德素养和责任心,以便在行使行政裁量权时,始终坚守原则,保持中立公正。
当然,行政裁量权的行使也需要受到法律、社会和政治的监督。
只有在有效的监督机制下,行政裁量权才能得到规范和制约,从而更好地为社会和公民服务。
综上所述,自由裁量原则和合理裁量原则是行政裁量权行使的基本准则。
在实际工作中,公务员需要根据法律要求和实际情况,灵活运用行政裁量权,做出公正合理的决策。
同时,公务员还应该具备专业知识和良好的道德素养,以确保行政裁量权的行使符合法律规范和社会期待。
第一篇:合理运用行政处罚自由裁量权(提纲)合理运用行政处罚自由裁量权(提纲)行政处罚是法律、法规授予国家行政机关的一项重要职权,是行政机关管理社会事务、维护公共利益和社会秩序的一个重要手段。
法律在授予行政机关行政处罚权的同时,还授予行政机关在实施行政处罚时有一定的自由裁量权,便于行政机关审时度势、权衡轻重,根据不同情况做出不同的决定,以达到最好的效果。
但是自由裁量权是一把双刃剑,自由裁量权用好了,法律的意志得以体现,社会秩序得到维护,大多数人的利益受到保护;反之,行政处罚不仅达不到惩处教育的目的,反而激化矛盾,引起管理者和被管理者对立,更有别有用心者,利用自由裁量权作为以权谋私、徇私舞弊的手段,为部门或个人谋取私利。
因此我们每个从事执法工作的同志,都应该对如何用好行政处罚自由裁量权进行思考。
一.行政处罚自由裁量权的主要表现形式1. 认定事实性质的自由裁量权。
2. 认定违法行为情节轻重的自由裁量权。
3. 选择处罚条款的自由裁量权。
4. 确定实施行政处罚的处罚种类、幅度的自由裁量权。
除上述列举的以外,行政处罚的自由裁量权还有选择作为或不作为、选择处罚的时间等内容。
二.赋予行政机关行政处罚自由裁量权的必要性和合理性1. 使法律具有最大的包容性。
2. 提高行政管理效率。
3. 追求公正实施法律。
4. 保障法律得以实施。
三.滥用行政处罚自由裁量权的主要表现形式1. 滥用职权。
指行政机关及其工作人员为了部门或个人的利益,利用手中的行政处罚权以权谋私、徇私舞弊、假公济私、公报私仇。
其表现方式为越权执法、越界执法、滥施处罚、对违法行为视而不见甚至包庇纵容等。
其导致的结果是对违法行为轻过重罚、重过轻罚、有过不罚。
滥用职权是行政人员腐败的重要原因。
2. 行政处罚的尺度显失公正。
不顾违法行为的情节和后果,或随意选择处罚种类和幅度,造成对同样性质的违法行为作出处罚尺度相差悬殊的行政处罚,均属显失公正。
3. 失职渎职、玩忽职守。
行政自由裁量权行政自由裁量权一、引言行政自由裁量权是一种特殊的权力,指行政机关在法定权限范围内,根据特定情况和具体案件的实际情况,可以自行决定行政行为的内容和方式,而不受严格的法律规定的束缚。
本文将对行政自由裁量权进行详细的讲解和分析。
二、行政自由裁量权的概念和特征1. 定义:行政自由裁量权是行政机关在特定情况下依法对待特定事项时,依照自身的判断和决策能力进行决策的自由权力。
2. 特征:具有相对的自由度、相对的自由性、绝对的合法性等。
三、行政自由裁量权的基本原则1. 法定性原则:行政自由裁量权应当在法定的范围内行使。
2. 裁量幅度原则:行政机关在行使自由裁量权时,应在合理的范围内进行决策。
3. 公正原则:行政机关在行使自由裁量权时,应当保证公正和公平。
四、行政自由裁量权的限制和制约1. 法律规定的限制:行政自由裁量权应当受到法律的限制和制约。
2. 监督和制衡:行政机关在行使自由裁量权时应受到监督和制衡,确保其合法、公正和公平。
五、行政自由裁量权的适合范围和案例分析1. 行政自由裁量权的适合范围:行政自由裁量权适合于特定的行政事项,如处罚、奖励、补偿等。
2. 案例分析:通过具体案例对行政自由裁量权进行分析和解读。
六、行政自由裁量权的改革与完善1. 改革方向:进一步明确行政自由裁量权的界限,加强对行政机关的监督和制约。
2. 完善措施:加强行政自由裁量权的规范性文件、制度建设等。
七、结语行政自由裁量权是行政机关在特定情况下进行决策的一种特殊权力。
本文对行政自由裁量权的概念、特征、原则、限制和案例进行了详细的解释和分析。
通过对行政自由裁量权的改革与完善,可以进一步加强行政机关的合法性和公正性。
-----附录:本所涉及附件如下:1. 附件一:行政自由裁量权的法律规定2. 附件二:行政自由裁量权的案例分析本所涉及的法律名词及注释:1. 行政机关:指行使行政管理职权的国家机关和其他依法设立的行政机构。
2. 自由裁量权:行政机关在法定权限范围内,根据特定情况和具体案件的实际情况,可以自行决定行政行为的内容和方式的权力。
行政处罚自由裁量权汇报行政处罚自由裁量权是指行政机关在行政处罚过程中,根据法律规定和实际情况,自主决定处罚的权力。
下面是对行政处罚自由裁量权的详细精确汇报:一、行政处罚自由裁量权的概念及法律依据行政处罚自由裁量权是指行政机关在行政处罚过程中,根据法律规定和实际情况,自主决定处罚的权力。
行政处罚自由裁量权的行使需要依据相关法律法规,主要包括《中华人民共和国行政处罚法》、《中华人民共和国行政处罚法实施条例》等。
二、行政处罚自由裁量权的行使原则1. 法定原则:行政机关在行使自由裁量权时,必须依据法律法规的规定,不能违反法律的明确规定。
2. 适当原则:行政机关在行使自由裁量权时,应根据违法行为的性质、情节、后果等因素,对处罚的种类、程度进行适当的选择。
3. 公正原则:行政机关在行使自由裁量权时,应当公正、客观地对待当事人,不得歧视或滥用权力。
4. 限制原则:行政机关在行使自由裁量权时,应当遵循合理、必要、适度的原则,不得滥用权力或超越法定权限。
三、行政处罚自由裁量权的行使程序1. 查明事实:行政机关在行使自由裁量权前,应当查明违法行为的事实,包括违法行为的时间、地点、方式、对象等。
2. 评估情节:行政机关在行使自由裁量权时,应当评估违法行为的性质、情节、后果等因素,确定处罚的种类和程度。
3. 依法决定:行政机关在行使自由裁量权时,应当依据相关法律法规,决定处罚的种类、程度,并向当事人发出行政处罚决定书。
4. 监督检查:行政机关在行使自由裁量权后,应当接受上级行政机关、人民法院、人民检察院等的监督检查,确保行政处罚的合法性和公正性。
四、行政处罚自由裁量权的限制和监督机制1. 限制机制:行政机关在行使自由裁量权时,受到法律法规的限制,不得超越法定权限,不得滥用权力。
2. 监督机制:行政机关在行使自由裁量权后,接受上级行政机关、人民法院、人民检察院等的监督检查,确保行政处罚的合法性和公正性。
3. 申诉机制:当事人对行政处罚决定不服时,可以依法提起行政复议或行政诉讼,维护自己的合法权益。
行政处罚的自由裁量权是什么意思行政处罚的自由裁量权是指行政机关在对违法行为进行处罚时,根据具体情况和法律规定,可以在一定范围内自由决定处罚的种类、程度和方式。
这是一种相对灵便的权力,旨在使行政机关能够根据具体情况进行公正、合理的处罚。
一、自由裁量权的定义和原则在行政处罚中,自由裁量权是行政机关根据法律规定,结合案件具体情况自由选择处罚方式和程度的权力。
它体现了行政机关在处罚活动中的灵便性和裁量性。
自由裁量权的行使应遵循以下原则:1. 合理性原则:自由裁量权的行使应符合事实和法律的规定,不能超出法律的限度,确保处罚的合理性和公正性。
2. 等级性原则:根据不同违法行为的性质、情节和影响,行政机关应对处罚种类、程度进行评估,在合理范围内进行裁量。
3. 警示性原则:行政处罚不仅仅是对违法行为的惩罚,还应具有预防和警示作用,通过适当的处罚形式对公众起到警示作用。
二、自由裁量权的界限和限制自由裁量权并非没有限制,行政机关在行使自由裁量权时需遵循以下界限和限制:1. 法定界限:虽然自由裁量权具有灵便性,但必须在法定的范围内行使。
行政机关在行使自由裁量权时,应参照像关法律法规的规定,不能超越法律规定的底线。
2. 实质要求:行政机关行使自由裁量权时,应充分考虑案件具体情况和法律规定,确保处罚的合理性和公正性。
3. 关联性原则:行政机关行使自由裁量权时,应确保处罚决定与违法行为直接相关,不能滥用权力或者违法行使权力。
三、自由裁量权的运用自由裁量权在行政处罚中的运用需要充分考虑以下因素:1. 违法行为的性质、情节和影响:自由裁量权的行使应根据违法行为的性质、情节和影响进行合理评估,从而确定处罚的种类和程度。
2. 社会效益和公共利益:行政处罚的目的是维护社会秩序和公共利益,行使自由裁量权时需充分考虑社会效益和公共利益的实现。
3. 监督和公正:行政机关在行使自由裁量权时应遵循程序公正原则,确保决策过程公开、透明,并接受社会和监督机构的监督。
行政法中的自由裁量权限限制分析行政法是国家治理中的重要法律领域,涉及到政府的行政行为与公民权利的保障。
其中,自由裁量权限是行政机关在执行行政职能时根据法律规定自行决策的权力。
然而,自由裁量权限的行使也存在一定的限制。
本文将分析行政法中的自由裁量权限限制。
1. 法律限制行政机关在行使自由裁量权限时,必须依法行使。
法律对行政机关的权限和职责进行明确规定,对特定行为进行限制。
例如,依据环境保护法,行政机关在对违反环境法规的行为进行处罚时,必须依照法律规定的罚则范围进行裁量,而不能随意增加或减少处罚幅度。
2. 目的合理性限制自由裁量权的行使必须符合合理的目的。
行政机关不能滥用自由裁量权违背法律规定的目的进行行政决策。
例如,一家餐饮企业合法申请开办一家餐厅,但行政机关基于主观偏见认为该企业与其政策不符,以自由裁量的方式拒绝了申请。
这种情况下,行政机关的行为就属于自由裁量权的滥用。
3. 公正公平原则限制行政机关在行使自由裁量权时,应当遵循公正公平原则。
行政机关不得因个人偏见或受他人影响而做出不公正的决策。
例如,在土地征收过程中,行政机关必须按照公平的程序确定征收的范围和补偿办法,确保征收的公平性和合理性。
4. 利益平衡原则限制自由裁量权限的行使应当遵循利益平衡原则。
行政机关在行使自由裁量权时,应当综合考虑不同利益主体的权益,避免过度偏袒某一方利益。
例如,当医药监督部门对医药生产企业进行监管时,应当同时考虑到企业的利润和公众的安全利益,不可因自身利益而放任企业的违法行为。
5. 必要性和适度限制自由裁量权限的行使应当是必要和适度的。
行政机关在做出决策时,应当综合考虑各种因素,确保所做决策在目的实现的同时,尽量减少对公民自由权利和合法权益的侵犯。
行政机关不得滥用自由裁量权,以免给公民造成不必要的困扰和损害。
在行政法中,自由裁量权限是行政机关的一项重要权力,但其行使也受到一定限制。
这些限制包括法律限制、目的合理性限制、公正公平原则限制、利益平衡原则限制以及必要性和适度限制等。
自由裁量权,是指税务机关或其他行政机关及其工作人员在法律事实要件确定的情况下,在法律授权范围内,依据立法目的和公正、合理原则,自行判断行为条件、自行选择行为方
式和自由做出行政决定的权力,其实质是行政机关依据一定的制度标准和价值取向进行行为
选择的一个过程。
行政执法部门制定行政处罚自由裁量权量化标准时,应遵循以下原则:
(一)细化自由裁量权标准必须严格执行法律、法规、规章的规定,不得超越法定的自由
裁量幅度和范围;
(二)法律、法规、规章规定可以选择行政处罚种类的,应明确适用不同种类行政处罚的
具体条件;
(三)法律、法规、规章规定可以选择行政处罚幅度的,应当根据涉案标的、主观过错、
违法手段、社会危害程度等情节,划分明确、具体不同的等级;
(四)细化自由裁量权标准应当坚持同案同罚,同类情况相同对待,不得以当事人的态度
论罚,防止出现不同违法行为相同对待与相同违法行为不同对待等随意处罚现象。
行政自由裁量恣意的表现形式主要有以下几种情形:
(一)行政处罚显失公平。
由于法律、法规规定行政机关可以在法定的处罚幅度内自由选
择对行政管理相对人作出行政处罚,行政机关往往处于不合法的目的,对处于同一条件的公民,法人或其他组织,给予不同的处罚,或重责轻罚,或轻责重罚,显失公平。
处罚的畸轻
畸重是自由裁量权滥用的最常见的形式。
(二)怠于履行法定职责。
由于许多法律、法规对行政机关履行法定职责的时限未作规定,由行政机关自由裁量作出,行政机关常处于某种不廉洁的动机而拖延履行其法定职责,致使
公民、法人或其他组织的合法权益无法得到及时的保障。
(三)超越行政自由裁量的权限。
虽然法律、法规授予行政机关行使行政自由裁量权,但
对该权力的行使在行为方式、种类、幅度以及时限的选择上却规定了法定的范围。
而在实际
生活中,行政机关曲解法律、法规,超越法定范围的事件却时有发生。
(四)滥用行政自由裁量权。
行政管理者在执法的过程中根据个人的好恶,任意扩大行政
自由裁量权的范围,独断专横,滥用权力,以权谋私。
(五)违反基本权利和一般行政法原则。
适用于所有行政活动的基本权利和一般行政法原则,特别是必要性和比例性,是对裁量的客观限制,行使裁量权时必须遵守;否则,构成裁量
瑕疵。
规范行政裁量权,减少裁量权被滥用的机率,只有细化,没有最细化,如何规范,则考
验着执政智慧。
行政处罚自由裁量权,是行政机关及其工作人员在行政执法活动中客观存在的。
建立行政裁量权基准制度,考虑行政执法的公平、公正,兼顾行政执法的特点和合理性,能使行政执法尽可能暴露在阳光下,使公众认可行政执法,自觉地遵守法律,配合行政执法
工作。
本文仅供交流学习,若侵犯到您的权益,烦请告知,我们将立即删除。
生活中若其他人
侵犯您的合法权益或您与他人发生纠纷,不妨来【好律师网】请律师帮您采证或帮您解决纠纷。