我国发展绿色金融存在的问题及对策分析_汤伯虹
- 格式:pdf
- 大小:164.85 KB
- 文档页数:4
我国绿色金融在经济发展中存在的问题与对策分析随着环境问题的日益凸显和绿色经济理念的不断深入人心,绿色金融作为支持和推动绿色经济发展的重要手段,受到了广泛关注。
我国作为世界上最大的发展中国家,也在积极推动绿色金融发展,但在实践中仍存在一些问题,需要找到有效对策。
本文将分析我国绿色金融在经济发展中存在的问题,并提出相应的对策。
一、存在的问题1. 绿色金融政策法规不完善目前,我国对于绿色金融的政策法规还不够完善,缺乏针对性和系统性。
虽然国家多次提出支持绿色金融发展的政策,但在财税、金融、产业等方面缺乏有效的配套法规,制约了绿色金融的发展。
2. 绿色金融产品和服务不多样化目前我国绿色金融产品和服务相对单一,主要以绿色债券、绿色信贷等为主,缺乏多样化的产品和服务。
这导致了绿色金融市场的不足,无法满足不同层次和需求的投资者和融资主体。
3. 绿色金融信息披露不透明在我国,绿色金融的信息披露存在不规范、不透明的问题。
部分企业和金融机构在绿色金融项目的信息披露中存在夸大其词、数据不实等问题,导致投资者难以准确评估项目的环境效益和风险。
4. 绿色金融标准欠缺统一在绿色金融的认证、评估和监管标准上,我国尚未形成统一的标准体系,导致了绿色金融市场的混乱和不规范。
缺乏统一的标准也给企业和金融机构带来了不确定性和风险。
5. 绿色金融监管力度不够尽管我国政府多次提出了加强绿色金融监管的意愿,但实际上监管力度仍然不够,导致了绿色金融市场的混乱和风险。
部分企业和金融机构存在违规操作,但监管部门的处罚力度不足,难以形成有效的震慑。
二、对策分析我国应当鼓励和支持金融机构创新绿色金融产品和服务,拓展绿色金融市场。
政府可以通过财政支持、税收政策等手段,引导金融机构增加对绿色项目的投资和融资,拓宽绿色金融市场。
政府部门应当加强对绿色金融信息披露的监管,规范企业和金融机构的信息披露行为。
建立绿色金融信息披露的标准和机制,加强信息披露的真实性和透明度,保护投资者的权益。
我国绿色金融存在的问题及发展对策研究一、我国绿色金融存在的问题1. 发展不平衡不充分我国绿色金融市场的发展不平衡不充分,主要集中在一些发达地区和大中城市,而农村地区和贫困地区的绿色金融服务覆盖面不足,发展水平较低。
2. 外部环境不稳定随着全球气候变化和环境污染的加剧,外部环境的不稳定因素增多,这给绿色金融的发展带来了一定的不确定性和风险。
3. 缺乏统一的标准和监管目前我国绿色金融领域缺乏统一的标准和监管体系,导致绿色金融产品的质量参差不齐,市场秩序混乱,影响了绿色金融市场的健康发展。
4. 跨部门协调不足绿色金融涉及到多个部门和领域,当前我国各部门和单位在绿色金融工作中存在协调不足的问题,导致资源的浪费和效率的降低。
5. 技术水平有待提高绿色金融与科技密切相关,我国在绿色金融领域的技术研发和创新仍然滞后,与国际先进水平存在一定的差距。
二、我国绿色金融发展对策1. 建立健全绿色金融体系加强对绿色金融市场的监管和规范,制定统一的标准和评价体系,建立健全的绿色金融体系,提高绿色金融产品的透明度和质量。
2. 加大对农村和贫困地区的支持力度加大对农村和贫困地区绿色金融服务的支持力度,通过创新金融产品和服务模式,扩大绿色金融的覆盖面,提高普惠性和包容性。
3. 加强跨部门协调合作建立绿色金融跨部门协调合作机制,加强政府各部门之间的沟通和合作,推动资源的整合和优化配置,提高绿色金融政策的协同性和效果。
4. 推进科技创新加大对绿色金融科技创新的投入力度,鼓励金融科技企业参与绿色金融产品的开发和推广,促进绿色金融与科技的深度融合,提高绿色金融的服务效率和智能化水平。
5. 加强国际合作积极参与国际绿色金融合作,吸取国际经验和教训,学习先进的绿色金融理念和技术,促进我国绿色金融与国际市场的对接和融合。
以上对我国绿色金融存在的问题及发展对策的研究,旨在为我国绿色金融的进一步发展提供参考和指导。
希望通过持续的政策支持和市场引导,我国的绿色金融能够更好地发挥作用,为促进经济可持续发展和生态文明建设做出积极贡献。
我国绿色金融存在的问题及发展对策研究一、我国绿色金融存在的问题1. 绿色金融产品和服务不足目前,我国绿色金融产品和服务的供给仍然不足,难以满足社会对环保和可持续发展的需求。
一方面,大多数金融机构还没有制定完善的绿色金融产品和服务体系,部分金融机构虽然推出了绿色金融产品,但由于市场需求不足和技术水平限制,导致产品质量和服务水平无法得到保障。
2. 缺乏统一的监管标准目前,我国绿色金融领域缺乏统一的监管标准,导致市场秩序不够规范,对绿色金融产品的质量和效益无法进行有效监管和评估。
由于相关监管政策和标准缺乏统一,导致金融机构在发展绿色金融产品和服务时缺乏明确的引导和规范,难以形成统一的监管体系。
3. 政策支持不足我国在绿色金融领域的政策支持力度相对不足,导致金融机构在开展绿色金融业务时面临着较大的风险和阻碍。
由于政策支持不足,相关金融机构的积极性不足,导致了绿色金融业务的发展速度较慢,难以形成规模效应和产业规模。
二、发展对策研究1. 加强绿色金融产品和服务的供给为解决绿色金融产品和服务不足的问题,我国应加大对绿色金融产品和服务的投入,鼓励金融机构扩大绿色金融业务规模,推动绿色金融产品和服务的多样化和普及化。
政府应加大对绿色金融产品和服务的支持力度,提高对绿色金融业务的财政、税收和金融政策支持,鼓励金融机构积极开展绿色金融业务。
2. 建立统一的监管标准为解决绿色金融领域缺乏统一的监管标准的问题,我国应加强对绿色金融市场的监管和评估,建立统一的绿色金融监管标准和评价体系,规范绿色金融市场秩序,提高对绿色金融产品和服务的监管和评估效果。
政府应鼓励金融机构加强绿色金融业务的自律管理,提高自律监管水平,形成共同推动绿色金融市场健康发展的合力。
结语在全球气候变化和环境污染问题不断加剧的背景下,我国发展绿色金融具有重要意义。
当前我国绿色金融仍然存在着许多问题,如绿色金融产品和服务不足、缺乏统一的监管标准和政策支持等。
我国绿色金融在经济发展中存在的问题与对策分析一、存在的问题1.1 资金供给不足我国绿色金融在经济发展中存在的一个问题是资金供给不足。
由于我国经济快速发展,对资金的需求量不断增加,而绿色金融的融资渠道相对狭窄,导致绿色项目难以获得足够的资金支持。
这不仅影响了绿色项目的开展,也造成了我国绿色金融市场的发展不足。
1.2 投资者认知不足投资者对绿色金融的认知程度不足也是我国绿色金融在经济发展中面临的问题之一。
由于绿色金融是一种相对新型的金融模式,一些投资者对其更为陌生,缺乏了解和信任,导致其投资意愿不足,造成了一定的市场需求不足。
1.3 风险管理不完善绿色金融涉及到的项目多为高风险、长周期项目,这要求绿色金融机构在风险管理方面能够有着相对完善的体系和工具。
然而当前我国绿色金融机构的风险管理能力相对薄弱,缺乏对绿色项目特有风险的识别和防范,导致了不少项目的亏损和资金浪费。
二、对策分析2.1 加大政府扶持力度针对绿色金融资金供给不足的问题,政府可通过加大对绿色金融的扶持力度,设置专项基金支持绿色项目的发展。
可以通过建立绿色金融基础设施,如发行绿色债券等措施,来丰富绿色金融的资金来源,提高资金供给的充分性。
为了提升投资者对绿色金融的认知度,可以加大对绿色金融的宣传力度,推动媒体、学术界等对绿色金融的介绍和推广,提高公众对绿色金融的了解程度,从而提高投资者对绿色金融的信任度和参与意愿。
对于风险管理能力不足的问题,绿色金融机构应当加强内部风险管理制度建设,建立健全的风险管理团队,加强对绿色项目的风险评估和控制。
政府也可出台相应政策,鼓励绿色金融机构在风险管理方面进行创新和提升,为其提供相应的政策支持和激励措施。
2.4 健全相关法律法规在推动绿色金融发展的过程中,应当建立健全相关法律法规,规范绿色金融市场的发展和运作。
政府可以出台相关的政策文件,明确绿色金融的发展方向和目标,为绿色金融提供良好的发展环境和法律保障。
我国绿色金融发展存在的问题及对策随着全球气候变化和环境污染问题的日益突出,绿色金融作为解决环保问题的有效途径受到了越来越多的关注。
而我国在绿色金融领域也取得了一定的成就,但同时也面临着诸多问题和挑战。
本文将针对我国绿色金融发展存在的问题,提出对策和建议,以期能够推动绿色金融的健康发展,为环保事业做出更大的贡献。
一、问题分析1.绿色金融产品缺乏创新目前,我国绿色金融产品种类较为单一,大部分为绿色贷款和绿色债券,缺乏多样化和差异化的产品。
这导致了绿色金融市场的发展受到一定制约,无法满足不同投资者和企业的需求。
2.监管体系不够完善我国绿色金融的监管体系存在一定的缺陷,监管标准不统一、监管部门重叠等问题比较突出。
这导致了金融机构开展绿色金融业务存在一定的风险,也使得投资者对绿色金融产品的信任度不高。
3.信息透明度不足在绿色金融领域,信息的不对称和不透明现象比较严重,投资者往往难以获取到准确的信息,难以判断绿色金融产品的真实性和杠杆率。
这也给了一些不法分子可乘之机,造成了一定程度的市场混乱。
4.缺乏专业人才绿色金融是一个交叉领域,需要有一定的金融背景和环保知识。
但目前我国绿色金融领域缺乏专业人才,也缺乏相关人才培养机制,导致了绿色金融发展的瓶颈。
二、对策建议1.促进绿色金融产品创新政府可以引导金融机构加大绿色金融产品的研发力度,鼓励创新绿色金融产品,推动多样化和差异化发展。
也可以加大对绿色科技领域的投入,培育和扶持绿色科技企业,为金融机构提供更多的投资标的。
2.加强监管体系建设政府可以出台更加细化和完善的监管政策,建立统一的绿色金融监管标准,规范金融机构的绿色金融业务。
还可以加大对绿色金融领域的执法力度,打击各种违规行为,维护市场秩序。
3.提高信息透明度政府可以建立绿色金融信息披露制度,强化信息公开和监管。
也可以鼓励金融机构主动开展绿色金融产品的信息披露工作,提高信息透明度,增强投资者对绿色金融产品的信任度。
浅谈绿色金融发展存在的问题和解决措施随着人们对环境保护的认识不断加强,绿色金融的发展逐渐成为了国内外的热点话题。
然而,在绿色金融的快速发展过程中,仍然存在着一些问题,这些问题需要我们去认真分析,寻求解决的方案,从而真正推动绿色金融发展。
以下是本文对绿色金融发展存在的问题以及相应解决措施的探讨。
一、问题分析1、绿色金融标准体系不够完善在绿色金融的快速发展中,标准体系建设并不完善,很多“绿色产品”标准无法和科学的可持续发展理念相结合。
这种情况一方面会影响绿色金融的可持续发展,另一方面也会造成投资者因为无法识别绿色产品,从而损失投资利益。
2、绿色金融财务报告不规范绿色金融财务报告的规范化程度不高,这会使得金融机构无法及时了解绿色金融项目实际的风险水平,从而在项目管理中存在一定的风险。
在投资者方面,也很难知道实际项目情况,无法做出准确的投资决策。
3、绿色金融人才缺乏当前,绿色金融领域需要具有专业背景、且具有深厚专业知识和投资经验的人才,但是目前的绿色金融人才缺口依然较大,市场供需失衡,影响了绿色金融的发展。
4、绿色金融各方面缺乏协同合作绿色金融发展需要各方面的合作,涉及金融机构、企业、政府和社会公众等不同利益主体的合作与支持,但目前在实际发展中,仍然存在各种协作缺乏等问题,致使绿色金融的快速发展受到影响。
二、问题解决措施1、建立完善的标准体系加强标准体系的建设,可以让投资者对绿色项目进行较为清晰、明确的辨识,减少因项目品质、投资风险等因素带来的投资损失,推动绿色金融的可持续发展。
2、规范绿色金融财务报告建立规范化的绿色金融财务报告起到了为金融机构和投资者提供准确、及时的信息和保障的作用,使得各方在决策中更加科学、合理。
3、加强绿色金融人才培养加强对绿色金融领域相关人才的培养,让人口对绿色金融投资项目有更深入的了解,防止出现因人员专业能力不足所导致的错误决策。
4、加强资料协作为协同合作提供良好的合作环境,优化绿色金融的发展模式,加强企业、政府、金融机构和国际组织之间的合作,共同推动绿色金融建设。
我国绿色金融发展现状存在的问题及对策研究一、问题分析1. 缺乏规范和标准我国绿色金融发展尚处于起步阶段,缺乏统一的规范和标准,导致各种绿色金融产品和服务缺乏统一的认证和评估标准,难以实现真正的绿色和可持续发展。
由于缺乏统一规范,一些绿色金融项目可能存在绿色债务洗白、环保项目虚假宣传等问题,影响了整个绿色金融市场的健康发展。
2. 金融机构参与度不够我国绿色金融的主体仍然以政府为主,金融机构的参与度较低。
很多金融机构对于绿色金融概念认识不足,缺乏相关产品和服务的创新,导致绿色金融市场的规模和深度受限。
与此一些金融机构在绿色金融方面缺乏信贷能力和市场运作经验,难以有效发挥作用。
3. 信息披露不透明绿色金融项目往往涉及环保和可持续发展领域,具有一定的技术和风险难度。
但是目前我国绿色金融项目的信息披露存在不透明的问题,投资者往往难以获得真实准确的信息,导致投资决策的盲目性和风险加大。
一些企业也存在信息造假的情况,影响了绿色金融市场的稳健运作。
4. 缺乏配套政策和机制我国绿色金融发展还面临着缺乏配套政策和机制的问题。
虽然政府出台了一系列鼓励和支持绿色金融发展的政策,但是在实际执行和保障方面还存在不足。
监管机构的监管能力也面临一定挑战,难以有效防范绿色金融市场的各种风险和问题。
二、对策研究1. 健全绿色金融标准和认证体系为了解决绿色金融项目缺乏统一规范和标准的问题,应加强对绿色金融产品和服务的认证和评估工作,建立健全的标准和认证体系。
相关部门应加大对绿色金融市场的监管力度,规范市场秩序,杜绝绿色债务洗白和虚假宣传等行为。
为了提高金融机构的参与度,应引导和鼓励金融机构加大对绿色金融项目的支持力度,鼓励金融机构创新绿色金融产品和服务。
政府可以出台相关政策,降低金融机构在绿色金融方面的风险和成本,鼓励其积极参与。
为了解决信息披露不透明的问题,需建立健全的信息披露体系,要求绿色金融项目的相关企业和机构提供真实准确的信息。
我国绿色金融发展存在的问题及对策我国绿色金融发展存在的问题及对策近年来,随着全球环境问题的日益严重,绿色金融作为一种新兴金融模式和承载可持续发展理念的重要手段,逐渐成为各国关注的焦点。
我国也积极推动绿色金融发展,但在实际推行过程中仍存在着一些问题。
本文将针对我国绿色金融发展的问题展开深入探讨,并提出相应的对策来解决这些问题。
问题一:政策环境不完善绿色金融的发展离不开政策支持和引导。
目前,我国的绿色金融政策体系仍不够完善。
具体表现在两个方面:1. 缺乏法律法规。
我国对于绿色金融的法律法规体系还存在一定的不完善,尚未制定出包括绿色金融定义、分类、评估标准等方面的相关法规。
这对于企业开展绿色金融业务造成了不小的困扰。
2. 政策支持力度不够。
虽然我国出台了一些鼓励绿色金融发展的政策,但在财税、金融行业准入等方面的支持力度还不够大,没有形成强大推动力。
这使得绿色金融在我国的发展还较为缓慢。
对策一:完善政策体系为了解决政策环境不完善的问题,我建议:1. 加强相关法律法规的制定。
建立健全专门的绿色金融法律法规体系,明确绿色金融的定义、分类、监管等方面的要求,为企业开展绿色金融业务提供明确的规范和指导。
2. 加大政策支持力度。
对于积极参与绿色金融发展的金融机构和企业给予一定的财税等方面的奖励和支持,增加其参与的积极性,推动我国绿色金融的快速发展。
问题二:缺乏统一的评估标准和认证体系绿色金融的核心是绿色资产和环境友好项目的融资,而对这些资产和项目的评估标准和认证体系尚不完善。
这使得投资者和金融机构难以辨识绿色资产的真伪,也增加了风险。
对策二:建立统一的评估标准和认证体系为了解决缺乏统一评估标准和认证体系的问题,我建议:1. 加强绿色项目评估标准的制定。
建立统一的绿色项目评估标准,从项目的环境效益、可持续性等方面进行全面评估,为投资者提供明确的参考依据。
2. 推动绿色资产认证体系的建立。
建立完善的绿色资产认证体系,通过认证机构对绿色资产进行评估和认证,提高投资者对绿色资产的信任度。
我国绿色金融发展存在的问题及对策1. 金融机构对绿色项目的支持不足尽管我国政府在绿色金融领域出台了一系列的支持政策,目前我国金融机构对绿色项目的资金支持仍然不足。
许多金融机构仍然更倾向于传统的高污染、高能耗产业,对于投向绿色产业的资金支持比例较低,这导致了绿色产业在融资上的困难。
2. 缺乏统一的绿色金融标准在我国,缺乏统一的绿色金融标准,导致了绿色金融产品的认证难度较大。
由于绿色金融领域的标准尚不完善,这就为一些企业和金融机构变相进行绿色金融的“洗绿”提供了空间,造成了一些绿色金融产品的质量难以保障。
3. 金融机构对绿色金融理念认知不足当前许多金融机构对于绿色金融的理念认知不足,大多数金融机构还处于传统的金融业务观念中,对于绿色金融的理解和认可程度不高。
这导致了在金融机构内部对于绿色金融的推动力不足,也影响了绿色金融产品的推广和普及。
4. 监管体系不健全当前我国对于绿色金融领域的监管体系尚不健全,一些地方在绿色金融项目审批的过程中出现了不规范的情况。
这就为一些不符合绿色金融要求的项目获得了绿色金融的资金支持提供了可能,不仅浪费了绿色金融资源,也增加了绿色金融的投融资风险。
二、对我国绿色金融发展的对策1. 完善绿色金融相关政策政府部门应该继续完善绿色金融相关的政策,加大对于绿色金融领域的支持力度。
应该建立健全绿色金融的政策法规体系,明确相应的支持政策和扶持措施,引导金融机构对绿色项目进行更多的资金支持。
2. 强化绿色金融标准相关部门应该制定并实施统一的绿色金融标准,明确标准的认证程序和审核机制,加强对绿色金融产品的管理和监督力度。
应该适时修订和完善现行的绿色金融标准,提高绿色金融产品的可识别性和透明度。
3. 提升金融机构的绿色金融意识金融监管部门应该加强对金融机构的绿色金融培训和指导,提高金融机构对绿色金融的认知程度和支持度。
应该加大对金融机构投向绿色项目的激励力度,通过政策引导和奖惩机制,鼓励金融机构更多地支持绿色项目,推动绿色金融的发展。
文章标题:解读我国绿色金融发展的挑战与机遇在我国经济高速增长的时代背景下,环境问题也随之显露出来,对此,引入绿色金融成为了当务之急。
然而,在我国绿色金融发展过程中存在着一系列的问题,本文将对此展开深入探讨,并提出相应对策。
1. 绿色金融发展的现状我国绿色金融已经取得了一定的成就,但仍面临着一系列挑战。
首先是对绿色金融理念的认识不足,很多金融机构和投资者对绿色金融的概念和内涵理解不够深入,存在形式主义的倾向。
其次是相关监管政策不够完善,一些金融产品标称为绿色金融,但实质上并非如此。
绿色金融市场发展不够成熟,投融资主体对绿色金融产品的需求不足,市场供给和需求之间存在一定的失衡。
2. 绿色金融发展存在的问题(1)绿色金融的概念被曲解,一些金融机构、企业和个人将表面上的环保措施当作真正的绿色金融,导致了一些项目对环境的伤害仍然存在。
(2)相关监管政策不够完善,对绿色金融的监管缺乏力度和深度,导致了一些金融产品标称为绿色金融,但实质上并非如此,投资者和市场的信任程度下降。
(3)绿色金融市场发展不够成熟,资金的配置流向并不是完全的绿色项目,绿色金融产品的供给和需求之间存在一定的失衡,导致了一些绿色金融产品的利率并不具备竞争力。
3. 绿色金融发展的对策(1)深入挖掘绿色金融的本质,在实行绿色金融的过程中,确保相关政策的完整性和透明度,增加监管力度,加大对绿色金融市场的投放和扶持力度。
(2)提倡金融知识普及,教育公众绿色金融产品的认知,引导公众对绿色金融的投资需求。
(3)建立绿色金融市场长效机制,推动金融机构实行更加严格的自我监管,降低环保投资的门槛,吸引更多资本介入。
4. 个人观点和理解我认为我国绿色金融市场仍然处于初级阶段,发展存在一定困难,但同时也蕴含着巨大的潜力。
只有政府、金融机构和投资者共同努力,解决当前存在的问题,才能逐步实现绿色金融的可持续发展,为未来环保事业做出更大的贡献。
5. 总结本文通过对我国绿色金融发展现状的分析,针对其存在的问题提出了相应的对策,并共享了个人观点和理解。
我国绿色金融发展存在的问题及对策近年来,我国绿色金融在政策引导和市场推动下取得了长足发展,但仍然面临着一些问题和挑战。
本文将对我国绿色金融发展存在的问题进行分析,并提出相应的对策。
我国绿色金融发展存在的问题是多方面的。
一方面,政策体系尚不完善。
虽然我国出台了一系列支持绿色金融发展的政策文件,但是在政策导向上还存在不足,使得相关机制不够完善;市场机制尚不成熟。
绿色金融产品和服务供给不足,市场需求不足,导致绿色金融市场规模偏小,产品种类不够多样化;监管需进一步加强,企业社会责任意识不强,绿色金融信息披露不及时,绿色金融项目评估和监督有待完善;而对于投资者来说,绿色金融知识普及不足,绿色金融透明度不高,市场辨识度不高。
我国绿色金融在发展中面临一系列问题和挑战。
针对上述问题,我们可以从以下几个方面提出相应的对策。
政府要加大对绿色金融的政策支持和引导力度,完善相关政策体系,加强对于绿色金融产品的扶持力度,加快落实相关政策措施,完善税收政策,推动环境、社会和治理(ESG)信息披露,强化绿色金融产业的政策立法和监管,确保政策的有效性和可操作性。
加强市场机制建设,鼓励发展绿色金融产品,丰富绿色金融产品和服务供给,提高市场需求,拓展绿色金融市场规模,加大对企业的扶持力度,提高企业社会责任意识,推动绿色金融项目的审慎运作和预防风险,提高绿色金融项目的监督和评估力度。
提高市场透明度,加强绿色金融信息披露,提高绿色金融产品的透明度和市场辨识度。
加大对投资者的绿色金融知识普及,提高投资者的绿色金融素质和投资能力,推动投资者更多地关注绿色金融,积极参与到绿色金融市场中来。
针对我国绿色金融发展问题,还可以从其他方面提出相应的对策。
加大对绿色金融的社会宣传和教育力度,提高社会公众对绿色金融的认知度和支持度,促进绿色金融与生态文明建设相结合,增加对绿色金融相关人才的培养和引进力度,提高绿色金融服务的专业化水平,为绿色金融业务提供更多的人才保障;鼓励金融机构加大对绿色金融的投入力度,强化对绿色金融的扶持和支持力度,推动金融市场更好地服务实体经济,实现经济与环境保护的双赢。
我国绿色金融在经济发展中存在的问题与对策分析问题一:绿色金融服务能力不足。
绿色金融发展到现在还处于初级阶段,绿色金融产品种类相对单一,服务的绿色产业也相对比较单一。
在推广时容易受到限制,按需推广绿色的金融产品需要提高服务能力,但目前仍然能够满足目前的市场需求。
对策一:积极发展各类绿色金融产品。
当下绿色金融产品种类单一,需要进一步开发绿色金融产品。
比如,绿色保险、绿色信托、绿色证券等多样化的绿色金融产品。
此外,目前的绿色金融市场仅仅覆盖了少量的绿色产业,需要加大范畴,为更多的可持续发展的项目提供选择和服务。
问题二:绿色金融市场有待进一步完善。
目前中国绿色金融市场还处于起步阶段缺少标准化的市场,导致市场交易繁琐,由于认证、审批等流程较为复杂,产品的发行速度较慢。
其次,绿色金融产品市场覆盖范围有限,主要集中在大型城市。
最后,市场流动性较差且有很大的不稳定性。
对策二:建立健全的绿色金融标准体系。
建立绿色金融标准体系是发展绿色金融的先决要件。
国家应借鉴国外经验,制定统一重要绿色金融标准和指引。
政府加大市场监管力度,规范绿色金融市场秩序,避免绿色金融市场的不稳定性。
同时,加强绿色金融信息之间的流通和交流,以及市场的流动性,促进市场的发展。
问题三:绿色金融发展需要更多的财政扶持。
绿色金融是新兴的领域,政策扶持、金融资助、政策引导、财政纾困等手段对其发展具有重要作用。
但当前绿色金融市场存在融资渠道窄、成本高、获得金融资本难等问题,受到制约。
对策三:采取多种形式的支持措施。
政策层面应该引导金融机构充分利用国家发展改革委颁发的有关绿色金融的指导意见,尤其是正鉴定环保技术等途径,支持投资方引入金融机构的资本投入。
政府部门本身应当建立绿色金融投资基金,引导更多投资者加入绿色金融市场的投资队伍中。
综上所述,绿色金融无疑是未来金融发展的重要趋势,国家和市场各相关方要共同努力,制定更多种规范的标准体系,建立更多种投资绿色技术企业的措施,争取更多的财政支持,通过多种办法推进绿色金融的健康发展,保障绿色金融在经济发展中的持续发挥作用。
我国绿色金融发展现状存在的问题及对策研究我国绿色金融是指在金融活动中积极引导资金流向环保和可持续发展领域的一种金融活动。
近年来,我国政府对绿色金融的发展给予了高度重视,出台了一系列政策措施,以加快绿色金融的发展。
就目前来看,我国绿色金融发展还存在一些问题,需要进一步加以解决。
本文将就我国绿色金融发展现状存在的问题及对策进行研究。
一、存在问题1、绿色金融产品不足目前我国的绿色金融产品种类较少,主要以绿色债券、绿色基金等为主,而绿色贷款、绿色信托等产品较少。
这导致了市场上绿色金融产品供不应求,未能满足环保和可持续发展领域的融资需求。
2、监管不足我国绿色金融监管体系尚不完善,监管不到位,导致绿色金融市场上出现了一些不规范的行为。
这些行为不仅损害投资者利益,也对绿色金融市场的稳定性产生了影响。
3、缺乏统一的标准绿色金融领域缺乏统一的标准,导致了行业内的规范化程度不高。
这给投资者带来了一定的不确定性,也限制了行业的进一步发展。
二、对策研究1、加大绿色金融产品创新力度为了弥补绿色金融产品种类不足的问题,我们应该加大对绿色金融产品的研发和创新力度。
政府可以出台一些政策鼓励金融机构推出更多样化的绿色金融产品,例如通过税收优惠等方式来激励金融机构推出更多绿色金融产品,以满足市场需求。
2、加强绿色金融监管监管是绿色金融市场稳定健康发展的关键。
我们需要加强对绿色金融市场的监管力度,完善相关监管法规和制度,建立健全监管体系。
可以加大对违法违规行为的打击力度,以维护市场秩序。
3、建立完善的绿色金融标准体系为了规范和引导绿色金融市场,我们需要建立完善的绿色金融标准体系。
这包括建立绿色金融产品的认证标准、报告披露标准等,确保绿色金融市场的正常运行和发展。
我国绿色金融发展存在一些问题,但随着政府的高度重视和相关政策的出台,相信这些问题都能够得到有效的解决。
未来,我国绿色金融市场将迎来更好的发展前景,为我国的经济发展与环境保护作出更大的贡献。
我国绿色金融发展存在的问题及对策问题一:绿色金融标准体系不完善。
目前我国绿色金融标准尚不健全、不统一,缺乏科学性和操作性。
这导致企业难以准确评估绿色项目的可行性,银行在评估绿色项目风险时也无法采用标准化的方法,影响了绿色金融的发展。
对策一:建立完善的绿色金融标准体系。
政府应加强顶层设计,制定统一的绿色金融标准,明确各类绿色项目的评估指标和流程。
鼓励金融机构参与标准的制定,提高标准的科学性和操作性。
问题二:信息不对称。
在绿色金融领域,信息不对称严重,投资者难以获得真实、准确的绿色项目信息。
这导致投资者难以辨别绿色项目的真实性,从而影响了投资的积极性。
对策二:加强信息披露与公开。
政府应加强绿色项目的信息披露工作,鼓励绿色金融机构主动公开项目的环境影响评估报告、排污情况等相关信息。
引导绿色金融机构建立信息公开平台,提供真实、准确的绿色项目信息,方便投资者进行选择。
问题三:缺乏专业人才。
绿色金融领域需要具备专业知识和技能的人才支撑,而目前我国绿色金融领域的专业人才缺乏,无法满足绿色金融发展的需要。
对策三:加强专业人才培养。
政府应加大对绿色金融专业人才的培养力度,设立专业绿色金融课程,加强与高校、研究机构和业界的合作,提供实习和培训机会,培养大量高素质的绿色金融人才。
问题四:缺乏有效的监管和评估手段。
目前我国绿色金融监管体系尚不完善,缺乏行之有效的监管和评估手段,无法及时发现和解决绿色金融运行中存在的问题。
对策四:建立健全的绿色金融监管体系。
政府应加强领导,建立健全绿色金融监管机构,制定相关法规和政策,加强对绿色金融机构的监管和评估,及时发现和解决问题,确保绿色金融的健康发展。
问题五:资金匹配不足。
绿色金融项目的资金需求巨大,但目前我国的资金市场对于绿色金融项目的支持还不够充分,资金匹配不足,制约了绿色金融的发展。
对策五:拓宽绿色金融的资金来源。
政府应加大财政资金和国际机构资金对绿色金融的支持力度,同时引导商业银行和证券机构增加对绿色金融项目的投资,拓宽绿色金融的资金来源,提供更多的资金支持。
我国绿色金融在经济发展中存在的问题与对策分析近年来,我国绿色金融发展迅速,成为经济发展的重要支撑和推动力量。
与此也面临着一些问题和挑战。
本文将从我国绿色金融在经济发展中存在的问题和对策进行分析。
问题分析:1. 绿色金融产品不足目前,我国绿色金融产品种类相对较少,覆盖范围有限。
这导致了部分绿色项目无法获得充分的金融支持,制约了绿色产业的发展。
2. 绿色金融体系不完善我国的绿色金融体系尚不完善,缺乏统一的标准和监管制度。
这导致了资金流向不够高效和透明,也使得一些不良的绿色金融产品得以涌现。
3. 绿色金融市场发展不平衡我国绿色金融市场发展不平衡,一些地区和行业的绿色金融资源过度集中,而部分地区和行业则面临着严重的绿色金融资源匮乏。
4. 绿色金融理念不深入人心一些企业和金融机构对绿色金融理念的认知不足,对绿色金融项目的风险把握不够,导致了一些投资决策的盲目性和风险性。
对策分析:1. 创新绿色金融产品各金融机构要根据市场需求和绿色产业发展情况,积极创新绿色金融产品,增加产品类型和覆盖范围,满足各类绿色项目的融资需求。
2. 完善绿色金融监管制度加强绿色金融市场的监管力度,建立健全的绿色金融标准和监管体系,提高绿色金融市场的透明度和规范性,杜绝不良的绿色金融产品。
总结:我国绿色金融在经济发展中扮演着越来越重要的角色。
在解决绿色金融存在的问题和挑战方面,需要政府、金融机构、企业和社会各方的共同努力。
只有以创新的理念和务实的举措推动绿色金融的健康发展,才能更好地促进绿色产业的发展,推动我国经济实现高质量发展。
希望我国在绿色金融领域能够迎来更加美好的明天。
我国绿色金融发展存在的问题及对策一、存在问题1. 缺乏统一的标准和规范目前,我国绿色金融发展缺乏统一的标准和规范,导致各类绿色金融产品缺乏可比性和可信度。
由于绿色金融的定义较为模糊,并没有明确的标准,各类金融机构存在着各自不同的认知和实践,造成了市场混乱和信息不对称的情况。
2. 风险管理不完善绿色金融项目涉及众多环境和社会风险,包括气候变化、生态环境恶化、资源枯竭等,但在我国目前的金融体系中,风险管理还不够完善。
金融机构在评估绿色项目时,对其环境和社会风险的认识不足,往往只考虑项目本身的经济收益,而忽视了其潜在的环境和社会问题。
3. 缺乏专业人才绿色金融的发展需要大量的专业人才支持,包括绿色金融产品的设计、项目的评估和监督等方面。
目前我国的金融人才在这方面的培养还不够,导致绿色金融领域的人才短缺,限制了其发展的速度和规模。
二、对策建议为了推动我国绿色金融的发展,有必要建立统一的绿色金融标准和规范。
这涉及到对绿色金融的定义、分类、认证、监管等方面的规定,需要政府、金融机构、学术界和社会组织之间的协商和合作。
还需要引入国际先进的绿色金融标准和经验,提升我国绿色金融发展的国际化水平。
绿色金融领域的风险管理应该成为金融机构的重要工作之一。
金融机构应该加强对绿色项目的环境和社会风险的识别和评估,建立完善的风险管理机制,尽量减少绿色金融项目可能带来的负面影响。
政府部门也应该出台相关政策,引导金融机构更加重视绿色金融项目的风险管理,促进金融机构的责任履行。
3. 加强人才培养为了解决绿色金融领域的人才短缺问题,有必要加强相关专业人才的培养。
政府可以通过设立绿色金融专业学院或者开设相关专业课程,培养更多的绿色金融人才。
金融机构也可以加大对绿色金融领域人才的培训力度,提升员工的相关技能和知识。
4. 促进产业发展和科技创新绿色金融的发展需要有良好的产业基础和技术支持,因此有必要促进绿色产业的发展和科技创新。
政府可以给予绿色产业更多的支持和鼓励,提供税收优惠和资金支持,创造更好的环境和条件供绿色产业发展。
我国绿色金融发展存在的问题及对策我国绿色金融是指将环境保护理念融入金融业务中,以推动低碳经济转型和生态文明建设。
随着我国经济的快速发展和环境问题的日益凸显,绿色金融在我国的发展越来越受到重视。
我国绿色金融发展仍然存在一些问题,如融资难、融资成本高、风险较大等。
有必要探讨我国绿色金融发展存在的问题,并提出相应的对策,以推动我国绿色金融的健康发展。
一、存在的问题1.融资难:目前我国绿色金融市场发展还不够成熟,投资者对绿色项目的认知度不高,很多优质绿色项目面临着融资难的问题。
由于绿色项目风险较大,非银行金融机构对此类项目的融资意愿也不高,导致绿色项目融资困难。
2.融资成本高:由于绿色项目风险较大、回报周期长,金融机构通常对绿色项目采取较高的利率和融资成本,导致绿色项目的融资成本较高,降低了项目的可行性和盈利空间。
3.监管体系不完善:目前我国绿色金融市场监管体系尚不完善,缺乏统一的监管标准和制度,金融监管部门对绿色金融业务的监管不够严格,存在监管漏洞和管理混乱的情况。
二、对策建议1.加强政府引导和扶持:政府应加强对绿色金融市场的引导和支持,提高对绿色项目的认可度和投资情绪。
政府可以通过财政补贴、税收优惠等政策手段,降低绿色项目的融资成本,激励金融机构增加对绿色项目的投资和融资支持。
2.建立风险补偿机制:金融机构可以建立绿色金融风险补偿机制,通过多方合作,分散风险,降低绿色项目的运营成本和融资成本,提高绿色项目的可行性和吸引力。
3.加强监管和规范:加强对绿色金融市场的监管与规范,建立健全的风险防范和管理机制,加强对绿色金融产品和服务的审查和验收,确保绿色金融业务的合规运作和健康发展。
4.倡导绿色金融理念:加强对公众和投资者的宣传教育,倡导绿色金融理念,提高社会对绿色项目的认知度和投资意愿,培养绿色金融市场的长期健康发展。
5.促进创新和合作:鼓励金融机构加大对绿色项目的投资和融资力度,鼓励金融机构进行风险创新和产品创新,提高金融机构对绿色项目的投资回报率。
第19卷 第9期长 春 大 学 学 报V o l .19 N o .9 2009年9月J O U R N A LO FC H A N G C H U N U N I V E R S I T YS e p .2009 收稿日期:2009-05-11作者简介:汤伯虹(1986-),女,湖南永州人,硕士生,主要从事金融管理方面的研究。
我国发展绿色金融存在的问题及对策分析汤伯虹(湖南大学金融学院,湖南长沙410079)摘 要:基于近年来绿色金融理论实践的研究成果界定了绿色金融的基本内涵,系统地研究了绿色金融对节能减排的作用机理,并对我国绿色金融实践中存在的突出问题进行了深入探讨,进而结合我国的实际情况有针对性地提出了创建环保政策性银行、实施绿色信贷政策和进行绿色金融产品创新的具体措施。
关键词:绿色金融;可持续发展;绿色信贷政策中图分类号:F 832.0 文献标志码:A 文章编号:1009-3907(2009)09-0001-04 资金流是企业的命脉,怎样进行融资、投资等都关系到企业的生死存亡,而投资、融资等又都是存在于社会金融体系中的,因此可以预期通过金融手段对污染企业进行环境方面的约束是有效可行的。
绿色金融是现代金融业发展的一个重要趋势。
发展绿色金融对于保护生态环境、发展经济以及金融机构自身的发展都具有重大意义,是实现经济、社会、环境协调进步以及实现经济可持续发展的需要,也是金融机构自身发展的必然要求。
我们应高度重视金融的作用,尤其要充分发挥绿色金融对节能减排、转变发展方式的促进作用。
1 绿色金融的概念及相关实践绿色金融(G r e e n F i n a n c e )是一个新兴概念,又称环境金融(E n v i r o n m e n t F i n a n c e )或可持续性融资(S u s t a i n a b l e F i n a n c i n g ),最早约出现于1997年。
关于绿色金融的内涵比较有代表性的观点有4种:一是《美国传统词典》(第四版,2000年)提供的定义:环境金融(绿色金融)是环境经济的一部分,研究如何使用多样化的金融工具来保护环境,保护生物多样性。
二是指金融业在贷款政策、贷款对象、贷款条件、贷款种类和方式上,将绿色产业作为重点扶持项目,从信贷投放、投量、期限及利率等方面给予第一优先和倾斜的政策。
三是指金融部门把环境保护作为基本国策,通过金融业务的运作来体现可持续发展战略,从而促进环境资源保护和经济协调发展,并以此来实现金融可持续发展的一种金融营运战略。
四是将绿色金融作为环境经济政策中金融和资本市场手段,如绿色信贷、绿色保险。
从我国绿色金融的发展实践看,绿色金融的基本内涵就是从金融和环境的关系入手,将生态观念引入金融,依靠金融手段和金融创新影响企业的投资取向,进而影响经济取向,改变过去高能耗、低产出,重数量、轻质量的金融增长方式,以形成有利于节约资源、降低消耗、增加效益、改善环境的金融增长模式。
多年来,世界各国政府、国际组织、民间金融机构以及非政府组织开展了多种绿色金融的实践,积累了一些经验。
20世纪80年代初,美国的“超级基金法案”要求企业必须为其造成的环境污染负责,从而使得信贷银行高度关注和防范由于潜在环境污染所造成的信贷风险。
据欧洲工商管理学院(I N S E A D )调查结果显示,2002年欧美共有绿色风险投资约45家,总投资额达1亿欧元,主要投资领域为再生能源、水和清洁技术设备。
此外,绿色金融还有绿色金融债券、绿色回购协议、绿色产业基金等形式。
2003年6月,7个国家的10家主要银行宣布实行“赤道原则(T h e E q u a t o r P r i n c i p l e s )”,即在自愿原则的基础上,管理与发展项目融资有关的社会和环境问题。
根据国际金融公司的政策,金融机构保证在其项目融资业务中充分考虑社会和环境问题,将项目按照高、中、低级环境和社会风险分类,只有在项目发起人能够证明在执行项目过程中对环境问题负责时,方可对项目提供资助。
目前已经有29家金融机构实施了“赤道原则”。
2007年以来,我国环保总局会同银监会、保监会、证监会等金融监管部门不断推出“环保新政”,相继出台绿色信贷、绿色保险、绿色证券等绿色金融产品,从而在我国掀起了一场旨在保护环境的绿色金融风暴。
2 绿色金融的环保机制我国的环境问题主要是由工业企业造成的,企业对环境的污染最主要的原因就在于环保问题上的市场与政府的“双失灵”。
在工业化迅速发展阶段,伴随着G D P 高速增长的是粗放式的生产方式和掠夺式开发自然资源,使生态平衡遭到了严重的破坏,环境污染问题也越来越严重,人类社会的可持续发展受到了严峻的挑战。
环境污染问题由于其具有很强的外部性而导致市场失灵,为了弥补市场失灵,就需要政府干预。
而政府的介入往往是以事后处罚为主,并且会因地方保护主义、官僚主义作风、办事效率低下等原因而失灵。
同时,政府制定的某些经济发展目标,如G D P 的增长、经济增长速度的提高等,使经济主体片面追求经济总量的增加而忽视质量的提高,无形之中又加重了政府和市场失灵的程度,使“生态赤字”越来越严重。
由此可见,必须由更好的投融资手段和政策来取代现行模式。
以金融手段、金融创新来影响资源的配置及产业结构的优化是促进绿色经济发展的重要方式。
绿色金融将环境风险组合到金融风险里面,充分利用金融风险管理技术,借助市场机制、政府管制以及社会监督(新闻媒体、非政府组织、公众)等多种力量,变事后处罚为事前预防、事中监督,这就很好地解决了市场和政府的“双失灵”。
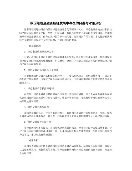
绿色金融与可持续发展密切相关(见图1),通过强化企业社会责任和促进节能减排,从而对可持续发展起到激励约束作用。
图1 绿色金融与可持续发展的关系由于各污染企业环境污染问题的原因、形式各不相同,同时污染企业为了规避监管,逃避惩罚,往往会想出种种办法予以应对,导致政府的事前预防因工作量大、覆盖面广而顾及不全,而且出现污染事件后又往往缺乏惩治手段,起不到很好的警戒作用。
但针对这些问题,绿色金融通过影响生产、流通和消费环节,可以弥补市场失灵,并对节能减排产生直接和间接的作用。
金融手段会直接切中污染企业的融资命脉,运用多种多样的金融方式和金融创新,对污染企业进行事前预防和监督,通过影响企业行为对节能减排发挥作用。
金融手段既可以通过促进企业完善环保设施、减少排放,直接对节能减排发挥作用,也可以通过促进企业加大研发力度,突破环保技术瓶颈,间接对节能减排产生作用。
绿色金融对纠正市场失灵的综合作用的结果,克服了市场失灵,也就对节能产生直接的正效应。
绿色金融通过对节能减排的作用促进经济可持续发展,既可以降低经济运行的风险,又能够促进金融产业的健康发展,从而实现节能减排与绿色金融的互动双赢。
此外,民间企业或政府部门缺乏必要的正面激励和足够的惩戒压力也是环境污染问题迟迟不能很好解决的原因之一。
而金融机构一旦介入到环境污染的防治问题,就有可能形成较强的激励机制和惩罚机制,有利于环境污染问题的更好解决。
总之,金融对于环境问题的介入导致绿色金融的产生,一方面会极大地促进和鼓励节能环保产业的兴起和发展,另一方面又会对企业的环境污染行为产生极大的制约效应,从而有利于我国经济更好更快地发展。
3 我国绿色金融发展中存在的问题3.1 融资瓶颈我国相当多的中小型污染企业采取民间融资或自筹资金,基本不向金融机构贷款或很少贷款,又达不到上市融资的条件,因而难以对这些数量大、涉及面广的中小型污染企业在融资环节发挥制约作用。
3.2 执行瓶颈目前,绿色信贷的标准多为综合性、原则性的,缺少具体的绿色金融指导目录和环境风险评级标准,金融企业难以制定相关的监管措施和内部实施细则,降低了绿色信贷措施的可操作性。
因此,目前推行绿色信贷的体制机制还不健全,标准也不完善。
3.3 信息瓶颈信息沟通机制和有效性有待完善。
一些地方环保部门发布的企业环境违法信息针对性不强,时效性不够,不能适应银行审查信贷申请的具体要求,影响绿色信贷的执行效果;同时,商业银行不能提供环境信息使用的反馈情况,没有真正做到数据共享;商业银行缺乏绿色信贷的专门人员、机构及制度,信贷工作人员对环保法律法规了解不足,制约了绿色金融的深入发展。
3.4 制度瓶颈推进绿色证券政策的资本市场环境尚未成熟,环保核查制度和环境信息披露制度很不健全。
首先,我国资本市场具有“新兴加转轨”的双重特征,还存在一些深层次问题和结构性矛盾,制约了市场2长 春 大 学 学 报 第19卷功能的有效发挥,导致资本市场的弱有效性,这些都使得资本市场环境准入机制尚未成熟,对绿色证券实施的有效性产生重大影响。
其次,缺乏对上市公司上市前环保核查、上市后过程控制的环保监管体系,导致某些“双高”企业或利用投资者资金继续扩大污染,或在成功融资后不兑现环保承诺,环境事故与环境违法行为频频发生。
第三,由于资本市场信息不对称及其引发的道德风险和逆向选择等问题,导致环境信息披露的质量、范围都远不能到位。
4 发展绿色金融的具体措施4.1 创建环保政策性银行我国作为以节能减排、转变发展方式为当前首要任务,以建立“两型社会”为奋斗目标的“环境大国”,完全有必要尽快组建一家以防止环境污染为主要任务的政策性“绿色银行”。
4.2 实施绿色信贷政策绿色经济的发展离不开商业银行信贷供给的支持,实施绿色信贷政策重点是扶持发展循环经济。
采取“停贷治污”是治理环保的有效措施,把环境因素纳入贷款、投资和风险评估程序之中,推广绿色会计报表。
对环境有污染的企业的贷款实施惩罚性高利率;对有严重污染的企业不对其贷款;对贷款之后才发现有环境污染问题的企业提前收回贷款;而对有良好环保记录的普通企业则提供优惠贷款;对企业贷款用于改善环境污染问题的贷款项目应该予以支持等等。
以上一系列措施主要是通过融资环节影响企业资本成本进而对企业生产经营产生影响,目的是要引导企业走向环保之路。
实施绿色信贷需尽快建立一套切实可行的环境风险评估标准和绿色信贷指导目录,并建立长效的信息共享机制。
此外,还要鼓励个人“绿色消费”,对个人消费品的信贷采取差别政策。
对公众购买环保型消费品,如环保汽车、家电等,银行可联手商家推出贴息甚至免息的消费贷款鼓励其消费。
但是,如果购买对环境污染严重的消费品,如助力车等,则可以不予贷款,从而有效地抑制这类产品的消费。
4.3 进行绿色金融产品创新(1)推出绿色保险产品。
绿色保险也就是环境污染责任保险,是企业就可能发生的环境事故风险在保险公司投保,由保险公司对污染受害者进行赔偿。
一方面可以减轻政府与企业的赔付压力,另一方面可以发挥市场机制对企业排污行为进行监督。
在国际上,绿色保险已经是一个通行的保险品种,国内2008年上半年也出台了相应的环境经济政策。