重庆市自然科学研究系列研究员资格
- 格式:doc
- 大小:25.00 KB
- 文档页数:1
自然科学研究系列研究员职务任职条件我校在自然科学研究系列只设置研究员职务,在生产、开发、实验、研究部门(不含基建工程系列)工作,具有大学本科以上学历并已担任五年以上高级工程师职务,符合研究员职务的基本任职条件,经任期考核合格,可申报研究员职务。
研究员的任职条件对本学科具有系统而渊博的理论知识和丰富的实践经验,能够及时掌握本学科实验技术发展的前沿状况,在本学科研究领域有较深的造诣,取得一系列研究成果,熟练掌握一门外语,任现职以来公开发表本学科领域论文5篇(至少有3篇为第一作者),其中1篇(须为第一作者)为C类以上论文,并取得下列成果之一:一、负责开发新实验、综合实验或设计性实验项目2项或负责重大改革实验项目1项或撰写公开出版本专业确有较高学术价值的专著或主编实验教材1本(承担20万字以上)。
二、在大型精密仪器设备的维护、开发与利用上,经学校认定取得了较大经济效益和社会效益。
三、获国家级奖1项或获得部省级二等以上奖励1项。
四、获国家发明专利1项(为第一发明人)。
五、负责1项A类课题,或承担2项(其中1项为项目负责人)B类课题,或承担3项(其中1项为负责人)C类课题,或累计横向课题经费200万元以上.六、转让科技成果学校获利50万元以上或其他科技创收学校累计获利100万元以上。
工程技术系列各级职务任职条件第一条技术员的任职条件一、中等专业学校或大学专科毕业,见习1年期满;成人教育中等专业学校或大学专科毕业,工作满2年,经考核表明能胜任并履行技术员职责。
二、具有完成一般技术辅导性工作的实际能力。
三、初步掌握本专业的基础理论知识和专业技术知识。
第二条助理工程师的任职条件一、硕士研究生毕业,经考核合格;大学本科毕业,在工程技术岗位上见习一年期满,经考核合格;大学专科毕业,担任技术员职务满二年;中等专业学校毕业,担任技术员职务满4年,经任期考核合格。
成人教育大学本科毕业后,在工程技术岗位工作满两年;成人教育大专毕业,任技术员职务满两年;成人教育中等专业学校毕业,任技术员职务满四年,经任期考核合格。
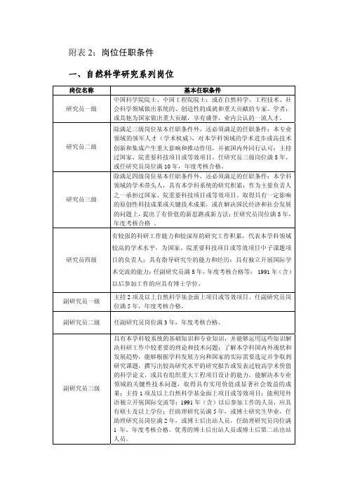
附表2:岗位任职条件一、自然科学研究系列岗位岗位名称基本任职条件研究员一级 中国科学院院士、中国工程院院士;或在自然科学、工程技术、社会科学领域做出系统的、创造性的成就和重大贡献的专家、学者;或其他为国家做出重大贡献,享有盛誉,业内公认的一流人才。
研究员二级 除满足三级岗位基本任职条件外,还必须满足的任职条件:本专业领域的领军人才(学术权威),对本学科领域的学术进步或高技术创新和集成产生重大影响和推动作用,并被国内外同行认可;主持过国家、院重要科技项目或等效项目。
任研究员三级岗位满5年,或任研究员岗位满10年,年度考核合格。
研究员三级 除满足四级岗位基本任职条件外,还必须满足的任职条件:本学科领域的学术带头人,具有本学科系统的研究积累;作为主要负责人之一承担过国家、院重要科技项目或等效项目。
取得具有一定影响的原创性科技成果或关键技术成果,或在解决国民经济和社会发展的问题上,提出了有价值的新思路或新方法;任研究员岗位满5年,年度考核合格 。
研究员四级 有较强的科研工作能力和较深厚的研究工作积累,代表本学科领域较高的学术水平,为国家、院重要科技项目或等效项目中子课题项目的负责人;具有指导研究生的能力和经历;具有独立开展国际学术交流的能力;任副研究员满5年,年度考核合格等; 1991年(含)以后参加工作的应具有博士学位。
副研究员一级 主持2项及以上自然科学基金面上项目或等效项目。
任副研究员岗位满5年,年度考核合格。
副研究员二级 任副研究员岗位满3年,年度考核合格。
副研究员三级 具有本学科较系统的基础知识和专业知识,并能够运用这些知识解决科研工作中较重要的理论和技术问题;了解本学科国内外现状和发展趋势,能够根据学科发展方向和国家的实际需要选定并争取到研究课题,撰写出较高研究水平的研究报告或发表过较高学术价值的科学论文,或具有组织重大工程项目设计的能力,能解决本专业领域的关键性技术问题,取得具有实用价值或显著社会效益的成果;主持1项及以上自然科学基金面上项目或等效项目;能利用外语独立开展国际交流等;1991年(含)以后参加工作的人员,应具有硕士及以上学位;任助理研究员满5年,或博士研究生毕业,任助理研究员岗位满2年,或博士后出站人员,任助理研究员岗位满1年。
附表1:岗位设置附表2:岗位任职基本条件附表3:岗位聘用审核表附表1岗位设置与岗位等级一、自然科学研究系列、工程技术系列岗位※注:专业技术一级岗位仅在科技岗位设置。
二、实验技术系列、图书资料系列、编辑出版系列岗位※注:研究馆员二级岗位仅在院属图书文献机构设置。
三、职员系列岗位注:四级职员按院有关规定执行。
附表2:岗位任职基本条件1、自然科学研究系列岗位2、工程技术系列岗位3、实验技术系列岗位4、职员系列岗位注:四级及以上职员任职条件按院有关规定执行。
5、编审和馆员系列岗位任职基本条件编审系列:1、副编审三级岗位应同时满足以下任职条件⑴具有副高级专业技术职务、年龄50岁以下,或年龄在45以下、任中级专业技术岗位满5年(或博士研究生毕业任中级专业技术岗位满2年);年度考核合格;根据《省出版专业副编审资格条件(试行)》参加或省新闻出版局统一评审获得资格者;⑵具有良好的写作与编辑能力,并熟练掌握一门外语,能指导编辑部其它人员的工作,并能解决稿件中出现的重大疑难问题;⑶有较高的政策、理论水平,对地理或湖泊科学领域有全面、深入、系统的了解,掌握国外发展动态和期刊市场的变化情况;⑷具有高级职称外语合格证书(免考从省规定),1991年(含)以后参加工作的,应具有硕士以上学位;⑸任现职具有下述条件之一:①以第一作者在级报刊(不含本单位主办的报刊,下同)发表有较高学术价值的本专业或相关专业论文2篇。
②以第一作者在省(部)级报刊发表有较高学术水平的本专业或相关专业的论文3篇。
③撰写1篇以上、有较高专业水平、容扎实的有关期刊出版专业工作经验总结报告。
2、副编审二级岗位应同时满足以下任职条件任副编审(或副高)岗位满2年,年度考核合格。
3、副编审一级岗位应同时满足以下任职条件⑴任副编审(或副高)岗位满4年,年度考核合格;⑵作为主要负责人,负责的期刊质量和容具有较高的水平,获得过省级期刊奖励;⑶近5年来,负责的期刊未发生过应由本人负责的重大差错。
自然科学研究职称评审条件
1.学历要求:申请人需具有硕士及以上学位,或者具有本科学位并在相关领域从事研究工作满10年以上。
2. 职称要求:申请人应具有相应的职称,例如副教授、教授、研究员等。
3. 研究成果要求:申请人需要在相关领域内发表过一定数量和质量的学术论文,并取得一定的科研成果。
具体要求根据不同职称评审而有所不同。
例如,申请副教授职称需要发表2篇核心期刊文章、获得1项省部级以上科研课题等;申请教授职称需要发表8篇核心或高水平期刊文章、主持国家自然科学基金等。
4. 教学和指导学生要求:申请人需要具备一定的教学能力和指导学生的经验。
5. 学术声誉和社会贡献:申请人应具有一定的学术声誉和社会贡献,例如担任学术期刊的编委或评审专家、获得国家科技奖励等。
以上是自然科学研究职称评审的一般条件,不同单位和不同职称会有具体的细节要求。
申请人需要认真了解评审条件,有针对性地准备申报材料。
- 1 -。
自然科学研究系列助理研究员任职资格申报评审条件评定标准:自然科学助理研究员须具有系统的基础知识和熟练的专业技能,有较强的操作能力;了解本学科的现状和动态,熟悉科研工作全过程,能独立承担研究课题,提出研究方案,制定技术路线,在实施过程中能独立解决有关的学术技术问题;主持过重大科研项目中的子课题,起到独挡一面的作用,或获得自主知识产权,在推广科技成果、应用实验技术的过程中,做出较显著的成绩;能较好地发挥高级研究人员助手作用,研究工作成绩良好;能独立撰写研究报告,取得过较高水平的科研成果;或公开发表学术论文;有指导初级研究人员的能力。
一、适用范围本条件适用于从事自然科学研究(包括数学、物理、化学、电子、机械、自动化、生物、能源、地理、医学等专业)的专业技术人员。
二、政治思想条件热爱祖国,拥护党的领导,遵守国家法律、法规,热爱自然科学研究事业,有吃苦耐劳、勤奋钻研、积极进取的敬业精神和良好的职业道德,学术作风正派。
取得研究实习员任职资格后,年度考核合格以上。
三、学历、资历条件获硕士学位,从事本专业技术工作2年以上;或具有本科毕业以上学历,并获学士学位,从事本专业技术工作,取得研究实习员任职资格4年以上。
四、外语、计算机条件(一)掌握一门外语。
参加全国职称外语统一考试,成绩符合规定要求。
(二)掌握计算机应用技术。
参加全国或全省职称计算机考试,成绩符合规定要求。
五、专业技术工作经历(能力)条件取得研究实习员任职资格后,主研完成市(厅)级以上科研课题1项以上(前3名,以立项通知、完成成果、结项证书为准)或主持科技开发项目1项以上。
六、业绩成果条件取得研究实习员任职资格后,具备下列条件之一:(一)获科学技术奖(以奖励证书为准);(二)获国家发明专利或实用新型专利1项以上(发明人或设计人)。
七、论文、著作条件取得研究实习员任职资格后,独立或作为第一作者在公开出版的学术期刊上发表本专业学术论文2篇以上。
八、附则(一)凡冠有“以上”的,均含本级(本数量级)。
附表1:岗位设置附表2:岗位任职基本条件附表3:岗位聘用审核表附表1岗位设置与岗位等级一、自然科学研究系列、工程技术系列岗位※注:专业技术一级岗位仅在科技岗位设置。
二、实验技术系列、图书资料系列、编辑出版系列岗位※注:研究馆员二级岗位仅在院属图书文献机构设置。
三、职员系列岗位注:四级职员按院有关规定执行。
附表2:岗位任职基本条件1、自然科学研究系列岗位2、工程技术系列岗位3、实验技术系列岗位4、职员系列岗位注:四级及以上职员任职条件按院有关规定执行。
5、编审和馆员系列岗位任职基本条件编审系列:1、副编审三级岗位应同时满足以下任职条件⑴具有副高级专业技术职务、年龄50岁以下,或年龄在45以下、任中级专业技术岗位满5年(或博士研究生毕业任中级专业技术岗位满2年);年度考核合格;根据《江苏省出版专业副编审资格条件(试行)》参加国家或江苏省新闻出版局统一评审获得资格者;⑵具有良好的写作与编辑能力,并熟练掌握一门外语,能指导编辑部其它人员的工作,并能解决稿件中出现的重大疑难问题;⑶有较高的政策、理论水平,对地理或湖泊科学领域有全面、深入、系统的了解,掌握国内外发展动态和期刊市场的变化情况;⑷具有高级职称外语合格证书(免考从江苏省规定),1991年(含)以后参加工作的,应具有硕士以上学位;⑸任现职内具有下述条件之一:①以第一作者在国家级报刊(不含本单位主办的报刊,下同)发表有较高学术价值的本专业或相关专业论文2篇。
②以第一作者在省(部)级报刊发表有较高学术水平的本专业或相关专业的论文3篇。
③撰写1篇以上、有较高专业水平、内容扎实的有关期刊出版专业工作经验总结报告。
2、副编审二级岗位应同时满足以下任职条件任副编审(或副高)岗位满2年,年度考核合格。
3、副编审一级岗位应同时满足以下任职条件⑴任副编审(或副高)岗位满4年,年度考核合格;⑵作为主要负责人,负责的期刊质量和内容具有较高的水平,获得过省级期刊奖励;⑶近5年来,负责的期刊未发生过应由本人负责的重大差错。
重庆市自然科学研究人员职称申报条件自然科学研究人员职称是评价科研人员学术水平和专业能力的重要标志之一。
重庆市自然科学研究人员职称申报条件是指申请人在评审职称时需满足的一系列条件。
下面将详细介绍重庆市自然科学研究人员职称申报条件。
一、学历要求申报自然科学研究人员职称的人员应具备相应的学历背景。
一般情况下,申请副研究员职称的人员应具备硕士研究生及以上学历;申请研究员职称的人员应具备博士研究生及以上学历。
二、科研成果科研成果是评判一个科研人员能力的重要依据。
申报自然科学研究人员职称的人员应具备一定数量和质量的科研成果。
这些科研成果包括科研论文、科研项目、科技成果转化等。
其中,科研论文是最基础的科研成果,应具备一定数量的高水平科研论文,且发表在重要学术期刊上。
三、学术影响力学术影响力是评价一个科研人员在学术界的地位和声誉的重要指标。
申报自然科学研究人员职称的人员应具备一定的学术影响力,包括被引用次数、学术交流与合作、学术组织任职等方面的表现。
四、专业技术能力专业技术能力是评价一个科研人员是否具备从事科研工作的基本能力的重要指标。
申报自然科学研究人员职称的人员应具备扎实的专业知识和过硬的科研技能,能够独立进行科研工作,并取得一定的研究成果。
五、学术道德和职业操守学术道德和职业操守是评价一个科研人员品德和职业素养的重要指标。
申报自然科学研究人员职称的人员应具备良好的学术道德和职业操守,严格遵守科研伦理规范,不得有学术不端行为。
六、推荐信推荐信是评价一个科研人员学术水平和专业能力的重要参考材料。
申报自然科学研究人员职称的人员应提供具有一定权威性和可信度的推荐信,推荐人应是申请人的学术导师或有一定学术地位的专家。
重庆市自然科学研究人员职称申报条件包括学历要求、科研成果、学术影响力、专业技术能力、学术道德和职业操守以及推荐信等方面。
申请人在评审职称时需满足这些条件,并提供相应的证明材料。
只有具备这些条件的人员才能顺利获得自然科学研究人员职称,进一步提升自己的学术地位和职业水平。
岗位任职条件、自然科学研究系列岗位
二、工程技术系列岗位
三、实验技术系列岗位
四、职员系列岗位
注:领导岗位中三级、四级职员岗位的任职条件按照院有关规定执行
五、图书资料和编辑出版系列岗位
图书资料和编辑出版系列岗位学历学位、任职年限等基本任职条件,参照工程技术系
列岗位(支撑类岗位)执行,专业水平、业务能力等条件参照行业要求执行。
六、破格申请条件
对特别优秀或做出重大创新贡献,或在承担“三重大”产出、“8+2”领域(平台)布局任务中取得重大成果的专业技术人员,在竞聘高等级岗位时,经所学术委员会同意后,
可适当放宽岗位任职年限及学历学位要求,具体为:
国家杰出青年基金获得者,国家科技三大奖一、二等奖获得者第一完成人,以及在科
研产出、任务争取、成果转移转化等方面做出重大贡献的关键人才,被聘为研究员岗位满
6年的,可竞聘研究员二级岗位。
国家杰出青年基金获得者、“百人计划”终期考核优秀者,被聘为研究员岗位满3年可竞聘研究员三级岗位。
任副研究员岗位以来至少满足下述一项条件:国家优秀青年科学基金获得者;省部级
一等奖及以上奖项获得者前3完成人;第一作者或通讯作者文章累计影响因子15以上;主持课题级项目1项以上;横向项目入所总经费达到300万元以上或单项合同入所经费150
万元以上;以及其它做出重要贡献的骨干人才。
并且年龄在40岁(含)以下,博士毕业满
5年以及被聘为副研究员岗位满3年的,或博士毕业后连续在海外从事科研工作满3年的,可竞聘研究员四级岗位。
自然科学系列岗位职责一、研究实习员:在高、中级研究人员指导下,承担并按需要完成研究课题中的具体工作,对研究实验结果进行分析和处理,负责写出研究、实试报告。
二、助理研究员:制定研究方案,独立地进行研究工作,写出研究报告或科学论文,积极推广科学研究成果,定期报告本人的研究工作,指导初级科技人员工作。
三、副研究员:选定研究课题,并提出有效的研究途径和可行的研究方案,创造性地进行研究工作。
指导和组织课题的研究工作,写出高水平的研究报告或科学论著,积极组织推广研究成果的工作。
定期报告本学科国内外现状和发展趋势。
培养研究生,指导中、初级科技人员的工作。
四、研究员:提出有重要学术或实用意义的研究课题,在科学前沿进行开创性的工作,写出具有国际水平的科学论著。
负责指导重大科研项目或攻关项目的研究工作。
积极参与制定或提出学科发展规划。
举办高水平的科学讲座。
培养研究生,指导科技人员工作。
任职条件一、研究实习员1、基本掌握本专业的基础知识和专业知识。
2、了解本专业研究工作的基本环节,初步掌握本门学科的研究方法和实验技术,在高、中级研究人员指导下,能承担研究课题中的具体工作。
3、能阅读一个文种的外文专业书刊。
二、助理研究员1、对本学科、本专业具有扎实的基础知识和专业知识,基本了解本学科国内外现状和发展趋势,能独立地掌握本门学科必要的实验技术,能独立地设计研究方案进行研究工作。
2、取得过具有科学意义或实用价值的研究成果,或在推广科研成果中有明显成绩,或在野外科学工作中获得有意义的科学积累,或在上述之一工作中起主要作用,能指导初级研究人员进行工作。
3、能熟练地阅读外文专业书刊(对从事不同类型研究工作的人员,外文要求可有所不同)。
三、副研究员1、具有本学科较系统的坚实的基础知识和专业知识,能运用这些知识创造性地进行研究工作,解决科研工作中较复杂又有较重要意义的理论问题或技术问题。
2、了解本学科国内外现状和发展趋势,能掌握本研究领域的研究方向,选定有较大学术意义或应用价值的研究课题,提出有效地研究途径,制定可行的研究方案。
附表1:岗位设置附表2:岗位任职基本条件附表3:岗位聘用审核表附表1岗位设置与岗位等级一、自然科学研究系列、工程技术系列岗位※注:专业技术一级岗位仅在科技岗位设置。
二、实验技术系列、图书资料系列、编辑出版系列岗位※注:研究馆员二级岗位仅在院属图书文献机构设置。
三、职员系列岗位注:四级职员按院有关规定执行。
附表2:岗位任职基本条件1、自然科学研究系列岗位2、工程技术系列岗位3、实验技术系列岗位4、职员系列岗位5、编审和馆员系列岗位任职基本条件编审系列:1、副编审三级岗位应同时满足以下任职条件⑴具有副高级专业技术职务、年龄50岁以下,或年龄在45以下、任中级专业技术岗位满5年(或博士研究生毕业任中级专业技术岗位满2年);年度考核合格;根据《江苏省出版专业副编审资格条件(试行)》参加国家或江苏省新闻出版局统一评审获得资格者;⑵具有良好的写作与编辑能力,并熟练掌握一门外语,能指导编辑部其它人员的工作,并能解决稿件中出现的重大疑难问题;⑶有较高的政策、理论水平,对地理或湖泊科学领域有全面、深入、系统的了解,掌握国内外发展动态和期刊市场的变化情况;⑷具有高级职称外语合格证书(免考从江苏省规定),1991年(含)以后参加工作的,应具有硕士以上学位;⑸任现职内具有下述条件之一:①以第一作者在国家级报刊(不含本单位主办的报刊,下同)发表有较高学术价值的本专业或相关专业论文2篇。
②以第一作者在省(部)级报刊发表有较高学术水平的本专业或相关专业的论文3篇。
③撰写1篇以上、有较高专业水平、内容扎实的有关期刊出版专业工作经验总结报告。
2、副编审二级岗位应同时满足以下任职条件任副编审(或副高)岗位满2年,年度考核合格。
3、副编审一级岗位应同时满足以下任职条件⑴任副编审(或副高)岗位满4年,年度考核合格;⑵作为主要负责人,负责的期刊质量和内容具有较高的水平,获得过省级期刊奖励;⑶近5年来,负责的期刊未发生过应由本人负责的重大差错。
自然科学助理研究员是科研领域中的一种重要职称,其评审涉及到研究员的学术水平、科研成果以及专业背景等方面。
申报自然科学助理研究员需要具备一定的专业背景和研究能力。
那么,哪些专业可以申报自然科学助理研究员呢?下面将从不同的学科领域进行介绍。
一、物理学类1. 理论物理学在理论物理学领域,申报自然科学助理研究员需要具备扎实的数学基础和物理学知识,能够进行复杂的数学推导和物理模型的构建。
需要有较强的逻辑思维能力和数学建模能力,能够独立进行理论物理学领域的研究工作。
2. 实验物理学在实验物理学领域,申报自然科学助理研究员需具备扎实的实验技术和物理实验设计能力,能够独立设计和完成物理实验,并能够准确处理实验数据并进行分析。
需要有较强的仪器操作能力和实验室安全意识,能够在实验物理学领域进行深入的研究工作。
二、化学类1. 有机化学在有机化学领域,申报自然科学助理研究员需要具备扎实的有机合成技术和化学结构分析能力,能够独立设计和完成有机合成反应,并能够准确分离和鉴定有机化合物。
需要有较强的化学实验操作能力和安全意识,能够在有机化学领域进行深入的研究工作。
2. 物理化学在物理化学领域,申报自然科学助理研究员需要具备扎实的物理化学理论知识和实验技术,能够进行物理化学现象的解释和分析,并能够设计和完成物理化学实验。
需要有较强的数据处理能力和实验设计能力,能够在物理化学领域进行深入的研究工作。
三、生物学类1. 分子生物学在分子生物学领域,申报自然科学助理研究员需要具备扎实的生物学和生物化学知识,能够独立设计和完成分子生物学实验,并能够进行分子生物学数据的分析和解释。
需要有较强的实验技术和实验设计能力,能够在分子生物学领域进行深入的研究工作。
2. 细胞生物学在细胞生物学领域,申报自然科学助理研究员需要具备扎实的细胞生物学知识和细胞培养技术,能够独立设计和完成细胞生物学实验,并能够进行细胞生物学数据的分析和解释。
需要有较强的细胞培养和操作能力,能够在细胞生物学领域进行深入的研究工作。
自然科学研究系列职称评审条件自然科学研究系列职称评审是对科研人员的学术水平和研究成果进行综合评价的一项重要工作。
评审条件是评审的基础,合理的评审条件可以确保评审的公正性和科学性。
本文将从科研背景、学术资历、研究成果和学术影响四个方面,详细介绍自然科学研究系列职称评审的条件。
一、科研背景科研背景是评审人员综合考察科研人员的学术背景和研究基础的重要指标。
科研人员应具备相应的学历和学位,具备相关的科研工作经验,以及承担过国家级和省部级科研项目的经历。
此外,还要求具备良好的科研道德素养,严格遵守学术规范和伦理要求。
二、学术资历学术资历是评审人员综合考察科研人员学术水平和研究能力的重要指标。
学术资历包括学术论文的数量和质量、学术成果的获奖情况、学术团队的建设和学术交流的情况等。
评审人员会对科研人员在学术期刊上发表的论文数量、SCI、EI、SSCI等收录情况、高水平学术论文的篇数进行综合考察。
此外,学术成果的获奖情况也是评审的重要依据,包括国家级和省部级科技进步奖、学术会议的邀请报告、学术专著和教材的出版等。
三、研究成果研究成果是评审人员综合考察科研人员科研实力和创新能力的重要指标。
研究成果包括科研项目的承担情况、科研项目的经费和周期、科研成果的创新性和实用性等。
评审人员会对科研人员承担的国家级和省部级科研项目进行综合考察,包括项目的难度和规模、科研项目的经费和周期等。
此外,科研成果的创新性和实用性也是评审的重要依据,包括科研成果的专利申请和授权情况、科研成果的产业化转化等。
四、学术影响学术影响是评审人员综合考察科研人员学术影响力和学术声誉的重要指标。
学术影响包括学术交流的情况、学术团队的建设和学术服务的贡献等。
评审人员会对科研人员参加学术会议和学术论坛的情况进行综合考察,包括学术会议的邀请报告、学术论坛的组织和主持等。
此外,学术团队的建设和学术服务的贡献也是评审的重要依据,包括学术团队的师资力量、学术团队的科研项目和学术成果等。
2023年度自然科学研究系列职称评审工作摘要:1.2023 年度自然科学研究系列职称评审工作启动2.评审范围和申报条件3.评审程序和时间安排4.申报材料的要求和提交方式5.鼓励创新和提升科研质量的政策措施正文:2023 年度自然科学研究系列职称评审工作已经启动。
为了做好本次评审工作,现将有关事项通知如下:一、评审范围和申报条件本次评审工作涵盖了自然科学研究领域的各个专业,包括数学、物理、化学、生物、地理等。
申报人需符合国家和行业规定的职称评审条件,并具备以下条件之一:1.取得博士学位,担任助理研究员或讲师职务满两年;2.取得硕士学位,担任助理研究员或讲师职务满四年;3.具有本科学历,担任助理研究员或讲师职务满六年。
二、评审程序和时间安排1.申报人需在规定时间内提交评审材料,包括个人简历、学术成果、科研项目等;2.评审委员会将对申报材料进行初审,并在初审结束后组织答辩;3.答辩结束后,评审委员会将综合考虑申报人的学术水平、科研成果和答辩表现,最终确定通过人员名单;4.评审工作预计在2023 年12 月结束。
三、申报材料的要求和提交方式1.申报人需按照规定格式准备申报材料,并确保材料的真实性和完整性;2.申报材料需在规定时间内提交至评审委员会,同时提交电子版和纸质版各一份;3.评审委员会将对申报材料进行严格审查,一旦发现弄虚作假行为,将取消申报人的评审资格。
四、鼓励创新和提升科研质量的政策措施1.对于在本次评审工作中表现优异的申报人,将给予一定的奖励和支持;2.鼓励申报人积极参与科研项目,提升自身的科研能力和创新水平;3.通过评审的申报人,将优先推荐参加国家级、省级人才项目和科研基金项目的申报。
总之,2023 年度自然科学研究系列职称评审工作已经拉开序幕。
附件1中国科协自然科学研究系列科普专业职称评审标准(试行)一、申报自然科学研究系列科普专业职称的专业技术人员应以习近平新时代中国特色社会主义思想为指导,坚持中国共产党的领导,热爱祖国,遵守中华人民共和国宪法和法律法规,坚决贯彻执行党的理论和路线方针政策。
二、坚持德才兼备、以德为先,具有良好的职业道德和科学道德,恪守科研诚信,作风和学风端正。
三、热爱本职工作,认真履行岗位职责,弘扬科学精神和科学家精神,为提高全民科学素质作出贡献。
近三年年度考核结果均为合格(称职)以上。
四、科普专业人员申报各层级职称,除必须满足上述基本条件外,还应分别具备以下条件:(一)研究实习员1.学历和专业工作经历要求。
具备硕士学位,从事科普工作;具备大学本科学历或学士学位,从事科普工作1年见习期满,经考核合格。
2.专业能力条件。
具有基本的科普理论功底和实践能力,能够承担科普专业基础性工作。
3.业绩条件。
参与本单位科普课题、项目、活动不少于1项。
(二)助理研究员1.学历和专业工作经历要求。
具备博士学位,从事科普工作;具备硕士学位,取得研究实习员职称后,从事科普工作满2年;取得研究实习员职称后,从事科普工作满4年。
2.专业能力条件。
具有一定的科普理论功底和实践能力,了解科普领域政策法规,熟悉国内外科普现状和发展趋势,具有较强的科普工作能力;具有指导初级科普专业技术人员开展工作的能力。
3,业绩条件。
取得初级职称后,应具备下列业绩中的任意一项:科普研究方向:参与重要科普研究课题(项目)不少于1项,取得过具有实用价值的研究成果。
科普内容资源创作和传播方向,符合下列条件之一:参与创作科普领域教材教案、课程、音视频、文创等不少于2个;参与创作科普动漫、游戏、广播影视节目、电影、科普剧不少于1个;参与科普期刊、报纸专栏、网络专题组稿不少于4期;参与策划实施科普展览不少于1个;参与研发在科普展览正式展出的科普展品不少于1个;参与撰写科普展览讲解稿(不少于5000字)不少于3项;参与策划实施科普活动、科技赛事或作为科技辅导员指导学生获得二等奖以上名次,省部级单位举办的不少于1次,或司局级单位举办的不少于2次;参与策划实施实用技术培训不少于3次;参与录制省部级广播电视机构主办的科技广播、影视节目不少于1次;独立完成科普讲解100场次以±;参与开发、运营维护有较大影响力的科普信息资源平台不少于1个。
重庆市职称改革办公室关于印发《重庆市自然科学研究专业高级专业技术资格申报条件(试行)》的通知文章属性•【制定机关】重庆市职称改革办公室•【公布日期】•【字号】渝职改办[2011]191号•【施行日期】•【效力等级】地方规范性文件•【时效性】现行有效•【主题分类】行政机构设置和编制管理正文重庆市职称改革办公室关于印发《重庆市自然科学研究专业高级专业技术资格申报条件(试行)》的通知(渝职改办〔2011〕191号)各区县(自治县)职改办,市级各部门人事(干部)处,大型企事业单位人事部门:现将《重庆市自然科学研究员资格申报条件(试行)》、《重庆市自然科学副研究员资格申报条件(试行)》印发你们,作为评审自然科学研究专业高级资格的试行标准。
试行中遇到的问题请及时反馈市职改办,以便修订完善。
重庆市自然科学研究员资格申报条件(试行)第一条适用范围本条件适用于我市从事自然科学研究的专业技术人员。
第二条申报基本要求(一)思想政治条件热爱祖国,遵纪守法,爱岗敬业,团结协作,具备良好的政治素质、职业道德,切实做到务实严谨、诚信自律;任现职以来年度考核均为“合格”以上者。
任现职期间,出现下列情况,按相关规定执行:1.近3年内年度考核被确定为“基本合格”1次以上者,延期1年申报;被确定为“不合格”1次以上者,延期2年申报。
2.受到党纪、政纪“警告”处分并按规定解除处分者,延期2年申报;受到“记过”及其以上处分并按规定解除处分者,延期3年申报。
3.已定性为技术责任事故的直接责任者,已查实的科研不端行为人,或在申报评审中弄虚作假者(伪造学历、资历、业绩,剽窃他人成果,以及职称考试违纪受到查处等),3年内不得申报。
(二)学历资历条件具备下列条件之一:1.博士学位获得者,取得副研究员资格满3年。
2.硕士学位获得者,取得副研究员资格满4年。
3.大学本科毕业者,取得副研究员资格满5年。
(三)外语条件按照重庆市职称改革办公室有关政策规定执行。
自然科学研究系列专业技术职务任职资格申报材料及要求一、材料目录二、材料要求(一)材料收集整理要求1、所有复印件材料须统一使用A4纸复印,均须由申报人员本人签字、所在单位人事部门审核盖章。
2、《委托评审函》、《单位报送专业技术职务任职资格诚信承诺书》和《专业技术职务任职资格申报人员花名册》须由申报人员所在单位和主管部门(推荐单位)出具。
3、《专业技术职务任职资格评审表》须按要求规范填写,用A3纸打印,并中缝装订(一式三份)。
4、《申报评审自然科学研究系列专业技术职务任职资格政策性审查表》须按要求规范填写,用A3纸打印(一式三份)。
5、发表的论文需提供原件,在论文期刊目录上明显标明本人论文位置,在论文正文内容首页作者栏上明显表明本人位置。
出版的专著需提供原件。
6、继续推行正高级专业技术职务任职资格代表论文送审制度。
申报研究员(正高级)的专业技术人员须在送评的论文中指定一篇作为代表论文,并在《申报评审自然科学研究系列专业技术职务任职资格政策性审查表》中“指定代表论文”栏内准确填写该论文的规范全称。
同时,代表论文须提交电子文档(word格式),统一用“姓名+代表论文”对电子文档进行命名,正文内容须隐去作者姓名及单位信息。
不按要求报送代表论文的不予受理。
(二)材料装订及包装要求1、“(一)材料目录”中1-4项材料为所在单位或推荐单位出具提供,不装订成册。
2、“(一)材料目录”中5-12项材料为申报人员本人提供。
其中,第5和第6项材料不与其他材料装订,7-12项材料须按序装订成册,须设置有封面、目录、封底。
提供的业绩材料顺序要与《专业技术职务任职资格评审表》、《专业技术职务任职资格政策性审查表》中相关内容一一对应。
3、个人申报纸质材料[即“(一)材料目录”中5-12项材料]须按顺序整理装入牛皮纸质档案袋,档案袋封面须注明申报人姓名、单位、拟申报专业及资格、联系电话(手机号码);档案袋底部和侧面须加贴标签,注明申报人姓名、单位、拟申报专业及资格。
中国科学院岗位管理实施办法第一章总则第一条根据人事部《关于印发〈事业单位岗位设置管理试行办法〉的通知》(国人部发〔2006〕70号)、《关于印发〈事业单位岗位设置管理试行办法〉实施意见的通知》(国人部发〔2006〕87号)、《关于〈中国科学院岗位设置方案〉的批复》(国人部函〔2007〕151号)的有关规定,为建立健全具有中国科学院特点的岗位管理制度,实现人事管理的科学化、规范化、制度化,引导和促进全院各类人员的职业发展,制定本办法。
第二条本办法适用于中国科学院所属事业单位(以下简称院属事业单位)。
院属事业单位中在岗人员纳入岗位管理,涉及领导人员的,按照干部人事管理权限的有关规定执行。
第三条院将围绕科技发展目标和创新基地建设的要求,遵循配置科学、总量控制、结构合理、管理规范的原则进行各类岗位的设置。
第四条院按照宏观调控、分类管理的方式确定院属事业单位的岗位总量和结构比例,并建立指导、监督、管理相结合的长效机制。
第五条院属事业单位按照本办法规定的岗位设置要求和院核准的岗位总量及结构比例,设置相应的岗位并明确岗位名称、职责任务和任职条件等。
坚持按需设岗、按岗聘用、竞聘上岗、合同管理。
第二章岗位类别第六条院属事业单位设置创新岗位和项目聘用岗位,分别包括科技、支撑和管理三类岗位。
其中,创新岗位是我院科技活动的主体岗位。
第七条科技岗位是指从事基础研究、战略高技术研究、经济社会可持续发展相关研究等工作,具有相应专业技术水平和能力要求的工作岗位。
科技岗位主要包括自然科学研究系列、工程技术系列等专业技术岗位。
第八条支撑岗位是指为基础研究、战略高技术研究、经济社会可持续发展相关研究等工作提供支撑与辅助性工作的岗位。
支撑岗位包括工程技术系列、实验技术系列、图书资料和出版系列等专业技术岗位,也包括工勤技能系列岗位。
除工勤技能系列岗位外,支撑岗位主要执行专业技术系列。
对兼有管理职责要求的支撑岗位,确因工作需要,也可执行职员系列。
重庆市自然科学研究系列研究员资格
评审通过人员名单
序号姓名单位拟任职资格
1 黄勇重庆市畜牧科学院研究员
2 李军锋重庆生产力促进中心研究员
3 李品明重庆市药物种植研究所研究员
4 陈晖重庆市科学技术研究院研究员
5 白小青重庆市畜牧科学院研究员
6 张素辉重庆市畜牧科学院研究员
7 宋刚招商局重庆交通科研设计院有限公司研究员
8 罗金华重庆市生物技术研究所研究员
9 罗挺重庆市渝东南农业科学院研究员
10 王旭袆重庆市渝东南农科院研究员
11 刘禄斌重庆市妇幼保健院研究员
12 邓才富重庆市药物种植研究所研究员
13 樵星芳重庆市中药研究院研究员
14 吴纯清重庆市农业科学院研究员。