材料化学-材料的性能汇总.
- 格式:ppt
- 大小:5.21 MB
- 文档页数:29
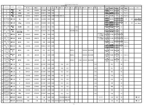
表中单位:(1)化学成份% (2)力学性能:抗拉强度b:MPa、屈服强度s:MPa、延长率δ%、断面收缩率ψ%、k :J/cm2第 1 页共14 页第 2 页共14 页表中单位:(1)化学成份% (2)力学性能:抗拉强度b:MPa、屈服强度s:MPa、延长率δ%、断面收缩率ψ%、k :J/cm2第 3 页共14 页表中单位:(1)化学成份% (2)力学性能:抗拉强度b:MPa、屈服强度s:MPa、延伸率δ%、收缩率ψ%、k :J/cm2第 4 页共14 页表中单位:(1)化学成份% (2)力学性能:抗拉强度b:MPa、屈服强度s:MPa、延伸率δ%、收缩率ψ%、k :J/cm2第 5 页共14 页表中单位:(1)化学成份% (2)力学性能:抗拉强度b:MPa、屈服强度s:MPa、延长率δ%、断面收缩率ψ%、k :J/cm2第 6 页共14 页材料名称:合金结构钢牌号:16MnCr5●特性及适用范围:是从德国引进的钢种,相当于我国15CrMn钢,有较好的淬透性和切削性,对较大截面零件,热处理后能得到较高表面硬度和耐磨性,低温冲击韧度也较高。
经渗碳淬火后使用,主要用于制造齿轮、蜗轮、密封轴套等零部件。
●化学成份:碳C :0.14~0.19硅Si:≤0.25锰Mn:1.00~1.40硫S :0.010~0.035磷P :≤0.035铬Cr:0.80~1.20●力学性能:抗拉强度σb (MPa):1373条件屈服强度σ0.2 (MPa):1187伸长率δ5 (%):13第7 页共14 页断面收缩率ψ (%):57冲击韧性值αku (J/cm2):72硬度:≤297HB试样尺寸:某试料●热处理规范及金相组织:热处理规范:900℃油淬+870℃油淬,200℃回火。
金相组织:回火马氏体。
表中单位:(1)化学成份% (2)力学性能:抗拉强度σb:MPa、屈服强度σs:MPa、延伸率δ%、收缩率ψ%、αk :J/cm2表1 奥氏体抗腐蚀钢的化学成分表2 奥氏体抗蠕变钢的化学成分第8 页共14 页表3 奥氏体-铁素体钢的化学成分第9 页共14 页表4固溶处理,壁厚在60mm a以下耐腐蚀奥氏体钢的机械性能及晶间腐蚀表5 固溶处理,壁厚在50mm a以下奥氏体抗蠕变钢的机械性能及晶间腐蚀第10 页共14 页表6 固溶处理,壁厚在30mm以下奥氏体-铁素体钢的机械性能及晶间腐蚀第11 页共14 页尺寸要求:1、外径和壁厚椭圆及偏心也相应的包含在直径公差及壁厚公差要求内。
冲压模具材料的化学成分及机械性能铸铁用焊条DMA-100 铸铁修补接合使用铜合金硬面堆焊焊条2模具在汽车、运输、机械、电器产品、家庭用品、办公用品、光学器材、玩具、建材、航空等几乎所有行业中都有应用,做为产品大量生产的母体手段,日益发挥着重要作用,为保证工厂的生产效率和产品质量方面的要求,对各种模具在经久耐用、生产精度上的要求更加严格。
影响生产。
即使是造价便宜的模具,采用修补方式,也会将原来的使用寿命提高1—2能够掌握的。
供技术支持,我们的焊接材料适用于冲压模、拔丝模、连铸模、塑胶模、锻造模等冷热作模具刃口工具等。
冷作冲压模具使用焊接材料应用规范及注意事项专用焊条冲压模具母材,由于现在的主流为合金工具钢或铸铁,施焊相对于碳钢来讲,非常的困难,会出现各种问题。
合金工具钢含碳量和其它元素较多,为较易淬火材料,焊接时多发生裂纹。
这是模具钢本身所要求的材料特性所决定的。
另一方面,铸铁自身的延伸率较差,焊接时热输入容易引淬硬和开裂,同时易产生气孔,为较难焊接材料。
鉴于上述原因,模具钢的焊接非常困难,我们应该注意如下事项:1.1.为防止开裂,应依据模具钢母材或焊接材料,进行预热并控制层间温度。
必要时进行后热并缓冷。
2.2.预热尽可能将温度控制在均一的水平,只能进行局部预热的情况下,在焊接部周围50mm的范围内均一加热;加热时使用长而弱的火焰,在大面积范围内缓慢地加热到100℃左右。
3.3.为了防止气孔的发生,要完全清除焊接部的锈迹、油污,使用焊条要烘干。
4.4.焊接尽量使用低电流,使熔深较浅,这样不仅可以得到应有的性能,而且可以防止气孔、咬边现象。
5.5.为了防止开裂,焊道的起始端尽量避免在角落,要用圆头榔头锤敲击每条焊道,从焊接终点开始往起点处敲击,大力敲击最好敲击到焊道平整光滑,模具堆焊的缺陷及对策(铸铁)模具焊接的注意事项模具母材,由于现在的主流为合金工具钢或铸铁,施焊相对于碳钢来讲,非常的困难,会出现各种问题。
材料性能学课程复习材料材料性能学第⼀章材料单向静拉伸的⼒学性能1.应⼒-应变曲线σp:⽐例极限σe:弹性极限σs:屈服点σb:抗拉强度2.弹性变形的本质?材料产⽣弹性变形的本质,概括来说,都是构成材料的原⼦(离⼦)或分⼦⾃平衡位置产⽣可逆位移的反映。
⑴⾦属、陶瓷类晶体材料的弹性变形是处于晶格结点的离⼦在⼒的作⽤下在其平衡位置附近产⽣的微⼩位移。
⑵橡胶类材料则是呈卷曲状的分⼦链在⼒的作⽤下通过链段的运动沿受⼒⽅向产⽣的伸展。
3.影响弹性模数(E)的因素?⑴键合⽅式和原⼦结构:共价键、离⼦键和⾦属键都有较⾼的E值,⽽分⼦键E值较低。
对于⾦属元素,原⼦半径越⼤,E值越⼩,反之亦然。
⑵晶体结构:①单晶材料:E呈各向异性,沿密排⾯E值较⼤,反之较⼩;②多晶材料:E为各晶粒的统计平均值,表现为各向同性,但为伪各向同性;③⾮晶态材料:E是各项同性的。
⑶化学成分:材料化学成分的变化将引起原⼦间距或键合⽅式的变化,因此也将影响材料的弹性模数。
⑷微观组织:①对⾦属材料来说,E是⼀个组织不敏感的⼒学性能指标;②对⾼分⼦和陶瓷材料,E对结构和组织敏感;⑸温度:温度升⾼,原⼦结合⼒下降,E值降低。
⑹加载⽅式和负荷持续时间:①加载⽅式、加载速率和负荷持续时间对⾦属、陶瓷类材料的E⼏乎没有影响;②⾼分⼦聚合物的E随负载时间延长⽽降低,发⽣松弛。
4.⾮理想弹性⾏为可分为⼏种类型?⑴滞弹性(弹性后效):材料在快速加载或卸载后,随时间的延长⽽产⽣的附加弹性应变的性能。
⑵粘弹性:材料在外⼒作⽤下,弹性和粘性两种变形机理同时存在的⼒学⾏为。
⑶伪弹性:在⼀定的温度条件下,当应⼒达到⼀定⽔平后,⾦属或合⾦将产⽣应⼒诱发马⽒体相变,伴随应⼒诱发相变产⽣⼤幅度的弹性变形的现象。
⑷包申格效应:⾦属材料经预先加载产⽣少量塑性变形,⽽后再同向加载,规定残余伸长应⼒增加,反向加载,规定残余伸长应⼒降低的现象。
5.材料产⽣内耗的原因?材料产⽣内耗与材料中微观组织结构和物理性能的变化有关。
聚四氟乙烯堪称塑料王:聚四氟乙烯[PTFE,F4]是当今世界上耐腐蚀性能最佳材料之一,因此得"塑料王"之美称。
它能在任何种类化学介质长期使用,它的产生解决了我国化工、石油、制药等领域的许多问题。
聚四氟乙烯密封件、垫圈、垫片. 聚四氟乙烯密封件、垫片、密封垫圈是选用悬浮聚合聚四氟乙烯树脂模塑加工制成。
聚四氟乙烯与其他塑料相比具有耐化学腐蚀与耐温优异的特点,它已被广泛地应用作为密封材料和填充材料。
聚四氟乙烯分子式聚四氟乙烯是四氟乙烯的聚合物。
英文缩写为PTFE。
商品名为“特氟隆”(teflon)。
被美誉为“塑料之王”。
聚四氟乙烯的基本结构为. - CF2 - CF2 - CF2 - CF2 - CF2 - CF2 - CF2 - CF2 - CF2 - CF2 -. 聚四氟乙烯广泛应用于各种需要抗酸碱和有机溶剂的,它本身对人没有毒性,但是在生产过程中使用的原料之一全氟辛酸铵(PFOA)被认为可能具有致癌作用。
聚四氟乙烯(Teflon或PTFE),俗称“塑料王”,中文商品名“铁氟龙”、“特氟龙”、“特富隆”、“泰氟龙”等。
它是由四氟乙烯经聚合而成的高分子化合物,具有优良的化学稳定性、耐腐蚀性、密封性、高润滑不粘性、电绝缘性和良好的抗老化耐力。
能在+250℃至-180℃的温度下长期工作,除熔融金属钠和液氟外,能耐其它一切化学药品,在王水中煮沸也不起变化。
用作工程塑料,可制成聚四氟乙烯管、棒、带、板、薄膜等。
一般应用于性能要求较高的耐腐蚀的管道、容器、泵、阀以及制雷达、高频通讯器材、无线电器材等。
分散液可用作各种材料的绝缘浸渍液和金属、玻璃、陶器表面的防腐图层等。
各种聚四氟圈、聚四氟垫片、聚四氟盘根等广泛用于各类防腐管道法兰密封。
此外,也可以用于抽丝,聚四氟乙烯纤维——氟纶(国外商品名为特氟纶)。
目前,各类聚四氟乙烯制品已在化工、机械、电子、电器、军工、航天、环保和桥梁等国民经济领域中起到了举足轻重的作用。
1.材料的进展水平(5代):天然材料、烧炼材料、合成材料、可设计材料、智能材料。
2.材料的分类(5类):金属材料、非金属材料、合成材料、复合材料、功能材料。
3.非晶体与晶体的要紧区别:非晶体结构具有长程无序、短程有序的特点,而且非晶体所属的状态属于热力学的亚稳固态。
而晶体的原子平稳位置形成一个平移的周期阵列,这种原子的位置显示生长程序。
4.晶体的宏观特点(4点):规那么的几何外形、晶面角守恒、有固定熔点、物理性质的各向异性。
5.空间点阵的概念:空间点阵是实际晶体结构的数学抽象,是一种空间几何构图,它突出了晶体结构中微粒排列的周期性这一大体特点。
6.晶体的宏观对称性中心 3种最大体的对称元素:转轴、镜面、反演中心;8种大体对称元素:1、2、3、4、6、i、m、4̅;n度旋转轴:一个晶体若是绕一轴旋转2π/n角度后能恢复,那么称那个轴为n度旋转轴。
7.晶体点阵缺点的分类(4种):点缺点(①肖特基缺点:原子离开正常晶格的格点位置移动到晶体表面的正常位置,在原格点上留下空位。
②间隙原子:一个原子从正常表面上的位置挤进完整晶格中的间隙位置。
③夫伦科尔缺点:原子离开正常晶体的格点位置而移动到间隙位置,形成空位和间隙原子。
)、线缺点、面缺点、体缺点。
8.位错:①刃位错(是最简单的一种大体类型的位错,是在研究金属的范性中提出的。
它是在滑移面上局部滑移区的边界,且位错的方向与滑移方向垂直;从原子排列的状况来看,就犹如垂直于滑移面插紧了一层原子的刃上)②螺位错(是一种大体类型的位错,可看成是局部滑移区的边界,其特点是位错和滑移的方向是彼此平行的)。
9.固溶体的概念:合金中那些化学成份和晶体结构完全相同,且界面彼此分开又彼此独立存在的均匀组成部份,称为合金相。
合金相又分为固溶相和中间相,其中固溶体又称为混晶,存在着广漠的固溶区范围,同时不符合化合物的定组分定律。
(若是碳原子挤到铁的晶格中去,又不破坏铁所具有的晶体结构,如此的物质成为固溶体)10.奥氏体(不锈钢材料)的概念:组成铁碳合金的铁具有两种晶格结构:910℃以下,为具有体心立方晶格结构的α-铁,而910℃以上为具有面心立方的γ-铁。
常用碳化物物性汇总WC=195.8为黑色六方晶体,有金属光泽,硬度与金刚石相近,为电、热的良好导体。
熔点2870℃, 沸点6000℃,相对密度 15.63克/厘米3 (18℃)。
Cr3C2,斜方晶系,呈灰白色。
熔点1890℃,理论密度 6.75克/厘米3,显微硬度1300kg/mm2,热膨胀系数11.7×10-6℃-1。
高温抗氧化性好,在空气中1100℃下维持4h不氧化。
通常由Cr2O3和炭黑在惰性或还原气氛中合成Cr3C2。
它与镍铬合金制得的硬质合金颗粒,采用等离子喷涂法,可作为耐高温、耐磨、耐氧化与耐酸涂层,广泛用在飞机发动机和石油化工机械器件上,可大大提高机械的寿命。
Co,原子序数27,原子量58.93,外围电子排布3d74s2,位于第四周期Ⅷ族。
金属半径125.3皮米,第一电离能763kJ/mol,电负性1.8。
主要氧化数+1、+3、+4。
银白色金属,硬而有延展性,具有铁磁性,密度8.9g/cm3,熔点1495℃,沸点2870℃。
常温下不跟空气,水反应。
白热时燃烧生成四氧化三钴,也能分解水蒸气。
能跟卤素直接化合。
能溶解于盐酸、硫酸和硝酸中。
能被氢氟酸,氨水和氢氧化钠溶液缓慢侵蚀。
用于制超硬耐热合金、磁性合金和切削工具用合金。
同位素60Co是一种放射源,用于医疗、科研和生产中。
1735年瑞典人布朗特煅烧钻矿得到钴。
主要钴矿有辉钴矿、砷钴矿。
先将钴矿转化为氧化钴,然后用铝还原制取钴。
Ni,原子序数28,原子量58.71,外围电子排布3d84s2,位于第四周期第Ⅷ族。
金属半径124.6皮米,第一电离能741.1kJ/mol,电负性1.8,主要氧化数+2、+3、+4。
银白色金属,有良好延展性,具有中等硬度,有铁磁性。
密度 8.902g/cm3,熔点1453℃,沸点2732℃。
化学性质较活泼。
有较好的耐腐蚀性,室温时在空气中难氧化,不易与浓硝酸反应,能耐碱腐蚀。
细镍丝可燃,加热时与卤素反应,在稀酸中缓慢溶解。
1 金属键:金属中自由电子与金属正离子之间构成的键合,特点是电子共有化,可以自由流动,既无饱和性又无方向性,有良好的导电性,具有电阻,不透明,具有光泽,良好的塑性,有很强的结晶倾向,其晶体是低能量密堆结构,配位数高。
2 离子键:当金属原子与非金属原子结合时,电子从金属原子转移到非金属原子,分别形成正离子和负离子,正离子和负离子之间由于静电引力而形成的化学键。
离子键有很强的键合力,既无饱和性也无方向性,配位数高,所以离子键形成的材料有高熔点,高强度,高硬度,低膨胀系数等性质。
离子化合物在固态下不导电,在熔融状态下由于离子的迁移而导电。
3 共价键:原子间通过共用电子对所形成的化学键,在共价键中两个或多个原子共同使用它们的外层电子,在理想情况下达到电子饱和状态,由此形成比较稳定和坚固的化学结构,键合强度高,与离子键接近。
共价键具有饱和性、方向性、配位数低、由共价键形成的材料有高熔点、高强度、高硬度、低膨胀系数塑性较差、但有良好的光学特性。
4 氢键:与电负性大的原子(氟、氯、氧、氮等)共价结合的氢,生成X-Y键,氢键有饱和性和方向性5范德华键:是存在于分子间的一种吸引力,能力最弱,来源有取向力,诱导力,色散力。
不具有方向性和饱和性。
6 势能肼:总势能随原子间距离的变化的曲线称为势能图(势能肼),较深的势能肼表示原子间结合的较紧密,其对应的材料就较难熔融,并具有较高的弹性模量和较低的热膨胀系数。
7晶体与非晶体:晶体中组成晶体的微粒在三维空间中有规则的排列,具有结构周期性,即同一种微粒单元在空间排列上每隔一定距离重复出现,即所谓的平移对称性,晶体是长程和短程都有序。
而在非晶体中,微粒是无规排列的,没有一个方向比另一个方向特殊,也不存在空间点阵结构,在结构中只有短程有序。
性能特点:1、晶体具有各向异性。
非晶体由于微粒排列是混乱的,表现出各向同性。
2、晶体有整齐、规则的集合外形。
3、在一定的压力下,晶体有固定的熔点,必须达到熔点才能熔融。
材料性能的影响因素材料化学组成和显微结构不同,决定其有不同的特性;材料的内部分子层次上,原子、离子之间的相互作用和化学键合对材料性能产生决定性的影响;多晶多相材料的显微结构的不同,影响材料的大部分性能。
晶体结合类型、特征:(1)离子晶体:离子键合、高硬度、高升华热,可溶于极性溶剂、低温不导电,高温离子导电。
(2)共价晶体:共价键合、高硬度、高熔点,几乎不溶于所有溶剂,高折射率,强反射本领。
(3)金属晶体:金属键合、高密度、导电率高,延展性好,只溶于液体金属。
(4)分子晶体:范德华力结合,高热膨胀,易溶于非极性有机溶剂中,低熔点、沸点,压缩系数大,保留分子的性质。
(5)氢键:低熔点、沸点,结合力高于无氢键的类似分子。
单晶体是由一个微小的晶核各向均匀生长而成,其内部的粒子基本上按其特有的规律整齐排列。
晶体微粒(包括离子、原子团)在空间排列有一定的规律晶体性质:1.均与性;2.各向异性;3.规则的多面体外形;4.确定的熔点;5.对称性晶体可分为单晶、多晶、微晶等微晶:粒度很小的晶体组成的物质(显晶质、隐晶质、单晶、多晶)晶体和非晶体的区别如下:晶体有规则的几何外形非晶体没有一定的外形晶体有固定的熔点非晶体没有固定的熔点晶体显各向异性非晶体显各向同性按热力学观点看:晶体一般都具有最低的能量,因而较稳定非晶体一般能量较高,都处于介稳或亚稳态晶格确定步骤:1.确定基本结构单元;2.将结构基元看做一点;3.这些几何点聚焦形成点阵(面角守恒:同组晶体和对应面之间夹角恒定不变)材料应用考虑因素:使用寿命、性能、可靠性、环境适应性、性价比。
材料性能是一种用于表征材料在给定外界条件下的行为参量。
同一材料不同性能,只是相同的内部结构,在不同的外界条件下所表现出的不同行为。
材料性能的研究:材料性能的研究,既是材料开发的出发点,也是其重要归属。
材料强度、表面光洁度、绝缘性能、热导性、热膨胀系数等是衡量基板材料好坏的重要指标。