常用电流及导线计算
- 格式:doc
- 大小:43.50 KB
- 文档页数:6
电工常用的电线线径及载流量计算方法其实电线也可以称呼它的直径的,比如1平方的也可称直径1.13mm,1.5平方的也可说是1.37(mm直径)。
由于选用电线时重要考虑电线使用时会不会严重发热造成事故,电线的(截面积)平方数与通过的电流安培数有直接对应的倍数关系,计算起来很简单便利。
比如一平方铜电线流过6A电流是安全的,不会严重发热。
如2.5平方铜电线就是6A*2.5=15A,就这么简单地算出来这2.5平方通过15A 电流是安全的,如用直径计算就麻烦多了规格里面的1.5/2.5/4/6是指线的横截面积。
单芯的线缆,单芯面积就是规格,多芯的里面还要乘以根数。
参照《GB50231997》单芯结构;导体直径均为:1—1.13、1.5—1.38、2.5—1.78、4—2.25、6—2.76、其实大家说线径1.5/2之类的只是为了便利,是个很常见但是不常常被人矫正的错误。
没想到还怀疑住你了...三相电机的口决"容量除以千伏数,商乘系数点七六"(注0.76是取的功率因数0.85效率为0.9时)由此推导出来的关系就有:三相二百二电机,千瓦三点五安培。
常用三百八电机,一个千瓦两安培。
低压六百六电机,千瓦一点二安培。
高压三千伏电机,四个千瓦一安培。
高压六千伏电机,八个千瓦一安培。
负荷量:16A最多供3500W,实际掌控在1500W内20A最多供4500W,实际掌控在2000W内25A最多供5000W,实际掌控在2000W内32A最多供7000W,实际掌控在3000W内40A最多供9000W,实际掌控在4500W内表2电器的额定电流与导线标称横截面积数据现在知道多大的电源线径可以负荷最大多少的功率和电流了吧例如:请分别以0.75、1、1.5、2.5、4、6(平方毫米)的铜芯线来计算。
答:0.75mm2、5A;1mm2、6A;1.5mm2、9A;2.5mm2、15A;4mm2、24A;6mm2、36A如何来计算电线所能承受的电功率?假如已知电线的截面积要如何,要如何计算该电线所能承受的最大电功率?或已知所需电功率,如何计算出该使用多少mm2电线?回复:我们可以通过查电工手册,得出电线的最大允许载流量,依据公式功率P=电压U×电流I计算出的功率就是电线所能承受的最大电功率。
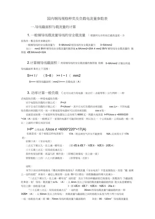
国内铜线规格种类及负载电流量参数表一.导线截面积与载流量的计算1. 一般铜导线载流量导线的安全载流量 :根据所允许的线芯最高温度、冷却条件、敷设条件来确定的。
一般铜导线的安全载流量为5~8A/mm2铝导线的安全载流量为 3~5A/mm2 女口: mm2 BVV 铜导线安全载流量的推荐值x 8A/mm2=20A 4 mm2 BVV 铜导线安全载流量的 推荐值 4X 8A/mm2=32A 2.计算铜导线截面积:利用铜导线的安全载流量的推荐值 取铜导线截面积S 的上下范围: S=< I / (5~8) >= I ~ I ( mm2S —— 铜导线截面积(mm2 I —— 负载电流(A )3. 功率计算一般负载 (也可以成为用电器,如点灯、冰箱等等)分为两种,一种式电阻性负载,一种是电感性负载。
对于电阻性负载的计算公式: P=UI对于日光灯负载的计算公式: P=Ulcos ©,其中日光灯负载的功率因数cos 血=。
不同电感性负载功率因数不同,统一计算家庭用电器时可以将功率因数 cos e 取。
也就是说如果一个家庭所有用电器加上总功率为6000瓦,则最大电流是 I=P/Ucos e =6000/220 *=34(A )但是,一般情况下,家里的电器不可能同时使用,所以加上一 个公用系数,公用系数一般。
所以,上面的计算应该改写成I=P* 公用系数 /Ucos e =6000*220*=17(A)估算口诀:(安全电流)二点五下乘以九,往上减一顺号走。
(即4X & 6X 7、10X 6、16X 5、25X 4)三十五乘三点五,双双成组减点五。
条件有变加折算,高温九折 铜升级。
(即铜芯绝缘线,往上套一级)穿管根数二三四,八七六折满载流。
(即穿管线,打折)说明:本节口诀对各种绝缘线(橡皮和塑料绝缘线)的载流量(安全电流)不是直接指出,而是“截 面乘上一定的倍数”来表示,通过心算而得。
电缆直径和电缆流过电流计算以及对照表分享1、综述铜芯线的压降与其电阻有关,其电阻计算公式:20℃时:17.5÷截面积(平方毫米)=每千米电阻值(Ω)75℃时:21.7÷截面积(平方毫米)=每千米电阻值(Ω)其压降计算公式(按欧姆定律):V=R×A线损是与其使用的压降、电流有关。
其线损计算公式: P=V×AP-线损功率(瓦特)V-压降值(伏特)A-线电流(安培)2、铜芯线电源线电流计算法1平方毫米铜电源线的安全载流量--17A。
1.5平方毫米铜电源线的安全载流量--21A。
2.5平方毫米铜电源线的安全载流量--28A。
4平方毫米铜电源线的安全载流量--35A6平方毫米铜电源线的安全载流量--48A10平方毫米铜电源线的安全载流量--65A。
16平方毫米铜电源线的安全载流量--91A25平方毫米铜电源线的安全载流量--120A。
单相负荷按每千瓦4.5A(COS">3、铜芯线与铝芯线的电流对比法2.5平方毫米铜芯线等于4平方毫米铝芯线4平方毫米铜芯线等于6平方毫米铝芯线6平方毫米铜芯线等于10平方毫米铝芯线即:2.5平方毫米铜芯线=20安培=4400 瓦;4平方毫米铜芯线=30安培=6600 瓦;6平方毫米铜芯线=50安培=11000 瓦土方法是铜芯线1个平方1KW,铝芯2个平方1KW.单位是平方毫米就是横截面积(平方毫米)电缆载流量根据铜芯/铝芯不同,铜芯你用2.5(平方毫米)就可以了其标准:0.75/1.0/1.5/2.5/4/6/10/16/25/35/50/70/95/120/150/185/240/300/400...还有非我国标准如:2.0铝芯1平方最大载流量9A,铜芯1平方最大载流量13.5A二点五下乘以九,往上减一顺号走。
三十五乘三点五,双双成组减点五。
条件有变加折算,高温九折铜升级。
穿管根数二三四,八七六折满载流。
1、“二点五下乘以九,往上减一顺号走”说的是:2.5mm’及以下的各种截面铝芯绝缘线,其载流量约为截面数的9倍。
电线的截面面积以及安全载流量是每一个设计人员都需要了解和掌握的基本技能,生活和工作中更要安全用电!下表为导体导线允许载流量对照表氯乙烯绝缘电力电缆允许载流量(A)1,用途各种导线的截流量(安全用电)通常可以从手册中查找。
但利用口诀再配合一些简单的心算,便可直接算出,不必查表。
导线的截流量与导线的截面有关,也与导线的材料(铝或铜)、型号(绝缘线或裸线等)、敷设方法(明敷或穿管等)以及环境温度(25℃左右或更大)等有关,影响的因素较多,计算也较复杂。
2,口诀铝心绝缘线截流量与截面的倍数关系:S(截面)=0.785*D(直径)的平方口诀一:10下5,100上二,25、35,四三界,70、95,两倍半。
口诀二:穿管、温度,八九折。
口诀三:裸线加一半。
口诀四:铜线升级算。
3,口决说明口诀是以铝芯绝缘线,明敷在环境温度25℃的条件为准。
若条件不同,口诀另有说明。
绝缘线包括各种型号的橡皮绝缘线或塑料绝缘线。
口诀对各种截面的截流量(电流,安)不是直接指出,而是用“截面乘上一定倍数”来表示。
为此,应当先熟悉导线截面(平方毫米)的排列:1 1.5 2.5 4 6 10 16 25 35 50 70 95 120 150 185 .......生产厂制造铝芯绝缘线的截面通常从2.5开始,铜芯绝缘线则从1开始;裸铝线从16开始,裸铜线则从10开始。
4,口决解释口诀一:线载流量十下五,百上二,二五三五四三界,七零九五两倍半解释:10mm2以下的铝导线载流量按5A/平方毫米计算;100mm2以上的铝导线载流量按2A/平方毫米计算;25mm2的铝导线载流量按4A/平方毫米计算;35mm2的铝导线载流量按3A/平方毫米计算;70mm2、95mm2的铝导线载流量按2.5A/平方毫米计算;口诀二;“穿管、温度,八、九折”若是穿管敷设(包括槽板等敷设、即导线加有保护套层,不明露的),计算后再打八折;若环境温度超过25℃,计算后再打九折,若既穿管敷设,温度又超过25℃,则打八折后再打九折,或简单按一次打七折计算。
导线载流量计算口诀
这里列举了一些常用的导线载流量计算口诀:
1.皮纳法则:P=I²R,即导线的功率损耗与电流的平方成正比。
2.雷亚法则:R=ρL/A,即导线的电阻与材料的电阻率、长度和横截
面积成反比。
3.赫门内斯法则:I=√(P/R),即导线的电流与功率损耗和电阻的平
方根成正比。
4.安普法则:I=√(P/AρL),即导线的电流与功率损耗、横截面积、
电阻率和长度的乘积的平方根成正比。
5.昆特法则:A=ρL/IJ,即导线的横截面积与电阻率、长度、电流和
电流密度的乘积成正比。
6.门位孟格法则:I=SJ/ρL,即导线的电流与导线截面积、电流密度、电阻率和长度的乘积成正比。
7.赫顿法则:P=IJ²ρL/A,即导线的功率损耗与电流密度、电流的平方、电阻率、长度和横截面积的乘积成正比。
这些口诀可以帮助我们在导线载流量计算时快速记忆和应用相关公式,从而得到准确的结果。
在进行计算时,我们需要根据实际情况选择合适的
口诀和公式进行运算。
此外,还需要注意单位的转换,并结合实际应用场
景进行综合考虑。
总之,导线载流量计算是电气工程中的重要内容之一、通过掌握相关
口诀和计算方法,可以更好地理解和应用导线载流量的概念,为实际工程
应用提供帮助。
电缆及电线的电流计算公式电缆和电线是电力传输和分配中的重要组成部分。
正确计算电缆和电线的电流是确保电路安全和稳定运行的关键。
电流的计算涉及到多个因素,如电阻、长度、截面积等。
根据欧姆定律,电流(I)等于电压(V)除以电阻(R)。
所以,电流的计算公式可以写为I=V/R。
在计算电缆和电线的电流时,需要考虑电线的长度、材料、截面积以及环境条件等因素。
下面将详细介绍这些因素对电流计算的影响。
1.电阻:电缆和电线的电阻是根据电缆材料的电阻率和长度来确定的。
电缆材料的电阻率由厂家提供,长度是根据实际布线情况来确定的。
电阻越大,导线的电流越小。
所以,当导线越长或导线材料的电阻率越高时,需要调整线路的截面积或使用低电阻材料。
2.截面积:电缆和电线的截面积决定了导线的传导能力,截面积越大,导线能承载的电流就越大。
根据导线截面积可以使用导线载流量表对电流进行估算,以确保不会导致过载。
截面积计算公式为A=I/(K×V),其中A为截面积,I为电流,V为电压,K为导线载流量系数。
3.环境温度:环境温度会影响导线的电阻。
通常情况下,导线的电阻率在标准温度下给出,如20℃。
如果工作环境温度不同,需要通过温度系数来进行修正。
温度系数可以在导线材料的技术规格中找到。
修正后的电阻率可以用于重新计算电流。
4.多芯电缆:多芯电缆的导线可能会受到相互磁场的影响。
在计算多芯电缆的电流时,需要考虑磁场效应,并采用适当的修正因子来计算电流。
总结起来,电缆和电线的电流计算公式为I=V/R。
在计算中,需要考虑导线的电阻、截面积、环境温度以及多芯电缆的磁场影响。
这些因素的参数可以在电缆和导线的技术规格表中找到。
正确计算电流可确保电路的安全运行,并防止过载导致的电缆损坏和火灾风险。
电线电流计算公式
电线电流计算的常用公式是:电流(I)等于电压(U)除以电阻(R),即
I=U/R。
在电线电缆工作的情况下,还有以下两个计算公式:
1. 单相电流计算公式:I=P÷(U×cosΦ),其中P代表功率(W),U代表电压(220V),cosΦ代表功率因素(),I代表相线电流(A)。
2. 三相电流计算公式:I=P÷(U××cosΦ),其中P、U和cosΦ的含义同上。
此外,一般铜导线的安全截流量为5-8A/平方毫米,铝导线的安全截流量为3-5A/平方毫米。
在单相220V线路中,每1KW功率的电流在4-5A左右,在三相负载平衡的三相电路中,每1KW功率的电流在2A左右。
请注意,不同线径的导线有着不同的载流量,具体的载流量建议参照相关资料或者咨询专业电工,以保证安全使用。
导线载流量的计算口诀导线载流量的计算是电力工程中的重要内容,通过计算可以确定导线的截面积和合适的导线尺寸,以保证电能传输的安全与稳定。
导线载流量的计算可以根据不同的电流类型和导线种类采用不同的方法和公式。
下面我将详细介绍几种常见的导线载流量计算方法。
直流电流导线载流量计算:直流电流载流量的计算相对较简单,只需要根据导线的材料、截面积和电流大小来计算。
直流电流在导线中的传输不会引起电感和电容的影响,因此计算起来较为简单。
其计算公式如下:载流量(A)= 导线截面积(mm²)× 电流密度(A/mm²)其中,电流密度通常根据导线的材料选择确定,常用的电流密度数值如下:铜导线:2.5 A/mm²铝导线:1.6 A/mm²交流电流导线载流量计算:交流电流的导线载流量计算则需要考虑导线的电阻、电感和电容等因素。
交流电流在导线中的传输会引起多种电磁现象的产生,因此计算起来相对复杂一些。
常用的计算方法有热稳定法、热瞬时法以及皮肤效应计算法等。
热稳定法:热稳定法是一种常用的交流电流导线载流量计算方法,其基本思想是通过计算导线截面的感应热量和散热热量的平衡,得到导线的可持续载流量。
其计算步骤如下:1.计算导线的感应热量:感应热量(W)=I²×R×导线长度(m)其中,I为电流(A),R为导线的电阻(Ω/m)。
2.计算导线的散热热量:散热热量(W)=K×S×ΔT其中,K为导线的散热系数(根据导线材料选择),S为导线的表面积(㎡),ΔT为导线的温升(℃)。
3.比较感应热量和散热热量,并确定合适的导线截面积。
热瞬时法:热瞬时法通过考虑导线温升的时间变化过程来计算导线的载流量。
其基本思想是导线的温升随时间的变化满足下列方程:I²×R×t=K×S×ΔT其中,t为电流持续时间(s)。
电缆及电线的电流计算公式完整电缆和电线是用于输送电能的导体材料,其通过导电电流来进行电能传输。
在实际应用中,电流的大小和电缆或电线的尺寸、导体材料的特性等因素有关。
本文将详细介绍电缆和电线的电流计算公式。
首先,我们需要了解电流的基本概念和单位。
电流是电荷在单位时间内通过导体横截面的数量,用安培(A)表示。
电流的大小与电荷量、时间和导体的导电能力有关。
单位时间内通过导体横截面的电荷量越大,电流就越大;导体的导电能力越高,电流也越大。
对于直流电路,电流的计算公式非常简单:I=V/R其中,I表示电流,单位是安培(A);V表示电压,单位是伏特(V);R表示电阻,单位是欧姆(Ω)。
在不同电缆或电线的应用中,我们常需要计算其所能承载的最大电流。
为了更准确地计算电缆或电线的最大电流,需要考虑导线的截面积、材料的电阻特性和散热能力等因素。
以下是电缆和电线电流计算的一般公式:1.直流电流计算公式:I = (K * V) / (R * cosθ)其中,I表示电流,单位是安培(A);K表示修正系数,一般为0.8-1;V表示电压,单位是伏特(V);R表示电阻,单位是欧姆(Ω);θ表示功率因数,取值范围是-1到1之间。
2.交流电流计算公式:I = (K * V) / (Z * cosθ)其中,I表示电流,单位是安培(A);K表示修正系数,一般为0.8-1;V表示电压,单位是伏特(V);Z表示阻抗,单位是欧姆(Ω);θ表示相位角,取值范围是-90°到90°之间。
在实际应用中,电缆和电线的截面积是一个非常重要的参数,它直接影响电流的传导能力。
一般来说,截面积越大,电流传导能力越强,允许通过的最大电流就越大。
电缆和电线的截面积通常以平方毫米(mm^2)为单位。
除了电缆和电线的截面积,还需要考虑导体材料的电阻特性。
不同材料具有不同的电阻率,电阻率越小,电流通过时损耗的能量就越少。
常用的导体材料有铜和铝,其中铜的电阻率较小,因此在一些高负载应用中更常见。
电工电流计算公式大全欧姆定律是描述电流(I)、电压(V)和电阻(R)之间的关系。
根据欧姆定律,电流等于电压除以电阻:I=V/R其中,I为电流(单位安培),V为电压(单位伏特),R为电阻(单位欧姆)。
功率(P)是描述电流通过导线时所做的功或传送的能量。
功率等于电流的平方乘以电阻:P=I²*R其中,P为功率(单位瓦特),I为电流(单位安培),R为电阻(单位欧姆)。
此外,还有一些其他常用的电流计算公式如下:1.计算电阻值:R=V/I其中,R为电阻(单位欧姆),V为电压(单位伏特),I为电流(单位安培)。
2.计算电流通过导线时产生的热量:Q=I²*R*t其中,Q为热量(单位焦耳),I为电流(单位安培),R为电阻(单位欧姆),t为时间(单位秒)。
3.计算电流通过导线时的电场强度:E=V/d其中,E为电场强度(单位伏特/米),V为电压(单位伏特),d为导线长度(单位米)。
4.计算电流通过导线时的磁场强度:B=μ₀*I/(2*π*r)其中,B为磁场强度(单位特斯拉),μ₀为真空中的磁导率(4π×10⁻⁷Tm/A),I为电流(单位安培),r为离导线的距离(单位米)。
5.计算电流通过平行导线的相互作用力:F=μ₀*I₁*I₂*l/(2*π*d)其中,F为相互作用力(单位牛顿),μ₀为真空中的磁导率(4π×10⁻⁷Tm/A),I₁和I₂为电流(单位安培),l为导线长度(单位米),d为导线间距离(单位米)。
这些公式是电工工程中常用的电流计算公式,可以帮助电工工程师计算电流、电阻、功率等参数,以确保电路的安全运行。
导线截面积与载流量的计算及口诀导线截面积与载流量的计算一、一般铜导线载流量导线的安全载流量是根据所允许的线芯最高温度、冷却条件、敷设条件来确定的。
一般铜导线的安全载流量为5~8A/mm2,铝导线的安全载流量为3~5A/mm2。
<关键点> 一般铜导线的安全载流量为5~8A/mm2,铝导线的安全载流量为3~5A/mm2。
如:2.5 mm2 BVV铜导线安全载流量的推荐值2.5×8A/mm2=20A 4 mm2 BVV铜导线安全载流量的推荐值4×8A/mm2=32A 二、计算铜导线截面积利用铜导线的安全载流量的推荐值5~8A/mm2,计算出所选取铜导线截面积S的上下范围:S=< I /(5~8)>=0.125 I ~0.2 I(mm2)S-----铜导线截面积(mm2)I-----负载电流(A)三、功率计算一般负载(也可以成为用电器,如点灯、冰箱等等)分为两种,一种式电阻性负载,一种是电感性负载。
对于电阻性负载的计算公式:P=UI 对于日光灯负载的计算公式:P=UIcosф,其中日光灯负载的功率因数cosф=0.5。
不同电感性负载功率因数不同,统一计算家庭用电器时可以将功率因数cosф取0.8。
也就是说如果一个家庭所有用电器加上总功率为6000瓦,则最大电流是I=P/Ucosф=6000/220*0.8=34(A) 但是,一般情况下,家里的电器不可能同时使用,所以加上一个公用系数,公用系数一般0.5。
所以,上面的计算应该改写成I=P*公用系数/Ucosф=6000*0.5/220*0.8=17(A) 也就是说,这个家庭总的电流值为17A。
则总闸空气开关不能使用16A,应该用大于17A的。
绝缘导线载流量估算铝芯绝缘导线载流量与截面的倍数关系如下,铜导线见文中所说比例估算口诀:二点五下乘以九,往上减一顺号走。
三十五乘三点五,双双成组减点五。
条件有变加折算,高温九折铜升级。
电缆及电线的电流计算公式1、电线的载流量是这样计算的:对于1.5、2.5、4、6、10mm2的导线可将其截面积数乘以5倍。
对于16、25mm2的导线可将其截面积数乘以4倍。
对于35、50mm2的导线可将其截面积数乘以3倍。
对于70、95mm2的导线可将其截面积数乘以2.5倍。
对于120、150、185mm2的导线可将其截面积数乘以2倍。
看你的开关是多少安的用上面的工式反算一下就可以了。
2、二点五下乘以九,往上减一顺号走。
三十五乘三点五,双双成组减点五。
条件有变加折算,高温九折铜升级。
穿管根数二三四,八七六折满载流。
说明:(1)本节口诀对各种绝缘线(橡皮和塑料绝缘线)的载流量(安全电流)不是直接指出,而是“截面乘上一定的倍数”来表示,通过心算而得。
由表53可以看出:倍数随截面的增大而减小。
“二点五下乘以九,往上减一顺号走”说的是2.5mm’及以下的各种截面铝芯绝缘线,其载流量约为截面数的9倍。
如2.5mm’导线,载流量为2.5×9=22.5(A)。
从4mm’及以上导线的载流量和截面数的倍数关系是顺着线号往上排,倍数逐次减l,即4×8、6×7、10×6、16×5、25×4。
“三十五乘三点五,双双成组减点五”,说的是35mm”的导线载流量为截面数的3.5倍,即35×3.5=122.5(A)。
从50mm’及以上的导线,其载流量与截面数之间的倍数关系变为两个两个线号成一组,倍数依次减0.5。
即50、70mm’导线的载流量为截面数的3倍;95、120mm”导线载流量是其截面积数的2.5倍,依次类推。
“条件有变加折算,高温九折铜升级”。
上述口诀是铝芯绝缘线、明敷在环境温度25℃的条件下而定的。
若铝芯绝缘线明敷在环境温度长期高于25℃的地区,导线载流量可按上述口诀计算方法算出,然后再打九折即可;当使用的不是铝线而是铜芯绝缘线,它的载流量要比同规格铝线略大一些,可按上述口诀方法算出比铝线加大一个线号的载流量。
首先应符合发热条件,即导线允许安全电流与允许电流密度两者值的大小(允许安全电流指在不超过它们最高工作温度条件下允许长期通过的最大电流即负载电流,符号I;允许电流密度指导线芯的单位面积S允许长期通过的最大电流,符号I m。
)计算方法: S=I/I m I=S × I m基本值: I m=5~8A/mm²(铜导线)即1mm²单位面积铜导线允许长期通过最大电流5~8AI m=3~5A/mm²(铝导线)即1mm²单位面积铝导线允许长期通过最大电流3~5A大家都知道功率公式:P=UI根据公式结合上面的计算方法就可算出导线所带负荷功率了。
那么知道负载功率能不能很快很方便算出用多大导线呢?这里介绍一个简单方法供参考:经验公式:铜导线面积等于负载功率千瓦数乘以0.65,得数小于或等于导线实际截面的就选其值,大于的选粗一级的导线,铝线在算出铜线结果的基础上粗一级。
这句话表面看很难懂,举个例大家就会明白:1、15Kw电机求导线截面?千瓦数15×0.65=9.75。
这时就要选择10mm²铜线,铝线则选16mm²。
2、3500W空调求导线面积?千瓦数 3.5×0.65=2.275。
这时应选择2.5mm²铜线足矣,铝线则选4mm²。
导线规格一般是:1.5m㎡、2.5m㎡、4m㎡、6m㎡、10m㎡、16mm²、25mm²、35mm²、50mm²、70mm²、95mm²、120mm²、150mm²、185mm²等等。
下面是转载相关知识供参考:功率计算一般负载(也可以成为用电器,如点灯、冰箱等等)分为两种,一种式电阻性负载,一种是电感性负载。
对于电阻性负载的计算公式:P=UI 对于日光灯负载的计算公式:P=UIcosф,其中日光灯负载的功率因数cosф=0.5。
电缆及电线的电流计算公式1、电线的载流量是这样计算的:对于1.5、2.5、4、6、10mm2的导线可将其截面积数乘以5倍。
对于16、25mm2的导线可将其截面积数乘以4倍。
对于35、50mm2的导线可将其截面积数乘以3倍。
对于70、95mm2 的导线可将其截面积数乘以2.5倍。
对于120、150、185mm2的导线可将其截面积数乘以2倍。
看你的开关是多少安的用上面的工式反算一下就可以了。
2、二点五下乘以九,往上减一顺号走。
三十五乘三点五,双双成组减点五。
条件有变加折算,高温九折铜升级。
穿管根数二三四,八七六折满载流。
说明:(1)本节口诀对各种绝缘线(橡皮和塑料绝缘线)的载流量(安全电流)不是直接指出,而是“截面乘上一定的倍数”来表示,通过心算而得。
由表5 3可以看出:倍数随截面的增大而减小。
“二点五下乘以九,往上减一顺号走”说的是2.5mm’及以下的各种截面铝芯绝缘线,其载流量约为截面数的9倍。
如2.5mm’导线,载流量为2.5×9=22.5(A)。
从4mm’及以上导线的载流量和截面数的倍数关系是顺着线号往上排,倍数逐次减l,即4×8、6×7、1 / 210×6、16×5、25×4。
“三十五乘三点五,双双成组减点五”,说的是35mm”的导线载流量为截面数的3.5倍,即35×3.5=122.5(A)。
从50mm’及以上的导线,其载流量与截面数之间的倍数关系变为两个两个线号成一组,倍数依次减0.5。
即50、70mm’导线的载流量为截面数的3倍;95、120mm”导线载流量是其截面积数的2.5倍,依次类推。
“条件有变加折算,高温九折铜升级”。
上述口诀是铝芯绝缘线、明敷在环境温度25℃的条件下而定的。
若铝芯绝缘线明敷在环境温度长期高于25℃的地区,导线载流量可按上述口诀计算方法算出,然后再打九折即可;当使用的不是铝线而是铜芯绝缘线,它的载流量要比同规格铝线略大一些,可按上述口诀方法算出比铝线加大一个线号的载流量。
电线电流负载计算口诀与常用数导线的载流量与导线截面有关,也与导线的材料、型号、敷设方法以及环境温度等有关,影响的因素较多,计算也较复杂。
我国常用导线标称截面(平方毫米)排列如下:1、1.5、2.5、4、6、10、16、25、35、50、70、95、120、150、185……一.铝芯绝缘导线载流量与截面的倍数关系口诀一:十下五;百上二;二五三五四三界;七零九五两倍半;穿管温度八九折;铜线升级算;裸线加一半说明:十下五就是十以下乘以五;百上二就是百以上乘以二;二五三五四三界就是二五乘以四,三五乘以三;七零九五两倍半就是七零和九五线都乘以二点五;穿管温度八九折就是随着温度的变化而变化,在算好的安全电流数上乘以零点八或零点九;铜线升级算就是在同截面铝芯线的基础上升一级,如二点五铜芯线就是在二点五铝芯线上升一级,则按四平方毫米铝芯线算.裸线加一半就是在原已算好的安全电流数基础上再加一半口诀二:二点五下乘以九,往上减一顺号走。
三十五乘三点五,双双成组减点五。
条件有变加折算,高温九折铜升级。
穿管根数二三四,八七六折满载流。
说明:(1)本节口诀对各种绝缘线(橡皮和塑料绝缘线)的载流量(安全电流)不是直接指出,而是“截面乘上一定的倍数”来表示,通过心算而得。
由表可以看出:倍数随截面的增大而减小。
(2)“二点五下乘以九,往上减一顺号走”说的是2.5mm’及以下的各种截面铝芯绝缘线,其载流量约为截面数的9倍。
如2.5mm’导线,载流量为2.5×9=22.5(A)。
从4mm’及以上导线的载流量和截面数的倍数关系是顺着线号往上排,倍数逐次减l,即4×8、6×7、10×6、16×5、25×4。
(3)“三十五乘三点五,双双成组减点五”,说的是35mm”的导线载流量为截面数的3.5倍,即35×3.5=122.5(A)。
从50mm’及以上的导线,其载流量与截面数之间的倍数关系变为两个两个线号成一组,倍数依次减0.5。
1、综述铜芯线的压降与其电阻有关,其电阻计算公式:20℃时:17.5÷截面积(平方毫米)=每千米电阻值(Ω)75℃时:21.7÷截面积(平方毫米)=每千米电阻值(Ω)其压降计算公式(按欧姆定律):V=R×A线损是与其使用的压降、电流有关。
其线损计算公式: P=V×AP-线损功率(瓦特)V-压降值(伏特)A-线电流(安培)2、铜芯线电源线电流计算法1平方毫米铜电源线的安全载流量--17A。
1.5平方毫米铜电源线的安全载流量--21A。
2.5平方毫米铜电源线的安全载流量--28A。
4平方毫米铜电源线的安全载流量--35A6平方毫米铜电源线的安全载流量--48A10平方毫米铜电源线的安全载流量--65A。
16平方毫米铜电源线的安全载流量--91A25平方毫米铜电源线的安全载流量--120A。
单相负荷按每千瓦4.5A(COS&=1),计算出电流后再选导线。
3、铜芯线与铝芯线的电流对比法2.5平方毫米铜芯线等于4平方毫米铝芯线4平方毫米铜芯线等于6平方毫米铝芯线6平方毫米铜芯线等于10平方毫米铝芯线<10平方毫米以下乘以五>即: 2.5平方毫米铜芯线=<4平方毫米铝芯线×5>20安培=4400千瓦;4平方毫米铜芯线=<6平方毫米铝芯线×5>30安培=6600千瓦;6平方毫米铜芯线=<10平方毫米铝芯线×5>50安培=11000千瓦土方法是铜芯线1个平方1KW,铝芯2个平方1KW.单位是平方毫米就是横截面积(平方毫米)电缆载流量根据铜芯/铝芯不同,铜芯你用2.5(平方毫米)就可以了其标准:0.75/1.0/1.5/2.5/4/6/10/16/25/35/50/70/95/120/150/185/240/300/400... 还有非我国标准如:2.0铝芯1平方最大载流量9A,铜芯1平方最大载流量13.5A二点五下乘以九,往上减一顺号走。
常用电流及导线计算(例解)第一章按功率计算电流的口诀之一1.用途:这是根据用电设备的功率(千瓦或千伏安)算出电流(安)的口诀。
电流的大小直接与功率有关,也与电压,相别,力率(又称功率因数)等有关。
一般有公式可供计算,由于工厂常用的都是380/220伏三相四线系统,因此,可以根据功率的大小直接算出电流。
2.口诀:低压380/220 伏系统每KW 的电流,安。
千瓦,电流,如何计算?电力加倍,电热加半。
1 单相千瓦,4 . 5 安。
2 单相3 8 0 ,电流两安半。
3.说明:口诀是以380/220V三相四线系统中的三相设备为准,计算每千瓦的安数。
对于某些单相或电压不同的单相设备,其每千瓦的安数.口诀中另外作了说明。
①这两句口诀中,电力专指电动机.在380V三相时(力率0.8左右),电动机每千瓦的电流约为2安.即将“千瓦数加一倍”(乘2)就是电流,安。
这电流也称电动机的额定电流.【例1】5.5 千瓦电动机按“电力加倍”算得电流为11 安。
【例2】40 千瓦水泵电动机按“电力加倍”算得电流为80 安。
电热是指用电阻加热的电阻炉等。
三相380V的电热设备,每千瓦的电流为1.5安.即将“千瓦数加一半”(乘1.5),就是电流,安。
【例1】3 千瓦电加热器按“电热加半”算得电流为4.5 安。
【例2】15 千瓦电阻炉按“电热加半”算得电流为23 安。
这口诀并不专指电热,对于照明也适用.虽然照明的灯泡是单相而不是三相,但对照明供电的三相四线干线仍属三相。
只要三相大体平衡也可以这样计算。
此外,以千伏安为单位的电器(如变压器或整流器)和以千乏为单位的移相电容器(提高力率用)也都适用。
即是说,这后半句虽然说的是电热,但包括所有以千伏安、千乏为单位的用电设备以及以千瓦为单位的电热和照明设备。
【例1】12 千瓦的三相(平衡时)照明干线按“电热加半”算得电流为18 安。
【例2】30 千伏安的整流器按“电热加半”算得电流为45安。
(指380V三相交流侧)【例3】320 千伏安的配电变压器按“电热加半”算得电流为480 安(指380/220 伏低压侧)。
【例4】100 千乏的移相电容器(380 伏三相)按“电热加半”算得电流为150 安。
②.在380/220伏三相四线系统中,单相设备的两条线,一条接相线而另一条接零线的(如照明设备)为单相220伏用电设备。
这种设备的力率大多为1,因此,口诀便直接说明“单相(每)千瓦4.5 安”。
计算时,只要“将千瓦数乘4.5”就是电流, 安。
同上面一样,它适用于所有以千伏安为单位的单相220伏用电设备,以及以千瓦为单位的电热及照明设备,而且也适用于220 伏的直流。
【例1】500伏安(0.5千伏安)的行灯变压器(220伏电源侧)按“单相(每)千瓦4.5 安”算得电流为2.3 安。
【例2】1000瓦投光灯按“单相千瓦、4.5 安”算得电流为4.5 安。
对于电压更低的单相,口诀中没有提到。
可以取220伏为标准,看电压降低多少,电流就反过来增大多少。
比如36伏电压,以220伏为标准来说,它降低到1/6,电流就应增大到6倍,即每千瓦的电流为6×4.5=27安。
比如36伏,60瓦的行灯每只电流为0.06×27=1.6安,5只便共有8安。
③在380/220伏三相四线系统中,单相设备的两条线都接到相线上,习惯上称为单相380伏用电设备(实际是接在两条相线上)。
这种设备当以千瓦为单位时,力率大多为1,口诀也直接说明:“单相380,电流两安半”。
它也包括以千伏安为单位的380 伏单相设备。
计算时,只要“将千瓦或千伏安数乘2.5 就是电流,安。
【例l】32 千瓦钼丝电阻炉接单相380 伏,按电流两安半算得电流为80 安。
【例2】2千伏安的行灯变压器,初级接单相380 伏,按电流两安半算得电流为5 安。
【例3】21千伏安的交流电焊变压器,初级接单相380伏,按电流两安半算得电流为53 安。
注1 :按“电力加倍”计算电流,与电动机铭牌上的电流有的有些误差,一般千瓦数较大的,算得的电流比铭牌上的略大些,而千瓦数较小的,算得的电流则比铭牌上的略小些,此外,还有一些影响电流大小的因素,不过,作为估算,影响并不大。
注2:计算电流时,当电流达十多安或几十安心上,则不必算到小数点以后,可以四舍五入成整数。
这样既简单又不影响实用,对于较小的电流也只要算到一位小数和即可。
第二章导体载流量的计算口诀1. 用途:各种导线的载流量(安全电流)通常可以从手册中查找。
但利用口诀再配合一些简单的心算,便可直接算出,不必查表。
导线的载流量与导线的载面有关,也与导线的材料(铝或铜),型号(绝缘线或裸线等),敷设方法(明敷或穿管等)以及环境温度(25度左右或更大)等有关,影响的因素较多,计算也较复杂。
1 0 下五,1 0 0 上二。
2 5 ,3 5 ,四三界。
7 0 ,9 5 ,两倍半。
1穿管温度,***折。
2裸线加一半。
3铜线升级算。
43.说明:口诀是以铝芯绝缘线,明敷在环境温度25度的条件为准。
若条件不同,口诀另有说明。
绝缘线包括各种型号的橡皮绝缘线或塑料绝缘线。
口诀对各种截面的载流量(电流,安)不是直接指出,而是“用截面乘上一定的倍数”,来表示。
为此,应当先知道导线截面积,(平方毫米)的排列1 1.5 2.5 4 6 10 16 25 35 50 7O l20 150 185......生产厂制造铝芯绝缘线的截面积通常从而2.5开始,铜芯绝缘线则从1 开始;裸铝线从16开始;裸铜线从10 开始。
①这口诀指出:铝芯绝缘线载流量,安,可以按截面数的多少倍来计算。
口诀中阿拉伯数码表示导线截面(平方毫米),汉字表示倍数。
把口诀的截面与倍数关系排列起来便如下:..10 16-25 35-50 70-95 120....五倍四倍三倍两倍半二倍现在再和口诀对照就更清楚了.原来“10下五”是指截面从10以下,载流量都是截面数的五倍。
“100上二”(读百上二),是指截面100以上,载流量都是截面数的二倍。
截面25与35是四倍和三倍的分界处.这就是“口诀25、35四三界”。
而截面70、95则为2.5倍。
从上面的排列,可以看出:除10以下及100以上之外,中间的导线截面是每两种规格属同一倍数。
下面以明敷铝芯绝缘线,环境温度为25度,举例说明:【例1】6平方毫米的,按10下五,算得载流量为30安。
【例2】150平方毫米的,按100上二,算得载流量为300安。
【例3】70平方毫米的,按70、95两2倍半,算得载流量为175安。
从上面的排列还可以看出,倍数随截面的增大而减小。
在倍数转变的交界处,误差稍大些。
比如截面25与35是四倍与三倍的分界处,25属四倍的范围,但靠近向三倍变化的一侧,它按口诀是四倍,即100安。
但实际不到四倍(按手册为97安)。
而35则相反,按口诀是三倍,即105安,实际是117安。
不过这对使用的影响并不大。
当然,若能胸中有数,在选择导线截面时,25的不让它满到100安,35的则可以略为超过105安便更准确了。
同样,2.5平方毫米的导线位置在五倍的最始(左)端,实际便不止五倍〈最大可达20安以上),不过为了减少导线内的电能损耗,通常都不用到这么大,手册中一般也只标12安。
②从这以下,口诀便是对条件改变的处理。
本句:穿管温度***折,是指若是穿管敷设(包括槽板等敷设,即导线加有保护套层,不明露的)按①计算后,再打八折(乘0.8)若环境温度超过25 度,应按①计算后,再打九折。
(乘0.9)。
关于环境温度,按规定是指夏天最热月的平均最高温度。
实际上,温度是变动的,一般情况下,它影响导体载流并不很大。
因此,只对某些高温车间或较热地区超过25 度较多时,才考虑打折扣。
还有一种情况是两种条件都改变(穿管又温度较高)。
则按①计算后打八折,再打九折。
或者简单地一次打七折计算(即0.8×0.9=0.72,约0.7)。
这也可以说是穿管温度,***折的意思。
例如铝芯绝缘线)10平方毫米的,穿管(八折)40安(10×5×0.8=40)高温(九折)45安(10×5×0.9=45安)。
穿管又高温(七折)35安(1O ×5×0.7=35)95平方毫米的,穿管(八折)190安(95×2.5×0.8=190)高温(九折),214安(95×2.5×0.9=213.8)穿管又高温(七折)。
166安(95×2.5×0.7=166.3)③对于裸铝线的载流量,口诀指出,裸线加一半,即按①中计算后再加一半(乘l.5)。
这是指同样截面的铝芯绝缘线与铝裸线比较,载流量可加大一半。
【例1】16 平方毫米的裸铝线,96 安(16 ×4 ×1.5 =96)高温,86安(16×4×1.5×0.9=86.4)【例2】35 平方毫米裸铝线,150 安(35×3×1.5=157.5)【例3】120平方毫米裸铝线,360安(120×2×1.5=360)④对于铜导线的载流量,口诀指出,铜线升级算。
即将铜导线的截面按截面排列顺序提升一级,再按相应的铝线条件计算。
【例一】35 平方的裸铜线25 度,升级为50 平方毫米,再按50 平方毫米裸铝线,25 度计算为225 安(50 ×3×1.5)【例二】16平方毫米铜绝缘线25度,按25平方毫米铝绝缘的相同条件,计算为100 安(25 ×4)【例三】95 平方毫米铜绝缘线25 度,穿管,按120 平方毫米铝绝缘线的相同条件,计算为192安(120×2×0.8)。