四川省招商引资政策
- 格式:docx
- 大小:36.07 KB
- 文档页数:11
自贡市人民政府办公室关于印发自贡市现有企业新上项目享受招商引资扶持政策认定办法的通知文章属性•【制定机关】自贡市人民政府办公室•【公布日期】2018.06.26•【字号】自府办发〔2018〕38号•【施行日期】2018.06.26•【效力等级】地方规范性文件•【时效性】现行有效•【主题分类】正文自贡市人民政府办公室关于印发自贡市现有企业新上项目享受招商引资扶持政策认定办法的通知自府办发〔2018〕38号各区、县人民政府,高新区管委会,市级各部门,有关单位:《自贡市现有企业新上项目享受招商引资扶持政策认定办法》已经市政府同意,现印发给你们,请认真贯彻执行。
自贡市人民政府办公室2018年6月26日自贡市现有企业新上项目享受招商引资扶持政策认定办法第一章总则第一条为进一步提高本地现有企业扩大生产的积极性,规范现有企业新上项目享受招商引资扶持政策认定工作,营造公平竞争的市场环境,结合自贡实际,特制定本办法。
第二条本办法所称现有企业是指工商注册、税收缴纳在自贡市行政区域内的企业,其在我市进行投资生产、研究开发和人才引进培育等活动,达到《自贡市重大招商引资引智项目25条扶持政策》(以下简称《25条扶持政策》)相应条件的,享受同等政策扶持。
房地产投资、基础设施等项目不适用本办法。
第三条现有企业新上项目享受招商引资扶持政策管理工作应遵循鼓励转型升级、实施动态管理、坚持公平公正、简化办事流程的原则。
第四条本办法由市发改委牵头实施,相关行业主管部门对企业认定涉及事项进行指导监督管理。
第二章机构和平台第五条成立全市现有企业新上项目享受招商引资扶持政策认定工作小组(以下称工作小组),由市发改委主要负责人担任工作小组组长。
成员单位由市发改委、市人才办、市政府农工办、市经济和信息化委、市科技局、市财政局、市商务局、市投资促进委、市金融工作局、市工商局、市国税局、市地税局组成。
工作小组下设办公室(设在市发改委)。
第六条工作小组办公室主要职责为:(一)受理现有企业新上项目享受招商引资扶持政策认定申请,形成认定意见,并提交市项目建设协调领导小组审议决定;(二)公示认定名单,核实处理异议事项,制发认定通知书;(三)协调、解决认定管理及相关政策落实中的重大问题;(四)依托重大项目报送系统,建设并管理“现有企业新上项目享受招商引资扶持政策工作平台”;(五)对享受扶持政策的现有企业组织开展核查,对发现的问题提出处理建议;(六)组织开展现有企业新上项目享受招商引资扶持政策宣传贯彻活动;(七)完成其他工作。
关于赴成都重庆招商引资工作方案按照市委办公室、市政府办公室《关于组织赴市外开展招商引资工作的通知》(以下简称《通知》)安排,现就招商引资第一组、第四组和第十一组赴成都、重庆等地招商引资工作提出以下工作方案:一、目的意义紧紧围绕市委、市政府提出转型跨越发展战略,加强与陇南籍在外企业家取得联系,与有实力的企业联络沟通,重点与有合作意向的企业对接洽谈,学习考察城市规划建设和旅游产业开发经验,注重发现招商引资新线索,注重加强陇南对外宣传,扩大陇南对外影响力,着力完成《通知》规定的招商引资工作任务。
二、时间安排初步定于11月10日至19日。
三、招商考察地点及线路安排(一)招商地点:四川省成都市,重庆市及其周边地区。
(二)线路及行程安排:1、11月10日中午三个组成员从武都出发,晚食宿文县;11月11日上午从文县出发赴四川省青川县,考察唐家河风景区旅游开发项目、宾馆建设项目和青溪古镇景点打造项目,晚食宿唐家河景区宾馆;2、11月12日上午从唐家河出发赴成都市,晚食宿成都市。
3、11月13日-18日,第一组与第四组考察成都市及其周边地区城市建设规划管理工作,与四川正梁集团对接武都区五星级园林酒店建设项目,活动结束后返回。
4、11月13日上午第十一组赴重庆晚食宿重庆,14日-18日开始考察重庆等地旅游产业开发企业,与重庆海丰建设集团等企业对接洽谈旅游产业开发项目,活动结束后返回。
四、招商考察内容第一组、第四组招商考察内容:考察成都等地城建企业及城市规划管理工作,宣传推介我市相关产业项目,与有合作意向的企业进行对接洽谈,与四川正梁集团对接武都区五星级园林酒店建设项目,力争签订正式合同。
第十一组招商考察内容:考察重庆等地旅游产业开发工作,宣传推介陇南旅游资源;与重庆海丰建设集团等企业对接洽谈旅游产业开发项目,力争达成合作意向或协议。
五、招商人员乘车安排第一组:市政协车辆乘坐人员:市政协主席市住建局副局长记者武都区政府车辆乘坐人员:武都区委常委常务副区长市住建局和武都区政府工作人员各1名第四组:武都区委车辆乘坐人员:市委常委武都区委书记武都区委工作人员和武都区住建局负责人各1名市规划局车辆乘坐人员:市规划局副局长武都区规划局负责人1名第十一组:市政府车辆乘坐人员:市政府副市长市政府办公室纪检组长市旅游局副局长六、组织协调本次招商考察活动由各组组长负责统筹组织,牵头单位负责做好组织服务协调工作。
四川省引进重大招商引资项目工作办法第一章总则第一条为了加大我省对外招商引资力度,吸引更多的重大招商引资项目,提高我省经济发展水平和竞争力,依据《四川省招商引资工作条例》等法律法规,制定本办法。
第二条本办法适用于我省引进的重大招商引资项目工作管理。
第三条重大招商引资项目,指投资额超过1亿元,对我省经济发展有重要推动作用,具有较高的示范引领作用和较大的溢出效应的项目。
第四条我省将积极加强对重大招商引资项目的宣传和推介,通过展览展示、媒体宣传、网络推广等方式全面推广我省优质招商环境和项目优势,吸引更多的国内外投资者关注和参与。
第五条重大招商引资项目的引进,应当坚守市场化原则,依法依规进行招标、拍卖等竞争性方式确定合作伙伴。
第二章重大招商引资项目的引进流程第六条重大招商引资项目的引进流程分为项目规划、项目推介、项目征集、合作洽谈、投资协议签署等五个阶段。
第七条项目规划阶段包括项目的初步调研、可行性研究、项目定位、项目需求确定,确保项目在征集阶段能够明确需求、明确目标。
第八条项目推介阶段,省级招商引资机构按照招商引资工作要求,对项目进行全面推介,包括拟投项目的介绍、项目所需资金、项目预期效果等内容。
同时,组织项目路演、投资者对接会等活动,向国内外投资者进行项目推介。
第九条项目征集阶段,省级招商引资机构按照征集规定,设立征集平台,接受国内外投资者的招商引资项目登记,对登记项目进行初步审核,确保项目符合省级招商引资政策和征集条件。
第十条合作洽谈阶段,省级招商引资机构会同有关部门按照合作协议要求,与项目申报人进行具体合作洽谈,包括项目投资额、股权结构、经营模式等具体事项。
第十一条投资协议签署阶段,省级招商引资机构会同相关部门,组织律师团队对投资协议进行评审,并协助项目申报人与投资者签署投资协议。
第三章重大招商引资项目的支持措施第十二条对于引进的重大招商引资项目,本省将给予政策、财税、土地、用能等方面的支持,具体包括但不限于:1.法律法规、政策支持:依法享受国家和省级有关招商引资的优惠政策。
四川省人民政府关于进一步做好利用外资工作的实施意见文章属性•【制定机关】四川省人民政府•【公布日期】2020.12.31•【字号】川府发〔2020〕28号•【施行日期】2020.12.31•【效力等级】地方规范性文件•【时效性】现行有效•【主题分类】外资利用正文四川省人民政府关于进一步做好利用外资工作的实施意见川府发〔2020〕28号各市(州)人民政府,省政府各部门、各直属机构,有关单位:为认真落实党中央、国务院关于稳外资工作的决策部署,深入贯彻《国务院关于积极有效利用外资推动经济高质量发展若干措施的通知》(国发〔2018〕19号)、《国务院关于进一步做好利用外资工作的意见》(国发〔2019〕23号)和《国务院办公厅关于进一步做好稳外贸稳外资工作的意见》(国办发〔2020〕28号)精神,充分发挥成渝地区双城经济圈建设吸引外商投资作用,扩大外资规模、优化外资结构、提升外资质量,培育我省开放合作和竞争新优势,积极推动构建新发展格局,提出如下实施意见。
一、加大对外开放力度(一)全面实施准入前国民待遇加负面清单管理。
严格落实《外商投资准入特别管理措施(负面清单)》,负面清单以外的领域,按照内外资一致原则,任何市(州)和部门(单位)不得单独针对外资准入进行限制。
〔省发展改革委、商务厅、省经济合作局等部门(单位)和各市(州)人民政府按职责分工负责〕(二)进一步拓宽利用外资领域。
认真执行国家关于取消或放宽服务业、制造业、采矿业、农业等领域外资准入限制政策,落实取消或放宽银行业、证券业、保险业和汽车等制造业企业外资股比限制等规定。
支持外商独资设立专用车、新能源汽车、商用车制造企业;支持中外合资乘用车企业的外方按规定转让或交易平均燃料消耗量与新能源汽车积分。
积极争取国家服务业扩大开放综合试点,全面深化服务贸易创新发展试点,扩大电信、教育、卫生、金融等重点领域开放。
深入推进外商投资股权投资企业试点,引导国际资本投向融资租赁、商业保理、小额贷款等领域。
邛崃市招商引资优惠政策2004-09-21 14:41:31 华夏经纬网为吸纳更多的项目、资金、先进技术在邛崃市境内投资,促进我市经济快速、持续、健康发展,按照国家有关政策、法规规定,结合我市实际,制定本若干优惠政策。
一、投资范畴第一条鼓励投资者在邛崃市境内投资项目、经商办企业,从事一切合法经营活动。
第二条项目投资遵循"政策宽松,收费从优,办事快捷,承诺兑现"的原则。
第三条凡到邛崃市境内投资项目,不分国籍、市内市外、不分单位和个人,可采取独资、合作、联营、联办、租赁、购买债券或企业产权转让等形式,以及投资者认为合适的其它任何合法方式。
第四条项目投资主要鼓励以下领域:1、高新技术产业、产品出口创汇企业;2、城市基础设施;3、旅游资源综合开发与利用;4、商业网点、市场建设;5、农业综合开发和农副产品深加工、农业产业化项目;6、国有企业改革;7、食品、医药、化工、机械、电子、信息、建材等生产性项目。
二、土地政策第五条凡在邛崃市境内投资项目,符合邛崃市土地利用总体规划,均可优先获得土地使用权。
第六条一般项目用地,可选择出让、租赁、作价出资等方式取得土地使用权。
项目属于城市基础设施用地和公益事业用地,国家重点扶持的能源、交通、水利等基础设施建设用地,可采用划拨方式取得土地使用权。
收费标准除补偿农户土地费用和缴上级部门费用外,地方办理手续收费从优。
第七条项目无论以何种方式占用土地,数量在50亩以内,总投资在8000万元(人民币)以上,从投资之日起,年入库税额均在800万元以上的,由市政府在5年内逐年按比例退还购置土地款。
第八条来邛投资项目用地单位自投产之日起每年亩平入库税额20万元以上的,由市政府在5年内逐年按比例退还购置土地款。
第九条凡在邛崃市境内的投资项目,优先安排用地指标计划,项目用地一律由政府统征后再提供给项目使用者,不直接对村组进行征地使用。
第十条项目用地在50亩以上的生产性企业,采用出让方式取得土地使用权,一次性缴纳土地出让金可优惠下浮20%。
为鼓励区内工业企业发展壮大,根据国家、省、市有关法律、法规和政策,结合成都高新技术产业开发区(以下简称高新区)实际,制定如下优惠政策。
一、鼓励范围符合高新区产业发展导向,由高新区税务机关直接征管,且注册经营期在10年以上、具有法人资格的工业企业(以下简称企业).二、优惠政策(一)区内企业可按照类别分别享受国家关于高新技术企业、外商投资企业、软件企业、集成电路企业和西部大开发等税收优惠政策以及四川省、成都市的有关优惠政策。
(二)鼓励企业上规模1、在区内实现年销售收入10亿元以上(含10亿元,下同)、税收年增长超过10%的大企业、大集团,按照当年对高新区贡献的70%给予扶持。
2、在区内实现年销售收入5亿元以上、税收年增长超过15%的龙头企业,按照当年对高新区贡献的65%给予扶持。
3、在区内实现年销售收入1亿元以上、税收年增长超过20%的优势企业,按照当年对高新区贡献的60%给予扶持。
4、在区内实现年销售收入2000万元以上或对高新区年贡献在40万元以上的企业,按照当年对高新区贡献的50%给予扶持。
5、为企业上规模作出突出贡献的企业法人代表,按照以下标准奖励。
(1)年销售收入超过10亿元、30亿元、50亿元、100亿元,且对高新区贡献1000万元以上的大企业、大集团,分别给予10万元、30万元、50万元和100万元的奖励。
(2)首次年销售收入突破5亿元且当年对高新区贡献500万元以上的行业龙头企业,奖励8万元;首次年销售收入突破3亿元且当年对高新区贡献300万元以上的优势企业,奖励5万元。
(3)企业新上市公开发行股票的,奖励10万元。
(4)年缴纳三税之和在100万元以上且对高新区贡献在40万元以上的企业,按照实际贡献的6%给予奖励,最高限额为150万元。
(三)鼓励企业技术改造1、经高新区管委会审定上报,列入国家、省、市资助的技改项目,高新区按规定给予贴息资助。
2、未列入国家、省、市资助,固定资产投资800万元以上的技改项目建成、且企业当年对高新区的贡献在50万元以上的,经认定后,按企业实际投入项目自有资金的2.5%给予补贴;申请银行贷款按规定用于技改项目的实施、且已与银行结清贷款利息的,给予固定资产贷款1年期同期利息40%的贴息补贴。
宜宾招商引资措施方案最新一、政策支持宜宾市鼓励各类企业引资入驻,对于产业项目提供一揽子优惠政策。
具体包括税收优惠、用地优惠、引资补贴等。
对于规模较大、技术先进、产业链完整的项目,还可以给予一定的政府补贴。
此外,对于引进的重大项目,可以提供定制化的优惠政策。
二、土地供应宜宾市政府通过扩大土地供应规模,提供充足的用地保障。
对于投资额度较大、带动就业较多的项目,优先提供土地支持。
并且,宜宾市政府支持土地二次开发,为企业提供更加灵活多样的土地使用方式。
三、人才引进宜宾市重视人才引进,设计了一系列政策来吸引高层次、高技能人才到宜宾创业就业。
对于认定的高层次人才和急需紧缺人才,可以提供一次性补贴、住房补贴等优惠待遇。
同时,宜宾市还建立了优秀人才紧急解决困难的机制,对于有困难的优秀人才提供帮扶和扶持。
四、市场开拓宜宾市鼓励企业走出去,开拓国内外市场。
对于企业参加国际国内展会、举办产品推介会和技术培训会等活动,宜宾市政府提供一定的经费支持。
并且,市政府还鼓励企业开展合资合作,提供相关的政府补贴。
五、服务保障宜宾市政府一直致力于提供优质高效的服务保障。
在项目筹备、审批、注册等方面,市政府成立了一支专业团队,提供全程的服务和指导。
对于特殊情况、特殊项目,市政府可以提供跟踪服务,协助企业解决问题。
六、安全保障宜宾市政府注重企业的安全保障。
对于投资项目涉及的环境、安全等方面的问题,市政府将加强监管,确保企业的安全发展。
并且,市政府还为企业提供法律援助和风险评估服务,帮助企业排除安全隐患。
总结起来,宜宾市最新的招商引资措施方案涵盖了政策、土地、人才、市场、服务和安全等多个方面,力求为各类企业提供优质高效的服务和保障。
相信这些措施的出台将进一步激发企业的投资热情,促进宜宾市经济的快速发展。
如果您有意投资宜宾市,不妨了解更多有关的招商引资政策,相信您将在宜宾市找到良好的投资机会。
成都市招商引资重大产业化项目认定标准一、前言在当今我国经济高速发展的背景下,城市发展已经成为一个焦点话题。
作为西部地区的中心城市,成都市一直以来都非常重视招商引资,力图通过引进重大产业化项目来推动经济的发展。
而随着国家政策的不断调整和经济形势的变化,成都市招商引资重大产业化项目认定标准也在不断完善,以适应经济的发展需求。
二、什么是重大产业化项目重大产业化项目是指规模大、技术先进、资源整合度高、产业链配套齐全、市场需求旺盛、对地方经济发展带动作用较强的产业项目。
这类项目在引资引进的过程中,对于当地经济的发展和产业的升级起到了至关重要的作用。
三、成都市招商引资重大产业化项目认定标准1. 项目规模- 项目的总投资额不低于人民币10亿元。
- 项目建设周期大于3年。
- 项目占地面积不低于100亩。
2. 技术先进- 项目拥有全球领先的生产技术或者核心关键技术。
- 项目具有自主知识产权或者核心专利技术。
3. 资源整合度高- 项目的产业链较长,产值链较全,涵盖了多个环节和领域。
- 项目在生产过程中可以有效地整合地方资源,最大程度地促进地方产业的优化和升级。
4. 产业链配套齐全- 项目涵盖了原材料采购、生产加工、产品销售等多个环节。
- 项目的产业链较为完整,对于当地产业的升级、配套产业的发展有着积极的推动作用。
5. 市场需求旺盛- 项目所生产的产品具有较大的市场需求量。
- 项目所生产的产品具有良好的市场前景,对于当地经济发展有着积极的促进作用。
6. 对地方经济发展带动作用较强- 项目在建设和运营过程中可以促进当地就业、增加税收、带动周边产业发展等。
- 项目对于当地经济的发展有着较强的带动作用,有利于提升当地经济的整体发展水平。
总结回顾:以上所提及的成都市招商引资重大产业化项目认定标准,是对于未来引资引进项目的一个重要依据。
这些标准从多个方面全面考虑了项目的规模、技术、资源整合度、产业链配套、市场需求和对地方经济的带动作用等方面,着眼于推动成都经济的高质量发展。
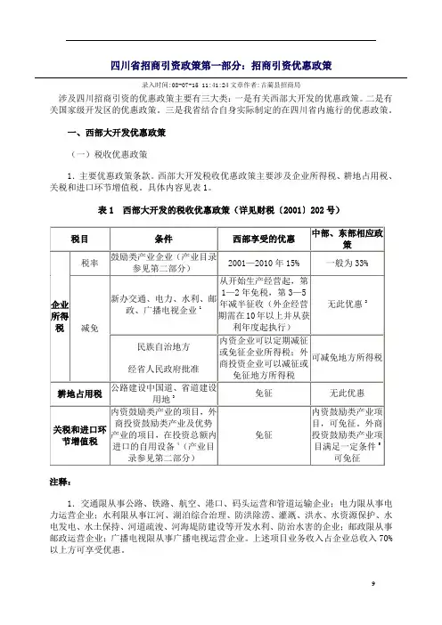
四川省招商引资政策第一部分:招商引资优惠政策录入时间:08-07-15 11:41:24文章作者:古蔺县招商局涉及四川招商引资的优惠政策主要有三大类:一是有关西部大开发的优惠政策。
二是有关国家级开发区的优惠政策。
三是我省结合自身实际制定的在四川省内施行的优惠政策。
一、西部大开发优惠政策(一)税收优惠政策1.主要优惠政策条款。
西部大开发税收优惠政策主要涉及企业所得税、耕地占用税、关税和进口环节增值税。
具体内容见表1。
表1 西部大开发的税收优惠政策(详见财税〔2001〕202号)注释:1.交通限从事公路、铁路、航空、港口、码头运营和管道运输企业;电力限从事电力运营企业;水利限从事江河、湖泊综合治理、防洪除涝、灌溉、洪水、水资源保护、水电发电、水土保持、河道疏浚、河海堤防建设等开发水利、防治水害的企业;邮政限从事邮政运营企业;广播电视限从事广播电视运营企业。
上述项目业务收入占企业总收入70%以上方可享受优惠。
2.中部、东部外商投资交通、电力、水利生产性项目,可按外商投资“生产性企业”的有关规定享受企业所得税减免优惠(详见表3)。
3.限公路线路、公路线路两侧边沟所占用耕地。
4.《国内投资项目不予免税的进口商品目录(2000年修订)》和《外商投资项目不予免税的进口商品目录》所列商品除外。
5.“一定条件”指产品全部直接出口或转让技术等(详见表4)。
中部地区外资优势产业项目,享受外资鼓励类产业项目的关税减免优惠(详见表4)。
2.与中东部地区的比较。
由上表可见,投资于西部的国家鼓励类产业(产业目录参见第二部分)和交通、电力、水利、邮政、广播电视基础产业的外来企业,其企业所得税税率较之中部、东部轻50%以上。
此外,在企业所得税、耕地占用税、关税及进口环节增值税的减免上也享受比中部、东部优惠的政策。
(二)土地优惠政策1.主要优惠政策条款。
国有荒山、荒地等未利用地依法出让给单位或个人进行造林、种草等生态建设的,可以减免土地出让金,土地使用权50年不变;达到出让合同约定的投资金额并符合生态建设条件的,土地使用权可以依法转让、出租、抵押;土地使用权期限届满后,可申请续期。
四川省人民政府办公厅关于印发《四川省国内招商引资统计制度实施方案》的通知文章属性•【制定机关】四川省人民政府•【公布日期】2009.10.10•【字号】•【施行日期】2009.10.10•【效力等级】地方规范性文件•【时效性】现行有效•【主题分类】商务综合规定正文四川省人民政府办公厅关于印发《四川省国内招商引资统计制度实施方案》的通知各市(州)人民政府:现将省统计局、省招商引资局制定的《四川省国内招商引资统计制度实施方案》印发你们,请严格遵照执行。
四川省人民政府办公厅二○○九年十月十日四川省国内招商引资统计制度实施方案为认真贯彻、细化落实《四川人民政府办公厅关于进一步加强和改进我省国内招商引资统计工作的通知》(川办函[2005]98号)文件精神,进一步加强我省国内招商引资统计工作,根据《中华人民共和国统计法》、国家统计局《部门统计调查项目管理办法》和《四川省统计管理条例》,结合我省国内招商引资工作实际,制定四川省国内招商引资统计制度实施方案。
一、适用范围本方案适用于全省各市(州)县(区、市)及各类园区引进国内企业在川投资项目的统计工作。
二、制定原则1、客观真实:项目统计坚持统一标准、统一口径,项目核查坚持经常化、制度化。
项目基础资料和资金到位依据真实可靠。
2、部门联动:国内招商引资统计工作,以各级招商引资部门为主,各级统计部门积极参与,联动开展,统计数据由双方共同发布。
3、属地化统计:凡在所辖行政区内实施的经济合作、招商引资项目,不论隶属关系如何,均按项目所在地原则在本行政区统计。
三、统计范围及口径(一)总投资额中合同引进域外(本行政区域外,下同)资金在500万元以上(含500万元),符合国家有关法律、法规和政策规定,签订了正式合同并已开始履约的国内合资、合作、独资或其他形式的投资类招商引资项目纳入统计。
(二)以投资企业或项目投资人原所在地域及投入资金的性质确定是否纳入统计范围。
域外投资企业或项目投资人在域内投入的非公共财政和非救济性资金纳入统计范围。
眉山市招商引资优惠政策①①/n725531/n733423/n743380/n744476/5940966.html,最后访问时间2011年8月23日。
一、财政政策■从2008年起,整合设立1.2亿元承接产业转移专项资金,以后按不低于市本级财政一般预算收入增长速度递增,主要用于支持鼓励类重大产业转移项目,对承接产业转移先进单位给予经费补助,对承接产业转移工作先进个人给予奖励。
■属“飞地工业”模式引进的企业产生的增值税和企业所得税地方所得部分,与企业原籍地政府合作的,双方按协商确定的比例分成;与大型企业合作的,按双方约定对企业给予财政奖励。
二、税收政策■全面落实国家对西部大开发的区域性产业税收优惠政策。
企业所得税优惠,按《中华人民共和国企业所得税法》、《中华人民共和国企业所得税实施条例》及《国务院关于实施企业所得税过渡优惠政策的通知》(国发[2007]39号)有关规定执行。
■对符合国家发展改革委《产业结构调整指导目录》中鼓励类产业项目为主营业务,且主营业务收入占企业总收入70%以上的转移企业,2010年前按15%的税率征收企业所得税。
■转移企业研究开发新产品、新技术、新工艺,在一个纳税年度实际发生的技术开发费用,未形成无形资产计入当期损益的,在按规定实行100%扣除基础上,允许再按当年实际发生额的50%加计扣除。
经省级认定的创新型转移企业,可参照前3年实际发生技术开发费的平均数,实行研发经费预提留列支,年终据实结算。
■转移企业符合条件的技术转让所得,在一个纳税年度内,不超过500万元的部分,免征所得税;超过500万元的部分,减半征收企业所得税。
■对符合国家政策规定的中小企业信用担保机构,免征3年营业税。
创业投资企业采取股权投资方式投资于未上市的中小高新技术企业2年以上的,可按其投资额的70%在股权持有满2年的当年抵扣该创业投资企业的应纳税所得额;当年不足抵扣的,可在以后纳税年度结转抵扣。
三、金融政策■鼓励金融机构为转移企业提供开户、结算、融资、财务管理等金融服务,引导金融机构根据企业需求开展业务创新,及时满足企业多元化的金融服务需求。
四川省人民政府印发关于扩大开放促进投资若干政策措施意见的通知【法规类别】机关工作综合规定【发文字号】川府发[2017]36号【发布部门】四川省政府【发布日期】2017.06.04【实施日期】2017.06.04【时效性】现行有效【效力级别】地方规范性文件四川省人民政府印发关于扩大开放促进投资若干政策措施意见的通知(川府发〔2017〕36号)各市(州)人民政府,省政府各部门、各直属机构:《关于扩大开放促进投资若干政策措施的意见》已经省政府同意,现印发你们,请结合实际认真贯彻落实。
四川省人民政府2017年6月4日关于扩大开放促进投资若干政策措施的意见为贯彻落实《国务院关于扩大对外开放积极利用外资若干措施的通知》(国发〔2017〕5号)精神,坚持权利平等、机会平等、规则平等,深入推进投资便利化改革,进一步提高吸引外资和招商引资的质量和水平,推动我省新一轮高水平全方位对外开放,努力走在西部全面开发开放最前列,全面建设内陆开放战略高地,打造西部投资首选地,现提出如下意见。
一、突出重点,进一步扩大开放领域(一)构建开放型经济新格局。
以开放发展理念为指导,抢抓四川融入“一带一路”建设和长江经济带建设机遇,以推进中国(四川)自由贸易试验区、四川天府新区建设为契机,持续开展供给侧结构性改革,全面落实国家放宽服务业、制造业、采矿业等领域外资准入政策,营造吸引境外和省外资金、技术、人才良好环境,积极承接境外和省外产业转移,全面提升对外开放水平。
(省发展改革委、商务厅牵头,省直相关部门按职责分工负责)(二)鼓励参与创新驱动发展战略。
鼓励外来资金参与四川系统推进全面创新改革试验,参与推进科技创新、金融创新、开放创新,享受相关优惠政策。
着力促进产业引领性强、技术含量高、市场前景好的战略性新兴产业、高端成长型产业、新兴先导型服务业、特色优势产业等优质项目来川落户,打造一批具有国际影响力、拥有自主知识产权的创新型企业和高端产业集群。
税目条件西部享受的优惠中部、东部相应政策税率鼓励类产业企业(产业目录参见第二部分)2001 —2010 年15% 一般为33%减免新办交通、电力、水利、邮政、广播电视企业1从开始生产经营起,第1—2 年免税,第3 —5年减半征收(外企经营期需在10年以上并从获利年度起执行)内资企业可以定期减征或免无此优惠2民族自治地方经省人民政府批准征企业所得税;外商投资企业可以减征或免可减免地方所得税四川省招商引资政策(第一部分招商引资优惠政策)填报时间:2009-02-15 责任单位:温江区和盛第一部分招商引资优惠政策涉及四川招商引资的优惠政策主要有三大类:一是有关西部大开发的优惠政策。
二是有关国家级开发区的优惠政策。
三是我省结合自身实际制定的在四川省内施行的优惠政策。
、西部大开发优惠政策(一)税收优惠政策1.主要优惠政策条款。
西部大开发税收优惠政策主要涉及企业所得税、耕地占用税、关税和进口环节增值税。
具体内容见表1表1 西部大开发的税收优惠政策(详见财税〔2001 〕202号)征地方所得税耕地占用税关税和进口环节增值税公路建设中国道、省道建设用地3内资鼓励类产业的项目,外商投资鼓励类产业及优势产业的项目,在投资总额内进口的自用设备4免征免征无此优惠内资鼓励类产业项目可免征。
外商投资鼓励类产业注释:1•交通限从事公路、铁路、航空、港口、码头运营和管道运输企业;电力限从事电力运营企业;水利限从事江河、湖泊综合治理、防洪除涝、灌溉、洪水、水资源保护、水电发电、水土保持、河道疏浚、河海堤防建设等开发水利、防治水害的企业;邮政限从事邮政运营企业;广播电视限从事广播电视运营企业。
上述项目业务收入占企业总收入70%以上方可享受优惠。
2•中部、东部外商投资交通、电力、水利生产性项目,可按外商投资生产性企业”的有关规定享受企业所得税减免优惠(详见表 3 )。
3•限公路线路、公路线路两侧边沟所占用耕地。
4 .〈〈国内投资项目不予免税的进口商品目录(2000年修订)》和〈〈外商投资项目不予免税的进口商品目录》所列商品除外。
成都市人民政府关于印发成都市规范招商引资工作暂行办法的通知文章属性•【制定机关】成都市人民政府•【公布日期】2005.10.26•【字号】•【施行日期】2005.10.26•【效力等级】地方规范性文件•【时效性】失效•【主题分类】外资利用正文成都市人民政府关于印发成都市规范招商引资工作暂行办法的通知各区(市)县政府,市政府各部门:《成都市规范招商引资工作暂行办法》已经2005年10月10日市政府第56次常务会议讨论通过,现印发你们,请遵照执行。
二00五年十月二十六日成都市规范招商引资工作暂行办法第一条(目的)为促进我市开放型经济健康发展,形成有序竞争的招商引资工作局面,增强招商引资工作实效,依据有关法律法规,特制定本办法。
第二条(适用范围)本办法适用于各区(市)县人民政府、成都高新技术开发区管委会、成都经济技术开发区管委会和市政府各部门的招商引资工作。
本办法所指招商引资项目,包括利用境外资金项目和利用市外境内资金项目;所指重大项目,包括符合《成都市工业重大产业化项目管理暂行办法》和《成都市利用外资重大项目工作制度》相关条件的招商引资项目。
第三条(原则)全市招商引资工作,应树立规划意识、环保意识、土地集约利用意识、市场化配置资源意识和历史文化保护意识,坚持突出重点、发挥比较优势的原则,大力发展循环经济,对重大项目实行统一领导和联合促进,促进全市形成各具特色、错位发展、开放有序的产业集中发展格局。
第四条(准入条件)各区(市)县、开发区要按照《成都市工业发展布局规划纲要(2003年-2020年)》、《成都市工业集中发展区项目用地投资定额标准(试行)》和《成都市城市工业用地分类及工业项目建筑规划管理暂行技术规定》的要求,依据本区域特色产业定位,制订本开发区、工业集中发展区各行业领域的单位产出规模、技术要求、环保标准等具体的项目准入条件,报市对外开放领导小组办公室备案。
第五条(项目报告制度)凡符合重大项目条件的招商引资项目,在获得第一手项目信息时,或洽谈达成初步意向后,有关招商单位应及时向市对外开放领导小组办公室书面报告项目情况,并纳入全市重大招商引资信息数据库进行规范管理。
德阳市人民政府办公室关于印发《德阳市招商引资优惠政策(试行)》的通知正文:----------------------------------------------------------------------------------------------------------------------------------------------------德阳市人民政府办公室关于印发《德阳市招商引资优惠政策(试行)》的通知各县(市、区)人民政府、德阳经济技术开发区管委会、德阳高新技术产业开发区管委会,市级有关部门:《德阳市招商引资优惠政策(试行)》已经市政府八届五十次常务会议审议通过,现印发给你们,请遵照执行。
德阳市人民政府办公室2019年3月26日德阳市招商引资优惠政策(试行)为深入贯彻落实省委十一届三次、四次全会和市委八届七次、八次全会精神,进一步扩大对内对外开放,鼓励和吸引外来投资者到我市投资兴业,根据《国务院关于积极有效利用外资推动经济高质量发展若干措施的通知》(国发〔2018〕19号)和《四川省人民政府关于扩大开放促进投资若干政策措施意见的通知》(川府发〔2017〕36号)精神,结合我市实际,特制定以下政策。
一、适用范围符合我市产业发展规划和土地总体规划,工商注册和税务征管关系及统计关系在我市行政区域内,达到承接地投资总额下限、亩平投资强度和亩平税收强度要求,有健全的财务制度、具有独立法人资格、实行独立核算,且承诺10年内不迁离注册地(即办公地址)、不改变在我市纳税义务、不减少注册资本的新引进企业或机构(不含建筑、房地产项目,以下统称招商引资项目)。
本地企业新增投资同等享受本优惠政策。
二、土地支持政策第一条用地指标支持。
全面保障招商引资项目用地需求。
对市委、市政府决定的重大工业项目,符合产业规划的,给予市级工业用地“土地池”用地指标支持,其中:单体总投资30-50亿元的重大工业项目所需用地计划,市级配套30%,项目承接地配套70%;单体总投资50-100亿元的重大工业项目所需用地计划,市级和项目承接地各配套50%;单体总投资100亿元以上的重大工业项目所需用地计划,市级配套70%,项目承接地配套30%;列入省100个重点推进项目用地计划除省级配套外,其余部分由承接地配套,承接地不足部分可申请市级给予配套支持。
四川省招商引资政策(第一部分招商引资优惠政策) 填报时间: 2009-02-15 责任单位:温江区和盛
的项目,在投资总额内进口的
自用设备4
(产业目录参见第二部分)
外商投资鼓励类产
业项目满足一定条
件5可免征
注释:
1.交通限从事公路、铁路、航空、港口、码头运营和管道运输企业;电力限从事电力运营企业;水利限从事江河、湖泊综合治理、防洪除涝、灌溉、洪水、水资源保护、水电发电、水土保持、河道疏浚、河海堤防建设等开发水利、防治水害的企业;邮政限从事邮政运营企业;广播电视限从事广播电视运营企业。
上述项目业务收入占企业总收入70%以上方可享受优惠。
2.中部、东部外商投资交通、电力、水利生产性项目,可按外商投资“生产性企业”的有关规定享
受企业所得税减免优惠(详见表3)。
3.限公路线路、公路线路两侧边沟所占用耕地。
4.《国内投资项目不予免税的进口商品目录(2000年修订)》和《外商投资项目不予免税的进口
商品目录》所列商品除外。
5.“一定条件”指产品全部直接出口或转让技术等(详见表4)。
中部地区外资优势产业项目,享受外资鼓励类产业项目的关税减免优惠(详见表4)。
2.与中东部地区的比较。
由上表可见,投资于西部的国家鼓励类产业(产业目录参见第二部分)和交通、电力、水利、邮政、广播电视基础产业的外来企业,其企业所得税税率较之中部、东部轻50%以上。
此外,在企业所得税、耕地占用税、关税及进口环节增值税的减免上也享受比中部、东部优惠的
政策。
(二)土地优惠政策
1.主要优惠政策条款。
国有荒山、荒地等未利用地依法出让给单位或个人进行造林、种草等生态建设的,可以减免土地出让金,土地使用权50年不变;达到出让合同约定的投资金额并符合生态建设条件的,土地使用权可以依法转让、出租、抵押;土地使用权期限届满后,可申请续期。
2.与中东部的比较。
以上优惠是国家对西部地区的专项扶持政策,中东部地区省市不享受。
(三)矿产资源优惠政策。
1.主要优惠政策条款。
(1)勘查、开采矿产资源符合下列条件的,可以申请减免探矿权使用费、采矿权使用费:富铁矿、优质锰矿、铬铁矿、铜、钾盐、铂族金属、地下水等矿产资源勘查、开发,大中型矿山企业为寻找接替资源申请的勘查、开发。
两项费用在勘查或矿山投产第1年免缴,第2至第3年减缴50%,第4至第7年减缴25%(开采矿山的,闭坑当年可以免缴)。
(2)探矿后依法开采的,允许将勘查费用计入递延资产,在开采阶段分期摊销。
(3)外商从事非油气矿产资源勘查开采,享受免缴探矿权、采矿权使用费1年,减半缴纳探矿权、采矿权使用费2年的政策。
外商从事《外商投资产业指导目录》中鼓励类非油气矿产资源开采,享受免
缴矿产资源补偿费5年的政策。
2.与中东部的比较。
以上优惠是国家对西部地区的专项扶持政策,中东部地区省市不享受。
(四)放宽利用外资条件。
1.主要优惠政策条款。
(1)将外商对银行、商业零售企业投资的试点,中外合资外贸公司的试点扩大到西部地区中心城市(直辖市、省会城市和自治区首府城市)。
对外资在西部地区经营人民币业务、设立保险机构、兴办中外合资旅行社、会计师事务所、律师事务所等予以一定优惠(详见国办发〔2001〕73号第39条)。
(2)对外商投资西部地区商业项目,经营年限可放宽至40年;对外商投资西部对外贸易公司项目,
注册资本可放宽至3000万元。
(3)对外商投资西部地区基础设施和优势产业项目,适当放宽国内银行提供固定资产投资人民币贷款的比例,中外合资合作项目一般放宽到中方出资比例的120%,外商独资项目扩大到外方注册资本的100%。
对满足一定条件的鼓励类项目(参见第二部分及国办发〔2001〕73号第43条),可不受
上述比例限制。
2.与中东部的比较。
中东部地区已有外商对银行业、零售业等投资的试点,允许在西部地区进行相应的试点是加快西部
地区开放步伐,对中东部地区的跟进。
1.主要优惠政策条款。
在工商行政管理机关登记注册的法人或者非法人,包括外商投资企业、外商办事机构和代表处等都可作为探矿权申请人。
外商在我省投资勘查开采矿产资源,按照有关规定享受
以下优惠政策:
(1)在少数民族自治地区勘查开采矿产资源的探矿权、采矿权使用费,前两年免缴,第3年至第
5年减半缴纳。
(2)开采《外商投资产业指导目录》中鼓励类矿产资源的,免缴5年矿产资源补偿费;综合开采共伴生矿产资源的,开采的共伴生矿产品减半缴纳矿产资源补偿费;利用尾矿的,免缴矿产资源补偿费。
(3)采用先进技术使国内现有技术难以开发利用的矿产资源得到综合利用的和使开采回采率、选矿回收率、综合利用率高于国内同类企业水平的,前3年减半缴纳矿产资源补偿费;高于国内同类企业
水平多采出的矿产品,免缴矿产资源补偿费。
(4)外商投资矿山企业,因不可抗力引起年度亏损,可申请减缴50%以下的矿产资源补偿费或延
期缴纳亏损年度的矿产资源补偿费。
(5)在划定的勘查区域内,探明可供开采的矿产资源的地质勘查费用,可作为递延资产从矿山进
入商业性开采后的第1年起,
(6)自矿山进入商业性开采阶段,经企业申请,税务机关批准,可实施固定资产加速折旧。
(7)勘查矿产资源所需临时用地,免缴场地使用费。
2.与省外的比较。
以上鼓励外商投资勘查开采矿产资源的优惠政策,经四川省人民代表大会审议通过,纳入了2001年颁布的《四川省鼓励外商投资勘查开采矿产资源条例》。
这种以法定形式提供矿
产资源勘查开采优惠的方式在全国尚不多。
(二)投资保障及其他优惠政策。
1.1999年2月,我省制订了《涉及外商投资企业收费项目明白卡》(下称《明白卡》),列明外商投资企业应予缴纳的收费项目和收费标准。
凡未经审批,不得擅自在《明白卡》所列项目之外设立收费项目或扩大收费范围、提高收费标准。
加入WTO后,我省进一步规范涉企收费行为,由省财政厅和省物价局每年公布涉企收费目录。
凡未列入目录的收费,公民、法人和其他组织有权拒缴。
2.对损害经济发展软环境的行为建立了责任追究制度。
对不依法行政、行政不作为、行政乱作为
的违法违纪人员实施纪律处分,涉嫌犯罪的,移送司法机关依法处理。
我省还成立了“四川省外来企业投诉中心”和“四川省台商投诉中心”,专门负责、协调解决外来投资者投诉事务,维护外来投资者的合法权
益(联系电话见附件2)。
3.台湾同胞投资者在我省投资总额在500万美元以上的生产型项目,经批准可降低其注册资产与
总投资的比例。
4.为加大基础设施建设力度,我省还出台了“四川省重点公路、航道、码头、车站建设用地免征耕地占用税”的税收优惠政策(详见川府发〔2001〕18号)。