幕墙施工技术交底记录大全
- 格式:doc
- 大小:27.77 KB
- 文档页数:13
铝板幕墙技术交底记录背景介绍在现代建筑中,幕墙系统应用越来越广泛,逐渐成为建筑结构的一个重要组成部分。
其中,铝板幕墙是一种比较常见的幕墙形式。
其通过在建筑外墙表面铺设铝板,增加了建筑的美观性和整体性。
本文将对铝板幕墙的施工技术进行交底记录。
设计要求1.根据建筑的外观和风格进行铝板幕墙的设计。
2.铝板幕墙的面积和数量应符合建筑结构和规定。
3.铝板幕墙应采用防火、防水材料。
材料选择1.铝板:使用质量和厚度稳定的3000系列或5000系列铝板。
2.支架:使用镀锌钢管或铝合金支架。
3.隔热层:根据设计要求选用恰当的隔热材料。
4.密封胶:使用硅酮密封材料或有机硅密封材料。
施工流程1.确定施工方案:根据幕墙设计图纸制定详细的施工方案,包括施工顺序、支架fixing点和钢架的位置、铝板的尺寸和厚度、密封胶的种类等。
2.加工铝板:按照尺寸要求在工厂进行铝板的切割和折弯加工,以确保铝板的精度和质量。
3.安装支架:安装钢架支架,按照设计要求和制图要求定位支架fixed点、调整水平和垂直度。
并进行安全检查。
4.安装隔热层:根据设计要求安装隔热材料,避免钢架和铝板直接接触,减少能量传递和热量流失。
5.安装铝板:按照铝板铺设图纸要求进行铝板的铺设,与钢架连接固定。
检查安装位置和精度,保证铝板与钢架之间的距离均匀6.进行胶条密封:在铝板与钢架的连接处添加并压缩密封胶条,确保幕墙的密封性能和防水性能。
7.完成施工:检查铝板和支架间是否有螺丝露出,将铝板的表面进行整理和清洁,以保证铝板幕墙施工质量的整体性。
安全注意事项1.施工过程中要确保人员安全,个人防护措施要到位,如穿戴好安全鞋,佩戴安全帽等。
2.在施工现场建立明显警示标志,禁止未经过培训和没有证明的人员接近施工现场。
3.检查钢架、铝板等材料是否有锋利边角,如有要进行处理,保证安全施工。
4.在进行铝板幕墙安装时,严格执行规范要求,对于构件与铝板的连接等,要确保固定牢固。
本文针对铝板幕墙的技术交底进行了详细的介绍。
玻璃幕墙施工技术交底记录
背景
本次施工是在某高层商业建筑中对幕墙进行改造升级,原幕墙存在一些老化和渗漏问题。
本次施工目的是为了使幕墙更稳定、更安全、更美观。
施工内容
1. 原幕墙的拆除工作:首先需要对原有的幕墙进行拆除,包括外墙的玻璃、铝板、角码等。
2. 工艺处理工作:在幕墙的处理中,需要有工艺工作处理。
对于隔热、隔音、防水等工作都需要进行处理,以保证施工后的幕墙稳定且不会出现渗漏问题。
3. 新幕墙的安装:拆除了原有幕墙之后,需要安装新的幕墙。
在这个过程中需要使用钢结构来支撑幕墙,然后再进行铝板和玻璃的安装工作。
难点
1. 钢结构的处理:钢结构需要按照幕墙的尺寸和形状进行制作和安装,且需要注意焊接的质量。
2. 玻璃的安装:玻璃的安装是整个幕墙施工的难点。
在这个过程中,需要对玻璃的尺寸和规格进行精确测量,并根据所量出的尺寸和规格来行安装玻璃。
安全措施
1. 施工期间需要进行高空作业,因此需要穿戴防护装备,包括安全带、安全帽、安全绳、防滑鞋等。
2. 需要对施工现场进行严格的警示标识,防止行人误入危险区域。
3. 对于施工人员需要定期的进行安全教育和培训,保障安全施工。
以上为玻璃幕墙施工技术交底记录。
在施工过程中,我们会按照所制定的施工方案进行施工,并严格按照要求进行监督和检验,确保幕墙的安全、稳定和美观。
一【2 】玻璃幕墙技巧交底记载一. 施工工艺(幕墙)1. 加工制造:A. (1).幕墙在加工前应对设计施工图进行卖力的校核,并对已建建筑物的主体构造进行复测,按现实尺寸调剂幕墙并经设计单位赞成后方可加工组装.(2).用于加工的幕墙构件的装备.机具应使产品达到幕墙构件加工请求,量具按期进行检测.(3).严禁运用过时的耐侯硅酮密封胶.B.加工精度(1).幕墙构造杆件截料前应进行校直调剂.(2).幕墙构造杆件截料长度尺寸的许可误差,竖杆±1.0mm,横杆±0.5mm.(3).截料端头不应有显著加工变形,毛刺不大于0.2mm.(4).孔位许可误差为±0.5mm;孔距许可误差为±0.5mm;累计误差不大于±1.0mm.(5).螺纹孔的加工应相符设计请求.(6).各类构配件尺寸应相符规范请求.二.幕墙安装A. 安装施工预备(1).构件搬运.吊装时不得碰撞和毁伤.(2).构件应按品种和规格堆放在特种架子或垫子上;在室外堆放时,应采用破坏措施.(3).构件安装前应进行磨练与校订;构件应平直.规方,不得有变形和刮痕,不及格的构件不得运用.(4).构件进行钻空.装配接头芯管,安装衔接附件等帮助加工时,其加工地位尺寸应精确.(5).玻璃幕墙与主体构造衔接的锚固件,应在主体构造施工完成,混凝土其强度达到请求后方可进行.锚固件应稳固.地位精确,锚固件的标高误差不应大于10mm,锚固件的地位与设计误差不应大于20mm.B. 施工工序(1)工艺流程磨练.分类堆放构件———测量放线———楼层紧固件安装———安装固定支座(竖杆)并抄平.调剂———安装固定支座(横杆)一——安装玻璃密封条.卡———安装玻璃———打耐候胶密封———清扫———验收.交工(2)测量放线主龙骨(竖杆)因为与主体构造锚固,所以地位必须精确,次龙骨(横杆)以竖杆为依托,在竖杆布置完毕后再安装,所以对横杆的弹线可以推落后行.在工作层上放出x.y轴线,用经纬仪定出轴线.再根据各层轴线定出预埋件的地位,并用经纬仪垂直逐层校核,再定各层衔接件的外边线,以便于与主龙骨衔接.放线停止,必须树立自检.互检与专业人员复验轨制.(3).安装主.次龙骨固定办法为将骨架竖杆型钢衔接件与预埋铁件依弹线地位焊牢,在焊接时要留意焊缝的高度.长度及焊条型号必须相符焊接规范请求.主龙骨安装完毕一根后,必须用程度仪进行调平.固定.将横杆穿插在一穿插件上,后将横杆两头与穿插件固定,并保证反正杆间有一渺小间隙便于温度变化伸缩.穿插件用螺栓与竖杆固定.横.竖杆安装必须相符以下请求:a.立柱与衔接件衔接,衔接件与主体构造与预埋件衔接,应按立轴轴线前后误差不大于2mm.阁下误差不大于3mm.立杆衔接件标高误差不大于3mm调剂.固定. 相临两根立杆衔接件标高误差不大于3mm,同层立柱衔接件标高误差不大于5mm,相临两根立柱距离误差不大于2mm. 立柱安装就位应实时调剂.固定,暂时固定螺栓在紧固后应实时拆除.b.横杆(次龙骨)两头的衔接件以及弹性橡胶垫,应安装稳固接缝周密,应精确安装在立杆的预定地位.相临两根立杆的程度标高误差不大于1mm.同层程度标高误差:当一副幕墙宽度≤35m时,不应大于5 mm;当宽度≥35m时,不应大于7mm.横杆的程度标高应与立柱的嵌玻璃凹槽一致,其表面高下差不大于1mm.统一层横杆应由下而上安装,安装完一层应实时检讨.调剂.固定.c.玻璃幕墙其他重要附件安装应相符以下请求:Ⅰ.有热工请求的幕墙,保温部分宜从内向外安装.当采用内衬板时,周围应套弹性橡胶密封条,内衬板与构件接缝应周密;内衬板就位后,应进行密封处理.Ⅱ.固定防火保温材料用铆钉固定,防火保温层应平整,拼接处不留裂痕.Ⅲ.要做好避雷措施,留意与避雷网的衔接.Ⅳ.现场焊接或高强螺栓紧固的构件固定后,应实时进行防锈处理.玻璃幕墙中与铝合金接触的螺栓及金属配件应采用不锈钢及轻金属成品.(4).安装玻璃因在临盆成型时已将玻璃固定的凹槽同全部截面一次积存成型,故玻璃安装同铝合金窗安装.立柱安装玻璃时,先在内侧按上铝合金压条,然后将玻璃放入凹槽内,再用密封材料密封.横杆装配玻璃与立柱在构造上不同,横杆支持玻璃的部分成竖直,要清除因密封不严流入凹槽内的积水,外侧需用一条盖板封住.安装时需鄙人框塞垫两块橡胶定位块,其宽度与槽口宽度雷同,长度不小于100mm.然后嵌入内胶条,安装玻璃嵌入外胶条.玻璃幕墙周围与主体构造之间的裂痕,运用防火.保温材料堵塞,表里表面用密封胶中断封闭,保证接缝周密不透水三.质量请求1. 玻璃幕墙与铝合金门窗及其附件应相符设计请求及有关标准划定.2. 玻璃幕墙与铝合金门窗安装必须稳固,预埋件的数目.地位.衔接办法及防腐处理必须相符划定.3. 玻璃幕墙的焊缝高度.长度应经由过程盘算磨练(本工程焊缝高度为6mm).4. 玻璃幕墙及铝合金门窗与墙体的裂痕应嵌填饱满密实,表面平整滑腻.无裂痕,且要相符设计及有关规范请求.5. 表面应干净.无划痕.碰伤.锈蚀;涂胶表面滑腻平整.厚度平均,无气孔.6. 铝合金安装许可误差项次项目许可误差(mm)1 门窗框对角线长度差≤2000mm 2 mm>2000mm 3 mm2 平开窗窗扇与框搭接宽度差 1 mm3 同樘门窗相邻扇的横端角高度差 2 mm4 门窗框正.侧面的垂直度 2 mm5 门窗框的程度度 1.5 mm6 门窗横框标高 5 mm7. 幕墙全体外露金属件,从任何角度看均应外表平整,不许可有任何小的变形.波浪.紧固件的凹进或凸起.8. 玻璃安装时,其边缘与龙骨必须保持间隙,使高低.阁下各边闲暇均有保证.同时要防止污染玻璃,特别是镀锌一面. 安装好的玻璃表面应平整,不得消失翘曲现象.9. 在与砌体.混凝土表面接触的金属件,必须做防护处理.10. 幕墙安装许可误差项次项目许可误差mm1 幕墙垂直度幕墙高度小于30m 10 mm幕墙高度大于30m 15 mm2 竖向构件直线度 3 mm3 横向构件程度度小于2000mm 2 mm大于2000mm 3 mm4 同高度相临两根横向构件高度差 1 mm5 幕墙横向构件程度度幅度不大于35m 5 mm幅度大于35m 7 mm6 分隔框对角线差对角线长小于2000mm 3 mm对角线大于2000mm 3.5 mm11.各分项工程施工时必须做样板,经各方验收达到请求后方可大面积施工.四.安全方面安装幕墙的施工对象运用前应进行严厉的检讨,及格后方可运用;施工人员要佩带安全帽.安全带等防护对象;现场焊接时,在焊件下方设接火斗;不准消失乱接电.闸箱无破坏措施.拖地线.一闸多用现象;留意高空坠落,经常检讨电线.电动对象有无漏电现象. 施工技巧负责人交底人接收人日期二质量技巧交底工程名称分部工程建筑装潢装修分项工程名称:玻璃幕墙(预埋.龙骨安装)交底内容:1. 立柱应先与衔接件衔接,然后衔接件再与主体预埋件衔接,并进行调剂和实时固定.2. 立柱安装误差不得积聚,且开启窗处为正公役.3. 立柱与衔接件(支座)接触面之间必须加防腐隔离柔性垫片.4. 上.下立柱之间应留有不小于15mm的裂痕,闭口型材可采用长度不小于250mm的芯柱衔接,芯柱与立柱应慎密合营.5. 立柱先辈行预装,立柱按误差请求初步定位后,应进行自检;对不及格的应进行调校修改.自检及格后,需报质检人员进行抽检,抽检及格后才能将衔接件正式焊接稳固,焊缝地位及请求按设计图纸,焊缝高度不小于7mm,焊接质量应相符现行国度标准《钢构造工程施工质量验收规范》.6. 焊接完毕后应进行二次复核.相邻两根立柱安装标高误差不应大于3mm,同层立柱的最大标高误差不应大于5mm;相邻两根立柱固定点的距离误差不应大于2mm.7. 立柱安装稳固后,必须取掉落上.下两根立柱之间用于定位伸缩缝的标准块,并在伸缩缝处打密封胶.8. 横梁安装必须在土建功课完成及立柱安装落后行,自上而下进行安装;同层自下而上安装,当安装完一层高度时,应进行检讨.调剂.校订.固定,使其相符质量请求.9. 应按设计请求安装横梁,横梁与立柱接缝处打与立柱.横梁色彩邻近的密封胶.10. 横梁两头与立柱衔接处应加弹性橡胶垫,弹性橡胶垫应有20%—35%的紧缩性,以顺应和清除横向温度变形的请求.11. 统一根横梁两头或相邻两根横梁的程度标高误差不应大于1mm.同层标高误差,当一幅幕墙宽度不大于35m时,不应大于5mm;当一幅幕墙宽度大于35m时,不应大于7mm.交底人:年月日接底人:年月日质量技巧交底工程名称分部工程建筑装潢装修分项工程名称:玻璃幕墙(玻璃板块.面板的加工.制造及安装)交底内容:1. 钢化和夹丝玻璃都不许可在现场切割,而应按设计尺寸在工场进行;玻璃切割.钻孔.磨边等加工工序应在钢化进步行.2. 玻璃切割后,边缘不应有显著的缺点,经切割后的玻璃,应进行边缘处理(倒棱.倒角.磨边),以防止应力分散而产生决裂.3. 中空玻璃.圆弧玻璃等特别玻璃应由专业厂家进行加工.玻璃面板的品种.规格与色彩应与设计请求相符,整幅玻璃的光彩应平均,有较大出入或镀膜脱落的应实时更新.4. 玻璃加工应在专用的工作平台长进行,工作台表面应平整,并有玻璃破坏装配;加工后的玻璃要合理堆放,并做好标记,注明所用工程名称.尺寸.数目等.5. 玻璃组件在安装前应对玻璃及周围的铝框进行干净,保证耐候胶的打胶质量;安装前玻璃的镀膜面应粘贴破坏膜,完工验收前揭去.热反射玻璃安装应将镀膜面朝向室内.非镀膜面朝向室外.6. 面板在安装时应留意破坏,避免碰撞.毁伤或跌落;当面板面积过大或重量较重时,可采用机械安装.7. 幕墙镶嵌时,插入槽口的合营尺寸应按《玻璃幕墙工程技巧规范》(JGJ102-2003)中的有关划定进行校核.隐框.半隐框玻璃幕墙组装许可误差及检讨办法也应相符《玻璃幕墙工程技巧规范》(JGJ102-2003)中的有关划定.8. 玻璃与构件不得直接接触,玻璃周围与构件槽口应保持必定间隙,玻璃的下面边缘必须按设计请求加装必定命量的硬橡胶垫块,垫块厚度不应小于5mm,长度不小于100mm,并用胶条或密封胶密封玻璃与槽口两侧之间的间隙.9. 用于固定面板的勾块.压块或其他衔接件应严厉按设计请求或有关划定履行,严禁少装或不装.10. 面板朋分拼缝应横平竖直.缝宽平均,并相符设计及误差请求.11. 面板安装完毕后,应做好成品破坏.12. 面板干净应采用中性干净剂,对幕墙材料应无任何腐化感化.13.玻璃安装后应先自检,及格后报质检人员进行抽检,抽检量应为总数的5%以上,且不少于5件.交底人:年月日接底人:年月日质量技巧交底工程名称分部工程建筑装潢装修分项工程名称:玻璃幕墙(点式玻璃幕墙安装)交底内容:1. 朋分轴线的测量应与主体构造的测量合营,其误差应实时调剂,不得积聚.2. 安装前,应根据土建构造的基本验收材料相符各项数据,并标注在检测材料上,预埋件.支座面和地脚螺栓的地位标高的尺寸误差应相符相干的技巧划定及验收规范,钢柱脚下的支持预埋件应相符设计请求.3. 钢构造在装卸.运输.堆放的进程中,应防止破坏和变形.钢构造输送到安装地点的次序,应知足安装程序的须要.4. 钢构造的复审定位应运用轴线掌握点和测量标高的基准点,保证幕墙重要竖向构件及重要横向构件的尺寸许可误差相符有关规范及行业标准.5. 构件安装应按现场现实情形及构造型式采用整体或分解拼装.安装的办法施工.6. 肯定几何地位的重要构件,如柱.桁架等应吊装在设计地位上,在松开吊挂装备后应做初步校订,构件的衔接接头必须经由检讨及格后,方可紧固和焊接.7. 对焊缝要进行打磨,清除棱角和尖角,达到滑腻过渡的请求钢构造表面应根据设计请求喷涂防锈.防火漆.8. 对于拉杆驳接构造体系,应保证驳接件地位的精确,紧固拉杆或调剂尺寸误差时宜采用先左后右.由上自下的次序,慢慢固定驳接件地位,以单元掌握的办法调剂校核.9. 不锈钢爪的安装地位要精确.10. 所有在固定孔.点和玻璃衔接的驳接螺栓都运用测力扳手拧紧,其力矩的大小应相符设筹划定值.11. 固定孔.点和驳接爪间的连策应斟酌可调剂的余量.12. 所有的驳接螺栓都运用自锁螺栓固定.13. 玻璃安装前,应检讨校订钢构造主支持的垂直度.标高.横梁的高度和程度度等是否相符设计请求,特别要留意安装孔位的复查.14. 安装玻璃前应干净钢件表面杂物,驳接玻璃底部“U”形槽应装入橡胶垫块,对应于玻璃支持面的宽度边缘处应放置垫块.15. 玻璃安装前应除去玻璃及吸盘上的尘土,根据玻璃重量及吸盘规格肯定吸盘个数.16. 玻璃安装前应先检讨驳接爪的安装地位是否精确,确保无误后,方可安装玻璃.17. 安装玻璃时,应先将驳接头与玻璃在安装平台上装配好,然后再与驳接爪进行安装.为确保对驳接头处的气密性.水密性,必须运用扭矩扳手,根据驳接体系的具体规格尺寸来肯定扭矩大小.18. 玻璃现场初装后,应调剂玻璃高低阁下的地位,保证玻璃程度误差在许可规模内.19. 玻璃全体调剂好后,应进行立面平整度的检讨,确认无误后,才能打密封胶.20. 打胶前应进行干净.21. 打胶前在需打胶的部位粘贴破坏胶纸,留意胶纸与胶缝要平直.22. 打胶时要中断平均,操作次序一般为:先打横向缝,后打竖向缝;竖向胶缝宜自上而下进行,胶注满后,应检讨里面是否有气泡.空心.断缝.搀杂,如有应实时处理.交底人:年月日接底人:年月日质量技巧交底工程名称分部工程建筑装潢装修分项工程名称:玻璃幕墙(吊挂式全玻璃幕墙.采光顶安装)交底内容:1. 幕墙定位轴线的测量放线必须与主体构造的测量合营,其误差应实时调剂,不得积聚.以免幕墙施工与室表里装潢施工产生抵触,造成阴阳角不朴直和装潢面不平行等缺点.2. 上部承重钢构造安装时,锚拴地位不宜接近钢筋混凝土构件的边缘,钻孔孔径和深度要相符锚拴厂家的技巧规范.3. 每个构件安装地位和高度都应严厉按照放线定位和设计图纸请求进行.承重钢横梁的中间线必须与幕墙中间线相一致,椭圆螺孔中间与幕墙的吊杆螺栓地位一致.4. 内金属扣夹安装必须通顺平直,对焊接造成的偏位要进行调直,表里金属扣夹的间距应平均一致,尺寸相符设计请求.5. 所有钢构造焊接完毕后,应进行隐藏工程质量验收,验收及格后应进行防腐处理.6. 幕墙下部和侧边边框的安装要严厉按照放线定位和设计标高施工,所有钢构造表面和焊缝应进行防腐处理.7. 吊装玻璃前,每个工位的人员必须到位,各类机具.对象必须齐备.正常,安全措施必须靠得住.8. 安装前应检讨玻璃的质量,玻璃不得有裂纹和崩边等缺点.9. 安装玻璃时应进行试起吊.定位后应先将玻璃试起吊2~3cm,以检讨各个吸盘是否稳固;同时,应在玻璃恰当地位安装手动吸盘.绳子和侧边破坏胶套.10. 安装玻璃的高低边框内侧应粘贴低发泡距离胶条,胶条的宽度与设计的胶缝雷同.粘贴胶条时要留出足够的注胶厚度.11. 吊运安装玻璃时,应防止玻璃在起落移位时碰撞钢架和金属槽口.12. 玻璃定位后应重复调剂,使玻璃精确就位.第一块玻璃就位后,检讨玻璃侧边的垂直度,确保今后就位的玻璃高低裂痕相符设计请求.13. 对注胶部位的玻璃和金属表面清洗干净,注胶部位表面必须湿润.14. 注胶工作不能在风雨天进行,防止雨水和风沙侵入胶缝;注胶不宜在低于5℃的低温前提下进行,温度太低胶液会产生流淌,延缓固化时光,甚至会影响强度.15. 采光项一般采用元件式安装,杆件加工好后运往工地.16. 杆件与主支承体系预埋件以焊接或螺栓衔接.17. 玻璃板块与杆件的衔接,明框采用镶嵌法;隐框.全玻采用注胶工艺.18. 镶嵌玻璃时,安装前应在玻璃镶嵌槽底划定部位嵌上密封条,安装时应在玻璃底部加橡胶垫块,安装定位后固定玻璃并打耐候密封胶.19. 采光顶的注胶工艺与玻璃幕墙的注胶工艺雷同.交底人:年月日接底人:年月日质量技巧交底工程名称分部工程建筑装潢装修分项工程名称:金属幕墙.石材幕墙交底内容:1. 安装前,应检讨放线是否精确,并用经纬仪对峙柱.横梁进行贯通测量.尤其是对建筑转角.变形缝.沉降缝等部位进行具体地测量放线.2. 安装衔接件必须按设计图加工,表面处理按现有国度标准的有关划定进行.3. 衔接件焊接时,应采用对接焊,以掌握因焊接产生的变形.焊缝不得有加渣和蔼孔.敲掉落焊渣后,对焊缝应进行防腐处理.4. 立柱与衔接件的连策应采用不锈钢螺栓.在立柱与衔接件的接触面应防止金属电解腐化,所有不同金属接触面上都应防止金属电解腐化.5. 横梁与立柱衔接后,用密封胶密封间隙.6. 防锈处理不能在干燥.多雾及阳光直接暴晒下进行,不能在尚未完整湿润或蒙尘的表面长进行.涂第二层防锈漆或今后涂防锈漆时,应肯定之前的涂层已经固化,其表面经砂纸打磨滑腻.涂漆应表面平均,勿使角部及接口处涂漆过量.7. 金属板表面应平整.滑腻,无肉眼可见的变形.波浪和凹凸不平,金属板无轻微表不雅缺点和色差.8. 金属面板安装前,应检讨对角线及平整度,并用干净剂将金属板靠内面一侧及框表面干净干净.9. 金属板与板之间的间隙应相符设计请求.注耐候密封胶时,需将注胶部位基材表面用干净剂清洗干净.密封胶须注满,不能有闲暇或气泡.10. 防火.保温材料安装在每层楼板与石板幕墙之间不能有闲暇,运用镀锌钢板和防火材料形成防火带.在北方严寒地区,窗框周围嵌缝处运用保温材料防护,防止形成冷桥.11. 石材面板应严厉按编号分类,并留意摆放靠得住.直接衔接式石材幕墙应留意安放每层金属挂件的标高,金属挂件应紧托上层石材面板,而与基层石材面板之间留有间隙.安装时要在石材面板的销钉孔或切槽口内注入大理石胶,以保证石材面板与挂件的靠得住衔接.12. 安装石材面板时宜先完成窗口周围的石材.13. 安装到每一楼层标高时,要留意调剂垂直误差.14. 在托运石材时要有安全防护措施,摆放时下面要垫木方.15. 要按设计请求选用及格和未过时的耐候密封胶注胶.16. 应采用专用干净剂擦洗裂痕处和石材表面.17. 施工中要留意不能有漏胶污染墙面.18.施工完毕后,除去石材表面的胶带纸,用清水和干净剂将石材表面擦洗干净,按请求进行打蜡或刷破坏剂.交底人:年月日接底人:年月日质量技巧交底工程名称分部工程建筑装潢装修分项工程名称:玻璃幕墙.金属幕墙.石材幕墙(防火.保温.防雷.封口)交底内容:1. 幕墙防火.保温施工的请求1)幕墙与每层楼板.隔墙处的裂痕应采用不燃材料填充,防火材料要用镀锌铁板固定,镀锌铁板的厚度应不低于1.5mm;不得用铝板.2)有保温请求的幕墙,保温部分宜从内向外安装.3)防火.保温材料应铺设平整且靠得住固定,拼装处不应留裂痕.4)防火.保温材料应采用铝箔或塑料薄膜包扎,避免防火.保温材料受潮掉效.2. 幕墙防雷节点的安装及请求1)安装防雷体系的不锈钢衔接片时,必须把衔接处立柱的破坏胶纸撕去,不锈钢衔接片必定要与立柱直接接触.2)程度避雷圆钢与钢支座向焊接时,应避免形成虚焊而下降导电机能.3)程度避雷圆钢在衔接时,要严厉按图纸请求保证搭接长度和焊缝的高度.3. 幕墙封口的安装及请求1)建筑女儿墙上的幕墙上封口,其安装应相符设计请求.2)制造钢龙骨时,以女儿墙厚度的最大值肯定钢龙骨架的外轮廓.3)安装钢龙骨应从转角处或两头开端.4)钢龙骨制造完毕后应进行尺寸复核,无误后对其进行二次防腐处理.5)二次防腐处理后应实时通知监理进行隐藏验收,并做好隐藏验收记载.6)安装压顶铝板的次序应与钢龙骨的安装次序雷同;铝板分格应与幕墙分格相一致.7)封口铝板打胶前先把胶缝处的破坏膜撕开,干净胶缝后打胶;封口铝板其他地位的破坏膜,待工程验收前方可撕去.8)幕墙边缘部位的封口,采用金属板或成型板封盖.9)幕墙下端,封口处应设置挡水板,防止雨水渗入室内.三第11页,-共11页。
玻璃幕墙技术交底15篇【第1篇】铝合金玻璃幕墙安装-平安技术交底记录铝合金玻璃幕墙安装的平安技术交底记录编号工程名称:×××工程施工单位:×××建筑工程公司交底提要:铝合金玻璃幕墙安装的平安交底交底日期:×年×月×日交底内容:铝台金玻璃幕墙安装的平安技术交底1.铝舍金幕墙安装人员应经特地平安技术培训,考核合格后方能上岗操作。
施工前要详j进行平安技术交底。
2.幕墙安装时操作人员应在脚手架上进行,作业前必需检查脚手架必需牢靠,脚手板有否空洞或探头等,确认平安牢靠后方可作业。
高处作业时,应根据相关的'高处作业'平安交底要进行操作。
3.安装时使用的焊接机械及电动螺丝刀、手电钻、冲击电钻、曲线锯等手持式电动工具,应根据响应的平安交底操作。
4.玻璃搬运应遵守下列要求:(1)搬运玻璃前应先检查玻璃是否有裂纹,特殊要留意暗裂,确认完好后方可搬运。
(2)搬运玻璃必需戴手套或用布、纸垫住玻璃边口部分与手及身体暴露部分分隔,如数量大应装箱搬运,玻璃片直立于箱内,箱底和四周要用稻草或其他软性物品垫稳。
两人以上共照搬抬较大较重的玻璃时,要相互协作,呼应全都。
(3)对于隐框幕墙,若玻璃与铝框是在车间粘结的,要待结构腔固化后才能搬运。
(4)若幕墙玻璃尺寸过大,则要用特地的吊装机具搬运。
(5)风力在5级或以上难以掌握玻璃时,应停止搬运和安装玻璃。
5.使用天那水清洁幕墙时,室内要通风良好,戴好口罩,严禁吸烟,四周不准有火种。
沾有无那水的棉纱、布应收集在金属容器内,并准时处理。
审核人××× 交底人××× 接受交底人×××本表由施工单位填写并保存(一式三份。
接受交底人一份、交底人一份、平安员一份)。
【第2篇】玻璃幕墙平安技术交底施工单位名称单位工程名称施工部位施工内容平安技术交底内容1、进入现场必需遵守平安操作规程和平安生产十大纪律;2、严格根据;>;和施工组织设计方案及平安技术措施施工;3、吸盘机必需有产品合格证和产品使用证明书,使用前必需检查电源电线、电动机绝缘应良好无漏电,重复接地和接爱护零线牢靠,触电爱护器动作灵敏,液压系统连接坚固无漏油,压力正常,并进行吸附力和吸持时间试验,符合要求,方可使用;4、遇有大雨、大雾或五级阵风及其以上,必需马上停止作业;5、安装构件前应检查砼梁柱的强度等级是否达到要求,预埋件焊接是否牢靠,不松动;不准使用膨胀螺栓与主体结构拉结;6、安装玻璃前,应将玻璃擦拭洁净,以免发生漏气现象;施工现场针对性平安交底交底人签名接受交底负责人签名交底时间年月日作业人员签名【第3篇】玻璃幕墙安装作业平安技术交底玻璃幕墙安装作业平安技术交底范本工程名称交底日期: 年月日施工单位分项工程名称:玻璃幕墙安装作业交底提要交底内容:1.作业人员入场前必需经入场训练考试合格后方可上岗作业;2.作业人员进入施工现场必需戴合格的平安帽,系好下额带,锁好带扣;严禁赤背,穿拖鞋;3.作业人员严禁酒后作业,严禁吸烟,禁止在施工现场追赶打闹;4.登高(2米以上)作业时必需系合格的平安带,系挂坚固,高挂低用,应穿防滑鞋,应把手头工具放在工具袋内;5.施工中使用的电动工具及电气设备,均应符合国家现行标准《施工现场临时用电平安技术规范》jgj46--2022的规定;6.每班作业前应对脚手架、操作平台、吊装机具的牢靠性进行检查,发觉问题准时解决;7.进行焊接作业时,应严格执行现场用火管理制度,现场高处焊接时,下方应设防火斗,并配备灭火器材,设专人旁站,防止发生火灾;8.高空作业时,严禁上、下抛掷工具、材料及下脚料;不得有交叉作业现象;9.雨、雪天和四级以上大风天气,严禁进行幕墙安装施工及吊运材料作业;10.防火、保温材料施工的操作人员,应戴口罩,穿防护工作服;11.搬运强制幕墙构件要检查索具和吊运机械设备,吊料下方严禁站人;12.全部料具不得超高码放。
幕墙施工安全技术交底完整版.doc 范本一:【幕墙施工安全技术交底完整版】一:施工工程基本情况1. 工程名称:2. 工程地点:3. 施工单位:4. 监理单位:5. 设计单位:二:施工前准备工作1. 安全技术交底前的准备工作:1.1 工程资料准备:1.2 施工人员考核:1.3 施工设备准备:1.4 安全用品准备:1.5 工地安全环境准备:三:施工现场安全措施1. 安全标识:1.1 安全警示标志:1.2 进入施工区域标志:1.3 危险区域标志:2. 施工现场管理:2.1 施工现场布置:2.2 材料堆放:2.3 施工通道设置:2.4 临时设施设置:3. 施工现场作业操作规范: 3.1 施工人员操作规范: 3.2 施工设备操作规范:3.3 安全用品使用规范:4. 施工现场危险因素控制: 4.1 高处坠落风险防控: 4.2 电气安全措施:4.3 防火、防爆措施:4.4 物料坍塌防护:4.5 强风、天气预警措施:四:施工关键技术要求1. 幕墙材料及构件安装要求:1.1 幕墙铝型材安装要求:1.2 幕墙玻璃安装要求:1.3 幕墙石材安装要求:1.4 幕墙密封胶安装要求:2. 幕墙施工工艺:2.1 幕墙基础处理方法:2.2 幕墙结构计算方法:2.3 幕墙水密性测试方法:2.4 幕墙隔音、隔热性能测试方法:五:施工安全事故应急预案1. 施工安全事故分类及处理方法:1.1 一般事故处理方法:1.2 重大事故处理方法:1.3 灭火逃生应急预案:2. 事故报告及调查处理:2.1 事故报告程序:2.2 事故调查处理程序:2.3 事故责任认定和追究程序:六:附件1. 图纸:2. 技术规范:3. 施工方案:4. 安全标识示意图:5. 检测报告:6. 故障排查记录:【法律名词及注释】1. 施工单位:承担工程施工的企业或单位。
2. 监理单位:负责对施工过程进行监督和管理的单位。
3. 设计单位:负责工程设计的机构或单位。
范本二:【幕墙施工技术交底完整版】一:施工工程基本情况1. 工程名称:2. 工程地点:3. 施工单位:4. 监理单位:5. 设计单位:二:施工前准备工作1. 施工人员安全考核:2. 工程资料准备:3. 施工设备准备:4. 安全用品准备:5. 工地安全环境准备:三:施工现场安全措施1. 安全标识设置:1.1 安全警示标志设置:1.2 进入施工区域标志设置:1.3 危险区域标志设置:2. 施工现场管理:2.1 施工现场布置要求:2.2 材料堆放要求:2.3 施工通道设置要求:2.4 临时设施设置要求:3. 施工现场作业操作规范:3.1 施工人员操作规范:3.2 施工设备操作规范:3.3 安全用品使用规范:4. 施工现场危险因素控制:4.1 高处坠落风险防控:4.2 电气安全措施:4.3 防火、防爆措施:4.4 物料坍塌防护:4.5 强风、天气预警措施:四:施工关键技术要求1. 幕墙材料及构件安装要求:1.1 幕墙铝型材安装要求:1.2 幕墙玻璃安装要求:1.3 幕墙石材安装要求:1.4 幕墙密封胶安装要求:2. 幕墙施工工艺:2.1 幕墙基础处理方法:2.2 幕墙结构计算方法:2.3 幕墙水密性测试方法:2.4 幕墙隔音、隔热性能测试方法:五:施工安全事故应急预案1. 施工安全事故分类及处理方法:1.1 一般事故处理方法:1.2 重大事故处理方法:1.3 灭火逃生应急预案:2. 事故报告及调查处理:2.1 事故报告程序:2.2 事故调查处理程序:2.3 事故责任认定和追究程序:六:附件1. 图纸:2. 技术规范:3. 施工方案:4. 安全标识示意图:5. 检测报告:6. 故障排查记录:【法律名词及注释】1. 施工单位:承担工程施工的企业或单位。
一、工程基本信息1. 工程名称:________________________2. 施工单位:________________________3. 分项工程名称:幕墙工程4. 交底日期:________________________二、安全交底内容1. 施工人员安全教育(1)项目经理、技术负责人对全体施工人员进行安全技术交底和安全教育,确保施工人员掌握安全操作规程。
(2)施工人员必须佩戴安全帽、安全带等防护用品,遵守操作规程,严禁违章作业。
2. 材料及设备安全(1)材料质量必须符合国家相关标准,严禁使用不合格材料。
(2)设备操作人员必须经过培训,掌握设备操作规程,确保设备安全运行。
3. 施工现场安全管理(1)施工现场应设置明显的安全警示标志,施工区域应隔离,防止无关人员进入。
(2)施工现场应配备必要的安全防护设施,如安全网、防护栏杆、安全通道等。
(3)施工现场应设置消防设施,确保消防通道畅通。
4. 施工过程安全(1)施工前应进行安全技术交底,明确各工序的安全要求。
(2)施工过程中,应严格遵守操作规程,确保施工安全。
(3)施工过程中,应加强现场巡查,及时发现并处理安全隐患。
5. 特殊工序安全(1)高空作业:高空作业人员必须系好安全带,遵守高空作业安全操作规程。
(2)电焊作业:电焊作业人员必须穿戴绝缘防护用品,作业现场应设置防护措施,防止电火花溅落引起火灾。
(3)石材幕墙施工:石材幕墙施工过程中,应防止石材坠落,设置安全防护措施。
三、安全技术措施1. 施工前安全技术措施(1)施工前,对施工人员进行安全技术培训,确保施工人员掌握安全操作规程。
(2)施工前,对施工区域进行安全检查,确保安全设施齐全有效。
(3)施工前,对施工材料、设备进行检查,确保符合安全要求。
2. 施工中安全技术措施(1)施工过程中,加强现场巡查,及时发现并处理安全隐患。
(2)施工过程中,确保施工人员佩戴安全防护用品,遵守操作规程。
一、工程基本信息1. 工程名称:________________________2. 工程地点:________________________3. 施工单位:________________________4. 施工项目负责人:___________________5. 交底时间:________________________二、交底内容1. 施工人员入场教育- 所有参与幕墙施工的作业人员必须经过专业培训,取得相应操作资格证书后方可上岗。
- 作业人员必须熟悉幕墙施工工艺和安全操作规程。
2. 安全防护措施- 作业人员进入施工现场必须佩戴合格的安全帽,并系好下颌带。
- 禁止赤背、穿拖鞋或高跟鞋作业。
- 严禁酒后作业、吸烟、在施工现场追逐打闹。
3. 高空作业安全- 高处作业(2米以上)时,必须系好合格的安全带,确保安全带挂点牢固,高挂低用。
- 穿防滑鞋,工具放在工具袋内,防止坠落。
- 高空作业时,严禁上下抛掷工具、材料及下脚料,不得有交叉作业现象。
4. 脚手架、操作平台及吊装设备安全- 每班作业前,应对脚手架、操作平台、吊装机具的可靠性进行检查,发现问题及时解决。
- 吊装作业时,确保吊装设备完好,吊装材料绑扎牢固,下方严禁站人。
5. 用电安全- 施工中使用的电动工具及电气设备,均应符合国家现行标准《施工现场临时用电安全技术规范》JGJ46--2005的规定。
- 电气设备应定期检查,确保绝缘良好。
6. 焊接作业安全- 进行焊接作业时,应严格执行现场用火管理制度。
- 高处焊接时,下方应设防火斗,并配备灭火器材,设专人旁站,防止发生火灾。
7. 雨雪天及大风天气作业安全- 雨雪天和四级以上大风天气,严禁进行幕墙安装施工及吊运材料作业。
8. 防火、保温材料施工安全- 防火、保温材料施工的操作人员,应戴口罩,穿防护工作服。
9. 搬运强制幕墙构件安全- 搬运强制幕墙构件要检查索具和吊运机械设备,吊料下方严禁站人。
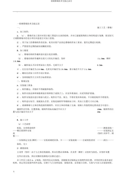
.一玻璃幕墙技术交底记录一、施工工艺〔幕墙〕1、加工制作:A、〔1〕、幕墙在加工前应对设计施工图进行认真的校核,并对已建建筑物的主体结构进行复测,按实际尺寸调整幕墙并经设计单位同意前方可加工组装。
2〕、用于加工的幕墙构件的设备、机具应使产品到达幕墙构件加工要求,量具定期进行检测。
3〕、严禁使用过期的耐侯硅酮密封胶。
B、加工精度〔1〕、幕墙结构杆件截料前应进行校直调整。
〔2〕、幕墙结构杆件截料长度尺寸的允许偏差,竖杆±1.0mm,横杆±0.5mm。
〔3〕、截料端头不应有明显加工变形,毛刺不大于0.2mm。
4〕、孔位允许偏差为±0.5mm;孔距允许偏差为±0.5mm;累计偏差不大于±1.0mm。
5〕、螺纹孔的加工应符合设计要求。
6〕、各种构配件尺寸应符合标准要求。
二、幕墙安装A、安装施工准备1〕、构件搬运、吊装时不得碰撞和损伤。
2〕、构件应按品种和规格堆放在特种架子或垫子上;在室外堆放时,应采用保护措施。
3〕、构件安装前应进行检验与校正;构件应平直、规方,不得有变形和刮痕,不合格的构件不得使用。
4〕、构件进行钻空、装配接头芯管,安装连接附件等辅助加工时,其加工位置尺寸应正确。
5〕、玻璃幕墙与主体结构连接的锚固件,应在主体结构施工完成,混凝土其强度到达要求前方可进行。
锚固件应牢固、位置准确,锚固件的标高偏差不应大于10mm,锚固件的位置与设计偏差不应大于20m。
B、施工工序〔1〕工艺流程检验、分类堆放构件———测量放线———楼层紧固件安装———安装固定支座(竖杆)并抄平、调整———安装固定支座(横杆)一——安装玻璃密封条、卡———安装玻璃———打耐候胶密封———清扫———验收、交工2〕测量放线主龙骨〔竖杆〕由于与主体结构锚固,所以位置必须准确,次龙骨〔横杆〕以竖杆为依托,在竖杆布置完毕后再安装,所以对横杆的弹线可以推后进行。
在工作层上放出x、y轴线,用经纬仪定出轴线。
幕墙安全技术交底记录大全幕墙安全技术交底工程名称分部工程建筑装饰装修分项工程名称:玻璃幕墙、金属幕墙、石材幕墙交底内容:一、施工队伍必须设定以项目经理为组长的安全领导小组、设专职安全员、专职电工,开工前和施工中对所有施工人员进行安全教育。
专职安全员、电工对工地定时检查,及时制止不安全现象。
有安全隐患,必须停工整顿,清除隐患后施工,严格执行安全操作规范。
所有人员必须佩戴好安全帽、着工作服、穿劳动鞋,不准穿拖鞋和高跟鞋上岗。
酒后人员、精神病人员、不满十八周岁的人员不准上岗。
二、施工期间做好防雨、防雷工作。
施工用的电箱、电缆、导线统一用安检站推荐产品,施工设备必须装有漏电保安器,必须接地、接零,夜间用的碘钨灯必须保护接零,各施工机械必须单机、单箱、单控,不准一闸多用、和门前后出线、乱接乱挂。
电焊机使用电焊机专用箱,不准接两个焊钳。
氧气、氯气、乙炔两瓶间距不小于十米,瓶设防震圈。
三、生活区舍内照明灯单灯单控,并不准用大功率的灯泡,而且人走灯熄,不准在电线上挂衣物。
施工用的导线有破损的立即更换,施工用设备、导线、电箱及时检查,严格防止触电、火灾事故发生。
四、安全施工管理措施:1、统统施工人员必须严格遵照安全生产达标率和高处作业的有关规定,2m以上(含2米)高度的高空作业需佩戴安全带和安全扣保险带要高挂低用。
2、严禁以木料、钢模板为绑扎的站人脚手板用,防止因木料断裂、钢模板滑脱而造成的人体坠落事故。
3、临坑、池、电梯井、洞口等危险地段作业,要有相应安全防范措施、施工人员必须加强自身安全保护和他人安全保护,严格做到三不伤害。
4、使用各种工具、机械要做到专人看护,在同一地方交叉作业必须相互谅解,严禁上下抛施工物品或施工工具。
5、严禁在外架上堆放施工物件如被发现一例处罚一例。
6、雨雪天施工要切实做好安全防范措施,在有严重安全隐患的部位可暂时停工。
7、施工完毕后要认真做到工完场清,确保安全文明施工抓好质量,加快进度顺利完成任务。
铝单板幕墙技术交底记录一、项目背景本项目是一座高层办公楼,采用铝单板幕墙技术进行建筑外立面装饰。
铝单板幕墙是目前国际上流行的一种建筑外墙装饰方式,具有隔热隔音、防水防火等优点,因此在高层建筑中得到了广泛应用。
二、铝单板幕墙的构造和材料1.结构构造:本项目采用的铝单板幕墙结构主要由遮阳蓬、铝单板以及相关的安装扣件等构成。
其中,遮阳蓬主要用于遮挡阳光,降低室内温度;铝单板则作为幕墙的主要装饰材料,可以选择不同的颜色和纹理,具有良好的耐腐蚀性和稳定性。
2. 材料选择:本项目中,铝单板采用厚度为2.0mm的铝合金材料,表面经过氟碳喷涂处理,颜色为浅灰色。
铝单板的尺寸为1200mm×2400mm,每块板材的重量约为9kg。
三、铝单板幕墙的施工流程1.安装遮阳蓬:根据设计图纸要求,在建筑外立面上预留好遮阳蓬的安装位置,并进行固定。
2.安装铝单板:将铝单板根据设计要求进行切割和加工,然后使用专用的铝单板安装扣件进行固定。
可以选择不同的安装方式,如可见铆钉、隐藏角码等。
3.检查调整:在安装完铝单板后,需要进行检查调整,确保各个板材的平整度和与周边板材的对齐度。
4.装饰处理:安装好铝单板后,需要对其进行装饰处理,如表面喷涂防腐蚀涂料、进行纹理处理等。
5.完工验收:在幕墙安装完毕后,进行完工验收,确保幕墙的质量和使用效果符合设计要求。
四、施工安全和质量控制要点1.安全要点:在进行幕墙施工时,必须遵守相关的安全操作规程,戴好安全帽、防护眼镜和防滑鞋等防护措施,确保施工人员的人身安全。
2.质量控制:在施工过程中,必须对铝单板的尺寸、平整度和安装固定等进行严格控制,避免出现尺寸偏差、不平整、松动等问题。
3.质量检测:对于安装好的铝单板,需要进行质量检测,检查表面的涂层是否均匀、颜色是否一致,并进行必要的修整和调整。
五、施工进度计划根据项目的总工期和施工计划,进行详细的施工进度计划,确保幕墙的施工与整体工程的进度相符。
技术交底记录(幕墙)一、背景介绍幕墙是大型建筑中常见的外观结构。
它是一种由铝合金、钢、玻璃等材料制成的轻型建筑外墙,常用于高层建筑、商业中心等大型建筑。
本次技术交底记录着重对幕墙施工中需要注意的关键点进行介绍和交流,来提高工程质量和节约成本。
二、施工前准备1.选择材料: 幕墙材料质量要求高,必须选用符合标准的产品,质量保证的厂家生产的,不能使用违规产品。
2.检查基础: 首先必须对幕墙安装的基础进行检查。
基础表面要求平整,无裂缝,基础强度不得小于1级,基础尺寸应符合设计要求。
3.制定施工方案: 广泛征求各方意见,制定出完备的施工方案,避免在施工过程中出现问题。
三、施工工艺1. 管理1.建立施工现场安全管理制度: 严格执行施工安全规范,确保施工安全。
2.建立监理制度: 由专业监理人员实时检查施工过程中的安全、质量及进度。
3.整合资源: 发挥工程项目管理的优势,合理安排资源,保证施工按质按时完成。
2. 孔洞1.准确定位: 根据设计要求,在基础上进行钻孔孔洞,准确定位,尺寸符合设计要求。
2.孔壁修整: 钻孔后对孔壁进行修整,以确保幕墙结构安全牢固。
3.加工: 对幕墙连接件进行加工,保证连接稳定可靠,不会影响幕墙整体安装。
3. 安装1.检查幕墙制品: 在安装之前,对幕墙制品进行检查,确认质量合格后再进行拼装。
2.注意拼装顺序: 幕墙外表由许多部件组成,注意拼装顺序,进行幕墙拼装组合。
3.注意控制尺寸: 组装好幕墙后,进行确认尺寸,必须满足设计要求和规范。
四、质量管理1.安全风险评估: 施工完成后,进行安全风险评估,评价施工质量及安全风险等级。
2.材料质量检测: 对使用的材料进行检测,确保符合质量标准。
3.施工质量检测: 完成施工后进行质量检测,确保质量达到设计要求。
五、高层建筑幕墙施工是一个复杂的工程,相关人员必须严格按照规范进行施工。
本文对幕墙施工中的关键点进行了介绍和交流,希望能够对幕墙施工人员提供帮助,保证施工质量,降低安全风险。
全玻璃幕墙技术交底记录一、项目概况:本项目是位于地的一栋现代化办公楼,计划采用全玻璃幕墙技术进行建设。
幕墙面积约为XXX平方米,设计图纸已经完成。
二、幕墙材料选型:在选型方面,经过综合考虑,我们决定采用以下材料:1.玻璃:选用双层夹胶玻璃,玻璃厚度8毫米,带有隔音、隔热功能,能够有效降低外界噪音和紫外线的侵入。
2.铝合金框架:铝合金型材采用优质铝型材,表面经过氟碳涂装处理,具有耐候性和抗腐蚀性,具备良好的强度和稳定性。
3.密封胶条:采用优质硅橡胶密封胶条,确保幕墙的密封性能,同时具备抗老化、耐候性和高温耐性。
三、施工工艺:1.幕墙安装前,需要对立面进行清理,检查墙体是否平整,确认墙体无明显变形、开裂等问题。
2.在墙体上进行标高,确定玻璃安装的位置,制作和安装校板。
3.安装铝合金型材:根据设计要求,按照规格和尺寸进行加工,然后安装到墙体上。
铝型材的安装采用螺栓连接,确保其牢固性和稳定性。
4.玻璃的安装:将预制的双层夹胶玻璃板逐块安装到铝合金框架上,通过橡胶密封条和玻璃胶粘贴固定。
安装时必须注意保护好玻璃表面,避免划伤和破损。
5.玻璃的固定:通过铝合金框架和密封胶条的固定,确保玻璃的牢固性。
同时,使用螺栓和膨胀螺丝将铝合金框架固定在墙体上,确保幕墙的整体稳定。
6.密封处理:在玻璃和铝合金框架之间应用密封胶进行密封处理,确保幕墙的防水性能和气密性能。
7.清洁和保护:在安装完毕后,要对幕墙进行清洗和保养,确保最终效果的整洁和美观。
四、质量控制:1.施工过程中,每个步骤都要有现场质检,确保施工的质量符合规范要求。
2.对幕墙材料要进行检验,确保其质量达到设计要求,如玻璃的检验包括厚度、透光性、强度等。
3.在施工前,要进行幕墙系统的试验,包括抗风压试验、密封性能试验等,以验证其符合设计要求并能够正常使用。
4.在施工完成后,要进行专业人员的验收,包括外观检验、功能检验、材料检验等,并填写相应的验收记录。
五、安全措施:1.施工过程中,要确保安全文明施工,设立专门的安全区域,通过警示标志和设备,提醒施工人员注意安全。
幕墙技术交底记录交底时间:20xx年xx月xx日交底地点:项目办公室交底人员:xxx(设计总监)、xxx(建筑师)、xxx(幕墙工程师)、xxx(项目经理)、xxx(施工队长)一、交底目的:本次交底旨在向项目参与人员详细介绍幕墙技术的具体方案,并确保构筑物的外部结构满足设计要求和相关法律法规。
二、交底内容:1.幕墙材料与型式:- 幕墙材料选择:根据项目设计要求和建筑特点,我们选用了铝合金材料,其中铝合金板材采用采用2 mm厚度的高强度氟碳漆,玻璃采用10 mm 厚的夹丝玻璃;-幕墙型式:考虑到建筑立面效果和隔热性能,我们采用了单层点支式幕墙,并进行了详细的设计计算和结构分析。
2.幕墙结构与安装:-幕墙结构:幕墙主体支撑结构由钢砼框架和铝合金龙骨组成,具备良好的刚性和承载能力;-安装方法:为保证施工质量,将采用先安装龙骨结构,再挂装幕墙板材的施工顺序,同时为每个幕墙板材提供可靠的固定支撑。
3.幕墙隔热与防水:- 隔热层:在幕墙板材和龙骨之间设置20mm厚的隔热硅酮材料,以降低外界温度对室内热量的传导;-防水层:在幕墙板材与建筑主体连接处,采用了专门的防水处理,确保幕墙系统具备防水性能。
4.幕墙系统的接缝与装饰:-幕墙板材接缝:幕墙板材之间的接缝采用隐蔽式连接,通过铝合金板材侧部的插拼设计,减少了接缝的可见度;-装饰问题:针对幕墙装饰问题,我们计划在主要入口处设置装饰性的灯光,增强建筑整体的视觉效果。
5.幕墙系统的施工注意事项:-施工时间:考虑到幕墙材料对气温的适应性,我们将在室外温度适中的季节进行施工;-施工安全:幕墙施工期间,严格遵守施工工地安全规范,确保人员和设备的安全。
三、问题与解答:1.项目经理:幕墙板材和龙骨的连接部位是否需要密封处理?幕墙工程师:是的,为确保系统的防水性能和隔热性能,我们会对板材和龙骨的连接部位进行密封处理,使用专用密封胶进行填充。
2.施工队长:幕墙板材的安装是否需要特殊设备?幕墙工程师:是的,幕墙板材安装需要使用专用吊篮或爬升式脚手架,确保施工人员的安全和高效施工。
可编辑修改精选全文完整版
施工技术交底记录
注:①执行标准名称及编号系指施工单位自行制定的企业标准(如施工操作工艺标准、工法等)的名称、编号;②企业标准应
于国家现行施工质量验收规范的规定要求;⑤交底内容摘要,只填写已交待执行标准中的章、节标题和补充内容概要。
施工技术交底记录
注:①执行标准名称及编号系指施工单位自行制定的企业标准(如施工操作工艺标准、工法等)的名称、编号;②企业标准应
于国家现行施工质量验收规范的规定要求;⑤交底内容摘要,只填写已交待执行标准中的章、节标题和补充内容概要。