小桥涵复习重点考试总结
- 格式:doc
- 大小:31.00 KB
- 文档页数:5
1.、钻孔灌入桩的施工工艺及技术要点:(1)施工工艺准备工作→埋护筒→架钻机→钻孔→钢筋笼制作→成孔检测→清孔→下钢筋笼→第二次清孔→砼浇筑→成桩检测(2)技术要点准备工作:1施工放样。
若在水中施工,需架设支架及平台2埋护筒:埋置1~2米深,且不能透水,保证状的连续性、完整性3钻孔:技术人员需不断地观测,记录时间、电源、泥浆比重、土层变化,含沙率等4钢筋笼制作:计算螺旋筋的长度,在焊接时,接头不能放在一个面上,且不能焊到主筋上5成孔检测:检测直径、量取钻头直径孔深、测绳量倾斜度、一般不需测量沉淀层厚度、量取测绳两次高程差6清孔控制泥浆沉淀层厚度7砼浇筑注意砼面与导管口的标高差(2~6米)、注意砼灌入量与砼面的标高、要多浇出1~2米的长度8成桩检测桩位:放样砼强度:做试件,同条件养生,测其强度动测:小应变(桩长<40米)声测管2、预应力连续梁的施工工艺及技术要点(1)施工工艺基础处理→支架设计→支架搭设→支架预压→绑底板钢筋、部底板波纹管、浇底板混凝土→立腹板/隔板的模板、绑钢筋,布波纹管、浇筑混凝土→立顶板翼板模板、绑钢筋、布波纹管、浇筑混凝土→穿预应力筋→张拉→压浆→封锚→养生,落架(2)技术要点基础处理:基础的承载力应满足要求支架设计:计算支架所产生影响的荷载,保证支架在荷载作用下不产生变形支架搭设:利用万能杆件搭设,连接时要保证支架成为一个整体结构支架预压:防止浇筑时支架产生下沉,用沙袋预压底板施工:/绑钢筋,焊接接头的强度要满足要求//布波纹管,尽量避免波纹管的堵塞、变形等情况//浇筑:注意底板砼的高差腹板、隔板施工:浇砼时,要用小石子砼,由于钢筋布置过密,防止其出现浇筑不均匀或空洞现象翼板、顶板施工:同腹板隔板张拉:采用后张法,张拉时要对称张拉,对预应力筋的伸长量和拉力进行双控压浆:要将波纹管中压满,在最高处预留出气孔,若孔处流出水泥浆,则压浆较好封锚、养生、落架:压浆完成后封锚,待砼强度形成后将模板卸下。
1,桥梁与环境
2,可能填空题
3.作图题
4.河流比降的计算
5 流域面积与分水岭
6 山区河流的河谷形式:v字形或u字形
7.平原河流按平面形态和演变过程分为四种类型的河段
8读图题
9我国河流水源的补给:雨源、雪源、冰雪源。
10了解
11 读图题测流断面和水尺布设图
12平均流速的计算
13水文资料的来源
14洪水比降概念
17重现期、累计频率
16水文现象三种分析方法
18.大桥小桥的分类(常识)
19维泊尔公式
20 均值……
均值是系列中随机变量的算术平均数。
中值系列中随机变量等权时,按大小递减次序排列,位于正中间的那个变量,众值:系列中出现次数最多的那个变量。
三者关系
21.变差系数
偏差系数变化情况
三者与密度曲线的关系:均值位置变化、变差系数曲线高低、偏差系数曲线偏斜
三者与分布曲线的关系:均值:位置高低、变差系数:陡坦、偏差系数:曲率
22
23适线法步骤
24 国家高程基准
25.桥孔布设原则
26读图题
27什么是桥面高程?影响桥面高程的因素有哪些?如何确定桥面高程?
28泥沙的几何特性
29沉速
30河床粗化
31行径流速
32
33。
公路小桥涵复习资料一.名词解释1.单孔跨径:桥梁单独某孔的标准跨径,对于梁式桥和板式桥,它是以两桥墩之间桥中心线长度或桥墩中线与桥台台背前缘线之间桥中心线长度为准,拱桥标准跨径是主拱圈两拱脚(中轴线)两点间的距离。
2.多孔跨径总长:梁式桥、板式桥涵的多孔跨径总长为多孔标准跨径的总长;拱式桥涵为两岸桥台内拱线间的距离;其他形式桥梁为桥面系车道长。
3.明涵:当涵洞洞顶填土高度小于0.5m时叫明涵,通常在低填方和挖方路段时采用。
4.暗涵:当涵洞洞顶高度大于或等于0.5m时叫暗涵,通常在填方路段采用。
5.半压力式涵洞:涵洞入口水流深度小于洞口高度,但在洞身全长范围内(进水口除外)都具有自由水面,叫半压力式涵洞。
6.无压力式涵洞:涵洞入口水流深度小于洞口高度,并在洞身全长范围内水面都不触入洞顶,洞内具有自由水面,叫无压力式涵洞。
7.压力式涵洞:涵洞入口水流深度大于洞口高度,并在洞身全长范围内都充满水流且无自由水面,叫压力式涵洞。
8. 流域面积:流域分水线与河口断面之间所包围的平面面积。
9.汇水面积:流域分水线与小桥涵处断面之间包围的流域面积。
10.设计流量:是指设计洪水频率相应的流量,设计洪水频率是指桥涵设计标准规定的重现期的倒数。
11.自由出流:当下游水深小于或等于临界水深的 1.3倍时,桥下为临界水流状态,则为自由出流。
12.非自由出流:当桥下游水深大于临界水深的 1.3倍时,由于下游水位的顶托作用,桥下临界水深被淹没,桥下水深即为天然水深,形成非自由出流。
13.斜交斜做洞口:涵洞洞身端部与路线平行的洞口。
14.涵洞斜度:涵轴线与路中线垂直方向所成的夹角。
15.水流扩散角:设涵轴线方向翼墙向外侧的张角。
16.翼墙斜度:八字墙身与路中线垂直方向的夹角。
17.涵洞长度:从涵洞进口涵台处边缘至出口涵台外边缘的水平长度。
二.简答题及填空题1.什么叫小桥涵?如何界定小桥和涵洞?答:2.小桥和涵洞有哪些区别?答:小桥和涵洞的区别除按多孔跨径总长和单孔跨径的大小不同外,还有以下差异。
桥涵工程期末知识点总结桥涵工程是土木工程中的重要领域之一,它涉及到桥梁和涵洞的设计、施工和维护等方面。
在桥涵工程中,有一些重要的知识点需要掌握,这些知识点包括桥梁和涵洞的设计原则、材料选择、施工工艺、防护措施等方面。
本文将对桥涵工程的一些重要知识点进行总结,以帮助大家更好地了解桥涵工程。
1.桥梁设计原则在桥梁设计中,有一些基本原则是需要遵循的,这些原则包括结构安全、经济性、美观性和环境保护等方面。
首先,桥梁的设计必须保证结构的安全性,即桥梁在使用期间要能够承受各种外部荷载和内部力的作用,不发生破坏或变形。
其次,桥梁的设计要考虑到经济性,即在满足安全要求的前提下,尽量减少结构材料的使用和成本的投入。
同时,桥梁的设计还应注重美观性,即在满足功能要求的前提下,使桥梁的外观更加美观大方。
最后,桥梁的设计还需要考虑到环境保护的因素,即在桥梁的施工和使用过程中,尽量减少对周围环境的影响,减少污染和破坏。
2.桥梁材料选择在桥梁设计中,材料的选择是一个重要的环节,不同的材料具有不同的特性和优缺点。
常见的桥梁材料包括钢材、混凝土、木材、玻璃钢等。
钢材具有高强度、易加工、施工周期短等优点,适用于大跨度的桥梁和特殊形式的桥梁。
混凝土具有耐久性好、抗压强度高、耐腐蚀等优点,适用于多数的桥梁结构。
木材具有轻质、易加工、成本低等优点,适用于小跨度的桥梁和特殊环境条件下的桥梁。
玻璃钢具有重量轻、耐腐蚀、维护成本低等优点,适用于一些特殊环境和结构形式的桥梁。
因此,在桥梁设计中,需要根据桥梁的具体情况,合理选择适合的材料。
3.桥梁施工工艺桥梁的施工工艺是桥梁施工中的一个关键环节,它包括施工方法、施工设备、施工技术等方面。
在桥梁的施工中,需要根据桥梁的具体情况和要求,选择合适的施工方法和施工设备。
一般来说,桥梁的施工方法主要包括预制构件施工、现场拼装施工、悬索施工、跨河施工等多种方法。
此外,桥梁的施工设备主要包括吊装设备、混凝土搅拌设备、振捣设备、钢筋加工设备等。
桥涵工程重点总结第一篇:桥涵工程重点总结第二章桥涵工程原材料试验检测1、石料分为4类。
2、桥涵工程使用的石料主要用于砌体工程,如桥涵拱圈、墩台、基础、锥坡等。
3、磨耗率应以洛杉矶测定结果为准,在无该机时,方可用狄法尔磨耗机测定。
4、石料制品的规格和几何尺寸(1)片石:一般为爆破法开采的石块,其厚度不应小于cm。
(2)、块石:厚度在20~30cm,宽度一般为厚度的1.0~1.5倍,长度约为厚度的1.5~3.0倍(3)、粗料石:厚度为20~30cm,宽度一般为厚度的1.0~1.5倍,长度约为厚度的2.5~30.倍,其表面凹陷深度不大于2cm。
(4)、拱石:按设计要求采用粗集料石或石块,主要用于石拱桥的拱圈砌筑。
5、石料的单轴抗压强度试验a、50+-0.5mm的立方体6个,有显著层理的岩石,分别沿水平和垂直方向各取试件6个。
b、直径与高度均为50+-0.5mm的圆柱体试件6个。
C、试件上、下断面应磨平且平行。
试件断面的平面公差用小于0.05mm,断面对于试件轴线垂直度偏差不应超过0.250.6、试件相邻面间的夹角应90°,其公差不得过0.5°。
试件各边长、直径和高的尺寸的公差不得超过1mm。
7、称量精度:水泥、掺合量、水和外加剂为+-0.5%,骨料为+-1%。
取样或试验室拌制的混凝土应在拌制后尽量短的时间内成型,一般不宜超过15min。
8、根据混凝土拌合物的稠度确定混凝土成型方法,坍落度不大于70mm的混凝土宜用振动振实;大于70mm的宜用捣棒人工捣实。
9、采用标准养护条件,应在温度为20+-5摄氏度中静置一至二昼夜,然后编号、拆模。
拆模后立即放入温度为20+-2摄氏度相对湿度为95%以上的标准养护室中养护。
试件应放在支架上,彼此间隔10~20mm,试件表面保持潮湿,并不得被水直接冲淋。
10、轴心抗压试验当混凝土强度等级不小于C60时,应试件周围设防崩裂网罩。
11、抗折试验:试件从养护地取出后,将试件表面擦干净,检查试件,试件在长向中部1/3区段内不得有表面直径超过5mm、深度超过2mm的孔洞。
公路小桥涵勘测设计》理论知识汇编 小桥涵的作用 :在公路跨越沟谷、河流、人工渠道以及排除路基内侧边沟水流时,常常修建各种横向排以使沟谷河流、人工渠道穿过路基,使路基连续,确保路基不受水流冲刷侵袭,从而达到路基稳定。
6 、公路桥涵设计荷载组成 :车道荷载和车辆荷载,车道荷载——由均布荷载和集中荷载组成,车道荷载与车 辆荷载的 作用不得叠加。
为使桥上线形与路线布设相互协调应满足:桥上纵坡不宜大于 4%,桥头引道纵坡不宜大于 5%,位于市镇混合交通繁忙 为使桥上线形与路线布设相互协调应满足 处,桥上纵坡和桥头引道不得大于3%。
7 、 锥坡与桥台两侧相交线的坡度 ,当有铺砌时,不宜陡于 1:1 ;不受洪水冲刷的锥坡 锥坡与桥台两侧相交 线的坡度, 不受洪水冲刷的锥坡可采用不陡于 1:1.25 的坡度。
不受洪水冲刷的锥坡8、 小型排水构造物 :指汇水面积小、工程数量较小的人工构造物,主要包括:小巧、涵洞、漫水桥、过水路 面、透水 小型排水构造物: 路堤、倒虹吸涵洞、渡槽等。
9 、 小桥和涵洞的区别 除按多空跨径总长和单孔跨径大小不同外,还有以下差异:1)小桥构造物处的路基一般是断开 小桥和涵洞的区别除按多空跨径总长和单孔跨径大小不同外,还有以下差 异: 的,桥梁与路基间设有专门的过渡结构物而涵洞构造物处的路基一般是连续的,涵洞设于路堤之下,形成路 堤中的 一个排水孔洞;2)桥梁的宽度直接由路基宽度确定于路基填土高度无关。
涵洞处路基顶面与路基同宽,而涵洞的长 度则随路 基填土高度增加而增长,与路基宽度、路基填土高度、路堤边坡坡度尺寸、形状等因素有关; 3)桥面设有 专门的 桥面系,涵洞则无。
10. 过水路面 :用加固路面、路肩及路基边坡的方式,允许洪水期水流从路面上流过的排水构造物。
11. 倒虹吸涵洞 :当横跨公路的沟渠水面与路面高差较小,而不能满足设置涵洞的最小建筑高度要求时,为避 免渠路干 扰,利用倒虹吸原理修建的排水构造物。
名词解释:重点:渡槽:当横跨公路的沟渠被公路截断,又不能改移,且沟渠不足以保证行车净空高度时,在公路上空架设的横向排水沟构造称横渡。
沉降缝:为防止建筑物各部分由于地基不均匀沉降引起房屋破坏所设置的垂直缝称为沉降缝。
标准跨径:对于梁桥,是指墩到墩的中心距;对于拱桥,一般是指净跨径。
孔径: 桥涵下过水净空的大小,是桥涵的基本尺寸形态调查法:用调查河槽形态与历史洪水位的手段,取得河槽某一过水断面在该洪水位下的过水面积、平均流速及洪水频率资料,据以推算桥涵处设计流量的方法无压力式涵洞:涵洞入口水流深度小于洞口高度,并在洞身全长范围内水面都不触入洞顶,洞内具有自由水面,叫无压力式涵洞。
压力式涵洞:涵洞入口水流深度大于洞口高度,并在洞身全长范围内(进水口处除外)都具有自由水面,叫压力式涵洞。
刚性基础:当基础强度抗拉强度较低时,其结构尺寸可以不满足抗弯曲强度要求,计算中可不计算弯曲变形称为刚性基础,如砖石混凝土基础等。
涵长:是指从涵洞进口涵台处边缘至出口涵台外边缘的水平长度未说重点:暗涵:当涵洞洞顶填土高度大于或等于0.5米时叫暗涵明涵:当涵洞洞顶填土高度小于0.5米时叫明涵管涵:由预制钢筋混凝土构成的圆管,埋入地下排水的涵洞自由出流:当下游水深小于或等于临界水深1.3倍时,桥下为临界水流状态,为自由出流非自由出流:当桥下游水深大于临界水深1.3倍时,由于下游水位顶托作用,桥下水深为天然水深,形成非自由出流平置式涵洞:当沟床纵坡陡,为适应地形,将洞身做成各阶形式,管涵分节,基础平置的涵洞又叫阶梯型斜置式涵洞:在斜坡上设置涵洞,将基础倾斜,并设置齿墙襄入地基,以抵抗滑移的涵洞斜交斜做洞口:为求外形美观及适应水流条件,使涵洞洞身与端部与路线平行的做法斜交正做涵洞:涵洞涵身部分与正交时完全相同,而洞口的端墙高度予以调整,一般将端墙设计成斜坡形成阶梯型暴雨推理法:是运用成因分析与经验推断的方法,从实测暴雨资料入手,应用地区综合分析方法分析暴雨资料和地区特征关系,从而间接推求设计流量的方法。
试验员考试——桥涵简答题汇总第一篇:试验员考试——桥涵简答题汇总五、简答题1、桥涵用钢的基本技术性能有哪些?答:(1)强度,即屈服强度与抗拉强度;(2)塑性,即伸长率与断面收缩率;(3)硬度;(4)冲击韧性;(5)冷弯性能;(6)焊接性能。
2、桥梁荷载试验的一般程序是什么?答:一、试验桥梁的结构考察与试验方案的设计阶段。
该阶段需收集与设计、施工,使用有关的资料,然后对试验桥梁进行现场考察。
二、加载试验与观测阶段。
三、试验结果分析与评定阶段。
3、认真作好桥涵试验检测工作,有何重要意义?答:桥涵试验检测技术是大跨径桥梁施工控制,新桥型结构性能研究,各类桥涵施工质量控制和评定工作的重要手段,认真做好桥涵试验检测工作,对推动我国大跨径桥梁建设水平,促进桥涵工程质量水平提高具有十分重要意义。
4、硬化水泥混凝土的变形主要有哪些?答:主要有弹性变形、收缩变形、徐变变形和温度变形等四类。
5、什么是应变片的温度效应?应如何消除?答:用应变片测量应变时,它除了感受试件受力后的变形外,同时也能感受环境温度变化。
并引起电阻应力仪指示部分的示值变动,这称为温度效应。
消除温度效应的应变值主要是利用惠斯顿电桥路的特性进行,称为温度补偿。
6、板式橡胶支座在一定压力作用下,决定其竖向变形的因素是什么,请说明之?答:板式橡胶支座在一定的压力作用下,其竖向变形主要有两个因素决定。
一是支座中间橡胶片与加劲钢板接触面的状态,即橡胶与钢板粘接质量,如果粘接牢固,橡胶的侧向膨胀受到钢板的约束减少支座的竖向变形,反之则增大竖向变形。
同批支座中,个别支座受压后变形量比同类支座相比差异较大,说明在支座加工时胶片与钢板的粘接处存在缺陷,达不到极限抗压强度时会有影响。
第二个起决定作用的因素是支座受压面积与其自由膨胀侧面积之比值,常称之为形状系数。
La⨯LbS=对于矩形支座 2(La+Lb)δi dS=对于圆形支座 4δi7、超声回弹综合法测砼的强度较回弹法有何优点?建立超声回弹基准曲线的试块应注意些什么问题?答:回弹综合法比单一的超声或回弹非破坏检验方法具有精度高,适用范围广等优点。
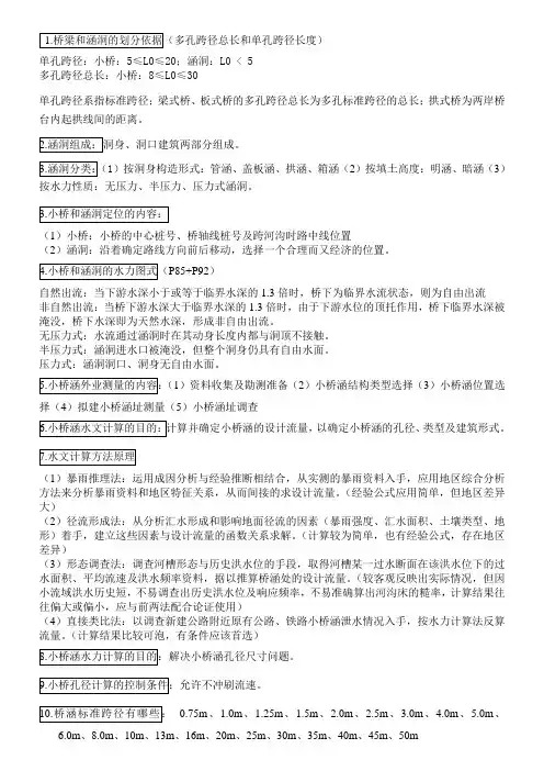
单孔跨径:小桥:5≤L0≤20;涵洞:L0 < 5多孔跨径总长:小桥:8≤L0≤30单孔跨径系指标准跨径;梁式桥、板式桥的多孔跨径总长为多孔标准跨径的总长;拱式桥为两岸桥台内起拱线间的距离。
1)按洞身构造形式:管涵、盖板涵、拱涵、箱涵(2)按填土高度:明涵、暗涵(3)按水力性质:无压力、半压力、压力式涵洞。
(1)小桥:小桥的中心桩号、桥轴线桩号及跨河沟时路中线位置(2)涵洞:沿着确定路线方向前后移动,选择一个合理而又经济的位置。
P85+P92)自然出流:当下游水深小于或等于临界水深的1.3倍时,桥下为临界水流状态,则为自由出流非自然出流:当桥下游水深大于临界水深的1.3倍时,由于下游水位的顶托作用,桥下临界水深被淹没,桥下水深即为天然水深,形成非自由出流。
无压力式:水流通过涵洞时在其动身长度内都与洞顶不接触。
半压力式:涵洞进水口被淹没,但整个洞身仍具有自由水面。
压力式:涵洞洞口、洞身无自由水面。
(1)资料收集及勘测准备(2)小桥涵结构类型选择(3)小桥涵位置选择(4)拟建小桥涵址测量(5)小桥涵址调查以确定小桥涵的孔径、类型及建筑形式。
(1)暴雨推理法:运用成因分析与经验推断相结合,从实测的暴雨资料入手,应用地区综合分析方法来分析暴雨资料和地区特征关系,从而间接的求设计流量。
(经验公式应用简单,但地区差异大)(2)径流形成法:从分析汇水形成和影响地面径流的因素(暴雨强度、汇水面积、土壤类型、地形)着手,建立这些因素与设计流量的函数关系求解。
(计算较为简单,也有经验公式,存在地区差异)(3)形态调查法:调查河槽形态与历史洪水位的手段,取得河槽某一过水断面在该洪水位下的过水面积、平均流速及洪水频率资料,据以推算桥涵处的设计流量。
(较客观反映出实际情况,但因小流域洪水历史短,不易调查出历史洪水位及响应频率,不易准确算出河沟床的糙率,计算结果往往偏大或偏小,应与前两法配合论证使用)(4)直接类比法:以调查新建公路附近原有公路、铁路小桥涵泄水情况入手,按水力计算法反算流量。
公路小桥涵勘测设计_考试总结一、选择1、根据《公路工程技术标准》,单孔跨径(L0)多少米以下为涵洞 ( ) A.5米B.6米C.7米D.2米2、斜交正做:洞身与路线前进方向斜交,洞口帽石方向与涵轴线方向。
( )A.平行B.斜交C.垂直D.以上都不对3.根据《公路工程技术标准》,多孔跨径(L)在多少米范围以内为小桥( )A.5?L,20B.8?L?30C.10?L,40D.10?L,303(涵洞按水力性质分为 ( ) A.无压力式涵洞 B.半压力式涵洞 C.压力式涵洞D.A、B、C全是4(一级公路的小桥涵设计洪水频率 ( )A.1/25B.1/50C.1/100D. 1/1505. 我国现行的标准设计荷载标准是 ( )A. 汽车一级B. 汽车二级C. 汽车三级D.A和B6(小桥涵测量包括哪些 ( ) A.桥涵位中桩敷设、桥涵址断面测量、桥涵位地形测量B.桥涵位中桩测量、桥涵址断面测量、桥涵位平面图测量C.桥涵位边坡测量、桥涵址断面测量、路中线测量D.以上全是7(按涵洞进水口建筑形式以及涵前水深不同,涵洞分为 ( )A.大型涵洞、中型涵洞、小型涵洞B.非自由出流涵洞、自由出流涵洞C.无压力式涵洞、半压力式涵洞、压力式涵洞D.无压力式涵洞、半压力式涵洞8(以下比例尺最小的是( )A.1:50B.1:1000C.1:20000D.1:2000 9(当H=hk,v=vk时,水流为 ( )A.缓流B.临界流C.急流D.直流10(横穿路线的沟渠睡眠高程基本同于或略高于路基高程时采用( )A.混凝土涵B.箱涵C.倒虹吸管涵洞D.管涵3LLss,,m2Ls2240R11(在小桥涵测量中,需要计算切垂距:,式中表示 ( ) A.圆曲线半径 B. 缓和曲线长 C. 切线支距 D.计算跨径h,1.3htk12. 水力计算时,表示 ( )A.非自由出流B.既有自由出流,又有非自由出流C.自由出流D.以上全不是13(按桥涵的孔数分 ( )A.单孔桥涵B.双孔桥涵C.多孔桥涵D.以上全是14(板是桥梁的主要承重结构,整体式简支板桥一般使用跨径在( )一下。
暴雨推理法计算过程:1、根据桥涵位置所处不同地区查雨力等值曲线,确定频率为P的雨力Sp;2、确定汇水区几何参数,包括汇水面积、主河沟长度、主河沟平均坡度、方法同径流形成法;3、计算损失参数M和汇流时间t;4、按公式计算设计流量Qp;形态调查法计算过程:1、设置形态断面;2、形态断面调查;3、形态断面处流量Qx的计算;4、频率换算;5、桥址换算;小桥涵计算主要包括内容:1、确定小桥涵孔径和孔数;2、确定河床加固的类型和尺寸,上下游所需消耗能力设施的类型和尺寸;3、计算确定壅水高度,小桥桥面最低高程或小桥涵顶上的最低路堤高度;4、确定桥跨布孔方案;小桥涵基础分类:1、按建筑材料分:石料基础、砖基础、混凝土基础、钢筋混凝土基础;2、按构造形态分:整体式基础、非整体式基础;3、按工作条件分:刚性基础、柔性基础;影响基础埋深的因素:1地基土壤强度;2、水流冲刷能力;3、地基冰冻程度;小桥涵工程地质勘探的方法及其特点:以调查为主,挖(钻)探为辅。
1、工程地质调查:一般采用目测和访问相结合的方式;2、挖(钻)探:当工程规模较大,地质条件比较复杂时,可用挖探、钎探或钻探;对简单地形地质条件的小桥涵,可只设一个勘探点,对于地质条件复杂,跨径较大的不应少于两个勘探点;按照宽顶堰流假定,小桥下的水流可有自由出流和非自由出流两种水力图示:自由出流:当下游水深小于或等于1.3倍时,桥下为临界水流状态;特点:桥下游天然水深不影响桥下水出流,桥下的过水量仅与桥下临界水深有关;非自由出流:当下游水深大于1.3倍临界水深时,由于下流水位的顶托作用,桥下临界水深被淹没,桥下水深为天然水深,形成非自由出流;特点:此时桥下游水深直接影响桥下水流出流,使桥下流速降低。
过水流量比自由出流有所减少;八字式洞口的适应条件:适用于涵洞跨径宽度基本与河沟宽度基本一致,无需集纳和扩散水流或仅为疏通两侧农田灌溉时的情况。
端墙式洞口的适应条件:多用于宽浅河沟或孔径压缩较大的情况和函台较高的情况,能适应各种不同路基边坡的情况。
考试题型一. 名词解释题 (每题2分,5小题,共10分)二. 判断题(每题2分,10小题,共20分)三. 填空题(每题2分,10小题,共20分)四. 问答题(每题5分,2小题,共10分)五. 计算题(每题20分,2小题,共40分)《桥涵水文》复习提纲一、名词解释(1)累积频率——水文统计中,等于或大于某一流量值出现的次数(即累积出现次数)与总次数的比值,称为该流量下的累积频率。
(2)重现期——水文统计中,等于或大于某一流量值出现的时间间隔,称为该流量的重现期。
(3)设计洪水流量——公路、桥梁和涵洞等各项工程设计时,根据国家技术标准规定的某一设计洪水频率,推算该频率相应洪水的洪峰流量,称为设计洪水流量,简称设计流量。
(4)设计水位——桥位计算断面上通过设计流量相应的水位,称为设计洪水位,简称设计水位。
(5)偏差系数——表明系列分布对均值的对称情况,反映频率分布对均值的偏斜程度。
(6)变差系数——代表系列离均分布情况的参数,表明系列分布对均值是比较分散还是比较集中,反映频率分布对均值的离散程度。
(7)抽样误差:用样本来代替总体确定三个统计参数以及设计流量,必定存在一定误差,称为抽样误差。
(8)经验频率曲线——根据作为水文统计样本的实测水文资料系列,计算各项随机变量的经验频率,点绘经验频率与其对应的随机变量大小的曲线,称为该样本的经验频率曲线。
(9)理论频率曲线——根据自然界大量实际资料的频率分布趋势,选配具有一定数学函数式的频率曲线,习惯上称为理论频率曲线。
理论频率曲线的建立,使频率曲线的绘制和外延以数学函数式为依据,减少了曲线外延的任意性。
(10)桥孔净长:设计水位上两桥台前缘(埋入式桥台则为两桥台护坡坡面之间)的水面宽度,称为桥孔长度。
扣除全部桥墩宽度(顺桥方向)后,则称为桥孔净长。
(11)桥孔长度——设计水位上两桥台前缘(埋入式桥台则为两桥台护坡坡面之间)的水面宽度,称为桥孔长度。
(12)冲刷系数——冲刷后与冲刷前的桥下过水面积之比,称为冲刷系数。
公路小桥涵勘测设计一、桥涵划分指标:多孔跨径总长L和单孔跨径L0(单孔跨径系指标准跨径;对于标准跨径,梁式桥、板式桥以两桥墩中线间距离或桥墩中线与台背前缘间距为准,拱式桥和涵洞以净跨径为准)。
二、小桥涵设计原则:安全、适用、经济、美观、有利于环保。
设计要求:满足行车、排水、通航、跨越等基本要求。
三、小桥涵设计的主要成果:P.10四、倒虹吸涵洞:当横跨公路的沟渠水面与路面高差较小,而不能满足设置涵洞的最小建筑高度要求时,为了避免渠路干扰,利用倒虹吸原理修建的排水构造物。
五、渡槽:当横跨公路的沟渠被公路截断,又不能改移,且沟渠下足以保证行车净空高度时,在公路上空架设的横向排水构造物称为渡槽。
六、明涵:当涵洞洞顶填土高度小于0.5m时叫明涵,通常在低填方和挖方路段时采用。
七、暗涵:当涵洞洞顶填土高度大于或等于0.5m时叫明涵,通常在填方路段采用。
八、涵洞按水力性质分:无压力式涵洞、半压力式涵洞、压力式涵洞。
九、无压力式涵洞:涵洞入口水流深度小于洞口高度,在洞身全长范围内水面都不触入洞顶,洞内具有自由水面。
十、半压力式涵洞:涵洞入口水流深度大于洞口高度,但在洞身全长范围内(进水口处除外)都具有自由水面。
十一、压力式涵洞:涵洞入口水流深度大于洞口高度,并在洞身全长范围内都充满水流且无自由水面。
十二、涵洞按洞身形式分:平置式斜坡涵:当沟床纵坡陡,为适应地形,将洞身做成台阶式,涵管分节,基础平置的涵洞,又叫阶梯涵。
斜置式斜坡涵:在斜坡上设置涵洞,有时也可以将基础斜置,并设置齿墙嵌入地基以抵抗滑移,叫斜置式斜直涵。
十三、小桥涵类型选择:原则:安全、适用、经济、美观、有利于环保P.19十四、各种构造形式涵洞的实用性和优缺点(选型依据)P26表格十五、小桥定位主要是确定小桥的中心桩号、桥轴线方向及跨河沟时路中线位置。
十六、小桥涵择位原则:1小桥涵位置应服从路线走向2涵址应布设在地质条件良好、河床稳定的河段3涵址应选择在水文、水力条件较好的河段4要综合考虑各种因素并进行技术经济比较,减少工程量和造价5涵洞位置和方向的布设宜与水流方向一致6应综合考虑施工、养护、维修的要求,降低建设和养护费用7沿线涵洞布设密度应根据地形、地貌、水文及农田排灌等自然条件确定。
1、净跨径(Lj): 桥梁相邻两个桥墩或桥台之间的净距离2、计算跨径(l):梁式桥、板式桥涵指一跨之间支座中心线之间的水平距离;拱式桥涵指一3、跨之间两个拱脚截面形心之间的水平距离。
4、标准跨径(L0): 梁式桥、板式桥涵以两桥(涵)墩中线间距离或桥(涵)墩中线与台背前缘间距为准;拱式桥涵、箱涵、圆管涵以净跨径为准。
5、多孔跨径总长(L):梁式桥、板式桥涵为多孔标准跨径的总长;拱式桥涵为两岸桥台内起拱线的水平距离。
6、小桥涵的作用:①保证“路基”连续②保证水流畅通③保证行车无阻。
7、设计原则(“十字方针”):安全:行车安全,适用:使用要求,经济:建设和运营费用最低,美观:与周围景观环境相协调,环保:取弃土的问题,防止水土流失8、设计要求:1行车要求:(1)满足平、纵、横面线形标准要求。
(2)满足强度、刚度、稳定性要求。
(3)满足桥涵净空的要求。
2排水要求:(1)保证设计流量顺利宣泄(2)保证桥下一定的净空高度3通航要求:满足《内河通航标准》(GB50139-2004)4跨线要求:(1)跨越铁路、公路、人行通道,(2)管线并行、交叉(电力、电信、油气等)5荷载要求:满足设计荷载的要求:高速和一级公路满足,公路-Ⅰ级;二级及以下等级满足公路-Ⅱ级。
6桥上线形及桥头引道要求:纵坡要求,引道路基的高度要求。
9、测设任务:小桥涵测设包括小桥涵外业勘测和内业设计,编制规定的桥涵设计图表资料,为小桥涵概预算编制和施工提供依据。
10、外业勘测内容:1、资料收集及勘测准备2、小桥涵结构类型选择3、小桥涵位置选择4、拟建小桥涵址处测量5、小桥涵址调查。
11、内业设计内容:流量计算及孔径计算,小桥涵主要尺寸拟定,小桥涵立面布置,工程数量计算及施工图预算编制。
12、小型排水构造物:边沟、截水沟、排水沟、路拱、小桥、涵洞、漫水桥、过水路面、透水路堤、倒虹吸涵洞、渡槽。
15、小桥涵在公路工程中的作用和意义:①小桥涵影响公路的造价,占总造价15—20%②小桥涵影响公路的使用,公路泄洪的通道。
水力学1.水力学:研究水体平衡和运动规律及工程应用的科学2.静水压力:指液体对固体壁面的作用力3.液体平衡微分方程:此方程的物理意义是:在静止流体中,某点单位质量流体的质量力与静压强的合力相平衡。
4.只有在有势的质量力作用下,不可压缩均质流体才能处于平衡状态,这就是流体平衡的条件。
5.同一种静止相连通的流体的等压面必是水平面(只有重力作用下)自由表面、不同流体的交界面都是等压面。
6.静水压强基本方程适用范围是:重力场中连续、均质、不可压缩流体。
7.流场中液体质点通过空间点时所有的运动要素都不随时间而变化的流动称为恒定流;只要有一个运动要素随时间而变化,非恒定流。
8.迹线——是指某液体质点在运动过程中,不同时刻所流经的空间点所连成的线9.流线——是指某一瞬时,在流场中绘出的一条光滑的矢量曲线,其上所有各点的速度向量都与该曲线相切。
流线不能相交,不能为折线10.流管——由流线构成的一个封闭的管状曲面。
元流——充满以流管为边界的一束液流。
总流——在一定边界内具有一定大小尺寸的实际流动的水流,它是由无数多个元流组成。
过流断面——与元流或总流的流线正交的横断面11.均匀流是流线为彼此平行的直线;过水断面为平面,且过水断面的形状和尺寸沿程不变;同一流线上不同点的流速应相等,从而各过流断面上的流速分布相同,断面平均流速相等;同一过水断面上各点的测压管水头为一常数12.明渠:天然河道、人工渠道统称为明渠。
13.明渠水流:明渠中流动的液体称为明渠水流。
14.明渠渠底纵向(沿水流方向)倾斜的程度称为底坡。
15.断面形状、尺寸及底坡沿程不变,同时又无弯曲的渠道,称为棱柱形渠道。
断面形状、尺寸或底坡沿程改变的渠道,为非棱柱形渠道。
16.明渠均匀流有下列特性:(1)过水断面的形状和尺寸、流速分布、流量和水深,沿流程都不变;(2)总水头线、测管水头线和渠底线都互相平行,因而它们的坡度相等17.明渠恒定均匀流的各种特性,可见只有同时具备下述条件:(1)明渠中水流必须是恒定的,流量沿程不变;(2)明渠必须是棱柱形渠;(3)明渠的糙率必须保持沿程不变;(4)明渠的底坡必须是顺坡,同时应有相当长的而且其上没有建筑物的顺直段。
公路小桥涵勘测设计一、桥涵划分指标:多孔跨径总长L和单孔跨径L0(单孔跨径系指标准跨径;对于标准跨径,梁式桥、板式桥以两桥墩中线间距离或桥墩中线与台背前缘间距为准,拱式桥和涵洞以净跨径为准)。
二、小桥涵设计原则:安全、适用、经济、美观、有利于环保。
设计要求:满足行车、排水、通航、跨越等基本要求。
三、小桥涵设计的主要成果:P.10四、倒虹吸涵洞:当横跨公路的沟渠水面与路面高差较小,而不能满足设置涵洞的最小建筑高度要求时,为了避免渠路干扰,利用倒虹吸原理修建的排水构造物。
五、渡槽:当横跨公路的沟渠被公路截断,又不能改移,且沟渠下足以保证行车净空高度时,在公路上空架设的横向排水构造物称为渡槽。
六、明涵:当涵洞洞顶填土高度小于0.5m时叫明涵,通常在低填方和挖方路段时采用。
七、暗涵:当涵洞洞顶填土高度大于或等于0.5m时叫明涵,通常在填方路段采用。
八、涵洞按水力性质分:无压力式涵洞、半压力式涵洞、压力式涵洞。
九、无压力式涵洞:涵洞入口水流深度小于洞口高度,在洞身全长范围内水面都不触入洞顶,洞内具有自由水面。
十、半压力式涵洞:涵洞入口水流深度大于洞口高度,但在洞身全长范围内(进水口处除外)都具有自由水面。
十一、压力式涵洞:涵洞入口水流深度大于洞口高度,并在洞身全长范围内都充满水流且无自由水面。
十二、涵洞按洞身形式分:平置式斜坡涵:当沟床纵坡陡,为适应地形,将洞身做成台阶式,涵管分节,基础平置的涵洞,又叫阶梯涵。
斜置式斜坡涵:在斜坡上设置涵洞,有时也可以将基础斜置,并设置齿墙嵌入地基以抵抗滑移,叫斜置式斜直涵。
十三、小桥涵类型选择:原则:安全、适用、经济、美观、有利于环保P.19十四、各种构造形式涵洞的实用性和优缺点(选型依据)P26表格十五、小桥定位主要是确定小桥的中心桩号、桥轴线方向及跨河沟时路中线位置。
十六、小桥涵择位原则:1小桥涵位置应服从路线走向2涵址应布设在地质条件良好、河床稳定的河段3涵址应选择在水文、水力条件较好的河段4要综合考虑各种因素并进行技术经济比较,减少工程量和造价5涵洞位置和方向的布设宜与水流方向一致6应综合考虑施工、养护、维修的要求,降低建设和养护费用7沿线涵洞布设密度应根据地形、地貌、水文及农田排灌等自然条件确定。
主要解决设置地点和具体定位两个问题十七、小桥涵测量包括:涵位中桩敷设,桥涵址断面测量及涵位地形测量三项内容。
P35 十八、桥涵址断面测量:小桥,一般情况断面测量,一般沿路线方向(河沟的横断面方向)按上、中、下三个部位施测断面。
涵洞,由于涵洞布置图一般只作一个纵剖面图,因而断面测量只在涵中心处测一个河沟纵断面。
十九、影响径流流量的因素有哪些?这些因素对径流流量有哪些影响?答:1暴雨特征。
暴雨是产生最大流量的直接原因。
影响最大流量的暴雨因素主要有:降雨强度、降雨历时、降雨范围及降雨均匀性等2汇水区特征。
直接影响降雨强度和汇流速度,主要包含:1)汇水面积的大小及形状。
一般来说,汇水面积大径流量就大,汇水面积小径流量就小。
在汇水面积相等的情况下流域区内各部分径流到达桥涵的时间越接近,形成的洪峰流量就越大,反之则小;2)汇水地表情况。
主要包括地表的土壤类别和植物覆盖的情况土壤吸水能力大就会使径流减小,植物的覆盖面直接影响地面的截留作用;3)汇水区地形。
地形是影响径流形成的主要特征;4)其他因素,如汇水区湖泊、沼泽、森林等二十、小桥涵水力计算的任务及内容?答:任务:在足以宣泄设计洪水流量并保证桥涵前壅水不致过高、桥涵下流速不致冲刷河床或结构物的前提下,通过水力计算确定合理经济的桥涵孔径尺寸。
内容:1)确定小桥涵孔径和孔数;2)确定河床加固的类型和尺寸,上下游需设各种消能设施的类型和尺寸;3)计算并确定壅水高度、小桥桥面最低高程或小桥涵顶上的最低路堤高程;4)确定桥跨布孔方案二十一、孔径表示方法?影响?孔径是指桥涵下过水净空的大小。
桥梁的孔径通常用孔数和单孔跨径表示;涵洞孔径用孔数、单孔跨径和涵台高度表示;圆管涵则用涵管孔数和内径表示。
二十二、确定小桥涵孔径的经验方法p96二十三、涵洞是设于路基下的排水孔道,通常由洞身、洞口建筑两大部分组成。
二十四、涵洞洞身构造P102二十五、沉降缝及防水层P106二十六、八字式洞口P120二十七、各类洞口的适用性及优缺点比较P128二十八、进水口沟床的加固措施P129二十九、涵洞的受力与施工方法有关P141三十、作用代表值与标准值的区别P145三十一、涵长计算P164,P182三十二、涵洞基础混凝土的最低强度等级为C15三十三、影响小桥涵基础埋置深度的三个主要因素:地基土壤强度、水流冲刷能力、地基冰冻程度三十四、涵洞立面布设P196三十五、涵洞设计步骤:涵洞设计一般步骤:外业测绘:收集涵洞的勘测资料,包括涵洞轴向断面(必要时有辅助断面和1:500地形图)、涵洞设计资料调查表、有沟或路的应测绘沟(或路)与线路的平面关系。
根据汇水面积确定涵洞的设计流量(p=1/100)。
相关资料的准备:线路平剖面资料、填挖高度表、地质资料等。
路基设计资料:路基断面的形式(路基宽度、路基边坡、坡面防护等)、出入口排水侧沟的沟底标高资料。
涵洞孔径式样、出入口铺砌类型的拟定。
根据涵洞功能、相关资料合理确定。
孔径宜大不宜小,宜宽矮不宜高窄。
出入口泄水面标高的拟定(排洪涵主要系为排除汇区内汇水而设,涵洞出入口标高均应较路基排水沟低。
入口低,可以接引侧沟汇水,出口低,是因为涵洞一般均设置在汇区内地势最低洼处,出口侧路基侧沟均汇至涵洞出口处,并通过出口铺砌,排至下游。
因此当遇到地势相对平坦,出口太低无条件排水时,应提请路基合理调整排水系统设计。
涵身坡度一般不小于4‰以利排水。
)涵洞长度的计算、涵身分节与涵长调整(后面单独介绍)涵洞基础的设计(当涵洞基地应力不满足要求时,基底应进行加固处理,常见的有换填、碎石桩、旋喷桩等。
)工程数量计算及汇总出图公路小桥涵勘测设计名词解释1.标准跨径:对于梁式桥或板式桥指两相邻桥墩中线之间的距离,或桥墩中心线至桥台台背前缘之间的距离。
2.八字墙洞口:涵台两端由敞开斜置八字墙构成的洞口,叫八字墙洞口。
3.阶梯涵:当涵床纵坡陡,为适应地形,将洞身做成台阶形式,涵管分节,基础平置的涵洞,叫阶梯涵。
4.矢跨比:拱桥中红圈或肋拱的计算矢高于计算跨径之比。
5.明涵:当涵洞洞顶填土高度小于0.5m时叫明涵。
6.暗涵:当涵洞洞顶填土高度大于或等于0.5m时叫暗涵。
7.无压力涵:涵洞入口水流深度小于洞口的高度,并在洞身全长范围内水面都不触入洞顶,洞内具有自由水面,叫无压力式涵洞。
8.半压力涵:涵洞入口水流深度大于洞口高度,但在洞身全长范围内(进水口处除外)都具有自由水面,叫半压力式涵洞。
9.压力涵:涵洞入口水流深度大于洞口高度,并在洞身全长范围内都充满水流且无自由水面,叫压力式涵洞。
10.斜交斜做:洞身与路线前进方向斜交,冒石与路线方向平行。
11.斜交正做:洞身与路线前进方向斜交,洞口帽石方向与涵轴线方向垂直。
12.刚性扩大浅基础:由砖,毛石,混凝土,灰土和三合土等材料组成,将尺寸控制在刚性角限定的范围内,基础埋深较小的墙下条基或柱下独立基础叫刚性扩大浅基础。
13.一字洞口:在涵台两端修一垂直于台身并与台身同高的矮墙,这样的洞口叫一字洞口。
14.跌水井:当天然河沟纵坡大于50%或路基纵断面设计不能满足涵洞建筑高度要求,涵洞进出口开挖打,以及天然河沟于洞口高差大是,卫士沟槽或路基边沟于涵洞进口连接,采用的洞口形式,叫跌水井。
15.急流槽:在陡坡或深沟地段设置的坡度较陡、水流不离开槽底的沟槽。
16.小型排水构造物:小型排水构造物,是指汇水面积、过水流量小、工程数量较小的人工排水构造物填空和简答1.小型排水构造物包括小桥、涵洞、漫水桥、过水路面、透水路堤、倒虹吸涵洞、渡槽等。
2.小桥涵设计的基本原则是安全(荷载:强度,刚度,稳定性)、适用、经济、美观、有利于环境保护。
3.小桥涵勘测设计包括两大内容是外业调查和内业设计。
4.小桥涵流量计算方法有暴雨推理法、径流形成法、形态调查法、直接类比法四种。
5.涵洞由洞口和洞身两部分组成。
常用的洞口形式有八字洞口,一字洞口,跌水井,(急流槽),扭坡式,平头式,走廊式,流线型。
6.涵洞施工图设计包括涵洞总体布置图、涵洞细部结构设计图(涵洞细部构造大样图)、工程数量表。
7.涵洞孔径表示方法:净跨径,计算跨径和标准跨径。
8.涵洞洞口的作用是:连接洞身、天然河沟和路基。
9.涵洞按水力性质分为压力涵,半压力涵和无压力涵。
10.我国现行的标准设计荷载标准是汽车一级和汽车二级11.涵洞由洞口和洞身两部分构成。
12.小桥涵按照洞身构造形式,可以分为拱桥,板桥,钢架桥,拱涵,盖板涵,箱涵,圆管涵和阶梯涵几类。
13.影响小桥涵基础埋深的因素有地基土壤的强度(承载力的大小,应满足最小埋深1m),水流的冲刷能力(冲刷线以下不小于1m),地基冰冻的程度(埋于冰冻线下0.23m)。
14.小桥定位要调查什么?(里程桩号、路线与河沟的交角、水文、地形、地质条件。
)小桥的中心桩号及桥轴线方向以及跨河沟时路中线位置15.小桥外业调查的内容:外业勘测和调查确定小桥涵的位置并收集相关地形、地质、水文、水力、环境等资料,以便确定桥涵结构、孔径、洞口、洞口附属设施及洞身布置。
16.小桥涵的选位原则是什么?(1)小桥涵位置应服从路线走向;(2)小桥涵址应布设在地质条件良好,河床稳定的河段;(3)小桥涵址应选择在水文、水力条件较好的河段;(4)综合比较选择经济方案;(5)涵洞位置和方向的布设,宜与水流方向一致;(6)应综合考虑施工、养护、维修的需要,降低建设和养护费用;(7)密度一般应做到一沟一涵(桥),若两涵洞相距过近(小于50m),视情况可合二为一。
17.小桥和涵洞的差异,怎么区分?跨径不同。
多孔跨径总长大于等于8m小于等于30m的,单孔跨径大于等于5m小于等于20m的叫做小桥,单孔跨径小于5m的叫做涵洞;走向不同。
桥的前进方向与路相同,涵洞的前进方向与路相切;宽度不同。
桥的宽度直接由路基宽度确定,于路基填土高度无关,涵洞处路基顶面于路基同宽,二涵洞的长度则随路基填土高度增加而增长;小桥构造物处的路基一般是断开的,桥梁与路基间设有专门的国度结构物,而涵洞构造物处的路基一般是连续的;桥面设有专门的桥面系,涵洞则无桥面系构造(明涵除外)。
18.简述小桥涵在公路中的重要性和作用。
重要性:(1)数量多、比重大、直接影响公路工程的进度、质量和造价;(2)分布广、类型多,直接影响公路营运的安全;(3)兴水利,里农业,直接影响农田水力灌溉;(4)设通道、利行人,直接影响沿线群众生产生活;(5)跨线桥,驾于路线上空,直接影响道路的景观。