巨灾风险评估模型的发展与
- 格式:pdf
- 大小:746.15 KB
- 文档页数:7
巨灾建模: 风险管理的新工具□夏益国巨灾风险通常是指突发性、无法预料、无法避免且危害特别严重的自然或人为因素造成的灾难,如地震、飓风、海啸、洪水和恐怖袭击等所引发的灾难性灾害。
巨灾影响到众多的被保险人和保险标的,损失往往巨大。
在我国,目前还没有巨灾的统一标准。
按照美国的标准,一般认为一次灾害的损失超过2500万美元可认定为巨灾。
巨灾风险一直是保险业特别是财产保险业十分关注的领域,主要原因是:其一,巨灾是影响财产保险业和再保险业稳定的主要原因。
在保险业发展史上,巨灾是财产保险公司和再保险公司失去偿付能力进而导致破产的主要原因。
2001年,美国的911事件直接导致了几十家保险公司破产,同时对像瑞士再保险公司和慕尼黑再保险公司这样的国际再保险巨头也造成了重大的冲击,导致了它们有史以来数额最大的保险索赔。
其二,最重要的原因是,由于巨灾事故属于小概率大损失事件,发生的次数少,难以预测,不适用大数法则的特定条件。
从本质上说,巨灾风险属于不可保风险,因此,巨灾风险管理需要特殊的工具。
在各种巨灾风险管理中,巨灾建模是巨灾风险管理的重要手段。
一、巨灾建模产生的历史与现状巨灾建模起源于美国。
在上世纪80年代以前,美国保险业使用各种方式来评估巨灾风险,如主观表定法等。
巨灾风险的保险费率厘定往往不考虑特定地区差异,全国使用同一费率。
80年代后期,由于美国主要城市的财产和人口密度分布发生变化,保险人和再保险人产生了对更为精确的巨灾损失估计方法的要求。
为了提高对于小概率高损失巨灾预测的准确性,一些研究者整合多学科的专家学者,把对于巨灾的科学分析和金融财务分析结合起来。
到1987年,A IR (Applied Insurance Research )公司的专家率先建立了一套全球自然灾害巨灾风险评估模型。
他们开始利用高质量的天气气象资料对自然巨灾风险进行定量分析,提出损失发生的数量等级及其概率。
另外,随着更为先进的计算机模型和方程的运用,公司又开始巨灾费率的研究,这是巨灾建模的革命性飞跃。
我国巨灾保险的发展及策略分析近年来,我国自然灾害频发,给人民的生产生活造成了严重的影响,直接经济损失巨大,而巨灾保险则成为缓解灾害带来的损失和风险的重要手段。
本文将围绕我国巨灾保险的发展历程以及相应的策略进行分析。
一、我国巨灾保险的发展历程巨灾保险是一种针对大规模自然灾害风险的保险形式,其发展历程可以追溯至20世纪80年代。
我国巨灾保险的起步较晚,直到2005年以后才开始逐步完善。
2008年我国制定了《国务院关于加强自然灾害风险管理和利用保险工具的通知》,为巨灾保险的发展提供了政策支持和引导。
2012年,国务院批复了《关于发展巨灾风险保险的实施意见》,为我国巨灾保险的发展指明了方向。
截至目前,我国巨灾保险行业取得了长足的发展。
巨灾保险产品逐渐丰富,保险公司数量增加,市场规模扩大,巨灾保险的意识也逐渐深入人心。
我国在巨灾保险的发展上取得了一定的成就,但整体发展仍然面临一些问题:1. 产品不够完善。
目前我国的巨灾保险产品种类相对单一,覆盖范围较窄,很难满足不同群体的需求。
2. 市场发展不平衡。
一些省份和地区的巨灾保险市场起步较晚,市场发展不平衡,保险覆盖率较低。
3. 风险评估难度大。
巨灾保险需要对风险进行准确评估,而自然灾害的发生难以预测,这给巨灾保险的风险评估带来了一定的困难。
4. 缺乏长期资金支持。
巨灾保险需要大量的长期资金支持,目前还缺乏完善的长期资金支持体系。
5. 法律法规不完善。
我国的巨灾保险法律法规还不够完善,对于巨灾保险市场的监管和规范还需进一步加强。
为了解决上述问题,我国可以采取以下策略来发展巨灾保险:1. 完善产品体系。
巨灾保险产品应该根据不同地区和群体的需求进行调整和创新,推出更为灵活多样的产品,提高市场竞争力。
2. 加强宣传推广。
通过媒体宣传和教育培训等形式,提高公众对巨灾保险的认知和了解,提高巨灾保险的购买意愿。
3. 加强区域风险管理。
针对我国各地的不同自然灾害风险,建立巨灾保险的风险评估体系,加强风险监测和预警,提高保险公司对风险的准确评估能力。
我国巨灾保险的发展及策略分析近年来,我国频发的自然灾害给国家经济和社会带来了严重的损失。
为了提高国家应对灾害的能力,我国巨灾保险逐渐成为一项重要的保险制度,得到了广泛的关注和重视。
本文将从我国巨灾保险的发展历程、现状和存在的问题入手,提出相应的策略分析,并探讨未来的发展方向。
一、我国巨灾保险的发展历程我国巨灾保险的发展可以追溯到上世纪80年代初。
当时,我国对自然灾害的认识还不够深刻,政府在灾害发生后通常采取救灾援助的方式,而未进行有效的防范和应对措施。
在这种背景下,我国开始尝试引入巨灾保险制度,以降低国家和个人在自然灾害面前的经济风险。
1992年,我国正式成立了国家自然灾害损失补偿基金,标志着我国巨灾保险制度的建立。
基金主要用于向受灾地区提供损失补偿,并通过政府购买巨灾风险保险来分散和转移风险。
此举在一定程度上缓解了灾后重建的财政压力,提高了国家对自然灾害的应对能力。
目前,我国巨灾保险的发展还处于初级阶段,存在诸多问题和挑战。
我国自然灾害频发,特别是地震、洪涝等巨灾的风险较高,但保险覆盖率较低,大多数受灾地区和个人无法获得有效的保障。
现行的巨灾保险产品种类单一,覆盖范围有限,不能满足社会需求。
巨灾保险市场的发展不够充分,行业参与者有限,缺乏竞争力。
政府对巨灾保险的支持力度不够,相关法律法规和监管体系还不够完善。
针对我国巨灾保险存在的问题,有必要提出相应的策略分析,以推动该领域的健康发展。
政府应当加强对巨灾保险的支持和引导,逐步完善法律法规和监管制度,扩大巨灾保险市场规模。
鼓励保险公司推出多样化的巨灾保险产品,不断扩大保障范围,提高保险覆盖率。
加强风险评估和监测,提高巨灾风险的预测和预警能力,降低保险公司的风险承担和赔付压力。
推动巨灾保险制度与国家灾害风险管理体系相结合,实现保险机制和公共安全体系的有效衔接。
随着我国经济的快速发展和城市化进程的加快,自然灾害对国家和社会造成的风险不断增加,巨灾保险的发展将面临更大的机遇和挑战。
我国巨灾保险的发展及策略分析【摘要】我国巨灾保险的发展及策略分析关键在于深入理解巨灾保险的概念和重要性,探讨我国巨灾保险发展历程和市场现状。
要认识到巨灾保险发展中存在的难点和挑战,并提出相应的发展策略和建议。
展望未来,我国巨灾保险有望迎来更加健康的发展,而总结巨灾保险的发展及策略分析可以为未来的发展提供参考和指导。
【关键词】关键词:巨灾保险、发展历程、市场现状、发展难点、发展策略、健康发展、建议、展望、总结、策略分析。
1. 引言1.1 介绍巨灾保险概念巨灾保险是指针对大规模自然灾害或人为灾害所带来的损失而设计的一种保险产品,其保障范围包括地震、洪水、飓风、火灾等灾害。
巨灾保险的本质是通过支付保险费来转移灾害损失的风险,从而减轻受灾方的经济负担。
巨灾保险是一种特殊的保险机制,其与传统的财产保险有所不同,主要体现在灾难性风险的不确定性和随机性上。
巨灾保险的发展旨在提高社会的抗灾能力,降低灾害损失的影响。
1.2 我国巨灾保险的重要性我国巨灾保险的重要性体现在多个方面。
我国地处地震带、台风登陆区等自然灾害多发地区,巨灾频发给社会带来了巨大的经济损失。
巨灾保险可以有效分散风险,减轻企业和个人的财务压力,保障他们的正常生产和生活。
巨灾保险的发展可以促进保险市场的健康发展,提高我国保险业的风险管理水平,增强其抗风险能力。
巨灾保险还可以为政府提供灾害风险管理的有力工具,帮助政府更好地保护社会公众的生命财产安全,维护社会的稳定和发展。
我国巨灾保险的发展对于保障人民生命财产安全、促进社会经济稳定和可持续发展,具有重要意义。
2. 正文2.1 我国巨灾保险的发展历程我国巨灾保险的发展历程可以追溯到上世纪80年代初期。
当时,我国的灾害风险逐渐增加,尤其是地震、洪水、台风等灾害频发,对国家和人民造成了巨大的损失。
为了应对这种情况,我国开始探索建立巨灾保险制度。
首先在地方试点推广巨灾保险,随着实践的积累和经验的丰富,我国逐渐建立了完善的巨灾保险体系。
促进我国巨灾保险发展对策建议巨灾保险是一种特殊的保险形式,用于应对自然灾害等巨大风险所造成的损失。
我国作为地震、洪涝、台风等自然灾害频发的国家,巨灾保险的发展具有重要意义。
为了促进我国巨灾保险的发展,以下是一些建议:1.完善巨灾保险法律法规:制定和完善巨灾保险相关的法律法规,明确各方的权益和责任,并为保险公司提供支持和保障。
巨灾保险应作为一种国家层面的政策来推动,确保其发展具有长远的可持续性。
2.提高巨灾保险的认知度:加强对巨灾保险的宣传和教育,提高公众的认知度和了解度。
通过利用各种渠道,如媒体、广告、社交媒体等,向公众普及巨灾保险的重要性和作用,提高他们购买巨灾保险的意识。
3.开发适应性的巨灾保险产品:根据不同地区和行业的特点,开发适应性的巨灾保险产品,为个人和企业提供更加全面和灵活的保障。
例如,可以针对不同地区的常见自然灾害风险,推出针对地震、洪涝、台风等不同灾害的保险产品。
4.加强巨灾风险评估和监测:建立完善的巨灾风险评估和监测体系,及时获取巨灾风险的相关数据,并进行科学分析和预测。
这将有助于保险公司更准确地定价和制定保险方案,降低巨灾保险的风险和损失。
5.建立合理的补偿机制:制定巨灾损失的合理补偿机制,确保受灾群众和企业能够及时获得相应的赔偿。
这将增加公众对巨灾保险的信任和认可度,并促进保险公司更积极地参与巨灾保险市场。
6.推动政府参与巨灾保险市场:鼓励政府积极参与巨灾保险市场,并提供必要的政策和财务支持。
政府可以通过引入竞标、补贴保费等方式,吸引保险公司参与巨灾保险市场,扩大市场规模,降低保费水平,提高供给质量。
7.建立跨部门合作机制:促进保险公司、政府和科研机构之间的密切合作,共同研究和推动巨灾保险的发展。
各方应加强信息共享和交流,共同解决巨灾保险市场面临的问题和挑战。
8.引导金融机构参与巨灾保险:鼓励金融机构参与巨灾保险市场,推动金融创新和产品开发。
银行、保险公司和资本市场等金融机构可以合作推出各种巨灾保险产品,为投资者提供多样化的风险管理工具。
我国巨灾保险的发展及策略分析巨灾保险是指为了应对大型自然灾害或人为灾害所带来的巨大损失而设立的一种保险形式。
随着全球气候变化引发的极端天气事件越来越频繁和严重,巨灾保险在全球范围内得到了广泛的关注。
作为人口众多、自然灾害频发的国家,中国在巨灾保险方面也逐渐加强了研究和实践,取得了一定的进展。
我国巨灾保险的发展可以追溯到2005年。
当年,我国福建省遭受台风“莫兰蒂”袭击,造成了巨大的经济损失。
为了应对此类自然灾害带来的风险,2007年中国农业保险市场发展中心联合业内的机构共同发起了中国首个巨灾保险试点项目——“中国农村金融服务发展基金巨灾保险试点项目”。
该项目主要针对农村地区,覆盖农作物种植、养殖和渔业等领域,成为我国巨灾保险发展的重要起点。
随后,我国的巨灾保险试点工作逐渐扩大。
2013年,国家金融办、国家气象局、保监会等多个政府部门在广东、四川、江苏等多个地区开展巨灾保险试点工作。
这些试点项目除了覆盖农村地区,还逐步向城市扩展,涉及工商企业、住宅房产以及城市基础设施等领域。
巨灾保险的保障范围也在不断扩大,从最初的风灾、洪灾、地震等单一灾害,逐步增加了雪灾、旱灾、冰雹等多种灾害类型。
我国巨灾保险发展仍面临一些挑战。
首先是风险评估和损失评估的难题。
巨灾保险的核心是对灾害风险进行科学评估,以确定保险产品的风险定价和理赔标准。
因为巨灾灾害的复杂性和不确定性,风险评估和损失评估工作难以准确度量,进而影响保险公司的盈利能力。
其次是保险知识的普及度不高。
巨灾保险要依靠广大民众的参与和认可,但是由于保险知识普及程度的不高,很多人对巨灾保险并不了解,因此对巨灾保险的需求也比较低。
针对以上问题,我国巨灾保险发展的策略可以从以下几个方面加以改进。
加强风险评估和损失评估的科学研究。
政府可以加大对巨灾保险研究的支持力度,鼓励保险公司与科研机构合作,共同开展风险评估和损失评估的研究工作,提高巨灾保险定价和理赔的准确度。
加强巨灾保险知识的宣传和普及。
农业巨灾风险评估模型研究随着全球气候变化加剧,自然灾害频繁发生,农业生产也面临着越来越严峻的风险。
尤其是当农业面积扩大,作物品种丰富,农业生产的成本和风险也随之增加。
因此,评估农业巨灾风险已成为广泛关注的问题。
本文探讨了农业巨灾风险评估的模型和方法,提供了可行的应对措施。
一、农业巨灾的定义与影响农业巨灾是指大规模自然灾害给农业生产带来的巨大影响,从而威胁食品安全和农民生计的现象。
其表现在种类上包括气候变化、干旱、水灾、台风等自然灾害,而在影响程度上包括作物减产、粮食缺口、生态环境破坏,对于国家安全和各族人民的生存水平至关重要。
二、农业巨灾风险评估模型的研究农业巨灾风险评估的目的是通过不同的评估指标和方法来评估农业灾害的风险程度以及其对农业生产、粮食供应、环境保护等多个方面的影响。
现有的农业巨灾风险评估模型主要包括经验模型、统计模型和基于GIS的空间分析模型。
1. 经验模型经验模型是基于经验和规则的知识进行推理、预测和风险评估的一种模型。
它结合农民和专业人士的经验,通过各种因素的量化指标的加权平均值确定风险程度,这种方法操作简单,但精度难以保证。
常见的经验模型包括贝叶斯网络、模糊集合理论和灰色预测法等。
2. 统计模型统计模型是基于大量历史数据和统计概率分布法确定灾害发生概率的一种方法,适用于长期观测和数据记录的场合。
其本质是通过数据的回归分析和预测,来确定农业巨灾的风险程度。
其代表模型为ARIMA模型和回归分析模型等。
3. 基于GIS的空间分析模型基于GIS的空间分析模型是利用现代技术,将空间、时间、属性数据转化为统一的地理信息系统(GIS),综合考虑自然、地质、空间分布信息来评估农业巨灾风险。
通过GIS里的空间分析工具,对农田、天气、土地特征等多重影响因素进行整合和统计分析,综合评估风险程度。
三、农业巨灾风险评估模型的应用农业巨灾风险评估模型的应用对于灾害预防、减灾救灾、提高农业生产保障等方面都具有积极作用。
建立巨灾保险制度引言自古以来,人类面临着各种自然灾害带来的巨大损失和风险。
随着科技的不断发展和人类社会的进步,我们对于灾害的防范和应对能力有了显著的提高。
然而,巨灾仍然时有发生,给经济和社会造成巨大的冲击。
为了减少巨灾对于个人、家庭和社会的损失,建立巨灾保险制度势在必行。
什么是巨灾保险制度巨灾保险制度是一种特殊的保险制度,旨在提供对于巨灾风险的保障和赔偿。
巨灾包括地震、暴风雨、洪水等极端天气事件以及火灾、爆炸等意外事故。
巨灾保险制度通过建立专门的保险产品和机构,为个人、家庭和社会提供财产损失和人身伤亡的赔偿。
巨灾保险制度的重要性建立巨灾保险制度具有以下重要性:1.风险分散:巨灾保险制度可以将巨灾风险分散到更广泛的群体中,减少个人和家庭承受的风险和损失。
2.经济稳定:巨灾保险制度可以缓解巨灾对经济的冲击,降低金融风险和市场不稳定性。
3.社会公平:巨灾保险制度可以提供给低收入和弱势群体相对较低的保险费用,保障社会公平和社会正义。
4.鼓励防灾减灾:巨灾保险制度可以通过降低保险费率来鼓励个人、家庭和社会采取防灾减灾措施,提高整个社会的抵御灾害的能力。
建立巨灾保险制度的挑战虽然建立巨灾保险制度有诸多的好处,但也面临着一些挑战:1.风险评估:巨灾风险的评估是建立巨灾保险制度的基础。
需要投入大量的科研力量,获取准确的风险数据和模型,以便进行风险评估和定价。
2.保险产品设计:巨灾保险产品的设计需要综合考虑各种风险和个体差异,平衡保费收入和赔偿支出之间的关系,从而保证保险制度的可持续性。
3.保险市场发展:巨灾保险市场的发展需要充足的保险公司和资本,以及相应的监管机构和法律法规。
这需要政府的支持和引导。
4.公众认知:巨灾保险制度的成功实施需要公众对保险的认知和理解。
需要宣传和教育,以提高公众对于巨灾保险制度的接受度和参与度。
建立巨灾保险制度的措施为了建立有效的巨灾保险制度,可以采取以下措施:1.加强风险评估:加大对巨灾风险的科学研究力度,建立准确的巨灾风险模型和数据,为保险产品设计和定价提供科学依据。
pot模型在巨灾保险中的应用全文共四篇示例,供读者参考第一篇示例:POT模型(Peak Over Threshold Model)是一种常用于极值统计分析的模型,通过对超过一定阈值的极端事件进行建模,可以更准确地估计极端事件的概率和风险。
在巨灾保险领域,POT模型可以帮助保险公司更有效地识别和管理灾难风险,从而提高保险产品的精确性和可持续性。
巨灾保险是一种专门为应对自然灾害、恶劣天气等大规模灾难性事件而设计的保险产品。
由于这类灾难性事件的发生概率较低,但损失规模巨大,传统的风险评估模型可能无法准确估计这些风险的概率和影响。
而POT模型则可以通过对极端事件的频率和幅度进行分析,提供更精确的灾害风险评估结果。
POT模型通常基于极点过阈值的频率分布进行建模,其中超过一定阈值的极端事件被视为罕见事件,其概率分布服从极值分布。
通过拟合极值分布,可以估计极端事件的频率和幅度,在一定程度上降低由于数据稀缺性、非正态性等因素导致的风险评估误差。
在巨灾保险中,保险公司可以利用POT模型对特定地区和特定类型的灾害风险进行评估和定价。
通过分析历史数据和气象信息,建立POT模型,可以更准确地估计特定地区发生特定类型灾难的概率和损失规模。
这有助于保险公司根据风险情况设计更合理的保险产品,最大限度地降低可能的赔付风险。
POT模型还可以用于建立巨灾保险的再保险机制。
再保险公司通常通过分散风险来控制自身的损失,POT模型可以帮助再保险公司更好地评估灾难性风险和巨大损失的概率,制定针对性的再保险计划,有效地分散和管理风险。
POT模型还可以在巨灾保险的索赔管理和风险监测中发挥重要作用。
保险公司可以利用POT模型对已发生的灾难事件进行损失评估和赔付计算,确保索赔过程的公正和高效。
通过持续监测极端事件的频率和趋势,保险公司可以及时调整保险产品和风险管理策略,提高灾难风险防范和应对的有效性。
POT模型在巨灾保险中的应用具有重要意义。
通过对极端事件的精确建模和风险评估,可以提高保险产品的准确性和可持续性,帮助保险公司更有效地防范和管理灾难性风险,确保保险市场的稳定和可持续发展。
农业巨灾风险评估模型研究农业巨灾风险评估是在全球气候变化大背景下我国农业稳定发展急需解决的现实问题,同时又是农业风险评估学科亟待解决的科学问题。
目前学术界主要从基于风险因子、基于风险损失和基于风险机理的不同视角对农业巨灾风险评估的理论和方法加以研究,但对极端性天气事件对农业生产造成的损失程度和农业巨灾损失的概率分布问题未能给出明确答案。
论文针对该问题,基于现代风险分析和评估理论,构建了一个农业巨灾风险评估的基本框架,利用分位数回归、蒙特卡罗模拟、超越阀值模型、风险值等为基本分析手段,从极端性天气事件对农作物产量影响的分位数回归模型和农业巨灾损失概率分布的极值统计模型两方面加以突破,在此基础上,开展了农业巨灾灾情预测预报和农业巨灾保险费率厘定的应用研究。
论文从理论、方法和应用3个层面深入探索农业巨灾风险评估的模型。
就理论研究而言,论文从定性和定量的视角将巨灾界定为具有“低频高损”特征、可以通过条件期望值来度量的自然灾害事件,而风险则是与某种不利事件有关的一种未来情景;在此基础上,论文引出农业巨灾风险评估的理论内涵,农业巨灾风险评估旨在解决极端性天气事件究竟会对农作物生产造成多大程度损失和农作物巨灾损失究竟服从什么概率分布的难题,并据此构建了农业巨灾风险评估的两类模式。
就方法研究而言,论文从基于分位数回归理论和基于极值统计理论的视角分别构建了农业巨灾风险评估的模型。
(1)基于分位数回归理论的农业巨灾风险评估模型旨在解决极端性天气事件究竟会对农作物生产造成多大程度损失的问题,主要由农业巨灾风险危险度模型和农业巨灾风险易损度模型两部分构成。
在农业巨灾风险危险度模型构建方面,论文采用参数的方法拟合出农业巨灾风险致灾因子时间序列概率分布函数,通过计算研究区域、一定时段内特定的极端性气象灾害事件的发生概率或重现期,实现对农业巨灾风险危险度的度量。
在农业巨灾风险易损度模型构建方面,论文认为农业巨灾风险易损度是农业系统外部冲击机制和内部稳定机制合力作用的结果。
我国巨灾保险的发展及策略分析一、我国巨灾保险的发展情况巨灾保险起源于上世纪90年代,我国自2007年开始试点巨灾保险制度。
随着国家的不断推动和政策的出台,巨灾保险在我国得到了较快的发展。
据统计,截至2019年底,我国已有近30个省份开展巨灾保险试点,参与农户达到1.3亿,累计承保保费高达320亿元。
二、我国巨灾保险发展的优势1.经济发展基础:我国作为世界第二大经济体,具备一定的经济实力和保险需求,有能力支持巨灾保险的发展。
2.政策支持:我国政府高度重视巨灾保险,多个政策文件相继出台,对巨灾保险提供政策支持。
3.保险公司积极性高:我国保险公司积极参与巨灾保险试点,承保保险产品,并提供理赔服务,保险机构的积极性是巨灾保险发展的重要推动力。
三、我国巨灾保险发展的问题和挑战1.制度不完善:目前我国巨灾保险还处于试点阶段,并未形成全面的制度体系,制度上存在一定的不完善和不足。
2.产品创新不足:我国巨灾保险产品相对单一,覆盖范围和理赔方式有待更多的创新,以满足不同地区和不同行业的需求。
3.保费定价难题:由于巨灾保险涉及风险评估和定价等复杂问题,保费定价是一个难题,如何平衡风险和收益仍待解决。
四、我国巨灾保险发展的策略1.加大政策支持力度:政府应进一步加大对巨灾保险的政策支持,提供更多的激励和扶持措施,例如税收减免、财政补贴等,以促进巨灾保险的发展。
2.完善制度建设:建立健全的巨灾保险制度,包括巨灾风险评估机制、巨灾保险基金机制等,为巨灾保险的发展提供制度保障。
3.加强创新研发:加大对巨灾保险产品的研发投入,提高产品的覆盖面和理赔方式的多样性,满足不同需求。
4.加强风险管理和监管:加强对巨灾保险风险的评估和管理,建立监管机制,防范巨灾保险市场的风险。
五、结论巨灾保险是我国应对自然灾害的重要手段,对于减轻灾害损失、保障经济社会稳定具有重要意义。
我国巨灾保险在政策支持、保险公司积极性等方面具备一定优势,但在制度不完善、产品创新不足等方面仍面临挑战。
我国巨灾保险再保险体系构建的研究【摘要】本文研究我国巨灾保险再保险体系构建的问题,首先从保险市场现状、再保险机制分析入手,分析目前存在的问题和挑战。
随后探讨巨灾保险制度建设以及体系构建实施方案,提出风险管理和监管建议。
在总结了巨灾保险再保险体系构建的关键因素,展望了未来发展的方向,并提出了相应的建议。
通过对我国巨灾保险再保险体系的深入研究,有助于提高保险业的发展水平,促进灾害风险的有效管理和保障,为构建我国更加完善的保险市场体系提供参考和借鉴。
【关键词】巨灾保险、再保险、体系构建、保险市场、风险管理、监管、发展方向、建议、关键因素、研究意义。
1. 引言1.1 研究背景研究背景:巨灾保险再保险体系构建是我国保险市场发展的重要组成部分。
随着气候变化、自然灾害频发,我国面临着越来越严重的自然灾害风险。
传统的保险市场在面对巨灾风险时存在一定的局限性,因此建立健全的巨灾保险再保险体系显得尤为重要。
目前,我国的巨灾保险市场还处于初级阶段,保险公司承受的巨灾风险较大,再保险市场相对不成熟。
缺乏有效的再保险机制和巨灾保险制度导致了巨灾发生时殃及范围广、损失严重的情况。
为了提高我国保险市场的抗风险能力,加强巨灾风险管理,推动保险业可持续发展,我国亟需对巨灾保险再保险体系进行深入研究和构建。
本研究将对我国巨灾保险再保险体系的现状进行分析,探讨再保险机制和巨灾保险制度的建设,提出相应的体系构建实施方案,并提出风险管理和监管建议,旨在为我国巨灾保险再保险体系的构建和完善提供理论参考和实践指导。
1.2 研究目的研究的目的是为了深入分析我国巨灾保险再保险体系构建的问题,探讨现有保险市场的现状和再保险机制的运作方式,进一步研究巨灾保险制度建设的必要性和可行性。
通过对体系构建实施方案的研究和风险管理和监管建议的提出,旨在为我国巨灾保险再保险体系的健全和完善提供理论支持和实践指导。
通过本研究,可以帮助政府和保险行业更好地应对巨灾风险,提高国家的防灾减灾能力,促进保险业的可持续发展。
巨灾模型在巨灾风险分析中的不确定性随着中国保险市场的发展,巨灾模型作为一种特定的巨灾风险管理工具和精算评估工具,已经越来越被人们所熟悉。
目前,在巨灾模型行业有影响力的主要有三大模型公司,即:AIR环球公司、RMS风险管理公司和EQECAT公司。
中国人保财险于2006年开始使用AIR环球公司的中国地震模型,标志着巨灾模型开始直接进入中国保险行业;2010年,中国再保险集团引入RMS风险管理公司的中国地震模型,标志着巨灾模型领域在中国保险行业进入多元化时代。
其实在业内,并没有一个针对巨灾模型的标准定义,但巨灾模型的功能可以普遍理解成是借助计算机技术以及现有的人口、地理及建筑等方面信息,来评估某种自然灾害或其他人为巨灾对于给定区域可能造成的损失。
有些行外人误以为巨灾模型可以用来预测下一次地震或飓风,其实,巨灾模型并不能用来预测具体巨灾事件的发生,而是对给定区域或风险标的集合遭受巨灾打击的概率及受损程度进行估计。
简单来说,模型可以告诉你某一地区发生里氏八级地震的几率是百年一遇,地震一旦发生造成的平均损失是150亿,但却无法预知这个百年一遇的地震是在接下来的第一年还是第一百年发生。
三大巨灾建模公司的模型虽然在方法细节及参数假设方面不尽相同,但建模的基本原理和思路却已趋同。
巨灾模型总体上分三个模块,分别是灾害模块(Hazard Module)、易损性模块(Vulnerability Module)和金融模块(Financial Module)。
灾害模块,也称自然科学模块(Science Module),是由地质、地理、水文、气象等方面的科学家对自然灾害本身的研究,此模块的成果为“事件集(Event Set)”,即在给定区域可能发生的所有巨灾事件的集合。
易损性模块,也称工程模块(Engineering Module),融合工程、建筑等方面专家的知识,研究在给定区域某一灾害事件发生时对于特定风险标的(比如建筑物)的破坏情况。
巨灾风险管理体系巨灾(Catastrophe)是指发生在特定地区、特定时间内,造成严重人员伤亡和财产损失的自然灾害或人为灾难。
巨灾风险管理体系旨在通过科学的方法和有效的措施,减轻巨灾对社会、经济和环境的影响,并提高防灾减灾能力。
下面将从巨灾风险评估、预警体系、建设措施等方面论述巨灾风险管理体系。
一、巨灾风险评估巨灾风险评估是巨灾风险管理的基础,旨在全面了解巨灾的潜在威胁和可能带来的影响。
评估包括对巨灾潜在性、频率、强度等进行研究,并结合社会、经济、环境等因素,评估巨灾对人类生命和财产的潜在损失。
评估结果将为制定相应的风险管理措施提供科学依据。
二、巨灾预警体系巨灾预警体系是在巨灾发生前提供及时准确预警信息的重要手段。
通过监测、分析和预报巨灾的发展趋势,提前预警可能发生的巨灾,以便采取相应的防灾减灾措施。
巨灾预警体系需要包括多种监测手段,例如气象观测、地质勘测、水文监测等,同时还需要建立完善的信息收集、传递和发布机制,确保预警信息能够及时传达给相关部门和公众。
三、巨灾风险管理措施1. 建立健全的法律法规体系:通过制定相关法律法规,明确巨灾风险管理的责任主体、权益保护和防灾减灾的具体措施,强化巨灾风险管理的法治保障。
2. 提高公众的巨灾意识和应对能力:加强巨灾宣传教育,提高公众对巨灾的认知和理解,培养公众的自我保护意识和应对能力。
3. 加强巨灾监测和预警系统建设:投入资金和技术力量,建设完善的巨灾监测和预警系统,及时掌握巨灾发生的动态,提高预警准确性和可靠性。
4. 强化基础设施抗灾能力:加强对关键基础设施的抗震、防洪、防风等能力建设,确保基础设施在巨灾面前能够保持运行,减少灾害损失。
5. 建立应急救援体系:完善巨灾应急救援机制,提高应急救援的组织能力和响应速度,最大限度地减少人员伤亡和财产损失。
6. 加强国际合作与交流:积极参与国际巨灾风险管理合作,借鉴他国的经验和技术,提高我国巨灾风险管理水平。
四、巨灾风险管理的挑战巨灾风险管理面临着一系列的挑战,包括科学技术水平不足、应急救援能力有限、公众参与度不高等问题。
巨灾风险评估模型的发展与研究随着科技的不断发展和人类社会的不断进步,巨灾风险评估模型的研究也越来越受到重视。
巨灾风险评估模型是指对可能发生的巨灾进行定量评估,以便为政府和企业提供科学的决策依据。
本文将从以下几个方面来探讨巨灾风险评估模型的发展与研究。
一、巨灾风险评估模型的定义巨灾风险评估模型是指通过对可能发生的巨灾进行定量评估,以便为政府和企业提供科学的决策依据的模型。
巨灾风险评估模型通常包括灾害概率、灾害损失、灾害风险等几个方面的内容。
其中,灾害概率是指灾害发生的概率,灾害损失是指灾害造成的损失,灾害风险是指灾害发生时可能导致的影响。
二、巨灾风险评估模型的发展历程巨灾风险评估模型的发展可以追溯到上个世纪60年代初期。
当时,美国NASA的科学家们开始研究如何评估航天器发生故障的风险,他们提出了一种基于概率论的风险评估模型,这种模型被称为“风险矩阵法”。
这种方法的基本思想是将每种可能的故障情况分成几个等级,然后根据每个等级的发生概率和影响程度来计算整个系统的风险。
随着时间的推移,越来越多的学者和科学家开始关注巨灾风险评估模型的研究,并提出了许多新的方法和理论。
其中,最为重要的是灰色系统理论、模糊数学、神经网络等。
三、巨灾风险评估模型的研究现状目前,巨灾风险评估模型的研究已经取得了很多进展。
学者们提出了许多新的方法和理论,例如:基于灰色系统理论的巨灾风险评估模型、基于模糊数学的巨灾风险评估模型、基于神经网络的巨灾风险评估模型等。
此外,许多国家和地区的政府和企业也开始重视巨灾风险评估模型的研究。
例如:美国、日本、中国等国家都设立了专门的机构来负责巨灾风险评估模型的研究和应用。
四、巨灾风险评估模型的应用巨灾风险评估模型的应用范围非常广泛,可以应用于许多领域,例如:城市规划、公共安全、保险业、金融业等。
在城市规划方面,巨灾风险评估模型可以帮助政府和企业评估城市面临的各种灾害风险,制定相应的应对措施,提高城市的抗灾能力。
第20卷第6期2011年12月自然灾害学报JOURNAL OF NATURAL DISASTERS Vol.20No.6Dec.2011收稿日期:2011-07-10;修回日期:2011-09-20基金项目:北京市地震局科技专项资助作者简介:刘博(1979-),男,工程师,博士生,主要从事震害防御、震灾损失评估及巨灾保险相关技术研究.E-mail :baronliu@bjseie.gov.cn 文章编号:1004-4574(2011)06-0151-07巨灾风险评估模型的发展与研究刘博1,2,唐微木3(1.中国地震局工程力学研究所,黑龙江哈尔滨150080;2.北京市地震局,北京100080;3.中国出口信用保险公司,北京100032)摘要:巨灾已经成为全球经济损失的重要原因之一。
近20年来,巨灾频繁发生,造成了重大的人员伤亡和财产损失,巨灾的发生甚至可能造成国家政治经济的不稳定。
因此如何进行巨灾风险管理并减轻巨灾事件发生后所造成的损害,便成为一个相当重要的研究课题。
巨灾风险评估模型作为应对巨灾风险最为有效的分析工具,近20年来得到了长足的发展,同时巨灾模型已成为巨灾保险设立的根本依据。
对巨灾模型的发展与模型构架进行了综述,并结合我国的实际情况提出了一些建议。
关键词:巨灾模型;风险管理;地震保险;综述中图分类号:X43;F841.3;F843文献标志码:AResearch and development of catastrophe risk assessment modelsLIU Bo 1,2,TANG Wei-mu 3(1.Institute of Engineering Mechanics ,China Earthquake Administration ,Harbin 150080,China ;2.Earthquake Administration of Beijing Municipality ,Beijing 100080,China ;3.China Export and Credit Insurance Company ,Beijing 100032,China )Abstract :Natural catastrophe can cause the damage to the human being and make a huge loss of property.As peo-ple known ,catastrophe even can lead to unstability of national politics and economy.Therefore ,how to carry out risk management and reduce the loss of the catastrophe event is the most important thing of the catastrophe risk management.This paper introduces catastrophe model ,reviews the research situation of the catastrophe model and gives some suggestions for establishing an effective catastrophe model in China.Key words :catastrophe model ;risk management ;earthquake insurance ;summary巨灾自古以来就无可避免,近20a 间全球范围由于巨灾导致的经济损失达到了惊人的增长速度。
从全球角度来看,随着城市化进程的不断加大,人口、财富不断集中在少数大中型城市,使得整体社会的巨灾风险值日趋增大。
同时,各种灾害的发生所造成的损失规模也有随时间增加的趋势[1]。
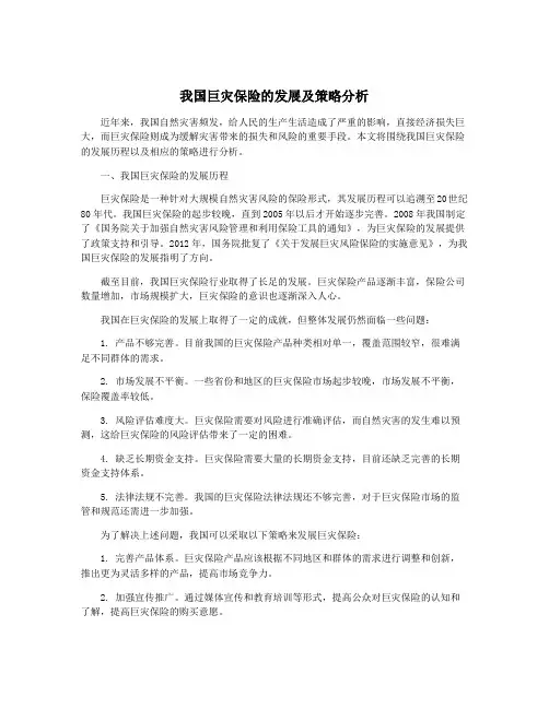
图1、图2[2-3]分别为近几十年全球巨灾发生次数和经济损失的统计数据,从统计资料可以看出,全球的巨灾发生次数明显增加,巨灾造成的经济损失也成明显增加趋势。
但是,通过巨灾分析模型制定的巨灾保险赔付金额却显现出一种不协调的比例。
以中国大陆为例,2008年的汶川大地震造成了超过8000亿人民币的直接经济损失,而保险赔付金额却只有18亿人民币,绝大部分损失由政府和民间援助承担。
相比1994年的美国北岭地震,各家保险、再保险公司承担了70%的损失重建费用。
巨大的差距促使中国等发展中国家需尽快根据自身条件建立巨灾风险模型并有效地运用到巨灾保险中。
图1近50年来全球巨灾发生情况[3]Fig.1Frequencies of catastrophe events in past 50years in the world [3]图2近50年巨灾损失情况[3]Fig.2Catastrophe event losses in past 50years [3]巨灾风险包含危害来源、危害对象易损性、危害对象价值这3个基本要素,巨灾风险评估模型通过对这3个要素的独立建模分析并串联每部分的分析结果以得出风险管理者所需要的分析结果,评估出潜在巨灾风险,作为巨灾风险管理策略选择和执行的参考依据。
1巨灾风险评估模型的发展1985年美国联邦应急署(FEMA )委托应用技术委员会(ATC )执行了ATC -13Earthquake Damage Eval-·251·自然灾害学报第20卷uation Data for California 计划,这个计划系统性的收集了专家学者的意见,建立了当时最完整的地震灾害评估资料。
这个计划的成果提供了各类建筑物、公共设施、经济损失和人员伤亡的易损性评估资料。
在这个计划之后由于美国的银行业、保险业和政府部门的需求,刺激了地震风险评估系统的升级和发展,同时也催生了巨灾风险评估模型的诞生。
当今走在世界自然灾害风险管理技术前沿的国家是美国。
在美国,有三大专业的自然灾害风险评估企业,他们分别是:RMS ,EQECAT 以及AIR [4]。
另外,还有一些基于世界一流大学的研究机构,例如:英国的University College London 、澳大利亚的Risk Frontiers ,Macquarie University ;以及再保险公司和一些再保险中介经纪公司,例如Munich Re ,Swiss Re ,Aon ,Guy Carpenter 等等。
与此同时,一些政府机构也积极加入到这个研究领域并开发出应用成果,其中较有影响力的是美国的FEMA (Federal Emergency Management Agency )和澳大利亚的Geoscience Australia [5]。
FEMA 于1997年公布并发行了HAZUS97,在这套主要以分析地震灾害损失评估的系统中整合了地理信息系统、地震学、统计学、数学和相关的其他计算机技术,图3为HAZUS的分析架构和流程图[6];1999年FAMA 推出了HAZUS 的更新版,该版本中突出了针对桥梁等公共设施的地震灾害损失分析;2003年HAZUS 升级为HAZUS -MH ,在这套最新的分析系统中纳入了洪水灾害、飓风灾害等其他可能造成巨大影响的自然灾害。
表1为HAZUS -MH 针对不同灾害进行分析可得出的结论列表。
由图我们可以看出,无论是起初的HAZUS 还是升级后的HAZUS -MH 都是一个相当庞大的分析系统,但是从整个系统的构架中主体的组成部分并没有发生太大的变化。
事件产生模块(stochastic event model )、灾害模块(hazard )、结构易损性模块(vulnerability model )、损失分析模块(financial model )依然是当今主流巨灾分析系统的主要组成部分。
图3HAZUS 的框架结构及分析流程Fig.3Frame construction and analysis procedure of HAZUS·351·第6期刘博,等:巨灾风险评估模型的发展与研究2巨灾风险评估模型的构架诸如地震的自然巨灾所造成的影响范围相当巨大,需要进行评估的内容种类繁多,唯有借助当今发达的计算机技术、结合相关领域的专家意见才能完成巨灾风险损失评估这项任务。
图4PEER 的地震风险评估的概率分析方法构架Fig.4Framework for PEER ’s probabilistic earthquake risk assessment method表1HAZUS -MH 对3项自然巨灾的分析情况列表Table 1Listing of HAZUS-MH's analysis of 3natural catastrophes地震洪水飓风直接破坏一般性建筑有有有重要建筑有有有高危建筑有交通设施有有生命线有有间接破坏火灾有危险品有砖瓦破碎有有有直接经济损失重建花销有有有收入损失有有有农作物损失有有人员伤亡有救灾和恢复有有有间接经济损失物资短缺有有销售下降有有停工停产有有美国太平洋地震工程中心(PEER )首先提出了地震风险概率评估方法,如图4所示,这个方法已经作为近代巨灾风险分析模型的代表性方法[7-8]。
在此概率方法的基础之上,加之上文所提的四大模块就构成了巨灾风险分析系统。
在目前的巨灾分析系统中,无论灾害的种类,整个分析系统都大体分为4个模块,如图5所示,灰色方框表示不同的分析模块,在这些模块中不同的灾害类型所造成危险度的评估内容略有差别。
比如木结构房屋对于地震灾害来说危险度要小于一般砖房,但是面对台风灾害时,木结构房屋则体现出更高的易损性。
各模块的分析结果可以依托地理信息系统(GIS )在地理区域中显示,以便使用者进一步分析并最终获得有效的风险分散决策。
下面对巨灾模型中的主要模块进行逐一的说明,首先是事件产生模块(stochastic event model )。
此模块需要包含完整的有可能对区域造成影响的巨灾事件资料库,以地震为例,资料库中的每一个事件都包括与灾害本身相关的信息参数,如:地震规模的大小、发生的位置、震源类别、发生频率等等。
地震事件资料库根据地震震源模型推测建立,震源模型的建立主要依靠区域的地质构造、历史地震情况、已划分的震源区等等现有资料建立各震源区的地震活动性参数。
灾害模块(hazard ),本模块的主要功能是评估预测巨灾事件发生时,被评估区域所在场地的危害度参数,不同巨灾的危害度参数不同。
同样以地震为例,每一个地震事件发生以后都需要选定适当的场地衰减关系以及场地的地质特征以用于计算评估区域的危害度,这个危害度一般用地表最大加速度(PGA )或者加速度反应谱(S a )来表示。