电子元器件选择和应用.
- 格式:doc
- 大小:204.00 KB
- 文档页数:17
军用电子元器件的选型和应用当前,世界正在进行着一场新的军事变革,信息化是这场新军事变革的本质和核心,实现军事装备信息化的必要条件是高水平、高可靠的军用电子元器件。
电子元器件尤其是微电子器件在军事装备上的应用越来越广泛,电子元器件的选型和应用就日益显得重要。
本文着重就军用电子元器件选型和使用过程中的采购、筛选、破坏性物理分析以及失效分析进行探讨,列出了元器件的选择和使用准则以及全过程流程图。
电子元器件是电子系统的基础部件,是能够完成预定功能且不能再分割的电路基本单元。
由于电子元器件的数量、品种众多,因此它们的性能、可靠性等参数对整个军用电子产品的系统性能、可靠性、寿命周期等技术指标的影响极大。
所以正确有效地选择和使用电子元器件是提高军用产品可靠性水平的一项重要工作。
电子元器件的可靠性分为固有可靠性和使用可靠性固有可靠性主要由设计和制造工作来保证,这是元器件生产厂的任务。
但是国内外失效分析资料表明,有近一半的元器件失效并非由于元器件的固有可靠性不高,而是由于使用者对元器件的选择不当或使用有误造成的。
因此为了保证军用电子产品的可靠性,就必须对电子元器件的选择和应用加以严格控制。
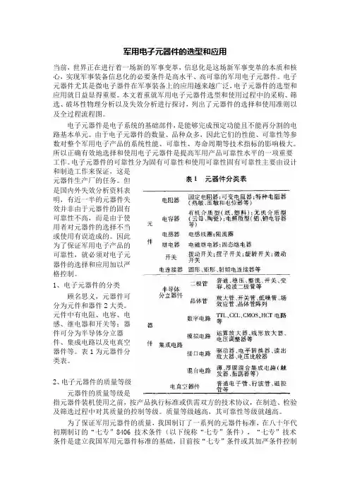
1、电子元器件的分类顾名思义,元器件可分为元件和器件2大类。
元件中有电阻、电容、电感、继电器和开关等;器件可分为半导体分立器件、集成电路以及电真空器件等。
表1为元器件分类表。
2、电子元器件的质量等级元器件的质量等级是指元器件装机使用之前,按产品执行标准或供需双方的技术协议,在制造、检验及筛选过程中对其质量的控制等级。
质量等级越高,其可靠性等级就越高。
为了保证军用元器件的质量,我国制订了一系列的元器件标准,在八十年代初期制订的“七专”8406 技术条件(以下统称“七专”条件),“七专”技术条件是建立我国军用元器件标准的基础,目前按“七专”条件或其加严条件控制生产的元器件仍是航天等部门使用的主要品种。
(注:“七专”指专人、专机、专料、专批、专检、专技、专卡)。
军用电子元器件的选型和应用当前,世界正在进行着一场新的军事变革,信息化是这场新军事变革的本质和核心,实现军事装备信息化的必要条件是高水平、高可靠的军用电子元器件。
电子元器件尤其是微电子器件在军事装备上的应用越来越广泛,电子元器件的选型和应用就日益显得重要。
本文着重就军用电子元器件选型和使用过程中的采购、筛选、破坏性物理分析以及失效分析进行探讨,列出了元器件的选择和使用准则以及全过程流程图。
电子元器件是电子系统的基础部件,是能够完成预定功能且不能再分割的电路基本单元。
由于电子元器件的数量、品种众多,因此它们的性能、可靠性等参数对整个军用电子产品的系统性能、可靠性、寿命周期等技术指标的影响极大。
所以正确有效地选择和使用电子元器件是提高军用产品可靠性水平的一项重要工作。
电子元器件的可靠性分为固有可靠性和使用可靠性固有可靠性主要由设计和制造工作来保证,这是元器件生产厂的任务。
但是国内外失效分析资料表明,有近一半的元器件失效并非由于元器件的固有可靠性不高,而是由于使用者对元器件的选择不当或使用有误造成的。
因此为了保证军用电子产品的可靠性,就必须对电子元器件的选择和应用加以严格控制。
1、电子元器件的分类顾名思义,元器件可分为元件和器件2大类。
元件中有电阻、电容、电感、继电器和开关等;器件可分为半导体分立器件、集成电路以及电真空器件等。
表1为元器件分类表。
2、电子元器件的质量等级元器件的质量等级是指元器件装机使用之前,按产品执行标准或供需双方的技术协议,在制造、检验及筛选过程中对其质量的控制等级。
质量等级越高,其可靠性等级就越高。
为了保证军用元器件的质量,我国制订了一系列的元器件标准,在八十年代初期制订的“七专”8406 技术条件(以下统称“七专”条件),“七专”技术条件是建立我国军用元器件标准的基础,目前按“七专”条件或其加严条件控制生产的元器件仍是航天等部门使用的主要品种。
(注:“七专”指专人、专机、专料、专批、专检、专技、专卡)。
电气工程中的电子元器件选型与应用电气工程广泛应用于各种工业和民用领域,离不开电子元器件的选型与应用。
电子元器件是电路中的基本构成要素,正确的选型与应用可以确保电路的性能和可靠性。
本文将从电气工程中的电子元器件选型和应用两个方面进行论述。
一、电子元器件选型在电气工程中,正确选择电子元器件至关重要。
电子元器件的选型需要根据电路的要求和特性来决定,主要包括以下几个方面:1. 电气参数:电气参数是评价电子元器件性能的重要指标,例如电阻器的电阻值、电容器的容量、电感器的电感等。
在选型时,需要根据电路的工作电压、电流大小和频率等参数来选择合适的电子元器件。
2. 工作环境:不同的工作环境对电子元器件有不同的要求。
例如,工业领域的电子元器件需要具有较高的耐高温、耐振动、耐腐蚀等性能;而在民用电器中,电子元器件的体积和重量可能是一个考虑因素。
3. 可靠性:电子元器件的可靠性是评价其使用寿命和性能稳定性的指标。
在选型时,需要选择具有较高可靠性的电子元器件,以确保电路的正常运行和长期稳定性。
4. 成本:成本是电子元器件选型的重要考虑因素。
不同品牌和型号的电子元器件可能有不同的成本,需要综合考虑性能与成本之间的关系,选择合适的电子元器件。
二、电子元器件应用电子元器件在电气工程中有多种应用场景,下面将介绍几个典型的应用示例:1. 滤波器:滤波器是电子电路中常用的元器件,用于去除非期望频率的信号,保留期望频率的信号。
在电气工程中,滤波器广泛应用于音频设备、通信设备和电源等领域,以确保信号的准确传输和干净的电源供应。
2. 变压器:变压器是电气工程中常见的元器件,用于实现电压的变换和传输。
在电力系统中,变压器用于将高电压的电能传输到远距离并降低损耗;在电子设备中,变压器用于将电源高压转换为适合电路工作的低压。
3. 集成电路:集成电路是电子工程领域中应用广泛的元器件,它将大量的电子功能集成到一个芯片中。
在电气工程中,集成电路可用于控制系统、计算机硬件、嵌入式系统等,提供复杂的功能和高效的性能。
电子行业中的电子元器件选型与应用技巧在电子行业,电子元器件的选型与应用技巧至关重要。
合理的选型可以提高电子产品的性能和稳定性,同时也可以节约成本。
本文将介绍一些电子元器件选型的基本原则和一些常见的应用技巧。
一、电子元器件选型的基本原则1. 功能需求:首先要确定电子产品的功能需求,包括输入输出、信号传输、功耗、工作温度等要求,以便选择相应的电子元器件。
2. 特性和参数:了解不同电子元器件的特性和参数,比如电压、电流、频率、阻抗等,根据产品设计要求选择合适的元器件。
3. 可靠性和寿命:考虑产品的使用环境和工作寿命要求,选择具有高可靠性和长寿命的电子元器件,以提高产品的稳定性和耐久性。
4. 成本和供应链:综合考虑电子元器件的价格和供应链的稳定性,选择性价比高的元器件,并确保供应链的可靠性,避免因元器件供应问题导致产品生产延误。
5. 材料和封装:了解不同材料和封装对产品性能的影响,选择适合产品需求的材料和封装类型。
二、常见电子元器件的选型与应用技巧1. 电阻器:电阻器是电子电路中常用的被动元件,用于限制电流、分压、匹配阻抗等。
选型时要考虑电阻值、功率、精度和温度系数等参数,根据电路要求选择合适的电阻器。
在应用中,要注意电阻的功耗和热量排放,选择适当的散热措施。
2. 电容器:电容器用于储存电荷、支持电压、滤波和耦合等。
选型时要考虑电容值、电压容量、耐压、损耗和温度系数等参数,选择适合的电容器。
在应用中,要注意电容器的极性和工作温度范围,避免超出其额定参数。
3. 电感器:电感器常用于滤波、防干扰和能量储存等。
选型时要考虑电感值、电流容量、品质因数和温度系数等参数,选择适合的电感器。
在应用中,要注意电感器的磁场干扰和电磁耦合问题,选择合适的布局和屏蔽措施。
4. 二极管:二极管用于整流、保护、开关和信号检测等。
选型时要考虑二极管的最大反向电压、最大正向电流、导通压降和频率响应等参数,选择适合的二极管。
在应用中,要注意二极管的反向电压和热稳定性,避免过载和过热问题。
电子元器件的选型与用途分析随着科技的发展,电子元器件的选择和应用越来越重要。
在电子设备的设计和制造中,选择合适的电子元器件是至关重要的。
在这篇文章中,我们将讨论如何选择电子元器件以及它们在不同的应用中的用途和特点。
一、电子元器件的种类电子元器件是电路中的基本构成部分,它是指电子技术所需要的各种元器件。
根据其功能,电子元器件可以分为源件、受控元件和功能元件三类。
1.源件源件的作用是作为电路信号的源头,提供控制信号或功率的输入。
包括二极管、晶体管、集成电路等。
2.受控元件受控元件是电路中可以通过外部信号控制其工作状态的元器件。
包括三极管、场效应管、继电器等。
3.功能元件功能元件是完成特定功能的元器件,包括电容、电感、电阻、变压器等。
二、电子元器件的选型1.电子元器件的参数在选择电子元器件时,需要了解电子元器件的参数。
这些参数包括:电压、电流、功率、频率、容量、电感、电阻等。
根据电子元器件的工作环境和工作条件,我们可以选择适合的电子元器件。
2.电子元器件的品质和性价比在选择电子元器件时,需要考虑其品质和性价比。
品质好的元器件可能价格昂贵,但相对来说也更可靠,更耐用,同时也更能防止短路、过载等问题。
3.待选电子元器件的多样性在选择电子元器件方面,需要根据电子元器件的功能和特点选择不同的型号。
例如,如果需要选择一个电阻器,可以选择不同阻值、不同容差、不同功率的电阻器。
在某些特殊环境下,我们还需要选择经过氧化铝、有机硅等特殊处理的电阻器。
三、电子元器件的用途分析1.电源电路在电源电路中,电子元器件的选型和应用非常重要。
例如,在直流电源电路中,我们需要使用稳压器、大电容电解电容、大功率空心电感等组成稳压器电源。
在开关电源中,我们则需要选择功率较大的 MOSFET 来控制开关。
2.射频电路射频电路是无线电通信的一部分。
在射频电路中,我们需要考虑信号的追踪和降噪处理。
例如,在无线电通信场景中,我们需要使用高精度的电阻、电容等元器件来提高信号的精确度。
电子元器件了解电子元器件的种类功能和应用领域电子元器件了解电子元器件的种类、功能和应用领域电子元器件是构成电子设备的基本组成部分,广泛应用于通信、计算机、工业控制、家电等领域。
了解电子元器件的种类、功能和应用领域对于电子工程师和爱好者来说至关重要。
一、电子元器件的分类根据功能和结构特点,电子元器件可以分为以下几类:1. 电源元器件:主要包括变压器、整流器、稳压器等,用于供电和电压稳定。
2. 接触器:用于电路的开关控制,常见的有继电器、开关等。
3. 半导体器件:包括二极管、晶体三极管、场效应管等,用于信号放大、整流和开关控制。
4. 传感器:用于感知和采集环境信息,常见的有温度传感器、光敏元件等。
5. 集成电路:集成了多个电子元器件的芯片,分为数字集成电路和模拟集成电路。
6. 电容器:用于储存电荷和能量,常见的有电解电容器、陶瓷电容器等。
7. 电感器:用于储存磁场能量和抑制电流变化,常见的有电感线圈、变压器等。
8. 电阻器:用于限制电流,常见的有固定电阻器、可变电阻器等。
二、电子元器件的功能电子元器件根据自身特性具有不同的功能,主要包括:1. 放大和控制信号功能:半导体器件如晶体三极管可以放大信号,控制电流的开关状态。
2. 整流和滤波功能:二极管可以将交流信号转换为直流信号,电容器和电感器可对信号进行滤波和调整。
3. 存储和处理功能:集成电路可实现复杂的计算和数据处理,存储器件如EEPROM可以长期保存数据。
4. 感知和检测功能:传感器通过感知环境信息,如温度传感器可检测温度变化,光敏元件可感知光线强度。
5. 控制和保护功能:电源元器件如稳压器可稳定电压,继电器可控制电路的开关状态。
三、电子元器件的应用领域电子元器件应用广泛,涵盖了各个领域,常见的应用包括:1. 通信和无线电:电子元器件在通信设备中起着关键作用,如信号放大器、滤波器、天线等。
2. 计算机和信息技术:集成电路在计算机硬件中扮演重要角色,如处理器、内存、芯片组等。
五种常见的电子元器件及其在电子行业中的应用原理电子元器件是构成电子产品的基本组成部分,它们在电子行业中起着至关重要的作用。
本文将介绍五种常见的电子元器件及其在电子行业中的应用原理。
一、电阻器电阻器是电子行业中最基本的元器件之一,其主要作用是控制电流的流动。
根据材料和结构的不同,电阻器可以分为固定电阻器和可变电阻器。
固定电阻器用于限制电流的大小,可变电阻器则可以根据需要调节电流的大小。
电阻器常用于电路中的电流稳定、分压、限流等方面。
二、电容器电容器是储存电荷的元器件,其原理基于电场的存储。
电容器由两个导体板和介质组成,当两个导体板之间施加电压时,介质中的电荷被吸引并储存在两个板之间。
电容器的主要作用是储存电能和调节电压。
在电子行业中,电容器常用于滤波、耦合、信号处理等方面。
三、电感器电感器是一种储存磁能的元器件,其原理基于电场产生的磁场。
电感器由导线绕成线圈状,当通过该线圈的电流发生变化时,会产生磁场。
电感器的主要作用是储存和调节电能,同时具有滤波和延迟信号的功能。
电感器广泛应用于电子行业中的滤波器、调谐电路、能量转换等领域。
四、二极管二极管是一种具有导电能力的元器件,其由两种不同材料构成的PN结组成。
二极管具有单向导电性,即电流只能从P区流向N区,反向传导很小。
基于这个特性,二极管常用于电路中的整流、变换和保护等方面。
二极管还可以作为发光二极管(LED)等照明元器件的基础。
五、场效应管场效应管也称为晶体管,是一种基于半导体材料的电子器件。
它根据控制电压的大小来控制电流的流动。
场效应管由源极、漏极和栅极组成,通过在栅极施加电压来改变漏极和源极之间的导电能力。
场效应管常用于放大信号、开关电路、数字逻辑和模拟运算等方面,是现代电子产品中不可或缺的元器件之一。
总结:本文介绍了五种常见的电子元器件及其在电子行业中的应用原理。
电阻器用于控制电流,电容器用于储存电能,电感器用于储存磁能,二极管用于整流和保护,场效应管用于放大和开关。
电子元器件的材料选择与应用指南一、引言电子元器件是现代电子产品的核心组成部分,其质量和性能直接影响着整个电子产品的稳定性和可靠性。
在电子元器件的制造过程中,材料的选择是一个至关重要的环节。
本文将介绍电子元器件材料的选择原则和常用材料的特点,并提供材料应用的指南。
二、材料选择原则在选择电子元器件材料时,应遵循以下原则:1. 电性能:材料应具有良好的导电性、绝缘性或半导体性能,以满足电子元器件在不同工作环境和电路要求下的电性能。
2. 热性能:材料应具有良好的导热性和耐高温性能,以保证电子元器件在工作过程中不受过热的影响。
3. 机械性能:材料应具有足够的强度和硬度,以抵御外界的机械应力和振动,确保电子元器件的稳定性和可靠性。
4. 化学性能:材料应具有良好的耐腐蚀性和稳定性,以避免与其他材料发生化学反应,导致电子元器件的损坏。
5. 成本效益:材料的选择应考虑到其成本和性能的平衡,以满足产品的设计需求并降低成本。
三、常用材料及其特点1. 金属材料金属材料是电子元器件中常用的导电材料,常见的金属材料有铜、银、铝等。
它们具有良好的导电性和导热性能,适用于电路板、电极等部件的制造。
2. 半导体材料半导体材料具有介于导体和绝缘体之间的导电性能,在电子元器件中扮演着重要的角色。
常见的半导体材料有硅和锗等,它们可以通过掺杂和加热等工艺来改变其导电性能。
3. 绝缘体材料绝缘体材料主要用于电子元器件中的绝缘和隔离部分,常见的绝缘体材料有塑料、陶瓷和玻璃等。
它们具有良好的绝缘性能和耐高温性能,能够有效防止电子元器件之间的短路和漏电现象。
4. 热敏材料热敏材料可以根据温度的变化而改变其电阻或导电性能,广泛应用于温度传感器和温控电路等领域。
常见的热敏材料有热敏电阻材料和热敏电导材料等。
5. 包装材料电子元器件的包装材料对于保护元器件免受外界环境的影响具有重要作用。
常见的包装材料有塑料、金属和陶瓷等,其选择应考虑到元器件的尺寸、重量和外部环境要求等因素。
电子元器件的选型与使用电子元器件是电子设备中不可或缺的组成部分,它们承担着信号传输、能量转换、控制等任务。
正确选配和使用电子元器件,能够提高电子设备的性能和可靠性。
下面将介绍电子元器件的选型与使用的步骤和注意事项。
一、了解电子元器件的分类和特性1.1 电阻、电容、电感等被动元器件:了解其基本原理、特性和参数。
1.2 晶体管、集成电路等有源元器件:了解其工作原理、类型和应用范围。
1.3 功率器件、传感器等特殊用途元器件:了解其特殊功能和注意事项。
二、根据设计需求选择适当的电子元器件2.1 确定电子设备的功能和性能要求。
2.2 根据功能需求,选择合适的被动元器件,如电阻、电容和电感等。
2.3 根据信号处理、功率放大等需求,选择适当的有源元器件,如晶体管和集成电路等。
2.4 根据特殊用途和环境条件,选择特殊用途元器件,如功率器件和传感器等。
三、考虑电子元器件的参数和性能3.1 电阻、电容的阻值、容值和精度等参数。
3.2 电感的电感值、电阻值和频率特性等参数。
3.3 晶体管的最大功率、最大电流和频率特性等参数。
3.4 集成电路的工作电压、功耗和速度等参数。
3.5 功率器件的最大功率、最大电流和散热特性等参数。
3.6 传感器的测量范围、精度和稳定性等参数。
四、考虑电子元器件的封装和安装方式4.1 了解不同封装类型的优缺点,如贴片、插孔、DIP等。
4.2 根据设备尺寸和可靠性要求,选择适当的封装类型。
4.3 考虑焊接方式和焊接工艺,如手工焊接、波峰焊接等。
五、进行电子元器件的试验和验证5.1 验证电子元器件是否符合设计要求。
5.2 进行电子元器件的参数测试和性能测试。
5.3 根据测试结果,评估电子元器件是否满足设备要求。
六、按照规范使用和维护电子元器件6.1 遵守元器件的使用、储存和运输规范。
6.2 定期检查电子设备中的元器件是否正常工作。
6.3 防止元器件受到静电、高温、湿度等不良环境的影响。
6.4 注意保护电子元器件的引脚、封装和焊接质量。
电子元器件行业的电子元器件选型指南一、引言随着科技的不断发展,电子元器件在我们日常生活和工业生产中扮演着越来越重要的角色。
正确选择适合的电子元器件是确保电子产品性能稳定和可靠运行的关键。
本文旨在为电子元器件行业提供一个选型指南,帮助读者了解电子元器件的选型原则和注意事项。
二、电子元器件的分类电子元器件按照其功能和用途可以分为多个不同的类别,包括但不限于:1. 传感器:用于感知和检测环境信息,如温度、湿度、光强等。
2. 芯片和集成电路:包括处理器、存储器等,是电子设备的核心。
3. 电阻器和电容器:用于调节和控制电路中的电流和电压。
4. 电感器和变压器:用于储能和变换电流和电压。
5. 过滤器和放大器:用于对信号进行处理和优化。
6. 开关和继电器:用于控制电路的开关状态。
7. 连接器和插座:用于连接电子元器件和电路板。
8. 电池和电源:为电子设备提供持续的电力。
三、电子元器件选型原则正确的电子元器件选型对于电子产品的性能和稳定性至关重要。
以下是一些选型原则供参考:1. 功能需求:明确电子产品的功能需求,包括工作电压、工作频率、输入输出接口等,选型应满足这些需求。
2. 可靠性和稳定性:选用质量可靠、经过严格测试和认证的品牌产品,确保电子产品的长期稳定运行。
3. 成本和性价比:在满足功能需求和可靠性的前提下,选择性价比更高的产品,合理控制成本。
4. 供应链和售后服务:考虑供应商的供应能力、交货周期以及售后服务体系,确保供应链的可靠性与稳定性。
四、电子元器件选型注意事项在进行电子元器件选型时,需要注意以下事项:1. 数据手册:详细阅读电子元器件的数据手册,了解产品的参数、性能指标以及工作条件等。
2. 可替代性:对于某些特殊的电子元器件,需要考虑其可替代性,以便在供应出现问题时能够及时替换。
3. 散热和封装:对于功耗较高的电子元器件,需要考虑其散热和封装方式,以确保电子设备的稳定工作。
4. 周边支持:对于一些复杂的电子元器件,需要考虑其周边支持的问题,包括开发工具、软件支持等。
电子元器件选型与使用规范近年来,随着电子技术的飞速发展,各种电子设备以及电子元器件的应用日益广泛。
在现代社会中,电子元器件被广泛应用于通信、汽车、家电、医疗等领域。
正确的电子元器件选型与使用规范对于确保电子设备的性能和可靠性至关重要。
本文将探讨电子元器件选型的原则和使用规范,为读者提供一些有关这方面的相关知识。
一、电子元器件选型的原则电子元器件选型是指根据电子设备的设计需求,选择适合的元器件进行组装和应用。
在进行电子元器件选型时,我们应该遵循以下原则:1. 了解设备需求:在开始选型之前,我们需要清楚了解设备的技术要求、性能指标、工作环境等。
只有充分了解设备需求,才能选择到合适的元器件。
2. 确定元器件参数:根据设备需求,确定不同元器件的参数,如电阻的阻值、电容的容值、电感的电感值等。
这些参数直接影响到电路的性能和稳定性。
3. 参考数据手册:不同的元器件厂家提供了详细的数据手册,其中包含了元器件的详细参数、工作条件、性能曲线等信息。
我们可以参考这些数据手册,选择合适的元器件。
4. 考虑成本与可获得性:在选型的过程中,我们不仅要考虑元器件的性能和质量,还要考虑到成本和可获得性。
选择相对经济实惠、易于采购的元器件,可以降低整体成本并提高供应链的稳定性。
二、电子元器件使用规范正确和规范的使用电子元器件,可以提高设备的可靠性和使用寿命。
以下是一些常见的电子元器件使用规范:1. 静电防护:静电是电子元器件常见的敌人之一。
在操作元器件之前,我们应采取适当的防护措施,如佩戴防静电手套、使用导电性底座,避免静电对元器件造成损坏。
2. 适当的温度和湿度:不同的电子元器件对温度和湿度有着不同的要求。
在使用过程中,要遵循元器件的工作温度范围,避免过热或过冷的环境对元器件产生不良影响。
同时,湿度也需控制在合适的范围内,避免潮湿环境对电子元器件造成腐蚀。
3. 稳定的电源:电子元器件工作时需要稳定的电源供应。
为了保证电子设备的正常运行,应注意选用适合的电源和电源滤波器,并进行适当的维护。
电子元器件教案——基于导体与绝缘体的选择和应用一、前言现代电子技术的发展离不开电子元器件,而电子元器件中最基本的两种物质是导体和绝缘体。
导体是指在电场作用下能够自由移动电子的物质,其中最常用的导体是金属;而绝缘体则是指在电场作用下不能自由移动电子的物质,如玻璃、陶瓷、橡胶等。
本文将详细介绍在电子元器件的选择和应用中,导体和绝缘体的重要性及其相应的特点。
二、导体的选择和应用1.金属金属是最常用的导体,其特点是在电场作用下能自由移动电子。
常见的金属有铜、铝、铁、锡、铅、银、金等。
在电路中,为了保证电子的良好传导,必须选择导电性好的金属。
2.合金合金是由两种或两种以上金属元素在一定条件下熔炼而成的化合物,其导电性与纯金属类似。
在电子元器件中,合金通常是为了提高导电性或增强其耐热性或防腐性而加入的。
3.超导体超导体是指在极低温度下(低于临界温度)具有极高的导电性。
超导体的导电性可达到纯铜的上百倍,具有极大的应用潜力。
但当前超导体的制作成本较高,限制了其广泛应用。
三、绝缘体的选择和应用1.塑料塑料是绝缘体中最常用的材料之一,其特点是绝缘性能好、机械强度高、防腐性强、重量轻等。
在电路中,塑料被广泛应用于绝缘板、绝缘垫等部位。
2.玻璃玻璃也是一种常用的绝缘体,其特点是抗高温、抗腐蚀、透明等。
玻璃通常被应用于低压电气设备中,如熔断器、开关中的导电板等。
3.陶瓷陶瓷是一种绝缘材料,具有硬度高、耐高温、阻燃等特点。
在电子元器件中,陶瓷广泛应用于电容器、电感等部位。
四、结论电子元器件中的导体和绝缘体是电路中最基础也最重要的元素之一。
在选择和应用导体和绝缘体时,需要根据电路的特点、工作环境等因素综合考虑。
最终可以选择能够满足电路需求、具有良好稳定性和优良特性的元器件,以确保整个电路的正常工作。
五、参考文献1.张光辉. 电子工程基础[M]. 中国水利水电出版社, 2010.2.林旭东. 电子元器件[M]. 机械工业出版社, 2024.3.张淑锋. 绝缘材料学[M]. 化学工业出版社, 2014.。
常用电子元器件知识和使用方法1. 电阻器(Resistor):电阻器是最常见的电子元件之一,用于改变电路的电阻值。
它的单位是欧姆(Ω),常见的几种类型包括固定电阻器、可变电阻器和热敏电阻器。
在使用时,需要根据电路需求选择合适的电阻值,并正确连接。
2. 电容器(Capacitor):电容器用于储存和释放电荷,并在电路中起到滤波和耦合的作用。
它的单位是法拉(F),常见的几种类型包括固定电容器、变容电容器和电解电容器。
在使用时,需要根据电路需求选择合适的电容值,并正确连接。
3. 电感器(Inductor):电感器用于储存和释放磁能,并在电路中起到滤波和耦合的作用。
它的单位是亨利(H),常见的几种类型包括固定电感器、变阻电感器和互感器。
在使用时,需要根据电路需求选择合适的电感值,并正确连接。
4. 二极管(Diode):二极管是一种具有单向导电性的元件,用于将交流信号转换为直流信号、整流和限流。
常见的几种类型包括普通二极管、恢复二极管和稳压二极管。
在使用时,需要根据电路需求选择合适的二极管类型,并正确连接。
5. 三极管(Transistor):三极管是一种放大和控制电流的元件,分为NPN型和PNP型。
它有三个引脚,分别为基极、发射极和集电极。
在使用时,需要根据电路需求选择合适的三极管类型,并正确连接。
6.晶体管(MOSFET):晶体管是一种具有放大和控制电流的元件,分为N沟道型和P沟道型。
它有三个引脚,分别为栅极、源极和漏极。
在使用时,需要根据电路需求选择合适的晶体管类型,并正确连接。
7. 集成电路(Integrated Circuit,IC):集成电路是将多个电子元件集成在一起的芯片,具有复杂的功能和高度集成的特点。
常见的几种类型包括逻辑门IC、放大器IC和存储器IC。
在使用时,需要根据电路需求选择合适的集成电路,并正确连接。
8. 电源(Power Supply):电源是为电子设备提供电能的装置,包括直流电源和交流电源。
电子元器件的选型与应用随着科技的不断发展,电子元器件已经成为现代社会不可或缺的一部分,无论是在家庭生活中还是工业生产中,电子元器件都有着重要的应用,因此如何选择和应用电子元器件成为了一个重要的问题。
一、电子元器件的种类电子元器件种类繁多,有传感器、集成电路、电阻、电容、电感、二极管、三极管、场效应管、继电器、电源等。
其中,传感器主要用于获取周围环境的信息,集成电路是由许多电子元件按一定规律组成的一种电路,电阻、电容、电感这三种元件被称为三大基本电子元件,而二极管、三极管和场效应管则是半导体器件的代表,继电器用于在电路中进行信号转换和控制等,电源则是提供电能的设备。
二、电子元器件的选型原则在选择电子元器件时,需要考虑以下三个方面:1.性能和参数性能和参数是决定电子元器件功能的重要因素。
比如,在传感器中,就需要考虑其检测范围、灵敏度、分辨率、响应时间等参数;在集成电路中,需要考虑其速度、功耗、封装形式等特性。
2.可靠性和寿命可靠性和寿命是电子元器件应用中不可忽视的问题。
根据电子元器件使用环境的不同,需要考虑不同的可靠性指标和使用寿命,比如在高温环境下使用的电子元器件就需要具备抗高温、抗腐蚀等特性。
3.价格和供货周期价格和供货周期也是选择电子元器件时需要考虑的问题。
尽管价格高的元件具备更好的性能和可靠性,但是大量使用会导致成本的不断增加;供货的周期也会影响产品的生产周期,延误生产进度。
三、电子元器件的应用电子元器件的应用涉及到多个领域,比如在家庭中,电子元器件用于控制家庭电器、智能安防等方面;在医疗设备中,电子元器件被应用于医疗监测、诊断等方面;在汽车、航空等交通领域,电子元器件用于控制发动机、空调、座椅等系统。
电子元器件在各个领域中的应用不断增加,也推动着电子元器件的研发和创新。
总之,电子元器件作为现代科技发展的重要组成部分,它的选型和应用是我们不可避免的问题,只有从多方面考虑,才能更好地选择和应用电子元器件,推动科技的发展。
电子元器件选择和应用发布人:admin 发布日期:2010-1-4 点击数:325电子元器件在选用时至少应遵循下列准则:1. 元器件的技术条件、技术性能、质量等级等均应满足装备的要求;2. 优先选用经实践证明质量稳定、可靠性高、有发展前途的标准元器件,不允许选用淘汰品种和禁用的元器件;3. 应最大限度地压缩元器件品种规格和生产厂家;4. 未经设计定型的元器件不能在可靠性要求高的军工产品中正式使用;5. 优先选用有良好的技术服务、供货及时、价格合理的生产厂家的元器件。
对关键元器件要进行用户对生产方的质量认定;6. 在性能价格比相等时,应优先选用国产元器件。
电子元器件在应用时应重点考虑以下问题,并采取有效措施,以确保电子元器件的应用可靠性:1. 降额使用。
经验表明,元器件失效的一个重要原因是由于它工作在允许的应力水平之上。
因此为了提高元器件可靠性,延长其使用寿命,必须有意识地降低施加在元器件上的工作应力(电、热、机械应力),以使实际使用应力低于其规定的额定应力。
这就是降额使用的基本含义。
2. 热设计。
电子元器件的热失效是由于高温导致元器件的材料劣化而造成。
由于现代电子设备所用的电子元器件的密度越来越高,使元器件之间通过传导、辐射和对流产生热耦合,热应力已成为影响元器件可靠性的重要因素之一。
因此在元器件的布局、安装等过程中,必须充分考虑到热的因素,采取有效的热设计和环境保护设计。
3. 抗辐射问题。
在航天器中使用的元器件,通常要受到来自太阳和银河系的各种射线的损伤,进而使整个电子系统失效,因此设计人员必须考虑辐射的影响。
目前国内外已陆续研制了一些抗辐射加固的半导体器件,在需要时应采用此类元器件。
4. 防静电损伤。
半导体器件在制造、存储、运输及装配过程中,由于仪器设备、材料及操作者的相对运动,均可能因磨擦而产生几千伏的静电电压,当器件与这些带电体接触时,带电体就会通过器件“引出腿”放电,引起器件失效。
不仅MOS器件对静电放电损伤敏感,在双极器件和混合集成电路中,此项问题亦会造成严重后果。
5. 操作过程的损伤问题。
操作过程中容易给半导体器件和集成电路带来机械损伤,应在结构设计及装配和安装时引起重视。
如引线成形和切断,印制电路板的安装、焊接、清洗,装散热板、器件布置、印制电路板涂覆等工序,应严格贯彻电装工艺规定。
6. 储存和保管问题。
储存和保管不当是造成元器件可靠性降低或失效的重要原因,必须予以重视并采取相应的措施。
如库房的温度和湿度应控制在规定范围内,不应导致有害气体存在;存放器件的容器应采用不易带静电及不引起器件化学反应的材料制成;定期检查有测试要求的元器件等。
3.2.2 半导体集成电路的选择和应用半导体集成电路选择应按如下程序和要求进行:1. 根据对应用部位的电性能以及体积、价格等方面的要求,确定所选半导体集成电路的种类和型号;2. 根据对应用部位的可靠性要求,确定所选半导体集成电路应执行的规范(或技术条件)和质量等级;3. 根据对应用部位其他方面的要求,确定所选半导体集成电路的封装形式、引线涂覆、辐射强度保证等级及单粒子敏感度等;4. 对大功率半导体集成电路,选择内热阻足够小者;5. 选择抗瞬态过载能力足够强的半导体集成电路;6. 选择导致锁定最小注入电流和最小过电压足够大的半导体集成电路;7. 尽量选择静电敏感度等级较高的半导体集成电路。
如待选半导体集成电路未标明静电敏感度等级,则应进行抗静电能力评价试验,以确定该品种抗静电能力的平均水平。
为了确保半导体集成电路的应用可靠性,必须采取如下措施。
1. 降额。
设计电子设备时,对微电路所承受的应力应在额定应力的基础上按GJB/Z35《电子元器件降额准则》降额。
2. 容差设计。
设计电子设备时,应了解所采用微电路的电参数变化范围(包括制造容差、温度漂移、时间漂移、辐射漂移等),并以此为基础,借助于有效的手段,进行容差设计。
应尽量利用计算机辅助设计(CAD)手段进行容差设计。
3. 热设计。
温度是影响微电路失效率的重要因素。
在微电路工作失效率模型中,温度对失效率的影响通过温度应力系数πT体现。
πT是温度的函数,其形式随微电路的类型而异。
对微电路来说,温度升高10o~20o约可使πT增加一倍。
防过热最终目标是将微电路的芯片结温控制在允许范围内,对高可靠设备,要求控制在100℃以下。
微电路的芯片结温决定于自身功耗、热阻和热环境。
因此,将芯片结温控制在允许范围内的措施包括控制自身功耗、热阻和热环境。
4. 防静电。
对于静电敏感电路,防静电措施可参考有关著作和国军标。
对于静电敏感的CMOS集成电路,在使用中除严格遵守有关的防静电措施外,还应注意:(1)不使用的输入端应根据要求接电源或接地,不得悬空;(2)作为线路板输入接口的电路,其输入端除加瞬变电压抑制二极管外,还应对地接电阻器,其阻值一般取0.2~1MΩ;(3)当电路与电阻器、电容器组成振荡器时,电容器存储电荷产生的电压可使有关输入端的电压短时高于电源电压。
为防止这一现象导致锁定,应在该输入端串联限流电阻器(其阻值一般取定时电阻的2~3倍);(4)作为线路板输入接口的传输门,每个输入端都应串联电阻器(其值一般取50~100Ω),以防止锁定;(5)作为线路板输入接口的逻辑门,每个输入端都应串联电阻器(其值一般取100~200Ω),以防止锁定;(6)对作为线路板输入接口的应用部位,应防止其输入电位高于电源电位(先加信号源后加线路板电源就可导致这一现象发生),以防止锁定。
5.防瞬态过载。
瞬态过载严重时,使半导体集成电路完全失效。
轻微时,也致使半导体集成电路有损伤,使其技术参数降低、寿命缩短。
对此必须采取防瞬态过载措施。
6.防寄生耦合。
寄生耦合可能导致数字电路误码和模拟电路自激。
防寄生耦合包括防电源内阻耦合和防布线寄生耦合两个方面。
(1)防电源内阻耦合。
防电源内阻器耦合的主要措施是在线路板的适当位置,安装电源去耦电容器,以减少电路引出端处的电源输出阻抗。
电源去耦电容器配置的原则如下:a.动态功耗电流较大的电路,每个电路的每个电源引出端配一只小容量电源去耦电容器,其品种一般采用独石瓷介电容器,其容量一般限0.01~0.1μF;b.动态功耗电流较小的电路,几个相距较近电路接同一电源的引出端共用一只小容量电源去耦电容器,其品种和容量同a项;c.必要时每块线路板配一只或几只大容量电源去耦电容器,其品种一般采用固体钽电容器,容量一般取10μF。
应根据半导体集成电路的有关参数(例如动态功耗电流尖峰)和它所在线路板的情况(例如板上电路总数)确定电源去耦电容器的具体配置。
对于54HC/HCT、54HCS/HCTS、54AC/ACT以及54LS、54ACS和54F系列中的中规模集成电路,按上述原则中的a项实施;对上述系列中的小规模集成电路以及4000B系列中的中规模集成电路,按上述b项实施。
(2)防布线寄生耦合。
半导体集成电路的布线包括与其引出端直接连接相连的连线和由它构成线路的连线。
应借助于正确的布线设计减小布线寄生耦合。
布线设计的原则如下:a.信号线的长度尽量短,相邻信号线间的距离不应过近;b.信号中含有高频分量且对精度要求不特别高的电路,其地线设计采用大面积接地带方式,要点为电路的地引出端通过尽量短而粗的连线与接地带相连;c.信号的主要成分为低频分量且对精度要求很高的电路,其地线设计采用会聚于一点的分别布线方式,要点为每个电路的每个地引出端都有自己的专用地线,它们最后合聚于线路板或电子设备的一个点。
3.2.3 半导体分立器件的选择和应用半导体分立器件选择程序和要求如下:1. 根据应用部位的性质,在优选目录或系列型谱中选用合适的半导体分立器件的门类。
2. 根据对应用部位的电性能以及体积、重量、价格等方面的要求,在优选目录或系列型谱中选用合适的半导体分立器件的品种、型号及其生产厂。
3. 根据对应用部位的可靠性要求,确定所选半导体分立器件应执行的规范(技术条件)和质量保证等级。
4. 根据对应用部位的环境适应性要求,确定所选半导体分立器件的封装形式、引线涂覆和辐射强度保证等级。
选择时还应注意半导体分立器件的抗瞬态过载能力、内热阻和抗静电能力等有关性能指标,并应贯彻最大限度压缩品种的原则。
半导体分立器件应用的一般要求如下。
1. 降额。
在使用半导体分立器件时,有意识地使器件实际所承受的应力低于器件的额定应力,这就是对半导体分立器件的降额使用。
设计电子设备时,可按GJB/Z35《电子元器件降额准则》对半导体分立器件合理地降额使用。
需要降额的主要参数是结温、电压和电流。
2. 容差设计。
设计电子设备时,应适当放宽半导体分立器件的参数允许变化范围(包括半导体分立器件的制造容差、温度漂移、时间漂移、辐射导致的漂移等),以保证半导体分立器件的参数在一定范围内变化时,电子设备仍能正常的工作。
只要可能,电路的性能应基于器件(晶体管、二极管)最稳定的参数之上。
设计人员在电路的设计中应留有足够的余量,以便适应由于参数漂移引起的电气性能的改变。
这些参数如晶体管的h FE(共发射极静态正向电流传输比)、I CBO(发射极开路时集电极直流截止电流)、二极管的V F(直流导通电压)和I R(最大反向电流)。
这些参数可能减小或增加到规定数值的两倍。
对于公差、温度和时间造成的元器件性能的变化应该采用一般现实的限制;对于那些在使用(寿命)期间稳定性较差的特性,应比稳定性较好的特性给予更宽的限制。
半导体器件在其寿命期内参数值会在规定的限制范围内发生变化,因此,就长寿命可靠性来说,设计方案应当能够允许表3.2所列的参数漂移。
表3.2 器件参数容限3. 防过热。
温度是影响半导体分立器件寿命的重要因素。
防过热的主要目的在于把半导体分立器件的结温控制在允许的范围内。
一般情况下,硅半导体器件的最高结温为175℃,而锗为100℃,但经常为了提高可靠性而把硅器件最高结温定在175℃以下(甚至低到100℃)。
半导体分立器件的结温与热阻、功耗及环境温度有关。
热阻包括内热阻、外热阻和接触热阻。
内热阻取决于半导体分立器件的设计、材料、结构和工艺,是半导体分立器件自身的属性,在产品详细规范中一般能查到。
为了合理控制外热阻及接触热阻,使用半导体分立器件时应进行可靠性热设计。
其要点如下:(1)功率半导体分立器件应装在散热器上;(2)散热器的表面积应满足热设计要求;(3)工作于正常大气条件下的型材散热器应使肋片沿其长度方向垂直安装,以便于自然对流。
.散热器上有多个肋片时,应选择肋片间距大的散热器;(4)半导体分立器件外壳与散热器间的接触热阻应尽可能小。
实现这一要求的措施包括:增大接触面积,接触面保持光洁,必要时接触面可涂上导热膏或加热绝缘硅橡胶片,借助于合适的紧固措施保证紧密接触等;(5)散热器进行表面处理(粗糙度适当并使表面呈黑色),以增强辐射换热;(6).对热敏感的半导体分立器件,安装时应远离耗散功率大的元器件;(7)工作于真空环境中的半导体分立器件,散热器设计时应以只有辐射和传导散热为基础。