除颤仪的维护规范
- 格式:doc
- 大小:17.00 KB
- 文档页数:1
医院除颤仪管理规范及使用说明一、医院除颤仪管理规范1.负责人的指定:医院应指定专门负责除颤仪的管理工作的负责人,负责除颤仪的购买、维护、日常管理等工作。
2.购买与验收:医院购买除颤仪时应选择具有合法生产许可证和质量认证的正规厂家,保证除颤仪具备良好的性能和可靠的品质。
购买后应及时进行验收,确保除颤仪无损坏和缺陷。
3.维护与保养:医院应定期对除颤仪进行维护与保养,确保其正常运转。
包括定期检查除颤仪的电池及电极片的有效期,并及时更换,保证除颤仪使用时的效果;定期检查除颤仪的电源线和接线是否损坏,及时修复或更换;定期清洁除颤仪的外壳和控制面板,保持除颤仪的整洁和美观。
4.日常管理:医院应建立除颤仪的使用记录,包含每次使用的日期、时间、患者信息、使用者签名等,便于追溯和管理。
同时,医院还应制定除颤仪的存放位置和使用规范,保证除颤仪的安全性和可及性。
5.培训与教育:医院应定期组织相关人员对除颤仪的使用方法、操作流程和注意事项进行培训与教育,确保使用者熟练掌握除颤仪的使用技能。
6.风险管理:医院应建立相关的风险管理制度,包括对除颤仪的风险评估、风险控制和风险应对等方面的规定,确保除颤仪的安全使用。
二、医院除颤仪使用说明1.检查除颤仪:在使用除颤仪前,首先要检查除颤仪的电池电量是否充足,电极片是否完好无损,并接触良好。
同时,检查除颤仪的电源线和接线是否正常。
2.准备工作:在使用除颤仪前,要确保患者周围没有可导电物品,如金属首饰、医疗设备等,并准备好相应的应急设备,如人工呼吸器等。
3.操作步骤:首先,将除颤仪的电源线插入电源插座,确保除颤仪处于工作状态。
然后,将电极片贴在患者胸部,一个放在右胸骨中线上方,另一个放在左侧乳头下方,确保电极片与皮肤紧密接触。
接着,按照除颤仪上的指示进行操作,包括选择适当的除颤能量,按下除颤发射按钮等。
在操作过程中,要注意保持自己和患者的安全,避免触电和其他意外情况的发生。
4.监测效果:在除颤后,要及时监测患者的心律,观察患者是否恢复自主呼吸和心跳。
维护保养(一)清洁仪器表面可用洗涤液浸湿的布清洁。
在清洁时,仪器必须关机。
不得让液体进入机内。
如果仪器的内部进了液体,必须马上清理干净,之后再对仪器进行详细的检查。
用肥皂水或消毒剂浸过的布为电极板及其导线消毒。
电极板再次使用前必须完全干燥。
导线消毒之前应先从仪器上取下,绝不能将其浸入液体中。
(二)保养和检查除颤心电监护仪是一台用于急救的仪器,它必须时刻处于良好状态。
要求日常检查和定期对其的功能进行检查。
定期检查是为了仪器的各项功能能正常运行。
检查方法如下:1、日常检查。
检查仪器的各项性能和附件。
2、定期检查(月检查)检查仪器的各项性能、附件和全面检查。
五、注意事项(一)准备工作安全须知1、使用除颤设备时要极端小心。
使用前应先检查连接电缆及电极有无损坏之处,损坏立即予更换。
2、在技术规格一章中指出的环境条件必须自始至终得到保证。
仪器可在潮湿的环境中工作,但环境不得过于潮湿。
3、温度激烈变化可能引起仪器上结露。
勿将仪器在结露环境中放置过久。
该除颤仪在使用之前应先仔细地对所有电极连接电缆加以干燥。
4、不得让液体进入机内。
仪器内渗入液体后须立即清洁之后并请技术人员检查。
5、磁场和电场会干扰本仪器的正常工作。
x射线、核磁共振显像仪都是干扰源,它们会发出高强度的电磁辐射。
6、除颤仪不得在富氧环境下或有易燃物、麻醉剂时使用。
要绝对避免在除颤电极板旁充氧。
在对患者除颤时应暂时中断给氧。
(二)除颤时的安全须知1、除颤电极板必须清洁干燥。
绝对不可将两个除颤电极板对在一起放电,否则将会对仪器造成损害。
2、将患者置于一个平坦、坚实干燥的平面上,在此患者是处于电绝缘状态的。
不得让患者接触任何金属物品(如:病床或床头柜),也不将患者置于湿的地面(如:雨地、游泳池附近)。
3、患者胸部应干燥,避免大电流在皮肤表面弥散,造成除颤无效和表面皮肤灼伤。
4、将导电糊涂在各电极的表面及皮肤用于除颤的部位。
5、与患者连接的不带除颤防护的仪器设备应在除颤电击前从患者身体断开。
除颤仪的使用与维护除颤仪是一种用于急救中心、医院和其他医疗机构的重要设备,用于恢复心跳和治疗心脏骤停的工具。
它可以发出电击来恢复心脏正常的节律,并在治疗心脏骤停时起到至关重要的作用。
因此,正确使用和维护除颤仪对于患者的生命至关重要。
一、除颤仪的使用1.准备工作:在使用除颤仪前,操作人员需要确认设备是否正常工作。
检查电源是否连接,电池是否有足够的电量。
同时,还需要确保除颤仪的电极片完好无损,并按照说明书将电极连接到患者身上。
2.环境准备:在进行除颤操作时,需要确保周围的环境是安全的。
禁止有人观看除颤操作,防止触电风险。
同时,还需要将患者的胸部暴露出来,以便进行电极贴附和除颤电击。
3.操作步骤:正确操作除颤仪的步骤包括:打开设备,选择适当的能量水平,将电极贴附在患者胸部上,确保电极与皮肤充分接触,然后按下电击按钮进行除颤。
在电击前,还需要确保无人触碰患者,以免发生触电事故。
在电击后,可以继续进行心脏复苏操作。
4.记录数据:在使用除颤仪的过程中,需要记录相关数据,如电击时间、能量水平等。
这些数据对于后续处理和评估患者反应非常重要。
二、除颤仪的维护正确的维护可以延长除颤仪的使用寿命,确保其在需要时能够正常工作。
1.定期维护:除颤仪需要定期进行维护,包括检查电池电量、电极片的状态和连接线是否完好无损。
如果发现电池电量过低或电极片损坏,需要及时更换。
2.清洁除颤仪:除颤仪需要定期清洁,以保持设备的卫生和正常工作状态。
可以使用湿布或少量消毒剂轻轻擦拭设备表面,并确保不进水。
3.储存与携带:在不使用除颤仪时,应将其储存在干燥和通风良好的地方,远离火源和潮湿环境。
在携带除颤仪时,应注意避免剧烈碰撞和过度挤压,以免损坏设备。
4.及时更新软件:一些除颤仪可能有软件系统,需要定期更新以确保设备的稳定性和功能性。
除颤仪的使用与维护对于患者的生命至关重要。
正确使用除颤仪,能够及时且有效地治疗心脏骤停患者。
同时,定期的维护可以确保设备的正常运行,从而提高患者的生存率和治疗效果。
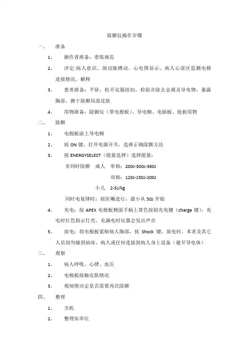
除颤仪操作步骤一、准备1、操作者准备:着装规范2、评定:病人意识、颈动脉搏动、心电图显示、病人心前区监测电极连接情况,解释3、患者准备:平卧,松开衣服纽扣,检验并除去金属及导电物,暴露胸部、擦干除颤局部皮肤4、用物准备:除颤仪(带电极板)、导电糊、电插板、抢救用物二、除颤1、电极板涂上导电糊2、按ON键,打开电源开关,选择正确除颤方法3、按ENERGYSELECT(能量选择)选择能量:非同时除颤成人单相:200J-300J-360J双相:120J-150J-200J小儿2-5J/kg同时电复律时:按医嘱进行,最小从50J开始4、充电:按APEX电极板侧面手柄上黄色按钮充电键(charge键),充电时红色指示灯亮,充满电时仪器会发出声音5、放电:将电极板紧贴病人胸部,按Shock键,放电时,术者及其它人员切勿碰到病床、病人或任何连接到病人身上设备(避开导电体)三、观察1、病人呼吸、心律、血压2、电极板接触皮肤情况3、视病情决定是否需要再次除颤四、整理1、关机2、整理床单位3、帮助患者取舒适体位4、整理用物分类放置5、洗手、统计备注:1、操作时保持手干燥,可戴橡胶手套绝缘。
忌空极板对空放电或单相放电。
2、患者皮肤保持清洁、干燥,电极板必需涂满导电糊(或垫盐水纱布)、电极板必需紧贴病人皮肤,以免烫伤皮肤。
3、仪器默认状态,为非同时除颤;按SYNC(同时)选择同时除颤。
4、非同时除颤指征:室颤、室扑。
同时除颤指征:房颤、房扑、室速、室上速。
5、STERNUM电极板放置于右侧:心底部,即右侧锁骨中线2-3肋间;APEX电极板放置于左侧:心尖部,即左侧腋中线第5肋间。
6、整理用物时应擦拭电极板并检验统计纸、导电糊、电极片是否清洁处理完成,仪器放回原处并充电,处于备用状态。
除颤仪维护和保养1电极板清洁和擦拭电极板是Defi-B组成部分,平时应置于电极板卡槽之中(仪器立放),每次使用结束以后全部要立即对其进行清洁和擦拭。
除颤仪电池的维护保养
一.维护保养
1.刚刚安装的新仪器,因为电池是新的而且电量很低,所以我们需要激活,建议前三次的充电时间在16小时以上。
2.平时使用频率较大的仪器,应在每次除颤充放电结束后立即对电池进行充电,充电时间应以直流电池指示灯变绿为准,如果长时间充电反而会缩短电池寿命。
3.平时使用频率很小的仪器,应在15~20天对电池进行充电,充电时间参照上述。
4.使用年限较长或者平时没有注意维护的仪器,建议加大检查电池电量的维护次数,以防止因为电池老化或者损坏而造成的除颤故障。
二.检查电量
1.通用检查:充电时间很短既能显示充满,但是拔除交流电源后电池只能维持很
短时间的电量,表明电池寿命降低,可能需要更换。
2.具体请参照各品牌除颤仪产品说明书
三.注意事项
1.可以通过经常自检等方式多注意电池电量并进行维护,如遇到故障电池请立即停止使用或拔出电池仅用交流电源进行操作,防止除颤过程发生意外。
2.以上所述仅供使用者检查参考,如判断电池故障请第一时间联系厂家工程师进行故障分析,不可擅自维修电池,否则后果自负。
除颤仪维护规程及功能检测1. 简介本文档旨在为使用者提供关于除颤仪的维护规程和功能检测指南。
除颤仪是一种重要的医疗设备,为确保其正常运行和有效功能,需要定期进行维护和检测。
2. 维护规程2.1 定期清洁除颤仪使用过程中可能会受到灰尘、污垢等物质的影响,因此需要定期清洁以保持设备的正常运行。
清洁的步骤如下:- 使用干净的软布轻轻擦拭除颤仪的表面。
- 避免使用含有酸性或碱性成分的清洁剂,以免损坏设备。
- 定期检查除颤仪的插孔、开关和连接线,确保其干净、完好。
2.2 检查电池状态除颤仪的电池是其正常运行的重要组成部分,需要定期检查电池状态以确保其有效性。
检查电池的步骤如下:- 检查电池是否已完全充电。
- 检查电池是否有明显的物理损坏,如变形、渗漏等。
- 检查电池的使用时间,根据使用情况合理安排更换电池的时间。
2.3 验证除颤电极除颤电极是除颤仪进行治疗时的关键组件,需要定期验证其功能。
验证除颤电极的步骤如下:- 确保除颤电极的连接良好,没有松动或损坏。
- 使用除颤仪提供的测试功能,验证除颤电极的灵敏度和响应时间。
- 定期更换除颤电极,根据使用情况合理安排更换时间。
3. 功能检测除颤仪的功能检测是确保设备能正常运行和提供有效治疗的重要步骤。
功能检测的内容如下:- 启动除颤仪,并确保其显示屏正常亮起。
- 检查除颤仪的功能按钮和控制面板,确保各项功能正常可操作。
- 使用除颤仪提供的测试模式,验证各种治疗模式和参数是否正常工作。
- 进行模拟治疗操作,以确保除颤仪能正确适应各种应急情况。
4. 总结除颤仪作为一种重要的医疗设备,需要定期进行维护和功能检测,以确保其正常运行和有效功能。
维护规程包括定期清洁、检查电池状态和验证除颤电极。
功能检测包括检查除颤仪的各项功能和进行模拟治疗操作。
通过遵循本文档提供的维护规程和功能检测指南,使用者可以保证除颤仪的可靠性和安全性。
注意:本文档所述内容仅供参考,具体维护规程和功能检测操作应根据实际设备和生产商提供的说明书为准。
除颤仪操作流程及维护与保养(可以直接使用,可编辑优秀版资料,欢迎下载)除颤仪操作流程一、准备1、操作者准备:着装规范2、评估:病人意识、颈动脉搏动、心电图显示、病人心前区监测电极的连接情况,解释3、患者准备:平卧,松开衣服纽扣,检查并除去金属及导电物,暴露胸部、擦干除颤局部皮肤4、用物准备:除颤仪(带电极板)、导电糊、电插板、急救用物二、除颤1、电极板涂上导电糊2、按ON键,打开电源开关,选择正确的除颤方式3、按ENERGYSELECT(能量选择)选择能量:非同步除颤成人单相:200J—300J-360J双相:120J-150J-200J小儿2-5J/kg同步电复律时:按医嘱进行,最小从50J开始4、充电:按APEX电极板侧面手柄上的黄色按钮充电键(charge键),充电时红色指示灯亮,充满电时仪器会发出声音5、放电:将电极板紧贴病人胸部,按Shock键,放电时,术者及其他人员切勿碰到病床、病人或者任何连接到病人身上的设备(避开导电体)三、观察1、病人呼吸、心律、血压2、电极板接触皮肤情况3、视病情决定是否需要再次除颤四、整理1、关机2、整理床单位3、协助患者取舒适体位4、整理用物分类放置5、洗手、记录备注:1、操作时保持手干燥,可戴橡胶手套绝缘。
忌空极板对空放电或单相放电。
2、患者皮肤保持清洁、干燥,电极板必须涂满导电糊(或垫盐水纱布)、电极板必须紧贴病人皮肤,以免烫伤皮肤.3、仪器默认状态,为非同步除颤;按SYNC(同步)选择同步除颤。
4、非同步除颤的指征:室颤、室扑。
同步除颤指征:房颤、房扑、室速、室上速。
5、STERNUM电极板放置于右侧:心底部,即右侧锁骨中线2-3肋间;APEX电极板放置于左侧:心尖部,即左侧腋中线第5肋间。
6、整理用物时应擦拭电极板并检查记录纸、导电糊、电极片是否清洁处理完毕,仪器放回原处并充电,处于备用状态。
除颤仪的维护与保养1电极板的清洁与擦拭电极板是Defi-B的组成部分,平时应置于电极板卡槽之中(仪器立放),每次使用结束之后都要及时对其进行清洁与擦拭。
自动体外除颤仪安全操作及保养规程1. 引言自动体外除颤仪是一种用于心脏骤停患者的紧急医疗设备,广泛应用于医院、急救中心和公共场所等各种场合。
作为一种医疗设备,自动体外除颤仪的使用需要注意安全操作和保养规程,以确保病人的安全和设备的正常运行。
本文将介绍自动体外除颤仪的安全操作和保养规程。
2. 安全操作2.1. 准备工作使用自动体外除颤仪前应进行以下准备工作:•了解设备的基本操作和使用流程;•确认设备电源充足,并进行初步的功能检查;•确定患者的病历信息和治疗方案。
2.2. 操作流程使用自动体外除颤仪时应按照以下步骤操作:1.将除颤仪放置在离患者一定距离的地方,并连接除颤电极;2.开始获取 ECG 信号,并确认患者的心律情况;3.如有需要,根据患者的心律情况进行药物治疗;4.准备进行电击治疗,确保患者没有体表水分或导电物质等影响电击传导的物质;5.按照设备的操作提示进行电击治疗;6.根据治疗结果和患者的情况决定是否需要继续治疗。
2.3. 安全提示使用自动体外除颤仪时需要注意以下的安全提示:•仔细阅读设备的用户手册,按照说明操作;•确保患者被固定在安全的位置,防止意外伤害;•如有必要,使用心脏起搏器和呼吸机等其他设备协助治疗;•确认设备和电极的有效期限,避免使用过期的设备或电极;•如遇到设备故障或操作过程中有疑问,应立即停止操作,寻求专业人员的帮助。
3. 保养规程3.1. 日常维护自动体外除颤仪的日常维护包括以下内容:•定期清洁除颤电极和设备的表面,避免积累污垢;•定期更换除颤电极和其他易损件,确保设备的正常运行;•定期进行电池更换,确保设备的电源充足。
3.2. 长期保养除日常维护外,自动体外除颤仪还需要进行以下的长期保养:•定期进行设备的校准和测试,确保设备的精度和稳定性;•定期进行设备的防护和绝缘测试,确保设备的安全性;•定期检查设备的存储介质和记录功能,确保记录的准确性和完整性;•定期对设备进行更新和升级,确保设备的新功能和性能。
除颤监护仪二级维护保养规范
医疗设备的二级维护保养,属于设备的预防性维修,主要针对设备使用的准确性和安全性,针对临床使用除颤监护仪的结构、功能特点及使用要求,其二级维护保养内容主要包括以下几方面:
1、对具有每日自检功能的除颤仪,检查其每日打印测试页状态,以显示设备设备充放电及程序正常。
2、进行充放电测试,确保在测试电阻及小能量测试下均正常充放电。
3、检查心电导联线及放电电极板,进行整理及清理维护。
4、检查AED及手动模式转换。
5、检测能量调整,打印功能,保证功能正常。
6、检查直流供电电池状态,确保直流供电正常。
7、检查设备简易操作流程及应急维修联系卡是否齐全,以保证设备应急状态下的使用。
8、检查日常使用及维护保养登记是否完善,计量检定是否在效期内等科室日常工作,以保证设备使用的规范及安全准确性。
9、根据检查的结果,对仪器做相应的调整,确保仪器工作在最佳状态,必要时联系厂方工程师。
采购供应部。
个人收集整理仅供参考学习
除颤仪的维护与保养
1 电极板的清洁与擦拭
电极板平时应置于电极板卡槽之中, 每次使用结束之后都要及时对其进行清洁与擦拭。
清洁与擦拭通过以下3 个步骤来完成, 即: ( 1) 检查仪器是否关闭,如未关闭则须关闭; ( 2)取下金属电极板, 用湿润的抹布擦净电极板; ( 3) 干燥后, 重新安放电极板, 可靠地置于卡槽中。
在对电极板进行清洁与擦拭时, 应注意不要损伤电极板。
既不能用锐利的金属工具刮除附着的污垢, 特别是不能对电极板的金属表面造成划损, 也不可使用对电极板有腐蚀作用的酸、碱溶液。
2 电池的充电与更换
电池需要日常或定期的维护与保养。
维护与保养有助于延长电池的使用寿命。
将电源线插头插入交流电源插座,即为除颤仪电池充电。
电量耗尽的电池, 3.5 h 即可充满。
3 仪器工作状态的判断
每班检查仪器(机内放电),确保除颤仪功能完好。
如果出现故障应挂仪器故障标识,并及时与设备科联系维修。
除颤仪管理规范及使用说明
一、定期检查
1、每天清点登记,开机检查保持性能良好呈备用状态。
2、责任人每周检查、消毒、维护一次。
二、定位放置:除颤仪放在易取放的位置,并定位放置、标识明显,不得随意挪动位置。
仪器备用期间需保持充电状态,充电完毕罩防尘罩。
三、有专人负责保管。
四、定期消毒:每周由责任人用含500mg∕1有效氯消毒液擦拭除颤仪表面。
使用完毕按上述方法消毒处理。
五、定期保养
1、责任人每周清洁保养一次并记录。
2、设备科定期检修。
六、注意事项
1、一旦除颤仪显示屏上出现“10WBATTERY”标识,应立即更换电池。
2、使用中若除颤仪突然出现故障应立即更换,同时通知设备科维修,已坏
或有故障的仪器不得出现在抢救室内。
除颤仪操作流程清洁及维护除颤仪设备除颤仪是一种用于生命体征监测和紧急电除颤的医疗设备。
它在医院、急救车和其他医疗场所起着至关重要的作用。
为了确保除颤仪的正常工作和准确性,我们需要了解除颤仪的操作流程以及对其设备进行清洁和维护的方法。
一、除颤仪的操作流程1. 组装设备:在进行任何操作之前,需要确保除颤仪设备已正确组装。
检查电极贴片和导联线是否完好无损,并连接到相应的插孔上。
2. 准备患者:在操作除颤仪之前,必须确保患者没有任何金属物品,如首饰或硬币等。
移除患者胸前的衣物,确保胸部暴露,以便在需要时能够正确放置电极贴片。
3. 放置电极贴片:将电极贴片正确放置在患者胸部。
根据除颤仪设备的提示,将电极贴片粘贴在患者胸骨右侧和左侧的适当位置上。
确保电极贴片贴合牢固,以保证信号传输的准确性。
4. 分析心律:打开除颤仪设备,按照器械的声音提示和仪表盘上的指示进行操作。
让除颤仪进行心律分析,以确定是否需要进行除颤。
5. 进行除颤:如果除颤仪分析结果确认需要进行除颤,必须确保患者和其他人员远离患者的身体。
将除颤仪的电击按钮按下,确保正确操作设备,及时给予患者适当的紧急治疗。
6. 监测指标:在除颤过程中,除颤仪会监测患者的心律和指标。
根据仪表盘上的指示和音频提示,及时采取相应的救治和急救措施。
二、除颤仪设备的清洁1. 每次使用后清洁:每次使用除颤仪后,应对设备进行基本的清洁工作。
使用纸巾或消毒湿布轻轻擦拭设备表面,以去除任何污渍、污垢或其他污染物。
2. 定期清洁:定期进行彻底的清洁和消毒,以确保除颤仪设备的卫生和安全性。
根据除颤仪设备的使用频率和使用环境,制定相应的清洁计划。
请参考除颤仪设备的使用说明书,按照相关的指导和建议进行清洁操作。
3. 避免液体接触:除颤仪设备是电子设备,必须避免将其接触到任何液体。
在进行清洁时,要特别注意避免使用带有液体的清洁剂或喷洒液体直接清洁设备。
避免液体接触可以防止设备短路、损坏或导致意外发生。
除颤仪保养制度
1.每次用仪器后用清洁的专用抹布湿式擦拭,如有血液、体液、分
泌物污染时,用75℅酒精进行擦拭。
2.每周专管人员定期检查机器效能,清洁机器外壳,做好记录,每
月统计一次。
3.每次使用除颤、监护后电量耗尽的电池完全充电需要16小时。
4.每月专管人员将除颤仪与电线断开连接,检查电池耗尽前所需时
间大于1.8小时。
5.不允许将液体倾倒在仪器上,不允许使用有腐蚀性液体或溶剂清
洁仪器。
6.不要让机器碰撞或尖锐锋利物品碰划。
除颤仪故障排除法
1.当出现连续频繁报警时:提示(1)电量不足,请插上电源;(2)心率超出设定范围。
2.使用过程中突然波型消失:请检查是否电极脱落。
3.接上电极经过选择导联调整波幅仍呈一直线:请检查R、L、F导联是否接错。
4.当出现干扰波群:提示病人身体抖动、接触金属物体、呼吸加快或周围有人使用手机。
充电时AOPOWER BATTCHRG没显示黄色:提示没处于充电状态,请检查插座线路是否接触不良,如果插座性能好,接触良好,仍未处于充电状态,提示电池已坏,请更换电池。
除颤仪的维护及保养方法
除颤仪那可是救命的宝贝家伙!咱先说说维护保养的步骤吧。
嘿,你得经常检查除颤仪的外观,看看有没有破损啥的。
就像咱每天出门前得照照镜子,看看自己整不整洁。
要是有破损,那可不得了,关键时刻掉链子咋办?然后呢,要检查电池电量,这就跟咱手机没电了可不行一个道理。
没电的除颤仪能救命吗?不能啊!还要检查电极片,确保它们干净整洁,没损坏。
这电极片就好比战士的武器,武器不好使,咋打仗?
说到注意事项,那可不少。
千万别让除颤仪受潮,这就跟咱怕手机进水一个样。
受潮了的除颤仪还能正常工作吗?肯定不行啊!也不能让它受到剧烈撞击,你想想,一个脆弱的花瓶被撞了会咋样?碎了呗。
除颤仪要是被撞坏了,那可是人命关天的大事。
除颤仪的安全性和稳定性那是杠杠的。
它在关键时刻能像超级英雄一样挺身而出,拯救生命。
只要保养得当,它就不会掉链子。
你说,有这么个可靠的家伙在身边,咱能不放心吗?
除颤仪的应用场景那可多了去了。
医院自不必说,急救现场也少不了它。
它的优势就是快、准、狠。
能在最短的时间内让心脏恢复正常跳动。
这就好比一场与死神的赛跑,除颤仪就是咱最得力的跑鞋。
给你讲个实际案例吧。
有一次,在一个商场里,有人突然心脏骤停。
幸好旁边就有一台除颤仪,急救人员迅速赶到,用除颤仪进行抢救。
没多久,那个人就恢复了心跳。
你想想,要是没有这台除颤仪,后果不堪设想啊!
除颤仪就是生命的守护者,咱可得好好爱护它,保养好它。
让它在关键时刻发挥大作用,拯救更多的生命。
三甲医院介入手术室除颤仪维护保养制度
1.定期检查仪器性能是否良好,各种配件是否齐全,定期通电。
发现异常及时与维修人员联系,做好交接班,使仪器始终处于完好状态。
2.除颤仪使用后应立即擦干净导电膏,清洁擦拭电缆线并有序放置。
3.定期清洁。
在清洁设备之前,必须关闭监护仪,断开电源。
4.血压袖带按规定应多准备,有破损应及时更换。
“血压”插口及连接处应紧密,以免脱落。
一周清洁袖带一次。
5.心电导联线应定期检查,如有破损应及时维修。
用后予75%酒精擦拭消毒。
心电测示波不显现时,检查插口与连接处。
6.血氧饱和度探头是多功能监护仪上的重要传感器,也是使用过程中易出现故障的室件。
注意保护,防止受损,使用后应及时用75%的酒精擦拭消毒。
7.经常检查是否有室件松动现象,每周充电一次。
8.清洁、保养后及时记录时间和保养人。
除颤器的保养
1、清洁记录仪打印头
如果打印ECG条带太浅或深浅不一,要将打印头用沾有酒精的棉球清洗,以去除上面残留的纸屑。
2、维护电池
除颤仪可用交流电,也可用电池供电,电池装入除颤仪后,应充电24小时以保证电池达到全容量,平时应将仪器与交流电源相连接逼供内在每次使用后充足电,否则,将降低电池容量与寿命。
如果除颤仪在没有交流电源情况下存放超过1个月,首先要将电池充电48小时,然后将其从仪器取出,置于凉爽、干燥的地方,但不宜于零摄氏度以下存放。
每6个月对存放的电池充电至少24小时,以确保电池不会在存放期间完全放电。
当仪器内电池取出时,就应立即在仪器上标明,此时需要交流电才能工作。
过长时间让电池得不到充电会造成电池永久性损坏。
因此至少每6个月要检查1次电池容量,密封的铅-酸新电池最少能提供2.5小时的监护时间,当不能5提供最小的2.5小时监护时间,或电池不能提供10分钟的“电池电压低”警告时间时,需要换此电池。
3、清洁外表面
保持仪器外部无灰尘,彻底地清除掉除颤电极上的异电胶,可用肥皂水、含氯漂白剂等非腐蚀性洗涤剂清洗外表部,清洗时不要让任何液体进入仪器内部,不可用强溶剂如丙酮或丙酮基复合物,显示屏容易碎裂,清洁时要非常小心。
不要对监护导联和除颤电极进行蒸气消毒
或气体熏蒸消毒。
除颤仪的维护规范
1.电极板的清洁与消毒:
电极板平时置于电极板卡槽之中(仪器立放),每次使用结束之后及时对电极板进行清洁与消毒。
检查仪器是否关闭,如未关闭则须关闭,沿逆时针方向旋下金属电极板, 每次使用后专用湿抹布擦拭电极板表面(如有血液、体液、分泌物污染时,则用75%乙醇进行擦拭),干燥后, 重新旋紧电极板。
在对电极板进行清洁与消毒时, 应注意不要损伤电极板。
既不能用锐利的金属工具刮除附着的污垢, 特别是不能对电极板的金属表面造成划损,也不可使用对电极板有腐蚀作用的酸、碱溶液消毒。
2.电池的充电:
每次使用后及时充电,将电源线插头插入交流电源插座,除颤仪电源指示灯亮即为除颤仪电池充电。
需充足电以备用。
3.仪器工作状态的判断:
检查除颤器工作状态,做到完好备用状态。
普通病区每周自检测试一次,监护室、急诊室每天自检测试一次。
在仪器完成自检后,
即可判断仪器的工作状态并有“运行”“故障”标识。
自检不正常应立即上报精密仪器科。
除颤仪故障时有相邻病区的除颤器以备应急使用。
4.电容维护:
维护与保养有助于延长电池的使用寿命。
即每周对除颤器进行电容维护1 次,电容维护的方法即由低到高选择2~4 个能量值进行充电和放电试验。
5.除颤仪仪器维护:
不得将液体倾倒在仪器上,不允许使用有腐蚀性液体或溶剂清洁仪器。
不得让除颤仪被碰撞,尤其是尖锐锋利物品的碰撞。
电极板的连接导线不要过度弯曲。
日常放置病区固定位置备用。
6.登记:
建立除颤器维修保养登记本,专人负责,每周(或日)固定人员定期检查机器的效能,清洁机器外壳,每天交班,定时充电,除颤仪呈完好备用状态。
对机器的自检、充放电、送修及周(或日)检查均有记录。
护理部 2016.6。