嘉华全车电路图
- 格式:pdf
- 大小:23.18 MB
- 文档页数:99
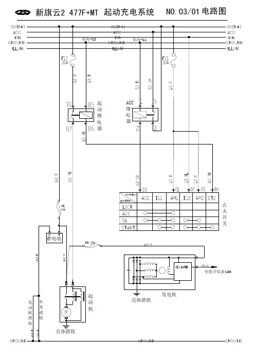
NO.03/01新旗云2 477F+MT 电路图起动充电系统新旗云2 477F+MT ECU系统NO.03/02电路图新旗云2 477F+MT BCM系统(1)NO.03/03电路图室内-G3新旗云2 477F+MTBCM系统(2)NO.03/04电路图P 粉红色;Lg 浅绿色;新旗云2 477F+MT组合仪表系统NO.03/05电路图NO.03/06新旗云2 477F+MT电路图CD音响主机扬声器扬声器扬声器扬声器扬声器扬声器P 粉红色;Lg 浅绿色;NO.03/07空调系统新旗云2 477F+MT电路图R 红色;O 橙色;W 白色;B 黑色;Y 黄色;V 紫色;G 绿色;L 蓝色;Br 棕色;Gr 灰色;P 粉红色;Lg 浅绿色;NO.03/08新旗云2 477F+MT 电路图ABS系统左前轮速传感器右前轮速传感器左后轮速传感器右后轮速传感器P 粉红色;Lg 浅绿色;NO.03/09新旗云2 477F+MT电路图安全气囊系统NO.03/10电路图灯光部分新旗云2 477F+MTNO.03/11电路图倒车灯、制动灯、前顶灯新旗云2 477F+MTNO.03/12电路图转向灯NO.03/13电路图后视镜调节V 紫色;G 绿色;L 蓝色;Br 棕色;Gr 灰色;P 粉红色;Lg 浅绿色;新旗云2 477F+MTNO.03/14电路图雨刮系统NO.03/15新旗云2 477F+MT电路图喇叭、点烟器、诊断接口。
嘉年华汽车线路图目录第一章—通用信息通用信息目录.......................................100-00-00-1 系统概述................................100-00-01-1 索引.......................................100-00-02-1 介绍.......................................100-00-03-1 符号.......................................100-00-04-1 连接器修理步骤......................100-00-05-1 线束概述................................100-00-06-1第二章—底盘防抱死控制系统..................206–09A–00–1 第三章—动力系统发动机冷却系统................................303-03-00-1 燃油的加注与控制...................303-04-00-1 起动系统................................303-06-00-1 点火系统................................303-07-00-1 发动机电子控制系统...............303-14-00-A 自动变速箱.............................307-01-00-1第四章—电气系统通风、暖风和空调系统空调.....................................412-03A-00-1仪表与警告系统组合仪表与仪表板照明............413-00-00-1 组合仪表................................413-01-00-1 时钟.......................................413-07-00-1 发电机和调节器......................414-02-00-1音响系统音响单元………………………415-01-00-1 扬声器............................……..415-03-00-1 灯光系统车外灯-前大灯......................417-01-00-1 车外灯-位置和驻车灯,牌照灯417-01-00-2 车外灯-转向灯......................417-01-00-3 车外灯-制动灯......................417-01-00-4 车外灯-倒车灯......................417-01-00-6 车外灯-前雾灯......................417-01-00-8 车外灯-后雾灯......................417-01-00-9 车内灯....................................417-02-00-1配电系统数据接口(DLC).......................418-00-00-1电子元件组主动防盗系统………………….419-01A-00-1第五章-车身及油漆车身后视镜.........................................501-09-00-1 玻璃,框架及其机构-电动窗........501-11-00-1 玻璃,框架及其机构–加热后窗,加热电动后视镜.........501-11-00-3 仪表板与控制台...........................501-12-00-1 门把手,门锁,锁闩及进入系统.....................................501-14-00-1 刮水器与清洗器...........................501-16-00-1 被动式安全带............................501-20B-00-1第七章-电路一般信息保险及继电器信息.......................700-01-00-1 电源分配.....................................700-02-00-1 保险............................................700-03-00-1 接地线.........................................700-04-00-1 元件位置表..................................700-05-00-1 元件位置示意图...........................700-06-00-1 连接器示意图..............................700-07-00-1 元件测试.....................................700-09-00-1-1燃油的加注与控制303-04A-00起动系统303-06-00点火系统303-07-00发动机电子控制系统303-14-00自动变速箱307-01-00发电机和调节器414-02-00 刮水器与清洗器501-16-00 冷却系统 303-03-00 后视镜 501-09-00 玻璃,框架 及其机构 电动窗 501-11-00-1 主动式 防盗系统 419-01A-00 门把手,门锁, 锁闩及进入系统 501-14-00 车内灯 417-02-00 玻璃,框架 及其机构 加热后窗501-11-00-3-1 3–通压力开关,N266.......................................................................................303–14–00–63–通压力开关,N266.....................................................................................412–03A–00–3A/C压缩机离合器二极管,V7...........................................................................303–14–00–6A/C压缩机离合器二极管,V7.........................................................................412–03A–00–3A/C压缩机离合器,Y16....................................................................................303–14–00–6A/C压缩机离合器,Y16..................................................................................412–03A–00–3A/C压缩机开关继电器,K158...........................................................................303–14–00–6A/C压缩机开关继电器,K158.........................................................................412–03A–00–3A/C节气门全开(WOT)继电器,K32..............................................................303–14–00–6A/C节气门全开(WOT)继电器,K32............................................................412–03A–00–3ABS控制模块,A7.........................................................................................206–09A–00–1气囊模块,A29...............................................................................................501–20B–00–1空调...................................................................................................................412–03A–00天线,A151......................................................................................................415–01–00–1防锁止控制系统..................................................................................................206–09A–00主动防盗............................................................................................................419–01A–00防盗闪光继电器,K106..................................................................................419–01A–00–2防盗喇叭,H5................................................................................................419–01A–00–2防盗/中控锁模块,A77...................................................................................419–01A–00–1防盗/中控锁模块,A77.....................................................................................501–14–00–1音响单元..............................................................................................................415–01–00自动变速箱...........................................................................................................307–01–00自动变速箱模块,A120....................................................................................307–01–00–1自动变速箱模块,A120....................................................................................307–01–00–2蓄电池接线盒(BJB),P93............................................................................700–02–00–1蓄电池接线盒(BJB),P93............................................................................700–02–00–3蓄电池,O1......................................................................................................700–02–00–1制动液液位开关,N1......................................................................................206–09A–00–1制动液液位开关,N1........................................................................................413–01–00–1凸轮轴位置传感器,B41...................................................................................303–07–00–1凸轮轴位置传感器,B41...................................................................................303–14–00–4活性碳罐电磁阀,Y1........................................................................................303–14–00–1中央接线盒(CJB),P91....................................................................................700–02–00–1前点烟器,R42................................................................................................501–12–00–1时钟.....................................................................................................................413–07–00触点弹簧,P13...............................................................................................501–20B–00–1时钟,A39.......................................................................................................413–07–00–1离合器踏板位置开关,N81...............................................................................303–14–00–3元件位置图表.......................................................................................................700–05–00元件位置示意图....................................................................................................700–06–00元件测试..............................................................................................................700–09–00连接器修理步骤....................................................................................................100–00–05连接器示意图.......................................................................................................700–07–00冷却液温度传感器,B6.....................................................................................413–01–00–3曲轴位置传感器,B43......................................................................................303–07–00–1曲轴位置传感器,B43......................................................................................303–14–00–4数据接口,(DLC)D20.......................................................................................418–00–00–1(DLC)D20.......................................................................................418–00–00–2数据接口,车门微开开关,驾驶员侧,前, N239............................................................419–01A–00–1-2车门微开开关,驾驶员侧,后,N237............................................................ 419–01A–00–1 车门微开开关,乘客侧,前, N240 ...............................................................419–01A–00–1 车门微开开关,乘客侧,后,N238 ...............................................................419–01A–00–1 车门开关,驾驶员侧,后,N197..................................................................... 417–02–00–2 车门开关,驾驶员侧,后,N197 .....................................................................417–02–00–3 车门开关,驾驶员侧, N188 ...........................................................................417–02–00–1 车门开关,驾驶员侧, N188 ...........................................................................417–02–00–2 车门开关,驾驶员侧, N188 ...........................................................................417–02–00–3 车门开关,乘客侧,后,N196 .........................................................................417–02–00–2 车门开关,乘客侧,后,N196 .........................................................................417–02–00–3 车门开关,乘客侧,N187 ................................................................................417–02–00–1 车门开关,乘客侧,N187 ................................................................................417–02–00–2 车门开关,乘客侧,N187 ................................................................................417–02–00–3 车门锁止电机,驾驶员侧,后,M78 ................................................................501–14–00–1 车门锁止电机,乘客侧,后,M77...................................................................501–14–00–1 车门锁止电机,驾驶员侧,M67 .......................................................................501–14–00–1 车门锁止电机,乘客侧,M68 ..........................................................................501–14–00–1 车门锁止开关,驾驶员侧,N204 ...................................................................419–01A–00–2 车门锁止开关,驾驶员侧,N204 .....................................................................501–14–00–2 车门锁止开关,乘客侧,N205 .......................................................................419–01A–00–2 车门锁止开关,乘客侧,N205 .........................................................................501–14–00–2 主气囊单元, A42 .........................................................................................501–20B–00–1 发动机电子控制....................................................................................................303–14–00 恒温开关, B248 .............................................................................................303–14–00–3 恒温开关, B248 ...........................................................................................412–03A–00–4 发动机罩开关, N21 .....................................................................................419–01A–00–3 冷却液温度(ECT)传感器, B10 ...................................................................303–03–00–1冷却液温度(ECT)传感器, B10 ...................................................................303–14–00–3冷却液温度(ECT)传感器, B10 .................................................................412–03A–00–4冷却系统..............................................................................................................303–03–00 冷却风扇电机, M37 .......................................................................................303–03–00–1 冷却风扇电机, M37 .....................................................................................412–03A–00–4 温控开关, R27 ..............................................................................................303–03–00–1 温控开关, R27 ............................................................................................412–03A–00–4 点火系统..............................................................................................................303–07–00 车外灯–前雾灯.................................................................................................417–01–00–8 车外灯–大灯.....................................................................................................417–01–00–1 车外灯–示廓及驻车灯,牌照灯.........................................................................417–01–00–2车外灯–后雾灯.................................................................................................417–01–00–9 车外灯–倒车灯.................................................................................................417–01–00–6 车外灯–制动灯.................................................................................................417–01–00–4 车外灯–转向灯.................................................................................................417–01–00–3 F1 ...................................................................................................................700–02–00–1 F1 ...................................................................................................................700–03–00–1 F2 ...................................................................................................................700–02–00–1 F2 ...................................................................................................................700–03–00–1 F3 ...................................................................................................................700–02–00–1 F3 ...................................................................................................................700–03–00–2 F4 ...................................................................................................................700–02–00–1F4................................................................................................................... 700–03–00–2 F5................................................................................................................... 700–02–00–1 F5................................................................................................................... 700–03–00–3 F6................................................................................................................... 700–02–00–3 F6................................................................................................................... 700–03–00–3 F7 ...................................................................................................................700–02–00–3 F7................................................................................................................... 700–03–00–4 F8 ...................................................................................................................700–02–00–1 F8 ...................................................................................................................700–03–00–5 F9 ...................................................................................................................700–02–00–3 F9....................................................................................................................700–03–00–6 F10 .................................................................................................................700–02–00–1 F10 .................................................................................................................700–03–00–7 F11 .................................................................................................................700–02–00–1 F11 .................................................................................................................700–03–00–7 F12 .................................................................................................................700–02–00–3 F12 .................................................................................................................700–03–00–7 F13................................................................................................................. 700–02–00–3 F13 .................................................................................................................700–03–00–8 F14................................................................................................................. 700–02–00–3 F14 .................................................................................................................700–03–00–9 F15 .................................................................................................................700–02–00–3 F15.................................................................................................................700–03–00–10 F16 .................................................................................................................700–02–00–3 F16 ................................................................................................................700–03–00–10 F17................................................................................................................. 700–02–00–3 F17................................................................................................................ 700–03–00–10 F18................................................................................................................. 700–02–00–3 F18 ................................................................................................................700–03–00–10 F19 .................................................................................................................700–02–00–3 F19 ................................................................................................................700–03–00–11 F20 .................................................................................................................700–02–00–3 F20 ................................................................................................................700–03–00–12 F21 .................................................................................................................700–02–00–1 F21 ................................................................................................................700–03–00–13 F22 .................................................................................................................700–02–00–1 F22 ................................................................................................................700–03–00–13 F23 .................................................................................................................700–02–00–1 F23 ................................................................................................................700–03–00–14 F24 .................................................................................................................700–02–00–1 F24 ................................................................................................................700–03–00–14 F25 .................................................................................................................700–02–00–1 F25 ................................................................................................................700–03–00–14 F26 .................................................................................................................700–02–00–1 F26 ................................................................................................................700–03–00–14 F27 .................................................................................................................700–02–00–4 F27 ................................................................................................................700–03–00–15 F28 .................................................................................................................700–02–00–3 F28................................................................................................................ 700–03–00–15F29 .................................................................................................................700–02–00–3 F29................................................................................................................ 700–03–00–15 F30 .................................................................................................................700–02–00–5 F30 ................................................................................................................700–03–00–16 F32 .................................................................................................................700–02–00–1 F32 ................................................................................................................700–03–00–16 F34 .................................................................................................................700–02–00–3 F34 ................................................................................................................700–03–00–17 F35 .................................................................................................................700–02–00–3 F35 ................................................................................................................700–03–00–17 F36 .................................................................................................................700–02–00–3 F36 ................................................................................................................700–03–00–17 FA ...................................................................................................................700–02–00–1 FA ..................................................................................................................700–03–00–18 FB ...................................................................................................................700–02–00–3 FB ..................................................................................................................700–03–00–19 FC ..................................................................................................................700–02–00–3 FC .................................................................................................................700–03–00–19 左前雾灯, E43 ...............................................................................................417–01–00–8 右前雾灯, E42 ...............................................................................................417–01–00–8 左前门扬声器, Y27 ........................................................................................415–03–00–1 左前门扬声器, Y27 ........................................................................................415–03–00–2 右前门扬声器, Y26 ........................................................................................415–03–00–1 右前门扬声器, Y26 ........................................................................................415–03–00–2 前雾灯继电器, K26 ........................................................................................417–01–00–8 前雾灯开关, N56 ...........................................................................................417–01–00–8 燃油的加注与控制................................................................................................303–04–00 油箱加注盖锁电机, M90 ................................................................................501–14–00–2 燃油泵继电器, K4 ..........................................................................................303–04–00–1 燃油泵继电器, K4 ..........................................................................................303–14–00–2 燃油泵继电器, K4 ..........................................................................................700–02–00–1 油箱单元, A31 ...............................................................................................413–01–00–3 保险与继电器信息................................................................................................700–01–00 保险明细..............................................................................................................700–03–00 G1 ..................................................................................................................700–04–00–1 G2 ..................................................................................................................700–04–00–1 G3 ..................................................................................................................700–04–00–2 G4 ..................................................................................................................700–04–00–3 G5 ..................................................................................................................700–04–00–4 G6 ..................................................................................................................700–04–00–5 G6 ..................................................................................................................700–04–00–6 G6 ..................................................................................................................700–04–00–7 G7 .................................................................................................................700–04–00–10 G8 .................................................................................................................700–04–00–11 G9................................................................................................................. 700–04–00–12 G11............................................................................................................... 700–04–00–13 G18............................................................................................................... 700–04–00–13 变速杆单元, N93 ...........................................................................................307–01–00–1 发电机与调节器....................................................................................................414–02–00发电机,O5 ......................................................................................................414–02–00–1 玻璃,框架及其机构–可加热式后窗 ................................................................501–11–00–3玻璃,框架及其机构–电动车窗 .......................................................................501–11–00–1接地点分布...........................................................................................................700–04–00 门把手、门锁、锁闩与进入系统...........................................................................501–14–00 左前大灯, E1 .................................................................................................417–01–00–1 右前大灯, E7 .................................................................................................417–01–00–1 暖风机, M3 .................................................................................................412–03A–00–1 变阻器, R21 ................................................................................................412–03A–00–1 暖风机开关, N270 .......................................................................................412–03A–00–1 暖风控制模块, A128 ....................................................................................412–03A–00–2 暖风控制阀, Y100 .......................................................................................412–03A–00–2 远光继电器, K37 ...........................................................................................417–01–00–1 高位制动灯,E70................................................................................................417-01-00-4高位制动灯,E70................................................................................................417-01-00-5高速发动机冷却风扇继电器, K46 ...................................................................303–03–00–1 高速发动机冷却风扇继电器, K46 .................................................................412–03A–00–4 喇叭继电器, K33 ...........................................................................................413–06–00–1 喇叭开关, N54 ..............................................................................................413–06–00–1 喇叭, H1 .......................................................................................................413–06–00–1 怠速控制阀, Y13 ...........................................................................................303–04–00–1 怠速控制阀, Y13 ...........................................................................................303–14–00–2 点火线圈, T1 .................................................................................................303–07–00–1 点火继电器, K41 ...........................................................................................700–02–00–3 点火开关, N278 ............................................................................................700–02–00–3 索引.....................................................................................................................100–00–02 惯性开关, N61 ..............................................................................................303–14–00–2 喷油嘴1, Y108 ..............................................................................................303–04–00–12 Y109 ..............................................................................................303–04–00–1 喷油嘴,3 Y110 ..............................................................................................303–04–00–1 喷油嘴,4 Y111 ..............................................................................................303–04–00–1 喷油嘴,组合仪表..............................................................................................................413–01–00 组合仪表与仪表板照明.........................................................................................413–00–00 组合仪表, A30 ...............................................................................................413–01–00–1 组合仪表, A30 ...............................................................................................413–01–00–2 仪表板与控制台....................................................................................................501–12–00 车内灯,前部, E18 .......................................................................................417–02–00–1 车内灯,前部, E18 .......................................................................................417–02–00–2 车内灯,前部, E18 .......................................................................................417–02–00–3 车内照明 .............................................................................................................417–02–00 前雨刮间歇继电器,K11 ..................................................................................501–16–00–1 介绍 ....................................................................................................................100–00–03 爆震传感器, B45 ...........................................................................................303–14–00–4 左后转向灯, E49 ...........................................................................................417–01–00–3 牌照灯, E88 ..................................................................................................417–01–00–2 近光继电器, K36 ...........................................................................................417–01–00–1行李箱灯, E57 ...............................................................................................417–02–00–2 行李箱灯, E57 ...............................................................................................417–02–00–3。
8W-30 燃油/点火系统一、概述与操作:1. 点火开关从配电中心(PDC)保险8引出的导线A1,为点火开关提供电池电压。
根据不同的位置,点火开关的电源导线分别A21,A41,A38和A48连到同一分接点。
起动位置:当点火开关处于起动(START)位置时,导线A41是与起动马达继电器线圈一端相连的,同时将导线A1与A21接通。
运行位置:当点火开关在运行(RUN)位置时,将导线A1与A21接通。
导线A21的接点分别连接到防盗继电器线圈和触点端,主继电器线圈端,PCM24号脚,配电中心保险18,保险3、保险17,和防盗主机。
同时线路A38和A48连到一个分接点,A38与保险盒保险10、保险1连接。
A48连保险盒保险2、保险5、保险8和左前门电动开关。
附件位置:当点火开关处于(ACC)位置时,开关将导线A1与线路A38和A48接通,A38与保险10和保险1连接。
A48连保险盒保险2、保险5、保险8和左前门电动开关。
2. 蓄电池供电从配电中心保险6引出的导线A14为发动机控制器(PCM)端子32供电池电压。
3. 地线导线Z12与发动机控制器的2和3相接。
Z12使发动机控制器内部驱动器接地。
该驱动器操纵高压电流装置如喷嘴和点火线圈。
发动机控制器内部的电源地线与PCM传感器返回的线路(来自导线K4)相通。
实用信息:导线Z12接地点在发动机的右后部。
如果系统未通过发动机后部Z12线路接地,则车辆将不运行。
应检查是否充分接地。
4. 数据传输接头从配电中心引出的线路F39为数据传输接头供电池电压。
线路D20连到PCM的插孔11处。
线路D20是发动器控制器(PCM)的SCI接收线路。
线路D21与发动机控制器的38端子相接。
线路D21是发动机控制器的SCI传输线路。
线路Z11和Z12为数据传输接头的地线。
线路Z12也与发动机控制器的2和3端子相接。
线路D3用于安全气囊的诊断。
5. 主继电器无论点火开关位置处于起动(START)还是运行(RUN),它都能使以配电中心(PDC)保险8引出的线路A1与线路A21相接。
1、在倒车时后方有障碍物时,与障碍物的距离判别不倒车警报控制装置概要控制装置安装在行李箱内。
起着超音波的送信及授信、时间的控制、有无障碍物判定及检测线路的断路的功能。
又,控制装置的侧面有维修模式开关[参考]发出故障警告音时,把维修模式开关放ON,可判断传感器或控制装置是否出现故障。
东风悦达起亚汽车有限公司距离警报距离警报1次警报2次警报3次警报•●在如下情况时刻能发出误警报。
电路图:东风悦达起亚汽车有限公司控制装置端子排列东风悦达起亚汽车有限公司动作电压正常时故障时故障诊断模式故障诊断模式开关倒车警报控制装置故障诊断模式1.SIDE LEFT 传感器故障时的警报(삑~삑~)2.REAR LEFT 传感器故障时警报(삑삑~삑삑~삑삑~)3.REAR RIGHT传感器故障时警报(삑삑삑~삑삑삑~삑삑삑~)4.SIDE RIGHT传感器故障时警报(삑삑삑삑~삑삑삑삑~삑삑삑삑~) [参考]如多数传感器同时故障时,以SL→RL→RR→SR传感器顺序发出故障警告音。
东风悦达起亚汽车有限公司故障诊断模式(1)SIDE LEFT 传感器故障时情报(삑~삑~)(2)REAR LEFT 传感器故障时情报(삑삑~삑삑~삑삑)(3)REARRIGHT 传感器故障时情报(삑삑삑~삑삑삑~삑삑삑)(4)SIDE RIGHT 传感器故障时情报(삑삑삑삑~삑삑삑삑~삑삑삑삑)传感器检测方法.迟滞时间1.2ms东风悦达起亚汽车有限公司倒车警报控制装置传感器检测方法2.传感器连接故障时的波形迟滞时间0.5ms迟滞时间0.5ms[参考]传感器连接检测是如上述用受信信号和3V基准的迟滞时间来实行,迟滞时间0.8ms以下时判定为故障,0.8ms以上时处理为正常。
东风悦达起亚汽车有限公司动作原理:.传感器送信物体受信2.间接监测方式送信传感器物体传感器受信距离测量方式距离测量方式送信受信超音波送信周期0=(T×V)/2[m] 0:和物体的距离V=超音波的速度(340m/s)T:超音波的移动时间东风悦达起亚汽车有限公司工作原理垂直动作范围3次警报2次警报41cm-80cm+10cm以下40cm以下1次警报20cm±15cm(1)距离误差范围(在传感器正面测量(2)检测误差范围(3)40cm以下可能出现没能监测到(4)测量条件:常温、直径90mm长3m水平动作范围(1)距离误差范围(2)检测误差范围(3)40cm以下可能出现没能监测到(4)测量条件:常温、直径140mm长3m东风悦达起亚汽车有限公司[参考]注意事项距离不能检测范围监测范围(3)对着墙壁等的斜面倒车时墙壁(4)斜坡4.如下的情况;5.如下情况,可能会不正确的动作,因此需要注意(6)下暴风雨时6.检测后保险杠的安装状态及有无变形。
全车电路图第一节继电器合保险丝位置图(1)发动机室继电器位置图见图11-1-1。
图11-1-1 发动机室继电器盒位置图(2)驾驶室继电器位置图见图11-1-2。
图11-1-2 驾驶室继电器位置图(3)车身继电器位置图见图11-1-3图11-1-3 车身继电器位置图11-1-4 配电盒继电器和保险丝位置图(该视图为沿着进线方向看)图11-1-5 配电盒总成原理图继电器、保险丝位置布置图: A05前雾灯继电器 启动继电器暖风继电器(除霜除雾)小灯继电器 接插件固定支架Ⅰ(BYDF3-4016312)燃油泵继电器 门窗继电器空位1#点火继电器后除霜继电器图11-1-6 仪表板接线盒继电器和保险丝位置图图11-1-6 仪表板接线盒继电器和保险丝位置图2E 162H 212H 192H 182H 152D 52E 152B 72B 62B 22C 152C 52C 82B 52G 102D 42F 132F 12F 22F 42F 82H 12H 142G 32G 42C 112E 182B 82D 32A 22H 202H 92H 52C 142C 92E 142C 192C 62E 22G 82D 62G 52F 142F 62F 112C 102C 122F 162H 22E 82A 12C 72H 102F 52G 72G 12G 6接线盒总成(BYDF3-3722400)原理图-1继电器、保险丝位置布置图: A082F 92E 102E 32G 92H 62H 72E 42C 42E 132B 102B 92B 32H 162C 12E 52E 72H 112H 122C 32F 72F 32F 102E 172D 22B 122D 12B 12E 122B 112B 42E 92E 62C 132C 182G 22C 202E 12H 222H 32H 8图11-1-7 仪表板接线盒内部电路图第二节连接器图BA1 BB1BC1 BC2*BD1代号线束连接(接头位置)BA1 左后门和地板配线(车身B柱左侧)BB1 右后门和仪表板配线(车身B柱右侧)BC1 左前门和仪表板配线(车身A柱左侧)BC2* 左前门和仪表板配线(车身A柱左侧)--豪华型BD1 右前门和仪表板配线(车身A柱右侧)* ----豪华型接头表: C08BE1 BF1◇654123465231BG1◇ BH1◇3213212121BI1◇9108756432110987653421◇ --舒适型BJ1◇ BJ2◇BJ3 BJ4BK1代号线束连接(接头位置)BJ1◇地板和仪表板配线(左踏板)--舒适型BJ2◇地板和仪表板配线(左踏板)--舒适型BJ3 地板和仪表板配线(左踏板)BJ4 地板和发动机配线(靠近接线盒)BK1 翼子板和仪表板配线(组合仪表后)◇ --舒适型接头表: C10BL1BL2BL3BL41098765432132110956874代号 线束连接(接头位置)BL1 发动机和仪表板配线(手套箱后侧) BL2 发动机和仪表板配线(手套箱后侧) BL3发动机和翼子板配线(保险丝盒中部)BL4◇ 安全气囊和仪表板配线(中控面板后)接头表: C11EA2EA1EA1EA2EA1:发动机和翼子板配线EA2:发动机和翼子板配线图11-2-5接头表: C12接头表: C14 2A 2B 2C2D 2E 2F2G 2H 2I21A1A2BA A32431A431833434195352063621737228233893924104025114126122742132843142944153045217321311646A51221A6A7A8A11A B C D 1243A12A1312A151234567891211101413A161234A1712A18A192112A2012345A211234576A22A2367543211234576A2412436578302928272691012111314151716182120192223252443424138394036373534333231A2512A2912A28A3012A3112A32A332189756342119201816171514131112102425232221262728293031323334353736403938A341234A3512B2(a)(a )12345678B612B8123654B15B16456321ABCC1ABCC312C412C512B42134B51234C61243657981012111314151716C810121113141512436579816171812436578C989756342119201816171514131112102425232221262728293031323334353736403938C7321C1089756342119201816171514131112102425232221262728293031323334353736403938C1112436578161513141112109C121012111314151612436579817182019323130292827262122232524C13C149101211141315168756342112345678C1587563421916151413111210D1(b )12F5F62132145F712F9F10211243F11F122112F13H1D7D812D9653421D10D112112D1221D13D5D612F1F22112F3F421H2H4H3342165H51234H61234H712345H812D14D1521123E2E389756342111101514131216242523222126272829303119201817323839403637353433414243454448474650515249697271706667686465636261535455575660595873E6(从进线方向视图)12E14112I5I62112I8I721ABCDI91212H11H12H14H13212112I1I22654321I11124356101211798I1212436578161513141112109I12*321I13A B A A A B B B B B A A A AC D D D C C C C C C D D D CF E E E E F F F F E E E EF J1J2J3AB K121L1L212L321L4123456H912H1012435679810216543M1M212N312435106798N512M321N1(d )215347689121314151011161718N6P2P353421P5P61243553421P7534211612131415101167981718P8126435P9P10534621R2R32112436579810R5R10R11123654R13R1445632112436578R17126435P12P1153462112P13P142112R11221R18R191212R20R212121341089756R23125634R2412435106798R2553421R26123451210116798R27321564R28S2S3123S41231234S71212U1U4U621321W1带*的为舒适、豪华型A B C T1T221T312387564T4T6T5122112436579810111312192018161714152122T101234T12T1343211234T1412T15(f )。
全套汽车维修资料共享交换出售全套汽车电路图奥迪A6L中文全车电路图奥迪A6轿车电气元件位置与电路图一汽大众奥迪A4轿车电路图奥迪Q7全车电路图奥迪V6轿车电气元件位置与电路图奥迪A4L中文奥迪A4L中文电器系统奥迪A8D3电路图1奥迪凌志430电器元件位置图奥迪200 1.8T电器元件位置与电路图奥迪A8电气部件宝来A4电路图2001-12宝来ATD柴油发动机电路图2002-9宝来Golf A4 BJH发动机电路图2004-12宝来Golf 1.6L汽油发动机(BJH_BWG)电路图2006-11 宝来GP Golf EOBD发动机电路图2006-10宝来GP_型电路图2008-7宝来Bora-R 运动版电路图2005-3大众甲克虫-路宝全车电新宝来电路图2008-8新宝来2010_电路图捷达2006年EOBD车型电路图捷达2006年电路捷达ATK发动机电路图捷达FLIII 2010年型电路图捷达MK201防抱死制动系统电路图捷达电路图捷达CNG接线图(05款N系统)捷达2006年EOBD车型电路图捷达2006EOBD车型电路图捷达AT新内饰-电路图2001-9捷达A1984年整车电路图及故障诊断捷达A2002年SDI柴油发动机电路图捷达2005年全车原厂电路图及补充捷达(2005)电路图捷达轿车电气元件位置与电路图捷达王全车线路图2005款捷达电路图(原厂)2005款捷达电路图(原厂)补充部分Golf 1984年捷达捷达2006年型EOBD车型电路图(CIX)捷达2004年二次优化线束电路图辉腾车载电网辉腾暖风与空调系统辉腾信息娱乐系统速腾2006年电路图速腾2007年电路图速腾_2009_电路图速腾_2010_电路图速腾_2008_警车电路图迈腾2010_电路图迈腾2011_电路图迈腾A2007年电路图迈腾A2008年警车电路图高尔夫(2003)电路图高尔夫2009_电路图新版高尔夫2009_电路图高尔夫_2010_电路图高尔夫_2011_电路图帕萨特1.8T(2005年款)电路图帕萨特1.8T原厂彩色线路图帕萨特2.0(2005年款)电路图帕萨特1.8GLI 2005款线路图帕萨特1.8L、1.8T、2.8L V6轿车桑塔纳2000 1.8AT(2004款)电路图桑塔纳3000电路图桑塔纳2000电喷全车线路图桑塔纳3000原厂电路图STN2000 GSI 线路图上海大众途安电路图途安(2005年款)基本电路图途安电路图POLO电路图波罗1.4全车电路图POLO全车线路图一汽开迪全车线路图(2005Caddy 2005电路图Caddy 2005电气设备CC 2010_电路图08-05朗逸电路图98丰田陆地巡洋舰4700v8全车线路图98款丰田4700全车电路图1990-1999丰田车系全车线路图1990-1999凌志车系全车线路图2004 卡罗拉电路图2700 3400 4500 4700电器电路图丰田佳美2.4元件位置图丰田佳美99款2.2--30全车线路图丰田陆地巡洋舰霸道电路图维修站内部资料丰田陆地巡洋舰全车电路图(2005款)新皇冠电路扫描图2008皇冠电路1camry佳美全车电路图LS430电路图(00年英文)2003普锐斯全车电路图霸道电路图(英文)丰田COROLLA-ZZE122系列电路图丰田汽车电路图:海狮,大霸王,小霸王丰田特瑞凯美瑞全车电路图新大霸王电路图新丰田大霸王电路图VIOS威驰全车电路图98本田雅阁电路图1990-1999本田车系全车线路图本田CRV车身电路图本田CRV发动机电路图本田思域全车线路图完整版广州本田飞度发动机电路图广州本田全车线路图完整版03款奥德赛车身系统电路图05,03款雅阁发动机电脑端子详解图05款奥德赛车身电路图05款奥德赛空调系统电路图05款奥德赛气囊电路图08 CRV 车身电气08 CRV发动机电器08款雅阁车身电路图08款雅阁发动机电器系统08款雅阁音箱和可视系统电路图2003款广州本田雅阁2.0L、2.4L轿车2003款广州本田雅阁3.0L轿车2006思迪CITY全车电路图本田思域全车电路图广本奥德赛S-Matic自动变速器电路图广州本田RT维修培训教材车身电器广州本田雅阁轿车标致206电路图-原厂2005雪铁龙C2电路图-原厂2006雪铁龙毕加索(1.6)(2.0)电路图雪铁龙新毕加索电路图-原厂2007神龙爱丽舍线路图东南得利卡汽车全车电路东南富利卡汽车元器件位置及全车电路图雪铁龙赛纳维修手册(电路图部分)毕加索电路图阅读原理、毕加索16L电器电路图毕加索20L电器电路图东风标致307电路部分-原厂东风起亚千里马电路图东风雪铁龙富康电气维修资料东风雪铁龙凯旋电器电路图-原厂2006东风雪铁龙凯旋电器装备—原厂2006-4 东风雪铁龙凯旋多路传输电器电路图东风雪铁龙凯旋空调—原厂2006雪铁龙C5电路图版雪铁龙CX25型轿车电路原理图东风日产天籁线路图风神蓝鸟轿车电气元件位置与电路图TIIDA (颐达TIIDA (骐达)NISSAN B14第13章风神蓝鸟电气元件位置风神蓝鸟全车电路图尼桑风度A32全车电路图尼桑风度A33全车电路图日产E24日产N16原厂电路图日产u13日产W41日产Y61(途乐)原厂电路图日产骏逸电路图(06年)日产帕拉丁原厂电路图日产西玛(CIMA)电路图04年)日产轩逸原厂电路图上海别克陆尊电路图上海别克赛欧全车线路图上海别克系列轿车电气元件位置与电路图上海别克新世纪全车线路图上海通用别克GL8商务车全车线路图上海通用君威轿车电路图上海通用凯越轿车电路图别克荣誉(电路图)上海别克君威原厂电路图中华轿车电路图中华尊驰全车电路图中华电路图(11.8MT豪华型欧三)2006沃而沃电路图Mazda RX-8 电路图宝马E36 电路图宝马E32电路图北京Jeep2500全车电路图北京切渃基(化油器)全车线路图奔驰电路图奔腾电路图长安奥拓电路图道奇捷龙空调系统电路图东风风行东南富利卡汽车元器件位置及全车电路图福克斯FOCUS电路图福特05款翼虎电路图福特06款领航员电路图福特嘉年华线路图福特蒙迪欧原厂电路手册哈飞民意电路图红旗轿车电气元件位置与电路图红旗世纪新线路图吉利-自由舰电气江铃福特全顺客车电路图金杯电喷线路图普利马原厂电路奇瑞旗云全车线路图切诺基汽车电路图三菱帕杰罗全车电路图松花江中意全车线路图无线电电子元件一汽马自达M6轿车全车电路图一汽隹宝电路图依维柯电路图F3维修手册-电气NF电路图VOLVO S80宝马330-2001电路图宝马740电路图保时捷944电路图北京现代SONATA原厂电路图长城哈弗CUV电路图大宇蓝龙电器维修手大宇希望原厂电路图大宇系列汽车电气元件位置及电路图全集道奇捷龙全车电路图东风悦达千里马全车电路图海南马自达福美来2002线路图嘉华全车电路图进口嘉华电路图酷派的电路图马自达6电路图蒙迪欧电路图欧蓝德全车电路图派力奥电路图奇骏全车电路图奇瑞A520电路图部分奇瑞QQ整车电路图奇瑞瑞虎电路图奇瑞东方之子电路图奇瑞风云电路图奇瑞旗云全车线路图奇瑞瑞虎原厂电路维修手册起亚赛拉图电路图瑞风电路图现代圣塔非电路图现代特拉卡全车电路图新M3电路图雪佛兰开拓者电气伊兰特全车电路图怎样看汽车电路图沃尔沃全车系电路图宝马全车系电路图北京大切诺基汽车电路图北京帕杰罗越野车和秦川福莱尔轿车电路图(上)长安奥拓轿车电路图长安羚羊轿车电路图长安之星多功能车电路图东风悦达起亚千里马轿车电路图东南菱帅轿车电路图菲亚特派力奥轿车电路图菲亚特西耶那轿车电路图哈飞赛马轿车电路图海南马自达323轿车和江苏悦达轿车电路图吉利美日轿车电路图(上)金杯通用雪佛兰开拓者越野车电路图猎豹越野车电路图上海大众波罗轿车电路图上海大众高尔轿车电路图上海通用五菱汽车电路图上汽奇瑞QQ轿车电路图上汽奇瑞轿车电路图神龙毕加索轿车电路图神龙富康轿车电路图四川丰田考斯特客车电路图天津威驰轿车电路图夏利2000轿车电路图雪铁龙爱丽舍轿车电路图一汽大众高尔夫、宝来轿车电路图一汽红旗轿车电路图一汽佳宝汽车电路图一汽马自达M6中华轿车.pdf蒙迪欧电路图欧蓝德全车电路图派力奥电路图奇骏全车电路图奇瑞A520电路图部分奇瑞QQ整车电路图奇瑞瑞虎电路图奇瑞东方之子电路图奇瑞风云电路奇瑞旗云全车线路图奇瑞瑞虎原厂电路维修手册起亚赛拉图电路瑞风电路图现代圣塔非电路图现代特拉卡全车电路图新M3电路图雪佛兰开拓者电气伊兰特全车电路图怎样看汽车电路汽车电器与电子控制技术汽车电控系统万用表检测汽车电器构造与维修沃尔沃全车系电路图宝马全车系电路图以上电路图资料共21G,全部为电脑读PDF或WORD文件每年三月份免费更新,共300元联系电话(晚上6点以后打),QQ如果是需要单个文件可以在我QQ上面留言,文件小的我会免费发个你,全套维修手册广州本田雅阁08款维修手册广州本田雅阁03款维修手册广州本田雅阁06款维修手册广东本田2.3维修手册广州本田03款奥德赛维修手册广州本田05年奥德赛维修手册广州本田飞度维修手册广州本田RT维修培训教材广州本田2006 奥德赛维修手册东风本田CR-V原厂维修手册东风本田CR-V(05款)维修手册东风本田汽车思域混合动力车维修手册本田stream时韵维修手册(02年)本田思铂睿新车型培训资料20092006思迪CITY维修手册.pdf丰田新皇冠原厂维修手册2008.pdf丰田锐志原厂维修手册2005.pdf丰田威驰原厂维修手册.pdf丰田凯美瑞原厂维修手册06丰田2004卡罗拉原厂维修手册丰田陆地巡洋舰原厂维修手册丰田陆地巡洋舰2700 3400 4500 4700电器维修丰田陆地巡洋舰3400维修手册.pdf丰田TERIOS特锐原厂维修手册丰田Toyota RA V4原厂维修手册(英文)丰田大霸王小客车结构图解与维修规范1.doc丰田亚洲龙维修手册_丰田花冠NZE12.ZZE12维修手册.pdf丰田佳美原厂维修手册.pdf丰田凌志LS400皇冠CROWN3.0轿车电脑控制系统结构与维修.pdf 保时捷卡宴维修手册福特05款领航员维修手册美国军用吉普悍马的原厂维修资料.pdf克莱斯勒300C维修手册雷诺RENAULT维修手册VOLVO S80检修专辑.pdf保时捷968维修手册.pdf阿尔法罗密欧维修手册.pdf斯巴鲁森林人05、06原厂维修手册斯巴鲁翼豹维修手册中文版斯巴鲁云雀GHK7071维修手册斯巴鲁06力狮原厂维修手册斯巴鲁04森林人原厂维修手册.pdf斯巴鲁05力狮原厂维修手册.pdf宝马3系培训手册宝马华晨新5系培训教材宝马525i维修手册宝马国产维修手册宝马华晨新5系原厂中文维修手册宝马745 E65培训宝马745 E65-E66原厂维修手册宝马728 740 E38维修手册宝马X3 E83培训资料宝马X5 E53培训教材奔驰211维修手册奔驰220维修手册奔驰w202维修手册奔驰W203,W210系统检修奥迪2003 款A8中文维修手册奥迪A4 维修手册奥迪200 电喷维修手册奥迪A6L(中文)培训手册奥迪A6L C6培训英文奥迪A6 维修手册06年以前国产奥迪A6、帕萨特全车维修手册奥迪A6轿车电气元件位置与电路图奥迪V6轿车电气元件位置与电路图奥迪柴油维修手册大众途锐新车培训波罗中文原厂维修手册大众辉腾培训手册大众甲壳虫维修手册捷达轿车电气元件位置与电路图捷达柴油电喷发动机维修手册捷达前卫2V发动机燃油喷射系统.ppt捷达轿车包括柴油车培训捷达.宝来五气门发动机电控系统的维修.PDF 一汽大众开迪维修手册及培训资料一汽大众迈腾维修手册一汽大众宝来原厂维修手册上海帕萨特B5轿车维修手册一汽大众速腾维修手册上海大众桑塔纳2000电控与电气系统检修图解上海大众桑塔纳入2000原厂维修手册上海大众桑塔那3000原厂维修手册.pdf上海大众桑塔纳电喷系统维修.PDF上海大众途安原厂维修手册上海大众GOL(2003)维修手册日产风度A32 A33原厂维修手册日产风度A33原厂维修手册日产Y50风雅原厂维修资料日产贵士V42 维修手册日产风神蓝鸟全车维修手册日产T30奇骏原厂维修手册日产佳奔原厂维修信息系统日产风神蓝鸟原厂维修信息系统日产奇俊原厂维修信息系统日产平民原厂维修信息系日产阳光原厂维修信息系日产(骐达)原厂维修手册日产(颐达)原厂维修手册日产Y61(途乐)原场维修资料日产骏逸维修手册(06年)日产帕拉丁维修手册日产西玛(CIMA)维修手册(04年)日产轩逸原厂维修手册日产东风阳光维修册09172骏捷1.8T原厂维修手册中华轿车原厂维修手册2005年雪佛兰赛欧原厂维修手册上海别克09款新君威维修手册.pdf上海别克GL8维修手册(01年)上海别克GLX-2000新世纪维修手册上海别克觊越维修手册上海别克君威原厂资料上海别克凯迪拉克维修手册上海别克陆尊维修手册07年上海别克荣誉MY 2005原厂维修手册上海雪佛蘭樂騁維修手冊上海凯迪拉克Cadillac XLR原厂维修手册上海别克别克7240维修手册上海别克荣誉原厂培训之发动机管理上海凯迪拉克XLR原厂维修手册.pdf沈阳通用雪佛兰开拓者汽车维修手册沈阳通用雪佛兰开拓者越野车1.pdf雪佛兰乐骋维修手册标致307维修手册爱利舍维修手册标致206-406维修手册东风雪铁龙C2培训-原厂东风雪铁龙毕加索轿车维修手东风雪铁龙毕加索轿车维修手册东风雪铁龙富康维修手册.pdf毕加索维修手册.pdf东风雪铁龙凯旋维修手册.pdf雪铁龙爱丽舍轿车1.pdf福田汽车国三产品技术培训手册(柴.pdf云内国3柴油机内部培训资料.pdf朝阳柴油机_4102C3C至C3G系列维修手册.pdf 朝阳柴油机_4102-c3a-c3b维修手册.pdf大宇希望原厂维修手册大宇蓝龙发动机电控系统检修.pdf大宇系列汽车电气元件位置及电路图全集.pdf 福克斯原厂维修手册福特05款翼虎维修手册福特嘉年华原厂维修手册蒙迪欧原厂维修手册红旗CA7202E3原厂维修手册(02年6月)北京Jeep2500维修手册北京吉普P45原厂维修手册大捷龙维修手册云雀GHK7071维修手册.pdf克莱斯勒300C维修手册克莱斯勒倪虹原厂维修手册克莱斯勒土星原厂手册北京吉普2020电喷维修手册.pdf马自达MPV维修手册马自达RX-8原厂维修手册普利马PREMACY原厂维修手册新马3原厂维修手册一汽马自达M6轿车维修手册北汽福田维修手册奔腾维修手册2006.09.17比亚迪F3原厂维修手册东风发动机维修资料东风EQ491i发动机维修资料东风风行维修手册东南得利卡汽车维修手册东南富利卡中文维修手册东南菱帅原厂维修资料吉利-自由舰维修手册柳汽宝龙原厂维修手册沈阳华晨金杯海狮维修手册五十铃原厂维修手册武汉万通维修手册夏利2000维修手册一汽小解放原厂维修手册依维克轻型汽车维修技术长安羚羊轿车原厂维修手册.pdf长城汽车原厂维修手册.pdf绅宝车系维修手册.pdf羚羊轿车维修手册.pdf夏利三峰电喷系统维修手册.pdf东风悦达起亚福瑞迪起亚嘉华维修手册.pdf东风悦达千里马维修手册sorento索兰托原厂维修手册远舰新车技术培训教材.pdf长丰猎豹汽车维修手册北京欧蓝德维修手册帕杰罗维修手册2002三菱MONTERO维修手册V75三菱V73维修资料三菱发动机维修资料07款新猎豹CS6车间维修手册.pdf奇瑞A520维修手册奇瑞QQ维修站资料奇瑞T11维修手册(瑞虎SUV奇瑞东方之子原厂维修手册奇瑞风云维修手册奇瑞旗云维修手册瑞虎2.4AT车型原厂维修手册.pdf奇瑞V525维修手册.pdf瑞虎新原厂维修手册.pdf上汽奇瑞QQ轿车原厂维修手册1.pdf长安CM8维修手册哈飞赛马维修手册昌河北斗星微型客车维修手册.pdf长安474原厂发动机维修手册.pdf长安CM8(SC6380)都市多功能汽车维修手册( 04年).pdf 一汽佳宝汽车原厂维修手册.pdf北京现代索纳塔维修手册.pdf现代XG君爵XG维修手册瑞风英文维修手册.pdf现代圣塔非维修手册现代特拉卡柴油发动机原厂维修手册现代途胜原厂维修手册现代雅科仕维修手册现代雅绅特维修手册以上资料全部为电脑读PDF或WORD文件每年三月份免费更新,共300元联系电话(晚上6点以后打),QQ全套自动变速,无级变速资料A6L 01J无极自动变速箱.pdfA761E(雷克萨斯&新皇冠)自动变速箱.pdf 05本田雅阁BCLA、MCLA自动变速箱.pdf 05本田雅阁手动变速箱.pdf07本田奥德赛变速箱维修手册.pdf本田CRV手动变速箱.pdf本田CRV自动变速器.pdf09卡罗拉U340E,U341E 自动变速器.pdf06凯美瑞-U241E自动变速器.pdf08凯美瑞U250E_自动变速器.pdf08凯美瑞U660E自动变速器_.pdf09宝马5系SMG变速器.pdf奥迪Q7 0AT自动变速箱.pdf奥迪Q7 09D自动变速箱.pdf奥迪A4 01J自动变速箱.pdf奥迪A4 01V自动变速箱.pdf奥迪A6 012手动变速器.pdf奥迪A6 CVT培训.PPT奥迪A8-6档自动变速箱09E.pdf奔腾FS5A-EL自动变速器奥迪A6L变速箱09L电路图.pdfCVT-01J变速器原厂维修资料!.pdf速腾2009_5档手动变速箱0AF.pdf速腾_2006_5档手动变速箱0A4.pdf速腾_2006_6档自动变速箱09G.pdf迈腾2007_6档直接换档变速箱(02E).pdf迈腾2007_09G六档自动变速箱.pdf迈腾2007_0A4五档手动变速箱.pdf途锐6挡自动变速器09D.ppt奔驰722.9变速器维修资料宝马3系SMG变速器培训.pdf宝马3系SSG变速器培训.pdf宝马3系手动变速器培训.pdf宝马5系SMG变速器培训.pdf宝马7系自动变速箱1.pdf宝马7系自动变速箱GA6HP26Z中文培训.pdf宝马X3分动器控制单元.pdf宝马X3分动器培训.pdf奔腾G66M-R手动变速器华晨宝马5系变速箱BMW 自动换档控制的手动变速箱E60、E61、E63E64 保时捷卡宴自动变速器日产350Z(NISSAN Z33)手动变速器日产350Z(NISSAN Z33)自动变速器日产贵士V42 自动变速器日产_RE4F03B日产_RS6F94R日产B14手动变速器日产B14自动变速器日产E24手动变速器日产E24自动变速器日产M41手动变速器日产N16自动变速器日产U13手动变速器日产U13自动变速器日产风度A32手动变速器、日产风度A32自动变速器日产风度A33自动变速器日产风雅自动变速器日产帕拉丁手动变速器日产帕拉丁自动变速器日产奇骏手动变速器日产奇骏自动变速器日产骐达手动变速器日产天籁自动变速日产途乐手动动变速日产途乐自动变速器日产西玛自动变速器日产新天籁自动变速器日产轩逸自动变速器日产颐达手动变速器日产颐达自动变速戴姆勒奔驰7速自动变速器.doc飞度CVT变速箱丰田4700 自动变速器培训.ppt丰田车系自动变速器维修技术专辑A.pdf 丰田花冠自动变速器-A245E.A246E.pdf丰田特锐自动变速器.pdf丰田威驰U540E自动变速器培训.ppt01J CVT无级变速器鸟手动东风蓝鸟自动变速驱动桥1.DOC奥迪01V型自动变速器奥迪01M、01J自动变速器宝马变速器北京切诺基越野车AW-4型自动变速器北京现代索纳塔本田2.3 B7XA自动变速器变速箱装配图长城哈弗自动变速器培训笛威欧洲车变速箱维修精华自动变速器原理东南菱帅CVT变速箱飞度CVT变速箱丰田自动变速器福特嘉年华手动变速器福特嘉年华自动变速器福特领航员自动变速器福特天霸自动变速器修理资料福特翼虎自动变速器富康AL4自动变速器富利卡R4AW4-C-FI型自动变速器广本雅阁MAXA自动变速器广东三星31TH型和41TE型自动变速器捷达王01M型自动变速器猎豹V5M21手动变速器猎豹V5M21手动变速器维修猎豹W4AW2自动变速器凌志400自动变速器马自达FN4A-EL自动变速箱K马自达手动变速箱(F25M-R)J欧蓝德F4A42 和W4A42自动变速器维修欧洲变速箱维修精华_全册扫描图档起亚佳华自动变速器维修三菱AT油路图三菱V4A51自动变速器维修三菱V5A51自动变速器维修上海别克4T65-E型自动变速器上海别克觊越维修手册上海帕萨特01N自动变速器上海通用景程现代特拉卡维修手册雪佛兰开拓者雪佛兰乐骋一汽马自达6变速器维修手册英文自动变速箱资料区中华骏捷手动变速箱自动变速器培训自动变速器维修技术---嵇伟自动变速箱检修自动波箱型号速查.pdf01J自动变速箱的流水号.pdf01M自动变速器维修手册.pdf01V自动变速器检修.pdf4L30E 722 .6.pdf4T40E-trans.pdf4T65E自动变速器修理.pdf5HP-30阀体垫片.doc096自动变速器修理.pdf2003以后AUDI A8 自动变速箱维修手册.pdfAL4自动变速箱预培训教材.pdfAMT变速箱维修手册.pdfAMT的使用手册.PDFAQ015变速器维修手册.pdfB11F4A42自动变速箱维修手册.pdfBENZ 722.6变速箱常见故障的处理.docBENZ at控制系统.pptBENZ W202 722.6 电子控制自动变速箱线路解说.doc Benz─W129─电脑控制自动变速箱.docF3DS15-41型变速器结构图册.pdfF4A42幻灯片.pptF4A42油路工作图.PDFR5M21-Z-DJL变速器维修.docR5M21-Z-GEA5变速器维修.docV4AW3 SLIDE #2.ppsVIOS U540E自动变速器培训.pptZF 5HP-19fl.pdf奥德赛自动变速箱.pdf宝来01M 自动变速器.doc宝龙变速箱维修手册(GID4)(GJL).doc北京现代索那塔轿车1.pdf北汽福田变速箱维修手册.doc奔驰自动变速器722.3系列.ppt本田RA6 4AT S-Matic自动变速箱.pdf本田日产三菱自动变速器维修专辑A.pdf本田雅阁电控自动变速器.pdf本田自动变速器电控系统维修.pdf比亚迪DABS15-41 型变速器检修手册.pdf 比亚迪F3 DS15-41型变速器结构图册.pdf变速箱维修手册(R5M21-D-GCVL).doc别克觊越波葙油路图和全车线路别克君威4T65E自动变速器别克陆尊自动变速驱动桥- 4T65-别克新世纪4T60E自动变速器波罗轿车001型自动变速器检修长安奥拓轿车1大切诺基汽车545RFE自动变速器检修大宇希望手动变速器大宇希望自动变速器大众奥迪自动变速器培训道奇捷龙A-523五档手动变速器笛威欧美日变速器技术诊断精华现代瑞风MR变速器奔驰自动变速箱的维修风行自动变速器系统雪铁龙毕加索08-BE4机械式变速器结构与检雪铁龙凯旋自动变速箱AL4——原悦达起亚福瑞迪A4CFX悦达千里马手动自动变速器得利卡五档手动变速器(R5M21菲亚特ECVT 电控无级自动变速器菲亚特派力奥轿车风神蓝鸟自动变速器维修福克斯手动变速箱福美来自动变速箱FN4A-EL维修手册广州本田BAXAB7XA自动变速器检修广州本田自动变速箱培训国产轿车自动变速器维修手册国产汽车自动变速器检修哈飞赛马轿车.海南马自达323轿车和江苏悦达轿轿车自动变速器维修技能实训金杯海狮变速箱进口汽车自动变速器检测与维修开迪2005五档变速箱0AH猎豹手动变速器猎豹自动变速器马自达M6自动变速器维修手册(增补本)马自达M6自动变速器维修手册.马自达RX-8(变速器、驱动桥、转向系)美国自动变速器维修详解蒙迪欧自动变速器欧蓝德F5M42-Z-F6N9 手动变速器欧美汽车自动变速器检修欧洲车变速箱维修精华欧洲车自动变速器维修专辑帕萨特自动变速箱奇瑞AT幻灯片奇瑞F4A42自动变速箱维修手册奇瑞QQ变速箱维修手册奇瑞QR519变速箱部分奇瑞SQR7080自动机械变速箱使用手册奇瑞东方之子F4A42自动变速箱维修手册奇瑞风云自动变速器检修奇瑞旗云手动变速箱奇瑞瑞虎变速箱维修手册起亚A4AF3自动变速器起亚千里马A4AF3自动变速器检修汽车自动变速器系统检测与维修切诺基变速箱维修手册(R5M21-D-GCVL) 切诺基汽车AW-4E自动变速器检修全轮驱动自动变速箱09E日韩自动变速器维修手册赛欧AF13自动变速器检修赛欧自动变速器三菱V4AW3自动变速器维修三菱V5MT1手动变速器检修桑塔纳5档手动变速箱桑塔纳2000GSI-AT 四档自动变速手动变速箱02T结构和功能威驰轿车自动变速器检修武汉万通变速箱维修手册新马自达三手动变速箱新马自达三自动变速箱新型自动变速器的构造与维修亚洲车自动变速器维修精华亚洲车自动变速箱技术手册一汽马自达6手动变速箱维修手册一汽小解放变速箱维修手册中华骏捷4HP20自动变速器维修手册。
汽车维修手册资料电路图淘宝店:本田车系2009广州本田CITY锋范原厂维修手册 2007本田Acura讴歌RL中文原厂维修手册 2009本田Acura讴歌TL中文原厂维修手册 2002至2004本田stream时韵维修手册 2004本田stream原厂维修手册增补版 2007东风本田新CR-V原厂维修手册 2004东风本田CR-V原厂维修手册 2009东风本田思域原厂维修手册 2007东风本田思域原厂维修手册 2006东风本田思域原厂维修手册 2006本田思域混合动力技术培训手册2005广州本田奥德赛原厂维修手册 2006广州本田奥德赛维修手册2002广州本田奥德赛原厂维修手册 2004广州本田飞度原厂维修手册2006广州本田飞度原厂维修手册增补版 2008广州本田飞度原厂维修手册2009广州本田飞度原厂维修手册2006广州本田思迪CITY维修手册 2008广州本田思迪维修手册增补版2008广州本田新雅阁原厂维修手册2008广州本田雅阁原厂培训资料2008广州本田雅阁原厂维修手册增补版 2008广州本田雅阁音响导航原厂培训2006广州本田雅阁原厂维修手册2003广州本田2.3雅阁原厂维修手册2001广州本田雅阁原厂维修手册丰田车系2010广汽丰田凯美瑞油电混合动力维修手册第一册2010广汽丰田凯美瑞油电混合动力维修手册第二册 2010广汽丰田凯美瑞油电混合动力维修手册第三册 2010广汽丰田凯美瑞油电混合动力维修手册第四册2010广汽丰田凯美瑞油电混合动力全车电路图 2010广汽丰田凯美瑞油电混合动力损伤维修手册 2010广汽丰田凯美瑞油电混合动力新车特性 2010广汽丰田凯美瑞油电混合动力新车培训2010广汽丰田凯美瑞油电混合动力用户手册+应急指南2008广汽丰田凯美瑞原厂维修手册 2009广汽丰田汉兰达原厂维修手册第一册2009广汽丰田汉兰达原厂维修手册第二册 2009广汽丰田汉兰达原厂维修手册第三册 2009广汽丰田汉兰达原厂维修手册第四册 2009广汽丰田汉兰达原厂维修手册第五册 2009广汽丰田汉兰达原厂新车特性 2007丰田汉兰达原厂维修手册 2010一汽丰田皇冠原厂培训手册2010一汽丰田皇冠原厂全车电路图 2004一汽丰田皇冠原厂维修手册 2006一汽丰田皇冠彩色电路图2006一汽丰田皇冠原厂维修手册增补篇 2007一汽丰田卡罗拉原厂维修手册2007丰田FJ酷路泽原厂维修手册2007丰田FJ酷路泽原厂技术培训 2008广州丰田雅力士原厂维修手册 2000一汽丰田花冠原厂维修手册 2004一汽丰田花冠原厂电路图2003一汽丰田花冠轿车维修手册2005丰田雷克萨斯GS430原厂中文培训资料 2005丰田雷克萨斯GS430.GS300原厂中文培训资料 2005丰田雷克萨斯GS430.GS300维修手册(英文版) 丰田雷克萨斯LS430电器维修手册中文版雷克萨斯A761E波箱原厂维修手册丰田雷克萨斯IS200维修手册丰田凌志LS400原厂中文维修手册丰田陆地巡洋舰维修手册一汽丰田特锐原厂维修手册2006一汽丰田威驰电路图(增补版) 一汽丰田威驰原厂维修手册一汽丰田威姿原厂维修手册丰田系列发动机原厂维修手册2005一汽丰田锐志原厂维修手册日产车系2008东风日产天籁原厂维修手册 2006东风日产天籁原厂维修手册 2004东风日产天籁原厂维修手册东风日产新天籁原厂技术培训 2006东风日产轩逸维修资料2008东风日产奇骏原厂维修手册2008东风日产新奇骏T31原厂培训教材 2003日产奇骏T30维修手册2001日产奇骏T30维修手册2008郑州日产御轩原厂维修手册 2006东风日产轩逸原厂维修手册 2006东风日产轩逸G11原厂技术培训 2006日产淑女跑车350Z原厂维修手册 2006日产风雅原厂维修手册 1999日产碧莲W41原厂维修手册 2001日产佳奔E25原厂维修手册2005东风日产骐达原厂维修手册 2005东风日产颐达原厂维修手册 2007东风日产骊威原厂维修手册 2006东风日产骏逸原厂维修手册 94-98日产风度A32原厂维修手册 2001日产风度A33原厂维修手册 2001风神蓝鸟全车维修手册 2002日产风神蓝鸟二代原厂维修手册 2004日产风神蓝鸟智尊原厂维修手册 2005日产尼桑贵仕V42原厂维修手册 2007日产尼桑贵仕维修手册 1997日产途乐Y61原厂维修手册 1999日产途乐Y61原厂维修手册 2001日产途乐Y61原厂维修手册 2004日产西玛F50原厂维修手册 2005日产西玛F50原厂维修手册 94-97日产阳光B14原厂维修手册 2002日产阳光N16原厂维修手册 2003东风日产阳光EQ7202原厂维修手册 2005东风日产阳光EQ7202原厂维修手册 2005郑州日产皮卡P27原厂维修手册2006郑州日产皮卡P31原厂维修手册 2007郑州日产SUV奥丁原厂维修手册 2004郑州日产帕拉丁原厂维修手册 2001日产皮卡D22原厂维修手册 94-99日产皮卡D22原厂维修手册马自达车系2008一汽马自达M5原厂维修手册 2008长安马自达2原厂维修手册 2008长安马自达2原厂技术培训 2010长安马自达M3原厂维修手册 2010长安马自达M3原厂技术培训手册2006长安马自达M3原厂维修手册 2008马自达RX-8维修手册 2009马自达M6睿翼维修手册2009一汽马自达M6睿翼原厂技术培训 2007一汽马自达M6原厂维修手册2006一汽马自达M6原厂维修手册 2005马自达M6自动变速器原厂维修手册 2005马自达M6维修车间操作手册 2010新一代普利马维修技术原厂培训 2005海南马自达普利马原厂维修手册 2004海南普利马原厂维修手册2003海南马自达福美来原厂维修手册 2006海南马自达福美来二代原厂维修手册 2009海马VT2无级变速器维修手册 2004马自达MPV自变速驱动桥维修手册2001马自达MPV原厂维修手册三菱车系2007长丰猎豹CS6原厂维修手册 2009长丰猎豹CS7原厂维修手册长丰猎豹吉普汽车维修手册长丰猎豹汽车原厂技术培训东南得利卡原厂维修手册东南富利卡原厂维修手册东南戈蓝汽车原厂维修手册东南菱帅原厂维修手册东南菱绅原厂维修手册东南系列发动机变速器原厂维修资料三菱戈蓝原厂维修手册2008三菱格蓝迪原厂维修手册2007三菱格蓝迪原厂维修手册 2006三菱格蓝迪原厂维修手册(中国版补充) 2004三菱格蓝迪原厂维修手册2007三菱蓝瑟原厂维修手册三菱戈蓝蓝瑟维修手册2008北京欧蓝德原厂维修手册2006北京欧蓝德原厂维修手册 2004北京欧蓝德原厂维修手册2002三菱帕杰罗速跑原厂维修手册 2004三菱帕杰罗速跑P45维修手册 2008三菱帕杰罗原厂维修手册三菱帕杰罗V73全车原厂车间检修手册三菱帕杰罗V73原厂维修手册三菱帕杰罗原厂维修手册三菱系列发动机变速器维修手册铃木车系2007铃木吉姆尼原厂维修手册 2009长安铃木新天语SX4自动变速器维修手册2009长安铃木新天语SX4原厂维修手册 2007长安铃木天语SX4维修手册长安铃木天语SX4轿车CNG系统维修手册 2006铃木超级维特拉原厂维修手册长安铃木羚羊原厂维修手册 2005长安铃木燕雨原厂维修手册昌河铃木北斗星微型客车原厂维修手册 2006昌河爱迪尔原厂维修手册铃木SOLIO所力歐(1.3L)维修手册斯巴鲁车系2008斯巴鲁森林人原厂维修手册2006斯巴鲁森林人原厂维修手册 2005斯巴鲁森林人原厂维修手册 2004斯巴鲁森林人原厂维修手册 2006斯巴鲁翼豹原厂维修手册 2005斯巴鲁翼豹原厂维修手册 2007斯巴鲁力狮原厂维修手册2006斯巴鲁力狮原厂维修手册 2005斯巴鲁力狮原厂维修手册现代车系2009北京现代索纳塔领翔NFC维修手册 2009北京现代索纳塔领翔NFC培训手册 2009北京现代索纳塔EF名驭电路图 2007北京现代索纳塔自动波电路图北京现代现代索纳塔维修手册北京现代索纳塔发动机培训2005北京现代索纳塔NF御翔原厂维修手册 2008北京现代索纳塔NF御翔原厂全车电路图北京现代索纳塔御翔NFC培训手册 2009北京现代伊兰特原厂维修手册 2008北京现代伊兰特悦动原厂维修手册北京现代伊兰特原厂技术培训手册2007北京现代伊兰特原厂全车电路图 2004北京现代伊兰特原厂维修手册2008北京现代途胜原厂全车电路图 2009北京现代途胜原厂全车电路图 2009北京现代途胜原厂维修手册北京现代途胜原厂技术培训教材2004北京现代途胜原厂维修手册 2009北京现代雅申特原厂维修手册 2008北京现代雅绅特原厂全车电路图 2006北京现代雅绅特原厂维修手册 2006华泰现代圣达菲原厂维修手册 2008华泰现代新圣达V6原厂维修手册华泰现代圣特菲原厂技术培训教材华泰现代特拉卡原厂维修手册现代特拉卡柴油发动机原厂维修手册现代酷派跑车原厂全车电路图现代XG君爵原厂维修手册 2004现代雅科仕原厂维修手册起亚车系2005东风起亚赛拉图原厂维修手册 2005东风悦达起亚千里马原厂维修手册东风悦达千里马原厂维修手册东风悦达起亚千里马原厂维修培训手册 2009东风悦达起亚福瑞迪原厂技术培训 2009起亚狮跑20DOHCVVT维修手册 2007起亚狮跑原厂维修手册2006起亚狮跑原厂全车电路图2003东风悦达起亚远舰维修手册东风悦达起亚远舰新车技术培训教材起亚嘉华原厂维修手册东风悦达起亚嘉华原厂培训资料东风悦达起亚嘉华原厂全车电路图 2003东风起亚悦达嘉华3.5维修手册大宇车系大宇希望原厂维修手册大宇(DAEWOO)LEGANZA典雅轿车全车线路图大宇(DAEWOO)兰龙轿车原厂全车线路图大宇蓝龙新巧龙旅行家典雅维修手册大宇王子超级沙龙轿车电控燃油喷射系统维修手册大宇Daewoo贵族希望ESPERO轿车电喷系统维修手册大宇蓝龙电器系统维修手册大宇蓝龙发动机电控系统检修大宇系列汽车电气元件位置及电路图全集通用车系2009上海通用别克新君威原厂维修手册 2003上海通用别克君威原厂维修手册2009上海通用别克新君越原厂维修手册 2008上海通用别克君越原厂维修手册2008上海通用别克君越混合动力维修手册 2008通用别克君越6T40自动变速箱维修手册 2006上海通用别克君越原厂维修手册 2006上海通用别克GL8原厂维修手册 2006上海通用别克GL8陆尊原厂维修手册 2005上海通用别克GL8陆尊原厂维修手册 2003上海通用别克GL8原厂维修手册增补本 2001上海通用别克GL8原厂维修手册上海通用别克GL8陆尊原厂维修手册 2005通用别克荣御原厂维修手册2005上海通用荣御原厂技术培训资料上海别克新世纪原厂维修手册2000通用别克新世纪GL GLX GS维修手册 2003上海通用别克世纪维修手册2008通用凯迪拉克CTS原厂维修手册 2007凯迪拉克(ESCALADE)凯雷德维修手册 2006通用凯迪拉克SGM980原厂维修手册 2005通用凯迪拉克XLR原厂维修手册2005通用凯迪拉克SRX原厂维修手册 2005通用凯迪拉克CTS原厂维修手册 2005通用凯迪拉克CRX原厂维修手册上海通用凯迪拉克原厂技术培训教材 2010上海通用别克凯越原厂全车电路图 2008上海通用别克凯越原厂维修手册 2008上海通用别克新凯越培训手册 2004上海通用别克凯越原厂维修手册上海通用别克凯越HRV维修手册2010上海通用林荫大道原厂维修手册 2007上海通用林荫大道原厂维修手册2010雪佛兰新赛欧原厂技术培训手册 2005上海通用赛欧原厂维修手册2003上海通用赛欧维修手册上海别克赛欧轿车维修手册全车电路图 2007上海通用雪佛兰乐骋原厂维修手册 2007上海通用雪佛兰景程原厂维修手册 2006上海通用雪佛兰景程维修手册2005上海通用雪佛兰景程原厂维修手册 2007上海通用雪佛兰乐风原厂维修手册 2009上海通用雪佛兰科鲁兹原厂维修手册 2007通用雪佛兰科帕奇C100原厂维修手册上海通用五菱SPARK原厂维修手册福特车系2008长安福特福克斯原厂维修手册 2005长安福特福克斯原厂维修手册 2007长安福特蒙迪欧智胜原厂维修手册长安福特蒙迪欧原厂维修手册长安福特蒙迪欧维修手册增补版福特蒙迪欧5速变速箱原厂维修手册长安福特蒙迪欧原厂技术培训手册 2009长安福特嘉年华电气原厂维修手册 2008长安福特嘉年华原厂维修手册 2005长安福特嘉年华电气维修手册 2003长安福特嘉年华原厂维修手册 2005福特领航员原厂维修手册 2005福特翼虎原厂维修手册2007福特S-MAX原厂维修手册2007长安福特S-MAX原厂技术培训资料道奇车系道奇大捷龙中文维修手册道奇捷龙汽车维修手册克莱期勒300C维修技术培训手册 Chrysler Neon 2000 彩虹原厂维修手册STRATUS 2000道奇原厂维修手册克莱斯勒倪虹原厂维修手册克莱斯勒土星原厂手册克莱斯勒北京切诺基维修手册雪铁龙车系2006东风雪铁龙凯旋维修手册东风雪铁龙凯旋原厂培训与电路图东风雪铁龙雪铁龙C2维修手册 2007东风雪铁龙毕加索原厂维修手册东风雪铁龙毕加索全车原厂电路图东风雪铁龙毕加索轿车结构与维修东风雪铁龙毕加索原厂维修手册东风雪铁龙塞纳维修手册东风雪铁龙爱丽舍原厂维修手册东风雪铁龙爱丽舍全车电路图东风雪铁龙爱丽舍轿车维修手册神龙富康988EX维修手册神龙富康ZX维修手册富康988轿车电气元件位置与电路图神龙富康自动变速器维修手册神龙富康全车电路图神龙富康电喷发动机修理手册标致车系东风标致307原厂维修手册2008东风标致307二厢2.0原厂电路图 2007东风标致307CMS 2.0 原厂电路图东风标致307 1.6自动档VAN+CAN全车电路图东风标致307多路传输系统培训东风标致307原厂技术培训手册东风标致206原厂电气维修手册东风标致206原厂技术培训手册 2010东风标致408原厂技术培训手册菲亚特车系菲亚特维修手册南京菲亚特派力奥维修手册南京菲亚特西耶那维修手册新雅途EPS维修资料英国车系路虎汽车维修手册南京名爵原厂维修手册上汽荣威原厂维修手册大众车系2010一汽大众CC原厂维修手册 2010一汽大众CC原厂技术培训手册 2010一汽大众CC原厂保养手册 2009一汽大众高尔夫A6原厂维修手册 2009上海大众途观原厂培训手册 2009上海大众朗逸原厂维修手册2009上海大众朗逸原厂全车电路图 2005一汽大众开迪Caddy原厂维修手册2005一汽大众开迪Caddy原厂技术培训手册 2005一汽大众开迪Caddy原厂全车电路图 2009一汽大众速腾原厂维修手册2009一汽大众速腾1.4T原厂技术培训一汽大众速腾09G波箱阀体分解图2006一汽大众速腾原厂维修手册2010一汽大众迈腾原厂电路维修手册 2009一汽大众迈腾原厂电路维修手册2009一汽大众迈腾新技术原厂培训 2009一汽大众迈腾1.4T原厂维修手册 2007一汽大众迈腾原厂维修手册 2009大众辉腾原厂技术培训手册 2009上海大众帕萨特新领驭电路图 2007上海大众帕萨特领驭原厂维修手册 2005帕萨特GLI原厂全车电路图上海大众PASSAT领驭售后技术培训上海大众帕萨特B5原厂维修手册2001-2003波罗1.4中文原厂维修手册 2007上海大众波罗劲情劲取原厂维修手册上海大众POLO 维修手册2005POLO GP上海大众内部培训资料 2004上海大众桑塔纳3000维修手册上海大众桑塔纳2000维修手册桑塔纳01N自动变速箱维修手册2008上海大众新桑塔纳全车电路图上海大众斯柯达法比亚原厂维修手册 2003上海大众途安原厂维修手册2004上海大众途安原厂维修手册上海大众途安内部技术培训教材上海大众途锐维修手册一汽大众宝来原厂维修手册 2004一汽大众宝来原厂技术培训教材一汽大众宝来全车电路图2008一汽大众新宝来原厂维修手册 2006一汽大众宝来维修手册2004一汽捷达原厂维修手册2006一汽大众捷达原厂全车电路图 2005一汽大众捷达原厂全车电路图一汽大众捷达柴油车维修手册一汽捷达都市先锋维修手册一汽捷达电喷系列轿车维修手册 2003上海大众高尔维修手册奥迪车系一汽大众奥迪A6L C6原厂维修手册一汽大众奥迪A6原厂维修手册一汽大众奥迪A6原厂技术培训一汽大众奥迪A4原厂维修手册一汽大众奥迪A4原厂技术培训奥迪A6维修手册奥迪Q7原厂全车电路图奥迪Q7原厂车间维修手册奥迪Q7原厂自学培训手册奥迪TT原厂自学手册2008奥迪TT原厂电路维修手册奥迪A8原厂维修手册奥迪A8原厂技术培训资料欧洲车系绅宝系列车型中文维修资料欧宝系列车型中文维修资料沃尔沃系列车型中文维修资料奔驰系列车型中文维修资料宝马系列车型中文维修资料比亚迪车系2008比亚迪F0原厂维修手册2008比亚迪F0电喷系统维修手册 2008比亚迪F1厂家技术培训手册 2007比亚迪F3 F3-R原厂维修手册 2007比亚迪F3发动机电喷系统维修手册2007比亚迪F3维修站培训教材 2006比亚迪F3原厂维修手册2009比亚迪F6原厂维修手册2009比亚迪S8原厂维修手册 2009比亚迪S8厂家内部培训教材奇瑞车系2008奇瑞A520原厂维修手册 2009奇瑞A3原厂维修手册 2011奇瑞新A3原厂维修手册 2009奇瑞威麟V5原厂维修手册奇瑞东方之子原厂维修手册奇瑞风云系列车型原厂维修手册奇瑞旗云A15原厂维修手册 2007奇瑞新A15旗云维修手册奇瑞瑞虎原厂维修手册 2010奇瑞瑞麒G6原厂维修手册 2010奇瑞瑞麒G5原厂维修手册 2008奇瑞瑞麒2原厂维修手册奇瑞QQ原厂维修手册长城车系长城风骏原厂维修手册长城哈弗原厂维修手册长城嘉誉原厂维修手册长城酷熊原厂维修手册长城精灵原厂维修手册长城赛铃原厂维修手册长城赛弗原厂维修手册长城炫丽原厂维修手册长城赛影原厂维修手册吉利车系2010吉利帝豪原厂维修手册 2007吉利金刚原厂维修手册吉利美人豹跑车维修手册2010吉利熊猫原厂电气维修手册 2009吉利远景原厂技术培训手册 2006吉利远景原厂维修手册吉利自由舰维修手册吉利FC-1全自动汽车空调维修手册吉利优利欧汽车电路图册中兴汽车中兴皮卡原厂维修手册中兴汽车无限原厂维修手册中兴威虎发动机原厂维修手册江铃汽车江铃陆风风华原厂维修手册江铃陆风风尚原厂维修手册江铃陆风原厂维修手册江铃宝典皮卡原厂维修手册江铃全顺原厂维修手册力帆汽车重庆力帆520原厂维修手册重庆力帆620原厂维修手册江淮汽车江淮宾悦原厂维修手册江淮瑞风原厂维修手册华晨汽车华晨中华轿车原厂维修手册华晨中华骏捷原厂维修手册华晨金杯海狮维修手册丰田海狮面包车维修手册华普汽车华普海锋原厂维修手册华普海尚原厂维修手册华普海迅原厂维修手册华普海域原厂维修手册华普海悦原厂维修手册哈飞汽车哈飞民意原厂维修手册哈飞赛马原厂维修手册哈飞赛豹电控维修手册长安汽车长安CM8原厂维修手册长安奔奔原厂维修手册长安之星原厂维修手册长安志翔原厂维修手册福田汽车北汽福田原厂维修手册福田蒙派克原厂维修手册双环汽车双环CEO原厂维修手册双环小贵族原厂维修手册一汽汽车天津夏利汽车维修手册一汽华利维修手册一汽佳宝原厂维修手册。
2 点火系故障诊断学习目标知识目标:(1)了解发动机点火系统常见故障;(2)熟悉发动机点火系统常见故障的诊断思路;(3)掌握诊断和检测发动机点火控制系统故障的方法。
能力目标:(1)熟练使用火花塞试高压火,并判断高压火强弱;(2)能借助试灯二极管灯万用表检测点火线圈初级电路故障;(3)使用示波器检测点火低压高压波形,并分析波形图;(4)使用点火正时灯检查点火提前角;(5)会检测高压线,点火线圈性能;(6)使用故障解码器读取分析点火系统故障码,数据流,并分析故障。
2. 点火系统故障诊断汽油发动机工作的四个必要条件:①强大而稳定的点火能量;②空燃比合适的混合进气;③合理的配气相位和合适的点火正时;④充足的汽缸压力。
汽油发动机要起动和正常工作,必须同时具备以上四个条件,因此发动机系统无法工作或工作不良,首先确定点火系统是否有故障。
点火系统故障主要有:①无高压点火故障②有高压电火但高压火很弱故障③高压火正常之点火故障2.1 无高压火故障点火系统没有高压火,首先确定是点火低压系统故障还是点火高压系统故障,低压系统指点火线圈初级控制系统,高压系统指点火线圈次级输出系统。
2.1.1 点火初级系统故障点火初级系统故障分为点火线圈正极电源故障和点火线圈负极控制系统故障:1点火线圈初级电源故障点火线圈初级电源检测原则:①点火开关打开到ON,万用表测试点火线圈正极有无12V电压;②有些车型,需要起动发动机运转,即点火开关在STAR档,才有12V;③测量点火线圈正极电压时,用万用表测量的前提下,有必要使用试灯测试一次。
有时电源虚接故障时,万用表测量有电压,但试灯测试不亮。
④通常情况下,点火线圈没有电源,则喷油器,汽油泵或发动机ECU也会没有电源。
点火线圈正极电源断路故障的主要原因有:保险丝断路;主继电器不良,点火线路断路;点火开关故障等,根据电路图,仔细查找断路点。
图3-1 起亚嘉华3.5 点火线路图2 点火线圈初级负极控制线路故障各车型点火系统结构和原理不一样,点火线圈初级负极信号的控制模式也不一样:点火线圈的控制型式有:①外置点火放大器型;②点火线圈内带点火放大器型;③发动机ECU内置点火放大器型;1﹚外置点火防大器型.常见车型:日产蓝鸟;凌志400;传统普桑,别克世纪等;图3-2 蓝鸟点火系统电路图图3-3 凌志LS400点火电路图图3-4 别克世纪点火电路图外置点火器故障诊断流程如下:图3-5 外置点火放大器故障诊断流程图3-6 蓝鸟点火线圈测试2﹚点火线圈内带点火放大器型点火线圈内带点火放大器型有两类:①单缸独立点火式②双缸同时点火式图3-7 别克新君威单缸独立点火式线路图图3-8 桑塔纳时代超人双缸同时点火电路图判断点火线圈内带点火放大器型故障,主要使用示波器检测发动机ECU的输出信号是否正常。
11.5.2.2 倒车雷达系统连接器端视图左后角部倒车雷达探头左后中间倒车雷达探头接头零件信息 l15324398l3路F MQS 密封(黑色)针 导线颜色 电路编号 功能1 YE (黄色) 2375 左后角部倒车雷达探头信号 2BK (黑色)2379E倒车雷达探头低电平基准接头零件信息 l15324398l3路F MQS 密封(黑色)针 导线颜色 电路编号 功能1 OG (橙色) 2376 左后中间倒车雷达探头信号 2BK (黑色)2379D倒车雷达探头低电平基准右后角部倒车雷达探头右后中间倒车雷达探头接头零件信息 l15324398l3路F MQS 密封(黑色)针 导线颜色 电路编号 功能1 PU (紫色) 2378 右后角部倒车雷达探头信号 2BK (黑色)2379B倒车雷达探头低电平基准接头零件信息 l15324398l3路F MQS 密封(黑色)针 导线颜色 电路编号 功能1 D-GN (深绿色) 2377 右后中间倒车雷达探头信号 2BK (黑色)2379C倒车雷达探头低电平基准倒车雷达探头控制模块接头零件信息l12124957l24路F 安普模块 MODULAR(黑色)针 导线颜色 电路编号 功能1 YE (黄色) 2375 左后角部倒车雷达探头信号2 OG (橙色) 2376 左后中间倒车雷达探头信号3 D-GN (深绿色) 2377 右后中间倒车雷达探头信号4 PU (紫色)2378 右后角部倒车雷达探头信号 5 - - 未用 6-7 - - 未用 8 - - 未用 9-1011 PU (紫色) 739A 点火装置1电压12 GY (灰色) 2616 后置停车辅助系统停用开关 13-14 -- 未用15 BK/WH(黑色/白色) 2379B 倒车雷达探头低电平基准 16 - - 未用 17 1819 L-BU (浅蓝色)2380 后置停车辅助系统信号输出 20 - - 未用 21 - - 未用 22OG (橙色)900灯控制23L-GN(浅绿色)24A 倒车灯供电电压24BK(黑色)350H接地。
第十一章赛欧轿车全车电路与线束走线图第一节赛欧轿车全车电路图赛欧轿车全车电路见图11-1~图11-20所示。
导线颜色的缩写及其含义见表11-1所列。
保险丝的规格及用途见表11-2所列。
图11-1 蓄电池、起动电动机和交流发电机电路图F11-保险丝(10A) G1-蓄电池G2-交流发电机M1-起动电动机S1-点火开关图11-2 发动机控制模块(用于中国型汽车)电路图(一)F19-保险丝(15A) K57-发动机控制模块(用于中国型汽车)L2-点火线圈M68-怠速空气步进电机 P23-进气歧管绝对压力(MAP)传感器 P30-发动机冷却液温度传感器P31- 进气温度(MAT)传感器 P33-氧传感器 P34-节气门电位计 P35-曲轴位置传感器P48-爆震控制传感器 Y34-曲轴箱通风电磁阀图11-2 发动机控制模块(用于中国型汽车)电路图(二)F20-保险丝(20A)K58-汽油泵继电器 M21-汽油泵P31-进气温度(MAT)传感器 P34-节气门电位计Y7-喷油器图11-3 仪表系统电路图F17-保险丝(10A)F25-保险丝(10A)E11-仪表板灯H3-左转向信号指示灯H4-机油压力故障指示灯H5-停车系统指示灯H7-充电指示指示灯H8-仪表板远光指示灯H15-燃油储量指示灯 H22-右转向信号指示灯 H23-安全气囊故障指示灯 H28-ABS故障指示灯 H30-发动机故障指示灯 H42-自动变速器故障指示灯 P1-燃油表 P2-水温旨示器P4-燃油量传感器P5-水温传感器P7-发动机转速表P8-车速传感器S2.3-仪表背景光度调节器S11-制动液液面开关 S13-驻车制动开关 S14-机油压力开关 V1-制动系统灯测试二极管图11-4 收音机/CD机系统电路图H1-收音机配CD H37-左前扬声器 H38-右前扬声器H39-左后扬声器 H40-右后扬声器H52-左前高音喇叭 H53-右前高音喇叭U17-天线、放大器图11-5 停车灯、尾灯与前大灯(近光与远光)电路图F8-保险丝(10A) F10-保险丝(10A)F12-保险丝(10A)F17-保险丝(10A) F23-保险丝(10A)F25-保险丝(10A) F27-保险丝(10A) E1-左停车灯E2-左尾灯E3-牌照灯E4-右停车灯E5-右尾灯E7-左远光灯 E8-右远光灯E9-左近光灯E10-右近光灯S2.1-灯光开关S5. 2-低大灯开关图11-6 刹车灯、转向信号灯和危险灯电路图F1-保险丝(15A)F21-保险丝(15A)H8-危险报警灯H9-左刹车灯 H10-右刹车灯H11-左前转向信号灯 H12-左后转向信号灯H13-右前转向信号灯 H14-右后转向信号灯H16-高位刹车灯 H33-左转向备用信号灯 H34-左转向备用信号灯 K10-闪烁控制单元S5.3-转向信号开关S8-刹车灯开关 S52-危险报警开关图11-7 内灯与雾灯电路图E13-行李箱灯E14-乘客室灯E20-左雾灯 E21-右雾灯 E24-左后雾灯E27-乘客室阅读灯 E39-右后雾灯F8-保险丝(20A)F9-保险丝(10A)K5-雾灯继电器K89-后雾灯继电器S2.2-乘客室灯开关 S15-行李箱灯开关 S17-副驾驶员门接触开关 S21-雾灯开关S22-后雾灯开关 S31-左后门接触开关 S32-右后门接触开关 S47-驾驶员门接触开关图11-8 倒车灯电路图E17-左倒车灯 E18-右倒车灯 F18-保险丝(20A ) S7-倒车灯开关图11-9 中央锁死系统电路图F1-保险丝(20A)F4-保险丝(10A)F13-保险丝(20A) K37-中央锁死系统控制单元M18-驾驶员门中央锁死系统电动机 M19-左后乘客室门中央锁死系统电动机 M20-右后乘客室门中央锁死系统电动机 M32-副驾驶员门中央锁死系统电动机 M37-行李箱门中央锁死系统电动机 M60-车箱后挡板中央锁死系统电动机 S41-驾驶员门中央锁死系统开关S42-副驾驶员门中央锁死系统开关图11-10 喇叭电路图F4-保险丝(10A)H2-喇叭K18-喇叭、安全气囊继电器 S64-喇叭开关U20-接触单元总成图11-11 安全气囊电路图K31-安全气囊控制单元 U20-接触单元总成 U21-驾驶员侧安全气囊总成 U22-副驾驶员侧安全气囊总成图11-12 后窗加热器F17-保险丝(10A) F3-保险丝(10A)E19-后窗加热器K1-后窗加热器继电器图11-13 手套箱灯电路图E15-手套箱灯F14-保险丝(10A)图11-14 车窗升降器F17-保险丝(10A) F24-保险丝(10A) F28-保险丝(30A) M15-右前乘客车窗升降器电机 M47-驾驶员座车窗升降器电机 S78-车窗升降器开关 S37.1-驾驶员座车窗升降器开关 S37.2-右前乘客车窗升降器开关图11-15 刮水器/点烟器电路图F18-保险丝(20A) K8-刮水器继电器K30-后窗刮水器继电器M2-前刮水器电机 M8-后窗刮水器电机 M55-前后洗窗喷水电机S9.2-前刮水器开关S9.5-后窗刮水器及洗窗喷水电机开关图11-16 防抱死制动系统电路图F4-保险丝(10A) P17-左前速度传感器 P18-右前速度传感器 P19-左后速度传感器P20-右后速度传感器 K117-备用控制单元U4-ABS控制单元图11-17 自动变速器控制模块电路图K85-自动变速器控制模块 P48-自动变速器输出轴转速传感器S10-档位选择开关F2-保险丝(10A)F5-保险丝(10A)P45-自动变速器输入轴转速传感器S104-超车强迫降档开关 S105-雪地起步开关 S106-经济模式/运动模式转换开关 U13-阀体 Y47-换档电磁开锁装置 S84-换档杆开锁开关图11-18 空调系统电路图(一)F15-空调保险丝(30A)K6-空调继电器 K7-空调鼓风机继电器 M10-空调鼓风机电机S24-鼓风机开关图11-19 空调系统电路图(二)S20.1-压力开关总成 S20.2-压力开关总成S101-空调开关总成 Y1-空调压缩机电磁离合器Y14-致冷剂电磁阀 S130-恒温开关图11-20 空调系统电路图(三)F7-保险丝(30A) K51-散热器鼓风机继电器 K52-散热器鼓风机继电器 K70-散热器鼓风机继电器 M4-散热器鼓风机电机 S20.3-压力开关总成 K26-散热器鼓风机继电器表11-1 导线颜色缩写图示导线颜色导线颜色图示导线颜色导线颜色BL 蓝色 GR 灰色BR 褐色 RT 红色GE 黄色 SW 黑色GN 绿色 VI 紫色WS白色表11-2 保险丝规格及用途供应线 保险丝号 额定电流 用途30 F1 15A 危险警告灯、危险警告信号装置30 F2 10A TCM30 F3 25A 后除雾器30 F4 10A 行李箱灯、驾驶员侧和乘客侧的阅读灯、收音机、天线放大器和喇叭15 F5 10A TCM信号装置30 F6 10A 左右侧后雾灯30 F7 30A 高速散热风扇30 F8 10A 左侧停车灯、左侧尾灯30 F9 20A 左侧与右侧前雾灯、后雾灯控制继电器线圈30 F10 10A 左侧远光灯W F11 10A 收音机30 F12 10A 左侧近光灯30 F13 20A 中央锁死系统30 F15 最大30A 鼓风机电机、鼓风机电机高速控制继电器线圈、空调温度保护电路继电器线圈、空调压缩机电磁离合器15 F16 20A 刮水器与清洗系统15 F17 10A 信息灯、手套箱灯、后除雾器控制继电器线圈、冷却风扇控制继电器线圈15 F18 20A 左侧与右侧备用灯、点烟器、TCM倒档信号输入15 F19 15A ECM15 F20 30A 空调开关控制继电器线圈、散热器与冷凝器风扇或仅冷凝器风扇高速15 F21 15A 制动灯、高位中央制动灯、防抱死制动系统信号输入、转弯信号信号装置、左侧或右侧转弯信号、TCM制动信号输入15 F22 10A 防抱死制动系统30 F23 10A 右侧驻车灯、右侧尾灯、车牌灯、电磁离合器、收音机照明、前雾灯控制继电器线圈15 F24 10A 车窗升降器方向控制装置、车窗升降器信号装置30 F25 10A 右侧远光、远光信号装置30 F26 20A ECM、燃油泵30 F27 10A 右侧近光30 F28 30A 车窗升降机电机第二节赛欧轿车线束走线图赛欧轿车线束走线图及其连接端子图见图11-21~图11-56所示。