金亚科技财务造假案例分析
- 格式:pdf
- 大小:1.47 MB
- 文档页数:3
注册会计师审计未能勤勉尽责的实证分析(150502235 1505021 怡蕾)一:案例概述案例一:金亚科技2014年伪造财务数据发布机构:证监会发文日期: 2018年03月01日名称:中国证监会市场禁入决定书(周旭辉、法德、丁勇和等5名责任人员)文号:〔2018〕3号金亚科技的会计核算设置了006和003两个账套。
003账套核算的数据用于部管理,以真实发生的业务为依据进行记账。
006账套核算的数据用于对外披露,伪造的财务数据都记录于006账套。
综上,金亚科技披露的2014年年度报告虚假记载的行为,违反了《证券法》第六十三条有关“发行人、上市公司依法披露的信息,必须真实、准确、完整,不得有虚假记载、误导性述或者重大遗漏”的规定,构成《证券法》第一百九十三条所述“发行人、上市公司或者其他信息披露义务人未按照规定披露信息,或者披露的信息有虚假记载、误导性述或者重大遗漏”的行为。
丁勇和、法德作为金亚科技财务负责人,在金亚科技财务造假中起组织、实施作用,其情节较为严重,根据当事人的事实、性质、情节与社会危害程度,根据《证券法》第一百九十三条第一款和《上市公司信息披露管理办法》(证监会令第40号)第五十八条第三款,丁勇和、法德是金亚科技信息披露违规的其他直接责任人员。
理人员,未全面了解、掌握公司生产经营活动情况,未勤勉尽责,何苗、罗进作为时任金亚科技高级管情节较为严重,根据当事人的事实、性质、情节与社会危害程度,根据《证券法》第一百九十三条第一款和《上市公司信息披露管理办法》第五十八条第一款,何苗、罗进是金亚科技信息披露违规的其他直接责任人员。
案例二:雅百特以虚构海外工程项目的方式虚增收入发布机构:证监会发文日期: 2017年12月14日名称:中国证监会市场禁入决定书(陆永、顾彤莉、施妙芳等5名责任人员)文号:〔2017〕23号一、2015年雅百特以虚构海外工程项目的方式虚增收入20,182.50万元利用某松安排的公司构建资金循环,制造海外回款的假象,同时伪造木尔坦项目的工程进度单、人工成本计算单、材料成本等相关资料,安排公司相关人员负责工程相关建设,并将报关出口至巴基斯坦的建筑材料运送到、新加坡等地,然后再安排有关公司将货物进口回中国,制造项目施工假象。
目录1 前言 (1)1.1研究目的及意义 (1)1.1.1研究目的 (1)1.1.2研究意义 (1)1.2国内外研究现状 (1)1.2.1国内研究现状 (1)1.2.2国外研究现状 (2)1.3研究内容 (2)2 相关概念及理论依据 (4)2.1相关概念 (4)2.1.1财务舞弊 (4)2.1.2会计信息失真 (4)2.1.3审计的独立性 (4)2.2相关理论 (4)2.2.1 GONE理论和风险因子理论 (4)2.2.2舞弊三角理论 (5)2.2.3信息不对称理论 (5)3 金亚科技的基本情况与财务舞弊的手段 (6)3.1金亚科技情况介绍 (6)3.2金亚科技财务舞弊手段分析 (6)3.2.1虚构报表 (6)3.2.2虚构收入和净利润 (9)3.2.3虚构应收账款和在建工程 (10)3.2.4虚构预付工程款 (12)3.2.5虚增存货 (14)4 金亚科技财务舞弊原因分析 (16)4.1内部原因 (16)4.1.1公司着急上市 (16)4.1.2相关利益者的需求 (16)4.1.3 未遵循内部控制制度 (16)4.2外部原因 (17)4.2.1 注册会计师审计未按准则工作 (17)4.2.2 监管部门监管不到位 (17)5 防范公司财务舞弊的对策和建议 (18)5.1完善内部相关制度 (18)5.1.1 完善内部结构,发挥真正作用 (18)5.1.2 完善内部控制活动 (18)5.1.3 落实内部的监督职能 (18)5.2加强外部的监管 (19)5.2.1加强注册会计师审计独立性 (19)5.2.2完善相应的法律法规 (19)6 结论 (20)参考文献 (21)摘要近年来随着我国市场经济的发展和证券市场的日益完善,上市公司数量不断攀升,但近几年上市公司财务舞弊事件越来越多,损害了广大老百姓的切身利益。
通过研究金亚科技财务舞弊的案例,可以清楚的分析财务舞弊的原因和目的,并有针对性地提出防范措施和治理建议,研究结果对资本市场的健康发展具有重要的意义。
摘要金亚科技股份有限公司是中国通信设备领域最优秀的上市公司之一,然而证监会却在2015年对这个公司进行调查。
次年1月,在自查报告中,金亚科技股份有限公司承认了财务舞弊的事实。
报告显示,在该公司上市前后的几年中,曾经虚构项目的预付款、编造虚假的收入及利润,随意改变财务报告中的数据,给投资者和社会营造了公司盈利的虚假现象。
因为金亚科技会计舞弊造假案件在业内具有很大的轰动性,所以本文从金亚科技财务舞弊案例入手,基于内部控制的角度分析财务舞弊发生的原因以及解决的办法。
本文首先明确了财务舞弊和内部控制的相关概念,分析了金亚科技舞弊的动机以及案例过程,详细研究了金亚科技的年度报表,并把2012-2014年的报表进行了对比,在原有报表与修正报表的差异中,了解并确认了金亚科技的作弊手段。
从内部控制环境、风险评估程序、控制活动、信息与沟通、内部监督等内部控制要素的角度对金亚科技舞弊案例进行分析,提出了问题并作出了相应的解决方案。
关键词:内部控制;金亚科技;财务舞弊;营业利润AbstractJinya Technologies Co., Ltd. is one of the best listed companies in the field of telecommunications equipment in China. However, the SFC investigated the company in 2015. In January of the following year, in the self-examination report, Jinya Science and Technology Co., Ltd. admitted the fact of financial fraud. The report shows that in the years before and after the listing of the company, advance payments of fictitious projects, fabricated false income and profits, arbitrarily changed the data in the financial report, and created a false phenomenon of corporate profits for investors and society. Because the cases of fraud and fraud in Jinya's science and technology accounting have a great sensation in the industry, this paper starts with the cases of financial fraud in Jinya's science and technology, and analyses the causes of financial fraud and the solutions based on internal control.Firstly, this paper clarifies the related concepts of financial fraud and internal control, analyses the motivation and case process of Jinya Technological Fraud, studies the annual report of Jinya Technological in detail, and compares the report of 2012-2014. In the difference between the original report and the revised report, it understands and confirms the means of Jinya Technological Fraud. From the perspective of internal control factors such as internal control environment, risk assessment procedures, control activities, information andcommunication, and internal supervision, this paper analyses the cases of Jinya's scientific and technological fraud, and puts forward some problems and corresponding solutions.Key words:internal control;Jinya Science and Technology;financial fraud;operating profit目录一、内部控制和财务舞弊的相关理论 (3)(一)内部控制的概念 (3)(二)内部控制的内容 (3)1.控制环境 (4)2.风险评估 (4)3.控制活动 (4)4.信息与沟通 (4)5.内部监督 (4)(三)财务舞弊的概念 (4)(四)财务舞弊与内部控制的关系 (5)1.内部控制有效可以降低舞弊风险 (5)2.加强财务舞弊治理力度能使内部控制更有效 (5)二、金亚科技的财务舞弊案例分析 (5)(一)金亚科技简介 (5)(二)财务舞弊案例出现的动机 (5)(三)财务舞弊案例的发现过程 (7)(四)财务舞弊案例中使用的具体手段 (7)1.上市公司财务舞弊的常用手段 (7)2.金亚科技的舞弊案中的手法 (7)(五)财务舞弊的后果 (9)1.对公司内部的影响 (9)2.中介机构的专业性受到质疑 (9)3.股价暴跌,损害投资者利益 (9)三、从内部控制角度分析金亚科技舞弊案发生的原因 (10)(一)内部控制环境视角的分析 (10)(二)风险评估程序视角的分析 (10)(三)控制活动视角的分析 (10)(四)信息与沟通视角的分析 (11)(五)内部监督视角的分析 (11)四、基于内部控制角度的解决方案 (11)(一)加强内部控制环境建设 (11)(二)严格执行风险评估程序 (11)(三)将控制活动贯穿于整个公司运营 (12)(四)加强信息系统沟通 (12)(五)完善内部监督与评价 (12)1.对监事会制度进行完善。
金亚科技财务造假案例研究金亚科技财务造假案例研究作者:朱立新来源:《科学与财富》2018年第10期摘要:随着资本市场的不断发展,财务信息在资本投资中的重要性已经开始得到了投资者的特别关注,但是上市公司财务舞弊事件的出现,已经给证券市场经济秩序的稳定性带来了严重的冲击,本文以上市公司金亚科技为例,详细介绍了案例背景,并对其造假的主要手段和原因进行了系统剖析,最后提出了防范财务造假的一些相关措施。
关键词:上司公司;财务造假;防范措施一、案例背景金亚科技有限公司是经四川省成都市工商行政管理局于1999年11月批准成立的股份有限公司,经过了整体改制。
该公司拥有34620.30万元的注册资金,2009年10月,在深圳证券交易所创业板成功上市。
从公司经营范围来看,其主要进行电子产品、通信设备、网络中断设备等各种设备的研发、生产、销售和服务,同时从事技术开发、实业投资和进出口,属于制造行业。
金亚科技上市后,金亚科技公司完成了较多公司的并购,由于整个行业市场环境在发生变化,金亚科技承受了巨大的发展压力,开始出现盈利能力下降问题。
2015年,从公司的前三季度财务会计报告情况来看,公司已经产生了9500万元的亏损,很难实现扭亏为盈。
因异常收购事件公司控制人被立案调查,最终暴露出公司存在财务舞弊的问题,以至于公司面临着退市的局面。
从2015年开始,金亚科技就不断进行股票暂停上市风险的公告。
2018年3月1日,证监会表示,经查明,金亚科技及相关当事人主要存在的违法事实包括,金亚科技2014年伪造财务数据,2014年年度报告虚增利润总额约8049.55万元,2014年年度报告虚增银行存款约21791.18万元,2014年年度报告虚列预付工程款 3.1亿元等。
3月7日,金亚科技发布公告称,公司及实际控制人周旭辉于3月6日收到证监会《行政处罚决定书》及《市场禁入决定书》。
证监会对金亚科技给予警告,并处以 60 万元的罚款;对实控人周旭辉采取终身证券市场禁入措施,对时任财务负责人张法德、丁勇和分别采取 10 年证券市场禁入措施,对董事罗进、何苗分别采取 5 年证券市场禁入措施。
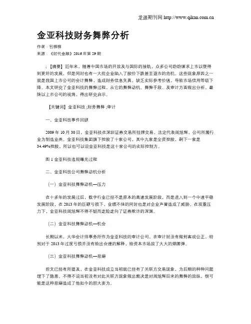
·188 ·财经管理Financial Management43895379472729402633-12109-2000-4000-6000-8000-10000-12000-1400020092000400060006000020102011201220132014单位:万元年份图1 2009年—2014年金亚科技净利润变动情况金亚科技财务舞弊案例分析刘 娟(湖南大学工商管理学院,湖南 长沙 410000)摘要:长期以来,我国上市公司财务舞弊事件屡禁不止,损害了广大投资者的利益,对资本市场的秩序也构成了威胁。
本文选取2018年3月受证监会处罚的金亚科技股份有限公司,运用GONE理论从“贪婪”“机会”“需要”“暴露”四个角度深入分析了其财务舞弊的主要原因,并提出防范和治理上市公司财务舞弊的相应措施。
关键词:舞弊原因 舞弊防治 金亚科技 GONE理论中图分类号:F426.6 文献标识码:A1 公司概况及舞弊事件1.1公司概况金亚科技股份有限公司成立于1999年,位于四川省成都市,2009年10月在深交所创业板上市(股票代码300028),是我国首批创业板上市企业之一。
周旭辉为公司的实际控制人,公司上市时,其持有公司股份3999.6万股,持股比例27.21%。
金亚科技主要从事数字化用户信息网络终端产品、卫星直播系统综合解码器、电子产品、通信设备(不含无线电发射设备)的设计开发、生产、销售和服务以及网络技术的开发和服务。
1.2 财务舞弊事件2015年,金亚科技股份有限公司及实际控制人周旭辉分别于6月4日及6月5日收到中国证监会《调查通知书》。
6月9日,公司开始停牌自查。
6月30日,公司董事长周旭辉辞去职务。
8月31日,公司发布对以前年度重大会计差错更正与追溯调整的公告,承认货币资金账实不符、大股东占用资金等违规行为。
2018年3月6日,证监会下发《行政处罚决定书》和《市场禁入决定书》,根据金亚科技披露的2014年年度报告虚假记载的行为,对金亚科技给予警告,并处以60万元的罚款;对董事长周旭辉给予警告,并处以90万元的罚款;对时任财务负责人张法德、丁勇和给予警告,并分别处以30万元的罚款;对董事罗进、何苗等其他责任人给予警告,并处以10~25万元不等罚款。
摘要改革开放以来,我国资本市场发展迅速。
与此同时,受各种因素的影响,我国财务舞弊行为呈上升趋势。
企业的财务造假行为严重损害了投资者的合法权益,扰乱了资本市场的经济秩序。
本文以金亚科技为例,运用文献分析法、案例分析法、比较分析法等研究方法,深入研究上市公司财务舞弊行为的动因和手段。
同时结合国内外经验,认为应通过加强制度建设、提高违规成本、完善企业内部控制,辅之相应的财务信息共享平台来减少财务舞弊行为。
关键词:财务舞弊;虚增预付款;内部控制;财务信息共享1 引言1.1研究背景改革开放以来,中国经济实现了跨越式发展。
在经济发展的驱动下,会计也越来越重要。
与此同时,受各种利益的驱动,企业财务舞弊的问题日益突出。
在世界范围内,南海公司为财务舞弊的始作俑者,此后,美国安然公司财务造假事件引起了轩然大波。
我国的资本市场虽然起步较晚,但因会计法规不健全、体系不完善等因素的影响,财务造假行为也层出不穷。
90年代以来,长城机电、银广夏、绿大地、金亚等企业的金融诈骗丑闻相继曝光。
造假丑闻引发了证券市场的动荡,在损害投资者利益的同时严重影响了中国经济的发展。
导致企业进行财务舞弊的因素越来越多,舞弊手法越来越隐蔽。
财务舞弊行为触目惊心,相对于单纯的理论研究,找出症结、深挖根源、对症下药是我们需要研究和讨论的重点。
1.2 研究目的与意义1.2.1 研究目的上市公司的运营发展关系到我国经济的发展势态,高质量的财务报表为企业的长远发展提供引导和保障。
本文通过对金亚公司财务报表舞弊行为的动因、舞弊手段和预防对策的研究,辅之以近年来其他财务报表舞弊行为的总结,以期得出行之有效的预防手段和治理措施,从而为我国经济高效高质运行保驾护航。
1.2.2 研究意义中国经济进入新的发展阶段,资本市场运转态势良好。
经济高质量发展对财务信息的准确性提出了更高的要求。
若企业为了一己私利进行财务造假,将会严重干扰投资者的判断,从而发生投资失败的情况。
投资者利益受损后进而怀疑资本市场的运营和监管是否规范,长此以往甚至会加剧社会矛盾。
金亚科技全称成都金亚科技股份有限公司,成立于2000年,公司本部坐落于成都市蜀汉西路50号,占地50余亩,注册资金1亿1千万。
拥有研发大楼、行政大楼、生产基地等20000余平方米的,是中国最具影响力创新成果100强、广电行业十大创新品牌、中国数字电视产业十大自主品牌、国家高新技术企业、四川省质量AA级认证企业。
2009年10月成功登陆深交所创业板,股票代码300028。
2013年度,金亚科技实现营业总收入59,357.90万元,曾被誉为“互联网彩票”第一股。
2015年,500彩票网暂停销售。
2018年6月26日,证监会官网公布,依法对金亚科技2014年度报告虚假陈述给予60万元顶格罚款,对董事长、实际控制人周旭辉合计给予90万元顶格罚款,对多名直接责任人员给予处罚,决定将金亚科技及相关人员涉嫌欺诈发行等犯罪问题移送公安机关依法追究刑事责任。
成都金亚科技股份有限公司财务舞弊案例分析与启示摘要:成都金亚科技股份有限公司2009年成功上市,并在股市演绎了6年的财富神话,直到2015年6月被证监会立案调查,才让其原形毕露。
本文对成都金亚科技股份有限公司财务舞弊的案例进行具体的分析,从舞弊的表现、主要手段等方面分析了公司的造假行为,最后对金亚科技造假事件中所暴露出来的问题提出一点建议,希望能对改善会计师事务所的审计质量、改善相关机构的监管职能方面起到推动作用。
关键词:金亚科技;财务舞弊;审计失败中图分类号:F239 文献识别码:A 文章编号:1001-828X (2018)004-0-02一、引言2017年11月13日,成都金亚科技股份有限公司财务舞弊,证监会拟最终作出如下处罚决定:一是对金亚科技给予警告,并处以60万元罚款;二是对周旭辉给予警告,并处以90万元罚款;同时,拟对周旭辉采取终身证券市场禁入措施,这也意味着2015年6月立案的金亚科技财务造假一案终于有了一个明确的说法。
所以本文以成都金亚科技股份有限公司为例,深入探究了金亚科技舞弊的手段,并以期寻找改善上市公司财务造假事件频发的方法。
金亚科技:成都金亚科技股份有限公司成立于2000年,现注册资金1亿1千万,占地50余亩。
拥有研发大楼、行政大楼、生产基地等20000余平方米的公司本部坐落于成都市蜀汉西路50号。
2018年6月26日晚,证监会公告,金亚科技为了达到发行上市条件,通过虚构客户、虚构业务、伪造合同等方式虚增收入和利润,骗取首次公开发行核准。
上述行为涉嫌构成欺诈发行罪,证监会与公安机关会商后,将金亚科技相关人员移送公安机关追究刑事责任。
7月3日,据证监会通报,证监会依法对金亚科技2014年度报告虚假陈述给予60万元顶格罚款,对董事长、实际控制人周旭辉合计给予90万元顶格罚款,对多名直接责任人员给予处罚。
证监会已将涉嫌犯罪的问题移送公安机关。
公司简介:2000年,成都金亚科技股份有限公司成立,现注册资金1亿1千万,占地50余亩。
2008年初,金亚科技机壳分厂正式成立,首批引进十余台伺服节能型注塑机及配套生产设备,大大提高了公司数字电视产品的效率。
公司同时拥有4项软件著作权、2项外观设计专利及多项非专利技术,软件产品均为自主知识产权。
公司大事记:2000年公司正式拥有了自己的商标。
“金亚”商标在国家工商行政管理总局商标局注册。
成都金亚科技股份有限公司公司荣获中国企业形象认定委员会授予的“新世纪中国企业形象AAA级”荣誉称号。
“成都金亚高科技有限公司”正式成立,从事广播电视设备和器材的研发、生产和销售。
金亚股份开始了早期创业之旅。
2001年从2001年起,公司获得了各种社会认可的企业标准和资质证书。
这些认证为金亚公司发展成为广电设备制造行业的核心企业奠定了坚实的基础。
2002年公司获得“金亚高科JY-2000系列有线电视加解扰系统”企业标准。
2003年公司凭借高新技术企业及出色的经营业绩被批准入驻金牛高科技产业园区,并征得土地50余亩,为公司稳定发展创造了基本条件。
2004年03月公司扩大了经营范围,生产规模又上了一个新台阶。
浅析财务舞弊识别作者:王梦珺来源:《商情》2016年第14期作为首批登陆创业板的公司,金亚科技股份有限公司于2016年1月28日发布了《关于公司股票存在被暂停上市风险的提示性公告》。
企业因涉嫌多项财务数据造假,被舆论猜想为“创业板退市第一股”。
本文通过分析其所在产业的财务特征,对财务报表外部使用者识别财务舞弊提出建议。
金亚科技财务舞弊一、金亚科技财务舞弊事件回顾金亚科技股份有限公司(以下简称“金亚科技”或“公司”)于1999年11月18日成立于成都市蜀西路50号,注册资本人民币26460万元。
2009年10月15日,公司首次公告发行股份3700万股,发行价格11.3元,实际募集金额41810万元,发行市盈率45.2倍;2014年5月6日,公司增发171万股,发行价格4.92元,实际募集金额841.32万元。
截至2016年2月29日,金亚科技注册资本增至人民币34553.6万元。
然而,作为挂牌创业板的首批上市公司,金亚科技及其实际控制人周旭辉因涉嫌违反法律法规,于2015年6月被中国证券监督管理委员会立案调查。
公司根据立案调查通知书开展财务自查,并于2015年8月27日通过公司董事会审议,发布了《关于对以前年度重大会计差错更正与追溯调整》的公告。
金亚科技在多项会计科目处理中,违反《企业会计准则》,账实不符,虚增利润:从此次披露的2014年财务报表调整情况来看,合并资产负债表项目中,未分配利润调减了30761.49万元、盈余公积调减了671.64万元,股东权益合计调减了31433.13万元;合并利润表项目中,营业总收入调减了3033.17万元。
对于财务报表外部使用者而言,企业财务数据的真实性是所有财务分析的基础和前提,对投资决策起着重大的作用。
在无法核实企业原始凭证的情况下,通过比较企业与其他相关企业(主营业务相似的企业)的财务情况,成为识别财务舞弊的重要手段。
二、金亚科技财务指标比较金亚科技主要从事数字电视系统前后端软、硬件产品的研发、生产、销售及服务,为中小数字电视运营商提供端到端整体解决方案,属于数字电视行业。
金亚科技财务舞弊分析作者:包柳柳来源:《时代金融》2016年第29期; 【摘要】近年来,随着中国市场的开放及与国际的接轨,众多公司纷纷谋求上市以便得到更好的发展,但是同时也有一大批企业陷入了股价下跌甚至退市的危机。
这些现象原因之一就是我国上市公司的会计舞弊,造成财务信息失真,缺乏实际参考价值,导致市场信用等级下降。
本文研究了金亚科技的舞弊过程,从它的舞弊动机、舞弊手段、及审计方面做出分析,最终以上市公司的视角,得出研究启示。
【关键词】金亚科技 ;财务舞弊 ;审计一、金亚科技事件回顾2009年10月30日,金亚科技在深圳证券交易所挂牌交易,法定代表周旭辉,公司所属行业为制造业类。
金亚科技集团旗下控股了十家公司,其中九家是全资控股,剩下一家是34.49%控股,所以也可以说金亚科技是这十家公司的实际控制方。
图1 金亚科技违规曝光过程二、金亚科技公司舞弊动机分析(一)金亚科技舞弊动机—压力在十多年的发展过后,数字行业已经不是原本的高速发展阶段,而是进入到一个中速平稳发展阶段,在2013年的巨额亏损下,业绩不佳的同时也是对企业声誉造成了威胁。
在双重压力下,金亚科技周旭辉不得不铤而走险走向了证券欺诈的深渊。
(二)金亚科技舞弊动机—机会长期以来,大华会计师事务所作为金亚科技的审计公司,在审计时没有做到客观公正,特别对于2013年过度亏损并没有给出合理的解释,给资本市场放了大大的烟雾弹。
(三)金亚科技舞弊动机—恶癖前文已经有所提及,在金亚科技成立当初就已经有了关联方交易现象,为后期的种种问题埋下了隐患。
不得不说当初没有对此关联方现象做出裁决是对周旭辉后来的舞弊的放纵,很可能是这种恶癖造成了他如今的胆大妄为。
三、金亚科技舞弊手段纵观整个过程,金亚科技没有立即披露证监会立案调查通知,涉嫌较为严重的信息披露违规,存在刻意隐瞒的行为,同时我们怀疑有配合股东进行资金出逃的嫌疑以及涉嫌虚假陈述操纵市场的行为。
2015年2月9日,天象互动陈琛将所持的天象互动的10%的股权以2.2亿元价格转让给新增股东周旭辉,该转让发生在全资收购天象互动之前,所以难免有利益输送之嫌。
财会审计金亚科技财务造假案例分析李 蓓(山东女子学院,山东 济南 250300)摘 要:本文采用案例分析法,以金亚科技财务造假案例为基础,分析金亚科技财务造假的手段及动机,揭示其存在的问题,并提出防范财务造假的对策。
关键词:金亚科技;财务造假;防范对策近年来,我国不断涌现出的财务造假案,严重扰乱了资本市场秩序,影响了我国经济的发展。
2015年,作为首批28家创业板上市公司之一的金亚科技出现了重大的财务造假,严重侵害了投资者利益。
财务造假案屡禁不止,上市公司应进行反思,相关部门也应给予更多的关注,采取措施来惩治财务造假,为广大投资者创造良好的投资环境,促进资本市场健康有序发展。
1 公司简介及案例回顾1.1 公司简介金亚科技全称成都金亚科技股份有限公司,成立于2000年,占地50余亩,注册资金1亿1千万元,主营数字电视设备的硬件、软件产品的研发、生产以及销售业务。
2009年10月成功登陆深交所创业板,曾是中国数字电视产业十大自主品牌、四川省质量AA级认证企业。
1.2 案例回顾2018年03月01日,据中国证监会行政处罚决定书显示:金亚科技存在以下违法事实:金亚科技披露的2014年合并财务报表虚增银行存款217,911,835.55元,虚增营业收入73,635,141.10元,虚增营业成本19,253,313.84元,虚增预付工程款3.1亿元,造假金额之大,令人瞠目结舌。
2 金亚科技财务造假的手段2.1 建立多个账套金亚科技建立了003和006两个账套进行日常会计业务处理。
真实的会计数据记录于003账套,作为内部管理的依据;造假的会计数据记录于006账套,用于对外披露。
2015年金亚科技对外披露的2014年的会计报告就是依据006账套的数据。
2.2 虚增利润2013年,金亚科技出现了大幅亏损,为了改变此局面,2014年年初,董事长周旭辉制定了3000万元左右的利润目标,为了在账面上达到该目标,指使财务部工作人员通过虚构客户、伪造合同、伪造材料产品收发记录、伪造银行单据、隐瞒费用支出等方式虚增利润总额80,495,532.40元,使2014年金亚科技的利润总额由亏损变为盈利。
摘要近几年来,我国的经济情况一直处于稳定地发展当中,我国的资本市场在愈来愈完善的过程中不断扩大,上市公司的数量也在逐年增长。
但同时,上市公司却频繁有财务舞弊的行为被曝光,而这个现象对我国经济的稳定发展产生了十分恶劣的影响,也从侧面说明了我国上市公司的质量赶不上数量。
证监会在其官网上发布了《2018年稽查的20起典型违法案例》,金亚科技位于榜上,其涉及欺诈上市和数据造假,报表调整金额达到12亿,直接轰动了整个中国证券市场。
上市公司的财务舞弊行为对我国证券市场的积极稳定的发展情况有着极其不好的影响,也让中小投资者饱受经济损失之苦,因此,本文想要通过对上市公司财务舞弊事件进行探析,希望能对我国财务舞弊事件的减少起到一些积极的作用。
本文在开头先对财务舞弊的概念和相关理论进行了阐述,以金亚科技案为例,分析其舞弊手段,再以舞弊风险因子理论为理论基础对舞弊动因进行探析,提出合适可行的治理对策。
金亚科技舞弊案件的手段和动因主要由领导人品质不良、急于上市圈钱、经济发展不景气面临退市风险、内部控制制度不完善、内外审计监督机构没有尽到自己的职责和义务以及国家关于惩罚的法律条规略显宽松构成,因此提出了以下几点治理对策:要制定好科学合理的企业发展计划,脚踏实地,不要为了上市而上市;要完善内部控制制度,完善股权制度和重视内部审计机构;属于第三方的外部审计机构需要注重于提高机构内注册会计师的职业道德素养,使其尽到应尽的责任;希望国家政府完善法律法规,改善财务舞弊频发的现象。
最后在该案例的基础上对行业进行了以下几点的总结:公司不要盲目上市,要了解自身经济实力;公司管理者和外部审计机构及审计人员要做到严格自律,要明确自己的职责所在,遵守行业道德行为规范和个人诚信行为规范,同时也要建立健全和完善内部的控制制度和体系,重视审计的监督和监管作用;对政府来说,应该对相关的法律法规和制度进行完善和建立,以严厉的惩罚让舞弊者望而生畏。
关键字:财务舞弊上市公司舞弊风险因子治理对策目次引言 (3)1 概念界定和理论基础 (4)1.1 财务舞弊的概念界定 (4)1.2 相关的理论基础 (4)1.2.1 舞弊冰山理论 (4)1.2.2 舞弊三角理论 (5)1.2.3 舞弊GONE理论 (5)1.2.4 舞弊风险因子理论 (6)2 案例情况回顾——金亚科技财务舞弊案 (7)2.1 案例的基本情况 (7)2.1.1 成都金亚科技股份有限公司 (7)2.1.2 案例经过概述 (8)2.2 金亚科技财务舞弊的手段分析 (9)2.2.1 大股东占用公司资金 (9)2.2.2 虚构预付工程款,伪造合同 (9)2.2.3 虚构采购数据 (10)2.2.4 虚增营业收入 (11)2.2.5 利用分期销售,虚增利润造假上市 (11)2.2.6 虚增货币资金 (12)2.3 财务舞弊的后果 (12)2.3.1 对公司的整体价值造成的负面影响 (12)2.3.2 对信息的使用者产生不良影响 (13)2.3.3 对社会风气造成恶劣影响 (14)3 金亚科技财务舞弊动因分析—基于舞弊风险因子理论 (14)3.1 个别风险因子分析 (14)3.1.1 道德品质方面 (14)3.1.2 动机方面 (14)3.2 一般风险因子分析 (15)3.2.1 舞弊机会方面 (15)3.2.2 发现可能性方面 (15)3.2.3 舞弊行为被发现后的惩罚程度方面 (16)3.3 小结 (16)4 存在的问题及治理对策 (1)4.1 道德品质方面 (1)4.1.1 存在的问题 (1)4.1.2 治理对策 (1)4.2 动机方面 (1)4.2.1 存在的问题 (1)4.2.2 治理对策 (2)4.3 舞弊机会方面 (2)4.3.1 存在的问题 (2)4.3.2 治理对策 (2)4.4 被发现可能性方面 (3)4.4.1 存在的问题 (3)4.4.2 治理对策 (3)4.5 被发现后的惩罚程度方面 (3)4.5.1 存在的问题 (3)4.5.2 治理对策 (4)5 结论 (4)5.1 主要结论 (4)5.2 不足与展望 (5)参考文献 (6)引言这几年我国资本主义市场开始慢慢完善,经济发展得越来越快,上市公司也在逐年增加。
金亚科技审计案例分析(二)金亚科技财务造假的方式1.大股东违规侵占资金及虚构货币资金金亚科技2014年年报中披露的货币资金为34 523.39万元,但在2015年年报中披露出2014年货币资金存在重大会计差错,对企业货币资金进行会计更正后,调整后金额为12 428.85万元,故虚增货币资金22 094.54万元。
证监会调查发现上述虚构的资金金额与金亚科技在2015年2月13日收购成都天象互动科技有限公司100%的股权有密切关系,该股权收购的交易价格为220 000万元。
而金亚科技的董事长早在2015年2月9日便以22 000万元获得了天象互动10%的股权,但这笔交易在公司当年的财务报表上并没有计入“其他应收款”科目,导致账实不符。
2.虚构预付工程款金亚科技2014年年报中披露的其他非流动资产为31 048.16万元,但在2015年年报中披露出2014年其他非流动资产存在重大会计差错,对其进行会计更正后金额却为19.26万元,共调减31 028.90万元。
这是由于2014年金亚科技伪造其下属子公司成都金亚智能技术有限公司与四川宏山建设工程有限公司之间金额为77 500万元的建设工程合同,并通过会计处理提前预付工程款31 000万元,但这笔款项实际上并没有支付。
表面上看这一手段是直接增加当期现金流量,实际上是达到了粉饰报表而将虚增的货币资金变合理的目的。
3.虚增收入、利润如表3所示,金亚科技在2015年的财务报告中对营业收入、营业成本、营业利润分别较2014年调减了2 725.49万元、1 348.11万元、2 534.77万元,并且营业利润由2014年的盈利852.76万元变为了亏损1 682.01万元。
从公司的分期收款销售情况来看,金亚科技早在2009年分别与阳谷有线电视台签订了含税价款为1 250万元、实际利率为25.714%的合同,与常宁市广播电视宽带网络有限责任公司签订了含税价款为1 550万元、实际利率为5.814%的销售合同,与南充市鸿业广播电视网络传输有限公司(以下简称“南充鸿业”)签订了含税价款为10 840万元、实际利率为17.34%的合同。
金亚科技财务舞弊分析一、背景介绍金亚科技是一家在中国市场上运营的科技公司,主要从事电子产品的制造和销售。
然而,最近有一些关于金亚科技财务方面的舞弊指控,这引起了广泛关注。
因此,本文将对金亚科技的财务舞弊进行详细分析。
二、财务数据分析1. 财务报表分析通过对金亚科技的财务报表进行分析,我们可以了解公司的财务状况。
首先,我们可以分析公司的利润表,包括营业收入、净利润等指标。
其次,我们可以分析公司的资产负债表,包括总资产、总负债等指标。
最后,我们还可以分析公司的现金流量表,包括经营活动、投资活动和筹资活动的现金流量情况。
2. 财务比率分析除了财务报表分析,我们还可以使用财务比率来评估金亚科技的财务状况。
常用的财务比率包括流动比率、速动比率、资产负债率、净利润率等。
通过分析这些财务比率,我们可以了解公司的偿债能力、盈利能力以及运营效率等方面的情况。
三、财务舞弊分析1. 虚增收入财务舞弊的一种常见手法是虚增收入。
通过在财务报表中虚构销售收入,公司可以提高其业绩表现,从而吸引投资者和潜在合作伙伴。
我们可以通过对金亚科技的销售数据进行详细分析,包括销售额的增长趋势、销售渠道的合理性等,来判断是否存在虚增收入的情况。
2. 虚假财务记录另一种常见的财务舞弊手法是虚假财务记录。
公司可以通过虚构费用、减少资产价值等方式来掩盖真实的财务状况。
我们可以通过对金亚科技的财务报表和相关凭证进行详细审查,来发现是否存在虚假财务记录的痕迹。
3. 隐藏负债一些公司可能会通过隐藏负债来掩盖其真实的财务状况。
这种手法通常包括将负债转移至其他公司名下、虚构交易等。
我们可以通过对金亚科技的资产负债表和相关交易记录进行仔细分析,来判断是否存在隐藏负债的情况。
四、风险评估基于以上的财务舞弊分析,我们可以对金亚科技的风险进行评估。
如果发现确凿的财务舞弊证据,那么金亚科技可能面临着诸如投资者索赔、监管机构处罚等风险。
此外,财务舞弊也可能导致公司的声誉受损,进而影响其业务运营和合作关系。
金亚科技财务造假案例分析李 蓓(山东女子学院,山东 济南 250300)摘 要:本文采用案例分析法,以金亚科技财务造假案例为基础,分析金亚科技财务造假的手段及动机,揭示其存在的问题,并提出防范财务造假的对策。
关键词:金亚科技;财务造假;防范对策近年来,我国不断涌现出的财务造假案,严重扰乱了资本市场秩序,影响了我国经济的发展。
2015年,作为首批28家创业板上市公司之一的金亚科技出现了重大的财务造假,严重侵害了投资者利益。
财务造假案屡禁不止,上市公司应进行反思,相关部门也应给予更多的关注,采取措施来惩治财务造假,为广大投资者创造良好的投资环境,促进资本市场健康有序发展。
1 公司简介及案例回顾1.1 公司简介金亚科技全称成都金亚科技股份有限公司,成立于2000年,占地50余亩,注册资金1亿1千万元,主营数字电视设备的硬件、软件产品的研发、生产以及销售业务。
2009年10月成功登陆深交所创业板,曾是中国数字电视产业十大自主品牌、四川省质量AA级认证企业。
1.2 案例回顾2018年03月01日,据中国证监会行政处罚决定书显示:金亚科技存在以下违法事实:金亚科技披露的2014年合并财务报表虚增银行存款217,911,835.55元,虚增营业收入73,635,141.10元,虚增营业成本19,253,313.84元,虚增预付工程款3.1亿元,造假金额之大,令人瞠目结舌。
2 金亚科技财务造假的手段2.1 建立多个账套金亚科技建立了003和006两个账套进行日常会计业务处理。
真实的会计数据记录于003账套,作为内部管理的依据;造假的会计数据记录于006账套,用于对外披露。
2015年金亚科技对外披露的2014年的会计报告就是依据006账套的数据。
2.2 虚增利润2013年,金亚科技出现了大幅亏损,为了改变此局面,2014年年初,董事长周旭辉制定了3000万元左右的利润目标,为了在账面上达到该目标,指使财务部工作人员通过虚构客户、伪造合同、伪造材料产品收发记录、伪造银行单据、隐瞒费用支出等方式虚增利润总额80,495,532.40元,使2014年金亚科技的利润总额由亏损变为盈利。
2.3 虚增银行存款金亚科技披露的2014年年报中银行存款账户的余额为219,301,259.06元,而该账户的真实余额为1,389,423.51元,虚增了217,911,835.55元,银行存款虚增金额占当期披露资产总额比例的16.46%。
2.4 虚构预付工程款金亚科技的子公司成都金亚智能技术有限公司2014年的建设项目,估算需要预付3.1亿元的工程款,者股东就必然会产生一些权利和责任方面的问题。
因此本国投资方应该从根本上进行对应协调,直至将双方各自的权利地位加以科学划分,并得到双方一致认同,这样才能减少投资合作进程中的控股风险发生概率。
5.2 调和管理者思想,减少不和谐风险投资行为不仅仅是对外行动中的重点,国内管理层人员的投资行为也同样密切关联到内部的利益。
因此在确认投资行为和投资方向后,企业应尽快搜集内部人员的意见,调整内部人员对于投资项目的看法和意见。
这样才能保证国内的投资配合工作可以如期开展,不会出现一些因思想方面的因素而对投资行为造成阻碍。
6 结语综上,文章以农产品流通作为背景因素,对农产品批发市场对外投资审计行为进行了深入的研究分析。
分析结果表明,要完成对外投资审计,细致和调节属于必然步骤。
参考文献:[1]郑纪芳.山东省农产品批发市场研究:发展趋势与主渠道作用发挥——基于418份农户的调查问卷[J].新疆农垦经济,2016(8):9-14.[2]陆刚.农产品批发市场项目投资评价研究[D].中国科学院大学(工程管理与信息技术学院),2016.[3]许亚萍,颜迪,李梦远,等.印度农产品流通体系的新动态[J].商业经济研究,2018(6).[4]陶倩倩.农产品批发市场组织模式对农产品质量安全的影响研究[D].安徽财经大学,2016.[5]李明,邱淼,田洪春,等.“互联网+农产品”模式在农产品批发市场上的应用研究[J].现代农业科技,2016(10):340-343.金亚科技通过制造假的工程合同,伪造银行付款单据,减少了3.1亿元的银行存款,同时增加了3.1亿元的预付工程款,双方均未在《建设工程施工合同》的主合同部分盖章签字,且通用条款部分仅盖章未签字。
3 金亚科技财务造假的动因3.1 利益驱使利益驱使是财务造假的根源。
如今,很多上市公司管理层的薪酬与公司经营业绩紧密相连,在利益的驱使下,管理层参与财务造假的事件层出不穷。
金亚科技高层管理者为了给自己的股份创造较高的售价,通过财务造假引导投资者推动股价上升,然后趁机卖出自己的股份以获取价差,牟取暴利。
如2010年12月6日,金亚科技某董事通过一笔大宗交易258万股,套现4078.98万元;2013年11月6日,原第二大股东一次性减持1150万股,交易额约8774.5万元;同年3月,原第三大股东也以类似的方式套现五千多万。
3.2 融资压力为了获得更好的销售收益,金亚科技不仅仅销售产品,还会负责整个系统工程的设计、安装和调试等售后服务,同时为了拓展市场,金亚科技以垫付款的方式协助中小运营商完成有线电视数字化的改造,给公司带来了沉重的成本压力。
此外公司为加速扩大规模,拓宽业务范围,花费2.3亿元溢价收购哈佛国际,募集7亿元资金投资“物联网”基地项目,这些资金绝大部分依赖外部融资,一旦资金链断裂,公司将陷入危险的境地。
金亚科技为了不影响再融资,不惜铤而走险,虚增收入利润进行财务造假。
3.3 内外机会金亚科技内部控制一股独大,具有重要的经营管理权,中小股东股权占比较低,对大股东无法形成牵制,也没有动力和实力去监督公司管理层是否履行职责,致使内部控制无法发挥其应有的作用,给管理层造假提供了便利。
为金亚科技进行审计的立信会计师事务所在对金亚科技提供的虚假财务报表进行审计时,未勤勉尽责,未进行有效的审计程序,未保持合理的职业怀疑,出具标准无保留意见的审计报告给了金亚科技可乘之机。
4 金亚科技财务造假体现出的问题4.1 股权结构不合理金亚科技股权结构不合理,股权过分集中在大股东手中,27.98%的股权被公司董事长占有,大股东实际控制着公司的日常经营,缺乏有效的制衡机制,在这种情况下,大股东为了获取个人利益,可以随意操纵公司利润,公司的内部控制形同虚设。
4.2 风险防范不足在上市之前金亚科技就曾经因为资金紧张出现过延期纳税缴纳滞纳金的情形。
2012年公司不断扩大规模,开拓海外市场,收购哈佛国际,投资新业务、新项目给公司带来了巨大的资金压力。
同时金亚科技采用分期收款销售模式,由于项目收款期较长,存在一定的履约风险和应收账款回收风险,由此可见,公司对资金链风险的防范严重不足。
4.3 中介机构失职在金亚科技造假事件中,立信会计事务所没有保持完全的审计独立性,未勤勉尽责,未按要求执行货币资金的函证程序,销售与收款循环函证程序不当,未关注重大合同的异常情况,当然也有可能是会计师事务所与公司相互勾结,为了盈利联合造假,在该过程中会计师事务所甚至起到支持作用,这极大地损害了广大投资者的利益,同时也极大地损害了会计师事务所自身的声誉。
4.4 政府惩治力度低由于我国正处于经济转型期,相关法律法规还不完善,监督也不及时,对已有的法律法规又执法不严,对财务造假等违法行为的惩治力度不够,对检查出来的财务造假案往往是重经济处罚,轻行政法律处罚,起不到足够的震慑和防范作用。
如在该案件中,金亚科技2015年出现的造假事件,证监会2018年才对其做出处罚决定。
证监会对金亚科技、董事长(实际控制人)周旭辉及其他直接责任人均给予警告和罚款的处罚,对金亚科技的审计机构立信会计师事务所给予没收业务收入、罚款的处罚,对注册会计师给予警告并罚款,但是罚款金额远远不及他们的利益所得,违法成本太低,处罚力度太小。
5 防范公司财务造假的对策5.1 规范公司内部控制制度,优化股权结构公司应该进行内部自查,对内部控制制度进行有效审计,对发现的问题积极整改,提高内部控制的有效性;强化内部监督职能,选择专业人员担任内部审计工作,完善问责机制,并对内部控制进行日常监督检查,确保其执行有效;实行多元化持股方式,适当引进投资者,改变一股独大的状况,优化公司股权结构,从而改善公司治理中所存在的问题。
5.2 提高风险防范意识公司应制定科学合理的资金管理计划,在现金流量方面,需要重视现金流量的分析及预测工作,对公司经营、投资、筹资活动中的现金流量采取严格管理;完善资金预算编制、审批监督一体化的预算控制系统,设立现金风险预警制度,让企业尽早预知现金风险,以免造成更大经济损失;加强应收账款的监督管理,建立不同赊销制度,最大限度地避免发生坏账;进一步整合资源,不断优化公司资产结构,加快对不良资产的剥离和处置,集中优势资源投入有竞争力的产(下转第124页)行施工之前就准备好相应的实施计划,并组建一支专业的质监队在施工期间对施工的整体进行监督,根据相关的建筑合同为工程制定出完整的监督方案,并且需要参与设计图纸的会议,在监督施工的期间对整个施工的情况撰写质监报告等等。
因为对工程顺序的质量控制是整个施工质量控制体系的一个基本单元,所以就需要加强对关键工程顺序的控制,也是保证建筑工程质量的关键所在。
为了能够实现对工程顺序的控制,可以用设置质量控制点的方式进行,就是对关键工序与薄弱工序进行严格把控,可以让质监站可以更好的对施工质量进行控制。
分项工程与分部工程是质监站在施工中重点监督的对象。
分项工程的质量评价决定了分部工程的质量评价,而分布工程的质量评价又决定了施工单位的质量评价,因为分项工程是由一种或多种工序组合而成,所以对分项工程的监制任务可以分为多道工序,然后对每一道工序进行质量评价,从而得到最终的结果。
分部工程包括了很多个分项工程,与分项工程进行同样的监制方案即可,从而得出最终中的结果。
施工单位对于工程的质量和施工的过程都可以进行验收,可以确保验收的合格性,施工中的资料在质监站里相对的较为完整,对项目进行抽查,保证抽查的项目可以达到合格的标准[3]。
2.3 监督管理的完善在进行建筑工程施工的监督管理时,应制定合理计划,将计划与施工比对,发现施工期间的问题,并且有效的解决潜在的问题,对施工进行调整,确保工程进行的同时 不会发生人员方面的意外,保证工程顺利进行。
在制定计划时,要综合考虑施工的用料问题,保证用料质量,保证施工时不会因为质量问题而停工,从而导致施工周期延长。
在制定计划时还需要将工期时间提前计算好,之后再制定一个较为长远规划,使工程能在保证质量的前提下快速完成。
加强对施工人员培训和提高施工人员对施工进度管理重视度是有必要的。