钢箱梁构造设计说明
- 格式:doc
- 大小:56.00 KB
- 文档页数:6
钢箱梁设计总说明(待深化)编制:审核:审批:中建交通建设集团有限公司南宁市城市东西向快速路工程西段(北湖南路-民主路)项目经理部二○一四年十月目录目录 (1)一、概述 (2)二、施工技术规范和标准 (2)三、材料 (3)四、钢结构的制作 (3)五、钢结构的焊接 (5)1、焊接的一般要求: (5)2、焊接工艺要求 (6)3、焊缝的外观质量要求 (7)3.1、焊缝的外观检查 (7)3.2、焊缝的无损检测 (7)3.3、受拉横向对接焊缝检验位置 (8)六、钢结构的涂装 (8)1、涂装的配套体系 (8)2、涂装工艺及技术要求 (9)七、钢结构安装要求 (9)八、QS-149(主线)设计说明 (10)九、QS-150(园湖路下匝道)设计说明 (11)十、QS-151(钢箱梁焊缝大样图)设计说明 (12)钢箱梁设计总说明(深化)一、概述1.1、本设计说明适用于南宁市东西向快速路工程(北湖南路–民主路)的钢结构桥梁的制造,作为设计、制作、安装、监理、验收的依据。
1.2、钢结构制作、安装前,应先了解结构所处总体位置的道路线型、纵断面线型以及与立柱、支座、桥面构造等的关系;了解与相邻结构的衔接形式及施工方案要求等。
1.3、钢结构加工制造中,必须对关键性零件,构件的半成品和成品进行检查、验收,并做好加工及检查记录以备跟踪考查;制造和检验所使用的量具、仪器、仪表等,必须由二级以上计量机构检测合格后方可使用;工厂制作与工地安装用尺应相互校验,以保证制作安装的精度。
1.4、本工程钢结构加工制造,必须严格进行施工过程中的全面质量控制和管理,不留隐患。
二、施工技术规范和标准1、《公路桥涵施工技术规范》(JTGT F50-2011);2、《铁路钢桥制造规范》(TB10212-2009);3、《桥梁用结构钢》(GB/T714-2008);4、《热轧球扁钢》(GB/T9945-2001);5、《建筑钢结构焊接技术规程》(JGJ81-2002);6、《气焊、焊条电弧焊、气体保护焊和高能束焊的推荐坡口》(GB/T 985.1-2008);7、《埋弧焊的推荐坡口》(GB/T 985.2-2008);8、《钢焊缝手工超声波探伤方法和探伤结果的分级》(GB11345-89);9、《钢熔化焊对接接头射线照相和质量分级》(GB3323-87);10、《中厚钢板超声波探伤检验方法》(GB2970-2004);11、《圆柱头焊钉》(GB10433-2002);12、《公路桥梁钢结构防腐涂装技术条件》(JTT 722-2008);13、《涂装前钢材表面锈蚀等级和除锈等及》(JB8923-88);三、材料1、本桥钢结构主要钢板采用Q345qC,钢材的化学成份及机械性能等应符合相应的标准规定。
钢箱梁设计与计算手册钢箱梁是一种常用的桥梁结构,具有较高的承载能力和刚度,广泛应用于公路、铁路和城市道路等领域。
在钢箱梁的设计与计算过程中,需要考虑多方面的因素,包括梁的几何形状、材料特性、荷载条件以及施工要求等。
下面将详细介绍钢箱梁的设计与计算手册。
首先,钢箱梁的设计应该满足结构强度和稳定性的要求。
设计人员需要根据梁的实际跨度、通行荷载以及所在地的地震等级,确定适当的设计荷载和抗震要求。
在进行梁的截面设计时,应根据荷载情况和结构特点,确定适当的截面形状和尺寸。
常用的截面有矩形、T形和箱形等形状,可根据具体情况选择。
其次,钢箱梁的计算要考虑其受力特点和工况情况。
在受力分析时,应考虑荷载的直接作用和间接作用,包括静力荷载、动力荷载以及温度变形等因素。
通过力学计算,可以得出梁的内力分布和变形情况,从而评估梁的受力状态和结构可行性。
计算过程中应注意梁的屈曲、扭转、刚度、稳定性等方面的问题,并采取相应的措施进行校核。
钢箱梁的材料选取也是设计中的重要环节。
一般情况下,钢箱梁采用普通碳素结构钢或高强度钢板制成。
不同材料的强度、塑性和耐久性等特性各不相同,需要根据具体要求进行选择。
同时,为了保证钢箱梁的耐久性,还需要进行防腐处理,常用的方法包括热浸镀锌、喷涂防腐涂料等。
在钢箱梁的施工过程中,需要严格按照设计要求进行施工工艺和施工控制。
施工过程中应注意梁的吊装、焊接、连接以及安装等环节,确保结构的完整性和稳定性。
同时,在施工过程中还需要进行一些必要的检测和监控,以及预处理工作,包括防护措施和施工顺序的安排等。
综上所述,钢箱梁的设计与计算手册是一个相当重要的参考工具,涵盖了梁的几何形状设计、受力分析、材料选取以及施工要求等方面。
通过合理的设计与计算,可以确保钢箱梁的结构安全可靠,满足工程的要求。
在实际设计中,需要充分考虑梁的特点和现场实际情况,灵活运用各种设计方法和计算工具,以求达到最佳设计效果。
说明1设计依据1.1 《南京长江第三大桥勘测设计委托合同》;1.2 交通部《关于南京长江第三大桥初步设计的批复》(交公路发[2003]189号);1.3 南京长江第三大桥建设指挥部《会议纪要》(三桥指会(2003)2号)。
1.4 江苏省交通厅《关于印发南京三桥主桥技术设计审查会专家组审查意见的通知》(苏交计(2003)183号)2 设计范围本册图纸主要内容为主桥钢箱梁主体结构及斜拉索的结构设计,为钢箱梁主体结构加工及成品斜拉索采购用。
钢箱梁桥面系、梁内外检查小车等附属设施之构造,详见另册。
3 设计规范与技术标准3.1 设计采用的规范、标准:3.1.1 《公路工程技术标准》(JTJ 001-97)3.1.2 《公路工程结构可靠度设计统一标准》(GB/T 50283-1999)3.1.3 《公路桥涵设计通用规范》(JTJ 021-89)3.1.4 《公路桥涵钢结构及木结构设计规范》(JTJ 025-86)3.1.5 《公路工程抗震设计规范》(JTJ 004-89)3.1.6 《公路斜拉桥设计规范(试行)》(JTJ 027-96)3.1.7 《桥梁用结构钢》(GB/T 714-2000)3.1.8 《公路桥涵施工技术规范》(JTJ 041-2000)3.2 设计参照的规范、标准:3.2.1 《钢桥、混凝土桥及结合桥》(英国标准学会,BS5400 1978-82版)3.2.2 《道路桥示方书. 同解说》(日本道路协会,平成8年12月)3.2.3 《钢床版设计要领. 同解说》(日本本四联络桥公团,1989)3.2.4 《上部构造设计基准. 同解说》(日本本四联络桥公团,1989)3.2.5 《公路桥梁设计规范》(AASHTO,1994)3.2.6 《道路和人行钢桥设计与施工标准》(DIN 18809)3.2.7 《铁路桥涵设计规范》(TBJ2-96)3.2.8 《公路桥梁抗风设计指南》4 主要技术标准4.1 公路等级:双向六车道高速公路;4.2 计算行车速度:100km/h;4.3 桥梁标准宽度:32.0m;4.4 桥面最大纵坡:<3%;4.5 桥面横坡:2%;4.6 设计洪水频率:1/300;4.7 通航净空标准:按交通部交水发〔2001〕484号文《关于南京长江第三大桥通航净空尺度和技术要求的批复》执行;4.8 通航水位:设计最高通航水位8.71m(采用洪水频率为5%计算的水位),设计最低通航水位0.17m(采用保证率99%、重现期为10年的保证率频率法计算);4.9 荷载标准车辆荷载:汽车—超20级,挂车—120;设计风速:100年一遇10m高度处、十分钟平均风速为31.7m/s;地震基本烈度:Ⅶ度。
整体式钢箱梁桥的设计要点及流程摘要:本文介绍了整体式钢箱梁的详细构造,并通过工程实例对整体式钢箱梁的传力途径、纵向计算、横向计算、支承加劲肋计算以及构造细节等事项进行了阐述。
最后总结了整体式钢箱梁构件的计算内容及确定方法。
关键词:钢箱梁桥;构造;设计;计算。
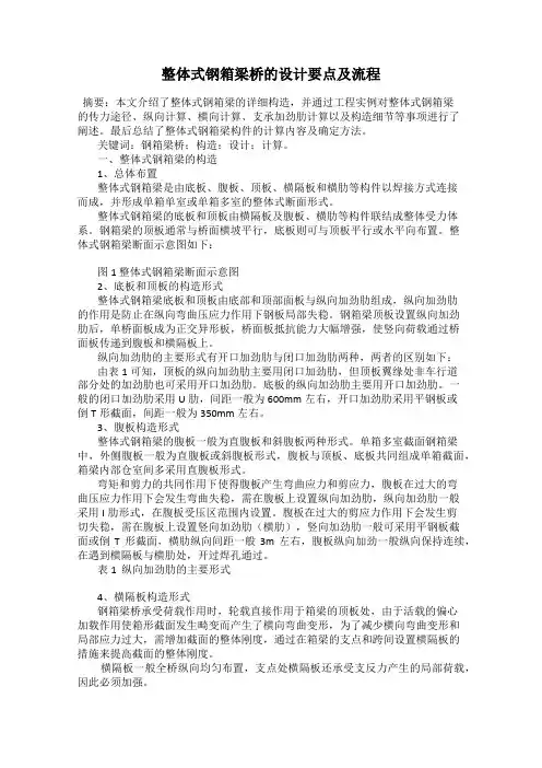
一、整体式钢箱梁的构造1、总体布置整体式钢箱梁是由底板、腹板、顶板、横隔板和横肋等构件以焊接方式连接而成,并形成单箱单室或单箱多室的整体式断面形式。
整体式钢箱梁的底板和顶板由横隔板及腹板、横肋等构件联结成整体受力体系。
钢箱梁的顶板通常与桥面横坡平行,底板则可与顶板平行或水平向布置。
整体式钢箱梁断面示意图如下:图1 整体式钢箱梁断面示意图2、底板和顶板的构造形式整体式钢箱梁底板和顶板由底部和顶部面板与纵向加劲肋组成,纵向加劲肋的作用是防止在纵向弯曲压应力作用下钢板局部失稳。
钢箱梁顶板设置纵向加劲肋后,单桥面板成为正交异形板,桥面板抵抗能力大幅增强,使竖向荷载通过桥面板传递到腹板和横隔板上。
纵向加劲肋的主要形式有开口加劲肋与闭口加劲肋两种,两者的区别如下:由表1可知,顶板的纵向加劲肋主要用闭口加劲肋,但顶板翼缘处非车行道部分处的加劲肋也可采用开口加劲肋。
底板的纵向加劲肋主要用开口加劲肋。
一般的闭口加劲肋采用U肋,间距一般为600mm左右,开口加劲肋采用平钢板或倒T形截面,间距一般为350mm左右。
3、腹板构造形式整体式钢箱梁的腹板一般为直腹板和斜腹板两种形式。
单箱多室截面钢箱梁中,外侧腹板一般为直腹板或斜腹板形式,腹板与顶板、底板共同组成单箱截面,箱梁内部仓室间多采用直腹板形式。
弯矩和剪力的共同作用下使得腹板产生弯曲应力和剪应力,腹板在过大的弯曲压应力作用下会发生弯曲失稳,需在腹板上设置纵向加劲肋,纵向加劲肋一般采用I肋形式,在腹板受压区范围内设置。
腹板在过大的剪应力作用下会发生剪切失稳,需在腹板上设置竖向加劲肋(横肋),竖向加劲肋一般可采用平钢板截面或倒T形截面,横肋纵向间距一般3m左右,腹板纵向加劲一般纵向保持连续,在遇到横隔板与横肋处,开过焊孔通过。
一、钢箱梁桥的结构形式与总体布置✍∙∙通常跨径小于60m 时采用钢筋混凝土桥面板较为经济。
✍∙通常跨径大于80m 时采用钢桥面板较为经济。
✍∙跨径60 ~80m 时需要进行较为详细的技术与经济比较。
钢箱梁桥组拼工艺顶推施工:钢箱梁桥总体布置:钢桥设计一般要求与基本原则钢箱梁桥总体布置常见问题二、钢箱梁桥主梁设计钢箱主梁构造由顶板、底板、腹板焊接成闭口截面,箱内设置横隔板和纵横加劲肋。
箱梁之间有横向联系时,还需要设置连接结构✍∙主梁要求有足够的强度和刚度,主梁设计应该尽可能地使得截面以应力控制设计。
梁高大约为跨径的1/20~1/30 。
主梁—截面变化✍∙调整主梁截面的方法有改变梁高和板厚两种方法。
当跨径较小时,采用改变顶底板板厚、梁高与梁宽保持不变的方法,对钢箱梁制作、运输和安装较为方便;当跨径较大时,采用改变梁高的方法更加有效主梁—翼缘板与加劲肋翼缘板箱梁悬臂部分不设加劲肋时,受压翼缘的伸出肢宽不宜大于其厚度的12 倍,受拉翼缘的伸出肢宽不宜大于其厚度的16 倍。
翼缘板应按以下规定设置纵向加劲肋:✍∙腹板间距大于翼缘板厚度的80 倍或翼缘悬臂宽度大于翼缘板厚度的16 倍时,应设置纵向加劲肋。
✍∙受压翼缘加劲肋间距不宜大于翼缘板厚度的40 倍,应力很小和由构造控制设计的情况下可以放宽到80 倍。
受拉翼缘加劲肋间距应小于翼缘板厚度的80 倍。
✍∙受压翼缘悬臂部分的板端外缘加劲肋应为刚性加劲肋。
主梁—翼缘板与加劲肋主梁—截断及构造主梁—加劲肋✍∙主梁加劲肋包括钢箱梁顶底板的加劲肋和腹板加劲肋;✍∙箱梁腹板加劲肋构造和设计与工形钢板梁桥基本相同;✍∙钢顶底板的局部稳定分析,可以近似简化为由箱梁腹板和横隔板围成的四边简支加劲板;✍∙受压板件加劲肋✍∙受压加劲肋板宜采用刚性的加劲肋,构造布置困难或受力较小时可用柔性的加劲肋。
✍∙对于受压加劲肋板刚性的加劲肋,其纵、横向加劲肋的相对刚度应满足以下要求:钢箱主梁结构图横隔板✍∙横隔板分为中间横隔板和支点横隔板;✍∙横隔板的作用✍∙作用是限制钢箱梁的畸变和横向弯曲变形,保持箱梁的截面形状,对于支点横隔板还将承受支座处的局部荷载,起到分散支座反力的作用支点处横隔板应符合以下规定:✍∙支点处必须设置横隔板,形心宜通过支座反力的合力作用点✍∙横隔板支座处应成对设置竖向加劲肋。
40米钢—混凝土组合钢箱梁设计说明近年来匝道及主线跨越被交路时,采用钢—混凝土组合梁,能加快施工速度,减少施工对运营高速公路交通的影响。
1.主体设计(1)节段划分40m钢箱梁沿纵桥向共划分为3个节段,节段长度分别为13.97m、12m及13.97m,最大节段运输重量约为23.6t。
节段间预留10m间隙,钢结构加工制造单位根据焊接工艺需求可对预留间隙进行适当调整。
钢梁节段在工地上采用高强螺栓连接成吊装梁片。
(2)钢主梁综合桥梁的运输,控制钢主梁运输宽度3.5m,运输长度不超过16m,单片钢箱梁箱高1820mm,箱宽2000mm,外悬臂宽度1000mm。
钢箱梁底板水平,腹板竖直,顶板横坡2%,箱内实腹式横隔板标准间距5.0m,与梁片间主横梁(M 类)对应。
为增加钢箱梁顶板的局部屈曲稳定,在箱内两道横隔板间设置1道加强横肋,加强横肋标准间距5.0m。
箱梁底板设置3道纵向加劲肋,腹板间设置1道纵向加劲肋,箱梁顶板上缘设置开孔板作为加劲肋,同时作为组合桥面板的剪力键。
钢箱梁腹板厚度均为12mm:中间节段顶板厚度20mm,底板厚度32mm;两边节段顶板厚度12/18mm,底板厚度16/28mm:顶底板厚度根据受力进行节段调整,顶底板厚度节段变化采用箱外对齐的方式。
横隔板:采用实腹式隔板构造,中横隔板厚度12mm,端横隔板厚度16mm ,为检修方面横隔板设置人孔,端横隔板设置人孔密封盖板。
加强横肋:采用上下T型隔板+腹板板式构造,板厚均为10mm。
(3)钢横梁根据桥面板的支承受力计算,双钢箱间采用密布横梁支承体系,标准横梁间距2.5m:横梁分主、次横梁两种类型,主次横梁交替设置。
主横梁(M类)与箱室横隔板对应布置,次横梁(S类)与箱室内的加强横肋对应布置。
横梁理论跨径6.6m(两箱室内腹板间距),制造长度5.6m。
主、次横梁均为工字钢构造,主横梁高度1400mm,次横梁高度350mm。
上下翼缘宽度均为250mm,除端横梁外,横梁翼缘厚度均为12mm,腹板厚度10mm。
钢箱混凝土板组合梁设计说明一、概述本桥平面位于R=820右偏圆曲线上,纵面位于2.58%的上坡上,桥梁中心桩号为N5K111+763,本桥主桥采用跨径组合为:1×76m 钢箱混凝土板组合梁,起点桩号为N5K111+724.5,终点桩号为N5K111+801.5,桥台下部采用扩大基础。
二、设计规范与技术标准1、《公路工程技术标准》(JTG B01-2014)2、《公路工程基本建设项目设计文件编制办法》(交公路发【2007】358 号)3、《公路工程水文勘测设计规范》(JTG C30-2002)4、《公路桥涵设计通用规范》(JTG D60-2015)5、《公路圬工桥涵设计规范》(JTG D61-2005)6、《公路钢筋混凝土及预应力混凝土桥涵设计规范》(JTG 3362-2018)7、《公路桥涵地基与基础设计规范》(JTG D63-2007)8、《公路桥梁抗震设计细则》(JTG/T B02-01-2008)9、《公路交通安全设施设计规范》(JTG D81-2017)10、《公路交通安全设施设计细则》(JTG/T D81-2017)11、《公路桥涵施工技术规范》(JTG/T F50-2011)12、《公路交通安全设施施工规范》(JTG F71-2006)13、《公路工程混凝土结构防腐蚀技术规范》(JTG/T B07-01-2006)14、《公路钢结构桥梁设计规范》(JTG D64-2015)15、《公路钢混组合桥梁设计与施工规范》(JTG/T D64-01-2015)16、《钢-混凝土组合桥梁设计规范》(GB50917-2013)17、《公路桥梁钢结构防腐涂装技术条件》JT/T 722-200818、《钢筋混凝土用钢第二部分:热轧带肋钢筋》(GB1499.2-2007)19、《低合金高强度结构钢》(GB/T 1591-2008)20、《公路桥梁盆式支座》(JT/T 391-2009)21、《公路工程质量检验评定标准》JTG F80/1-201722、《铁路钢桥制造规范》Q/CR 9211-201523、《钢结构焊接规范》(GB 50661-2011)24、《钢结构工程施工规范》(GB 50755-2012)25、《钢结构工程施工质量验收规范》(GB 50205-2012)26、《桥梁用结构钢》(GB714-2015)三、技术标准1、设计荷载:公路-Ⅰ级2、桥面宽度:0.5 米(护栏)+11.25 米(行车道)+0.5 米(护栏)=12.25 米3、桥面铺装:10cm 厚沥青混凝土桥面铺装+防水层+18cm 厚C50钢纤维混凝土桥面板;3、地震动峰值加速度:0.3g4、环境类别:I类四、主要材料1、混凝土(1)桥面采用C50钢纤维混凝土,垫石为C50小石子混凝土,墩台盖梁、承台、挡块及桥台背墙、搭板、护栏均为C30混凝土,扩大基础采用C25片石混凝土,台背回填采用C25混凝土。
钢桥施工技术——钢箱梁桥钢箱梁(图6.4.1)桥是钢桥结构中的另一种形式,它的截面形式分为矩形和梯形。
其截面的基本部分由四块钢板上、下翼缘板及两侧腹板焊接成封闭式箱形。
当需要增设横向排水坡时,可将上翼缘板的截面中心向两侧做成斜坡,同时为了增强钢梁的整体性,提高梁体抵抗失稳的能力,在其箱内增设了框架横联或横向联结系。
为保证支座反力传递,支座处的横联也应予以加强。
图6.4.1 钢箱梁箱形梁既有一般梁部结构的共性,同时,由于它是由薄壁板组成的箱形整体结构(闭合的薄壁结构),因此又具有其固有的特性:(1)具有良好的力学性能。
箱形梁是一种闭合形薄板结构,不但具有良好的整体性,而且纵横向刚度和抗弯刚度也较大。
在竖向荷载作用下,其纵向加劲肋能作为主梁截面的组成部分共同工作,上缘板作为桥面板,将荷载传递给腹板;在对称的竖向荷载作用下由主梁的上下翼缘承受弯曲力矩,在偏心竖向荷载作用下,上翼缘作为钢梁箱形面的组成部分,抵抗弯曲和扭转;在横向水平荷载作用下,上、下翼缘作为平纵联传递横向水平力,整个腹板及其上加劲肋能很好地共同作用。
总之,无论是对竖向荷载或横向水平荷载,箱形梁都是按立体结构承受外力的,这就有利于发挥箱形梁各部件的作用。
(2)节约钢材。
箱形梁具有良好的力学性能,能使材料的性能得到充分发挥,有利于采用高强度钢材,避免了采用厚钢板,从而达到了节约钢材的目的。
(3)在一定条件下,箱形梁具有较好的适应性。
在一定跨度范围内,箱形钢梁可以根据需要制成各种形式的钢梁,如大跨度曲线形梁、低高度梁、双线或多线箱梁、与预应力混凝土桥面做成结合梁等。
(4)结构重量轻,构造简单,有利于焊接、拼装,并能减轻劳动强度。
(5)表面平整,外形简洁,便于防锈和养护维修。
(6)箱形梁有整体桥面,比较安全。
第二次世界大战后,钢箱梁的应用迅速发展,钢箱截面可做成连续梁,也可作为斜拉桥、悬索桥的加劲梁,还可做成钢箱拱,应用非常广泛。
一、箱梁构造箱梁截面一般由顶板(桥面板)、腹板、底板、纵横向加劲肋、横隔板构成。
钢箱梁构造设计说明- 说明一、设计范围镇江扬州长江公路大桥施工图设计 G3标为南汊悬索桥加劲梁,各册内容如下:第二册南汊悬索桥第五分册㈠钢箱梁构造第五分册㈡竖向支座和抗风支座第五分册㈢维护检查车和箱内小车第五分册㈣附属工程本册图纸为第二册南汊悬索桥第五分册㈠钢箱梁构造本册内容包括:箱梁断面布置;箱梁主体结构设计,其中包括顶板及其U形加劲肋、底板及其U形加劲肋、斜腹板及其球扁钢加劲肋、横隔板等;吊索锚箱;检修道;端梁段支座承力构造;梁段的划分及吊装步骤;梁段现场连接及临时连接件;堆放支点构造;桥面铺装与检修道铺装;主梁防护等。
二、设计依据1.交通部“交公路发(2000)411号文”:关于对镇江扬州长江公路大桥初步设计的批复。
2.江苏省气象科学研究所2000年5月提交的“镇江扬州长江公路大桥桥位风速观测及设计风速计算专题研究报告”。
3.同济大学土木工程防灾国家重点实验室2000年6月提交的“镇江扬州长江公路大桥节段模型风洞试验研究”报告。
4.同济大学土木工程防灾国家重点试验室2000年9月提交的“镇江扬州长江公路大桥节段模型风洞试验研究”补充报告。
5.同济大学土木工程防灾国家重点试验室2000年9月提交的“镇江扬州长江公路大桥地震反应分析报告”。
三、主要设计规范及标准1. 《公路桥涵设计通用规范》(JTJ021-89)2. 《公路桥涵钢结构及木结构设计规范》(JTJ025-86)3. 《公路工程抗震设计规范》(JTJ004-89)4. 《铁路桥涵设计规范》(TBJ2-96)5. 《铁路钢桥制造规范》(TB10212-98)6. 《碳素结构钢》(GB700-88)7. 《低合金高强度结构钢》(GB/T1591-94)8. 《焊接用钢丝》(GB1300-77)9. 《气体保护电弧焊用碳素低合金钢焊丝》(GB8100-95)10.《碳钢焊条》(GB5117-95)11.《低合金钢焊条》(GB5118-95)12.《碳素钢埋弧焊用焊剂》(GB5293-85)13.《钢熔化焊对接接头射线照相和质量分级》(GB3323-87)14.《钢结构工程施工及验收规程》(GBJ205-83)15.《表面粗糙度参数及其数值》(GB1031-95)16.《铁路钢桥保护涂装》(TB1527-89)17.《钢焊缝手工超声波探伤方法和探伤结构分级》(GB11345-89)18.《对接焊缝超声波探伤》(TB1558-84)19.《气焊、手工电弧焊及气体保护焊焊缝坡口的基本形式与尺寸》(GB985-88)20.《焊条质量管理规程》(JB3223-83)21.《公路桥涵施工技术规范》(JTJ041-89)22.《钢桥、混凝土及结合桥》(英国标准BS5400)23.《钢床板设计要领·同解说》(日本国本四连络桥公团,1989)24.《上部结构设计基准·同解说》(日本国本四连络桥公团,1989)25.《美国公路桥梁设计规范》(AASHTO,1994)26.《焊缝符号表示方法》(GB324-88)27.《机械设计手册》(机械工业出版社)四、设计要点1.技术标准⑴桥面按六车道布置,每条车道宽3.75m,中间设3.0m中央带(0.75+1.50+0.75),两侧各设一条紧急停车道,宽3.0m,桥面总宽32.9m。
第五章:钢箱梁桥第一节:钢箱梁桥的结构形式与总体布置一:结构形式单箱单室箱梁桥双箱单室箱梁桥具有3个以上腹板的单箱多室箱梁桥倾斜腹板的倒梯形箱梁桥双箱单室箱梁桥多箱单室箱梁桥扁平钢箱梁桥双箱单室箱梁桥由图可知:当R≥0.5时,板件由稳定控制设计;当R≥0.6时,板件的极限承载力将低于不设加劲肋的箱梁的破坏形式:压皱破坏弯折破坏扭转畸变抗扭转构造抗弯折构造横隔板、加劲肋构造无加劲肋的箱梁横隔板间距与翘曲正应力关系图()()⎩⎨⎧≤-≤≤≤5020114.0506>且日本的经验公式:L L L L L D D三、总体布置:钢箱梁桥上部主要由:主梁、横向联结系、桥面系组成1、主梁:②双箱钢梁桥:①单箱钢梁桥:桥宽较小(3车道以内),可以采用此结构③多箱钢梁桥:不设挑梁设挑梁2、纵梁:目的:当主梁间距较大时,为了减小钢筋混凝土桥面板的跨径、或者提高钢桥面板的刚度,箱梁之间可以设置纵梁。
纵梁布置纵横梁间距与RC桥面板厚度非组合箱梁桥组合箱梁桥纵梁与中间横梁的连接形式:a)腹板搭接;b)腹板对接纵梁与端横梁的连接形式a)腹板搭接;b)腹板对接边纵梁与挑梁的连接形式a)腹板搭接;b)腹板对接3、横梁:对于双箱或多箱结构钢梁桥,为了使得各主梁受力较均匀、支承纵梁和桥面板,往往在箱梁之间设置中间横梁。
为了保证桥梁的整体受力和抵抗偏心荷载和风荷载等产生的扭矩,除了单箱梁桥或多幅完全分离式单箱梁桥之外,必须设置端横梁。
为使得横梁有较好的横向分配效果和支承纵梁,横梁要有足够的刚度。
所以,横梁通常采用下图的实腹式结构形式,梁高一般为主梁高度的3/4~4/5,最好不小于1/2。
横梁还兼作桥面板的横向支承结构,横梁顶面一般与主梁同高。
多箱钢梁桥,往往一个钢箱设置一个支座,箱梁之间用横梁相连。
4、支座及临时支点布置:支座及临时支点布置示意图钢箱梁桥的用钢量与跨径、结构形式、桥宽等许多因素有关。
四、钢箱梁桥的用钢量:简支组合钢箱梁桥简支钢箱梁桥(RC 桥面)钢箱梁桥的用钢量与跨径、结构形式、桥宽等许多因素有关。
钢箱梁设计流程一、薄壁扁平钢箱梁构造 (2)1、总体布置 (2)2、顶底板构造 (3)3、纵隔板构造 (3)4、横隔板构造 (4)5、悬臂翼缘构造 (5)二、项目简介 (5)三、计算内容 (6)1、纵向计算 (6)2、横向计算 (7)3、支承加劲肋计算 (8)四、细部构造 (9)1、翼缘处纵向加劲肋的焊接 (9)2、支承加劲肋的布置 (9)3、翼缘底板对应加劲肋 (9)4、顶底板及腹板的加厚区长度 (9)五、小结 (10)1、钢箱梁构造确定方法 (10)2、钢箱梁总体指标 (10)一、薄壁扁平钢箱梁构造1、总体布置薄壁扁平钢箱梁(梁高及桥宽之比很小)是由顶板、底板、横隔板和纵隔板等板件通过全焊接的方式连接而成,扁平钢箱梁的顶底板通过横隔板及纵隔板等横纵向联结杆件联成整体受力体系。
箱梁的顶板通常按桥面横坡要求设置,底板多采用平底板的构造形式。
2、顶底板构造钢箱梁顶底板由均面板及纵肋组成,由于顶底板的宽度及板厚之比(宽厚比)较大,设置纵肋的主要目的是防止顶底板在弯曲压应力或者制作、运输、安装架设中不可预料的压应力作用下的局部失稳。
另外对钢箱梁顶板而言,设置纵肋可将单桥面板变为正交异形板,大大增加桥面板的抵抗能力,使桥面承受的竖向荷载有效地传递到横隔板及腹板上。
纵肋的主要形式有开口加劲肋及闭口加劲肋两种,两者的区别如下:由上表可知,顶底板的纵肋主要用闭口加劲肋,但翼缘顶板加劲肋也可采用开口加劲肋。
一般的闭口加劲肋采用U肋,间距一般为600mm 左右,开口加劲肋采用平钢板或倒T形截面,间距一般为300mm左右。
3、纵隔板构造纵隔板,即钢箱梁腹板,有斜腹板及直腹板两种形式。
单箱多室钢箱梁中,外侧腹板一般为斜腹板,其及顶底板共同构成单箱截面,箱梁内部多采用直腹板,将箱梁分为多室。
在弯矩和剪力作用下,纵隔板同时存在弯曲应力和剪应力,为防止腹板在弯曲压应力作用下的弯曲失稳,在纵隔板上设有纵向加劲肋,纵向加劲肋一般采用平钢板截面,竖向间距500mm左右;为防止腹板在剪应力作用下的剪切失稳,在纵隔板上设有竖向加劲肋,竖向加劲肋一般采用倒T形截面,纵向间距2m左右。
钢箱梁设计工作内容设计题目:(***大桥)1.工程概况●明确新建(或改建)道路(或铁路)情况(包括路网组成,走向,起点,终点,道路里程等)●桥梁所在地,里程,跨越障碍物,与桥下的交叉情况等),桥址处的地质,地理,水文气象等资料。
●桥梁平面线形,竖曲线,纵坡等情况。
2.设计依据及规范●《公路桥涵钢结构及木结构设计规范》●《铁路桥梁钢结构设计规范》●《公路钢筋混凝土及预应力混凝土桥涵设计规范》3.结构设计3.1上部结构设计●桥梁结构形式,跨径组合。
桥梁的总体布置形式(包括跨径,立面、平面及横向布置);例:公路简支结合梁桥,跨度32.3m,倒梯形箱形截面。
主跨桥径设置为30+40+30m的变截面连续梁桥。
●上部结构总体组成,总体尺寸,细部尺寸●确定主梁的结构形式,拟定主梁结构尺寸(包括梁高,梁宽,截面变化,加劲肋,顶板厚度,底板厚度等)。
例有效桥宽:车道14.5m,人行道1.5m。
梁高为跨径的1/25箱梁的高宽比大约在0.5—2之间。
●确定横隔板的布置形式(构造形式,间距等),计算其刚度;进行应力验算。
例在梁跨的10等分点处,均设置槽型横向框架,焊在箱梁腹板及下翼缘的内侧,并设有华伦式横联,构成桁架框架以防止箱梁横截面变形。
●其它方面的构造例中间设有2根纵梁,构成桥面系,承受混凝土桥面板、桥面等恒载和车辆活载。
3.2下部结构设计●基础形式●桥墩类型4.上部结构计算●对主梁结构进行分析验算,内容包括:弯剪分析,自由扭转分析,约束扭转分析。
●箱梁弯剪分析,重点计算弯曲正应力和弯曲剪应力。
●扭转分析,重点计算自由扭转剪应力。
●箱梁翘曲刚度计算●加劲肋刚度比验算●顶板,底板最小厚度验算●顶板,底板应力分析(可按四边简支板进行简单的分析计算)●受拉,受压加劲板的应力验算●横隔板计算(开口率,间距复核,刚度验算,应力验算等)5.设计主要结果6.施工注意事项相关问题:钢结构设计采用容许应力法,强度设计以控制截面应力不超过材料容许应力为原则。
目录1 概述 (1)1.1 钢箱梁发展简述 (1)1.2 钢箱梁构造特点 (2)1.3 钢箱梁受力特点 (4)1.4 钢箱梁设计方法研究现状 (5)1.5 指导书编制的目的、用途和意义 (7)2 项目依托工程情况及其它必要支撑条件 (8)2.1依托项目概述 (8)2.2 技术标准 (11)2.3 主要设计规范及标准 (11)2.4 主要材料 (12)2.5 计算荷载 (13)3 钢箱梁桥上部设计 (13)3.1 钢箱梁桥适用范围 (13)3.2 钢箱梁桥梁总体布置 (17)3.3 钢箱梁细部设计要点 (22)4 钢箱梁下部设计 (26)4.1 布设原则 (27)4.2 桥墩设计 (27)4.3 桥台设计 (28)4.4 承台设计 (28)4.5 桩基础设计 (28)5 钢箱梁计算 (29)5.1 钢主梁(第一体系)计算 (29)5.2 钢桥面(第二体系)计算 (31)5.3 钢横梁计算 (32)5.4 腹板计算 (32)5.5 局部稳定性计算 (32)5.6 焊接计算 (32)5.7 倾覆计算 (32)5.8 抗震计算 (33)6 指导性安装方法 (33)6.1 钢箱梁的制造 (33)6.2 钢箱梁的运输 (33)6.3 钢箱梁的安装 (33)7 施工阶段及运营阶段常见问题及处理对策研究 (35)附录1 初步设计工程量指标表 (36)附录2 焊缝符号及表示方法 (38)附录3 3x40(B=18.5m)计算书 (43)钢箱梁设计指导书1 概述1.1 钢箱梁发展简述世界第一座单塔钢箱梁斜拉桥西德Cologne的Severin桥,建成于1959年,跨径布置为49m+89m+50m+302m+151m+43m。
加劲梁为两个箱梁,钢面板厚lOmm。
1970年10月,西德在杜伊斯堡——诺因卡帕之间完成一座莱茵河桥。
这是一座在当时跨度上创了纪录的斜拉桥。
在中跨跨中的中轴线处设一独塔,并仅在中轴面设置缆索。
桥面总宽36.3m,车道是2x12.5m,中央分隔带占2x1.95m,两侧人行道占2x3.70m。
- 说明一、设计范围镇江扬州长江公路大桥施工图设计 G3标为南汊悬索桥加劲梁,各册内容如下:第二册南汊悬索桥第五分册㈠钢箱梁构造第五分册㈡竖向支座和抗风支座第五分册㈢维护检查车和箱内小车第五分册㈣附属工程本册图纸为第二册南汊悬索桥第五分册㈠钢箱梁构造本册内容包括:箱梁断面布置;箱梁主体结构设计,其中包括顶板及其U形加劲肋、底板及其U形加劲肋、斜腹板及其球扁钢加劲肋、横隔板等;吊索锚箱;检修道;端梁段支座承力构造;梁段的划分及吊装步骤;梁段现场连接及临时连接件;堆放支点构造;桥面铺装与检修道铺装;主梁防护等。
二、设计依据1.交通部“交公路发(2000)411号文”:关于对镇江扬州长江公路大桥初步设计的批复。
2.江苏省气象科学研究所2000年5月提交的“镇江扬州长江公路大桥桥位风速观测及设计风速计算专题研究报告”。
3.同济大学土木工程防灾国家重点实验室2000年6月提交的“镇江扬州长江公路大桥节段模型风洞试验研究”报告。
4.同济大学土木工程防灾国家重点试验室2000年9月提交的“镇江扬州长江公路大桥节段模型风洞试验研究”补充报告。
5.同济大学土木工程防灾国家重点试验室2000年9月提交的“镇江扬州长江公路大桥地震反应分析报告”。
三、主要设计规范及标准1. 《公路桥涵设计通用规范》(JTJ021-89)2. 《公路桥涵钢结构及木结构设计规范》(JTJ025-86)3. 《公路工程抗震设计规范》(JTJ004-89)4. 《铁路桥涵设计规范》(TBJ2-96)5. 《铁路钢桥制造规范》(TB10212-98)6. 《碳素结构钢》(GB700-88)7. 《低合金高强度结构钢》(GB/T1591-94)8. 《焊接用钢丝》(GB1300-77)9. 《气体保护电弧焊用碳素低合金钢焊丝》(GB8100-95)10.《碳钢焊条》(GB5117-95)11.《低合金钢焊条》(GB5118-95)12.《碳素钢埋弧焊用焊剂》(GB5293-85)13.《钢熔化焊对接接头射线照相和质量分级》(GB3323-87)14.《钢结构工程施工及验收规程》(GBJ205-83)15.《表面粗糙度参数及其数值》(GB1031-95)16.《铁路钢桥保护涂装》(TB1527-89)17.《钢焊缝手工超声波探伤方法和探伤结构分级》(GB11345-89)18.《对接焊缝超声波探伤》(TB1558-84)19.《气焊、手工电弧焊及气体保护焊焊缝坡口的基本形式与尺寸》(GB985-88)20.《焊条质量管理规程》(JB3223-83)21.《公路桥涵施工技术规范》(JTJ041-89)22.《钢桥、混凝土及结合桥》(英国标准BS5400)23.《钢床板设计要领·同解说》(日本国本四连络桥公团,1989)24.《上部结构设计基准·同解说》(日本国本四连络桥公团,1989)25.《美国公路桥梁设计规范》(AASHTO,1994)26.《焊缝符号表示方法》(GB324-88)27.《机械设计手册》(机械工业出版社)四、设计要点1.技术标准⑴桥面按六车道布置,每条车道宽3.75m,中间设3.0m中央带(0.75+1.50+0.75),两侧各设一条紧急停车道,宽3.0m,桥面总宽32.9m。
车行道外侧,每侧设一条总宽1.2m 宽的检修道。
⑵计算行车速度: 100km/h⑶荷载:计算荷载汽车超20级验算荷载挂车 120⑷桥面坡度:桥面纵坡2%,竖曲线半径为R=37250m,桥面横坡2%,检修道上设内向1.5%横坡。
⑸桥下通航净高: 48m+2m⑹基本风速: 10m高度处频率1/100的10分钟平均最大风速U10=29.1m/s⑺地震基本烈度: 7度。
2.设计基准温度设计基准温度规定为20℃,设计图中所标注的全部尺寸,均是指在基准温度条件下的尺寸。
3.主要材料⑴钢材箱梁的主体结构,吊索锚箱,支座承力构造,临时连接件,检修道栏杆柱底座等,采用Q345-D钢,应符合GB1591-94的标准。
箱梁附属设施中的检修道栏杆,防撞护栏,车行道路缘石,路灯底座等采用 Q235-C 钢,应符合GB700-88标准。
⑵主要焊接材料焊接材料采用与母材相匹配的焊丝、焊剂和手工焊条,CO2气体纯度不小于99.5%,各材料均应符合现行国家标准。
⑶桥面铺装材料桥面铺装材料采用沥青混凝土。
行车道桥面铺装为70毫米厚的改性沥青混凝土,其材料配比及施工工艺详见有关专题报告。
检修道铺设30毫米厚的沥青砂。
4.箱梁断面气动选型本设计采用全焊扁平流线形封闭钢箱梁断面,断面的气动性能是截面选型的关键。
经同济大学土木工程防灾国家实验室进行了节段模型风洞试验研究,结果是:桥梁设计基准风速37.4m/s颤振检验风速[Vcr]=54m/s颤振临界风速为Vcr=Vcr>[Vcr],满足抗风稳定性的要求,涡振试验表明:未出现竖向弯曲及扭转涡激振动现象。
节段模型试验的前提条件是:检查车轨道设置于箱梁底部,桥面中央分隔带中心顺桥向设连续的风稳定板。
5.主梁各部主要尺寸梁高(中心线处,外轮廓/内轮廓) 3.024m/3.0m双向横坡 2%顶板宽 32.9m底板宽 27.3m风嘴宽 1.7m检修道、栏杆总宽 1.2m总宽(包括检修道宽) 38.7m顶板厚 14mm上斜腹板厚 12mm底板及下斜腹板厚 10mmU形加劲肋板厚 6mm顶板U形加劲肋上口宽 300mm下口宽 169.3mm高 280mm间距 600mm底板U形加劲肋上口宽 400mm下口宽 180mm高 250mm间距 900mm加劲球扁钢厚 10mm高 160mm横隔板间距 3.22m横隔板板厚吊索处 10mm非吊索处 8mm跨中段范围内设置刚性中央扣,中央扣板厚为40mm检修道悬臂梁顶板厚12mm,检修道顶板下设间距3.22m支承横梁,板厚12mm。
桥面车行道沥青混凝土铺装厚度 70mm检修道沥青砂铺装厚度 30mm6.各部设计要点⑴主梁直接承受车辆荷载的作用,并通过吊索将力传至大缆。
设计中对结构体系进行了总体验算,对疲劳强度,桥面板在荷载作用下变形进行了验算,另外对吊点处、中央扣处,端梁段设支座处等局部进行了分析验算。
⑵箱梁顶板为U形肋纵向加劲的正交异性钢桥面板,直接承受车辆的反复作用。
在车辆动荷载作用下,顶板在顺桥向与横桥向均要产生挠曲变形,U形加劲肋与顶板的焊缝是在极其复杂的交变应力条件下工作,车辆着地直径一般为30cm,故U形加劲肋与上口宽与U肋间净矩均取30cm,其目的是减小顶板在横桥向的挠曲变形,虽然根据计算桥面板厚12mm满足强度及挠曲变形(桥面铺装所需的桥面板刚度)的要求,但考虑到已建桥梁如江阴桥重车比重大,且重车超载严重的现象,考虑到结构的耐久性及桥面铺装施工的因素,钢桥面板厚度取14mm;U形加劲肋厚度6mm。
桥面板宜尽量采用3m以上的分块宽度,以减少纵向焊接量。
⑶横隔板间距采用3.22m,采用较小的横隔板间距是为了减小桥面正交异性板的支承跨径,并对钢箱梁的横向刚度与抗扭刚度起到加强的作用。
⑷箱梁的吊索锚箱,采用耳板构造,吊索与耳板为销接。
耳板直接插入箱体并与其相垂直的三块承力板相焊连,中间一块与横隔板成为一整体。
耳板及其承力板是箱梁悬吊传力的关键部位,耳板与承力板之间的焊接,尤为重要,此处焊接为双面坡口熔透焊。
⑸跨中段中央扣为刚性扣,由竖杆及斜杆构成,竖杆斜杆均采用厚40钢板焊接而成I形断面,伸入箱体内,风嘴处设上缘板、内外腹板,与中央扣竖杆及斜杆相焊。
内外腹板自跨中段延伸至相邻梁段内第三道横隔板处并与相连,上缘板至第二道横隔门处再渐变至斜腹板。
竖杆及斜杆在桥面以上高度1.834m处与大缆索夹栓连。
⑹梁段的划分、吊装与现场连接箱梁的加工制造以梁段为单元,梁段分为标准梁段,跨中梁段,跨中相邻段及端部梁段四种,标准梁段长度及跨中相邻段长度与吊索间距相同,为16.1m。
梁段与梁段之间的现场接缝为全焊构造,为减小现场接缝处的应力幅,现场接缝位置放在距横隔板442.5cm处,故16.1m长的标准梁段,对其吊点位置而言,每侧各为9.2m与6.9m。
箱梁的标准吊装段长为32.2m,即两个标准梁段焊连而成。
吊装从跨中开始,首先吊装跨中段,然后向两边对称起吊。
梁段吊装初期,各段间临时连接均为铰结状态,梁段上缘顶紧,下缘张开,随着吊装梁段的不断增加,下缘开口会逐步减小。
一旦下缘闭合达到设计规定的预留焊缝值后,则应立即进行现场连接的焊接工作。
端部梁段及合拢段:北塔位于水中,端部梁段采用荡运吊装,北合拢段设置可根据施工时水位临时确定,或结合采取开挖河床确定,南塔位于岸上距大堤70m左右,岸上部分梁段采用荡运或临时平台铺以轨道运输等方法从端部向跨中吊装,合拢段的设定,结合水位情况设置岸边水中附近。
根据桥位自然条件、梁段运输条件、吊装能力、架设工期等因素,钢箱梁划分47个吊装节段进行制造和安装。
32.2米的标准吊装梁段42个,其吊装重量约471t(包括检修道栏杆);18.4米长的跨中节段1个,其吊装重量约269吨;25米长的梁端节段2个,其吊装重量约365.8吨;N1、S1梁段长32.2m,吊装重量为480吨。
钢箱梁梁段总长1485.16米。
箱梁吊装设计为四点起吊,除跨中段外,吊点设在吊索耳板的两侧;跨中段四点起吊,吊点设置在中央扣斜杆底部。
梁段吊装后的临时连接,由于标准梁段在吊索两边不对称,临时连接处产生较大的剪切力,吊装初期临时连接上缘产生较大的挤压应力,为保证临时连接处箱梁顶板不受损坏,又能保证连接为铰接,使以后吊装下缘逐渐闭合,故临时连接采用强劲的销接结构,其承受全部挤压力与剪力,又能保证截面旋转。
箱梁顺桥向处于竖曲线上,故顶板与底板由于竖曲线半径不同而发生长度的差异,在梁段制造时不予考虑,在现场接缝处使顶板与底板的焊缝间隙相差1.3mm,以调整弧长的差异。
⑺支座与伸缩缝在箱梁的两端设有支座,包括竖向支座,横向风支座。
箱梁梁端除竖向与横向线位移受约束外,纵向线位移及三个角位移均不受约束。
箱梁两端均设置伸缩缝,各端伸缩缝的伸缩量均包括了引桥的伸缩量。
伸缩量适应钢箱梁在活载及温度等因素引起的变形,其不受约束的伸缩总量为2160mm。
7.防腐涂装⑴涂装方案由于钢箱梁各部位所处环境不同,故防腐涂装对各部位采用不同的方案,分为以下几个部分。
①钢箱梁外表面钢箱梁外表面系指除桥面车行道铺装部分及检修道铺装部分以外的所有直接暴露在大气下的钢箱梁外部表面。
②钢箱梁内表面钢箱梁内表面系指箱内除U形肋内部以外的所有部分。
U肋内部仅喷涂车间底漆一道。
③钢箱梁桥面钢箱梁桥面系指车行道铺装与检修道铺装下之钢桥面部分。
④护栏与路灯底座护栏包括检修道栏杆(检修道栏杆可不做车间底漆)⑵材料要求所采用的油漆除应满足设计方案的要求外,还应满足以下的要求。