浙江省2014年高考模拟杭州命题比赛高三化学试卷23讲解
- 格式:doc
- 大小:1.35 MB
- 文档页数:9
2014年高考模拟试卷理科综合化学部分本卷满分100 分考试时间50 分钟相对原子质量:H 1 C 12N 14O 16Na 23Al 27Cl 35.5Fe 56S 32第Ⅰ卷 (42 分 )7.(原创)以下说法正确的选项是A .2012 年 3 月中国宣布发现可采页岩气(从页岩层中开采出来的天然气)为25.1 万亿立米,可供中国使用近200 年。
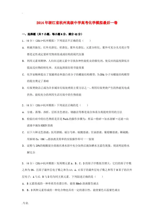
所以鼎力开发页岩气,做液化石油气的原料,远景可观B.红宝石、玛瑙、水晶、钻石等装修品的主要成分都是硅酸盐C.神七宇航员所穿出仓航天服是由我国自行研制的新式“连续纤维增韧”航空资料做成,其主要成分是由碳化硅、陶瓷和碳纤维复合而成的,它是一种新式无机非金属资料D.雾霾天气的造成与PM2.5 指数有侧重要的关系,PM2.5 是指大气中直径小于或等于 2.5pm (皮米)的颗粒物【出题企图】本题考察化学与生活、资料、环境的联系,这题选项波及的知识点源于教材,但又高于教材,旨在考察学生理解有关知识并简单应用的能力。
8.(原创)以下说法正确的选项是A .在两支试管中分别加1ml 无水乙醇和 1.5g 苯酚固体,再加等量的钠,比较乙醇、苯酚羟基上氢原子的开朗性B.为降低铜锌原电池中的极化作用,可在电解质溶液中加入少许双氧水C.在制备硝酸钾晶体的实验中,趁热过滤时,承接滤液的小烧杯中先加2mL 的水,以防过滤时硝酸钾晶体过早析出D.为了加速反响速率获得较干燥的硅酸白色胶状积淀能够采纳抽滤的方法【出题企图】本题是对于实验化学中有关的基础知识和基本操作,旨在考察学平生常的实验经验以及对实验操作的理解和掌握。
9.(原创)已知 A 、B、C、D 、E 是短周期中原子序数挨次增大的 5 种主族元素,此中元素 A 、E 的单质在常温下呈气态,元素 B 的原子最外层电子数是其电子层数的 2 倍,元素 C 在同周期的主族元素中原子半径最大,元素 D 的合金是平常生活中常用的金属资料。
2014年高考模拟试卷理科综合卷化学部分考试时间:150分钟满分:100分第Ⅰ卷(选择题共42分)相对原子质量(原子量):P:31 Li:7 Cu:64 Ag:108 Na:23 Ca:40 Cl:35.5一、选择题(本题共7小题,每小题6分。
在每小题给出的四个选项中,只有一项是符合题目要求的。
)7.(根据2011年浙江省高考名校交流模拟理综试卷(三)改编)中学化学教材中有大量数据,下列为某同学对数据的利用情况,其中不正确的是()A.用沸点数据推测两种液体混合物用蒸馏方法分离开来的可能性;B.用几种一元弱酸的电离常数Ka来比较这几种一元弱酸的钠盐溶液的碱性强弱;C.用难溶电解质的Ksp来比较相同温度下它们的溶解度的大小;D.用熔、沸点数据来分析分子的稳定性;8.(选自2012年浙江省3月高考模拟试题)下列实验的相关描述正确的是()A.快速分离氢氧化铁胶状沉淀和氯化钠溶液可用抽滤法;B.常温下,苯酚与水形成的浊液静置后会分层,上层为溶有水的苯酚溶液;C.甲装置可用于某些化学反应速率的测定。
该装置气密性的检查如下:仪器组装好后,关闭分液漏斗活塞,将针筒活塞向外拉一段距离,然后松手,观察针筒是否能回到原来刻度处;D.乙装置可用来制取和检验二氧化硫气体漂白性,待滤纸颜色褪去后立即用浸有碱液的棉花堵住试管口;9.(选自2011年学军中学理科综合能力测试模拟试卷)设N A为阿伏伽德罗常数的值,下列叙述正确的是()A.1mol羟基(—OH)与17gNH3所含电子数都为N AB.12.4g白磷(分子式为P4)中含有P—P共价键0.6 N AC.电解精炼铜的过程中,每转移N A个电子时,阳极溶解铜的质量为32g D.适量铜粉溶解于1L 0.5mol·L-1稀硝酸中,当生成2.24LNO时,溶液中氮原子数为0.4N A10.(根据2012年浙江省高三名校交流模拟卷改编)某新型二次锂离子电池结构如右图,电池内部是固体电解质,充电、放电时允许Li+在其间通过(图中电池内部“→”表示放电时Li+的迁移方向。
2014年高考模拟试卷化学卷本卷满分100分考试时间50分钟可能用到的相对原子质量: H 1 C 12 N 14 O 16 S 32 Cl 35.5 N 14 Na 23Ba 137 K 39 Al 27 Mn 55一、选择题(每小题只有一个选项符合题意,每小题6分,共42分)7、(原创)下列说法正确的是:A、农业废弃物、城市与工业有机废弃物及动物粪便中都蕴藏着丰富的生物质能B、羊毛、过氧化氢酶、牛胰岛素、血红蛋白、人造奶油充分水解均可得到氨基酸。
C、石墨烯是一种从石墨材料中用“撕裂”方法剥离出的单层碳原子面材料,用这种方法从C60、金刚石等中获得“只有一层碳原子厚的碳薄片”也必将成为研究方向D、多植树造林,使用“乙醇汽油”,改燃煤为燃气,外出时使用PM2.5口罩等都是治理“雾霾”等灾害性天气的有效措施。
8、(原创)下列有关实验说法正确的是A、在“阿司匹林的合成”实验中,把制得的粗产品置于烧杯中,搅拌并缓慢加入饱和碳酸氢钠溶液,将烧杯置于冰水中冷却,即有晶体析出,抽滤,洗涤晶体,再抽干水分以提纯产品。
B、酸式滴定管,碱式滴定管、移液管都是准确量取一定体积液体的仪器,它们在使用时都要进行检查是否漏水、水洗、润洗、注液、调整液面等几个过程。
C、在“牙膏中某些主要成分的检验”实验中,在牙膏与蒸馏水搅拌、静置分离后的澄清溶液中加入少量的新制Cu(OH)2,当产生绛蓝色沉淀时,说明牙膏中含有甘油D、在实验室发生溴腐蚀致伤时,应先用苯或甘油洗伤口,再用水洗。
9、(原创)A、B、C、D、E为五种短周期元素,原子序数依次递增。
其中A、C、E为连续三个周期的元素,B、E同族,C最外层电子数是D最外层电子数的3倍,A、B、C、D、E的最外层电子数之和为17。
下列说法正确的是A、原子半径:D>E>C>B>AB、E的氧化物熔点很高,是由于其相对分子质量大C、D的单质能与B的氧化物发生置换反应D、由A、B、C元素组成的物质只有一种10、(原创)下列关于有机物的说法中正确的A、新药帕拉米韦对禽流感H7N9有显著疗效,它的结构简式为化学式是C15H26N4O4B、2013年11月20日山东现‘夺命快递’----化学品泄漏致1死7中毒。
2014年浙江省杭州高级中学高考化学模拟最后一卷一、选择题(共7小题,每小题6分,满分42分)1.(6分)(2014•杭州模拟)下列说法不正确的是()A.核磁共振仪、红外光谱仪、质谱仪、紫外光谱仪、元素分析仪、紫外可见分光光度计等都是定性或定量研究物质组成或结构的现代仪器B.利用元素周期律,人们在过渡元素中寻找各种性能优良的催化剂,使反应的温度降低并提高反应物的转化率,从而起到很好的节能效果C.化学家鲍林提出了氢键理论和蛋白质分子的螺旋结构模型,为DNA分子双螺旋结构模型的提出奠定了基础D.垃圾焚烧法已成为许多城市垃圾处理的主要方法之一,利用垃圾焚烧产生的热能发电或供热,能较充分的利用生活垃圾中的生物质能2.(6分)(2014•杭州模拟)下列说法正确的是()A.分液、蒸馏、渗析、层析及色谱法、钠融法等都是混合体系分离提纯常用的方法B.检验红砖中的红色物质是否是Fe2O3的操作步骤为:样品→粉碎→加水溶解→过滤→向滤液中滴加KSCN溶液C.以下六种无色溶液:医用酒精、福尔马林、蚁酸溶液、甘油溶液、葡萄糖溶液、稀硫酸,用新制Cu(OH)2悬浊液及简单的实验操作即可一一鉴别D.淀粉与20%的硫酸混合溶液在沸水浴中充分加热后滴加碘水无蓝色现象,则说明淀粉水解完全3.(6分)(2014•杭州模拟)短周期元素A、B、C、D的原子序数依次增大,它们的原子序数之和为36,且原子最外层电子数之和为14;A、C原子的最外层电子数之和等于B原子的次外层电子;A与C,B与D均为同主族元素.下列叙述正确的是()A.B元素组成的一种单质具有漂白性,能使KMnO4溶液紫色褪去B.B、D两种元素形成的一种化合物也具有一定的漂白性,能使紫色石蕊紫色褪去C.C元素分别与A元素和B元素形成的化合物都是离子晶体,一定均与水反应生成强碱和无色气体D.A2B的热稳定性强于A2D、沸点也高于A2D,但解释的理由不相同4.(6分)(2014•杭州模拟)下列说法不正确的是()A.实验证实环辛四烯()可使Br2的CCl4溶液褪色,说明该分子中存在独立的碳碳单键和碳碳双键B.已知视网醛的结构为,在它的同分异构体中属于萘()的衍生物且能发生银镜反应的不止一种C.三硝酸甘油酯的分子式为C3H5N3O9D.丙醇依次通过消去、加成、取代、去氢氧化、加氧氧化、还原反应可生成乳酸(2﹣羟基丙酸)5.(6分)(2014•杭州模拟)2005年法拉利公司发布的敞篷车(法拉利Superam erica),其玻璃车顶采用了先进的电致变色系统,即在原来玻璃材料基础上增加了有电致变色系统组成的五层膜材料(如图所示).其工作原理是:在外接电源(外加电场)下,通过在膜材料内部发生氧化还原反应,实现对器件的光透过率进行多级可逆性调节,下列有关说法不正确的是()A.当A接外接电源负极时,Li+脱离离子存储层B.当A接外接电源正极时,电致变色层发生反应为:LiWO3﹣e﹣=WO3+Li+C.当B接外接电源负极时,膜的透射率降低,可以有效阻挡阳光D.该电致变色系统在较长时间的使用过程中离子导体层中Li+的量可保持基本不变6.(6分)(2014•杭州模拟)下列说法不正确的是()A.在一定条件下,将X和Y两种物质按不同的比例放入密闭容器中反应生成Z,平衡后测得X、Y的转化率与起始时两物质的物质的量之比的关系如图1所示,则X与Y的反应方程式可表示为:X+3Y⇌nZB.在25℃时,将amo1•L﹣l的氨水与0.01 moI•L﹣1的盐酸等体积混合,反应完全时溶液中c(NH4+)=c(C1﹣),用含a的代数式表示NH3•H2O的电离常数:K b=C.某同学在实验室进行了如图2所示的实验,则Y中反应的离子方程式为:3CaCO3+2Fe3++3H2O═2Fe(OH)3+3CO2↑+3Ca2+D.将10ml 1 mol•L﹣1Na2CO3溶液逐滴滴加到10ml 1 mol•L﹣1盐酸中,滴加结束后生成的溶液中有:c(Na+)>c(Cl﹣)>c(CO32﹣)>c(HCO3﹣)7.(6分)(2014•浙江校级模拟)某校化学兴趣小组的同学设计以下实验来定性检验茶叶中含有钙、铁、铝三种金属元素.【已知完全沉淀的pH:Ca(OH)2:pH≥13;Al(OH)3:pH≥5.5;Fe(OH)3:pH≥4.1】下列说法不正确的是()A.步骤②加入6mol/L盐酸的主要目的是为了将茶叶灰分中的钙、铁、铝难溶性化合物转化为可溶性氯化物B.步骤⑤所得滤液中溶质的主要成分为:CaCl2、NH3•H2OC.步骤⑥可以检出钙元素存在,离子反应方程式为Ca2++C2O42﹣═CaC2O4↓D.步骤⑧中A试剂为KSCN溶液,离子反应方程式为Fe3++3SCN﹣⇌Fe(SCN)3二、解答题(共4小题,满分58分)8.(14分)(2015•杭州校级模拟)微电子工业中化合物A作为半导体、液晶和薄膜太阳能电池等生产过程中的蚀刻剂.在对硅、氮化硅等材料进行蚀刻时具有非常优异的蚀刻速率和选择性,在被蚀刻物表面不留任何残留物,对表面无污染.已知:①化合物A由两种元素组成,常温下是一种无色、无臭的气体,能助燃,当温度超过350℃时会缓慢分解成两种气体单质,同温同压下气体A相对于某常见黄绿色气态单质的相对密度为1;②化合物B与单质C在一定条件下反应生成化合物A及化合物D,常温下A、B、C、D均为气体.③B、D的分子具有相同的电子总数,且均极易溶于水,D的水溶液显酸性常用来作玻璃雕刻的腐蚀液;④C、A均能与水发生反应.其中,C与水反应生成D溶液及气体单质F;而A与水反应则生成两种酸溶液及一种气态氧化物E(无色、有毒、难溶于水).(1)化合物B的结构式是,用相应的化学用语表示B溶于水并发生电离的过程.(2)气体A不可燃但能助燃,故气体A的应远离火种且与还原剂、易燃或可燃物等分开存放.结构决定性质,试从结构的角度加以分析:.(3)以A对氮化硅(Si3N4)材料的蚀刻为例,用反应方程式来解释为什么在被蚀刻物表面不留任何残留物.(4)“已知④”中A与水发生的反应属于氧化还原反应,若反应中生成的气态氧化物E标况下为448mL,则生成两种酸溶液中作为氧化产物的那种酸其物质的量为mol.(5)设计实验证明D是一种弱电解质.9.(15分)(2014•杭州模拟)汽车尾气净化中的一个反应如下:2NO(g)+2CO(g)⇌N2(g)+2CO2(g),请回答下列问题:(1)已知:N2(g)+O2(g)=2NO(g)△H=+180.5kJ•mol﹣lC(s)+O2(g)=CO2(g)△H=﹣393.5 kJ•mol﹣l2C(s)+O2(g)=2CO(g)△H=﹣221kJ•mol﹣l则2NO(g)+2CO(g)⇌N2(g)+2CO2(g)的△H=kJ•mol﹣l.(2)一定温度下,向体积为 1L的密闭容器中充入一定量的NO和CO.在t1时刻达到平衡状态,此时n(CO)=0.1mol,n(NO)=0.2mol,n(N2)=a mol,且N2占平衡总体积的.①则该反应的平衡常数K= .若保持温度及容器体积不变,平衡后在此基础上再向容器中充入3a mol的N2、0.2mol的NO,平衡将移动(填“向左”、“向右”或“不”).②下列各种情况,可说明该反应已经达到平衡的是.A.v生成(CO2)=v消耗(CO) B.混合气体的密度不再改变C.混合气体的平均相对分子质量不再改变 D.NO、CO、N2、CO2的浓度均不再变化E.单位时间内生成2n mol碳氧双键的同时消耗n molN≡N③在t2时刻,将容器迅速压缩到原容积的,在其它条件不变的情况下,t3时刻达到新的平衡状态.请在图1中补充画出t2﹣t3﹣t4时段,正反应速率的变化曲线:(3)如果要净化汽车尾气的同时提高该反应的速率和NO的转化率,采取的措施是;A.降低温度 B.增大压强同时加催化剂C.升高温度同时充入N2 D.及时将CO2和N2从反应体系中移走(4)为避免汽车尾气中的有害气体对大气的污染,给汽车安装尾气净化装置.净化装置里装有含Pd等过渡元素的催化剂,气体在催化剂表面吸附与解吸作用的机理如图2所示.①写出上述变化中的总化学反应方程式.②有人提出,可以设计反应2CO(g)=2C(s)+O2(g)来消除CO的污染.请你判断是否可行,并说出理由:.10.(14分)(2015•浙江模拟)醋酸亚铬水合物([Cr(CH3COO)2)]2•2H2O,深红色晶体)是一种氧气吸收剂,通常以二聚体分子存在,不溶于冷水和醚,微溶于醇,易溶于盐酸.实验室制备醋酸亚铬水合物的装置如图所示,涉及的化学方程式如下:Zn(s)+2HCl(aq)=ZnCl2(aq)+H2(g);2CrCl3(aq)+Zn(s)=2CrCl2(aq)+ZnCl2(aq);2Cr2+(aq)+4CH3COO﹣(aq)+2H2O(l)=[Cr(CH3COO)2]2•2H2O(s).请回答下列问题:(1)检查虚框内装置气密性的方法是.(2)醋酸钠溶液应放在装置中(填写装置编号,下同);盐酸应放在装置中;装置4的作用是.(3)本实验中所有配制溶液的水需煮沸,其原因是.(4)将生成的CrCl2溶液与CH3COONa溶液混合时的操作是阀门A、阀门B (填“打开”或“关闭”).(5)本实验中锌粒须过量,其原因是.(6)为洗涤[Cr(CH3COO)2)]2•2H2O产品,下列方法中最适合的是.A.先用盐酸洗,后用冷水洗 B.先用冷水洗,后用乙醇洗C.先用冷水洗,后用乙醚洗 D.先用乙醇洗涤,后用乙醚洗.11.(15分)(2014•杭州模拟)维拉佐酮是临床上使用广泛的抗抑郁药,其关键中间体合成路线如下:请回答下列问题:已知(1)下列有关说法不正确的是.A.A遇FeCl3溶液显紫色且能发生银镜反应,其核磁共振氢谱有6组峰B.同样具有三个支链、且支链结构与B完全相同的,属于芳香族化合物的B的同分异构除B 外还有11种C.C的分子式是C11H11NO6,且能发生取代、加成、氧化、还原反应D.D难溶于水但能溶于热的NaOH浓溶液(2)反应①的反应类型是:,反应③时反应掉的官能团的名称.(3)反应②的化学方程式:.反应②加入K2CO3的作用是.(4)反应⑥中(Boc)2O(分子式为C10H18O5)是由两分子C5H10O3(含“﹣O﹣”羧酸)脱水形成的酸酐,且(Boc)2O分子中氢原子化学环境只有1种,则(Boc)2O的结构简式.(5)以甲苯为原料可合成,请设计合成路线(无机试剂及溶剂任选).注:合成路线的书写格式参照如下示例:CH3CHO CH3COOH CH3COOCH2CH3.2014年浙江省杭州高级中学高考化学模拟最后一卷参考答案与试题解析一、选择题(共7小题,每小题6分,满分42分)1.(6分)(2014•杭州模拟)下列说法不正确的是()A.核磁共振仪、红外光谱仪、质谱仪、紫外光谱仪、元素分析仪、紫外可见分光光度计等都是定性或定量研究物质组成或结构的现代仪器B.利用元素周期律,人们在过渡元素中寻找各种性能优良的催化剂,使反应的温度降低并提高反应物的转化率,从而起到很好的节能效果C.化学家鲍林提出了氢键理论和蛋白质分子的螺旋结构模型,为DNA分子双螺旋结构模型的提出奠定了基础D.垃圾焚烧法已成为许多城市垃圾处理的主要方法之一,利用垃圾焚烧产生的热能发电或供热,能较充分的利用生活垃圾中的生物质能考点:有机物实验式和分子式的确定;化学史;常见的生活环境的污染及治理.专题:化学应用.分析:A.核磁共振仪用于测定有机物分子中氢原子的种类和数目;红外光谱仪用于测定有机物的官能团;质谱法用于测定有机物的相对分子质量,紫外光谱仪、元素分析仪、紫外可见分光光度计等都是定量研究物质组成或结构的现代仪器;B.催化剂能加快反应速率,但不能提高反应的转化率;C.化学家鲍林提出了氢键理论和蛋白质分子的螺旋结构模型,为DNA分子双螺旋结构模型的提出奠定了基础;D.垃圾焚烧发电或供热属于废物的再利用.解答:解:A.核磁共振仪用于测定有机物分子中氢原子的种类和数目;红外光谱仪用于测定有机物的官能团;质谱法用于测定有机物的相对分子质量,紫外光谱仪、元素分析仪、紫外可见分光光度计等都是定量研究物质组成或结构的现代仪器,故A正确;B.催化剂能加快反应速率,但不能提高反应的转化率,故B错误;C.化学家鲍林提出了氢键理论和蛋白质分子的螺旋结构模型,为DNA分子双螺旋结构模型的提出奠定了基础,故C正确;D.垃圾焚烧发电或供热属于废物的再利用,故D正确;故选B.点评:本题考查了化学史及环境问题,题目较基础.要明确催化剂不能改变转化率.2.(6分)(2014•杭州模拟)下列说法正确的是()A.分液、蒸馏、渗析、层析及色谱法、钠融法等都是混合体系分离提纯常用的方法B.检验红砖中的红色物质是否是Fe2O3的操作步骤为:样品→粉碎→加水溶解→过滤→向滤液中滴加KSCN溶液C.以下六种无色溶液:医用酒精、福尔马林、蚁酸溶液、甘油溶液、葡萄糖溶液、稀硫酸,用新制Cu(OH)2悬浊液及简单的实验操作即可一一鉴别D.淀粉与20%的硫酸混合溶液在沸水浴中充分加热后滴加碘水无蓝色现象,则说明淀粉水解完全考点:化学实验方案的评价;物质的分离、提纯和除杂;物质的检验和鉴别的基本方法选择及应用.专题:实验评价题.分析:A.分液分离分层的液体,蒸馏分离沸点不同的液体,渗析分离提纯胶体,层析及色谱法称色谱分析、色谱分析法、层析法,是一种分离和分析方法,在分析化学、有机化学、生物化学等领域有着非常广泛的应用;钠融法确定有机化合物的元素组成;B.Fe2O3不溶于水;C.医用酒精、福尔马林、蚁酸溶液、甘油溶液、葡萄糖溶液、稀硫酸,分别与新制Cu(OH)2悬浊液混合的现象为:无现象、砖红色沉淀、砖红色沉淀和蓝色溶液、绛蓝色溶液、蓝色溶液;D.淀粉水解不能在沸水浴中充分加热.解答:解:A.分液、蒸馏、渗析、层析及色谱法、钠融法等都是混合体系分离提纯常用的方法,而钠融法确定有机化合物的元素组成,故A错误;B.Fe2O3不溶于水,因加盐酸溶解后、过滤,向滤液中滴加KSCN溶液,故B错误;C.医用酒精、福尔马林、蚁酸溶液、甘油溶液、葡萄糖溶液、稀硫酸,分别与新制Cu(OH)2悬浊液混合的现象为:无现象、砖红色沉淀、砖红色沉淀和蓝色溶液、绛蓝色溶液、蓝色溶液,现象不同,可鉴别,故C正确;D.淀粉与20%的硫酸混合溶液,加热到80℃左右,冷却后取少量水解液滴加碘水无蓝色现象,则说明淀粉水解完全,故D错误;故选C.点评:本题考查化学实验方案的评价,为高频考点,涉及混合物分离提纯、物质的鉴别、淀粉水解实验等,侧重物质性质及实验技能的综合考查,注意实验的评价性分析,选项AD为解答的难点,题目难度中等.3.(6分)(2014•杭州模拟)短周期元素A、B、C、D的原子序数依次增大,它们的原子序数之和为36,且原子最外层电子数之和为14;A、C原子的最外层电子数之和等于B原子的次外层电子;A与C,B与D均为同主族元素.下列叙述正确的是()A.B元素组成的一种单质具有漂白性,能使KMnO4溶液紫色褪去B.B、D两种元素形成的一种化合物也具有一定的漂白性,能使紫色石蕊紫色褪去C.C元素分别与A元素和B元素形成的化合物都是离子晶体,一定均与水反应生成强碱和无色气体D.A2B的热稳定性强于A2D、沸点也高于A2D,但解释的理由不相同考点:原子结构与元素周期律的关系.专题:元素周期律与元素周期表专题.分析:短周期元素A、B、C、D的原子序数依次增大,A与C,B与D均为同主族元素,则B 与D分别位于第二、第三周期.B位于第二周期,次外层电子数为2,A、C原子的最外层电子数之和等于B原子的次外层电子,则A、C的最外层电子数为1,则A、C处于第ⅠA族.A、B、C、D的原子最外层电子数之和为14,则B、D的原子最外层电子数为=6,所以B为氧元素,D为硫元素.A、B、C、D的原子序数之和为36,所以A、C的原子序数之和为36﹣8﹣16=12,所以A为氢元素,C为钠元素.解答:解:A.B为氧元素,形成的单质有氧气和臭氧,二者均不能使KMnO4溶液紫色褪去,故A错误;B.B为氧元素,D为硫元素,二者形成的二氧化硫也具有一定的漂白性,能使紫色石蕊变蓝,但不能褪色,故B错误;C.A为氢元素,B为氧元素,C为钠元素,C元素分别与A元素和B元素形成的化合物中有氧化钠,氧化钠和水反应只生成强碱氢氧化钠,没有无色气体生成,故C错误;D.A为氢元素,B为氧元素,D为硫元素,H2O比H2S热稳定性强是因为O﹣H键能比S ﹣H键能大,H2O比H2S沸点高是由于H2O间形成氢键,故D正确.故选:D.点评:本题考查位置结构性质关系、元素化合物知识,难度中等,利用提供数据及位置关系推断元素是解题的关键.4.(6分)(2014•杭州模拟)下列说法不正确的是()A.实验证实环辛四烯()可使Br2的CCl4溶液褪色,说明该分子中存在独立的碳碳单键和碳碳双键B.已知视网醛的结构为,在它的同分异构体中属于萘()的衍生物且能发生银镜反应的不止一种C.三硝酸甘油酯的分子式为C3H5N3O9D.丙醇依次通过消去、加成、取代、去氢氧化、加氧氧化、还原反应可生成乳酸(2﹣羟基丙酸)考点:有机物分子中的官能团及其结构;有机化学反应的综合应用.专题:有机化学基础.分析:A、含有碳碳双键的物质能够发生加成反应;B、视网醛和萘的不饱和度都相同,发生银镜反应说明也含有醛基;C、根据三硝酸甘油酯的键线式写出分子式;D、丙醇消去得丙烯,溴水加成,再NaOH水溶液取代,醇催化氧化为醛,醛加氧氧化为一个醛基和一个羧基,再还原醛基,得到2﹣羟基丙酸.解答:解:A、环辛四烯可使Br2的CCl4溶液褪色,说明环辛四烯分子中含有碳碳双键,除碳碳双键外的碳碳键为独立的碳碳单键,故A正确;B、视网醛和萘的不饱和度都相同,因此视网醛的同分异构体中不可能再含有醛基,故B错误;C、三硝酸甘油酯的键线式为,分子式为C3H5N3O9,故C正确;D、丙醇消去得丙烯,溴水加成,再NaOH水溶液取代,醇催化氧化为醛,醛加氧氧化为一个醛基和一个羧基,再还原醛基,得到2﹣羟基丙酸,故D正确;故选B.点评:本题考查了有机化学的官能团、结构及其综合应用,难度较大,熟悉有机反应中官能团的变化是解题的关键.5.(6分)(2014•杭州模拟)2005年法拉利公司发布的敞篷车(法拉利Superam erica),其玻璃车顶采用了先进的电致变色系统,即在原来玻璃材料基础上增加了有电致变色系统组成的五层膜材料(如图所示).其工作原理是:在外接电源(外加电场)下,通过在膜材料内部发生氧化还原反应,实现对器件的光透过率进行多级可逆性调节,下列有关说法不正确的是()A.当A接外接电源负极时,Li+脱离离子存储层B.当A接外接电源正极时,电致变色层发生反应为:LiWO3﹣e﹣=WO3+Li+C.当B接外接电源负极时,膜的透射率降低,可以有效阻挡阳光D.该电致变色系统在较长时间的使用过程中离子导体层中Li+的量可保持基本不变考点:原电池和电解池的工作原理.专题:电化学专题.分析:A、电解池中,电解质里的阳离子移向阴极;B、在电解池的阳极上发生失电子的氧化反应;C、根据电解池的阴极反应特点来回答判断;D、根据电解池的电极反应来回答.解答:解:A、当A接外接电源负极时,A为阴极,Li+脱离离子存储层移向阴极,故A正确;B、当A接外接电源正极时,A极是阳极,在电解池的阳极上发生失电子的氧化反应,电致变色层发生反应为:LiWO3﹣e﹣=WO3+Li+,故B正确;C、当B接外接电源负极时,B为阴极,此时蓝色的Fe4[Fe(CN)6]3得电子成为Li4Fe4[Fe(CN)6]3,此物质为无色透明物质,不能有效阻挡阳光,故C错误;D、电致变色系统在较长时间的使用过程中,Li离子不会参与电极反应,Li+的量可保持基本不变,故D正确.故选C.点评:本题结合实际知识来考查学生电解池的工作原理知识,属于综合知识的考查,难度不大.6.(6分)(2014•杭州模拟)下列说法不正确的是()A.在一定条件下,将X和Y两种物质按不同的比例放入密闭容器中反应生成Z,平衡后测得X、Y的转化率与起始时两物质的物质的量之比的关系如图1所示,则X与Y的反应方程式可表示为:X+3Y⇌nZB.在25℃时,将amo1•L﹣l的氨水与0.01 moI•L﹣1的盐酸等体积混合,反应完全时溶液中c(NH4+)=c(C1﹣),用含a的代数式表示NH3•H2O的电离常数:K b=C.某同学在实验室进行了如图2所示的实验,则Y中反应的离子方程式为:3CaCO3+2Fe3++3H2O═2Fe(OH)3+3CO2↑+3Ca2+D.将10ml 1 mol•L﹣1Na2CO3溶液逐滴滴加到10ml 1 mol•L﹣1盐酸中,滴加结束后生成的溶液中有:c(Na+)>c(Cl﹣)>c(CO32﹣)>c(HCO3﹣)考点:转化率随温度、压强的变化曲线;弱电解质在水溶液中的电离平衡;离子浓度大小的比较.专题:基本概念与基本理论.分析:A.当反应物的起始物质的量之比等于化学计量数之比,物质的转化率相同,据此由图可知=3时,转化率相同,即X与Y的化学计量数之比为3:1;B.根据溶液的电荷守恒判断,结合NH3•H2O的电离常数Kb=计算;C.氯化铁溶液由于铁离子水解,溶液显酸性,加入碳酸钙,碳酸钙与氢离子反应生成二氧化碳气体,使铁离子的水解平衡正向移动;D.将10ml 1 mol•L﹣1Na2CO3溶液逐滴滴加到10ml 1 mol•L﹣1盐酸中,碳酸钠和盐酸反应生成二氧化碳、水和氯化钠,碳酸钠过量,所得溶液为等物质的量浓度的碳酸钠和氯化钠的混合溶液,碳酸钠电离出钠离子和碳酸根离子,氯化钠电离出钠离子和氯离子,碳酸根离子部分水解生成碳酸氢根离子,依此进行判断.解答:解:A.当反应物的起始物质的量之比等于化学计量数之比,物质的转化率相同,据此由图可知=3时,转化率相同,即X与Y的化学计量数之比为3:1,故A错误;B.由溶液的电荷守恒可得:c(H+)+c(NH4+)=c(Cl﹣)+c(OH﹣),已知c(NH4+)=c(Cl﹣),则有c(H+)=c(OH﹣),所以溶液显中性;电离常数只与温度有关,则此时NH3•H2O的电离常数Kb===,故B正确;C.氯化铁溶液由于铁离子水解,溶液显酸性,加入碳酸钙,碳酸钙与氢离子反应生成二氧化碳气体,使铁离子的水解平衡正向移动,故反应的离子方程式为:3CaCO3+2Fe3++3H2O═2Fe(OH)3+3CO2↑+3Ca2+,故C正确;D.将10ml 1 mol•L﹣1Na2CO3溶液逐滴滴加到10ml 1 mol•L﹣1盐酸中,碳酸钠和盐酸反应生成二氧化碳、水和氯化钠,碳酸钠过量,所得溶液为等物质的量浓度的碳酸钠和氯化钠的混合溶液,碳酸钠电离出钠离子和碳酸根离子,氯化钠电离出钠离子和氯离子,碳酸根离子部分水解生成碳酸氢根离子,故滴加结束后生成的溶液中有:c(Na+)>c(Cl﹣)>c(CO32﹣)>c(HCO3﹣),故D正确;故选A.点评:本题考查化学平衡图象与计算,电离常数的计算,水解平衡的移动及离子方程式的书写,离子浓度大小的比较,难度较大.7.(6分)(2014•浙江校级模拟)某校化学兴趣小组的同学设计以下实验来定性检验茶叶中含有钙、铁、铝三种金属元素.【已知完全沉淀的pH:Ca(OH)2:pH≥13;Al(OH)3:pH≥5.5;Fe(OH)3:pH≥4.1】下列说法不正确的是( )A . 步骤②加入6mol/L 盐酸的主要目的是为了将茶叶灰分中的钙、铁、铝难溶性化合物转化为可溶性氯化物B . 步骤⑤所得滤液中溶质的主要成分为:CaCl 2、NH 3•H 2OC . 步骤⑥可以检出钙元素存在,离子反应方程式为Ca 2++C 2O 42﹣═CaC 2O 4↓D . 步骤⑧中A 试剂为KSCN 溶液,离子反应方程式为Fe 3++3SCN ﹣⇌Fe (SCN )3考点:物质的检验和鉴别的实验方案设计. 专题:物质检验鉴别题. 分析:茶叶灼烧得到灰分是在坩埚中进行,步骤②加入6mol/L 盐酸将金属离子转化为氯化物;步骤④在pH 为6﹣7时加热30 min ,可使Al 3+、Fe 3+转化成Al (OH )3和Fe (OH )3沉淀,所以⑤过滤后所得滤液中含Ca 2+,检验Ca 2+的离子方程式为Ca 2++(NH 4)2C 2O 4=CaC 2O 4↓+2NH 4+;步骤⑥中发生反应是草酸铵和钙离子形成草酸钙沉淀的反应;⑧是加入硫氰酸钾溶液出现血红色证明含有铁离子;步骤⑨是调节溶液PH 值4﹣5,结合离子沉淀PH 范围分析作用是把铁离子完全沉淀;铝试剂可以对铝离子作定性检出:在醋酸及醋酸盐的弱酸性缓冲溶液(pH=4﹣5)中,铝离子与铝试剂生成红色络合物,流程图中步骤⑩是检验铝元素存在的操作,以此来解答.解答:解:A .步骤②加入6mol/L 盐酸,发生金属难溶物与盐酸的反应,其主要目的是为了将茶叶灰分中的钙、铁、铝难溶性化合物转化为可溶性氯化物,故A 正确;B .步骤④在pH 为6﹣7时加热30 min ,可使Al 3+、Fe 3+转化成Al (OH )3和Fe (OH )。
2014 年高考理科综合模拟试卷(化学部分)考试时间: 50 分钟满分:100分相对原子质量(原子量):H 1 C 12 N 14 O 16 Fe 56 Al 27 Mg 24 S 32第Ⅰ卷 (42 分 )一、选择题 (每题 6 分。
在每题给出的四个选项中,只有一项为哪一项切合题目要求的。
)7、(原创)化学与科学、技术、社会、环境亲密有关,以下有关说法正确的选项是A.PM2.5 是指大气中直径小于或等于 2.5 微米的颗粒物,对人体健康或环境有很大影响B.同位素示踪法、分光光度法、核磁共振技术都是研究化学反响历程的重要手段C.垃圾燃烧不单能够用于发电,还不会带来任何新污染D.地沟油的主要成分是高级脂肪酸甘油酯,故同意加工为食用油,也可用于制肥皂8、(原创)用以下装置图进行相应的实验,此中正确的选项是A.分别乙醇和乙酸乙酯的混淆物B .用图 2 装置采集一瓶纯净的NOC.用图 3 装置中 U 型管两头有液面差且保持不变时证明装置不漏气9、(改编自 2008 年江苏卷)镍镉(Ni-Cd )可充电电池在现代生活中有宽泛应用。
已知某镍镉电池的电解质溶液为KOH溶液,其充、放电按下式进行: Cd + 2NiOOH+2H2O 放电充电Cd(OH) 2+ 2Ni(OH)2。
有关该电池的说法正确的选项是A .放电时负极反响式为:NiOOH + H2O + e-== Ni(OH)2+OH-B.放电过程电子从正极流向负极C.放电时溶液中正极邻近OHD .充电时电解质溶液中的OH-朝阳极挪动10、(改编自 2011年浙江卷)X、Y、Z、M、W为五种短周期元素。
X、Y、Z是原子序数挨次递加的同周期元素,且最外层电子数之和为 15,X 与 Z 可形成 XZ 2分子; Y 与 M 形成的气态化合物在标准状况下的密度为 0.76g?L -1; W 的质子数是 X、Y、Z、M 四种元素质子数之和的一半。
以下说法正确的选项是A.M、X、Z 元素都有同素异形体B.XZ 2、X2M2、W2Z2均为直线型的共价化合物C.由 X 元素形成的单质不必定是原子晶体-浓度变小D.由 X、Y、Z、M 四种元素形成的化合物必定既有离子键,又有共价键11、(原创) 2013 年,全国出现多例人感染H7N9 禽流感病毒,达菲(化学名:磷酸奥司他韦)一度遇到人们的关注。
2014年高考模拟试卷化学卷本卷满分 100 分考试时间50 分钟可能用到的相对原子质量:H 1 C 12 N 14 O 16 S 32 Cl 35.5 N 14 Na 23Ba 137 K 39 Al 27Mn 55一、选择题(每题只有一个选项切合题意,每题 6 分,共 42 分)7、(原创)以下说法正确的选项是:A、农业荒弃物、城市与工业有机荒弃物及动物粪便中都储藏着丰富的生物质能B、羊毛、过氧化氢酶、牛胰岛素、血红蛋白、人造奶油充足水解均可获取氨基酸。
C、石墨烯是一种从石墨资料顶用“扯破”方法剥离出的单层碳原子面资料,用这类方法从 C60、金刚石等中获取“只有一层碳原子厚的碳薄片”也势必成为研究方向D、多植树造林,使用“乙醇汽油”,改燃煤为燃气,出门时使用PM2.5 口罩等都是治理“雾霾”等灾祸性天气的有效举措。
8、(原创)以下有关实验说法正确的选项是A、在“阿司匹林的合成”实验中,把制得的粗产品置于烧杯中,搅拌并迟缓加入饱和碳酸氢钠溶液,将烧杯置于冰水中冷却,即有晶体析出,抽滤,清洗晶体,再抽干水分以提纯产品。
B、酸式滴定管,碱式滴定管、移液管都是正确量取必定体积液体的仪器,它们在使用时都要进行检查能否漏水、水洗、润洗、注液、调整液面等几个过程。
C、在“牙膏中某些主要成分的查验”实验中,在牙膏与蒸馏水搅拌、静置分别后的澄清溶液中加入少许的新制Cu(OH)2,当产生绛蓝色积淀时,说明牙膏中含有甘油D、在实验室发生溴腐化致伤时,应先用苯或甘油洗伤口,再用水洗。
9、(原创) A、 B、C、D、E 为五种短周期元素 , 原子序数挨次递加。
此中 A、C、 E 为连续三个周期的元素, B、 E 同族, C 最外层电子数是 D 最外层电子数的 3 倍, A、 B、 C、D、E 的最外层电子数之和为 17。
以下说法正确的选项是A、原子半径:D> E> C> B> AB、 E 的氧化物熔点很高,是因为其相对分子质量大C、 D的单质能与 B 的氧化物发生置换反响D、由 A、 B、 C 元素构成的物质只有一种10、 ( 原创 ) 以下对于有机物的说法中正确的A、新药帕拉米韦对禽流感 H7N9有明显疗效,它的构造简式为化学式是 C15H26N4 O4B、 2013 年 11 月 20 日山东现‘夺命快递’---- 化学品泄露致 1 死 7 中毒。
2014年浙江省高考模拟试卷化学卷考试时间:50分钟满分:100分相对原子量:H 1 C 12 N 14 Si 28第Ⅰ卷(42分)一、选择题(本题共7小题。
在每小题给出的四个选项中,只有一项是符合题目要求的。
) 7.(原创)下列说法不正确的是:A.由于镁燃烧发出耀眼的白光,透雾能力强,常用于道路和广场的照明B.使用可再生资源,用分子筛固体酸催化剂工艺生产异丙苯,用壳聚糖制造生物降解塑料都符合绿色化学思想。
C.硝化纤维、硝化甘油、醋酸纤维、牛油都属于酯类D.锅炉水垢中的硫酸钙可用碳酸钠饱和溶液处理,使之转化为碳酸钙,再用酸除去。
8.(原创)下列有关实验的说法不正确的是:A.苯酚溶液中加入FeCl3溶液后酸性大大增强B.向Na2S2O3稀溶液中加入稀硫酸,发生如下反应:S2O32—+2H+=SO2↑+S↓+H2O,利用产生浑浊的快慢或产生气泡的快慢可以测定该反应在不同条件下的反应速率。
C.中和滴定中常用邻苯二甲酸氢钾作为基准物质来标定NaOH溶液,这是因为邻苯二甲酸氢钾纯度高,组成稳定,且相对分子质量较大。
D.实验室里吸入刺激性的氯气、氯化氢气体中毒时,可吸入少量酒精或乙醚的混合蒸气解毒。
9.(改编自2013·江苏化学)短周期元素X、Y、Z、W 的原子序数依次增大,且原子最外层电子数之和为13。
X 的原子半径比Y 的小,X 与W 同主族,Z 是地壳中含量最高的元素。
下列说法正确的是A.原子半径的大小顺序: r(Y)>r(Z)>r(W)B. Y的最简单气态氢化物是其同主族形成的最简单气态氢化物中沸点最低的C.元素Y的简单气态氢化物的热稳定性比Z的强D.只含X、Y、Z三种元素的化合物,可能是离子化合物,也可能是共价化合物10.(原创)微生物燃料(Microbial Fuel Cell,MFC)是一种利用微生物将有机物中的化学能直接转化成电能的。
最早用于有机废水处理,下图是利用微生物燃料电池处理含甲醛废水的装置,其中3是质子交换膜,下列有关说法不正确的是:A.负极发生的反应为:HCHO-4e-+H2O=CO2+4H+B.负极所在的左室中需保持厌氧环境C . N H 4+通过循环操作最终被转化成N 2D . O 2参与正极反应,发生还原反应11.(原创)下列说法正确的是A .的名称为2-羟基丁烷B .能使KMnO 4溶液褪色,说明苯环与甲基相连的碳碳单键变得活泼,被KMnO 4氧化而断裂 C .化合物NO ON OOH的分子式为C 13H 10O 4N 2 D .高聚物脲醛树脂CH N C ONH 2的合成单体之一是CH 3OH12.(摘自2013宁波二模)下列说法正确的是A .已知0.1 mol ·L -1的醋酸溶液中存在电离平衡:,加少量烧碱溶液可使溶液中c (H +)/c (CH 3COOH )值增大B .25℃时,向水中加入少量固体CH 3COONa ,水的电离平衡:逆向移动,c (H +)降低C .取c (H +)=0.01 mol ·L -1的盐酸和醋酸各100mL ,分别稀释2倍后,再分别加入0.03 g锌粉,在相同条件下充分反应,醋酸与锌反应的速率大D .向硝酸钠溶液中滴加稀盐酸得到的pH=5的混合溶液中:c (N a +)<c(NO —3)13.(摘自2013浙江省提优卷二)某pH=1的X 溶液中可能含有Fe 2+、A13+、NH 4+、CO 32―、SO 32―、SO 42―、C1―中的若干种,现取X 溶液进行连续实验,实验过程及产物如下:下列说法正确的是A .气体A 是NO 2B .X 中肯定存在Fe 2+、A13+、NH 4+、SO 42―C .溶液E 和气体F 不能发生化学反应D .X 中不能确定的离子是 A13+和C1―第Ⅱ卷(58分)26.(改编自2013浙江省提优卷一)(14分)有一应用前景广阔的纳米材料甲,其由A 、B两种短周期非金属元素组成,熔点高,硬度大,难溶于水。
2014年高考模拟试卷理科综合(化学部分)考试时间:50分钟分值:100分可能用到的相对原子质量:H―1 C―12 N―14 O―16 S―32 Al―27 Cu―64 Mg―24 Na―23 K―39 P―31 Cl―35.5 Fe―56 Ca―40 Ba―1377、下列说法正确的是()A.生成盐和水的反应一定是中和反应B.汽车尾气中含有能污染空气的氮的氧化物,原因是汽油燃烧不充分C.反应NH3(g)+HCl(g)=== NH4Cl(s)在室温下可自发进行,则该反应的△H<0D.Na2CO3溶液中加入少量Ca(OH)2固体,CO32-水解程度减小,溶液的pH减小8、下列说法正确的是( )A.纸层析法分离铁离子和铜离子的实验中,应沿试管壁小心地将展开剂慢慢倒入试管底部B.硫酸铜溶液中加入过量浓氨水,最终溶液中出现大量淡蓝色絮状沉淀C.在氯化铝溶液中分别加入过量的氢氧化钠溶液和浓氨水,均可形成铝的配合物Al(OH)4-D.在盛有氯化钴溶液的试管中,加入一定量的浓盐酸,溶液的颜色由粉红色变为蓝色9、下图为周期表中短周期的一部分,若X原子最外层电子数比次外层电子数少3,则下列说法正确的是( )A.X的氢化物比R的氢化物稳定B.R、Z组成的化合物是一种黄绿色、有刺激性气味的高效的消毒剂C.Y、R能形成的3种化合物D.X、Z可形成化合物XZ5,分子中各原子均满足最外层8电子结构10.下列说法正确的是()A.高聚物脲醛树脂CHONH2的合成单体之一是CH3OH[来源:学_科_Z_X_X_K]B.按系统命名法,CH3CH2CHCH2CH2CH2C(CH3)3CH3CHCH3的名称为2,7,7-三甲基-3-乙基辛烷C.有一种信息素的结构简式为CH3(CH2)5CH===CH(CH2)9CHO,为验证该物质中既含有醛基又含有碳碳双键,向该物质的试液中先加溴的CCl4溶液,观察到溶液褪色,继续滴加直到溶液变为红棕色,再向溶液中加入0.5 mL H2O,充分振荡,观察到溶液褪色D.化合物NOONOO H的分子式为C13H8O4N211.下列叙述正确的是()图1 图2 图3A.如图1所示将一定量的铜片加入到100 mL稀硫酸和硫酸铁的混合溶液中,若铜片完全溶解时(不考虑盐的水解及溶液体积的变化),溶液中的Fe3+、Cu2+、H+三种离子的物质的量浓度相等,且测得溶液的pH=1,则溶液中c(SO42-)为0.5mol/L[来源:ZXXK]B.如图2所示的装置中发生Cu+2Fe3+ = Cu2++2Fe2+的反应,X极是负极, Y极的材料可以是铜C.Cu2O是一种半导体材料,基于绿色化学理念设计的制取Cu2O的电解池示意图如图3所示,石墨电极上产生氢气,铜电极发生还原反应D.如图3所示,当有0.1mol电子转移时,有0.1molCu2O生成化学式A.相同浓度CH3COONa和NaClO的混合液中,各离子浓度的大小关系是c(Na+)>c(ClO-)>c(CH3COO-)>c(OH-)>c(H+)B.碳酸钠溶液中滴加少量氯水的离子方程式为CO32-+Cl2+H2O═HCO3-+Cl-+HClOC.向0.1mol•L-1 CH3COOH溶液中滴加NaOH溶液至c(CH3COOH):c(CH3COO-)=5:9,此时溶液pH=5[来源:学。
2014年高考模拟试卷化学卷满分100分,考试时间50分钟相对原子质量:H-1 C-12 O-16 N-14Na-23 Mg-24 S-32 Fe-23 Mn—55 一、选择题(原创)7. 下列有关说法中正确..的是A针对H 7 N 9禽流感的扩散情况,要加强环境、个人等的消毒预防,可选用含氯消毒剂、活性银离子、酒精、双氧水等作为消毒剂,这种处理方法符合绿色化学的核心B. 汽车中加装尾气处理装置、利用二氧化碳制造全降解塑料都能有效减少环境污染C硝化甘油、火棉、TNT均是硝酸酯化反应以后的产物D泡沫灭火器是最常见的灭火器之一,其内筒为塑料桶,盛有碳酸氢钠溶液;外筒为铁桶,外筒和内筒之间装有硫酸铝溶液。
(改编)8.下列说法不正确的是A.重结晶过程中产生的母液虽然含有杂质,但仍应将母液收集起来,进行适当处理,以提高产率B.淀粉、蛋白质完全水解的产物互为同分异构体C.不可用溴水除去苯中混有的苯酚D.某些强氧化剂(如氯酸钾、硝酸钾等)或其混合物不能研磨,否则将引起爆炸(原创)9. 下列说法正确的是A.常温常压下,48g O2与O3的混合物中O原子个数为3N AB.按系统命名法,3-甲基丁烯C.硫酸铜溶液中加过量的氨水:Cu2++2NH3·H2O==Cu(OH)2↓+2NH4+D.乙烯和苯都能使溴水褪色,褪色的原因相同[来源:学,科,Z,X,X,K]10、有关下图及实验的描述正确的是A.用甲图装置电解精炼铝B.用乙图装置制备Fe(OH)2C.丙图装置可制得金属锰,用同样的装置可制得金属铬D.丁图验证NaHCO3和Na2CO3热稳定性(改编)11.X、Y、Z、W、M是五种短周期主族元素,它们的核电荷数依次增大。
其中X和W同主族,W原子的电子数等于Y和Z的最外层电子数之和,Z2-和M3+具有相同的电子层结构。
下列说法正确的是A.X、Y、Z形成的化合物中不可能既有离子键B.X和Z、M和Y、Z和W均可形成原子个数比为1:1的化合物C.Y、Z、W、M形成的简单离子半径大小关系为Y>Z>M>WD.W与Cl形成化合物的熔点低于M与Cl形成化合物的熔点(改编)12.下列说法正确的是A.室温时某溶液的pH<7,则该物质一定是酸或强酸弱碱盐B.已知室温时,0.1mol·L-1某一元酸HA的电离平衡常数为1×10-7,则该酸的电离度约为0.01%C.在温度不变的条件下向100mL CaSO4饱和溶液中加入100mL0.01mol/L Na2SO4溶液,CaSO4不会析出,K sp也不会发生改变D. 0.02mol·L-1CH3COOH溶液和0.01mol·L-1NaOH溶液等体积混合,则溶液中:c(H+) + c(Na+) = c(OH-) + c(CH3COOH)13.某溶液中只可能含有Fe2+、A13+、NH4+、CO32-、AlO2-、SO32-、SO42-、C1-、NO2-中的若干种(忽略水的电离),离子浓度均为0.2mol·L-1,现取该溶液加入稀硫酸后得强酸性X 溶液,过程中无明显现象,取X溶液进行以下实验:[来源:]①X溶液中滴加Ba(NO3)2溶液至过量会产生白色沉淀A、无色气体A,A遇空气变成棕色;过滤,获得溶液A②在溶液A中加入过量的NaOH溶液产生气体、沉淀B,过滤获得溶液B③在溶液B中通入适量CO2气体有沉淀C产生则下列说法中正确的是A.无法确定沉淀C的成分B.无法确定原溶液中是否含有Cl-、A13+C.溶液A中存在的阳离子有Ba2+、Fe2+、NH4+、H+D.原溶液中存在Fe2+、NH4+、Cl-、SO42-(改编)26、(15分)工业上合成尿素[CO(NH2)2]的反应如下:2NH3(g)+CO2(g)⇌CO(NH2)2(I)+H2O(I)△H<0.某实验小组模拟工业上合成的条件,在恒定温度下,将氨气和二氧化碳按2:1的物质的量之比充入一体积为10L的密闭容器中(假设容器体积不变,生成物的体积忽略不计),经20min 达到平衡,各物质浓度的变化曲线如下图所示.回答下列问题:[来源:ZXXK](1)在上述条件下,从反应开始至20min时,二氧化碳的平均反应速率为(2)为提高的产率,下列可以采取的措施有A.缩小反应容器的容积B.升高温度[来源:学#科#Z#X#X#K] C.平衡体系中及时分离出CO(NH2)2D.使用合适的催化剂(3)该反应的平衡常数表达式K= ;若升高体系的温度,容器中NH3的体积分数将(填“增加”、“减小”或“不变”)。
2014年高考模拟试卷(理综化学卷)本卷满分100分 考试时间50分钟(相对原子量:H 1 C 12 O 16 Na 23 Cl 35.5 K 39 Fe 56 S 32 ) 一、选择题:(每个小题给出的四个选项中,只有一项是符合题目要求的。
每小题6分,共42分) 7. (原创)下列叙述正确的是A .2013年以来我国大部分城市陷入严重的雾霾天气,甚至出现了PM2.5指数接近了500这一爆表上限,其中PM2.5与空气形成的分散系属于胶体B .使用可再生资源、注重原子的经济性、推广利用二氧化碳与环氧丙烷生成的生物降解材料等都是绿色化学的内容C .H7N9型禽流感是一种新型流感,流感病毒通常的检测方法是基于核糖检测的原理,核酸是一种蛋白质D .海水中蕴含的元素有80多种,其中Mg 、Br 、I 在海水中的总储量分别约为1.8×1015t 、1×1014t 、8×1010t 。
由于海水中镁的储量很大,工业上常以海水为原料提取镁,因此,镁元素被称为“海洋元素”命题意图:本题考查的相关知识内容来源于社会热点问题引导学生重视课本知识的同时,注重理论联系实际的能力培养,应该认识到化学是一门与生活、生产密切联系的,运用化学知识解决和解释实际问题。
将基础知识与“情感态度与价值观”有机结合,培养学生社会责任感。
8.(原创)下列实验的相关描述正确的是A .用废铁屑制备摩尔盐的实验中总共进行了2次固液分离B .乙酰水杨酸的提纯步骤,加入稀盐酸时发生的现象只有产生沉淀C .在抽滤装置中洗涤晶体时,为减少晶体溶解损失,应使洗涤剂快速通过滤纸D .在中和热测定实验中,为准确测得反应前后的温差,应将已分别测得温度的氢氧化钠溶液 与盐酸在隔热的容器中快速混合,并不断搅拌,用温度计测量混合液的最高温度 命题意图:本题考查实验基础知识和基本操作,引导学生要认真做好化学实验,引导教学中要重视实验教学,重视实验的操作,更加重视实验书本的利用。
2014 年浙江省高考模拟试卷化学卷考试时间: 50 分钟满分:100分相对原子量: H1 C12 N14 O16第Ⅰ卷 (42 分 ))一、选择题 ( 此题共 7 小题。
在每题给出的四个选项中,只有一项为哪一项切合题目要求的。
7、(原创)以下说法不正确的选项是A.蛋白质、棉花、PVC、淀粉、油脂都是由高分子构成的物质B.乙醇和二甲醚互为同分异构体,利用红外光谱法或核磁共振氢谱法均可鉴识二者C.雾霾天气的造成与PM2.5 指数有侧重要的关系,PM2.5 是指大气中直径小于或等于2.5pm(皮米)的颗粒物D.将废动植物油脂经反响改性制成“生物柴油” ,取代柴油作为内燃机燃料的做法切合“绿色化学”的理念命题企图:考査蛋白质、油脂等有机物的构成、物质剖析方法、物质构造等,旨在考査化学与生产,生活等方面的内容,考察考生的化学修养。
8、(原创)以下说法正确的选项是A.一些有机溶剂(如乙醚、乙醇、苯、丙酮等)极易被引燃,使用时一定远离明火和热源用毕立刻塞紧瓶塞B.在两支试管中分别加 1ml 无水乙醇和 1.5g 苯酚固体,再加等量的钠,比较乙醇、苯酚羟基上氢原子的开朗性C.减压过滤清洗积淀时,应先封闭水龙头,在布氏漏斗上加上清洗剂,而后开大水龙头,使清洗剂迅速经过积淀物D.酚醛树脂制备实验完成后应实时冲洗试管,假如不易清洗,能够加入少许盐酸,浸泡几分钟,而后冲洗命题企图:考査化学实验中有关实验操作。
旨在考察考平生常的实验经验、实验中的安全以及对实验操作的理解和掌握。
2-9、(改编自浙大附中2012 届高三 5 月模拟 10 题)工业上常用 Fe 做电极电解办理含 Cr2O7的酸性废水,最后使铬元素以 Cr ( OH)3积淀的形式除掉。
某科研小组用该原理办理污水,设计装置如右图所示。
以下说法不正确的是()...A.实验时若污水中离子浓度较小,导电能力较差,可加入适当的 NaOH。
B.燃料电池中如有 1.6 g CH 4参加反响,则甲中 C电极理论上生成气体体积为8. 96L (标准状况下)。
2014高考模拟卷理综化学卷理综考试时间:150分钟 理综满分:300分(其中化学:100分)可能用到的相对原子质量:H —1,O —16,N —14,F —19,Na —23,Mg —24,S —32,Cl —35.5,K —39,Ca —40,Fe —56,Cu —64,Ba —137 Cr —52I 卷(选择题,共42分)一、选择题(每小题6分,共47分。
每小题只有一个选项符合题意)7、(原创)下列化学用语使用正确的组合是 ( )①S 2-的结构示意图:目 ②乙炔的分子结构模型示意图:③有机还原剂LiAlH 4中,氢显-1价④质子数为53,中子数为78的碘原子:I 13153:⑤NH 4Cl 的电子式: ⑥3—甲基丁醇的结构简式:A .①③④B .①④⑤C .③④⑥D .②③⑤8、SO 2通入足量的Fe(NO 3)3稀溶液中,溶液由棕黄色变为浅绿色,但立即又变成棕黄色,这时若滴入BaCl 2溶液,会产生白色沉淀。
针对上述一系列变化,下列说法不正确的是( ) A .上述过程中,最终被还原的是NO 3—B .从上述反应可以得出结论,氧化性:HNO 3>Fe 3+>稀硫酸 C .上述过程中,会产生一种无色难溶于水的气体D .假设通入的SO 2完全反应,则同温同压下,SO 2和逸出气体的体积比为1:1 9.(原创)设N A 为阿伏加德罗常数的数值,下列说法错误..的是 A .已知N 2(g)+3H 2(g)2NH 3(g) △H =-92.4 kJ·mol -1,当有3N A 个电子转移时,上述反应的△H 变为-46.2 kJ·mol -1B .标准状况下,1.12 L HCHO 中氧原子的数目为0.05 N A 个C .由6.8gHCOONa 和少量HCOOH 形成的中性溶液中,CH 3COO -数目为0.1N A 个 D .5.8g 熟石膏(2CaSO 4·H 2O )含有的钙离子数为0.04N A 个10.(原创)布洛芬缓释胶囊常用于缓解轻至中度疼痛如头痛、关节痛、偏头痛、牙痛、肌肉痛、神经痛、痛经。
2014年高考模拟试卷化学卷萧山二中徐益宏考试时间50分钟满分100分第I卷(选择题共42分)一、选择题(本题包括7小题。
每小题6分,共42分,每小题只有一个正确选项。
)1.(原创题)我们学习化学很重要的一个方面就是解决生活中的实际问题,下列家庭小实验不合理的是A.用灼烧并闻气味的方法检验真皮衣料B.用淀粉和水检验食盐中的碘元素C.用食用碱(Na2CO3)溶液洗涤餐具上的油污D.用食醋除去热水壶中的水垢命题意图:近几年高考命题都有一个共性,就是与生活实际联系非常紧密。
我们的学生却刚好相反,对于一些生活中常见的问题,当需要用化学知识去加以解释时,常常显得束手无策,本题旨在引起学生重视生活相关的化学问题。
2、(2013届华维中学高三专题复习第1题改编)下列结论均出自《实验化学》中的实验,其中错误的是A.往新配制的可溶性淀粉溶液中滴加碘水,溶液显蓝色,用CCl4不能从中萃取出碘。
B.当锌完全溶解后,铁与酸反应产生氢气的速率会显著减慢,此现象可作为判断镀锌铁皮中锌镀层是否完全被反应掉的依据。
C.制备硫酸亚铁铵晶体时,最后在蒸发皿中蒸发浓缩溶液时,只需小火加热至溶液表面出现晶膜为止,不能将溶液全部蒸干。
D.提取海带中碘元素时,为保证I-完全氧化为I2,加入的氧化剂(H2O2或新制氯水)均应过量。
命题意图:本题各个选项都来源于《实验化学》一书,新教材把实验化学单独列为一册,与老教材相比,不仅涉及实验的基本操作,定性、定量实验,制备合成实验等,还结合了许多全新实验案例,而这些案例中有许多固定的细节问题。
我们在教学中往往容易凭借老教材的教学经验,忽略了这些案例中的细节,本题的出现旨在唤起师生对《实验化学》一书的重视。
3、(原创题)下列说法中不正确的是()①铝和铜具有良好的导电性,所以电工操作时,可以把铜线和铝线绞接在一起;②汽车尾气中含有能污染空气的氮的氧化物,原因是汽油燃烧不充分③用新制备的Cu(OH)2悬浊液与病人尿液共热,可检验病人尿液中是否含有葡萄糖;④某雨水样品采集后放置一段时间,pH值由4.68变为4.28,是因为水中溶解了较多的CO2⑤明矾可以用于净水,主要是由于铝离子可以水解得到氢氧化铝;⑥“水滴石穿”主要是溶解了CO2的雨水与CaCO3长期作用生成了可溶性的Ca(HCO3)2的缘故。
2014年高考模拟试卷化学卷考查内容2014年高考模拟试卷理科综合化学卷考试时间:50分钟满分:100分可能用到的相对原子质量:H-1 C-12 O-16 Na-23 K-39 Fe-56 Cu-64选择题部分(42分)7.(原创)下列说法正确的是A.针对H 7 N 9禽流感的扩散情况,要加强环境、个人等的消毒预防,可选用含氯消毒剂、活性银离子、酒精、双氧水等作为消毒剂,这种处理方法符合绿色化学核心B.肌红蛋白、蚕丝、过氧化氢酶、鱼肝油充分水解后均可得到氨基酸C.防弹玻璃、氧化铝陶瓷、硅藻土都是无机非金属材料,PLA、PET、酚醛树脂、铜氨纤维都是人工合成高分子材料D.某些铝硅酸盐形成的分子筛中有许多笼状空穴和通道,常用于分离、提纯气体或液体混合物,还可作干燥剂、离子交换剂、催化剂及催化剂载体等【出题意图】本题考查化学与生活的联系,考查了学生“复述、再现、辨认化学信息”的能力,难度要求“了解”8.(原创)下列有关实验的操作、原理和现象,正确的是A.重结晶提纯产品时,从杂质角度考虑,选择的溶剂是杂质在其中的溶解度很大为宜B.欲分离硝酸钾和氯化钠的混合物(物质的量比为1:1),先将样品溶解,然后加热至表面出现晶膜后冷却,过滤得硝酸钾晶体;将母液加热至大量晶体析出后,用余热蒸干,得氯化钠晶体C.为验证盐桥的作用,在两个烧杯中分别盛适量硫酸亚铁铵溶液和稀酸性高锰酸钾溶液,分别插入石墨棒用导线与电流计相连,然后用装有K2SO4饱和溶液的琼脂的U 型管两端插入两个烧杯中,电流计偏转,一段时间后高锰酸钾溶液褪色D.减压过滤是为了加快过滤速率,得到较大颗粒的晶体【出题意图】本题考查化学实验中相关实验操作,旨在考查考生平时的实验经验及对实验操作的理解和掌握,难度要求“理解”9.(原创)X、Y、Z、R、W是原子序数依次增大的五种短周期元素。
Y和R同主族,可组成共价化合物RY2,Y和Z最外层电子数之和与W的最外层电子数相同,25℃时0.1mol·L-1X和W形成化合物的水溶液pH为1。
2014 高考模拟试卷理科综合化学部分相对原子质量:H— 1, C— 12, N— 14,O— 16, Na— 23, S— 32, Fe— 56,Cu — 64, Zn— 65一、选择题(每题只有一个正确答案。
每题 6 分,共 42 分)7. (原创 )以下说法不正确的选项是A.乙醇跟水能够随意比互溶氢键起重点作用B.分光光度计可用于剖析溶液颜色与反响物(或生成物)浓度的关系,从而确立化学反响速率[来源:学 ,科,]C.阴极射线、α粒子散射实验及布朗运动的发现都对原子构造模型的成立做出了贡献D.铁在NaOH 和 NaNO 2混淆溶液中发蓝、发黑,使铁表面生成一层致密的氧化膜,可防备钢铁腐化8、(改编)以下实验设计和结论符合的是A. 在含 FeCl2杂质的 FeCl3溶液中通足量C l 2后,充足加热,除掉过度的Cl 2,即可获得较纯净的FeCl3溶液B. 此刻媒体讨论的 PM2.5 是指环境空气中空气动力学当量直径≤ 2.5um 的颗粒物。
直径为 2.5um 的颗粒物分别到空气中能形成胶体。
C.某无色溶液中加 Ba(NO 3)2溶液,再加入稀盐酸,积淀不溶解,则原溶液中必定有SO42-D. 加入氢氧化钠溶液并加热,产生的气体能使润湿红色石蕊试纸变蓝,必定有+ NH 49.(改编江苏省扬州市 2011 届高三第三次调研测试)若N A表示阿伏加德罗常数的值,以下表达正确的是①标准情况下, 11.2 升乙醇完整焚烧产生的CO2的分子数为 0.5N A②标准情况下, a L 的氧气和氮气的混淆物含有的分子数为a/22.4N A③ 60gSiO 2晶体中含有 2N A个 Si--O 键④某条件下,将 1mol N 2和 3mol H 2在密闭容器中充足反响,生成NH 3分子数为 2N A⑤ 7.1g 氯气与足量的氢氧化钠溶液反响转移的电子数为0.1N AA .①④B .②③C.③⑤ D .②⑤10.(改编湛江市2012 年一般高考模拟测试(二))以下有关实验的描绘或操作错误的A.牙膏中含有不溶于水的成分,如碳酸钙、磷酸钙、氢氧化铝、二氧化硅等,它们在牙膏中的作用是摩擦剂B.纸上层析法往常以滤纸作为惰性支持物。
2014年高考模拟试卷理科综合化学部分考试时间:理综150分钟满分:100分可能用到的相对原子质量: H-1 C-12 O-16选择题部分共7小题,每小题6分,共42分。
【原创】7.下列说法正确的是( )A .棉、麻、丝和毛完全燃烧都是只生成CO2和H2OB.固态氨基酸主要以内盐形式存在,熔点较高,不易挥发,易溶于有机溶剂C.农业废弃物、城市与工业有机废弃物及动物粪便中都蕴藏着丰富的生物质能D.李比希最早提出了测定有机物中碳氢元素质量分数的方法和运用同位素跟踪法研究化学反应历程[来源:]出题意图:本题考查的相关知识内容都取自高中新课程课本,引导学生要重视课本知识,注重理论联系实际的能力培养,应该认识到化学是一门与生活、生产密切联系的,、运用化学知识解决和解释实际问题。
【原创】8.下列说法正确的是( )[来源:学,科,]A.在两支试管中分别加1ml无水乙醇和1.5g苯酚固体,再加等量的钠,比较乙醇、苯酚羟基上氢原子的活泼性B.为降低铜锌原电池中的极化作用,可在电解质溶液中加入少量双氧水C.在制备硝酸钾晶体的实验中,趁热过滤时,承接滤液的小烧杯中先加2mL的水,以防过滤时硝酸钾晶体过早析出[来源:ZXXK]D.为了加快反应速率得到较干燥的硅酸白色胶状沉淀可以采用抽滤的方法出题意图:本题考查实验基础知识和基本操作,引导学生要认真做好化学实验,引导教学中要重视实验教学,重视实验的操作。
【原创】9.X、Y、Z、R、W是原子序数依次增大的五种短周期元素。
Y和R同主族,可组成共价化合物RY2,Y和Z最外层电子数之和与W的最外层电子数相同,25℃时0.01mol·L-1X 和W形成化合物的水溶液pH为2。
下列说法正确的是A.由于非金属性Y>R,则X、Y组成化合物的沸点高于X、R组成的化合物B.在Z、Y形成的两种离子化合物中阴阳离子的个数比分别为1:2和1:1C.原子半径由大到小排列的是:Z>R>W>Y>XD.Y、Z、W三种元素组成化合物的水溶液一定显碱性[来源:Zxxk.]出题意图:本题以元素推断为基础,综合考查元素周期律,元素化合物性质,物质结构,化学反应原理等知识。
2014年高考模拟试卷理科综合化学部分选择题部分相对原子质量:H-1 C-12 N-14 O-16 Cl-35.5 Ca-40 Cu-64 S-32 一、选择题(每小题只有一个正确答案。
每题6分,共42分)[来源:学.科.] 7. (原创)下列说法不正确的是( )[来源:ZXXK]A.化学合成和分离技术是人类生存所必须的,是其他各项技术的基础。
B.氨基酸是指分子中含有-COOH 和-NH 2,且连在同一个碳原子上。
C.根据纤维在火焰上燃烧产生的气味,确定该纤维是否为蛋白质纤维。
D.Na 2SiO 3的水溶液俗称水玻璃,用水玻璃浸泡的木材、纺织品耐火耐腐蚀。
8. (原创)下列有关实验、工业生产说法不正确的是( )A.海洋植物具有富集碘的能力,因此从海产品中提取碘是工业上获取碘的重要途径。
B.乙醚、乙醇和苯等一些有机溶剂极易被引燃,使用时必须远离明火和热源,用毕立即塞紧瓶塞。
C.当吸滤瓶内液面高度快达到支管口位置时,应拔掉链接支管口的橡皮管,并从支管口倒出。
D.用分液漏斗进行萃取,需要几次振荡并放气,然后将分液漏斗置于铁架台的铁圈上静置。
9. (原创)短周期元素X 、Z 、W 、Q 在元素周期表中的位置如图所示,其中X 、Z 元素最外层电子数是最内层电子数的2倍,则下列说法正确的是( )A.X 、W 能与钠形成摩尔质量相同的化合物,且阴阳离子数比为2: 1。
B. 含X 和Z 元素的常见化合物为分子晶体。
C. Y 单质能从Q 的钠盐溶液中置换出Q 单质。
[来源:学§科§]D. 半径大小关系:W 离子>Q 离子>W 原子>Q 原子 10. (原创)下列说法不正确的是( )A.因为水果中一般含有各种芳香族有机酸,食用时能感到较强的酸味,刺激食欲。
B.除去苯中 的方法:加溴水,充分振荡,静置分液。
C. 1mol 最多能与4mol 氢氧化钠反应。
D. 采用分子筛固体酸作为苯和丙烯反应的催化剂来制备异丙苯,符合绿色化学工艺。
2014年高考理科综合模拟试卷理综试卷(化学部分)命题意图:试题以《高中化学教学大纲》、《2014年高考化学考试说明》和现行苏教版高中化学教材为依据,试卷结构、命题形式、难度和区分度与13年高考试卷接近。
试卷以考查中学化学主干知识和核心知识为主,强调学科内综合,全面考查学生能力。
命题注重测量自主学习的能力,重视理论联系实际,关注与化学有关的科学技术、社会经济和生态环境的协调发展,以促进学生在知识和技能、过程和方法、情感、态度和价值观等方面的全面发展。
7.下列说法不正确的是()A.工业上铁的冶炼是在炼铁高炉中进行的,原料中有石灰石,其主要作用是除去矿石中的二氧化硅。
B.取5ml 0.1mol·L-1 KI溶液,滴加0.1 mol·L-1FeCl3溶液5~6滴,再滴加KSCN,溶液有有色出现C.裂解所需的温度比裂化更高,使石油分馏产物中的长链烃断裂成乙烯、丙烯等气态短链烃D. 固态氨基酸主要以内盐形式存在,熔点较高,不易挥发,易溶于有机溶剂出题意图:本题考查的相关知识内容都取自高中新课程课本,引导学生要重视课本知识,注重理论联系实际的能力培养,应该认识到化学是一门与生活、生产密切联系的学科,、运用化学知识解决和解释实际问题。
8.下列说法不正确的是()A.当抽虑的溶液具有强酸性、强碱性和强氧化性时,会腐蚀滤纸,可用玻璃纤维代替滤纸或用玻璃沙漏斗代替布氏漏斗B.制备与水易反应的物质,如氯化铝、过氧化钠、五氯化磷等,在反应容器前、后都要有干燥装置隔离C.在层析实验中,由于毛细现象,当溶剂从点样一端向另一端展开时,样品就在流动相和固定相之间不断地被分配,从而使不同的物质加以分离D.在试管中将一定量的浓硝酸、浓硫酸和苯混合,用酒精灯直接加热几分钟,即可制得硝基苯出题意图:本题是实验基础题,引导学生重视实验化学,重视实验的操作。
9. 短周期元素X、Y、Z、W的原子序数依次增大,它们的原子最外层电子数为互不相等的奇数,且X、Y、W原子最外层电子数之和恰好等于Z元素的核电荷数,X与W的最高化合价之和为8,常见金属元素Z的一种核素的质量数为28,中子数比质子数多2。
下列说法中正确的是()A.用“百度”搜索知,Y、Z形成的化合物“室温下强度高,……。
导热性好,热膨胀系数小,是良好的耐热冲击材料。
”由此可推测该化合物属于离子晶体。
B.化合物YW3水解产物之一具有强氧化性,由此可知Y在该化合物中的化合价为+3。
C.由非金属元素组成的化合物YX5是一种是否存在尚待确证的化合物,假如存在,该物质与水反应必然生成气体X2,同时得到一种弱碱溶液。
D.因为Z的氧化物熔点很高,不适宜于电解,故工业上常用电解Z与W的化合物的方法制取单质Z。
出题意图:本题以元素推断为基础,综合考查原子结构,分子结构,元素化合物性质,制备方法等知识。
10. 最近科学家获得了一种稳定性好、抗氧化能力强的活性化合物A,其结构如图所示。
在研究其性能的过程中,发现结构片段X对化合物A的性能有重要作用。
为了研究X的结构,将化合物A在一定条件下水解只能得到B和C。
经元素分析和相对分子质量的测定,确定C的分子式为C7H6O3,C遇FeCl3水溶液显紫色,与NaHCO3溶液反应有CO2产生A B下列说法正确的是()A.化合物C中的官能团只有羧基B.化合物B能发生的反应类型:取代反应、加成反应、氧化反应C.1 mol化合物A最多能与6 mol溴发生加成反应D.化合物A分子式为C27H34O3出题意图:本题是一题有机题,综合考查了有机物分子式、官能团性质、有机反应类型和有机物的结构特点11. 据报道,以硼氢化合物NaBH4(B元素的化合价为+3价)和H2O2作原料的燃料电池,负极材料采用Pt/C,正极材料采用MnO2,可用作空军通信卫星电源,其工作原理如图所示。
下列说法正确的是()A.该电池的负极反应为BH4-+8OH--8e-===BO2-+6H2OB.电池放电时Na+从b极区移向a极区C.每消耗3 mol H2O2,转移的电子为3 molD.电极a采用MnO2,MnO2既作电极材料又有催化作用出题意图:燃料电池是高考热点,体现了化学与科技的结合,用化学基本原理来解释新兴科学的实际问题,重点考查了学生解决实际问题的能力。
12. 标准状况下,向100 mL H2S饱和溶液中通入SO2气体,所得溶液pH变化如图中曲线所示。
下列分析正确的是()A.原H2S溶液的物质的量浓度为0.05 mol·L-1B.氢硫酸的酸性比亚硫酸的酸性强C.b点水的电离程度比c点水的电离程度大D.a点对应溶液的导电性比d点强出题意图:本题结合考查有关电解质溶液与元素化合物的相关知识内容,并将其有机结合起来,强调了实用性以及认识、解决问题的综合性,体现了新课程的特色。
13. 某溶液可能含有Cl-、SO42-、CO32-、NH4+、Fe3+、Al3+和K+。
取该溶液100 mL,加入过量NaOH溶液,加热,得到0.02 mol气体,同时产生红褐色沉淀;过滤,洗涤,灼烧,得到1.6 g固体;向上述滤液中加足量BaCl2溶液,得到4.66 g不溶于盐酸的沉淀。
由此可知原溶液中()A.至少存在5种离子B.Cl-一定存在,且c(Cl-)≥0.4 mol•L-1C.SO42-、NH4+一定存在,Cl-可能不存在D.CO32-、Al3+一定不存在,K+可能存在出题意图:本题以实验探究的形式并结合每步的操作及现象,根据现象推断所含离子。
要求学生推断时要仔细分析每一步所发生的反应,重点考察学生思维的严密性。
二、非选择题(共58分)26. (13分)已知C、D、G、I为短周期元素形成的单质,D、G、I常温下为气态,且G 为黄绿色;形成D的元素原子的最外层电子数是次外层的3倍;B的焰色反应呈紫色(透过蓝色钴玻璃);K为红棕色粉末。
其转化关系如图。
催化剂I请回答:(2)写出C与K反应的化学方程式,该反应的反应物总能量(填“大于”或“小于”)生成物总能量(3)L是目前应用最广泛的金属,用碳棒作阳极,L作阴极,接通电源(短时间)电解E水溶液的化学方程式,电解后为使溶液与电解前完全相同,需向上述溶液中通入(4)J与H反应的离子方程式为,若在上述转化关系中每一步反应均为恰好反应,且不考虑C+K→A+L的变化时,为了最终得到J,则A、B的物质的量之比为命题意图:考查元素及其化合物的知识,融入电化学知识离子方程式及其计算27、(14分)高铁酸盐在能源、环保等方面有着广泛的用途。
高铁酸钾(K2FeO4)易溶于水,具有强氧化性,是一种新型水处理剂。
替代传统的净水剂及Cl2对淡水进行净化消毒是城市饮用水处理新技术。
工业上常用如下方法制备高铁酸钾:以铁丝网为阳极电解NaOH溶液,然后在阳极液中加入50%的KOH溶液,充分反应后,过滤、用异丙醇洗涤、干燥,即可制得。
(1)高铁酸钾具有强氧化性的原因是________________。
(2)用异丙醇代替水洗涤产品的好处是________________。
(3)高铁酸钾是一种理想的水处理剂,其处理水的原理为________,________。
(4)高铁电池是正在研制中的可充电干电池,下图为该电池和常用的高能碱性电池的放电曲线,由此可得出的高铁电池的优点有________、________。
(5)探究高铁酸钾的某种性质。
[实验1]将适量K2FeO4固体分别溶解于pH为4.74、7.00、11.50的水溶液中,配得FeO42-浓度为1.0 mmol·L-1(1 mmol·L-1=10-3mol·L-1)的试样,静置,考察不同初始pH的水溶液对K2FeO4某种性质的影响,结果见图1(注:800 min后,三种溶液中高铁酸钾的浓度不再改变)。
[实验2]将适量K2FeO4溶解于pH=4.74的水溶液中,配制成FeO42-浓度为1.0 mmol·L-1的试样,将试样分别置于20 ℃、30 ℃、40 ℃和60 ℃的恒温水浴中,考察不同温度对K2FeO4某种性质的影响,结果见图2。
则①实验1的目的是____________________;②实验2可得出的结论是____________________;③高铁酸钾在水中的反应为4FeO42-+10H2O≒4Fe(OH)3+8OH-+3O2↑。
由图1可知,800 min时,pH=11.50的溶液中高铁酸钾最终浓度比pH=4.74的溶液中高,主要原因是__________________。
命题意图:纵观近几年的高考化学试题,每年都有试题以图表方式呈现相关实验结果及化学信息。
图文转化的能力将成为学生适应高考的必备能力。
28.(15分)据报道,在一定条件下,由CO 2和H 2合成乙醇已成为现实,该合成对解决能源问题具有重大意义。
(1)由CO 2和H 2合成乙醇的化学方程式为:2CO 2(g)+6H 2(g)CH 3CH 2OH(g)+3H 2O(g)300o C 70MPa① 该反应的化学①平衡常数的表达式为K= 如果只是压强增大,则该反应的化学平衡常数K 将 (填“增大”或“减小”或“不变”) ②从上图可知,该平衡正向的△H 0(填“>”或“<”或“=”) (2)对于该化学平衡,为了提高H 2的转化率,可采取的措施有A .加压B .升温C .加催化剂D .增加CO 2的浓度(3)已知25o C 、101 kPa 条件下,1 g 乙醇燃烧生成CO 2和液态水时释放出a kJ 热量,请写出该条件下乙醇燃烧热的热化学反应方程式(4)现有甲装置为原电池(a 电极通氧气,b 电极通乙醇),乙装置为电解池① b 电极上发生的电极反应式②若甲中有0.01mol CH 3CH 2OH 参加反应,则乙装置中生成的气体在标准状况下的体积共为 L命题意图:考查电化学和热化学知识。
在理解所学各部分化学知识的本质区别与内在联系的基础上,运用所掌握的知识进行必要的分析、类推或计算,解释、论证一些具体化学问题。
29. (16分)已知0.1mol有机物A的质量是12g,在足量的氧气中充分燃烧后生成35.2g CO2和7.2g H2O;A可以发生银镜反应,其苯环上的一卤代物有三种。
⑴ A的结构简式为______________________。
现有如下转化关系:其中D能使溴的四氯化碳溶液褪色,F继续被氧化生成G,G的相对分子质量为90。
⑵C可能具有的化学性质有______________(填序号)①能与H2发生加成反应②能在碱性溶液中发生水解反应③能与甲酸发生酯化反应④能与Ag(NH3) 2OH溶液发生银镜反应⑶写出下列反应的化学方程式(有机物用结构简式表示),并指出其反应类型①C转化为D的反应___________________________;反应类型:反应;②一定条件下,D生成高分子化合物的反应_______________________;反应类型:反应。