个人时间管理思维导图怎样画
- 格式:docx
- 大小:268.66 KB
- 文档页数:6
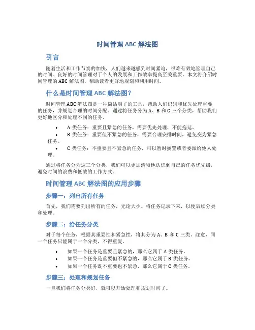
时间管理ABC解法图引言随着生活和工作节奏的加快,人们越来越感到时间紧迫,很难有效地管理自己的时间。
良好的时间管理对于个人的发展和工作效率提高至关重要。
本文将介绍时间管理的ABC解法图,帮助读者更好地规划和利用时间。
什么是时间管理ABC解法图?时间管理ABC解法图是一种简洁明了的工具,帮助人们识别和优先处理重要的任务,并规划合理的时间分配。
通过将任务分为A、B和C三个分类,帮助我们更好地区分和处理不同的任务。
•A类任务:重要且紧急的任务,需要优先处理,不能拖延。
•B类任务:重要但不紧急的任务,需要合理安排时间,避免变为紧急任务。
•C类任务:不重要且不紧急的任务,可以暂时搁置或者委派给他人处理。
通过将任务分为这三个分类,我们可以更加清晰地认识到自己的任务优先级,避免时间的浪费和低效的工作方式。
时间管理ABC解法图的应用步骤步骤一:列出所有任务首先,我们需要列出所有的任务,无论大小。
将任务记录下来,以便后续分类和处理。
步骤二:给任务分类对于每个任务,根据其重要性和紧急性,将其分为A、B和C三类。
注意,同一个任务只能属于一个分类,不得重复。
•如果一个任务是重要且紧急的,那么它属于A类任务。
•如果一个任务是重要但不紧急的,那么它属于B类任务。
•如果一个任务既不重要也不紧急,那么它属于C类任务。
步骤三:处理和规划任务一旦我们将任务分类好,就可以开始处理和规划时间了。
•A类任务:这些任务是最紧急且重要的,需要立即处理。
将A类任务排在日程表的首位,并确保给予足够的时间和精力来完成它们。
•B类任务:这些任务是重要但不紧急的,需要合理安排时间。
根据任务的紧急程度和重要程度,逐一规划它们在日程表中的位置。
•C类任务:这些任务是不重要且不紧急的,可以暂时搁置或者委派给他人处理。
将它们放在日程表的最后,并确保不会消耗过多的时间和精力。
步骤四:执行和评估按照规划好的时间表,执行任务并完成它们。
在执行过程中,不断评估任务的进展和工作效果。
谋定后动——思维导图辅助个人时间管理思维导图只是一个可视化工具,具体实施时还是要依靠具体的思维工具 (在这里表现为时间管理方法).下面我们就来介绍这些时间管理方法,并用思维导图帮助实现.四大时间管理方法根据不同的需要,我们可以选择不同的时间管理方法,比较常用的时间管理方法有备忘录法、计划法、四象限法和二八原理法.备忘录法好记性不如烂笔头,备忘录是最简单也最常用的时间管理方法。
备忘录法人人可用,以一位普通的老师为例,每周的什么时间要上课,什么时间要开会,什么时间要参加重要的活动……如何不耽误或遗忘这些活动呢?最有效的方法就是使用备忘录.纸质的日历、手机日历、Outlook软件等都是非常好的备忘录工具.当然,用思维导图做备忘录也是不错的主意,根据不同的情况还可以制作年度备忘录(一年中重要的大事)、月备忘录和周备忘录.用思维导图制作的备忘录能更清晰地展现事件和事件之间的关系。
计划法备忘录适用于管理时间相对固定、事务比较少的情况.当事务逐渐多起来并且时间具有一定的灵活性时,备忘录就不再适用了。
此时,你就需要对事务进行整体的规划,对时间进行合理的安排。
此时我们就用到第二种时间管理方法——计划法.比如在每个星期开始前,提前想一想这一周都需要做一些什么事,这些事都分别安排在什么时间做.如果说备忘录法是被动的时间管理的话,那么计划法就是一种主动的时间管理方法。
运用思维导图做计划具有较大的优势:一是整体感强;二是调整起来非常方便。
图1是一个思维导图做计划的示例。
图1 思维导图做计划示例四象限法在事务总量进一步增加以后,你会发现要把每件事情都安排到时间表上越来越困难,这时就需要思考应该优先做什么,以及在时间不够的情况下应该舍弃哪些事务。
四象限法就是一种有效应对大量事务的思考方法.四象限法将我们要做的工作按照它的紧急程度和重要程度划分成4种类型,用二维坐标系来定位,正好位于4个不同的象限(见图2)重要性图2 时间管理的四象限法第一象限是重要紧急型任务,这类任务包括紧急会议、临近的考试等。
小学生时间管理(思维导图)五年级的果宝老师很用心,让孩子用思维导图做时间管理,画作息时间。
非常可贵的是,大家都是行动派,都把思维导图用起来了,太好了!!说实话,小学生的作品非常精彩,太有创意了,让我大开眼界。
一起来看看他们的作品吧:常规类型这几幅,都是常规的思维导图类型,中间是主题,向四周散开。
整体布局还是比较平衡的,有很多的图形图像,线条也不错,颜色都很丰富热烈。
有些小朋友,是画一天的安排,有些是一周的安排,都很棒。
最让我惊喜的,是他们的布局和造型,他们完全没有思想观念上的束缚,怎么喜欢怎么来,特别赞!思维导图,我们一般建议画成发散性的,从中间向四周发散。
大部分同学是这样的,但是也有很多不是这样的精彩作品,有列表的、有折线型的、有龙、有挖掘机、有蜂巢、有蘑菇、有五角星、有闹钟。
太精彩了,特别好!列表1这是一个典型的简单列表,很漂亮,也是我们比较常用的线性列表。
这是周末安排,感觉这个小朋友有点拼,周末了,可以放松一下,疯玩一把的。
列表2这个也是很常用的列表,跟课表类似。
列表3这个列表,有点猛。
这个小朋友一定很认真,非常严谨,追求完美。
列表4这个列表,是一个流程图了,项目管理中经常用。
小朋友能画出这样的图,特别赞!而且,他的图形布局,显然是有规律的,可见很用心。
他还会干点家务,非常赞!电路图造型这个小朋友,好像不喜欢曲线,都是直线,整体造型像电路图一样。
他注意到了每个分支都用不同的颜色,很不错。
神龙造型神龙造型,是不是太酷了?!挖掘机造型挖掘机造型,想象力完全没有限制,太厉害了我们大人,谁能把时间表放在挖掘机上呀,厉害。
九宫格造型这个类似于九宫格造型,信息量非常大,也让人眼前一亮。
让我想起了九宫格日记:九宫格日记所谓九宫格日记,就是把日记写在9个方格内。
其中,中间的那个方格用来记录日期、天气或心情,另8个填写文字。
这些文字分别为“今天开心的事”、“为别人做的事”、“比起昨天的进步”、“心情/感悟/灵感”、“计划/工作/备忘”、“关注/八卦/新闻”、“健康/饮食/体重”和“梦境”。
年度计划思维导图实战练习练习一应用思维导图制作年度校本研修进度安排计划请使用思维导图制作一个年度校本研修进度时间安排计划。
第一步,了解思维导图的基本概念、特征与结构、理论与方法、主要应用领域。
通过各种方式,比如上网学习,查找学习材料,了解思维导图的基本概念、基本知识以及绘制方法,等等。
第二步,通过网络,下载的思维导图工具软件(MindManger或Camptool),进行安装之后,熟悉思维导图应用环境和基本使用命令。
第三步,用思维导图做一个年度校本研修进度时间安排计划。
思维导图工具软件有很多种,像MindManger、camptool,使用哪一个工具软件都可以,如果采用多种思维导图工具软件制作“校本研修进度时间安排计划”,请教师进行对比分析,思考他们之间的异同点。
请将练习结果填入表2-24。
表2-24 练习结果_年度计划思维导图。
练习二发散思维的训练请选择多种可视化工具(概念图/思维导图)进行教学设计、问题研讨、时间管理、校本研修计划等内容的设计,比较两种可视化工具的优势和不足,思考如何根据实际需要,选择恰当工具进行研讨、学习。
将比较结果填入表2-25中。
主题如下:(1)选择一篇教学案例,进行集体研讨;(2)利用一种工具进行新技术的学习,思考哪种工具更适合;(3)使用一种交流工具与学生进行沟通、教学答疑;(4)根据个人专业发展需求,利用概念图或思维导图完成个人发展计划的制订,如图2-68所示。
图2-68 个人发展计划概念图表2-25 练习结果练习三创新应用概念图与思维导图工具1. 校本研修“个人计划”设计方案请通过上网收集、处理,对比运用概念图、思维导图工具,对两个可视化的工具软件进行综合分析与评价,将结果填入表2-26中,并结合个人发展需求,设计一份“十二五个人发展计划”的研究方案,并阐述选择此项工具的理由。
_年度计划思维导图。
表2-26概念图、思维导图比较表2. 校本读书笔记设计请运用概念图、思维导图工具做一份“校本读书笔记的设计”,并阐述选用两种方法的异同点,哪一种更适合做读书笔记?理由是什么?将设计结果填入表2-27。
15个高效法则,告别无效忙碌思考:为什么普通人总觉得没时间,而顶级精英看上去都从容不迫?企业管理者和知识工作者的现状顶级精英们看上去从容不迫六大原则帮助改变时间观念时间管理的一个误区以为需要一个清单事实上最重要的是转变心态原则1:使用“数字1440”把很多精力放在了金钱上并没有好好把握时间解决办法:使用“数字1440的力量”时间独特性:真正人人平等原则2:要事优先要领:找到确切可量化的“第一目标”明确目标后,如何才能高效实现?作者给出的建议是——利用早晨最高效的两小时。
放在自己的计划之内,并且尽早将其提上日程。
原则3:事情是永远做不完的接受“事情是永远做不完的”这一现实。
安迪·格罗夫在他《给经理人的第一课》一书中透露了这一终极秘诀:需要掌握放弃一些事情的方法。
不要为了完成清单上条目而无止境地消耗自己的时间。
考虑紧急重要的事情为每件事安排好时间够了就停下,不会永无止境。
原则4:二八定律时间管理领域“帕累托法则”:80%的成功源自20%的行动四步法践行该底层思维模型:1.寻找捷径;2.把最重要的事情做到极致,其他的差不多就可以了,或者直接就不做;3.发展自己的技能,使自己在几个目标领域出类拔萃,不要试图掌握一切;4.通过确定对自己来说最重要的那20%的目标和工作来减少工作量,减轻压力,提升幸福感。
原则5:思考“三个问题”原则:列出清单追问自己,把时间花在能够充分利用你的专长、充分发挥热情的事情上。
节省时间,提高效率的三个追问:1.是否可放弃:“这个任务对我或对公司来说有多重要?如果我完全不做会怎样?”2.是否可分派:“我是做这项工作的唯一人选吗?公司内外哪些人可以完成这项工作?”3.是否可重新设计:“这个结果怎样才能更快实现?如果我只有一半时间,这项工作怎么完成呢?”原则6:学会说“不”要事优先,你需要拒绝所有不支持你实现近期目标的事情。
做任何事情都会有代价,每一个“Yes”意味着要对另一件事说“No”。
学习计划思维导图模板100张学习计划是指为了达成特定目标而进行学术上或者职业发展的一种安排和计划。
通过制定并严格执行学习计划,能够帮助个人提高学习效率和学术成绩,同时也能够提升自我管理能力和时间管理能力。
下面是一个学习计划的思维导图模板,帮助你更好地规划自己的学习。
一、学习目标(明确目标,根据实际情况制定具体目标)1. 主要目标:(例如:提高专业知识水平、学习外语、提高技能等)2. 具体目标:(例:每学期成绩排名前10%、通过外语考试、掌握软件技能等)二、时间规划(根据学习目标合理安排学习时间)1. 每日学习时间分配- 早晨:学习1小时英语- 白天:学习3小时专业课- 晚上:学习1小时软件技能2. 每周学习时间分配- 周一至周五:每天学习5小时- 周末:每天学习8小时三、学习内容(具体内容根据学习目标而定)1. 专业课程学习- 按照教学计划和课程安排进行学习- 定期参加课程考试和学习任务2. 外语学习- 每天背单词和语法- 每周阅读和写作练习3. 技能提升- 选择1-2项自己感兴趣的技能进行学习和实践四、学习方法(合理选择学习方法,提高学习效率)1. 记忆方法:- 制定记忆计划,采用多种记忆技巧2. 阅读方法:- 阅读前先了解大意,再深入理解细节- 在阅读过程中做笔记,方便复习和总结3. 写作方法:- 提前做好写作计划和大纲- 多练习,定期参加写作比赛等活动五、复习计划(制定合理的复习计划,巩固学习成果)1. 每日复习- 将当日学习的重点内容进行归纳和整理2. 每周复习- 每周对之前学习的知识点进行复习和总结- 定期进行测试和模拟考试3. 每月复习- 每月对整个月的学习内容进行复习和梳理- 发现并填补学习中的空白和不足六、目标检查(定期检查和评估学习进度)1. 每周目标检查- 对过去一周的学习成果进行总结和评估- 发现并解决学习中的问题和困难2. 每月目标检查- 对之前一个月的学习目标进行检查和评估- 对下一个月的学习目标进行调整和补充七、奖惩制度(制定奖惩机制,激励自己)1. 奖励:- 达到学习目标,可以奖励自己适当的物质和精神奖励,例如:购物、旅行、放松、参加活动等2. 惩罚:- 若未达到学习目标,可以采取适当的惩罚措施,例如:取消某个娱乐活动、赔偿自己等以上是一个学习计划的思维导图模板,希望能够帮助大家更好地规划自己的学习计划。
时间管理任务顺序图解时间管理是每个人都需要掌握的重要技能之一。
合理安排时间可以提高工作效率,减少压力,并帮助我们实现个人目标。
在实践中,使用任务顺序图可以帮助我们更好地理解和规划时间管理。
什么是任务顺序图?任务顺序图是一种表示任务执行顺序的图形工具。
它以直观的方式展示任务之间的关系和依赖性,在时间管理中非常有用。
通过使用任务顺序图,我们可以更好地理解任务之间的优先级,合理安排时间,提高效率。
绘制任务顺序图的步骤下面是绘制任务顺序图的一般步骤:1.确定任务:首先,我们需要明确我们的任务是什么。
任务可以是职业性的,也可以是个人生活中的事项。
例如,完成报告、完成家庭作业等。
2.列出任务:在纸上或电子设备上列出所有需要完成的任务。
确保任务的描述简明扼要。
3.标记任务之间的关系:根据任务之间的关系(如依赖性、优先级等),使用箭头或直线在任务之间划线。
箭头指向下一个任务的开始。
4.整理任务:根据任务的优先级和截止日期,重新排列任务的顺序。
将紧急且重要的任务放在顺序图的顶部。
5.完善任务顺序图:根据需要,添加其他细节和说明,使任务顺序图更加清晰易懂。
任务顺序图的好处绘制任务顺序图的好处如下:•清晰的视觉效果:任务顺序图以图形方式展示任务之间的关系,使人容易理解和记忆。
•任务优先级的明确性:通过标记不同任务之间的关系,我们可以清楚地了解任务的执行顺序和优先级。
•时间管理的帮助:任务顺序图帮助我们合理安排时间,并确保按照正确的顺序完成任务。
•工作流程的改进:通过绘制任务顺序图,我们可以发现并优化工作流程中的瓶颈和延迟。
实例下面是一个简单的任务顺序图示例:完成工作报告 -> 提交报告 -> 确认报告是否通过 -> 发送邮件通知在这个示例中,完成工作报告是第一个任务,它必须先完成。
完成后,报告将被提交,并等待确认。
一旦报告通过确认,就会发送一封邮件通知。
总结时间管理对于每个人来说都是至关重要的。
通过使用任务顺序图,我们可以更好地理解和规划我们的任务。
个人时间管理计划表
目标设定
1. 确定主要目标:在每天合理规划时间的基础上,提高工作效率和时间利用率。
2. 定义具体目标:每天完成工作任务,包括项目交付、会议安排和个人研究等。
时间分配
工作时间
- 早上 9:00 - 12:00:
- 安排最重要且需要高度专注的任务。
- 避免在此期间进行会议或其他干扰。
- 下午 14:00 - 17:00:
- 处理较为轻松的任务和会议。
- 确保充分休息和恢复体力。
- 晚上 19:00 - 21:00:
- 安排工作总结和日程规划,为第二天的工作做准备。
个人时间
- 早上 6:00 - 7:00:
- 进行锻炼和身体保健活动。
- 下午 12:00 - 13:00:
- 进行午餐和休息。
- 晚上 21:00 - 22:00:
- 分配给个人爱好和放松时间。
时间管理策略
1. 设置优先级:对任务进行评估,确定优先级并按重要性进行排序。
2. 打破任务:将大任务分解成小任务,逐步完成。
3. 时间块分配:根据性质和复杂度,合理安排时间块,确保每个任务都有明确的开始和结束时间。
4. 集中注意力:在工作时间内避免与他人交流,关闭社交媒体通知和手机,以提高专注度。
5. 休息和放松:合理分配休息和放松时间,以保持工作效率和精力。
总结
通过合理规划和管理时间,我们可以更好地掌控工作和个人生活。
个人时间管理计划表可以帮助我们合理安排工作时间,提高效率,并保证个人时间的充分利用。
要时刻注意目标设定和时间分配的灵活性,以适应工作和个人需求的变化。
个人时间管理思维导图怎样画
————————————————————————————————作者:————————————————————————————————日期:
在工作个生活中我们总有很多事情会感到非常凌乱总是让人应接不暇,那面对这样的事情我们可以选择绘制一个思维导图对其进行整理,下面小编告诉大家利用迅捷画图绘制时间管理思维导图的操作方法介绍,希望可以帮帮助到大家。
绘制工具:迅捷画图
绘制方法:
1.绘制思维导图借助工具辅助进行会很方便,打开迅捷画图在线网站,进入网站中,在首页点击进入迅捷画图会跳转到新建文件页面中,选择思维导图进行新建使用就可以。
2.新建思维导图之后就会进入在线编辑思维导图页面中,在面板中会有中心主题以及工具栏。
在绘制时都是可以使用的。
3.对思维导图的框架进行搭建就是围绕中心主题进行展开,右键
点击中心主题或者是在左上角插入同级主题。
就可以添加节点,节点的多少根据中心主题的内容进行搭建。
4.框架搭建好之后就是对内容进行填充,双击节点可以实现,并且在外观栏目里面可以对文本样式以及大小进行设置使用。
5.在外观栏目中还可以对思维导图的整体框架结构,思维导图的框架颜色进行设置使用,操作很方便。
6.绘制成功的思维导图可以进行在线使用,也可以选择导出进行存储使用,在面板的右上方可以进行选择使用。
上述就是分享的从绘制思维导图的第一步到最后一步的操作方法介绍,希望上面的操作方法可以帮助到大家。
思维导图之高效工作高效工作的思维导图导图主题:高效工作主要分支:1. 时间管理2. 目标设置3. 分配任务4. 提高专注力5. 自我激励6. 消除工作中的干扰7. 高效沟通8. 团队协作9. 学习和发展10. 保持工作与生活的平衡时间管理:- 制定明确的计划和日程表- 设置优先级并确保按照优先级进行工作- 避免过度承诺和过度工作目标设置:- 设置明确的长期和短期目标- 分解目标为可行的任务- 设定具体的时间表和里程碑任务分配:- 理解团队成员的能力和兴趣,并根据其进行任务分配- 确定每个人的责任和目标- 提供清晰的指导和资源支持提高专注力:- 制定工作环境,减少干扰- 使用时间块和番茄钟等技术来提高专注力- 学习集中注意力的技巧,如冥想和深呼吸自我激励:- 设置奖励和惩罚机制- 与自己签订契约,约定完成任务的时间和方式- 寻找自我激励的方法,如设定挑战和目标消除工作中的干扰:- 关闭社交媒体和电子邮件的通知- 设置工作时间,并告知他人不要打扰- 清理工作空间,保持整洁高效沟通:- 学会倾听和有效沟通的技巧- 提供清晰和具体的信息- 避免过度沟通,避免重复工作团队协作:- 建立良好的团队文化,鼓励合作和分享- 分配任务和角色,确保每个人有明确的职责- 提供支持和反馈,及时解决问题和冲突学习和发展:- 持续学习新的技能和知识- 参加培训课程和研讨会- 寻找导师和 mentoree,获得指导和反馈保持工作与生活的平衡:- 设置工作时间和休息时间的界限- 寻找放松和娱乐的方式- 拥抱健康的生活方式,包括锻炼和充足的睡眠思维导图描述了高效工作的各个方面,包括时间管理,目标设置,任务分配,提高专注力,自我激励等。
通过合理管理时间,制定明确目标,分配任务并提高专注力,可以更高效地完成工作。
此外,消除干扰,进行高效沟通,促进团队协作,学习和发展,以及保持工作和生活的平衡也是高效工作的重要因素。
通过应用这些思维导图中的方法,我们可以提高工作的效率和质量。
时间管理大饼图引言时间是我们生命中最宝贵的资源之一,也是我们每个人都拥有的公平资源。
然而,很多人常常感觉时间紧迫,无法充分利用自己的时间。
为了更好地管理时间,我们可以运用时间管理大饼图这个工具来帮助我们清晰地了解怎样高效地利用时间。
本文将详细介绍时间管理大饼图的概念、步骤和应用。
时间管理大饼图是什么时间管理大饼图实际上是一种可视化工具,用于帮助我们更好地理解和规划自己的时间。
大饼图分为不同的区域,每个区域代表了我们在日常生活中的不同活动,例如工作、休息、娱乐等。
通过绘制时间管理大饼图,我们可以直观地看到自己在每个区域中所花费的时间比例,从而更好地了解自己的时间安排是否合理。
绘制时间管理大饼图的步骤要绘制时间管理大饼图,我们可以按照以下步骤进行操作:1.记录时间数据:首先,我们需要记录下自己一周中每个活动所花费的时间。
可以利用日程表、手机应用或者其他方式来记录自己每天的时间安排。
2.整理数据:在记录了一周的时间数据后,我们需要将数据整理起来。
将每个活动的时间总和计算出来,并计算出每个活动所占的时间比例。
3.准备绘制工具:如果你习惯使用电脑绘图,可以使用可视化工具(如Excel、Google Spreadsheets等)来绘制大饼图。
如果你喜欢手工绘图,可以准备一张空白的纸和绘图工具。
4.绘制大饼图:根据整理后的数据,在绘图工具上绘制相应的大饼图。
每个活动所占的时间比例,可以用不同的颜色来表示。
如何解读时间管理大饼图一旦绘制出时间管理大饼图,我们就可以根据图表来解读和分析自己的时间安排。
以下是一些解读时间管理大饼图的方法:•主要活动占比:观察图表中每个区域的大小比例,可以得知哪些活动占据了大部分的时间。
如果发现某个区域特别大,说明这项活动占据了太多的时间,可能需要进行调整。
•平衡工作和休息:通过比较工作和休息所占的比例,可以判断自己是否平衡了工作和休息。
如果工作时间过长,休息时间过短,可能需要重新平衡,以充电提高工作效率。
在工作个生活中我们总有很多事情会感到非常凌乱总是让人应接不暇,那面对这样的事情我们可以选择绘制一个思维导图对其进行整理,下面小编告诉大家利用迅捷画图绘制时间管理思维导图的操作方法介绍,希望可以帮帮助到大家。
绘制工具:迅捷画图
绘制方法:
1.绘制思维导图借助工具辅助进行会很方便,打开迅捷画图在线网站,进入网站中,在首页点击进入迅捷画图会跳转到新建文件页面中,选择思维导图进行新建使用就可以。
2.新建思维导图之后就会进入在线编辑思维导图页面中,在面板中会有中心主题以及工具栏。
在绘制时都是可以使用的。
3.对思维导图的框架进行搭建就是围绕中心主题进行展开,右键
点击中心主题或者是在左上角插入同级主题。
就可以添加节点,节点的多少根据中心主题的内容进行搭建。
4.框架搭建好之后就是对内容进行填充,双击节点可以实现,并且在外观栏目里面可以对文本样式以及大小进行设置使用。
5.在外观栏目中还可以对思维导图的整体框架结构,思维导图的框架颜色进行设置使用,操作很方便。
6.绘制成功的思维导图可以进行在线使用,也可以选择导出进行存储使用,在面板的右上方可以进行选择使用。
上述就是分享的从绘制思维导图的第一步到最后一步的操作方法介绍,希望上面的操作方法可以帮助到大家。