《公文写作与处理》常用公文的写作要点复习
- 格式:doc
- 大小:24.00 KB
- 文档页数:15
公文写作与处理复习要点每年必考内容如下:公文的含义:公文即公务文书,是国家机关及其它社会组织在行使职权和实施经管的过程中形成的具有法定效力与规范体式的文书,是进行公务活动的重要工具。
可以从以下四个方面来理解:1,公文形成的主体是国家机关及其它社会组织2,公文形成的条件是行使职权和实施经管3,公文是具有法定效力和规范体式的文书4,公文是进行公务活动的重要工具公文写作的含义:是批公文的起草与修改,是撰写者代机关立言,体现机关领导意图和愿望的写作活动。
公文的特点?1,公文有法定的作者2,公文有法定的权威3,公文有特定的效用4,公文有规范的体式5,公文有特定的处理程序公文的作用?1,领导与指导的作用2,行为规范的作用3,传递信息的作用4,公务联系的作用5,凭据记载的作用公文的分类1,从公文的来源划分A.对外文件B.收来文件C.内部文件2,从行文关系上来划分A.上行文(报告,请求)B.下行文(指示,决定,意见,通知,批复)C.平行文(函)3,从秘密程度和阅读范围来划分A.秘密文件B.普通文件C.公布文件4,从公文制发机关的性质来划分A.法律,法规文件B.党的文件C.行政文件5,从公文内容的性质与作用划分A.指挥性公文(命令,指示,决定,意见,批复和政策怕通知)B.规范性公文(条例,规定,办法,细则,章程,规则)C.报请性公文(报告,请示)D.知照性公文(公报,公告,知照性通知,通报,函)E.记录性公文(会议记录,电话记录,记议纪要,大事记,值班日志)公文的写作要求?1,保证公文内容在政治上的正确性2,要实事求是,在业务上符合客观律3,在文字表述上准确,鲜明,生动,符合语法与逻辑4,公文起草要符合统一规定的体式与程序5,要注意选用书写的载体材料与字迹材料公文体式的含义?公文的体式是指公文的文体,构成要素及其在格式上的安排公文的构成要素?一份完整的公文是由一些规定的工程构成,如发文机关标识,发文字号,公文标题,主送机关,正文,印章,成文时间,主题词等公文的文面格式:公文的文面格式即公文的规格式样,是指公文的各个要素在公文方面上标识的位置各书写的样式公文的稿本?是指公文的文稿和文本,同一内容和形式的公文,在撰写印刷过程中,以及根据使用时的不同的需要,又往往形成不同的文稿和文本。
公文写作和处理的复习要点公文写作和处理的复习要点公文写作,是指公务文书的写作,是文件的拟稿工作,它是机关制发文件的第一个工作环节。
下面是小编为你带来的公文写作和处理的复习要点,欢迎阅读。
一、根据要求撰写公文或修改公文。
作文分数约是这部分分数的一半左右,尤其要重视请示、通知、通报等公文的具体要求。
写作时要避免出现下面的错误:1、标题部分:标题是由发文机关、事由、文种组成。
有的标题不全;有的文种不对;有的批转性公文不是法规条文仍用《》。
2、主送机关:有的是多头主送;有的是请示平级;有的是直接送领导人。
3、正文:有的是一文多事;有的正文引用发文不规范;有的正文数字该用阿拉伯数字,却用汉字;有的是用词不当。
4、结尾:有的结尾不合作者本意;有的是不合公文格式要求。
5、标题上的发文机关与签署的发文机关不对应。
6、请示未获批准抄送下级。
7、该标明附件却未标出。
8、签署日期混用汉字与阿拉伯数字,或直接用阿拉伯数字。
二、《公文写作及处理》的知识点1、公文纸一般采用什么型号?印章的正确位置?2、办理公文综述包括拟办、批办、承办、查办,对吗?3、会商就是开会协商公文的制发吗?4、需要清退的公文有哪些?5、公文的特点,公文根据行文方向可分几类?6、国务院与省级人民政府可运用条例这一文种吗?7、文摘与综述可适当作些评述吗?8、合理的文件传阅路线形式是什么?9、函、简报是否属于正式公文?10、签发分为哪几种?11、公文的处理时限特急件:随到随办。
急件:一天内处理完毕。
普通件:三天内处理完毕。
超过处理时限的文件,由秘书室催办。
各级审核人员及会签人员均无原则在公文签呈上签名三、作文:除公文写作外,还有一个大作文,在150分的试卷中占40——60分。
一般都是给材料作文,根据所给材料写一篇议论文。
也有一种倾向认为作文应该写诸如摘要、综述等一类公文,这种观点也值得重视。
,并标示日期,以明确责。
公文写作与处理复习资料第一章 公 文第一节 公文概述一、 ★什么是公文:即公务文书,是国家机关及其他社会组织在行使职权和实施管理过程中形成的具有法定效力和规范体式的文书,是进行公务活动的重要工具。
其含义:1)公文形成的主体是国家机关及其他社会组织2)公文形成的条是行使职权和实施管理3)公文是具有法定效力和规范体式的文书4)公文是进行公务活动的重要工具二、 公文的产生与发展1、公文,或称文书、文件,是一种社会现象,是人类社会实践活动的产物。
公文是随着阶级、国家、文字的产生而产生的,随着生产与管理活动的发展而不断发展的。
2、公文的发展阶段:① 恩格斯把文字应用文献记录,即文书工作的出现当作人类文明的重要标志②原始社会:结绳记事;商代后期:甲骨文书—是我国迄今发现的最早的文书档案;西周:设立了专门管理文书的机构与起草文书的官吏;《尚书》是我国最早的一部政治文件汇编本;秦汉时期,是我国封建社会文书工作的确立时期, 秦代出现的“书”、“奏”,是我国最早的上行文;汉代及稍后,又出现了章、表、疏、议、启等上行文,官府之间移书、关、刺、咨等平行文,另令、谕、制、教等下行文;1912年元月,临时政府规定公文分为:令、咨、呈、示、状五种。
③汉代以前,我国文书的载体材料一般为:金石、青铜、竹木、谦帛等 直至 东晋末年,太尉恒玄下令公文统一用纸。
三、文书、文件和公文1、文书:可以作为所有文件材料总称,既可指公务文书,也可以指私人文书,是一个整体概念。
—最早出现于西汉。
2、文件:—出现于清末。
广义上说:它同文书一样,既可指公务文件,也可指私人文件,有时也可以指文件材料的总称。
狭义上说:文主要是指机关、组织制成和发布的具有固定格式和文件版头的正式行文。
3、公文:是指各机单位为了办理公务而形成的文件材料。
—出现于东汉末年和三国时期。
4、在机关中三者都是指国家机关及其他社会组织在工作活动中形成和处理的收来文件、发出文件以及机关内部所使用的文件 材料,即公务文书。
公文写作与处理知识点汇总公文写作与处理知识点汇总一、公文的定义和特点公文是指国家机关、国家机关授权的机关办理公务时使用的、为规范组织协调行政工作流程和保障公共利益而制作、印发和使用的文书。
公文具有以下特点:1. 遵循规定的结构和格式,采用国家行政法规定的文字、格式、起止形式等;2. 内容准确、简明扼要,没有太多的修辞和感情色彩;3. 具有法定效力,具有向公众传递命令、通知或决策的功能。
二、公文的分类和撰写要点公文通常可以分为命令性公文、报告性公文、通知性公文、请示性公文和审批性公文等。
1. 命令性公文:包括指示、命令、决定等,通常用于下达具有操作性和执行性的任务。
2. 报告性公文:包括工作报告、年度报告等,通常用于向领导层汇报工作进展和成果。
3. 通知性公文:包括通知、通告等,通常用于传达行政管理信息、规章制度等。
4. 请示性公文:包括函、电、报告等,通常用于向上级领导请示决策或汇报情况。
5. 审批性公文:包括批复、回复、答复等,通常用于处理请示、呈报事项,作出决策。
公文的撰写要点包括:1. 审题准确:明确公文的类型和目的,确保文体和内容的准确性;2. 结构清晰:包括正文、附件、签发、印发等部分,各部分内容要明确、层次清晰;3. 语言简明:使用简单、明了的语言表达,避免使用过于复杂的词汇和句式,减少歧义和误解;4. 逻辑严密:公文应有明确的逻辑关系,结构合理,遵循先因后果、由上至下、由一般到特殊的逻辑顺序;5. 条理清晰:强调公文内容之间的联系和层次,使读者易于理解,不出现信息遗漏或重复;6. 签发审批:公文在最终授权签发前需经过层层审批,确保内容准确、符合规定。
三、公文的用语技巧1. 公文要遵循规定用语,使用符合规范的词汇和表达方式;2. 尽量使用准确、具体的词汇,避免使用模糊、含糊不清的词语,减少歧义和误解;3. 使用简明扼要的句子,避免句子过长,以免造成理解困难;4. 使用行文简练的修辞方式,减少修辞和感情色彩的使用,保持公文的客观性和严肃性;5. 注意语气的把握,根据需要使用平稳、严肃、得体的语气表达;6. 使用恰当的文责和时态,根据具体情况使用一般现在时、现在完成时、过去时等。
公文写作与处理知识1公文的主题是公文制发者所要表达的意图。
2公文的内容必须充分体现出有关政策法规的基本精神。
3国务院各部委承受北京市人民政府主送的公文后于上行文。
4公文的作者是指制发文件的机关。
5公文的作者以公文机关的名义或其代表人的名义才可以制发。
6.公文在传达制发机关决策与意图,体现制发机关的意志与权力方面的重要特征是权威性。
7.公文在执行上的重要要求是强制性。
8.指示不具有作者广泛,不限制发权限的特点它主要特点是:内容广泛,具有普发性质; 具有较强的时效性,强调及时快捷 ;具有强制约束作用。
9.撰写交流信息的通知,一般要求不必予以评论,也无需闻发意义和目的。
10.《国务院关干部分地区违反国家购销政策的通报》符合通报的撰写要求11.下行文是用于答复下级机关请示事项。
12.《关于查禁赌博的通告》显然应具备较强的时效性。
13.处置办毕公文是依据一定标准对已办华的文件的归宿作出安排。
14在公文处理活动中,各级各类工作人员应接受集中统一的领导指导。
15.分办的实质是为文件确定运转方向。
16.合理安排正文的结构,使层次清楚,条分缕析,言之有序,是为了突出主题。
17.公文与文学作品不同,它要求文件内容必须实事求是。
18.根据公文作用的活动领域,公文可分为通用公文、专用公文。
19.公文应在左侧装订。
20.公文的主体部分称为正文。
21.根据内容涉及国家秘密的程度,含有重要的国家秘密,泄露会使国家的安全和利益遭受严重损害的文件属于机密文件。
22.国家民政部与各省、直辖市、自治区民政厅、局之间属于业务指导关系.23.公文中兼用的基本表达方式是议论、叙述、说明。
24.公文的标题一般由哪些要项组成发文机关名称、内容、文种。
25.公文版头的作用是标明公文制发机关。
26. 决定是领导指导性公文应当具有稳定性,不能轻易更改。
27. 通知的标题可简写为《任免通知》28. 迁移,更改电话号码等不可以可使用通告29.批复具有法定的权威性与执行性,被动性、针对性的特点30. “接受请示的机关应对请示事项表明是否批准的态度或予以明确的指示”这句话。
公文写作及处理知识点总结一、公文写作知识点总结公文写作是一项重要的行政工作,准确、规范的写作能力直接影响到政府部门的工作效率和形象。
以下是一些公文写作及处理知识点总结:1. 内容要点的确定在写公文之前,要认真总结、梳理工作材料,确定公文的内容要点。
要点内容要直观清晰、条理分明,并按照逻辑关系进行排列。
2. 结构的完整性公文的结构要遵循一定的格式,包括标题、主体、落款等部分。
其中,主体部分是公文的核心内容,要清晰明了,简练有力。
3. 表述方式的规范公文的表述方式要规范准确,不能概念不清,意思模糊。
尤其是在使用专有名词、术语等方面,要确保表述的规范性。
4. 文笔的得体公文的文笔要得体,不能过于随意,更不能过于华丽。
一般应以简洁、明了为主,不宜使用文学化的表达方式。
5. 格式的规范公文的格式也是写作过程中需要注意的重点内容,包括公文的纸张规格、文字的排列格式等方面。
二、办公文处理知识点总结公文处理是一个复杂的过程,需要严格遵循有关规定,以下是一些公文处理知识点总结:1. 办文的慎密性在处理公文时,要注意保守公文的秘密性,不可随意向外泄露公文内容,以免引起不必要的麻烦。
2. 办文的迅速性在处理公文时,要注重时间效率,及时向相关部门发放公文,以保证公文的及时性。
3. 办文的准确性在处理公文时,要注意核实相关内容的准确性,包括公文的内容要点、文件传递等方面。
4. 办文的规范性在处理公文时,要遵守有关规定,保持公文处理的规范性,不可擅自修改或篡改公文内容。
5. 办文的保密性在处理公文时,要注意保密工作,并遵守相关法律法规,保护好公文的机密性,以免导致信息泄露。
以上就是我对公文写作及处理知识点的总结,希望对您有所帮助。
在今后的工作中,我们要严格遵照相关要求,不断提高自己的公文写作能力和公文处理水平,为政府部门的工作提供更好的支持和保障。
公文写作与处理常考知识点一、公文的种类和要素:1.公告:公布其中一种信息或决策的声明。
2.通告:向公众或特定对象传递信息。
3.通知:向特定对象发出的告知事项。
4.批复:回答请示或决定项事宜。
5.报告:对其中一问题进行详细说明和分析的文书。
6.请示:向上级请求决策或提供建议。
7.函:一般指个人、机构之间的书信。
8.公文的要素:标题、呈报人、呈报事由、正文、落款、附件等。
二、公文的形式与格式:1.公文的通用格式:字体、字号、行距等规范要求。
2.公文的保管与归档:根据文件的重要程度和保管期限进行安排和归档。
三、公文的语言风格与写作技巧:1.公文的简练和准确:使用简单明了的语言,表达要点。
2.公文的正式和规范:注意符合公文格式和规范,避免个人主观色彩。
3.公文的客观和客观性:表达中避免主观评价和情感色彩。
4.公文的逻辑和结构:按照时间、空间、重要性等要素组织公文内容。
5.公文的语法和标点:注意语法准确性和标点符号的正确运用。
四、公文处理的流程与方法:1.公文的收发与登记:正确处理公文的收发并进行相应的登记工作。
2.公文的处理与流转:通过内部传阅、批示等方式进行公文的处理和流转。
3.公文的回复与答复:根据情况及时进行公文的回复和答复。
4.公文的撤销与废止:根据需要及时撤销或废止已发出的公文。
五、公文的处理注意事项:1.保密措施:注意涉及机密的文件要做好相应的保密措施。
2.时间要求:根据公文的紧急程度进行及时处理。
3.准确性和完整性:确保公文内容的准确性和完整性。
4.尊重权威:处理公文时要遵循权威机构的规定和要求。
5.审批程序:公文处理时要遵循相应的审批程序。
以上是公文写作与处理常考的知识点,了解和掌握这些知识点可以帮助我们更好地进行公文写作和处理工作。
通过不断的练习和实践,可以提高自己的公文写作与处理能力,为工作的顺利进行做出贡献。
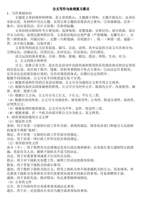
公文写作与处理知识点总结1. 写作基础知识主题是文章的统帅和纲领,是文章的核心;主题源于材料,主题不能先行,必须从实际出发,从材料中引出主题。
实用文体主题的表现表式主要有:①直接阐述;②单一集中;③以意役法;④片言居要;⑤善用标题。
文章结构安排的环节主要包括:选择角度;设置线索;安排层次;划分段落;设计开头与结尾;处理过渡和照应等。
文章的结构应达到严谨(严密精细,无懈可击)、自然(顺理成章,开阖自如)、完整(匀称饱满,首尾圆合)、统一(和谐一致,通篇一贯,决不相互抵触,自相矛盾)文章常用的表达方法有叙述、描写、议论、说明,其中议论的方法又可具体分为:①例证法;②俞证法;③类比法;④对比法;⑤反驳法;⑥归谬法。
语言运用的基本要求:合体、得体,准确、顺达,简洁、明快,生动、有力。
2. 公文的特点和种类公文,也称公务文件,是在社会活动中直接形成和使用的具有规范体式和法定效用的信息记录,其区别于图书、情报、资料等事物的个性点主要有:①由法定作者制发;②具有法定的现实执行效用;③具有规范的体式;④履行法定的程序。
根据不同的标准,公文可从不同角度进行如下分类:(1) 根据形成和作用的公务活动领域,公文可分为通用公文和专用公文两类。
(2) 根据内容涉及国家秘密的程度,公文可分为对外公开、限国内公开、内部使用、秘密、机密、绝密六类。
(3) 根据行文方向,公文可分为上行文、下行文、平行文三类。
(4) 根据内容的性质,公文可分为规范性、领导指导性、公布性、陈述呈请性、商洽性、证明性公文。
(5) 根据处理时限的要求,公文可分为平件、急件、特急件三类。
(6) 根据来源,在一个机关内部可将公文分为收文、发文两类。
3. 政府系统的通用公文文种(1) 规范性文件条例。
用于对某一方面的行政工作作全面、系统的规定,国务院各部门和地方人民政府的规章不得称’条例”。
规定。
用于对某一方面的行政工作作部分的规定。
办法。
用于对某一项行政工作作比较具体的规定。
公文第一章公文本章重难点分析第一节公文概述知识点一公文的含义12(1主体是国家机关及其他社会组织。
(2必要条件是行使职权和实施管理知识点一公文的含义(3(4公务活动的重要工具。
知识点一公文的含义3(1(2(3(4知识点二公文的产生与发展2.3.1上古夏商周知识点二公文的产生与发展1战国秦知识点二公文的产生与发展知识点二公文的产生与发展第一节公文概述知识点三公文的载体汉代以前,甲骨、金石、青铜、竹木、缣帛东晋末年,统一为纸张讲解归纳与举例1.)A.B.C.D.【正确答案:C】讲解归纳与举例)A.B.C.D.【正确答案:B】讲解归纳与举例)A.B.C.D.【正确答案:B】谢谢第二节公文的特点与作用知识点一公文的特点1、法定2、法3效4、规5、规知识点二公文的作用(简)1.范2.领导3.传4.公5.凭据讲解归纳与举例1.)ABCD【正确答案:A】谢谢第三节公文的分类与文种知识点一公文的分类(5点)12345知识点一公文的分类(5点)1①对外文件:发文②收来文件:收文③内部文件:知识点一公文的分类(5点)2①上行文:②平行文:③下行文:圣旨知识点一公文的分类(5点)3①秘密文件:②普通文件:③公布文件:知识点一公文的分类(5点)4①法律、法规文件:②行政文件:③党的文件知识点一公文的分类(5点)5、从内容的性质与作用划分公告知识点二公文的文种1.2.(1权限(2关系(3目的和要求讲解归纳与举例1.)A.B.C.D.E.【正确答案:ABE】讲解归纳与举例2.)A.B.C.D.E.【正确答案:ABC】讲解归纳与举例3.)A.B.C.D.【正确答案:B】谢谢第二章公文写作本章重难点分析第一节公文写作概述知识点一公文写作1.代机关立言2.送审稿讲解归纳与举例1.)A.B.C.D.【正确答案:B】知识点二起草(选)1、一人2、多人一人3、小组一人领导干部亲自动手起草重要公文。
知识点三公文质量和效用(选)1.①②③公文质量思想内容文字表达知识点三公文质量和效用(选)2.(1)公文质量与公文效用(2(3讲解归纳与举例1.)A.B.C.D.【正确答案:D】讲解归纳与举例2.)A.B.C.D.【正确答案:D】谢谢第二节公文写作的特点与要求知识点一公文写作的特点(选)1.遵命性强;2.针对性强;3.群体性强;4.政策性强;5.时限性强;6.规范性强。
公文写作与处理复习要点1、写作基础知识主题是文章的统帅和纲领,是文章的核心;主题源于材料,主题不能先行,必须从实际出发,从材料中引出主题。
实用文体主题的表现表式主要有:①直接阐述;②单一集中;③以意役法;④片言居要;⑤善用标题。
文章结构安排的环节主要包括:选择角度;设置线索;安排层次;划分段落;设计开头与结尾;处理过渡和照应等。
文章的结构应达到严谨(严密精细,无懈可击)、自然(顺理成章,开阖自如)、完整(匀称饱满,首尾圆合)、统一(和谐一致,通篇一贯,决不相互抵触,自相矛盾)文章常用的表达方法有叙述、描写、议论、说明,其中议论的方法又可具体分为:①例证法;②喻证法;③类比法;④对比法;⑤反驳法;⑥归谬法。
语言运用的基本要求:合体、得体,准确、顺达,简洁、明快,生动、有力。
2、公文的特点和种类公文,也称公务文件,是在社会活动中直接形成和使用的具有规范体式和法定效用的信息记录,其区别于图书、情报、资料等事物的个性点主要有:①由法定作者制发;②具有法定的现实执行效用;③具有规范的体式;④履行法定的程序。
根据不同的标准,公文可从不同角度进行如下分类:(1)根据形成和作用的公务活动领域,公文可分为通用公文和专用公文两类。
(2)根据内容涉及国家秘密的程度,公文可分为对外公开、限国内公开、内部使用、秘密、机密、绝密六类(3)根据行文方向,公文可分为上行文、下行文、平行文三类。
(4)根据内容的性质,公文可分为规范性、领导指导性、公布性、陈述呈请性、商洽性、证明性公文。
(5)根据处理时限的要求,公文可分为平件、急件、特急件三类。
(6)根据来源,在一个机关内部可将公文分为收文、发文两类。
3、政府系统的通用公文文种(1)规范性文件条例。
用于对某一方面的行政工作作全面、系统的规定,国务院各部门和地方人民政府的规章不得称“条例”。
规定。
用于对某一方面的行政工作作部分的规定。
办法。
用于对某一项行政工作作比较具体的规定。
(2)领导指导性文件命令(令)。
《公文写作与处理》复习要点《公文写作与处理》复习要点一、公文写作基本要求1.准确性:公文要求内容准确无误,避免错误信息传递。
2.简洁性:公文要求简明扼要,言之有物,避免冗长繁琐的表达。
3.规范性:公文应按照一定的格式和规范进行撰写,使其易于理解和阅读。
4.客观性:公文应客观中立,避免个人情感和主观色彩的融入。
5.逻辑性:公文应按照逻辑顺序进行组织,使读者能够循序渐进地理解内容。
二、公文写作的种类和格式1.公文种类:公文主要有公文、备忘录、文章、报告等几种形式。
2.公文格式:公文一般包括抬头、标题、主题、内容及署名等部分,具体格式可以根据不同种类进行调整。
三、公文的主要结构1.公文的主体部分:公文主体主要包括事实陈述、分析论证、决策建议等部分,要求明确、有力、可信。
2.公文的附属部分:公文附属部分包括摘要、说明、参考资料、附件等,需要合理安排。
四、公文写作中的常用技巧1.用词要准确:避免使用模糊、不确切的词语,确保信息传达清晰准确。
2.注意语法搭配:合理使用语法结构,使句子表达清晰流畅。
3.格式排版要规范:遵循公文的格式要求,保持整齐美观。
4.适当使用图表:在公文中使用图表可以使内容表达更加清晰直观,但需要适度,不宜过多。
五、公文的处理方法1.阅读理解:在阅读公文时,要仔细阅读,理解文中所述内容,确保准确理解。
2.审查核对:在处理公文时,要仔细核对各项内容,确保无误差。
3.回复确认:在处理公文时,需要及时回复并确认接收,保持及时沟通。
4.归档保存:在处理公文结束后,要进行归档保存,方便后续查询使用。
六、公文处理的注意事项1.保密性:对于涉及机密或敏感信息的公文,要保证其保密性,避免泄露。
2.反意防骗:对于涉及风险的公文,要提高警惕,辨别真伪,防止上当受骗。
3.规范操作:在处理公文时,要按照规定的流程和要求进行操作,避免违规行为。
4.及时处理:对于公文需要回复或处理的事项,要及时进行处理,保持高效运转。
自学考试《公文写作与处理》复习重点龙华大浪的各位同学:现将我整理的《公文写作与处理》的复习重点及6份真题发给你们。
请大家认真复习。
祝大家考试成功!陈老师(****************)第一章公文一、选择判断说明题:1、公文的产生与发展:(1)恩格斯把文字应用文献记录,即文书工作的出现当作人类文明的重要标志。
(2)在我国,文书的出现可上溯到夏、商、周三代。
《周易·系辞》中说”上古结绳而治,后世圣人易之以书契,百官以治,万民以察”。
(3)三千多年前商代后期,出现了一种体式较为完整的甲骨文书,它是我国迄今发现的最早的文书档案。
P3(4)西周:设立了专门管理文书的机构与起草文书的官吏。
这说明,在我国,作为国家管理工具的公务文书从它的产生到现在已有三四千年历史了。
(5)自商周战国期间长期汇集而成的《书》(汉初称之为《尚书》),其中收集《汤诰》、《大诰》、《康诰》的告民众书;《甘誓》、《汤誓》、《牧誓》等誓师词,命令如《文侯之命》等。
《尚书》是我国最早的一部政治文件汇编本。
P4(6)秦汉时期,是我国封建社会文书工作的确立时期。
秦代出现的“书”、“奏”,是我国最早的上行公文。
P4(7)汉代及稍后,官府之间,平级官员之间的平行文种有“移书、关、刺、咨”的使用;下行文则有“令、谕、制、教”等。
P4(8)辛亥革命以后,南京临时政府内务部在颁发新的公文程式中,规定行用公文分为“令、咨、呈、示、状”。
P4(9)汉代以前,我国文书的载体材料一般为金石、甲骨、青铜、竹木、缣帛等,其中竹木的使用延续数朝,直至东晋未年,太尉桓玄下令公文才统一用纸。
P5 2、文书、文件和公文:在机关日常工作活动中出现的文书、文件和公文这三个概念的基本含义是一致的,都是公务文书。
P5-6(1)文书一词,最早见于西汉贾谊《新书·过秦(下)》。
(2)汉代以后,文书作为公文与案卷的含义才逐步被确定和沿用下来。
P7(3)“公文”一词,出现于东汉末年和三国时期。
公文写作与处理知识点一、公文的定义和种类公文是国家行政机关、事业单位、团体组织等进行机关事务和协调工作所使用的书面文件。
根据用途和内容的不同,公文可以分为发文、收文和请示报告等。
二、公文的基本结构在公文写作中,常用的结构包括标题、正文和落款等部分。
标题应简明扼要,突出主题;正文一般包括引言、正文主体和结尾,应语言简练、层次分明;落款包括签发人、签发日期、印章等。
三、公文的语言特点公文语言应准确、简明、规范。
要注意使用正确的词语,避免口语化、文学化的表达方式。
同时,公文中应使用公式化的语言结构,例如用“兹”,“敬启”等开头。
四、公文的格式要求公文的格式包括纸张规格、字体、行距、缩进等方面。
通常,公文应使用A4纸张、宋体字体,行距为1.5倍或2倍,首行缩进两个字。
五、公文的文字处理公文中的文字应清晰、规范。
要注意避免错别字、标点符号的错误使用。
同时,要注意使用正确的词语搭配和语法结构,使文字表达更准确、完整。
六、公文的撰写流程公文的撰写流程包括拟稿、审阅、修改和签发等环节。
拟稿是根据要求将事项写成文件形式,审阅是由主管领导和有关部门对公文进行审核和修改,签发则是将公文正式印发并签署印章。
七、公文的审批流程公文的审批流程包括初稿、审查、审核、会签和核发等环节。
初稿是拟稿人起草的文件,审查是主管领导和有关部门对公文进行审核和修改,审核是将公文传送给上级领导审批,会签是各相关单位对公文进行意见的统一,核发是上级领导对公文进行批准并签署。
八、公文的电子化处理随着信息技术的快速发展,公文的电子化处理已成为一种趋势。
公文电子化处理可以提高工作效率、节约纸张资源,并且便于公文的查阅和管理。
以上是公文写作与处理的一些知识点,希望能对您的学习和工作有所帮助。
通过学习这些知识点,您可以提升自己的公文写作水平,提高工作效率,更好地适应现代化办公环境。
公文写作与处理复习重点第一篇:公文写作与处理复习重点简答:1.如何理解公文的概念(外延和内涵)公文,全称公务文书,是指行政机关、社会团体、企事业单位在行政管理活动或处理公务活动中产生的,按照严格的、法定的生效程序和规范的格式制定的具有传递信息和记录事务作用的载体。
广义公文的指称范围包括机关、团体、企事业单位的各种文件、电报、报表、会议文件、调查资料、记录、登记表册等。
狭义公文的指称范围包括通用公文和专用公文。
2.公文的效用(1)领导和指导作用(2)规范和约束作用(3)宣传和教育作用(4)联系和知照作用(5)依据和凭证作用3.公文的行文关系是指在行文时要正确反映处理发文单位与受文单位之间的关系。
(1)领导——被领导(2)指导——被指导(3)平行或不相隶属4.公文的行文规则(1)一般不越级行文a.发生了严重的紧急状况b.直接上级机关的上级机关越级交办某些事项,同时指令越级上报c.询问只有直接上级机关的上级机关才能答复的某些重要问题或事项d.数次向直接上级机关行文请求未果e.确认直接上级机关的决策或决定有误,对其反复提出意见或建议,但是直接上级机关置之不理(2)严格控制行文数量(3)切实注意行文的位度(4)行文要选准文种(5)分清党与政、领导与指导的关系,注意行文常规,严格规范部门正式行文势在必行(6)人大常委会与人民政府、人民法院、人民检察院间可以行指导性或请示性的公文(7)平行机关可以联合行文所谓联合行文,公文是由两个或两个以上的机关联名制发,公文的具体内容,是两个或两个以上机关单位的意思表示。
a.同级b.主办机关c.政府各部门与社会团体联合行文应慎重5.公文写作的要求(1)公文写作目的必须明确无误(2)符合党的路线方针政策以及上级机关的指示精神,符合国家的法律法规(3)全面、准确的反映客观情况,符合工作实际(4)符合写作规律,符合文章体式(5)语言简洁明了,数字、标点等的书写符合技术规范(6)遵守行文规则,符合保密制度6.公文写作的特点(1)受命性写作(2)实用性写作(3)时限性写作(4)法定作者制发(5)受体的定向性7.公文材料的种类(1)性质:事实材料和观念材料(2)来源:直接材料和间接材料(3)表达方式:具体材料和概括材料(4)时代背景:现实材料和历史材料(5)正确与否:正面材料和反面材料8.公文的表达方式是反映和表现内容所使用的方法和手段。
《公文写作与处理》学习要点插入广告代码一、有关公文写作的题一般都是根据要求撰写公文或修改公文。
作文分数约是这部分分数的一半左右,尤其要重视请示、通知、通报等公文的具体要求。
写作时要避免出现下面的错误:⒈标题部分:标题是由发文机关、事由、文种组成。
有的标题不全;有的文种不对;有的批转性公文不是法规条文仍用《》。
⒉主送机关:有的是多头主送;有的是请示平级;有的是直接送领导人。
⒊正文:有的是一文多事;有的正文引用发文不规范;有的正文数字该用阿拉伯数字,却用汉字;有的是用词不当。
⒋结尾:有的结尾不合作者本意;有的是不合公文格式要求。
⒌标题上的发文机关与签署的发文机关不对应。
⒍请示未获批准抄送下级。
⒎该标明附件却未标出。
⒏签署日期混用汉字与阿拉伯数字,或直接用阿拉伯数字。
二、近几年公务员考试中出现过的《公文写作及处理》的知识点:⒈公文纸一般采用什么型号印章的正确位置⒉办理公文综述包括拟办、批办、承办、查办,(更多精彩文章来自“秘书不求人”)对吗⒊会商就是开会协商公文的制发吗⒋需要清退的公文有哪些⒌公文的特点,公文根据行文方向可分几类⒍国务院与省级人民政府可运用条例这一文种吗⒎文摘与综述可适当作些评述吗⒏合理的文件传阅路线形式是什么⒐函、简报是否属于正式公文⒑签发分为哪几种三、作文:除公文写作外,还有一个大作文,在分的试卷中占——分。
一般都是给材料作文,根据所给材料写一篇议论文。
也有一种倾向认为作文应该写诸如摘要、综述等一类公文,这种观点也值得重视。
判断推理演绎推理题型及讲解这种题型考察考生的逻辑推理能力。
在每道题中给出一段陈述,这段陈述被假设是正确的,不容置疑的。
要求考生根据这段陈述,选择一个备选答案。
正确的答案应与给所的陈述相符合,应不需要任何附加说明即可以从陈述中直接推出。
由于在演绎推理中,前提与结论之间有必然性的联系,结论不能超出前提所断定的范围。
因此,在解答此种试题时,必须紧扣题干部分陈述的内容,正确答案应与所给的陈述相符。
一、公文写作的原则1�合法性(1)符合党的基本路线和国家的宪法、法律;(2)符合本系统、本机关主管业务方面的有关法规、规章;(3)了解同层次有关系统、机关的重要决策并与之保持一致。
2�实效性。
(1)根据需要发文,反对形式主义与文牍主义。
(2)公文的内容务求符合客观实际。
(3)注重时效。
3�规范性。
要求主题明确,结构完整,格式规范。
4�严谨性。
要求用语庄重严谨,简明通顺,平实得体。
二、公文写作的程序1�写作前准备:(1)明确要求:(2)确立主题;(3)选择文种;(4)收集资料;(5)选择表达方式。
2�撰拟文稿。
(2)安排结构;(3)拟写提纲;(3)撰写文稿。
3�审核修改。
三、选择文种的依据公文文种主要根据下列依据进行选择:1�国家关于公文处理法规中有关文种的规定;2�发文者与受文者之间的工作关系;3�制发机关的职责地位;4�行文目的。
四、公文开头(导语)的主要形式1�文体制发根据和目的;2�概述制发背景3�揭示全文主题4�阐明基本观点;5�以提问的方式写明公文的结论;6�表明批准、批转或转发执行的态度;7�表明贺意、谢意、敬意。
五、公文结尾(结语)形式举要1�使用专用词语、总结全文;2�概括与深化主题;3�再次强调行文目的或陈述具体要求;4�发出号召,提出希望要求;5�说明公文生效、施行时间或宣布原公文废止以及处罚措施等有关事项。
六、书写文稿的要求1�撰拟文稿应用具有规范格式的发文稿纸。
2�文字、图形、符号均应写在图文区内。
3�使用碳素墨水、蓝黑墨水、墨汁等,原则上不使用圆珠笔和铅笔。
4�对人名、地名、时间、数字、引文必须准确具体。
5�引用公文须先引标题,后引发文字号。
6�日期应写具体的年、月、日并使用国家法定计量单位。
7�结构层次序数依次为"一、(一)、1�(1)"。
8�文内使用简称一般应先用全称,并注明简称。
9�公文数字,除成文时间、部分结构序数和作为词素的数字必须使用汉字外,都应使用阿拉伯数字。
七、规范性文件的特点:1�文件所针对问题具有普通性。
2�文件内容具有强制性。
3�生效程序严格。
4�语言运用规范。
5�效用上具有独立性。
八、条例、规定、办法的结构1�标题。
一般由内容加文种构成,必要时可在文种前加"暂行"、"试行"、"实施"、"补充"等限定词。
2�发布或通过或生效日期。
标注于标题之下用圆括号括入。
3�正文。
(1)总则,阐明制定目的、依据、适用范围,有关定义、主管部门。
(2)-分则,阐明具体的规范内容(3)附则,阐明施行程序与方式、施行日期、有关说明事项。
九、规范性文件的写作要求1�维护文件的高度一致性。
"2�维护文件的高度严密性。
3�维护文件的条理性。
4�维护文件的简明性。
5�维护文件的稳定性。
6�维护文件的连续性。
十、命令(令)的适用范围命令(令)用于国务院发布行政法规;国务院及其各部门、省、自治区、直辖市人民政府以及省、自治区政府发布规章;国务院及其各部门,县级以下(含县)人民政府采取重大行政性强制措施、奖惩有关人员、撤销下级机关不适当的决定。
一、命令(令)的特点及结构。
1�特点:(1)具有法定的强制力(2)限定发布权限。
(3)限定内容2�结构:命令(令)的总体结构由标题、正文、发布机关名称、发布日期、印章或领导人签章五部分构成。
标题由发文机关、内容和文种构成,根据不同的内容性质"命令"、"令"、"嘉奖令"、"特赦令"、"通令"等。
十二、命令(令)的分类与各类令的撰写要点1�发布令。
用于发布行政法规与规章,赋予所发布的法规、规章以立即生效并予以施行的法定效力。
2�行政令。
用于采取重大强制性行政措施,实施行政领导和指导。
3�任免令。
用于发布任免事项。
一般以"令"的名称颁布。
4�嘉奖令。
用于嘉奖有关人员。
5�惩戒令。
用于惩戒有关人员或撤销下级机关不适当的决定和命令(令)。
十三、决定的特点与结构决定是国家行政机关用于重大事项或重要行动作出安排时使用的具有规定性与决策性的公文,决定有三大特点:即规定性、指导性、稳定性。
结构一般由标题、成文时间、主送机关、正文、制发机关几大部分组成。
十四、决定的写作要求1�决定的内容要求合法并符合实际。
2�决定的结构必须合理,文字必须精炼。
十五、决定的分类与各类决定的撰写要点1�对重要事项(事件)作出处理或安排的决定。
撰写这类决定,要求主题集中,重点突出;根据充分、事实准确;观点明确、入情入理;词语概括、简要。
2�对重大行动作出安排的决定。
撰写这类决定,首先要讲清形势;其次要具体清楚地阐明重大行动的方针政策、原则、措施和步骤;最后要求层次分明,词语严谨、庄重,词义明确,语气肯定。
3�规定重要管理原则、办法的决定。
撰写这种决定,一般按条款形式安排内容,重点写明应当做什么和怎样做,词语概括庄重,准确有力,语气坚决肯定。
十六、指示的适用范围和特点指示用于布置工作,阐明工作活动的指导原则,是上级领导机关制发的指导性公文。
有如下特点:1�法定作者广泛,不限定制发范围。
2�具有强制约束作用。
3�内容广泛、具体十七、指示的结构与写作要求指示的结构由标题、主送机关、正文、制发机关名称和成文时间构成。
指示的写作要求是:1�有明确的政策依据和法规依据。
2�从实际出发,具有明确的针对性。
3�指示的内容要求明确具体,即工作原则明确政策界限清楚,措施与方法具体;文字表述简明易懂,条理清晰。
十八、通告的适用范围及其特点通告,用于在一定范围内公布需要各机关、团体、企事业单位广大人民群众需要遵守或周知的有关维护社会主义国家秩序,加强经济建设与行政管理的政策、措施与行为规范或其他需要引起警觉与注意的事项。
具有两大特点:一是具有知照性与约束力,二是具有专业性。
十九、通告的结构与写作要求通告的总体结构由标题、正文、发布机关名称与成文日期构成。
其写作要求有三:1 内容明确具体.2 分条列项表述,用语简明易懂3 勿滥制发通告,维护其严肃性.二十、通知的适用范围和特点通知,是机关常用的公文,主要用于转发上级机关、同级机关和不相隶属机关的公文,批转下级机关的公文;要求下级机关办理和有关单位需要周知或者共同执行的事项;任免和聘用干部。
其特点为:1�应用广泛,使用频率高。
一是不受内容轻重繁简的限制;二是通知的作者广泛。
2�内容单纯,行文简便。
3�具有执行性。
通知多用于下行文。
二十一、通知的写法1�指示性通知。
写作时,要求明确交代制发通知的政策依据、法规依据及行文目的,并说明需布置的工作任务与执行要求。
在写作上与指示的区别是,一般不用命令和告诫的语气。
2�知照性通知。
在写作时要求将说明的事项简要而周密地原原本本交待清楚,不必予以议论评价和阐发意义。
3�转发公文的通知。
有两种写作方法:(1)以简要的文字写明所转发公文的制发机关、标题与转发机关的原则要求。
(2)结合实际工作情况,对受文单位提出如何贯彻执行的指示性意见。
4�批转公文的通知。
在撰写时,也有两种方法:(1)对批转的公文表明态度或作出评价与简要批示。
(2)在表明态度之后,还要针对批转公文的内容,作进一步的阐述与论证,指出意义、执行重点与执行要求以及注意事项等。
5�发布规章的通知。
在写作时一般需要说明印发的意义和施行的要求,用以履行发布生效的程序。
6�会议通知。
在撰写时一般有三种形式:(1)人数较少的一般性会议、只需简要写明会议的名称、目的、时间、地点、与会人员、准备事项即可。
(2)内容比较复杂、日期较长、与会人员较多的会议,要写清楚名称、期限、报到时间、地点、与会范围、差旅费报销方、准备事项与注意事项、入场凭证、联系单位、联系人、联系电话号码等。
(3)对于十分隆重的会议,在会议通知之后,还应附上会议日程安排和有关证件。
7�任免与聘用干部的通知。
在撰写时,需以简要文字分条列项写明任免的机关(会议)、日期与被任免、聘用人员的姓名与职务。
二十二、通报的特点及结构通报用于表彰先进,批评错误,传达重要精神或情况。
其特点为:1�具有教育性质。
2�通过事实与数据来表达作者的观点和意图。
3�具有较强的时效性。
其结构为:1�标题。
由发文机关、事由、文种三部分构成。
2�主送机关。
(有时可以省略)3�正文。
开头写明批评或表彰对象的基本情况;中心部分写明需批评或表彰的事实;结尾部分写明批评或表彰的决定,同时提出希望、要求。
若情况通报则写明针对情况所提出的对策。
4�通报的日期二十三、通报的写作要求1�内容必须典型。
2�材料必须真实3�应使用说明与叙述的表达方式,叙事平实具体,分析入情入理。
其中:表彰性通报,重在把事迹写深写细;批评性通报除要求平实准确之外,还要注意不良影响;情况通报,应写明通报的情况,应采取的对策和希望与要求。
二十四、报告的适用范围及特点报告,是向上级机关汇报工作,反映情况,提出意见和建议及答复上级机关的询问的使用的陈述性公文。
根据内容可分为工作报告、调查报告、答复询问的报告。
其特点如下:1�使用普遍,适用面广。
2�报告不需要批复。
3�报告一般使用叙述的体裁。
二十五、工作报告的写作要求1�宜采用概括叙述的表达方式。
避免逻列具体事实与数字。
2�重点突出,中心明确。
3�报告的内容应具有信息价值。
4�点面结合。
5�实事求是。
6�不能夹带请求事项二十六、调查报告正文的写法及要求1�写法:(1)开头部分。
①说明调查工作的基本情况;②概述调查对象的情况;③以议论、提问的方式揭示全文主题。
(2)主体部分。
①按内容分列若干问题或若干方面,分别叙述;②按时间顺序或工作发展阶段安排层次;③按照对比的方式安排层次;④综合两种方式安排层次。
即纵横结合式。
(3)结尾分。
①以简要的文字概括全文,进一步点明主题;②展示前,寄托希望,发出号召;③对报告内容作必要的说明;④不写结语,让报告自行结束。
2�写作要求:(1)深入地进行调查研究。
(2)在调查研究中提炼正确的主题(3)必须真实而准确地反映事物的本来面目。
(4)文字表述要求灵活、生动。
二十七、答复询问的报告的写作要求答复询问的报告,是下级机关答复上级机关询问时使用的文种,写作要求如下:1�在开头处照应有关询问的内容和来文日期。
2�内容集中。
有针对性地回答上级机关询问的问题。
3�内容准确。
不夸大成绩,不掩饰过失。
4�用语简明、得体、分寸适宜。
二十八、请示的特点与结构请示,属于下级机关向上级机关请求指示或批准的呈请性公文。
其特点如下:1�是一种使用比较广泛的上行文。
2�属于要求领导机关必须予以回复的公文。
3�内容属于本机关职权范围内无权处理或难以处理的问题或事项。