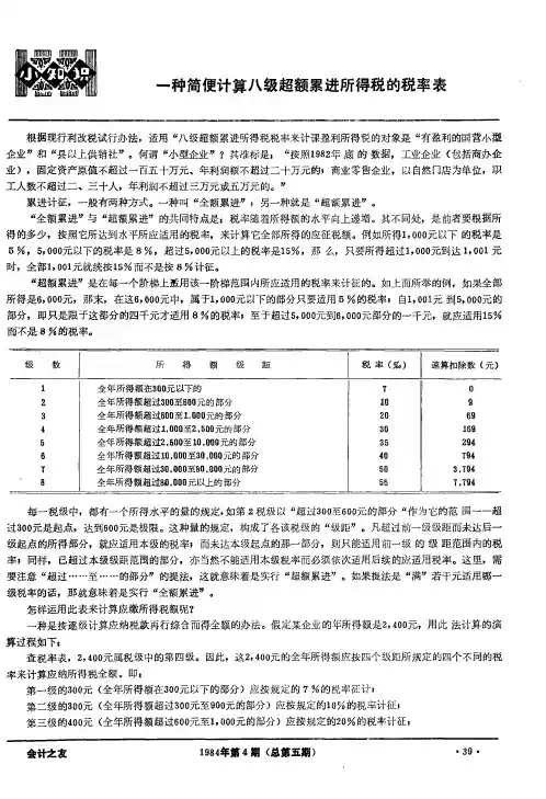
超额累进税率的计算方法
- 格式:ppt
- 大小:138.00 KB
- 文档页数:4
个人所得税速算公式
一、工资扣税计算方法:
1.年度不超过36000元的税率为:3% 速算扣除数:0
2.超过36000-144000元的部分税率为:10% 速算扣除数:2520
3.超过144000-300000元的部分税率为:20% 速算扣除数:16920
4.超过300000-420000元的部分税率为:25% 速算扣除数:31920
5.超过420000-660000元的部分税率为:30% 速算扣除数:52920
6.超过660000-960000元的部分税率为:35% 速算扣除数:85920
7.超过960000元的税率为:45% 速算扣除数:181920
二、个人所得税如何计算?
工资个税的计算公式为:应纳税额=(工资薪金所得-“五险一金”-扣除数)×适用税率-速算扣除数。
个税起征点是5000元,使用超额累进税率的计算方法如下:缴税=全月应纳税所得额*税率-速算扣除数。
实发工资=应发工资-五金-缴税。
全月应纳税所得额=(应发工资-五金)-5000元
三、个人工资扣税标准
1、计算公式
工资个税的计算公式为:应纳税额=(工资薪金所得-“五险一金”-扣除数)×适用税率-速算扣除数
个税免征额是5000,使用超额累进税率的计算方法如下:
缴税=全月应纳税所得额*税率-速算扣除数
实发工资=应发工资--缴税。
2、工资扣税标准:
全月应纳税所得额=(应发工资-五险一金)-5000
扣除标准:个税按5000元/月的起征标准算
如果某人的工资收入为8000元,他应纳个人所得税为:(8000*12-5000*12)×3%-0=900/12=75元。
2023年全年一次性奖金计税方法一、奖金的纳税方式。
2023年全年一次性奖金的纳税方式与往年基本保持一致,按照《中华人民共和国个人所得税法》的规定,一次性奖金属于个人劳务报酬所得,应当按照超额累进税率纳税。
具体纳税方法如下:二、计算个人所得税。
1. 首先,计算全年一次性奖金的应税所得额,即将全年一次性奖金与个人的其他工资、薪金所得相加,得到综合所得额。
2. 其次,根据综合所得额确定适用的税率。
2023年个人所得税税率为,不超过36000元部分,适用3%的税率;超过36000元至144000元部分,适用10%的税率;超过144000元至300000元部分,适用20%的税率;超过300000元至420000元部分,适用25%的税率;超过420000元至660000元部分,适用30%的税率;超过660000元至960000元部分,适用35%的税率;超过960000元部分,适用45%的税率。
3. 最后,根据适用的税率计算个人应缴纳的所得税额。
公式为,个人所得税=综合所得额×适用税率-速算扣除数。
三、注意事项。
1. 在计算个人所得税时,需要注意将全年一次性奖金与其他工资、薪金所得相加,确保计算的准确性。
2. 根据适用税率计算个人所得税时,要注意按照规定的税率进行计算,避免出现计算错误。
3. 在纳税过程中,可以咨询税务机关或专业税务机构,以确保个人所得税的计算准确无误。
四、结语。
2023年全年一次性奖金的纳税方法与往年相似,但仍需根据具体情况进行计算,确保个人所得税的准确缴纳。
希望本文所述的计税方法能够对您有所帮助,如有任何疑问,欢迎咨询税务机关或专业税务机构。
愿您在纳税过程中顺利进行,合法合规地缴纳个人所得税。
2020年个人所得税的计算方法个人所得税(personal income tax)是调整征税机关与自然人(居民、非居民人)之间在个人所得税的征纳与管理过程中所发生的社会关系的法律规范的总称。
那么个人所得税的计算方法是怎样呢?请看就业指导网为您准备的资料。
一、计算公式工资个税的计算公式为:应纳税额=(工资薪金所得 -“五险一金”-扣除数)×适用税率-速算扣除数个税起征点是3500,使用超额累进税率的计算方法如下:级数全月应纳税所得额税率(%)速算扣除数含税级距不含税级距1不超过20000元的21000元以下的部分202超过20000元至50000元的部分超过21000元至49500元的部分3020003超过50000的部分超过49500元的部分407000注:表中含税级距为按照税法规定减除有关费用后的所得额。
缴税=全月应纳税所得额*税率-速算扣除数二、税率表②含税级距适用于由纳税人负担税款的工资、薪金所得;不含税级距适用于由他人(单位)代付税款的工资、薪金所得。
属于同一事项连续取得收入的,以一个月内取得的收入为一次。
例如,某歌手与一卡拉OK厅签约,在2000年一年内每天到卡拉OK厅演唱一次,每次演出后付酬50元。
在计算其劳务报酬所得时,应视为同一事项的连续性收入,以其一个月内取得的收人为一次计征个人所得税,而不能以每天取得的收入为一次。
(一)2020年9月1日起调整后,也就是2020年实行的7级超额累进个人所得税税率表应纳个人所得税税额= 应纳税所得额× 适用税率- 速算扣除数扣除标准3500元/月(2020年9月1日起正式执行)(工资、薪金所得适用)个税免征额3500元(工资薪金所得适用)税率表一:2020年9月1日起调整后,也就是2020年实行的7级超额累进个人所得税税率表注:在新定居并成为新加坡永久居民(SPR);或者上一年度在新加坡居留或工作183天以上(含183天)的外籍人士(公司董事除外)。
九级超额累进税率计算缴纳个人所得税个人取得工资、薪金所得应当如何缴纳个人所得税个人取得的工资、薪金所得,是指个人因任职或者受雇而取得的工资、薪金、奖金、年终加薪、劳动分红、津贴、补贴以及与任职或受雇有关的其他所得。
工资、薪金所得项目税率表工资、薪金所得按以下步骤计算缴纳个人所得税:每月取得工资收入后,先减去个人承担的基本养老保险金、医疗保险金、失业保险金,以及按省级政府规定标准缴纳的住房公积金,再减去费用扣除额1600元/月(来源于境外的所得以及外籍人员、华侨和香港、澳门、台湾同胞在中国境内的所得每月还可附加减除费用3200元),为应纳税所得额,按5%至45%的九级超额累进税率计算缴纳个人所得税。
计算公式是:应纳个人所得税税额=应纳税所得额×适用税率-速算扣除数例:王某当月取得工资收入9000元,当月个人承担住房公积金、基本养老保险金、医疗保险金、失业保险金共计1000元,费用扣除额为1600元,则王某当月应纳税所得额=9000-1000-1600=6400元。
应纳个人所得税税额=6400×20%-375=905元。
个人取得工资、薪金所得应缴纳的个人所得税,统一由支付人负责代扣代缴,支付人是税法规定的扣缴义务人。
个人取得全年一次性奖金或年终加薪,应当如何缴纳个人所得税 2006-03-09个人取得全年一次性奖金(包括年终加薪)的,应分两种情况计算缴纳个人所得税:(1)个人取得全年一次性奖金且获取奖金当月个人的工资、薪金所得高于(或等于)税法规定的费用扣除额的。
计算方法是:用全年一次性奖金总额除以12个月,按其商数对照工资、薪金所得项目税率表,确定适用税率和对应的速算扣除数,计算缴纳个人所得税。
计算公式为:应纳个人所得税税额=个人当月取得的全年一次性奖金×适用税率-速算扣除数个人当月工资、薪金所得与全年一次性奖金应分别计算缴纳个人所得税。
(2)个人取得全年一次性奖金且获取奖金当月个人的工资、薪金所得低于税法规定的费用扣除额的,计算方法是:用全年一次性奖金减去“个人当月工资、薪金所得与费用扣除额的差额”后的余额除以12个月,按其商数对照工资、薪金所得项目税率表,确定适用税率和对应的速算扣除数,计算缴纳个人所得税。
个人所得税税率表一、工资、薪金个人所得,7级超额累进税率表,税率为3%--45%(专职)(个税免征额3500元)●应纳税额T=(工资薪金所得-“五险一金”-免征额)×适用税率-速算扣除数●半年奖金法T=(工资薪金所得+半年奖金-“五险一金”-免征额)×适用税率-速算扣除数●一年奖金法T=(工资薪金所得-“五险一金”-免征额)×适用税率-速算扣除数+12个月奖金(年终奖摊每月=年终奖金额÷12月×适用税率-速算扣除数)(当工资低于3500时,应从奖金里抵足免征额后再计算)二、个体(生产经营)、企事业单位(承包经营)所得,适用5%---35%的超额累进税率表。
以每一纳税年度的收入总额,减除成本、费用以及损失后的余额,为应纳税所得额。
●应纳税所得额A=全年收入总额–成本、费用以及损失●应纳税额T=应纳税所得额A×税率-速算扣除数三、劳动报酬所得,适用比例税,税率为20%--40%(兼职)●每次收入不超过4000元的,减除费用800元;其余额为应纳税所得额。
应纳税所得额A=全年收入总额–800费用应纳税额T=应纳税所得额A×税率-速算扣除数●每次收入超过4000元的,减除20%的费用,其余额为应纳税所得额。
应纳税所得额A=全年收入总额–(1-20%)费用应纳税额T=应纳税所得额A×税率-速算扣除数四、稿酬所得,适用比例税,税率为20%,并按应纳税额减征30%●每次收入不超过4000元的,减除费用800元;其余额为应纳税所得额。
应纳税所得额A=全年收入总额–800费用应纳税额T=应纳税所得额A×税率-(1-30%)减征额●每次收入超过4000元的,减除20%的费用,其余额为应纳税所得额。
应纳税所得额A=全年收入总额*(1-20%)费用应纳税额T=应纳税所得额A×税率*(1-30%)减征额五、利息、股息、红利所得适用比例税,税率为20%●每次收入不超过4000元的,减除费用800元;其余额为应纳税所得额。
个人所得税计算公式(起征点2000元)征缴个人所得税的计算方法(起征点2000元),使用超额累进税率的计算方法如下:缴税=全月应纳税所得额*税率-速算扣除数全月应纳税所得额=(应发工资-四金)-2000实发工资=应发工资-四金-缴税个体工商户的生产、经营所得如何缴纳个人所得税个体工商户的生产、经营所得,是指:(1)个体工商户从事工业、手工业、建筑业、交通运输业、商业、饮食业、服务业、修理业以及其他行业生产、经营取得的所得;(2)个人经政府有关部门批准,取得执照,从事办学、医疗、咨询以及其他有偿服务活动取得的所得;(3)其他个人从事个体工商业生产、经营取得的所得;(4)上述个体工商户和个人取得的与生产、经营有关的各项应纳税所得。
个体工商户生产、经营所得的应纳税所得额=每一纳税年度的收入总额-成本、费用及损失其中,收入总额是指个体工商户从事生产经营以及与生产经营有关的活动所取得的各项收入,包括商品(产品)销售收入、营运收入、劳务服务收入、工程价款收入、财产出租或转让收入、利息收入、其他业务收入和营业外收入等。
各项收入应当按权责发生制原则确定。
成本、费用是指个体工商户从事生产经营所发生的各项直接支出和分配计入成本的间接费用以及销售费用、管理费用、财务费用。
损失是指个体工商户在生产经营过程中发生的各项营业外支出。
个体工商户的生产、经营所得按年度计算缴纳个人所得税,适用5%至35%的超额累进税率。
税率表如下:应税所得率应按下表规定的标准执行:应税所得率表行业应税所得率(%)工业、交通运输业、商业5-20建筑业、房地产开发业7-20饮食服务业7-25娱乐业20-40其他行业10-30企业经营多业的,无论其经营项目是否单独核算,均应根据其主营项目确定其适用的计税办法。
*外国人在中国纳税规定外籍纳税人在中国境内居住时间不同的情况下取得工资薪金所得的个人所得税处理。
(一)在中国境内无住所而在一个纳税年度中在中国境内连续或累计工作不超过90日,或在税收协定规定的期间在中国境内连续或累计居住不超过183日的个人,由中国境外雇主支付并且不是由该雇主的中国境内机构负担的工资薪金,免予申报缴纳个人所得税。
2016年个人所得税税率表,9种特殊计算方法及案例,附个税计算器个人所得税计算公式应纳税所得额=工资收入金额-各项社会保险费-起征点(3500元)应纳税额=应纳税所得额x税率-速算扣除数说明:如果计算的是外籍人士(包括港、澳、台),则个税起征点应设为4800元。
个人所得税计算方法个税起征点是3500,使用超额累进税率的计算方法如下:缴税=全月应纳税所得额*税率-速算扣除数实发工资=应发工资-四金-缴税。
全月应纳税所得额=(应发工资-四金)-3500【举例】扣除标准:个税按3500元/月的起征标准算如果某人的工资收入为5000元,他应纳个人所得税为:(5000—3500)×3%—0=45(元) 2016年个人所得税税率表税率表一:工资、薪金所得适用个人所得税累进税率表注:1、本表所列含税级距与不含税级距,均为按照税法规定减除有关费用后的所得额;2、含税级距适用于由纳税人负担税款的工资、薪金所得;不含税级距适用于由他人(单位)代付税款的工资、薪金所得。
税率表二:个体工商户的生产、经营所得和对企事业单位的承包经营、承租经营所得适用注:1、本表所列含税级距与不含税级距,均为按照税法规定以每一纳税年度的收入总额减除成本、费用以及损失后的所得额;2、含税级距适用于个体工商户的生产、经营所得和由纳税人负担税款的对企事业单位的承包经营、承租经营所得;不含税级距适用于由他人(单位)代付税款的对企事业单位的承包经营、承租经营所得。
税率表三:(劳务报酬所得适用)注:1、表中含税级距为按照税法规定减除有关费用后的所得额。
2、含税级距适用于由纳税人负担税款的劳务报酬所得;不含税劳务报酬收入额适用于由他人(单位)代付税款的劳务报酬所得。
普通案例分享小明在2016年一月份税前工资10000元,他需要缴纳各项社会保险金1100元,那么他的税后工资是多少呢?应纳税所得额==(应发工资-社保金)-3500 =10000 - 1100 - 3500 = 5400元,参照上面的工资税率表不含税部分,超过4,155元至7,755元的部分,则适用税率20%,速算扣除数为555。
超额累进税率和全额累进税率区别
超额累进税率----分别以征税对象的超额部分为基础计征税款的累进税率。
累进税率的一种。
凡税基每超过一个级距时,即分别以其超额的部分适用相应级距的税率征税。
假定累进税率规定为:所得额在1000元以下时,税率10%;超过
1000元到3500元时,税率20%;超过3500元至10000元时,税率30%;超过10000至25000元时,税率35%。
超额累进税率的特点是:(1)计算方法比较复杂,征税对象越大,包括等级越来越多,计算就越复杂。
(2)累进幅度比较缓和,税收负担较为合理。
特别是征税对象级次分界上下,只就超过部分按高一级税率计算,一般不会发生增加部分的税率超过增加的征税对象数额的不合理现象。
有利于鼓励纳税人增产增收。
(3)边际税率和平均税率不一致,税收负担透明度差。
在实际工作中,为了解决超额累进税率计算税款这一比较复杂的问题,采取了速算扣除法。
超额累进税率是各国普遍采用的一种税率。
全额累进税率----以征税对象的全部数额为基础计征税款的累进税率。
累进税率的一种。
凡税基超过某个级距,即以其全额适用相应级距的税率征税。
全额累进税率有二个特点:(1)对具体纳税人来说,在应税所得额确定以后,相当于
按照比例税率计征,计算方法简单。
(2)税收负担不合理。
特别是在累进分界点上税负呈跳跃式递增,不尽合理。
甚至会出现增加的税额超过增加的课税对象数。
个人纳税标准有几个档次
个人所得税共分为7个档次
不超过1500元的,税率为3%;超过1500元至4500元的部分,税率为10%;
超过4500元至9000元的部分,税率为20%;超过9000元至35000元的部分,税率为25%
超过35000元至55000元的部分,税率为30%;超过55000元至80000元的部分,税率为35%;
超过80000元的部分,税率为45%.
1、工资个税的计算公式为:
应纳税额=(工资薪金所得-"五险一道金"-扣除数)内×适用税率-速算扣除数
2、个税免征额是3500,使用超额累进税率的计算方法如下:
缴税=全月应纳税所得额*税率-速算扣除数
实发工容资=应发工资-四金-缴税.
全月应纳税所得额=(应发工资-四金)-3500。
2008年个人所得税计算公式
征缴个人所得税的计算方法,个税起征点原来是1600,现在是2000,使用超额累进税率的计算方法如下:
缴税=全月应纳税所得额*税率-速算扣除数
全月应纳税所得额=(应发工资-四金)-2000
实发工资=应发工资-四金-缴税
扣除标准:2008年3月份起,个税按2000元/月的起征标准算
工资、薪金所得适用个人所得税九级超额累进税率表
级数全月应纳税所得额(含税所得额)税率%速算扣除数(元)
一不超过500元 5 0
二超过500元至2000元10 25
三超过2000元至5000元15 125
四超过5000元至20000元20 375
五超过20000元至40000元25 1375
六超过40000元至60000元30 3375
七超过60000元至80000元35 6375
八超过80 000元至100000元40 10375
九超过100000元45 15375
个体工商户的生产、经营所得和对企事业单位的承包经营、承租经
营所得适用
级数全月应纳税所得额(含税所得额)税率%速算扣除数(元)
一不超过5,000元的 5 0
二超过5,000元到10,000元的部分10 250
三超过10,000元至30,000元的部分20 1,250
四超过30,000元至50,000元的部分30 4,250
五超过50,000元的部分35 6,750
劳务报酬所得适用
级
全月应纳税所得额(含税所得额)税率%速算扣除数(元)
数
一不超过20,000元的20 0 二超过20,000元到50,000元的部分30 2,000 三超过50,000元的部分40 7,000。
个人所得税税率表及计算方式个人所得税税率表及计算方式核心提示:最新个人所得税税率表是怎么样?个税改革还没正式开始,因此XX年个税起征点是元,我们还继续沿用XX年x月x日起调整后,由原来的9级调整为7级超额累进个人所得税税率表,取消了15%和40%两档税率,将最低的一档税率由5%降为3%详细内容请阅读全文,这是由法律快车税法频道为您综合整理最新个人所得税税率表税率表一:工资、薪金所得适用个人所得税累进税率表全月应纳税所得额级数 1 2 3 4 5 6 7 注:含税级距不超过元的超过元至元的部分超过元至元的部分超过元至元的部分不含税级距不超过元的超过元至元的部分超过元至元的部分超过元至元的部分税率(%) 速算扣除数3 10 20 25 30 35 45超过元至元的部分超过元至元的部分超过元至元的部分超过元至元的部分超过元的部分超过元的部分1、本表所列含税级距与不含税级距,均为按照税法规定减除有关费用后的所得额;2、含税级距适用于由纳税人负担税款的工资、薪金所得;不含税级距适用于由他人(单位)代付税款的工资、薪金所得税率表二:个体工商户的生产、经营所得和对企事业单位的承包经营、承租经营所得适用全年应纳税所得额级数含税级距不含税级距税率(%) 速算扣除数1 2 3 4 5不超过元的不超过元的 5 10 20 30 35超过元至元的部分超过元至元的部分超过元至元的部分超过元至元的部分超过元至元的部分超过元至元的部分超过元的部分超过元的部分注:1、本表所列含税级距与不含税级距,均为按照税法规定以每一纳税年度的收入总额减除成本、费用以及损失后的所得额;2、含税级距适用于个体工商户的生产、经营所得和由纳税人负担税款的对企事业单位的承包经营、承租经营所得;不含税级距适用于由他人(单位)代付税款的对企事业单位的承包经营、承租经营所得一、个人所得税计算公式工资个税的计算公式为:应纳税额=(工资薪金所得 -“五险一金”-扣除数)×适用税率-速算扣除数个税起征点是,使用超额累进税率的计算方法如下:缴税=全月应纳税所得额*税率-速算扣除数实发工资=应发工资-四金-缴税全月应纳税所得额=(应发工资-四金)-扣除标准:个税按元/月的起征标准算如果某人的工资收入为元,他应纳个人所得税为:(—)×3%—0=45(元)二、新税法规定主要对四个方面进行了修订:1、工薪所得扣除标准提高到元2、调整工薪所得税率结构,由9级调整为7级,取消了15%和40%两档税率,将最低的一档税率由5%降为3%3、调整个体工商户生产经营所得和承包承租经营所得税率级距生产经营所得税率表第一级级距由年应纳税所得额元调整为元,其他各档的级距也相应作了调整4、个税纳税期限由7天改为15天,比现行政策延长了8天,进一步方便了扣缴义务人和纳税人纳税申报三、个人所得税征收范围:工资薪金所得;个体工商户生产、经营所得;对企事业单位的承包经营、承租经营所得;劳务报酬所得;稿酬所得;特许权使用费所得;利息、股息、红利所得;财产租赁所得;财产转让所得;偶然所得;经国务院财政部门确定征税其他所得个人所得税改革最新消息目前,正在公开征求意见的《税收征管法修正案(征求意见稿)》关于建立自然人纳税识别号、第三方向税务机关提交涉税信息的相关条款,也从征管条件上为个税改革亮起绿灯个税改革终于要走出不断上调“起征点”的死胡同,综合与分类相结合的税制改革今年将启动按照现行《个人所得税法》,我国个税实行分类征收目前个人所得税的税目分为工资、薪金所得;个体工商户的生产、经营所得等11类,分别对应不同的税率和费用扣除额(免征额)目前工薪所得税代扣代缴,征管比较到位,其他收入尤其是偶然发生的财产性收入征管相对薄弱,客观上造成了收入来源单一的工薪阶层缴税较多,而收入来源多元化的高收入阶层缴税较少的问题,个税因此常常被诟病为工资税。
2016年个人所得税计算公式
应纳税额=(工资薪金所得-“五险一金”-扣除数)×适用税率-速算扣除数
个税起征点是3500,使用超额累进税率的计算方法如下:
缴税=全月应纳税所得额*税率-速算扣除数
实发工资=应发工资-四金-缴税。
全月应纳税所得额=(应发工资-四金)-3500
【举例】如果某人的工资收入为5000元,他应纳个人所得税为:(5000—3500)×3%—0=45(元)。
二、征收方法
个人所得税实行源泉扣缴和自行申报两种征收方式,支付所得的单位或个人为个人所得税的扣缴义务人;在两处以上取得工资薪金所得和没有扣缴义务人的,以及有扣缴义务人,但扣缴义务人没有依照税法规定代扣代缴税款的,纳税义务人应当自行申报纳税。
2015年工资、薪金所得适用个人所得税累进税率表。
1累进税率: 应纳税额=用全额累进方法计算的税额-速算扣除数速算扣除数=全额累进计算的税额—超额累进计算的税额本级速算扣除数=上一级最高所得额×(本级税率-上一级税率)+上一级算扣除数全率累进税率:应纳税额=(销售收入额×销售利润率)×税率按超率累进计算的税额=销售额×(销售利润率×税率-速算扣除率)速算扣除率也可以用公式的方法计算,即本级速算扣除率=上一级最高销售利润率×(本级税率-上一级的税率)+上一级速算扣除率。
2增值税:增值额=本期发生的工资+利润+租金+其他属于增值项目的数额应纳税额=增值额×增值税率应纳税额=销售额×增值税率-本期购进中已纳税额不含税销售额=含税销售额/(1+13%或17%)组价=成本×(1+成本利润率10%)应纳税额=当期销项税额-当期进项税额进口货物:计税价格=到岸价格+关税+消费税应纳税额=计税价格×税率出口货物退税的计算公式:当期应纳税额=档期内销货物的销项税额-(当期进项税额-当期免抵退税不得免征和抵扣的税额)-上期留抵税额其中:当期不得免征和抵扣的税额=出口货物离岸价格/×外汇人民币吊牌价×(出口货物征税率-出口货物退税率)-免抵退税不得免征和抵扣税额抵减额免抵退税不得免征和抵扣税额抵减额=免税购进原材料价格×(出口货物退税率-出口货物退税率)进料加工免税购进材料的组成计税价格=货物到岸价格+海关实征关税和消费税免抵退税额的计算:免抵退税额=出口货物离岸价×外汇人民币牌价×出口货物退税率-免抵退税额抵减额免抵退税额抵减额=免税购进原材料价格×出口货物退税率当期应退税额和当期免抵税额的计算:当期期末留抵税额≤当期免抵退税额时当期应退税额=当期期末留抵税额当期免抵税额=当期免抵退税额-当期应退税额当期期末留抵税额>当期免抵退税额时当期应退税额=当期免抵退税额当期免抵税额=03消费税:实行从量定额方法的应纳税额=消费税单位税额×应税消费品数实行从价定率方法的应纳税额=应税消费品的销售额×消费税税率消费税的计税依据应是含消费税而不含增值税的销售价格消费税应税产品的出口退税:应退消费税税额=出口挥舞的工厂销售额×税率委托加工消费品,如果没有同类消费品的销售价格:组成计税价格=(原材料成本+加工费)/(1-消费税税率)进口消费品的纳税人,应在消费品报关进口后,按下列公式计算组成计税价格:组成计税价格=(到岸价格+关税)/(1-消费税税率)纳税人用于本企业基建的自制消费品、用于本企业专项工程和福利设施等方面的自制消费没有同类产品销售价格的,应按下列公式计算组成计税价格:组成计税价格=(成本+利润)/(1-消费税税率)4营业税:应纳税额=营业额×税率计税价格=营业成本或工程成本完税价格(1+成本利润率)/(1-营业税率)5关税:应纳税额=完税价格×适用税率完税价格=离岸价格/(1+出口关税税率)6企业所得税:应纳税所得额=(纳税年度的收入总额-不征税收入-免税收入)-扣除项目-允许弥补以前年度的亏损应纳税额=应纳所得额×适用税率-减免税额-抵免税额7个人所得税:工资、薪金所得:应纳税额=(每月收入额-800或4000)×适用税率-速算扣除数个体工商户:应纳税额=(全年收入总额-成本、费用及损失)×适用税率-速算扣除数对企事业单位承包经营、承租经营所得应纳税额的计算公式为:应纳税额=(纳税年度收入总额-必要费用)×适用税率-速算扣除数劳务报酬所得:每次收入不超过4000应纳税额=(每次收入额-800)×20% 每次收入超过4000元的应纳税额)=每次收入额×(1-20%)×20%稿酬所得:每次收入不超过4000应纳税额=(每次收入额-800)×20%×(1-30%)每次收入超过4000元的应纳税额=每次收入额×(1-20%)×20%×(1-30%)特许权使用费所得:每次收入不超过4000元应纳税额=(每次收入额-800)×20% 每次收入超过4000元应纳税额=每次收入额×(1-20%)×20%财产租赁所得:每次收入不超过4000元应纳税额=(每次收入额-800)×20% 每次收入超过4000应纳税额=每次收入额×(1-20%)×20%财产转让所得:应纳税额=(每次收入额-财产原值-合理费用)×20%利息、股息、红利所得,偶然所得和其他所得:应纳税额=每次收入额×20%8土地增值税:土地增值额=出售房地产的总收入-扣除项目金额应纳税额=税额×课税数量速算法:应纳税额=增值额×适用税率-扣除项目金额×速算扣除率9房产税:应纳税额=租金收入×税率=应税房产原值×(1-扣除比列)×1.2%10车辆购置税:比例税率10% 购买自用的计税价格=含增值税的销售价格/(1+17%)进口自用的计税价格=关税完税价格+关税+消费税11车船税:机动车和非机动车:应纳税额=应税车辆数量×单位税额载重汽车、机动船和非机动船:应纳税额=车船的载重或净吨位数量×单位税额。
分段计税(超额累进税率)百分数应用题湖北省神农架林区木鱼镇小学:黄敏分段计税是北师大版小学六年级上学期学习百分数应用(四)后,练习册中的能力拓展练习题型,教材和教参没有任何可供参考的资料,如果不查阅相关资料教师很容易教错。
为了弄清解答此类题型的关键,首先需要了解两个专业术语:分段计税和超额累进税率。
分段计税是一种公平的计税办法,在计算时要先找出应交税的部分是多少,超出部分再按国家规定在每一段中按不同标准计算。
我个人理解分段计税是超额累进税率的一种计算方法。
超额累进税率是指将应税所得额按照税法规定分解为若干段,每一段按其对应的税率计算出该段应交的税额,然后再将计算出来的各段税额相加为应纳税额。
超额累进税率是各国普遍采用的一种税率。
超额累进税率的计算方法比较复杂,在实际工作中,为了解决超额累进税率计算税款这一比较复杂的问题,多采用速算扣除数法代替分段计税法。
其流行算法是: 应纳税=(本月收入总额-个人所得税起征额)×税率-速算扣除数从2011年9月1日起,修改后的个税起征点从现行的2000元提高到3500元,工资薪金所得应交的个人所得税的税率是执行3%至45%的七级超额累进税率。
9月1日起调整后的7级超额累进税率全月应纳税所得额税率速算扣除数(元)全月应纳税额不超过1500元 3% 0全月应纳税额超过1500元至4500元 10% 105全月应纳税额超过4500元至9000元 20% 555全月应纳税额超过9000元至35000元 25% 1005全月应纳税额超过35000元至55000元 30% 2755全月应纳税额超过55000元至80000元 35% 5505全月应纳税额超过80000元 45% 13505能力拓展练习:1、从2008年3月1日开始,按照国家标准,个人工资收入2000元以下免交个人所得税,超过部分按标准缴纳个人所得税:不超过500元 5%超过部分为501——2000元 10%超过部分为2001——5000元 15%超过部分为5001——20000元 20%王教授月工资5200元,他这个月应缴纳个人所得税多少元,方法一:速算扣除数法应纳税=(本月收入总额-个人所得税起征额)×税率-速算扣除数由于上面练习题的税率表中没有提供速算扣除数,因此需要查询2008年个人所得税税率表,如下:个人所得税税率表(2008年3月1日生效)级数全月应纳税所得额税率(%) 速算扣除数1 不超过500元的 5 02 500—2000的部分 10 253 2000—5000的部分 15 1254 5000—20000的部分 20 3755 20000—40000的部分 25 13756 40000—60000的部分 30 33757 60000—80000的部分 35 63758 80000—100000的部分 40 103759 超过100000的部分 45 15375查上表得适用税率15%(5200,2000)×15%,125,,3200×15%,125,480,125,355(元)方法二:分段计税法5200,2000,3200(元)500×5%,1500×10%,1200×15%,25,150,180,355(元)答:他这个月应缴纳个人所得税355元。
超额累进税率 分级计算我国税法规定:对工资、薪金所得,适用百分之三至百分之四十五的七级超额累进税率计算个人所得税;对个体工商户(含个人独资企业和合伙企业自然人投资者)的生产、经营所得和对企事业单位的承包经营、承租经营所得,适用百分之五至百分之三十五的五级超额累进税率计算个人所得税。
这里以工资、薪金为例来介绍个税累进税率计算方法。
在计算之前先看一下《个人所得税所附的工资、薪金所得税率表。
个人所得税税率表一(工资、薪金所得适用) 级数 全月应纳税所得额 税率(%) 1 不超过1500元的 3 2 超过1500元至4500元的部分 10 3 超过4500元至9000元的部分 20 4 超过9000元至35000元的部分 25 5 超过35000元至55000元的部分 30 6 超过55000元至80000元的部分 35 7 超过80000元的部分 45 (注:本表所称全月应纳税所得额是指依照本法第六条的规定,以每月收入额减除费用三千五百元以及附加减除费用后的余额。
)举例:现假设某企业管理人员月工资(所得)为13000元,其中每月按工资额的20%交个人负担的“三险一金”(养老保险8%、医疗保险2%、失业保险1%、住房公积金9%),计算其每月徉交的个人所得税。
第一步:确定全月应纳税所得额。
计算应纳税所得额时,应考虑二个因素,第一个因素是法定减除费。
〈个人所得税法〉第六条规定:工资、薪金所得,以每月收入额减除费用三千五百元后的余额,为应纳税所得额。
第二个因素是个人缴付的“三险一金”。
〈个人所得税法实施条例〉第二十五条规定: 按照国家规定,个人缴付的基本养老保险费、基本医疗保险费、失业保险费、住房公积金,从纳税义务人的应纳税所得额中扣除。
那么例题中的应纳税所得额为=13000-3500-(13000×20%)=6900第二步:计算应交税额。
将6900元全月应纳税所得额分为适用第一级税率计算的应纳税所得额为1500元、适用第二级税率“超过1500元至4500元的部分” 应纳税所得额为3000元。