德国有价证券交易法
- 格式:doc
- 大小:72.50 KB
- 文档页数:11
德国的外资并构法规2005-10-13 11:28 文章来源:《对德国投资指南》文章类型:转载内容分类:政策并购(M & A)是合并(Merger)与收购(Acquisition)的简称。
并购的最基本形式是股权转让(share deal)和资产转让(asset deal)。
跨国并购是20世纪90年代中期以来全球最重要的外国直接投资方式。
由于德众多中小企业自有资本占有率低,面临着对外资金需求增加和企业后继无人的双重压力,而德银行又普遍收缩对企业的信贷,因此近年来德日益成为世界重要的并购场所。
据毕马威(KPMG)公司统计,2002年德国是仅次于美国和英国的世界第三大国际并购市场,2003年跃至第二位。
当年在德国发生的并购案共1089宗,交易总额为820亿美元,每起并购案的平均交易额为7600万美元。
涉及德国企业的跨国并购案629宗,并购总额为540亿美元,其中德收购外国企业的交易总额140多亿美元,被收购的交易总额为390多亿美元。
并购涉及的行业主要有金融服务、媒体、房地产、物流及化工等制造业。
德国是世界上对外资准入限制较少的国家之一。
作为大陆法系的代表,德国法律体系十分健全,现行的民法和商法为并购活动提供了重要法律依据。
德国《对外经济法》第1条第1款规定,与国外的商品、服务、资本、支付及其它经济往来原则上不受限制,外国企业并购德国公司时原则上也不需报批。
但德国及欧盟对外国投资商并购德国公司也有不同程度的制约和限制,如限制外国公司对本国重要产业的并购投资;对大型并购项目进行审批;对收购德国上市公司30%以上的股份有严格的规定等。
德国迄今还没有一部专门的并购法,有关并购的法规散见于民法和商法、公司法、反限制竞争法、有价证券收购法、对外经济法及各行业法规中。
主要规定如下:(一)限制外国公司对军工、银行、金融服务和保险等重要行业的并购投资德国对军事和国防工业实行严格的监控。
德《战争武器控制法》(KrWaffKontrG)第2条至第4条规定,生产、购买、出售、进口、出口及运送战争武器需经批准。
证券交易法律规定概述证券交易法律规定是指为维护证券交易秩序,保护投资者权益,规范市场行为而制定的法律规范。
下面将对证券交易法律规定进行概述,并分析其主要内容。
一、证券的法律定义及分类根据《证券法》,证券是指可以转让的、以有价证券形式表达的对公众发起人、经营者或特定对象债权、债务、所有权等权益。
证券主要包括股票、债券和基金等。
不同类型的证券在交易过程中遵循不同的法律规定。
二、证券市场监管法律证券市场监管法律旨在维护市场秩序,保护投资者权益,防范市场操纵和内幕交易等违法行为。
其中,《证券法》是对证券市场进行整体监管的核心法律,其规定了证券发行、交易、上市、信息披露等多个方面的内容。
三、证券发行法律规定证券发行是指证券发行人将自己的权益转化为证券,并向投资者公开发行的行为。
在证券发行过程中,证券发行人需要遵守相关法律规定,如证券发行审批制度、信息披露制度等。
此外,证券发行法律还规定了证券交易的申购、配售等细节。
四、证券交易法律规定证券交易是指投资者在证券市场上买卖证券的行为。
为了保护交易市场的公平、公开和透明,证券交易法律规定了交易所和交易参与者的权责,如交易所的组织、交易规则的制定、证券交易的方式和程序等。
五、证券信息披露法律规定信息披露是指上市公司和其他证券发行人在证券交易过程中向投资者提供相关信息的行为。
为了保护投资者的知情权和选择权,证券信息披露法律规定了信息披露的范围、内容、时间和方式等。
同时,对于信息披露不及时或虚假的行为也予以相应的制裁。
六、证券违法行为与处罚证券市场存在一些不法行为,如内幕交易、操纵市场、虚假陈述等,这些行为严重损害了市场的公平和投资者的利益。
为了维护市场秩序和投资者权益,证券交易法律规定了相应的违法行为和处罚措施,包括罚款、没收违法所得、吊销证券经营资格等。
综上所述,证券交易法律规定是为了规范证券市场交易行为、保护投资者权益而制定的一系列法律规范。
了解和遵守这些规定,不仅有利于市场的稳定和发展,也有助于投资者的合法权益得到保障。
德国股份法德国肴份法(AktG)是德国十九世纪末初期最重要的商法,被称为德国法律中的“经典”。
它标志着德国的工业化时代的开端,正式成为德国商法的基石。
其法律规定的基本原则和机制对于德国的现代企业制度具有重要的影响。
德国股份法的历史德国股份法于1888年2月15日正式颁布,是鉴注1896年4月1日起执行的。
它实施前,德国商业法中关于股份公司的法律规定极其简化,没有明确的股权结构和管理结构,没有董事会或法定报告义务。
它是德国证券发行和管理制度中最重要的法律制度。
德国股份法的内容德国股份法的主要内容包括董事会的组成、股东会的组成及其权力等,以及股份公司的财务报告和财务状况报告义务。
它规定,股东会的成员必须由本公司的股东构成,董事会由股东召集和指定,董事会成员有责任与股东会相通;股东会批准公司的重要事项,包括发行新股,设立公司政策,增提现金,分派利润,改变公司名称,选择长官,以及审计和报告。
此外,公司必须定期向股东及其他公众报告财务状况,以促进公司财务透明度。
德国股份法的影响德国股份法曾对德国及欧洲地区的企业发展起到了重要的作用,它的原则和机制在许多欧洲国家的公司章程中也颇受欢迎。
例如,英国公司法也采用了德国股份法的概念,甚至以它为基础建立了一整套企业管理制度。
同时,由于股份法明确了公司内部管理制度,以及与股东之间的权利与义务关系,激励了股东的积极性,又促使企业发展的全面性与稳定性。
结论德国股份法为德国商法具有重要意义,同时也对其他欧洲国家的企业章程产生了显著的影响,因此,其原则和机制仍然具有重要的参考价值。
未来,应继续对德国股份法作出适当的改进,以适应不断发展的资本市场及时下经济结构的变化。
德国股份公司法1993年7月22日【分类号】gj1040010【时效性】有效【单位代码】w219【颁布单位】德国【颁布时间】19930722【实施时间】19930722【内容分类】德国【标题】德国股份公司法(1965年9月6日颁布,1993年7月22日最后修改)第一编股份公司第一部分总则第1条[股份公司的性质](1)股份公司是具有独立法人资格的公司。
债权人仅以公司的财产对公司的债务负责。
(2)股份公司具有一份划分成股份的基本资本。
第2条[发起人数目]一名或者数名以投资获得股票的人员参加确定公司合同(章程)。
第3条[形式商人;交易所挂牌](1)股份公司被视为是商业公司,即使企业本身不经商。
(2)本法意义上的交易所挂牌是指公司的股票在由国家承认的机构进行管理的、公众可以间接或者直接进入的场所进行定期交易。
第4条[公司商业名称]即使股份公司根据《商法典》第22条或者其他法律规定继续存在,其商业名称仍必须包含“股份公司”的字样或者这一字样的一般可理解的缩写。
第5条[所在地](1)公司所在地是章程所确定的地点。
(2)章程通常把一个公司设有经营场所的地点,或业务领导部门所在的地点,或行政管理部门所在的地点,作为所在地。
第6条[基本资本]基本资本和股票的票面价值必须是欧元。
第7条[基本资本的最低票面价值]基本资本的最低票面价值为5万欧元。
第8条[股票的最低票面价值](1)股票的最低票面价值为1欧元。
低于最低票面价值的股票无效。
对于发行损失,发行人作为连带债务人向股票持有人负责。
(2)股票的溢价必须是能被1欧元整除的数。
(3)股票是不可分割的。
(4)上述规定同样适用于股东在股票发行前获得的股份凭证(临时证券)。
第9条[股票的发行金额] (1)不允许折扣发行股票。
(2)允许溢价发行股票。
第10条[股票和临时证券](1)股票可以是记名的或无记名的。
(2)如果股票是在票面价值或溢价完全支付前发行的,则必须是记名股票。
《德国商法典》的制定及变迁对我国商事立法的启示陶红武【摘要】德国采取民商分立体制制定了<商法典>,但却未能像民法那样实现体系化.由于自身的体系缺陷及商法的发展变迁,德国商法逐渐走向了去法典化,在德国商法的发展过程中,有许多规范不断独立于商法.<德国商法典>的制定及变迁给我国商事立法模式的选择提供了重要启示,即不必追求我国商法的法典化,而制定<商法通则>即可.【期刊名称】《唯实》【年(卷),期】2010(000)001【总页数】3页(P74-76)【关键词】德国《商法典》;去法典化;商法通则【作者】陶红武【作者单位】安徽财经大学,安徽,蚌埠,233041【正文语种】中文【中图分类】D923.991.《德国商法典》的制定历程1794年《普鲁士普通邦法》是德国第一部含有经整理的商法和营业法规范的法律。
它采用商法是商人的特别法这一观念来制定规则(第二编第八章第475条以下)。
1857年,依据联邦代表大会的决议,在纽伦堡成立一个委员会,根据普鲁士和奥地利分别制定的草案开始制定《德意志普通商法典》(即旧商法典)。
1861年这部法典施行,并被绝大多数德意志邦国所采纳。
从体系上看,《德意志普通商法典》是主观主义和客观主义标准的混合体。
另外,该法典充满了大量属于民法的条款。
这是由于商法和民法联系紧密,且当时的德国缺乏统一的民法典。
[1]德国司法部于1895年制定了草案,经过一个委员会的讨论修改,在1897年4月7日作为《德国商法典》(即新商法典)被帝国议会通过。
1900年1月1日,该法典与《德国民法典》同时生效,并一同沿用至今。
[2]该法典共4编31章905条。
第一编:总则(8章);第二编:商事公司及隐名合伙(5章);第三编:商行为(7章);第四编:海商(11章)。
另外,德国商法从一开始就没有把票据、保险、破产、商事法院等内容规定在商法典之内,有关这方面的内容都另立单行法。
只有“海上保险”与法国商法典一样被列入海商编之内。
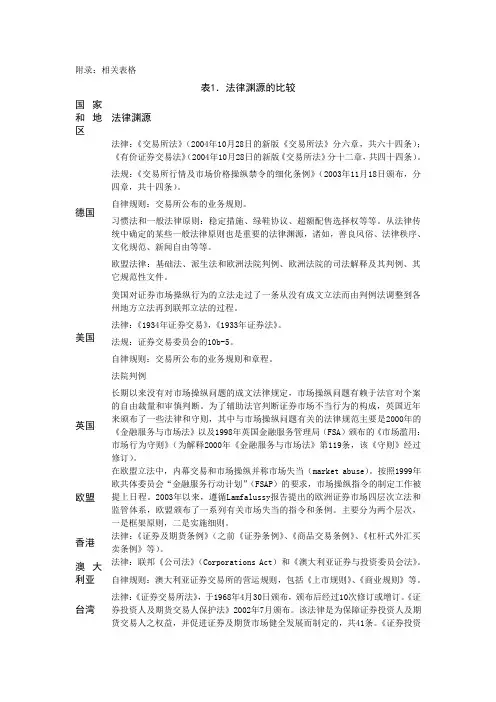
附录:相关表格表1.法律渊源的比较国家和地区法律渊源德国法律:《交易所法》(2004年10月28日的新版《交易所法》分六章,共六十四条);《有价证券交易法》(2004年10月28日的新版《交易所法》分十二章,共四十四条)。
法规:《交易所行情及市场价格操纵禁令的细化条例》(2003年11月18日颁布,分四章,共十四条)。
自律规则:交易所公布的业务规则。
习惯法和一般法律原则:稳定措施、绿鞋协议、超额配售选择权等等。
从法律传统中确定的某些一般法律原则也是重要的法律渊源,诸如,善良风俗、法律秩序、文化规范、新闻自由等等。
欧盟法律:基础法、派生法和欧洲法院判例、欧洲法院的司法解释及其判例、其它规范性文件。
美国美国对证券市场操纵行为的立法走过了一条从没有成文立法而由判例法调整到各州地方立法再到联邦立法的过程。
法律:《1934年证券交易》,《1933年证券法》。
法规:证券交易委员会的10b-5。
自律规则:交易所公布的业务规则和章程。
法院判例英国长期以来没有对市场操纵问题的成文法律规定,市场操纵问题有赖于法官对个案的自由裁量和审慎判断。
为了辅助法官判断证券市场不当行为的构成,英国近年来颁布了一些法律和守则,其中与市场操纵问题有关的法律规范主要是2000年的《金融服务与市场法》以及1998年英国金融服务管理局(FSA)颁布的《市场滥用:市场行为守则》(为解释2000年《金融服务与市场法》第119条,该《守则》经过修订)。
欧盟在欧盟立法中,内幕交易和市场操纵并称市场失当(market abuse)。
按照1999年欧共体委员会“金融服务行动计划”(FSAP)的要求,市场操纵指令的制定工作被提上日程。
2003年以来,遵循Lamfalussy报告提出的欧洲证券市场四层次立法和监管体系,欧盟颁布了一系列有关市场失当的指令和条例。
主要分为两个层次,一是框架原则,二是实施细则。
香港法律:《证券及期货条例》(之前《证券条例》、《商品交易条例》、《杠杆式外汇买卖条例》等)。
德国资本市场概况德国资本市场历经长期的发展,到今天已经发展成为一个多层次的资本市场体系,从理论的角度分析,德国资本市场一般可以分为三个层次:一是狭义上的资本市场——证券市场;二是广义上的资本市场——证券市场和灰色市场;三是交易所外市场。
狭义资本市场即证券市场又包括两个层次的证券市场:官方市场板和半官方市场板。
1. 德意志交易所集团德意志交易所集团成立于1992年,是世界唯一具备综合性一体化交易所职能的机构,集中为上市公司和投资人提供所有相关业务和系统服务:包括股票市场、金融衍生品市场、清算和结算、指数、信息技术。
德意志交易所位于欧洲中央银行所在地——德国金融中心法兰克福。
法兰克福,是世界上最大的资本市场之一,是继纽约、伦敦之外的第三大交易重镇。
德国有90%以上的股票和证券交易在法兰克福进行。
德意志交易所受联邦金融监管局(BaFin)的直接管辖,非欧盟国家的上市公司可以全面涉足欧盟资本市场。
通过很少的附加行政手续就能快捷、高效、低成本的在25个欧盟资本市场融资。
在德国证券交易所交易的股票来自全球70个国家,它的每日交易显著高于欧洲证券交易所、伦敦证券交易所等。
德交所的上市费用在整个欧洲是最为低廉的,从5000-10000欧元不等。
通过在德意志交易所上市,公司可以发展成为名符其实的全球性公司,并为公司运行长期项目奠定股权融资的良好基础,真正融入欧洲乃至全球资本市场。
2. 上市板块根据上市公司不同发展阶段及规模,德交所为企业提供包括高级市场、一般市场、初级市场和准入市场等4个上市板块。
●高级市场高级市场是欧盟监管市场,为希望成为欧洲最具透明度和流通性的蓝筹股提供交易平台。
希望在高级市场上市的公司,必须先满足一般市场对上市公司的要求,并遵守国际信息披露惯例和要求。
1) 外国公司需要提供英文版季度报告2) 按照国际会计准则(国际财务报告准则/国际会计准则和美国通用会计准则)出具的财务报表3) 公司财务日志(分红、除息日、股东大会日期、财务报告定期披露时间等)4) 每年至少举办一次公司情况分析师介绍会5) 公司用英文实时披露经营中发生的主要事件6) 满足一般市场板块的信息披露要求入选指数的成份股公司,需要公司总部设在德国,或者公司在欧盟(或者在欧洲自由贸易联盟EFTA)注册,而且公司股票主要交易量是通过法兰克福证券交易所来完成的。
当今世界性公司法现代化改革:竞争·趋同·融合2008-10-8 9:4 来源:法律教育网【大中小】【我要纠错】一、引言为了适应世界经济一体化新的变化,自20世纪个别国家已着手进行公司法的现代化改革。
如果说这些零星的改革犹如涓涓溪流,那么,进入21世纪已迅速汇集成为世界性公司法现代化改革的浪潮,汹涌澎湃,蔚为大观。
美国《标准公司法》[1]于20世纪最后10年先后经过7次频繁的修订,最近的修改发生在2002年。
在以安然公司为代表的一系列公司丑闻的压力下,美国布什总统在2002年7月30日签署了萨尔班斯-奥克斯利法案(Sarbanes-Oxley Act)。
布什总统称该法案是“罗斯福时代以来,有关美国商业实践影响最为深远的改革”。
[2]1998年3月,英国贸工部(DTI)发起了一个大规模的公司法审查活动,对现行公司法进行审查研究,为大规模修订公司法做准备。
这次活动由公司法审查“指导小组”(CLR)[3]组织实施。
指导小组组织发表了大量的咨询文件及研究报告,并于2001年公布《竞争经济中的现代公司法:最终报告》“。
这份报告系统总结了这次公司法审查活动对公司法改革的建议。
[4]CLR 于2001年7月26日,提交了它第一份关于州务秘书的报告。
目的是为了实施CLR 的提案,即2002年7月的治理问题白皮书”公司法现代化“[5] 和2005年3月的”公司法改革“,这个提案奠定了2005年11月份公布的公司法改革法案的基础。
2006年11月女王批准了英国《2006年公司法》,这是英国50多年以来对公司法最全面的一次修改。
[6]德国1998年颁布《企业监督与透明化法》修订了股份法与商法的规定。
从1990年至2002年联邦议会陆续公布了四个金融市场奖励法与《有价证券取得与收购法》、《透明与公示法》修改了企业内部治理与外部监督。
2000年联邦政府总理召集第一个公司治理的政府委员会,建议应修改股份法,制定一个一致的德国公司治理规约。
《证券法》第2条的法律条文分析20世纪90年代至今,伴随我国证券市场二十余年的发展,证券立法成效卓著,证券理论研究亦成果丰硕。
然而,对其立法基础——证券法之“证券”的立法定义和学理解释却并不顺畅。
证券法上的“证券”在立法定义中长期存在“宽、窄”之争,在以列举式对证券进行界定却又无法完全周延的情形下如何建立兜底的法律标准一直悬而未决。
对“证券”的理论解读也始终不够清晰,始于票据法理论而引入的有价证券概念以及理论对有价证券进行的解释,一直无法触及证券法意义上的“证券”之内核。
尽管众多学者都同意证券法之“证券”属于资本证券,但是,由于缺乏证券法意义上的资本和资本证券的理论构建,使得从资本证券的视角诠释证券法之“证券”显得没有说服力。
鉴于此,本文以《证券法》第2条为中心,对证券立法定义“证券”的方法和内容进行比较,分析以列举式确定法定证券的方法和证券种类,讨论证券立法之兜底条款的标准,并通过对现有证券法相关理论的梳理,明晰证券法意义上的“证券”与有价证券、资本证券的关系。
“列举加兜底”的证券定义方式之比较及争议对证券法之“证券”做一个准确的概括性描述十分困难,原因在于各类证券不仅表现形式各异,权利内涵更是千差万别,直接定义难以实现,因而“列举加兜底”的间接定义方式成为多数国家和地区的证券定义通用立法例,甚至秉承判例法传统的美国也以这一定义方法统领其证券成文立法。
相关立法例列举如下:1.美国《证券法》和《证券交易法》的规定美国1933年《证券法》和1934年《证券交易法》中对“证券”的定义相当宽泛。
以1933年《证券法》(1998年修订)第2章“定义”为例,“证券”是指任何票据、股票、库存股票、公债(国库券)、公司信用债券、债务凭证、息票或参与任何分红(利润共享)协定的证书、以证券作抵押的信用证书、组建前证书或认购书、可转让股份、投资、股权信托证书、证券存款单、石油或煤气或者其他矿产小额利息滚存权、任何股票的出售权与购买权以及买卖选择权或优先购买权、存款证明、一类证券或证券指数(包括其中的任何利益或者以其价值为基础)或者在全国证券交易所中与外汇有关的任何股票的出售权与购买权以及买卖选择权或优先购买权;还包括一般说来被普遍认为是“证券”的任何权益和凭证,或者上述任何一种的息票或参与分红证书、暂时或临时证书、收据、担保证书、认股证书、认购权、购买权。
三、公司治理结构1、什么是公司治理结构?道德风险问题。
公司治理结构是现代公司制度的核心近十几年来,经济理论界对公司治理结构问题越来越重视。
因为,随着科技革命的不断发展和股权的日益分散化,股东对公司的监控能力不断减弱,出现了所谓的“权利真空”,同时,经理人员和内部人对公司的控制力不断加强。
这样,在确保股东投资安全和盈利效率的前提和基础上,如何加强对经理人员的激励与约束,就成为现代企业理论的一个重要课题。
正如党的十五届四中全会所指出的:“公司治理结构是现代公司制度的核心”。
与统治不同,治理指的是一种由共同的目标支持的活动,这些管理活动的主体未必是政府,也无须依靠国家的强制力量来实现。
按照现代企业理论的观点,所谓公司治理(Corporate governance)就是关于企业这一特殊合同的治理。
对企业治理基本问题的解释是科克伦(Phlip L.Cochran)和沃特克,(StevenL.Wartick)提出的。
构成公司治理问题的核心是:(1)谁从公司决策即高级管理阶层的行动中受益?(2)谁应该从公司决策即高级管理阶层的行动中受益?当在“是什么”和“应该是什么”之间存在不一致时,一个公司的治理问题就会出现。
将公司治理解释为—种制度安排也是一种很有影响的观点。
公司治理结构包括:(1)如何配置和行使控制权;(2)如何监督和评价董事会、经理人员和职工;(3)如何设计和实施激励机制。
一般而言,良好的公司治理结构能够利用这些制度安排的互补性质,并选择一种结构来减低代理人成本。
”在现代企业理论的发展过程中,委托代理理论是公司治理结构最基本的理论渊源之一,它兴起于20世纪70年代,强调公司治理就是关于作为委托人的股东与作为代理人的经理层之间的代理合同的治理。
詹森和麦克林在其1976年发表的《企业理论:经理行为、代理成本和所有权结构》中指出,委托—代理关系是通过双方签订合约进行的,管理和实施这类合约的全部费用,就是代理成本,它包括三部分:(1)委托人的监督费用;(2)代理人的担保费用;(3)剩余损失。
证券投资者与证券公司的法律关系一、证券公司的概念在证券市场中,证券公司以其特有地位,发挥着促进证券发行与流转等重要功能。
各国证券法对“证券公司”一词的界定与使用不同。
美国证券法律没有直接规定证券公司的概念,代之以经纪人(brokers)、自营商(dealers)、代理人(agent)和“broker-dealer”等概念。
[1]欧盟将证券公司称之为“投资公司”(investment firm),并对在其发布的《投资服务指令》(93/22/EEC指令)中对“投资公司”做了具体的定义。
[2]日本的证券交易法通过对证券公司的设立许可和证券经营业务内容的界定间接明确证券公司的概念。
[3]我国台湾地区的证券法律则明确规定了证券公司的概念与种类。
[4]我国2006年1月1日起实施的新《证券法》直接采用证券公司这一概念,并对证券公司做了明确的界定。
《证券法》第123条规定:“本法所称证券公司是指依照《中华人民共和国公司法》和本法规定设立的经营证券业务的有限责任公司或者股份有限公司。
”。
同时,《证券法》第125还对证券公司的经营范围做了明确规定,即经国务院证券监督管理机构批准,证券公司可以经营下列部分或者全部业务:(一)证券经纪;(二)证券投资咨询;(三)与证券交易、证券投资活动有关的财务顾问;(四)证券承销与保荐;(五)证券自营;(六)证券资产管理;(七)其他证券业务“。
二、证券公司与投资者的法律关系如上所述,我国证券公司的主要业务为证券经纪业务、证券自营业务、证券承销业务、经国务院证券监督管理机构核定的其他证券业务(客户资产管理业务和证券投资咨询业务等),因此,我们拟从证券公司的上述五大业务来分别探讨其与投资者的法律关系。
(一)证券公司在从事证券经纪业务时与投资者的法律关系1、世界各国的相关规定关于证券公司在从事证券经纪业务时与投资者的法律关系问题,世界各国规定不一,但大致可因英美法系和大陆法系国家和地区的不同规定而划分开来。
证券类法律法规证券类法律法规一、背景介绍证券是指代表金融债权或股权的可转让有价证券,它是投资者获取利益的一种工具。
为了保护投资者的权益,维护市场的公平、公正、透明运行,各国都制定了一系列证券类法律法规。
本文将介绍一些重要的证券类法律法规。
二、主要的证券类法律法规1. 证券法证券法是公开市场经济体制下证券市场正常运行的一种基本法律。
它规定了证券的发行、交易和监管等方面的法律关系,保护投资者的合法权益,并维护证券市场的公正、公平、透明运行。
证券法的修缮和完善对于一个国家的证券市场的发展至关重要。
2. 证券投资基金法证券投资基金法是规范证券投资基金的发行、销售、运作和监督管理的法律法规。
证券投资基金是一种集合投资方式,由证券公司、基金管理公司等机构管理,为广大投资者提供投资渠道。
证券投资基金法的出台,有利于规范市场行为,保护投资者的合法权益。
3. 证券交易法证券交易法是规范证券交易行为的一种法律法规。
它主要包括了证券市场的组织、证券交易的方式和规则等方面的内容。
证券交易法的出台,有利于完善证券市场的交易机制,保护投资者的合法权益。
4. 证券发行与承销办法证券发行与承销办法是规范证券发行和承销行为的法律法规。
它规定了证券发行和承销的程序、条件和要求,以及发行人和承销机构的权利和义务。
证券发行与承销办法的出台,有利于规范发行行为,保护投资者的合法权益。
5. 证券投资咨询管理办法证券投资咨询管理办法是规范证券投资咨询行为的一种法律法规。
它规定了证券投资咨询机构的准入条件、经营行为和责任等方面的内容,以保护投资者的合法权益。
证券投资咨询管理办法的出台,有利于提升证券投资咨询行业的服务质量和规范化程度。
三、证券类法律法规的作用证券类法律法规的出台和实施,对于保护投资者的权益,维护市场的正常运行,促进资本市场的发展起到了重要作用。
它们:1. 保护投资者的合法权益。
证券类法律法规规定了投资者的权益和保护机制,确保投资者在证券市场中的权益不受侵害。
《德国有价证券交易法》第一节适用范围、定义第1条适用范围本法适用于提供有价证券服务和有价证券附加服务、交易所内外的有价证券、金融市场工具和衍生金融工具的交易以及适用于交易所上市公司表决权份额的变更。
第2条定义1、本法所指的有价证券,即使对其并不开具证书,为可以在市场上进行交易的:(1)股票、代表股票的证书、债券、红利息票、期权证书和(2)其它相当于股票或债券的有价证券。
有价证券也包括资本投资公司或外国的投资公司所发行的持股份额证书。
1a.本法所指的金融市场工具是本条第1款规定以外的、通常在金融市场上交易的债权。
2、本法所指的衍生金融工具是:(1)作为定期业务或期权业务进行的期货交易,其价格直接或间接取决于:a)有价证券的交易所价格或市场价格;b)金融市场工具的交易所价格或市场价格;c)利率或其它收益;d)商品或贵金属的交易所价格或市场价格。
(2)在一个有组织的市场上进行业务的外汇期货(外汇期货业务)、外汇期权业务、金融掉期业务、外汇互换期权业务和外汇期货期权业务。
3、本法所指的有价证券服务是:(1)自营或代客购买与转让有价证券、金融市场工具或衍生金融工具;(2)以自营交易方式为他人购买与转让有价证券、金融市场工具或衍生金融工具;(3)受他人委托以他人的名义购买与转让有价证券、金融市场工具或衍生金融工具;(4)介绍或证明关于购买与转让有价证券、金融市场工具或衍生金融工具的交易;(5)为安排发行证券而自担风险接受有价证券、金融市场工具或衍生金融工具或接受同等的担保;(6)有决定权地为他人管理单项投资于有价证券、金融市场工具或衍生金融工具的财产。
3a.本法所指的有价证券附加服务是:(1)在不适用有价证券保管法的情况下为他人保管和管理有价证券;(2)由提供信贷或贷款的企业为实施有价证券服务而向他人提供信贷或贷款;(3)为投资于有价证券、金融市场工具或衍生金融工具提供咨询;(4)本条第3款第1项至第4项所指的经营活动,如果这些活动以本条第2款第2项以外的外汇交易或外汇期货交易为标的,并且与有价证券服务相关联。
4、本法所指的有价证券服务企业是信贷机构、金融服务机构和依照《信贷业法》第53条第1款第1句从事经营的企业,倘若它们以专职的方式仅提供有价证券服务或同时提供有价证券附加服务。
或者以必需用商人方式建立的经营企业的规模提供上述服务。
5、本法所指的有组织的市场是由国家认可的机构加以规范和监督的、定期举办并且公众可以直接或间接进入的市场。
第2a条例外1、以下企业不视为有价证券服务企业:(1)仅向其《信贷业法》第1条第6款和第7款所指的母公司或子公司或姐妹公司提供有价证券服务的企业;(2)其有价证券服务仅为管理雇员向其所属企业或与其相关的企业参股的系统而提供的企业;(3)仅是既提供本款第1项的有价证券服务,也提供本款第2项的有价证券服务的企业;(4)私营的或公法管辖的保险企业;(5)联邦的、联邦的一项特别财产的、州的、欧盟其它成员国或《欧洲经济区协定》其它缔约国的公共债务管理机构、德国联邦银行以及其它欧盟成员国或欧洲经济区协定缔约国的中央银行;(6)仅是偶尔在其职业活动范围内提供有价证券服务并且隶属于一个其形式为公法法人的、其职业法中并未排除提供有价证券服务的职业工会的自由职业者;(7)仅提供将购买或转让资本投资公司的持股份额证书或《外国投资法》所许可的外国投资份额的委托转交如下机构,这一唯一的有价证券服务的企业;a)信贷机构或金融服务机构;b)依照《信贷业法》第53b条第1款第1句或第7款从事经营的企业;c)依照《信贷业法》第53c条所颁布的法令而获得认同或免除的企业;d)一个外国的投资公司,只要它们在提供此种有价证券服务时无权取得对顾客的金钱、股票或份额的所有权或占有权;(8)仅在一个有组织的、只做衍生金融工具交易的市场为该市场的其它成员提供有价证券服务,并且其债务由一个保障在该市场履约的系统予以清偿的企业;(9)其主要经营活动为与同类型的企业、与初始商品的制造人或经营性使用人进行初始商品的交易、并且只为此种交易对方和只在其主要经营活动所必需的范围内提供有价证券服务的企业。
2、如果一个企业仅是受信贷机构或金融服务机构或依照《信贷业法》第53b条第1款第1句或第7款从事经营的企业委托、并由上述机构或企业承担责任或承担连带责任,而提供本法第2条第3款第3项和第4项所指的有价证券服务,除此以外不提供其它有价证券服务,则不视为有价证券服务企业。
其经营活动视为其所受委托的并为其承担责任的机构或企业的经营活动。
第7条与国外主管机构的合作1、联邦证券监督局负责与其它国家主管对交易所或其它有价证券或衍生金融工具市场和对有价证券、金融市场工具和衍生金融工具的交易进行监督的机构合作。
《交易所法》和《招募说明书法》中关于交易所的审批机构与其它国家的对等机构的合作的规定在此不受影响。
2、联邦证券监督局在与本条第1款第1句所称机构合作的范围内,可以通报对交易所和其它有价证券或衍生金融工具市场、有价证券、金融市场工具和衍生金融工具或外汇交易、对信贷机构、金融服务机构、投资公司、金融企业或保险企业的监督或者为与此相关联的行政程序或司法程序所必需的事实。
在通报上述事实时,联邦证监督局应当应当向接收人指明,所通报的事实包括与个人相关的信息,只允许为通报所要达到的目的而予以加工或使用。
倘若有理由推定通报与个人相关的信息将会违反德国法律的立法目的,即不得通报。
除此以外,如果通报将会损害当事人的应受保护的利益,特别是如果接收国不能够保证达到适当的信息保护水准,也不得通报。
3、如果联邦证券监督局收到其它国家的机构通报的事实,则此种事实只允许在遵守其用途规定的条件下由该机构予以公开或利用。
联邦证券监督局可以将此种事实在遵守用途规定的条件下通知各交易所监督机关和交易所内的交易监督机构。
4、对刑事案件的国际法律协助的规定不受影响。
第8条缄默义务1、未经允许,联邦证券业监督局的雇员和根据第6条第1款受委托的人员不得公开或利用由于工作而知悉的、为其保密符合本法规定的义务人或第三者利益的事实,特别是交易和经营秘密以及涉及个人的数据,即使上述人员不再任职或已结束工作。
这同样适用于通过公务报告而获悉第1句列举的事实的其他人员。
如果事实转达给以下机构,不认为是第1句所称的未经许可而公布或利用:(1)犯罪侦察机关或主管处罚和罚款事宜的法院;(2)根据法律或受公共委托,负责监督交易所或其它有价证券或衍生金融工具市场、有价证券、金融市场工具、衍生金融工具或外汇交易、信贷机构、金融服务机构、金融企业或保险企业的部门以及由其委托的人员,只要这些部门为了履行其职责需要这些信息。
对于由这些部门雇用的职员相应适用第1句的缄默义务。
只有当其它国家的部门和由其委托的人员遵守相当于第1句的缄默义务,方可向其转达事实。
2、《捐税法》第93条、第97条、第105条第1款、第111条第5款,与第105条第1款以及第116条第1款相关的规定不适用于本条第1款第1句和第2句所列人员,如果他们为执行本法而工作。
如果财政当局为了执行缘于税务犯罪的程序以及与此相关联的课税程序需要了解情况,对该税务犯罪的侦察存在迫切的公共利益,且所了解的情况不涉及由第1款第3句第2项所称的其它国家的部门或由该部门委托的人员向第1款第1句和第2句所列人员告知的事实时,上述规定适用。
第9条申报义务1、信贷机构,获得许可经营自营交易的金融服务机构,依照《信贷业法》第53条第1款第1句从事经营的、其所在地在一个既不是欧盟成员国也不是欧洲经济区协定的缔约国的国家的企业,以及其所在地在国内并被许可在国内的交易所参与交易的企业,如果从事与有价证券服务相关联的或者是作为自营交易而成交的交易,有义务至迟于成交后的下一个非星期六的工作日通知联邦证券监督局每一笔允许在欧盟成员国或《欧洲经济区协定》的缔约国的有组织的市场交易的、或在外国的交易所场外交易的有价证券或衍生金融工具交易。
本款第1句规定的义务也适用于购买和转让有价证券的认购权,只要此种有价证券应当在一个有组织的市场上进行交易,或适用于股票和期权证书交易,倘若对此种股票和期权证书交易已提出申请或公开宣告在一个有组织的市场上交易或者申请列入场外交易。
本款第1句和第2句的义务也适用于在一个有组织的市场上运营保障成交的交易履约的系统的国内机构。
所在地在外国并且被许可在国内的交易所参加交易的企业,其在一个国内的交易所或者在场外交易当中与有价证券服务相关联的或作为自营交易而成交的交易,也适用本款第1句第2句规定的义务。
1a、《建筑储蓄银行法》第1条第1款所指的建筑储蓄银行和《信贷业法》第2条第1款、第4款和第5款所指的企业,只要未被允许在国内的交易所参加交易,不承担本条第1款规定的义务。
设有储蓄机构的住房合作社也不承担此种义务。
本条第1款规定的义务也不适用于资本投资公司或外国的投资公司对其承担回收义务的参股证书的交易,亦不适用于本法第2条第2款第1项b目和d目所指的衍生金融工具交易。
2、通知必须在信息载体上或以电子信息传递方式为之。
通知必须包含对每一笔交易的下列说明:(1)有价证券或衍生金融工具的名称和有价证券的代码;(2)成交或标准价格确定的日期和钟点;(3)有价证券或衍生金融工具的股票价格、数量和面值;(4)本条第1款所称的参加交易的机构和企业;(5)如果是交易所交易,交易所或交易所的电子交易系统(名称);(6)交易的识别标志。
自营交易应当特别标明。
3、联邦财政部可以通过无需联邦参议院赞同的法令:(1)颁布关于通知的内容、方式、范围和形式以及关于获得许可的信息载体和传递方式的细节规定;(2)以为了完成联邦证券监督局的监督任务是必要的为限,规定其它说明事项;(3).许可由通知义务人自行负担费用、由交易所或适宜的第三者代为通知,并且对此确定细则;(4)对于以债券或特定种类的衍生金融工具为标的交易,许可不通知或以概括的形式通知本条第2款规定的说明事项;(5)免除本条第1款所称机构或企业根据本条第1款的规定通知的义务,如果交易是在欧盟其它成员国或其它《欧洲经济区协定》缔约国的有组织的市场成交,且该国存在同等要求的通知义务;(6)如果通知义务所追求之目的不致因此而受到损害并以此为限,许可为了实施交易而使用汇划中心或中央合作银行或中央信贷机构的服务的储蓄银行或信贷合作机构要求汇划中心、中央合作银行或中央信贷机构代其作出本条第1款规定的通知。
4、联邦财政部可以通过法令将本条第3款规定的授权移交给联邦证券监督局。
第19条国际合作1、联邦证券监督局向其它欧盟成员国或其它《欧洲经济区协定》缔约国的主管机构通报对监督受禁止的内幕交易所必需的信息。
联邦证券监督局根据本法第16条第2款至第5款的规定行使职权,只要这对于第一句所称的主观机构履行询问请求有必要。