2017年度全国星级饭店统计公报附件表格
- 格式:xls
- 大小:83.50 KB
- 文档页数:1
中国星级饭店评定报告书饭店名称(中文)(英文)申请星级所在地区填报日期全国旅游星级饭店评定委员会印制目录饭店星级申请报告旅游饭店星级的划分与评定设施设备及服务项目评分表设施设备维修保养及清洁卫生评定检查表服务质量评定检查表服务与管理制度评价表旅游星级饭店评定总表饭店星级申请报告饭店名称附件一:饭店总体情况1.饭店名称:(中文),(英文)2.法人代表姓名:(中文),(英文)3.总经理姓名:(中文),(英文)4.地址:(中文)5.邮政编码:6.电话号码(包括地区编号):,传真号码(包括地区编号:)7.地理位置:□位于城市范围□位于城市中心□位于旅游景区或度假区距火车站公里,距飞机场公里,距码头公里,距长途汽车站公里.8.所属经济类型:内资企业:□国有□集体□私营□股份合作□有限责任□股份有限□其他外资企业:□外商投资□港澳台商投资9.所有者(股东):(1),(2),(3),(4)10.归属情况:上级主管部门或归属机构11.开业日期:试运转日期 ,正式营业日期12.投资情况:正式营业前投资总额第一次装修改造投资额第二次装修改造投资额第三次装修改造投资额13.建筑情况:占地面积;建筑面积14.经营管理情况:□自主管理□委托管理□特许经营□承包经营管理公司名称:(中文)(英文)品牌名称:(中文)(英文)承包者名称:(中文)(英文)15.经营者(含总经理、副总经理)资格:□总经理或副总经理连续五年以上担任高级管理职位的饭店名称:1)2)3)□连续两年以上接受饭店管理专业教室或培训的总经理名称:,□持有全国旅游岗位培训指导机构颁发的《旅游行业管理人员岗位培训证书》的总经理名称:1) 2) 3) 4)16:人员总数:人,其中,通过全国旅游岗位培训指导机构认可的“旅游饭店职业英语等级测试”人数为:人17.内设机构名称:根据中华人民共和国国家标准《旅游饭店星级的划分与评定》(GB/T14308-2003),本饭店申请定为星级饭店。
全国星级饭店Q4平均出租率为57.71%,50个重点旅游城市营收超387亿3月19日,国家旅游局监督管理司发布《2017年第四季度全国星级饭店统计公报》,2017年第四季度,国家旅游局星级饭店统计管理系统中有10962家星级饭店,完成填报的为10735家,填报率为97.93%。
31个省、自治区、直辖市及新疆生产建设兵团:31个省份填报率超过95%,其中天津、山西、内蒙古、辽宁等17个省份的填报率达到100%。
50个重点旅游城市:48个城市填报率超过90%,其中天津、秦皇岛、太原、呼和浩特等40个城市的填报率达到100%,拉萨填报率最低,为22.59%。
一、总体情况(一)星级规模和结构2017年第四季度,共有9775家星级饭店通过省级旅游主管部门审核,包括一星级66家、二星级1774家、三星级4721家、四星级2392家、五星级822家。
(二)经营情况全国9775家星级饭店第四季度的营业收入合计577.70亿元,其中客房收入为252.51亿元,占营业收入的43.71%;餐饮收入为241.65亿元,占营业收入的41.83%。
全国星级饭店第四季度平均房价为352.23元/间夜,平均出租率为57.71%,每间可供出租客房收入为203.28元/间夜,每间客房平摊营业收入为39322.09元/间。
从第四季度各地区经营情况看,平均房价高于全国平均水平352.23元/间夜的有9个省份,位居全国前6位的为上海、北京、海南、广东、天津和浙江,其中上海最高为737.54元/间夜;平均出租率高于全国平均水平57.71%的有13个省份,位居前6位的为上海、海南、湖南、北京、福建和江苏,其中上海最高为70.59%;每间可供出租客房收入高于全国平均水平203.28元/间夜的有8个省份,位居前6位的为上海、北京、海南、广东、福建和天津,其中上海最高为520.64元/间夜;每间客房平摊营业收入高于全国平均水平39322.09元/间的有8个省份,位居前6位的为上海、北京、江苏、浙江、广东和福建,其中上海最高为108096.99元/间。
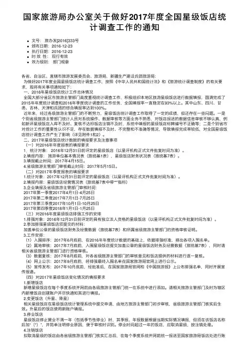
国家旅游局办公室关于做好2017年度全国星级饭店统计调查⼯作的通知⽂号:旅办发[2016]333号颁布⽇期:2016-12-23执⾏⽇期:2016-12-23时效性:现⾏有效效⼒级别:部门规章各省、⾃治区、直辖市旅游发展委员会、旅游局,新疆⽣产建设兵团旅游局:为做好2017年度全国星级饭店统计调查⼯作,按照《中华⼈民共和国统计法》和《旅游统计调查制度》的有关要求,现将有关事项通知如下:⼀、2016年星级饭店统计⼯作总体情况全国⼤部分省区市旅游主管部门⾼度重视统计调查⼯作,积极组织本地区旅游星级饭店进⾏数据填报,圆满完成了2015年年度统计调查和2016年季度统计调查的⼯作任务,全国填报率⼀直稳定在93%以上。
其中⼭东、四川、⽢肃、吉林、天津和兵团的综合填报率达到100%。
近年来,经过各级旅游主管部门的不断努⼒,星级饭店统计调查⼯作取得了⼀定的成绩,但还存在⼀些问题。
⼀是个别省级旅游主管部门统计⼈员对系统操作、数据审核等⽅⾯业务不熟悉,对饭店报送的数据信息审核不够认真,例如新评星级饭店⼊库不及时、复核不达标饭店注销不及时,系统中填报的星级饭店标牌编号不正确等;⼆是个别省市对统计⼯作的重要性认识不⾜,存在数据填报不及时、不完整和不准确等情况,导致填报完成率较低,对全国星级饭店统计调查⼯作产⽣了影响(详见附件1和2)。
⼆、2017年星级饭店统计数据的填报要求及注意事项(⼀)对2016年年度报表的填报要求1.统计对象: 2016年12⽉31⽇前评定的星级饭店(以星评机构正式⽂件批复时间为准)。
2.填报内容:旅游单位基本情况表(旅统基1表),星级饭店财务状况表(旅统基7表)。
3.填报截⽌时间:2017年4⽉15⽇。
4.省级旅游主管部门审核截⽌时间:2017年5⽉15⽇。
(⼆)对2017年季度报表的填报要求1.统计对象:2017年12⽉31⽇前评定的星级饭店(以星评机构正式⽂件批复时间为准)。
2.填报内容:星级饭店经营情况表(旅统基7表中带“*”指标)3.企业填报及省级旅游主管部门审核时间:2017年第⼀季度2017年4⽉1⽇-4⽉25⽇2017年第⼆季度2017年7⽉1⽇-7⽉25⽇2017年第三季度2017年10⽉1⽇-10⽉25⽇2017年第四季度2018年1⽉1⽇-1⽉25⽇(三)对2016年度星级饭店排强⼯作的安排1.排强对象:2016年12⽉31⽇前评定的具有独⽴法⼈资格的星级饭店(以星评机构正式⽂件批复时间为准)。
XXX年度全国星级饭店统计公报附表2020年度全国星级饭店财务经营状况与上年同比情形附件6:2020年星级饭店经济指标汇总表(按地区)附件7:2020年星级饭店经济指标汇总表(按重点旅行都市)三亚26.03 60.92 24.58 44.16 7.87 2.27 1.06 0.26 245.48 24.19 21.40 416.49 58.94 671.92 64.67 0.43 249.36 秦皇岛7.60 39.28 47.39 31.93 -1.78 0.54 0.67 0.18 113.99 -26.64 8.13 478.86 23.80 340.16 37.42 0.13 89.41 石家庄17.07 32.41 53.69 34.07 -0.85 1.29 1.24 0.40 137.74 -6.88 10.37 274.88 50.11 334.56 52.55 0.18 167.14 郑州15.74 35.52 37.68 25.27 -0.81 1.15 1.05 0.34 149.27 -7.66 10.88 239.68 62.28 321.88 62.01 0.20 201.81 洛阳 5.79 35.81 55.03 9.59 -0.13 0.37 0.46 0.07 125.01 -2.75 7.96 207.11 60.36 268.74 56.42 0.15 142.81 哈尔滨15.78 50.16 36.59 36.33 0.57 1.72 0.98 0.38 160.45 5.80 17.49 369.33 43.44 348.83 56.81 0.20 145.17 武汉28.08 43.28 32.77 48.67 0.08 1.54 1.42 0.47 197.09 0.54 10.83 341.61 57.69 383.41 58.33 0.22 201.31 宜昌 6.91 38.09 45.84 14.36 -0.24 0.84 0.54 0.12 127.31 -4.38 15.40 264.57 48.12 200.52 59.94 0.12 102.33 长沙43.19 36.23 48.51 71.68 2.30 2.55 1.82 0.69 237.90 12.66 14.03 394.83 60.25 374.23 86.71 0.32 292.22 张家界 3.93 62.61 30.78 8.04 0.00 0.00 0.04 0.00 129.91 0.00 6.21 299.96 48.94 165.02 67.24 0.11 62.78 长春16.93 36.60 51.09 41.45 -0.96 1.55 1.03 0.35 164.87 -9.38 15.07 403.54 40.86 362.78 63.15 0.23 228.49 南京35.54 40.27 47.02 61.10 2.31 2.40 1.69 0.13 209.83 13.63 14.17 360.70 58.17 399.03 67.45 0.27 241.95 苏州44.61 34.89 55.63 82.06 1.92 3.06 2.17 0.23 205.64 8.83 14.08 378.26 54.37 384.64 52.24 0.20 207.18 无锡23.08 28.04 63.52 34.35 -0.51 1.64 1.19 0.06 194.40 -4.29 13.81 289.37 67.18 349.50 55.39 0.19 248.84 南昌11.25 50.33 39.38 22.77 -0.35 0.71 0.83 0.30 136.07 -4.24 8.53 275.42 49.40 304.31 62.11 0.19 128.72 大连32.53 43.78 44.43 78.59 -1.45 2.49 1.88 0.60 173.08 -7.70 13.26 418.22 41.39 334.97 56.16 0.19 95.31 沈阳22.29 44.11 42.93 67.92 0.81 1.54 1.42 0.50 156.82 5.68 10.85 477.92 32.81 359.68 61.66 0.22 178.83 呼和浩特11.49 36.46 54.71 27.11 -0.49 0.83 0.66 0.30 173.31 -7.34 12.58 409.00 42.37 415.21 56.08 0.23 217.19 银川 5.54 44.22 46.04 18.08 -0.64 0.31 0.41 0.09 135.28 -15.52 7.57 441.59 30.63 309.63 57.92 0.18 147.72 西宁 4.89 50.99 38.97 12.00 0.04 0.39 0.41 0.10 118.97 1.02 9.45 291.71 40.78 331.84 47.40 0.16 111.23 济南22.12 35.68 50.88 46.04 -0.03 1.57 1.33 0.56 165.77 -0.25 11.74 345.00 48.05 339.98 64.00 0.22 219.97 青岛39.15 45.08 42.68 76.27 1.20 2.70 1.96 0.72 199.64 6.11 13.76 388.94 51.33 454.72 68.47 0.31 195.33附件8:2020年度全国五星级饭店综合指标前100名饭店排序表28 海南省4650017 三亚天域度假酒店74 4182029 湖南省4350001 湖南华天大酒店36 3472530 上海市3150023 上海金光外滩置地威斯汀大饭店21 82113531 广东省4450021 广州花园酒店60 1741532 山东省3750006 海景花园大酒店76 32212233 上海市3150006 上海市太平洋大饭店30 52432734 北京市1150006 东方艺术大厦32 61481235 江苏省3250004 苏州中茵皇冠假日酒店35 54571136 北京市1150002 北京华侨大厦46 19851037 山东省3750010 山东大厦47 64371238 上海市3150020 上海扬子江大酒店38 29702539 贵州省5250004 贵阳喜来登贵航酒店51 56342140 北京市1150014 北京昆仑饭店87 46191041 浙江省3350013 杭州西湖大酒店(索菲特)57 53272742 北京市1150030 港澳中心34 26931243 北京市1150027 北京亚洲大酒店39 39672044 上海市3150019 兴国宾馆17 57593345 山西省1450010 山西丽华大酒店有限责任公司104 454446 福建省3550004 福州世纪金源大饭店28 171012247 北京市1150008 北京嘉里大酒店53 61134848 山东省3750005 香格里拉大饭店53 64392349 浙江省3350010 上虞国际大酒店22 411021550 北京市1150004 北京天伦饭店65 69143251 吉林省2250001 香格里拉大饭店55 59452452 北京市1150031 北京贵宾楼饭店81 43312953 安徽省3450022 合肥万达广场投资万达威斯汀酒店44 59651854 北京市1150012 北京市长富宫中心有限责任公司70 51323355 河南省4150002 索菲特国际饭店87 31541656 山东省3750007 青岛汇泉王朝大饭店91 4692457 山东省3750029 青岛海尔洲际酒店84 69182358 上海市3150027 上海古象大酒店43 67582759 广东省4450008 深圳威尼斯酒店83 58382460 新疆6550009 喜来登乌鲁木齐酒店111 52103061 江苏省3250016 无锡湖滨饭店48 40863562 吉林省2250005 吉林省南湖宾馆95 5365563 云南省5350007 昆明翠湖宾馆113 55242064 海南省4650018 海口喜来登温泉度假酒店89 52531965 广东省4450026 深圳香格里拉大酒店76 66492666 广东省4450009 深圳圣廷苑酒店58 35953167 新疆6550001 新疆银都酒店有限责任公司62 47902068 上海市3150007 上海锦沧文华大酒店61 60663369 北京市1150054 北京云南大厦酒店29 671072270 广东省4450031 珠海海湾大酒店77 33991671 浙江省3350020 杭州开元名都大酒店80 43742972 福建省3550033 马哥孛罗东方大酒店73 48882073 重庆市5050004 重庆世纪金源大饭店72 44981674 广东省4450071 广东新白云宾馆49 67882775 湖北省4250002 武汉香格里拉大饭店56 62793476 北京市1150015 兆龙饭店60 521041677 上海市3150011 上海锦江饭店106 47611878 上海市3150038 千禧海鸥大酒店84 59771979 广东省4450012 佛山宾馆58 111492480 江苏省3250020 常州溧阳市天目湖宾馆91 51153581 浙江省3350001 浙江世贸君澜大饭店59 561161682 广东省4450020 中国大酒店94 38942283 福建省3550034 厦门艾美酒店66 361242384 浙江省3350031 宁波东港喜来登酒店84 53872585 湖南省4350011 湖南华雅国际大酒店78 2614152020年度全国四星级饭店综合指标前100名饭店排序表4 安徽省3440078 黄山排云楼宾馆45 8 25 475 浙江省3340013 杭州大厦 5 62 43 176 北京市1140028 中国国际贸易中心国贸饭店25 62 12 287 浙江省3340102 杭州友好饭店20 26 68 148 上海市3140021 上海王宝和大酒店15 70 5 429 北京市1140004 北京和平宾馆32 34 50 2210 浙江省3340173 舟山中瀚大酒店54 29 36 2311 上海市3140013 国际饭店 6 45 62 3012 北京市1140012 北京首都旅行股份北京市民族饭店30 41 48 2413 福建省3540017 鹭江宾馆99 6 37 2214 广东省4440036 广州文化假日酒店60 19 58 2915 天津市1240002 天津水晶宫饭店10 4 135 2016 四川省5140026 峨眉山温泉饭店18 70 63 1917 广东省4440185 广州十甫假日酒店103 11 45 2918 天津市1240013 天津胜利宾馆 4 38 92 5619 北京市1140077 北京金隅凤山温泉度假村54 45 41 5220 北京市1140087 北京春晖园文化娱乐有限责任公司95 31 53 1521 安徽省3440037 黄山北海宾馆69 46 39 4322 安徽省3440017 黄山狮林大酒店82 54 22 4223 上海市3140004 上海建国宾馆85 21 59 3624 上海市3140006 上海国际贵都大饭店34 60 64 4425 北京市1140080 北京新侨饭店31 71 81 2426 北京市1140001 保利大厦33 63 87 2527 北京市1140008 北京金都假日饭店47 49 92 2128 海南省4640017 三亚金棕榈度假酒店114 46 32 2529 北京市1140102 北京湖北大厦有限责任公司7 47 143 2430 北京市1140130 北京光明饭店27 66 111 2031 江苏省3240096 宜兴大酒店29 19 130 4732 上海市3140037 宝安大酒店42 85 58 4033 广东省4440193 燕岭大厦92 19 80 3434 浙江省3340169 浙江宾馆有限责任公司98 56 42 2935 广东省4440138 广州流花宾馆集团股份52 10 139 2536 北京市1140033 渔阳饭店88 65 31 4237 北京市1140021 北京皇家大饭店46 72 84 2738 上海市3140008 上海虹桥宾馆68 48 82 3239 辽宁省2140027 星海高尔夫酒店70 53 23 8440 北京市1140024 丽都饭店11 77 121 2641 浙江省3340055 舟山市普陀山息耒小庄109 32 71 2442 上海市3140031 浦东机场华美达大酒店107 61 35 3443 山东省3740022 荣成石岛宾馆152 17 14 5544 浙江省3340114 纳德酒店股份67 6 152 1545 上海市3140060 上海陆家嘴东怡酒店治理80 76 49 3946 天津市1240016 天津惠中酒店22 63 115 4747 北京市1140011 北京金台饭店59 73 99 1748 安徽省3440028 安徽九华山旅行进展股份东崖宾馆121 27 51 4949 四川省5140043 伊顿饭店122 34 79 1350 安徽省3440018 黄山玉屏楼宾馆135 50 16 4851 北京市1140032 北京河南大厦100 60 61 3052 内蒙古1540011 呼伦贝尔宾馆112 25 55 6053 浙江省3340070 湖州国际大酒店106 22 98 2854 广东省4440010 深圳海景奥思廷酒店78 59 94 2455 北京市1140098 北京金龙潭大饭店治理有限责任公司42 76 124 1456 四川省5140001 岷山饭店142 59 21 3557 北京市1140013 中国职工之家13 73 142 3258 陕西省6140034 亚华商务酒店40 11 161 4859 湖南省4340054 鑫利大酒店149 27 46 3960 北京市1140029 赛特集团16 74 138 3561 上海市3140027 上海民航置业浦东华美达大酒店110 69 46 4162 广东省4440021 广州大厦19 61 169 2263 北京市1140016 深圳大厦76 69 90 3664 山西省1440013 晋城大酒店132 45 54 4265 浙江省3340107 温州市梦江大酒店9 37 208 2166 四川省5140023 四川绿洲大酒店167 89 4 1567 湖南省4340001 湖南富丽华大酒店87 22 151 1668 新疆6540048 昌吉回族自治州园林宾馆11 8 228 3169 北京市1140109 北京北辰实业集团公司元辰鑫国际酒店83 32 135 2870 上海市3140038 上海东湖宾馆85 46 109 3871 北京市1140053 北京富来宫温泉山庄102 17 86 7372 北京市1140037 北京燕山大酒店94 47 116 2273 陕西省6140027 西安志成丽柏酒店122 50 96 1174 北京市1140105 北京翠明庄宾馆107 72 78 2375 海南省4640011 三亚珠江花园酒店146 68 47 1976 黑龙江2340058 佳木斯市江天大酒店62 29 154 3677 上海市3140045 上海斯波特体育进展斯波特大酒店86 61 114 2078 北京市1140022 北京北辰实业股份北京五洲大酒店85 60 107 3179 北京市1140081 梅地亚电视中心119 17 132 1680 北京市1140147 北京尚都凯瑞国际酒店有限责任公司88 56 126 1681 广东省4440032 广东迎宾馆176 16 65 2982 福建省3540098 福州晋都戴斯酒店128 2 143 1483 上海市3140017 上海通茂大酒店58 84 109 3784 浙江省3340035 瑞安市钱塘阳光假日酒店102 33 108 4685 北京市1140137 北京万寿宾馆130 51 75 3386 四川省5140034 南苑宾馆102 32 144 1387 湖北省4240018 黄石磁湖山庄酒店治理157 56 77 188 河北省1340108 沧州献县河北银都温泉假日酒店56 72 143 2189 浙江省3340160 杭州中豪大酒店67 10 194 2190 北京市1140014 北京广州大厦104 62 97 292020年度全国三星级饭店综合指标前100名饭店排序表8 广东省4430067 广州市广州宾馆15 8 146 299 黑龙江2330114 伊春梅花山庄度假村红松会馆 2 9 121 7210 湖南省4330062 株洲金龙大酒店96 42 66 411 上海市3130163 虹桥云峰宾馆75 16 78 4012 上海市3130106 滨江欣景大酒店88 45 45 3313 山西省1430002 山西电力大厦 1 23 192 114 北京市1130030 北京市崇文门饭店80 27 89 2115 北京市1130261 北京乾元国际商务酒店71 83 40 2516 北京市1130001 北京江苏大厦77 82 29 3117 北京市1130049 北京长白山国际酒店99 46 52 2218 辽宁省2130066 北良大厦18 52 109 4219 北京市1130097 北京裕龙大酒店110 30 64 1720 北京市1130079 北京华夏明珠宾馆117 73 3 3121 安徽省3430188 桐都市天红酒店113 14 61 3922 江苏省3230079 徐州市云泉山庄62 78 76 1623 吉林省2230066 吉林省新发宾馆137 23 54 2124 上海市3130162 上海教育会堂23 7 176 3225 安徽省3430082 安徽聚龙大酒店109 55 20 5526 广东省4430002 广州天河远洋酒店43 15 155 3227 山东省3730082 东海宾馆 4 13 213 1928 江西省3630108 江西核工宾馆162 60 22 629 福建省3530022 福州三明大厦36 71 127 1830 上海市3130098 中电大酒店9 76 110 5931 江苏省3230185 虹桥饭店35 35 152 3432 河北省1330006 石家庄河北北方大厦172 15 31 3933 广东省4430070 湖天宾馆74 39 129 2034 北京市1130259 北京隆格酒店治理156 13 57 4135 北京市1130070 北京实华饭店124 43 62 3936 北京市1130196 北京达园宾馆64 59 93 5337 上海市3130005 上海锦江金门大酒店109 51 83 2938 北京市1130015 北京青蓝大厦有限责任公司150 37 55 3339 上海市3130094 上海浦东大酒店59 89 71 5740 浙江省3330032 杭州玉皇山庄119 37 67 5541 辽宁省2130020 辽宁工会大厦160 55 18 4542 河北省1330209 唐山开滦宾馆22 31 188 3843 广东省4430116 深圳市河东宾馆55 40 156 2844 陕西省6130180 府谷县滨苑酒店82 26 162 945 北京市1130094 北京天佑丰顺宾馆26 60 161 3346 吉林省2230014 吉林省百汇宾馆134 29 83 3447 河北省1330217 河北省煤矿职工北戴河休养院13 40 162 6648 浙江省3330208 普陀山普陀山庄83 67 77 5449 上海市3130147 上海东海宾馆有限责任公司125 52 51 5350 辽宁省2130019 沈阳华苑大酒店61 55 105 6151 上海市3130008 上海国际机场宾馆100 55 80 4752 广东省4430893 总统大酒店112 76 59 3553 浙江省3330121 嘉兴市沙龙国际宾馆120 11 100 5154 浙江省3330087 余姚辰茂河姆渡酒店118 3 141 2255 辽宁省2130298 大朝阳山城酒店73 32 174 656 山东省3730154 泰安市神憩宾馆174 40 16 5557 北京市1130192 北京珠穆朗玛宾馆130 55 63 3958 河北省1330002 河北汇源大酒店130 21 100 3659 福建省3530008 福建天福大酒店125 67 44 5360 山西省1430142 中铁十二局铁道大厦 6 14 244 2661 北京市1130051 北京市塔里木石油酒店67 68 112 4462 山东省3730056 花园大酒店7 64 189 3263 吉林省2230004 长春国贸饭店10 77 165 4164 辽宁省2130184 兴城海逸假日酒店72 24 111 8665 浙江省3330207 舟山中信普陀大酒店137 58 65 3566 北京市1130007 北京市和平里大酒店94 57 115 3167 福建省3530093 晋江振英大酒店129 45 87 3668 广东省4430051 广州欢乐假日酒店进展143 53 25 7669 山西省1430004 太原西山酒店184 39 42 3270 辽宁省2130299 海尊大酒店69 58 136 3671 北京市1130162 北京金隅八达岭温泉度假村有限责任公司136 72 34 5872 北京市1130054 北京胜利饭店167 50 47 3773 北京市1130018 北京辽宁饭店174 81 27 2174 贵州省5230001 贵州华联大酒店64 49 170 2375 河北省1330155 秦皇岛抚宁国检宾馆163 61 49 3376 四川省5130188 万源大酒店229 12 26 3977 辽宁省2130093 永嘉大酒店172 84 21 3078 海南省4630042 海南寰岛海底世界酒店173 42 49 4479 广西4530026 环球大酒店199 57 8 4480 山东省3730133 蓝海大饭店158 27 104 2081 四川省5130077 格萨尔大酒店217 48 30 1682 河北省1330029 唐山遵化国际饭店153 39 58 6283 甘肃省6230004 西北宾馆141 49 88 3784 福建省3530143 长乐裕利达大酒店58 2 196 6085 陕西省6130181 榆林市海纳度假酒店100 32 133 5186 北京市1130067 中日青年交流中心105 82 94 3587 四川省5130064 峨眉山旅行股份峨眉山金顶大酒店150 70 45 5188 北京市1130044 北京新北纬饭店有限责任公司48 47 194 2889 广东省4430761 广东东海大厦110 33 159 1690 陕西省6130142 陕西关中风情文化167 68 4 8191 上海市3130069 新城饭店105 20 162 3492 江西省3630216 三清山锦绣山庄85 1 181 5593 新疆6530157 乌苏市乌苏宾馆208 40 28 4794 陕西省6130046 宝鸡西凤大酒店41 70 179 342020年度全国二星级饭店综合指标前100名饭店排序表12 河南省4120208 鹤壁市淇园宾馆157 24 15 113 云南省5320412 昌宁宁馨宾馆198 1 2 114 广东省4420001 广东白云都市酒店36 73 75 1915 广东省4420101 深圳闽江宾馆57 44 82 2016 北京市1120339 北京呼家楼宾馆30 70 65 3917 黑龙江2320013 哈尔滨市学府宾馆45 45 90 2618 河南省4120209 鲁山天力宾馆35 59 32 8219 青海省6320018 青海湖帐房宾馆8 83 59 6120 四川省5120072 新伍城大酒店132 11 32 3721 北京市1120112 北京市梅苑饭店35 25 131 2222 山东省3720018 济南国际机场宾馆 4 77 94 4123 甘肃省6220064 刘电宾馆75 10 55 7624 北京市1120282 北京林美宾馆46 2 88 8125 新疆6520069 阿勒泰地区喀纳斯景区蓝湖宾馆91 38 13 7726 广东省4420016 石牌酒店82 76 44 2127 广东省4420208 深圳兴华宾馆47 22 135 2028 上海市3120074 上海建四实业建工迎宾楼38 15 155 2229 安徽省3429034 水东宾馆21 50 121 3930 甘肃省6220205 华融大酒店37 3 138 5331 内蒙古1520026 乌海市电力宾馆42 65 83 4132 北京市1120101 北京市玉都饭店89 36 86 2233 上海市3120208 碧丽宫大酒店31 31 142 3034 浙江省3320052 临安天目山庄83 56 24 7135 四川省5120244 巴塘县雪域扎西宾馆 2 44 176 1436 四川省5120279 四川省水电职工疗休中心 3 64 158 1237 浙江省3320098 慈溪徐福宾馆64 11 155 738 西藏5420003 山水宾馆A区19 68 121 3139 广西4520218 乡村大世界115 23 40 6140 新疆6520202 伊犁州霍尔果斯宾馆18 75 121 2741 江苏省3220455 港中迎宾馆16 20 182 2442 甘肃省6220020 电力宾馆11 17 188 2743 北京市1120404 北京鹅和鸭农庄有限责任公司82 57 23 8144 辽宁省2120201 复州宾馆149 67 25 245 安徽省3420105 凌云宾馆40 17 178 1146 北京市1120329 北京开滦宾馆46 90 28 8247 浙江省3320319 普陀山紫竹山庄102 40 54 5048 河北省1320207 邯郸金伯爵快捷酒店144 52 26 2449 四川省5120015 成都金牛山庄122 12 98 1550 北京市1120056 北京市太阳宫宾馆68 85 54 4251 辽宁省2120214 金牛宾馆二部44 42 103 6152 甘肃省6220090 环县宾馆132 56 52 1053 江苏省3220416 南京云锦商务酒店20 17 156 6054 新疆兵团6520915 万泉宾馆50 75 33 9555 浙江省3320099 慈溪天华宾馆119 26 50 5856 广东省4420012 德政大厦64 23 151 1657 云南省5320551 红宝石酒店177 57 11 1058 湖南省4320043 株洲炎陵酃峰宾馆72 37 111 3759 新疆6520099 库尔勒开元大酒店117 86 18 3960 四川省5120019 川影宾馆137 23 76 2661 浙江省3320318 普陀山锦屏山庄84 52 60 7062 上海市3120020 上海亭枫商务酒店112 31 80 4363 浙江省3320206 温州氡泉宾馆130 40 30 6664 浙江省3320541 慈溪水立方宾馆111 64 16 7665 陕西省6120202 宁陕县三星宾馆有限责任公司117 19 124 766 上海市3120090 上海南亚宾馆75 39 103 5167 山西省1420104 五台县五台山城宾馆95 100 41 3268 北京市1120114 北京台体宾馆122 43 78 2869 吉林省2220057 白都市洮北区宾馆63 44 137 2870 上海市3120212 雍和宾馆14 59 145 5571 湖北省4220249 随州宾馆56 69 130 1872 湖南省4320014 长沙太平洋大酒店44 24 205 173 四川省5120095 绵阳市东津酒店107 26 130 1174 山东省3720072 青岛丽莎商务宾馆92 39 136 875 湖北省4220328 湖北梦珠大酒店138 23 22 9376 内蒙古1520210 乌海市怡泽园大酒店有限责任公司 6 34 209 2877 重庆市5020201 天天假日宾馆102 56 98 2178 广东省4420102 深圳市科苑宾馆124 43 72 3879 内蒙古1520213 乌兰察布市凉城县喜喜大酒店86 57 112 2380 福建省3520083 南平兆祥延城大酒店135 26 83 3481 内蒙古1520037 巴林左旗东风宾馆180 16 38 4682 北京市1120028 北京永定门饭店69 49 139 2683 上海市3120079 圣贤居宾馆102 49 101 3184 山东省3720251 青岛台东大酒店117 10 128 2885 内蒙古1520073 根河市宾馆114 56 51 6386 江苏省3220215 吴江市山湖饭店32 7 200 4687 湖南省4320393 新化县三间房精品连锁酒店51 29 187 2188 上海市3120001 海港宾馆109 87 47 4589 浙江省3320217 乍浦金茂宾馆128 93 8 5990 湖北省4220210 巴东沿渡河大酒店 5 11 246 2791 浙江省3320097 慈溪汉爵商厦大酒店73 81 108 2792 云南省5320044 三叶饭店149 69 37 3493 云南省5320389 保山运动员公寓196 91 1 194 辽宁省2120049 金牛宾馆44 42 133 7195 浙江省3320002 杭州玉泉饭店111 73 36 7096 陕西省6120029 陇州宾馆105 18 108 6297 山东省3720203 丽晶大酒店137 15 121 2098 北京市1120314 北京鲜果乐园旅行观光有限责任公司147 34 35 77。
附件5:2021年度全国星级饭店财务经营状况与上年同比情况附件6:2021年星级饭店经济指标汇总表〔按地区〕附件7:2021年星级饭店经济指标汇总表〔按重点旅游都市〕洛阳 5.7935.8155.039.59-0.130.370.460.07125.01 -2.75 7.96 207.11 60.36 268.74 56.42 0.15 142.81 哈尔滨15.7850.1636.5936.330.57 1.720.38160.45 5.80 17.49 369.33 43.44 348.83 56.81 0.20 145.17 武汉28.0843.2832.7748.670.08 1.54 1.420.47197.09 0.54 10.83 341.61 57.69 383.41 58.33 0.22 201.31 宜昌 6.9138.0945.8414.36-0.240.840.540.12-4.38 15.40 264.57 48.12 200.52 59.94 0.12 102.33 长沙43.1936.2348.5171.68 2.30 2.55 1.820.69237.90 12.66 14.03 394.83 60.25 374.23 86.71 0.32 292.22 张家界 3.9362.6130.788.040.000.000.040.00129.91 0.00 6.21 299.96 48.94 165.02 67.24 0.11 62.78 长春16.9336.6051.0941.45-0.96 1.55 1.030.35164.87 -9.38 15.07 403.54 40.86 362.78 63.15 0.23 228.49 南京35.5440.2747.0261.10 2.31 2.40 1.690.13209.83 13.63 14.17 360.70 58.17 399.03 67.45 0.27 241.95 苏州44.6134.8955.6382.06 1.92 3.06 2.170.23205.64 8.83 14.08 378.26 54.37 384.64 52.24 0.20 207.18 无锡23.0828.0463.5234.35-0.51 1.64 1.190.06194.40 -4.29 13.81 289.37 67.18 349.50 55.39 0.19 248.84 南昌11.2550.3339.3822.77-0.350.710.830.30136.07 -4.24 8.53 275.42 49.40 304.31 62.11 0.19 128.72 大连32.5343.7844.4378.59-1.45 2.49 1.880.60173.08 -7.70 13.26 418.22 41.39 334.97 56.16 95.31 沈阳22.2944.1142.9367.920.81 1.54 1.420.50156.82 5.68 10.85 477.92 32.81 359.68 61.66 0.22 178.83 呼和浩特11.4936.4654.7127.11-0.490.830.660.30173.31 -7.34 12.58 409.00 42.37 415.21 56.08 0.23 217.19 银川 5.5444.2246.0418.08-0.640.310.410.09135.28 -15.52 7.57 441.59 30.63 309.63 57.92 0.18 147.72 西宁 4.8950.9938.9712.000.040.390.410.10118.97 1.02 9.45 291.71 40.78 331.84 47.40 0.16 111.23 济南22.1250.8846.04-0.03 1.57 1.330.56165.77 -0.25 11.74 345.00 48.05 339.98 64.00 0.22 219.97 青岛39.1545.0842.6876.27 1.20 2.70 1.960.72199.64 6.11 13.76 388.94 51.33 454.72 68.47 0.31 195.33 太原19.2644.7843.3738.38-0.66 1.28 1.430.46134.49 -4.60 8.96 267.93 50.20 349.90 62.90 0.22 178.33 西安30.6646.7041.3074.48-0.41 2.55 2.220.68138.19 -1.86 11.48 335.72 41.16 341.65 58.41 0.20 148.10 成都39.0049.3237.0075.50 2.38 3.41 2.530.50154.43 9.43 13.52 298.93 51.66 450.59 65.87 0.30 217.63 拉萨 3.5169.7321.9531.420.040.290.510.0269.08 0.69 5.70 618.00 11.18 173.02 61.71 0.11 52.14附件8:2021年度全国五星级饭店综合指标前100名饭店排序表14 上海市3150030 上海东郊宾馆 6 75122115 北京市1150034 北京五洲皇冠假日酒店10 42501316 上海市3150014 上海万豪虹桥大酒店11 58282017 福建省3550009 福州香格里拉酒店23 34352518 上海市3150039 上海世茂皇家艾美酒店15 64202319 北京市1150011 北京国际俱乐部26 5943820 上海市3150002 花园饭店(上海〕31 30412521 上海市3150015 上海国际会议中心东方滨江大酒店 3 51443222 上海市3150021 上海西郊宾馆7 73153923 上海市3150008 上海锦江汤臣洲际大酒店24 45511724 北京市1150023 北京世纪金源大饭店有限责任公司49 27501125 北京市1150056 北京香江财宝酒店13 6455926 上海市3150018 上海虹桥迎宾馆20 57353027 福建省3550025 瑞颐大酒店41 39461728 海南省4650017 三亚天域度假酒店74 4182029 湖南省4350001 湖南华天大酒店36 3472530 上海市3150023 上海金光外滩置地威斯汀大饭店21 82113531 广东省4450021 广州花园酒店60 1741532 山东省3750006 海景花园大酒店76 32212233 上海市3150006 上海市太平洋大饭店30 52432734 北京市1150006 东方艺术大厦32 61481235 江苏省3250004 苏州中茵皇冠假日酒店35 54571136 北京市1150002 北京华侨大厦46 19851037 山东省3750010 山东大厦47 64371238 上海市3150020 上海扬子江大酒店38 29702539 贵州省5250004 贵阳喜来登贵航酒店51 56342140 北京市1150014 北京昆仑饭店87 46191041 浙江省3350013 杭州西湖大酒店〔索菲特〕57 53272742 北京市1150030 港澳中心34 26931243 北京市1150027 北京亚洲大酒店39 39672044 上海市3150019 兴国宾馆17 57593345 山西省1450010 山西丽华大酒店有限责任公司104 454446 福建省3550004 福州世纪金源大饭店28 171012247 北京市1150008 北京嘉里大酒店53 61134848 山东省3750005 香格里拉大饭店53 64392349 浙江省3350010 上虞国际大酒店22 411021550 北京市1150004 北京天伦饭店65 69143251 吉林省2250001 香格里拉大饭店55 59452452 北京市1150031 北京贵宾楼饭店81 43312953 安徽省3450022 合胖万达广场投资万达威斯汀酒店44 59651854 北京市1150012 北京市长富宫中心有限责任公司70 51323355 河南省4150002 索菲特国际饭店87 31541656 山东省3750007 青岛汇泉王朝大饭店91 4692457 山东省3750029 青岛海尔洲际酒店84 69182358 上海市3150027 上海古象大酒店43 67582759 广东省4450008 深圳威尼斯酒店83 58382460 新疆6550009 喜来登乌鲁木齐酒店111 52103061 江苏省3250016 无锡湖滨饭店48 40863562 吉林省2250005 吉林省南湖宾馆95 5365563 云南省5350007 昆明翠湖宾馆113 55242064 海南省4650018 海口喜来登温泉度假酒店89 52531965 广东省4450026 深圳香格里拉大酒店76 66492666 广东省4450009 深圳圣廷苑酒店58 35953167 新疆6550001 新疆银都酒店有限责任公司62 47902068 上海市3150007 上海锦沧文华大酒店61 60663369 北京市1150054 北京云南大厦酒店29 671072270 广东省4450031 珠海海湾大酒店77 33991671 浙江省3350020 杭州开元名都大酒店80 4374292021年度全国四星级饭店综合指标前100名饭店排序表25 北京市1140080 北京新侨饭店31 71 81 2426 北京市1140001 保利大厦33 63 87 2527 北京市1140008 北京金都假日饭店47 49 92 2128 海南省4640017 三亚金棕榈度假酒店114 46 32 2529 北京市1140102 北京湖北大厦有限责任公司7 47 143 2430 北京市1140130 北京光明饭店27 66 111 2031 江苏省3240096 宜兴大酒店29 19 130 4732 上海市3140037 宝安大酒店42 85 58 4033 广东省4440193 燕岭大厦92 19 80 3434 浙江省3340169 浙江宾馆有限责任公司98 56 42 2935 广东省4440138 广州流花宾馆集团股份52 10 139 2536 北京市1140033 渔阳饭店88 65 31 4237 北京市1140021 北京皇家大饭店46 72 84 2738 上海市3140008 上海虹桥宾馆68 48 82 3239 辽宁省2140027 星海高尔夫酒店70 53 23 8440 北京市1140024 丽都饭店11 77 121 2641 浙江省3340055 船山市普陀山息耒小庄109 32 71 2442 上海市3140031 浦东机场华美达大酒店107 61 35 3443 山东省3740022 荣成石岛宾馆152 17 14 5544 浙江省3340114 纳德酒店股份67 6 152 1545 上海市3140060 上海陆家嘴东怡酒店治理80 76 49 3946 天津市1240016 天津惠中酒店22 63 115 4747 北京市1140011 北京金台饭店59 73 99 1748 安徽省3440028 安徽九华山旅游开展股份东崖宾馆121 27 51 4949 四川省5140043 伊顿饭店122 34 79 1350 安徽省3440018 黄山玉屏楼宾馆135 50 16 4851 北京市1140032 北京河南大厦100 60 61 3052 内蒙古1540011 呼伦贝尔宾馆112 25 55 6053 浙江省3340070 湖州国际大酒店106 22 98 2854 广东省4440010 深圳海景奥思廷酒店78 59 94 2455 北京市1140098 北京金龙潭大饭店治理有限责任公司42 76 124 1456 四川省5140001 岷山饭店142 59 21 3557 北京市1140013 中国职工之家13 73 142 3258 陕西省6140034 亚华商务酒店40 11 161 4859 湖南省4340054 鑫利大酒店149 27 46 3960 北京市1140029 赛特集团16 74 138 3561 上海市3140027 上海民航置业浦东华美达大酒店110 69 46 4162 广东省4440021 广州大厦19 61 169 2263 北京市1140016 深圳大厦76 69 90 3664 山西省1440013 晋城大酒店132 45 54 4265 浙江省3340107 温州市梦江大酒店9 37 208 2166 四川省5140023 四川绿洲大酒店167 89 4 1567 湖南省4340001 湖南奢侈华大酒店87 22 151 1668 新疆6540048 昌吉回族自治州园林宾馆11 8 228 3169 北京市1140109 北京北辰实业集团公司元辰鑫国际酒店83 32 135 2870 上海市3140038 上海东湖宾馆85 46 109 3871 北京市1140053 北京富来宫温泉山庄102 17 86 7372 北京市1140037 北京燕山大酒店94 47 116 2273 陕西省6140027 西安志成丽柏酒店122 50 96 1174 北京市1140105 北京翠明庄宾馆107 72 78 2375 海南省4640011 三亚珠江花园酒店146 68 47 1976 黑龙江2340058 佳木斯市江天大酒店62 29 154 3677 上海市3140045 上海斯波特体育开展斯波特大酒店86 61 114 2078 北京市1140022 北京北辰实业股份北京五洲大酒店85 60 107 3179 北京市1140081 梅地亚电视中心119 17 132 1680 北京市1140147 北京尚都凯瑞国际酒店有限责任公司88 56 126 1681 广东省4440032 广东迎宾馆176 16 65 2982 福建省3540098 福州晋都戴斯酒店128 2 143 142021年度全国三星级饭店综合指标前100名饭店排序表7 北京市1130039 北京宣武门商务酒店25 42 102 278 广东省4430067 广州市广州宾馆15 8 146 299 黑龙江2330114 伊春梅花山庄度假村红松会馆 2 9 121 7210 湖南省4330062 株洲金龙大酒店96 42 66 411 上海市3130163 虹桥云峰宾馆75 16 78 4012 上海市3130106 滨江欣景大酒店88 45 45 3313 山西省1430002 山西电力大厦 1 23 192 114 北京市1130030 北京市崇文门饭店80 27 89 2115 北京市1130261 北京乾元国际商务酒店71 83 40 2516 北京市1130001 北京江苏大厦77 82 29 3117 北京市1130049 北京长白山国际酒店99 46 52 2218 辽宁省2130066 北良大厦18 52 109 4219 北京市1130097 北京裕龙大酒店110 30 64 1720 北京市1130079 北京华夏明珠宾馆117 73 3 3121 安徽省3430188 桐都市天红酒店113 14 61 3922 江苏省3230079 徐州市云泉山庄62 78 76 1623 吉林省2230066 吉林省新发宾馆137 23 54 2124 上海市3130162 上海教育会堂23 7 176 3225 安徽省3430082 安徽聚龙大酒店109 55 20 5526 广东省4430002 广州天河远洋酒店43 15 155 3227 山东省3730082 东海宾馆 4 13 213 1928 江西省3630108 江西核工宾馆162 60 22 629 福建省3530022 福州三明大厦36 71 127 1830 上海市3130098 中电大酒店9 76 110 5931 江苏省3230185 虹桥饭店35 35 152 3432 河北省1330006 石家庄河北北方大厦172 15 31 3933 广东省4430070 湖天宾馆74 39 129 2034 北京市1130259 北京隆格酒店治理156 13 57 4135 北京市1130070 北京实华饭店124 43 62 3936 北京市1130196 北京达园宾馆64 59 93 5337 上海市3130005 上海锦江金门大酒店109 51 83 2938 北京市1130015 北京青蓝大厦有限责任公司150 37 55 3339 上海市3130094 上海浦东大酒店59 89 71 5740 浙江省3330032 杭州玉皇山庄119 37 67 5541 辽宁省2130020 辽宁工会大厦160 55 18 4542 河北省1330209 唐山开滦宾馆22 31 188 3843 广东省4430116 深圳市河东宾馆55 40 156 2844 陕西省6130180 府谷县滨苑酒店82 26 162 945 北京市1130094 北京天佑丰顺宾馆26 60 161 3346 吉林省2230014 吉林省百汇宾馆134 29 83 3447 河北省1330217 河北省煤矿职工北戴河休养院13 40 162 6648 浙江省3330208 普陀山普陀山庄83 67 77 5449 上海市3130147 上海东海宾馆有限责任公司125 52 51 5350 辽宁省2130019 沈阳华苑大酒店61 55 105 6151 上海市3130008 上海国际机场宾馆100 55 80 4752 广东省4430893 总统大酒店112 76 59 3553 浙江省3330121 嘉兴市沙龙国际宾馆120 11 100 5154 浙江省3330087 余姚辰茂河姆渡酒店118 3 141 2255 辽宁省2130298 大朝阳山城酒店73 32 174 656 山东省3730154 泰安市神憩宾馆174 40 16 5557 北京市1130192 北京珠穆朗玛宾馆130 55 63 3958 河北省1330002 河北汇源大酒店130 21 100 3659 福建省3530008 福建天福大酒店125 67 44 5360 山西省1430142 中铁十二局铁道大厦 6 14 244 2661 北京市1130051 北京市塔里木石油酒店67 68 112 4462 山东省3730056 花园大酒店7 64 189 3263 吉林省2230004 长春国贸饭店10 77 165 4164 辽宁省2130184 兴城海逸假日酒店72 24 111 8665 浙江省3330207 船山中信普陀大酒店137 58 65 3566 北京市1130007 北京市和平里大酒店94 57 115 3167 福建省3530093 晋江振英大酒店129 45 87 3668 广东省4430051 广州喜悦假日酒店开展143 53 25 7669 山西省1430004 太原西山酒店184 39 42 3270 辽宁省2130299 海尊大酒店69 58 136 3671 北京市1130162 北京金隅八达岭温泉度假村有限责任公司136 72 34 5872 北京市1130054 北京胜利饭店167 50 47 3773 北京市1130018 北京辽宁饭店174 81 27 2174 贵州省5230001 贵州华联大酒店64 49 170 2375 河北省1330155 秦皇岛抚宁国检宾馆163 61 49 3376 四川省5130188 万源大酒店229 12 26 3977 辽宁省2130093 永嘉大酒店172 84 21 3078 海南省4630042 海南寰岛海底世界酒店173 42 49 4479 广西4530026 环球大酒店199 57 8 4480 山东省3730133 蓝海大饭店158 27 104 2081 四川省5130077 格萨尔大酒店217 48 30 1682 河北省1330029 唐山遵化国际饭店153 39 58 6283 甘肃省6230004 西北宾馆141 49 88 3784 福建省3530143 长乐裕利达大酒店58 2 196 6085 陕西省6130181 榆林市海纳度假酒店100 32 133 5186 北京市1130067 中日青年交流中心105 82 94 3587 四川省5130064 峨眉山旅游股份峨眉山金顶大酒店150 70 45 5188 北京市1130044 北京新北纬饭店有限责任公司48 47 194 2889 广东省4430761 广东东海大厦110 33 159 1690 陕西省6130142 陕西关中风情文化167 68 4 8191 上海市3130069 新城饭店105 20 162 3492 江西省3630216 三清山锦绣山庄85 1 181 5593 新疆6530157 乌苏市乌苏宾馆208 40 28 472021年度全国二星级饭店综合指标前100名饭店排序表18 河南省4120219 鲁山天力宾馆35 59 32 8219 青海省6320018 青海湖帐房宾馆8 83 59 6120 四川省5120072 新伍城大酒店132 11 32 3721 北京市1120212 北京市梅苑饭店35 25 131 2222 山东省3720018 济南国际机场宾馆 4 77 94 4123 甘肃省6220064 刘电宾馆75 10 55 7624 北京市1120282 北京林美宾馆46 2 88 8125 新疆6520069 阿勒泰地区喀纳斯景区蓝湖宾馆91 38 13 7726 广东省4420016 石牌酒店82 76 44 2127 广东省4420218 深圳兴华宾馆47 22 135 2028 上海市3120074 上海建四实业建工迎宾楼38 15 155 2229 安徽省3429034 水东宾馆21 50 121 3930 甘肃省6220215 华融大酒店37 3 138 5331 内蒙古1520026 乌海市电力宾馆42 65 83 4132 北京市1120211 北京市玉都饭店89 36 86 2233 上海市3120218 碧丽宫大酒店31 31 142 3034 浙江省3320052 临安天目山庄83 56 24 7135 四川省5120244 巴塘县雪域扎西宾馆 2 44 176 1436 四川省5120279 四川省水电职工疗休中心 3 64 158 1237 浙江省3320218 慈溪徐福宾馆64 11 155 738 西躲5420003 山水宾馆A区19 68 121 3139 广西4520218 乡村大世界115 23 40 6140 新疆6520212 伊犁州霍尔果斯宾馆18 75 121 2741 江苏省3220455 港中迎宾馆16 20 182 2442 甘肃省6220020 电力宾馆11 17 188 2743 北京市1120404 北京鹅和鸭农庄有限责任公司82 57 23 8144 辽宁省2120211 复州宾馆149 67 25 245 安徽省3420215 凌云宾馆40 17 178 1146 北京市1120329 北京开滦宾馆46 90 28 8247 浙江省3320319 普陀山紫竹山庄102 40 54 5048 河北省1320217 邯郸金伯爵快捷酒店144 52 26 2449 四川省5120015 成都金牛山庄122 12 98 1550 北京市1120056 北京市太阳宫宾馆68 85 54 4251 辽宁省2120214 金牛宾馆二部44 42 103 6152 甘肃省6220210 环县宾馆132 56 52 1053 江苏省3220416 南京云锦商务酒店20 17 156 6054 新疆兵团6520915 万泉宾馆50 75 33 9555 浙江省3320219 慈溪天华宾馆119 26 50 5856 广东省4420012 德政大厦64 23 151 1657 云南省5320551 红宝石酒店177 57 11 1058 湖南省4320043 株洲炎陵酃峰宾馆72 37 111 3759 新疆6520219 库尔勒开元大酒店117 86 18 3960 四川省5120019 川影宾馆137 23 76 2661 浙江省3320318 普陀山锦屏山庄84 52 60 7062 上海市3120020 上海亭枫商务酒店112 31 80 4363 浙江省3320216 温州氡泉宾馆130 40 30 6664 浙江省3320541 慈溪水立方宾馆111 64 16 7665 陕西省6120212 宁陕县三星宾馆有限责任公司117 19 124 766 上海市3120210 上海南亚宾馆75 39 103 5167 山西省1420214 五台县五台山城宾馆95 100 41 3268 北京市1120214 北京台体宾馆122 43 78 2869 吉林省2220057 白都市洮北区宾馆63 44 137 2870 上海市3120212 雍和宾馆14 59 145 5571 湖北省4220249 随州宾馆56 69 130 1872 湖南省4320014 长沙太平洋大酒店44 24 205 173 四川省5120215 绵阳市东津酒店107 26 130 1174 山东省3720072 青岛丽莎商务宾馆92 39 136 875 湖北省4220328 湖北梦珠大酒店138 23 22 93。
全国星级饭店基本指标统计表全国星级饭店基本指标统计表1. 引言全国星级饭店是国内外游客入住旅馆的首选之一,其服务质量和管理水平直接关系到国内外游客的入住体验和满意度。
对于全国星级饭店的基本指标统计表,不仅能让我们了解这些饭店的整体水平,还能帮助饭店管理者对其运营进行全面评估,以提升服务质量和竞争实力。
2. 设施设备全国星级饭店的基本设施设备是评定其星级的重要标准之一。
我们首先来看看设施设备的统计数据。
根据全国星级饭店基本指标统计表显示,五星级饭店的泳池设施覆盖率高达90%,而四星级饭店为65%,三星级饭店为40%。
健身房、会议室、餐厅等设施也是评价饭店星级的重要指标之一。
在这些设施设备的基本指标统计表中,我们可以清晰地看到高星级饭店在这些方面的投入和覆盖率。
在选择饭店时,我们可以根据这些统计数据来判断饭店的星级,以及设施设备的完善程度。
3. 服务质量另一个重要的指标是全国星级饭店的服务质量。
服务质量包括前厅接待、客房清洁、餐饮服务等方面。
根据基本指标统计表显示,五星级饭店的客房清洁评分在95分以上,而四星级饭店在90分,三星级饭店在85分。
通过这些数据,我们可以了解到各个星级饭店的服务质量水平,以及在哪些方面需要改进和提升。
作为饭店管理者,可以通过统计表来了解到自身服务质量与竞争对手的差距,进而有针对性地改进服务。
4. 入住率和客流量入住率和客流量是饭店经营的重要指标,同时也是影响饭店经济效益的关键因素。
通过基本指标统计表,我们可以清晰地了解到各星级饭店的入住率和客流量情况,从而分析饭店的经营状况。
在入住率和客流量方面,五星级饭店通常具有较高的指标,因为其品牌影响力和口碑效应。
相比之下,三星级饭店的入住率和客流量相对较低。
这些数据能帮助饭店管理者更好地了解市场需求,制定相应的营销策略,以提升入住率和客流量。
5. 管理及评定我想从个人角度共享一下对全国星级饭店基本指标统计表的理解。
统计表不仅仅是一份数据的堆砌,更是对饭店经营管理的全方位评定。