sap采购与库存的核算(差异处理原理—经典)VS
- 格式:docx
- 大小:27.23 KB
- 文档页数:7
存货差异以及差异处理1.存货差异的产生1.1.采购订单收货的差异标准价格:采购订单收货时,采购订单金额/采购订单数量*收货数量与标准价格*收货数量有差异,差异计入PRD;移动平均价:无1.2.发票过账的差异1.2.1.发票过账抬头的差异标准价格/移动平均价:发票过账抬头金额和采购订单收货总金额有差异,差异计入DIF。
1.2.2.发票过账行项目的差异(1)标准价格:发票过账行项目金额与采购订单收货行项目金额有差异,差异计入PRD;(2)移动平均价:当有库存时,且库存>=发票过账中的数量时,发票过账行项目金额与采购订单收货行项目金额有差异,差异计入BSX(存货);(3)移动平均价:当有库存时,且库存<发票过账中的数量时,发票过账行项目金额与采购订单收货行项目金额有差异,差异部分按照比例部分计入BSX,部分计入PRD;(4)移动平均价:当无库存时发票过账行项目金额与采购订单收货行项目金额有差异,差异计入PRD1.3.309物料转换的差异标准价格:309物料转移时转出物料和转入物料有价格差异,差异计入PRD移动平均价:无1.4.同一公司代码不同工厂物料转储的差异标准价格:同一公司代码不同工厂不同价格的物料进行转储的差异,差异计入PRD移动平均价:无1.5.通用库存和项目库存转储的差异移动平均价/标准价格:通用库存转项目库存(若用412Q),差异计入AUM,项目库存转通用库存(若用415),差异计入AUM1.6.冲销业务或外部提供金额业务的差异标准价格/移动平均价:在冲销业务或外部提供金额业务(消耗库存,包括采购订单退货)时,若当前库存数量和冲销业务以及外部提供金额业务的数量相同,且金额不同时,会将差异计入PRD。
1.7.511外部提供金额的差异标准价格/移动平均价:511若外部提供金额,差异计入PRD。
1.8.MR21物料价格调整的差异标准价格/移动平均价:MR21更改物料价格的差异,差异计入UMB1.9.生产订单结算的差异标准价格:生产订单结算时父件标准价格*数量的金额与投入料+供+费金额有差异,差异计入PRD。
SAP之差异分析一、如果原材料、半成品、成品的采用标准成本法管理可将SAP的差异来源分成以下几类:1、物料移动产生的差异A、PO收货时,采购价格和标准价格不同产生差异。
配置:OBYC-PRD-PRA凭证:Example:PO采购原材料800800,100个,单价为1.2元。
但是原材料800800的标准成本为1.1元。
那么MIGO(101)收货的时候就应该产生如下凭证。
DR:材料差异 10 RMB <资产类科目,月末出具财务报表时属于存货> 原材料 110 RMBCR:GR/IR 120RMBB、物料转移过账,如311/309,转出物料和接收物料价格存在差异。
配置:根据不同的移动类型的General modification去确定科目,可能有的公司用901去做物料转移过账,那么就通过901的General modification去配置相应的科目。
对方科目一般为存货。
Example:使用MB11(311)把物料100公斤800800转为100公斤900900,物料800800标准单价为2元,物料900900标准单价为3元。
那么转移以后会生成如下凭证:DR:存货300 RMBCR:存货 200 RMB-CR:原材料-价格变更差异 100 RMB -<资产类科目,月末出具财务报表时属于存货>2、发票校验时产生的差异。
A、发票上的价格和收货时的价格存在差异。
配置:OBYC-PRD-NONE这里一般是存货的差异科目,如材料差异科目。
但是这是基于标准成本的材料,如果是移动平均价的话,下面会讲到!Example:PO采购原材料800800,1000个,单价为1.2元。
MIGO收货时按照PO价格收货,但是发票价格为1.1元,在发票校验时数量也是100,如果数量不是100就不会如此处理了。
凭证:MIGO:DR:原材料 1200 RMBCR:GR/IR 1200- RMBMIRO:DR:GR/IR 1200CR:应付账款 1100- RMB原材料采购差异 100- RMB <资产类科目,月末出具财务报表时属于存货>B、发票存在小差异,如几分钱或几毛钱的差异。
课程简介§对SAP后勤系统的核心模块-物料管理-作概念性的介绍(包括系统构成,系统流程以及与SAP其它模块的联系等)§演示物料管理模块的操作流程§课程中穿插部分系统练习主要构成部分•采购业务管理•库存管理SAP物料管理简介S A P物料管理物料管理对应系统组织结构集团•在R/3系统中,集团(Client)是商业和组织上的单位,有一套独立完整的数据、主记录和表集。
•是SAP系统中组织结构的最高级别工厂•公司下的一个单位, 生产产品和提供服务,典型的是生产地点或分销中心•可以代表为供应产品、管理库存的行政单位•一个公司代码下可有多个工厂, 但一个工厂只能分配给一个公司代码•是SAP系统中最低的财务评估区域采购组织•采购组织负责处理企业的采购需求•采购组织负责为企业采购物料或服务,可以为一个特定工厂服务,也可以跨工厂或跨公司服务•与供应商谈判采购条件,从法律意义上讲,采购组织对采购合同负完全责任跨工厂采购组织采购组织6 9 2 2 0 0 7公司代码工厂1工厂2采购组§负责具体的采购业务执行§代表具体的采购员§用于采购报表分析库存管理系统组织结构关系图集团6 9 2 2 0 0 7公司代码16 9 2 2 0 1 9公司代码2工厂1000工厂1100工厂2000库存地点1库存地点2库存地点3物料主数据物料主数据包含的信息可分为两大类:v 物料的自然属性,如编码、名称、基本计量单位等v SAP 系统控制物料的参数,如MRP 类型、价格控制等物料主数据包含的信息6 9 2 2 0 0 7物料主数据:视图物料主数据采购仓储管理工作计划质量管理销售仓储工厂/仓储场所存货分类预测维修规划基本数据会计物料主数据:采购数据采购组织级别的数据,主要记录与采购相关的控制数据,如:●采购组织●采购组●订单单位●收货处理时间……物料主数据:财务数据公司代码级别的数据,由公司财务部门维护;●公司代码●评估类●价格控制●成本价格……行业领域和物料类型原材料半成品成品其他原材料半成品成品其他机械制造业化学工业•将具有同一基本属性的物料集合起来并归纳为同一物料类型•决定此类物料的财务和仓库管理特性•决定此物料主数据的屏幕显示、号码分配物料类型物料维护流程物料管理屏幕-行业领域-参考视图-基本数据-采购数...数据屏幕组织结构-工厂-库存地...标准维护屏幕次序问题解答, 练习采购管理供应商主数据发票供应商主数据结构图一般数据-名称-地址-……采购数据-采购条款-最小订单量-……财务数据-统驭科目-付款条款-……供应商主数据:科目组字段选择指定编号类型状态(供应商或一次性供应商)内部间隔供应商子域或特定场地数据科目组采购信息记录采购信息记录记录物料与供应商的关系货源分析价格比较手动维护采购订单框架协议询价/报价采购信息记录•历史采购订单•条件•计量单位•文本•价格历史价格供应商条款采购信息记录•采购信息记录对于物料与供应商之间的关系,提供持续更新的信息•它会记录如:订单单位,价格,价格变化,历史采购数据等信息•采购信息记录的更新可选择自动或手动方式货源清单货源清单对采购提供决策支持货源清单包括:•有效期•供应某一物料的所有供应商•对于某一物料优先选择的供应商•已经被冻结的供应商货源清单货源清单SAP物料管理确定采购需求货源确定供应商供应商供应商选择供应商采购订单采购订单采购订单采购定单处理采购定单跟踪收获/库存管理验票机发票校验采购流程采购申请•公司内部使用文件,是对某种物料的需求•授权采购组织在指定时间内购买指定数量的物料•采购申请需经上级批准•可以自动或手动地转化为采购订单采购申请示请批采购申请示请批维护科目设置(如果必要):成本中心、总帐科目、工程编号、资产号等创建采购申请各个项目的缺省数据:发货日期、采购组、工厂等在概览屏幕中维护项目数据:物料、数量、交货日期、采购组等检查数据保存采购申请A 项目请批示采购申请请批示分配源分配处采购订单采购订单采购订单结构采购订单项目:?物料编号?发货日期短文本?采购订单价格采购订单数量?...表头数据采购订单编号。
SAP之差异分析我们知道SAP中,当物料价值移动时,会产生多种价值差异,那么一般SAP中存在哪些差异和如何处理这些差异呢,下面就解释一下我所了解目前SAP的处理方式。
前提:一些前提的配置解释:1、Valuation Level(评估级别):TCODE: OX14valuation area:对物料的成本核算范围,一般是基于工厂级别或者基于公司代码级别的。
如选择默认的评估区域是工厂的话,下面举个例子:某公司代码1000,下面有两个工厂1010、1020,那么如果这两个工厂使用同一个物料的话,那么对这个物料的价值管理是分开的,比如有不同的价格、评价类别不同等。
Ps : 一般情况下,一个物料在同一个工厂下只有一种成本核算方法,也只有一个价格(除非启用分割评估).2、找出该公司所属工厂对应的估价分组代码TCODE: OMWD这里可以看到,对于工厂CN10的科目确定使用了科目表CN10,它的评估分组代码也是CN10。
这里的评估分组代码就是OBYC里的Valuation Modification.3、什么是General modification?在解释general modification 之前,我先来图解一下OMJJ以帮助了解General modification.先来列举一下有哪些字段:1、MvT:这个不用多说,Move type 移动类型。
2、S:Special Stock Indicator,特使库存标识MB11如上图,一些特殊原因的库存移动,如客户寄售等。
3、Valuation update:价值更新,可以使用OMS2看某物料是否价值更新或数量更新。
4、Quantity update:同上。
5、Mvt:Movement Indicatorposting是属于什么性质的(如根据采购订单移动等)、一般101是属于采购订单收货,如下图:6、Cns:Consumption Posting:是否消耗,或属于什么性质的消耗(Order、asset等)这个用于采购订单,比如采购订单的类别为A(资产)、K(成本中心)。
1.SAP关于成本的概念2.差异的计算方法.3.实际成本计算方法4.SAP variance1.成本的概念标准成本=标准价格* 标准数量+ 作业价格* 标准数量计划成本=计划价格* 计划数量+ 作业价格* 计划数量实际成本=实际价格* 实际数量+ 作业价格* 实际数量目标成本=标准价格* 实际数量+ 作业价格* 实际数量注意在SAP中目标成本根据生产订单中产品成本评估时的价格乘以生产订单完工入库量乘以BOM用量的积.计划成本为生产订单计划生产量乘BOM用量乘计划生产变式中定义的价格.计划成本即企业成本计划时使用的成本,是企业全部计划的一部分。
计划成本同目标成本的差别是:目标成本是成本控制的需要,计划成本是企业全面预算和计划控制的需要。
计划成本的核算时间为计划订单产生时,当您保存订单时已计划成本会自动计算,如果您做出的更改与成本核算有关,则在您保存订单时,会重新计算已计划成本。
想更新已计划成本,选择订单功能计算成本。
要显示预计成本,选择转向成本分析。
2.差异分算标准改订差(本期标准成本-前期标准成本)* 前期期末库存数量采购价差(PO单价-本期标准成本)* 汇率* 本次入库数量我认为应该是这样的:(PO单价* 汇率-本期标准成本)* 本次入库数量应付立帐(IV)(价格差异IPV)(发票金额-PO金额)* 汇率结报汇差(本期汇率-前期汇率)* 结报外币金额工单差异(材料用量差异,工费效率差异)工单实际投入金额-工单实际产出金额跨工厂物料异动差异(转出工厂标准成本-转入工厂标准成本)* 本次转拨数量物料帐差异;Price Different(价差):仅指汇率差以外的差异,包括采购价差,标准改订差,工单差异,工厂转拨差异等Exchange Different(汇差):采购结报时的汇率差异Single-Level Different(单阶差异):仅指本身所产生的差异Multi-Level Different(多阶差异);仅指来自下阶料号的差异SAP料号差异合计=料号起初差异+来自下阶的差+标准改订差+采购差异+结报价差+结报汇差+工单差异+跨工厂物料异动差异分摊:期末库存差异数转至其他料件差异数分摊至销货成本差异数3.实际成本计算方法在生产订单中实际成本的计算如下:1、直接材料成本:是为生产订单直接领用的物料的成本,等于本张订单领用物料的数量乘以此物料主数据中的价格,数据来源为MM模块;2、直接人工费:等于本张订单耗用的实际工时乘以本产品的单位小时人工费率,实际工时在订单确认时输入,单位小时人工费率来自于作业价格,通过工艺路线中的工作中心计算得出,其贷方为对应的成本中心;3、制造费用:等于本张订单耗用的实际工时乘以本产品的单位小时制造费费率,实际工时在订单确认时输入,单位小时制造费费率来自于作业价格,通过工艺路线中的工作中心计算得出,其贷方为对应的成本中心。
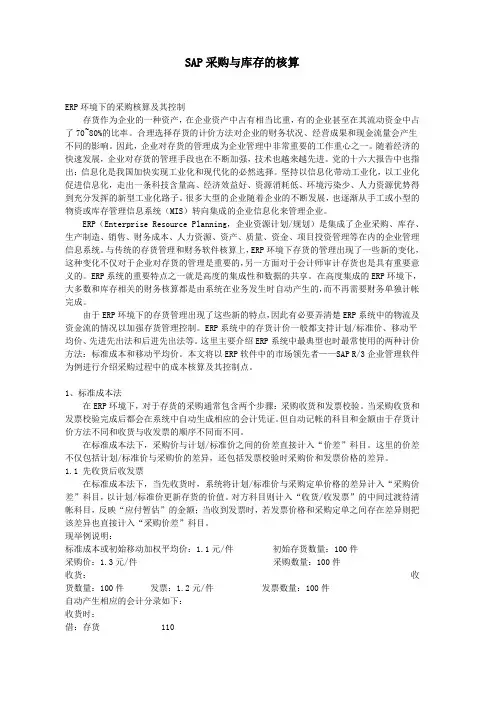
SAP采购与库存的核算ERP环境下的采购核算及其控制存货作为企业的一种资产,在企业资产中占有相当比重,有的企业甚至在其流动资金中占了70~80%的比率。
合理选择存货的计价方法对企业的财务状况、经营成果和现金流量会产生不同的影响。
因此,企业对存货的管理成为企业管理中非常重要的工作重心之一。
随着经济的快速发展,企业对存货的管理手段也在不断加强,技术也越来越先进。
党的十六大报告中也指出:信息化是我国加快实现工业化和现代化的必然选择。
坚持以信息化带动工业化,以工业化促进信息化,走出一条科技含量高、经济效益好、资源消耗低、环境污染少、人力资源优势得到充分发挥的新型工业化路子。
很多大型的企业随着企业的不断发展,也逐渐从手工或小型的物资或库存管理信息系统(MIS)转向集成的企业信息化来管理企业。
ERP(Enterprise Resource Planning,企业资源计划/规划)是集成了企业采购、库存、生产制造、销售、财务成本、人力资源、资产、质量、资金、项目投资管理等在内的企业管理信息系统。
与传统的存货管理和财务软件核算上,ERP环境下存货的管理出现了一些新的变化,这种变化不仅对于企业对存货的管理是重要的,另一方面对于会计师审计存货也是具有重要意义的。
ERP系统的重要特点之一就是高度的集成性和数据的共享。
在高度集成的ERP环境下,大多数和库存相关的财务核算都是由系统在业务发生时自动产生的,而不再需要财务单独计帐完成。
由于ERP环境下的存货管理出现了这些新的特点,因此有必要弄清楚ERP系统中的物流及资金流的情况以加强存货管理控制。
ERP系统中的存货计价一般都支持计划/标准价、移动平均价、先进先出法和后进先出法等。
这里主要介绍ERP系统中最典型也时最常使用的两种计价方法:标准成本和移动平均价。
本文将以ERP软件中的市场领先者——SAP R/3企业管理软件为例进行介绍采购过程中的成本核算及其控制点。
1、标准成本法在ERP环境下,对于存货的采购通常包含两个步骤:采购收货和发票校验。
一、SAP系统成本核算概述:1、标准成本的存货估价SAP系统中采用的是标准成本存货估价方法,采用该方法后,所有的物料出入库均以物料的标准价格计算,同时在入库时记入差异科目(如采购环节的差异,发票校验的差异等)。
物料帐可以根据物料的入库情况得到适时的移动平均价,到月末时将差异分摊到消耗与期末库存之间并重估存货价格,所以,此处的“标准成本”实际指物料的“计划单价”。
物料的标准成本在一个期间内不能改变。
2、产品成本核算:标准成本法产品成本=材料消耗+ 人工+ 应承担的制造费用SAP的标准成本在计算成本时,将材料当期的标准价格作为成本构成中计算材料费用的基础,制造费用则通过工序、工作中心、作业类型等一系列设置预提进产品成本。
材料出库时按标准价格计价。
在产品入库时,产生差异,存在完工产品转出科目中。
订单结算时,一起转入生产订单差异,完工产品转出为零。
生产订单差异为实际成本和库存的标准成本之差。
生产订单差异=投入- 产出二、物料分类帐1、结账流程2、差异分摊原理SAP系统使用了标准价格甚至移动平均价,发生业务时都有可能产生差异。
简单的说,物料分类帐不会对差异的产生造成影响,物料分类帐真正的作用是规范了差异的分摊,并利用分摊的结果,计算物料的实际成本(1)差异类别在讲述差异分摊的原理之前,首先需要介绍的是差异的类别,物料分类帐中,差异分为两类:单层差异、多层差异。
单层差异就是物料自身所产生的差异,例如材料采购差异、生产订单差异、发票校验差异、期初导入差异等。
多层差异一般是由这个物料的下层物料分摊而来的差异,例如生产订单中,投入到这张订单中的物料所差生的差异,这部分差异主要由BOM结构来确定,位于BOM底层的物料不会吸收多层差异,但会向他的上层物料分摊自身的单层差异,这笔差异对于底层物料来说,是由单层差异引发的,而对上层物料来说,是一种多层差异,所以多层和单层的概念是相对的,不能一概而论。
(2)差异分摊原理下面我们将举例说明差异分摊的原理。
透视SAP差异核算实现(SAP屠夫)作者:SAP屠夫/pages/sapguru/blog/archive/2008/09/26/321777.aspx1.标准成本法/计划成本法和实际成本法以前,有的财务软件是到月末才计算出“实际成本”,有人说这是一种很“无聊的实际成本法”,因为它只是粗略迎合了财务核算需求,对成本管理来说意义不大,做不到成本管理要求的事前预算,事中控制,事后才分析。
中国会计准则规定:对存货的核算必须采用历史成本法(即实际成本法), 新会计准则<<企业会计准则第1号-存货>>规定,企业应当采用先进先出法、加权平均法(包括实时的移动平均法和月末加权平均法)或个别计价法确定发出存货的实际成本,并取消了后进先出法。
如企业采用计划成本法或者定额成本法进行日常核算的,应当按期结转其成本差异,将计划成本或者定额成本调整为实际成本。
SAP中很容易实现存货各种实际成本法和计划成本法的核算,那么企业究竟应该采用何种计价方法呢,这得视企业实际情况而定, 还有个标准成本法,推崇标准成本的会列举出标准成本法的好处,诸如:(1).事前可由ERP系统计算出产品的标准成本方便产品报价或利润分析;(2).事中可控制生产工单投料混乱,替代料频繁,供应商材料质量差,企业自身制造工艺不稳定造成废料,材料价格波动,员工生产效率低下,机器换模时间过长等问题并及时采取控制措施;(3).方便分析各种差异, 促成成本控制目标实现。
*讨论计划成本法和标准成本法是否同一概念个人认为并不重要,如果非要区分,简单理解为,计划成本法针对物料计价,而标准成本法是一个完整的成本管理体系,标准成本体系请参考有关文献,以下不再区分计划成本和标准成本。
下面以石化集团炼化企业为例简介一下差异核算在SAP中的实现,在炼化行业,物料平时核算使用标准价,期末通过物料分类帐分摊差异实现实际成本价,同时达到财务核算和成本管理的需求.由于BOM是X型的多投入多产出,主联产品的产出也不是恒定的,BOM实际只有参考意义,通过BOM和工艺路线层层上卷计算出成本意义不大,标准成本法下的材料差异、人工差异和制造费用等差异分析在炼化行业意义也不大,因此,在SAP系统中并不计算差异的明细种类(SAP预设置9种差异满足标准成本法下的差异分析,达到成本控制目的),只是在生产订单结算时结算出生产差异,由于订单涉及多个联产品产出,对于某生产订单必须满足两个公式才算结平:(1).生产订单总投入生产费用= 生产订单总产出+ 生产订单总结差(2).单个联产品分摊到的生产费用= 该联产品的产出+ 该联产品的生产成本结差表1:SAP预设置的9种差异(Tcode:OKVG定义差异变式只列举出其中8种)差异种类差异描述备注SCRP 废品差异废品被视为差异RSUV 资源利用差异REMV 留存差异QTYV 输入数量差异PRIV 输入价格差异OPPV 输出价格差异MXPV 混合价格差异LSFV 批量差异/固定成本差异OKVG未列出INPV 留存输入差异从另一角度实现标准成本法的直接材料和人工等差异在工单结算时,通过Tcode:KEI1定义PA传输架构可以方便地将初级成本要素分配到这些差异种类,满足明细差异分析的需要。
在仓库管理中,往往会遇到各种各样的差异。
如笔者在前不久就遇到这种情况。
现在有一笔钢板的业务。
在仓库管理中,库存单位是卷。
但是在计价时,又是以KG作为计价单位。
默认情况下,1卷等于100KG。
但是在实际操作中,会有误差。
如钢卷可能有厚薄、或者说密度会有差异。
所以1卷不可能完全等于100KG。
现在的需求时,多少的差异是用户可以允许的呢?如下图所示,现在在入库时有100卷,标准重量应该是500KG。
但是现在实际的重量是540KG。
此时仓库在入库时,是允许其入库呢?还是拒绝入库。
在这篇文章中,笔者就来测试一下,在库存管理中,如何来处理这种业务。
一、用户需求描述在具体测试之前,我们需要了解测试的目标,即用户针对这种业务具体有什么样的需求。
根据笔者的了解,针对库存单位与计价单位差异的处理,可以将需求分解为儒家几个部分。
1、库存单位与计价单位的管理。
在判断两个单位之间是否存在实质性的差异,首先需要让系统明白两个单位之间的换算比例。
否则的话,系统无法计算到底是否存在差异。
为此用户的第一个需求就是库存管理系统中要有地方能够定义这个换算的关系。
2、在入库时,要强制用户输入计价数量。
一般情况下,财务需要根据仓库部门提供的入库单进行做账。
所以在入库单上,不但要体现其库存帐上的数量,也需要显示计价的数量。
否则的话,财务人员无法做账。
为了让仓库人员做到这一点,最好系统自动判断是否存在计价单位与库存单位不一致的情况。
如果不一致的话,则系统要能够强制仓库人员在做入库单是输入计价数量。
3、当出现差异时,一般会有一个容差。
即标准计价数量与实际计价数量,如果差异在某个特定的范围之内,则是允许的。
如果超过某个差异,则系统是不允许开出入库单的。
在库存管理系统中,要能够进行这方面的控制。
否则的话,容易给企业造成损失。
作为用户来讲,这方面需要系统自动进行判断,并根据预先定义的规则进行控制。
如果手工控制的话,容易出现问题。
也会出现人情方面的漏洞。
SAP采购与库存的核算ERP环境下的采购核算及其控制存货作为企业的一种资产,在企业资产中占有相当比重,有的企业甚至在其流动资金中占了70~80%的比率。
合理选择存货的计价方法对企业的财务状况、经营成果和现金流量会产生不同的影响。
因此,企业对存货的管理成为企业管理中非常重要的工作重心之一。
随着经济的快速发展,企业对存货的管理手段也在不断加强,技术也越来越先进。
党的十六大报告中也指出:信息化是我国加快实现工业化和现代化的必然选择。
坚持以信息化带动工业化,以工业化促进信息化,走出一条科技含量高、经济效益好、资源消耗低、环境污染少、人力资源优势得到充分发挥的新型工业化路子。
很多大型的企业随着企业的不断发展,也逐渐从手工或小型的物资或库存管理信息系统(MIS)转向集成的企业信息化来管理企业。
ERP(Enterprise Resource Planning,企业资源计划/规划)是集成了企业采购、库存、生产制造、销售、财务成本、人力资源、资产、质量、资金、项目投资管理等在内的企业管理信息系统。
与传统的存货管理和财务软件核算上,ERP环境下存货的管理出现了一些新的变化,这种变化不仅对于企业对存货的管理是重要的,另一方面对于会计师审计存货也是具有重要意义的。
ERP系统的重要特点之一就是高度的集成性和数据的共享。
在高度集成的ERP环境下,大多数和库存相关的财务核算都是由系统在业务发生时自动产生的,而不再需要财务单独计帐完成。
由于ERP环境下的存货管理出现了这些新的特点,因此有必要弄清楚ERP系统中的物流及资金流的情况以加强存货管理控制。
ERP系统中的存货计价一般都支持计划/标准价、移动平均价、先进先出法和后进先出法等。
这里主要介绍ERP系统中最典型也时最常使用的两种计价方法:标准成本和移动平均价。
本文将以ERP软件中的市场领先者——SAP R/3企业管理软件为例进行介绍采购过程中的成本核算及其控制点。
1、标准成本法在ERP环境下,对于存货的采购通常包含两个步骤:采购收货和发票校验。
物料分类账其实就是归集和分摊差异,从而还原物料的实际成本。
那么首先我们就来了解一下差异~1.差异的分类差异如果按照性质来分,可以分为价格差异和汇率差异。
价格差异就是标准成本如实际成本之间的差异,汇率差异是收货与发票校验时汇率不同引起的差异。
如果按照来源来分,可以分为单阶差异和多阶差异。
单阶差异就是物料自身引起的差异,例如物料采购入库的价差;多阶差异为BOM下阶带来的差异,即别人给的差异,例如原材料的价差会带给工单的半成品或者成品。
单阶差异和多阶差异,我们在后面会多次提到哈,大家要先有个概念哦~如果按照内容来分,可以分为采购价差、委外采购价差、发票校验价差、发票检验汇差、工单差异、转料号差异、转工厂差异、标准成本修改差异、库存重估差异。
那么接下来,我们就按照内容来看看具体的差异是如何产生的。
不会一次讲完,分几次讲哦~2. 差异的产生--采购价差采购价差=实际收货成本-收货库存价值=PO单价*入库数量-标准价格*入库数量采购收货时产生差异,由于采购订单的价格和物料当期的标准成本不同引起的差异举个例子:原材料LYNN-RM-111,在系统中的标准成本为2000CNY/1000PC,采购价格为2500CNY/1000PC。
在系统创建了PO,数量为1000PC,收货数量为1000PC。
收货时,产生的会计分录为:Dr:原材料2000CNY物料价格差异-原材料-采购价差500CNY (科目通过OBYC-PRD-空配置)Cr:GR/IR 2500CNY1)ME21N创建PO,MIGO做完收货之后,我们去CKM3看一下物料账。
这个事务代码后面我们会经常使用到哦双击具体的采购订单,可以查看单据2)在此处我们归集了采购价差。
那采购价差如何进行分摊呢?会根据消耗以及结存的数量进行分摊。
例如此处我们做两笔操作,一笔是工单耗用20PC,一笔是成本中心领用耗用10PC工单耗用:CO01创建工单,MIGO发料20PC到工单成本中心领用:MIGO 201领用10PC到工单做完以上操作后,我们再来看一下CKM3物料账的变化:此处可以一层一层点开目录查看明细。
SAP采购与库存的核算ERP环境下的采购核算及其控制存货作为企业的一种资产,在企业资产中占有相当比重,有的企业甚至在其流动资金中占了70~80%的比率。
合理选择存货的计价方法对企业的财务状况、经营成果和现金流量会产生不同的影响。
因此,企业对存货的管理成为企业管理中非常重要的工作重心之一。
随着经济的快速发展,企业对存货的管理手段也在不断加强,技术也越来越先进。
党的十六大报告中也指出:信息化是我国加快实现工业化和现代化的必然选择。
坚持以信息化带动工业化,以工业化促进信息化,走出一条科技含量高、经济效益好、资源消耗低、环境污染少、人力资源优势得到充分发挥的新型工业化路子。
很多大型的企业随着企业的不断发展,也逐渐从手工或小型的物资或库存管理信息系统(MIS)转向集成的企业信息化来管理企业。
ERP(Enterprise Resource Planning,企业资源计划/规划)是集成了企业采购、库存、生产制造、销售、财务成本、人力资源、资产、质量、资金、项目投资管理等在内的企业管理信息系统。
与传统的存货管理和财务软件核算上,ERP环境下存货的管理出现了一些新的变化,这种变化不仅对于企业对存货的管理是重要的,另一方面对于会计师审计存货也是具有重要意义的。
ERP系统的重要特点之一就是高度的集成性和数据的共享。
在高度集成的ERP环境下,大多数和库存相关的财务核算都是由系统在业务发生时自动产生的,而不再需要财务单独计帐完成。
由于ERP环境下的存货管理出现了这些新的特点,因此有必要弄清楚ERP系统中的物流及资金流的情况以加强存货管理控制。
ERP系统中的存货计价一般都支持计划/标准价、移动平均价、先进先出法和后进先出法等。
这里主要介绍ERP系统中最典型也时最常使用的两种计价方法:标准成本和移动平均价。
本文将以ERP软件中的市场领先者——SAP R/3企业管理软件为例进行介绍采购过程中的成本核算及其控制点。
1、标准成本法在ERP环境下,对于存货的采购通常包含两个步骤:采购收货和发票校验。
当采购收货和发票校验完成后都会在系统中自动生成相应的会计凭证。
但自动记帐的科目和金额由于存货计价方法不同和收货与收发票的顺序不同而不同。
在标准成本法下,采购价与计划/标准价之间的价差直接计入“价差”科目。
这里的价差不仅包括计划/标准价与采购价的差异,还包括发票校验时采购价和发票价格的差异。
1.1 先收货后收发票在标准成本法下,当先收货时,系统将计划/标准价与采购定单价格的差异计入“采购价差”科目,以计划/标准价更新存货的价值。
对方科目则计入“收货/收发票”的中间过渡待清帐科目,反映“应付暂估”的金额;当收到发票时,若发票价格和采购定单之间存在差异则把该差异也直接计入“采购价差”科目。
现举例说明:标准成本或初始移动加权平均价:1.1元/件初始存货数量:100件采购价:1.3元/件采购数量:100件收货:收货数量:100件发票:1.2元/件发票数量:100件自动产生相应的会计分录如下:收货时:借:存货110借:采购价差20贷:收货/收发票130发票校验时:借:收货/收发票 130贷:采购价差10贷:应付帐款—供应商明细 120此时该存货数量、金额及成本变化如表1所示:表1:存货数量、金额及成本变化(标准成本法—先收货后收发票)1.2 先收发票后收货在有些企业存在先收到发票而后收货的情况,标准成本法下,其会计核算与先收货后收发票的情况类似,这里不再赘述,只给出相应的结果。
沿用上述例子数据,先收发票后收货,自动产生相应的会计分录如下:发票校验时:借:收货/收发票 120贷:应付帐款—供应商明细 120由于收发票早于收货,此时按发票金额计入“收货/收发票”的中间过渡待清帐科目。
收货时:借:存货110借:采购价差10贷:收货/收发票120此时该存货数量、金额及成本变化如表2所示:表2:存货数量、金额及成本变化(标准成本法—先收发票后收货)2、移动(加权)平均法由于ERP系统采用先进的计算机技术,使存货的移动加权平均成为可能,在大多数情况下,使用移动加权平均法对存货计价更贴近存货的实际成本。
因此,在很多企业实施ERP的过程中选择移动加权平均法对存货进行核算计价。
2.1 先收货后收发票(库存充足)在移动加权平均法下,企业也存在收到发票时,实际的库存已小于发票数量的情况,因此对于库存是否充足(相对收发票时存货的数量)会直接影响到计入存货科目的金额大小。
与标准成本法不同,在移动加权平均法下,当先收货时,系统将直接按采购定单价格计入存货价值;收发票时的价差,如果库存充足,既库存数量大于发票数量,则直接更新库存价值。
相应的对方科目也是计入“收货/收发票”的中间过渡待清帐科目。
仍然沿用上述例子数据,自动产生相应的会计分录如下:收货时:借:存货130贷:收货/收发票 130发票校验时:借:收货/收发票 130贷:存货10贷:应付帐款—供应商明细 120此时该存货数量、金额及成本变化如表3所示:表3:存货数量、金额及成本变化2.2 先收货后收发票(库存不足)当收货后,在收发票时如果库存不足,既库存数量小于发票数量,则收发票时的价差,系统通常会将差异金额在“存货”和“采购价差”科目上按比例分摊。
仍然沿用上述例子数据,收货后收发票前领用120件,自动产生相应的会计分录如下:收货时:借:存货 130贷:收货/收发票 130领用时:借:生产成本/费用消耗144贷:存货144发票校验时:借:收货/收发票 130贷:存货 8贷:采购价差 2贷:应付帐款—供应商明细 120由于收发票时库存数量小于发票数量,因此收发票时的价差,在“存货”和“采购价差”科目上按比例分摊,其中:“采购价差”科目所分摊差异=总差异*(发票数量-当前库存数量)/发票数量=(130-120)*[100-(100+100-120)]/100=10*20/100=2“存货”科目应分摊的差异=总差异*当前库存数量/发票数量=(130-120)*(100+100-120)]/100=10*80/100=8此时该存货数量、金额及成本变化如表4所示:表4:存货数量、金额及成本变化2.3 先收货后收发票(收货时为负库存)在移动加权平均价法下,对于先收货后收发票还存在一种特殊情况,即在收货时库存不足,帐面库存已小于零。
实际业务当中也的确存在这样的情况而并不一定是帐实不符。
例如,在某些石油天然气行业,由于存货如油品随自然条件如气温不同而使测量结果不完全相同,而这种差异也存在于合理范围之内,就可能存在帐面已经为负而实际存货尚可发货,即负库存的情况。
当然原则上不应出现负库存的情况,但在极特殊的条件下也在情理之中。
在这种情况下收货时,系统不完全将直接按采购定单价格计入存货价值,而是将负库存数量与采购价和移动平均价间所得差额计入“采购价差”科目。
仍然沿用上述例子数据,收货前领用120件,自动产生相应的会计分录如下:领用时:借:生产成本/费用消耗132贷:存货132收货时:借:存货126借:采购价差 4 贷:收货/收发票130其中:采购价差 =|(定单价格-移动平均价格)|*负库存数量=|(1.30-1.10)|*20=4(对于定单价格<移动平均价仍然适用)发票校验(库存不足,发票数量>存货数量)时:借:收货/收发票 130贷:存货8贷:采购价差 2贷:应付帐款—供应商明细 120其中:“采购价差”科目所分摊差异=总差异*(发票数量-当前库存数量)/发票数量=(130-120)*[100-(100-120+100)]/100=10*20/100=2“存货”科目应分摊的差异=总差异*当前库存数量/发票数量=(130-120)*(100-120+100)]/100=10*80/100=8另外,如果此时发票校验时也是负库存,则差异全部直接记入“采购价差”科目。
实际上,此时“采购价差”科目所分摊差异=总差异*(发票数量-当前库存数量)/发票数量=(130-120)*[100-0]/100(负库存时当前库存视为“0”)=10*100/100=10存货数量、金额及成本变化如表5所示:表5:存货数量、金额及成本变化2.4 先收发票后收货在移动加权平均法下,如果收发票早于收发票,则收发票时按发票金额计入“收货/收发票”中间过渡待清帐科目,而收货时按发票金额更新“存货”价值。
仍然沿用上述例子数据,先收发票后收货,自动产生相应的会计分录如下:发票校验时:借:收货/收发票 120贷:应付帐款—供应商明细 120由于收发票早于收货,此时按发票金额计入“收货/收发票”的中间过渡待清帐科目。
收货时:借:存货 120贷:收货/收发票120在移动加权平均价法下,对于先收发票后收货时如果收货时为负库存,则此时“采购价差”科目所分摊金额的原则与先收货后收发票的负库存处理一样。
此时该存货数量、金额及成本变化如表6所示:表6:存货数量、金额及成本变化3、期末结帐的采购核算处理在期末结帐时,F.13将执行“收货/收发票”的自动科目清帐,把已收货且已收发票的“收货/收发票”明细项目一一清帐核销。
然后执行F.19“收货/收发票”科目余额重组调整的操作把“收货/收发票”中间过渡待清帐科目借方余额调整到资产负债表“物资采购”项目中,反映收到发票尚未收货的金额,其自动产生的会计凭证为:借:物资采购贷:“收货/收发票调整”科目一般情况下,ERP系统不是直接调整“收货/收发票”科目的,而是记入另外一个性质相似的调整科目,即:“收货/收发票调整”科目。
这是因为做这样的调整主要是为了调整资产负债表项目而为,因此系统在期末做这样的调整的时候还同时自动产生了下一个期间期初的冲销凭证:借:“收货/收发票调整”科目贷:物资采购如果“收货/收发票”中间过渡待清帐存在贷方科目余额则重组调整到相应的“应付暂估”科目中,反映已收货尚未收到发票的金额,其自动产生的会计凭证为:借:“收货/收发票调整”科目贷:应付暂估同时也自动产生下一个期间期初的冲销凭证:借:应付暂估贷:“收货/收发票调整”科目因此,实际上对于“收货/收发票”中间待清帐科目和“收货/收发票调整”科目是不包含在资产负债表项目中的,而正常结帐完成后,这两个科目的汇总余额应该为零。
这样处理也便于下个期间正常的收货和收发票的校对,不至于影响到收货和收发票逐笔清帐核销。
而对于“采购价差”科目,在ERP系统中一般是作为存货的备加/备抵科目反映在资产负债表的存货项目中的。
一般在ERP系统中,无论在标准成本法下或是移动平均法下,存货科目的记帐都是由系统自动产生的,而且都和一定的存货数量对应的。
因此,存货科目在系统中是不能手工记帐,必须从物料管理部门的业务操作自动产生相应的会计凭证;而“采购价差”科目虽然有一部分也是由系统自动记帐的,但该科目也同时也允许财务手工单独处理,并且该科目的余额是没有相应的存货数量来对应的。