用电负荷计算的依据
- 格式:docx
- 大小:3.63 MB
- 文档页数:15
用电负荷计算方法电负荷计算方法。
电负荷计算是指根据用电设备的功率和使用时间,计算出一定时间内的平均用电负荷。
正确的电负荷计算对于合理安排用电设备的使用、合理配置电力资源具有重要意义。
本文将介绍一些常用的电负荷计算方法,希望能够对大家有所帮助。
首先,我们来介绍一种常用的电负荷计算方法——平均负荷法。
平均负荷法是指根据一定时间内的总用电量和总用电时间,计算出平均每小时的用电负荷。
具体计算公式为,平均负荷 = 总用电量 / 总用电时间。
这种方法简单直观,适用于对整体用电负荷进行估算。
其次,我们介绍另一种常用的电负荷计算方法——最大需求法。
最大需求法是指根据用电设备的最大功率需求,计算出一定时间内的最大用电负荷。
具体计算公式为,最大用电负荷 = 最大功率需求。
这种方法适用于对用电设备的最大负荷进行评估,有助于合理配置电力设备和电力资源。
除了上述两种方法,还有一种常用的电负荷计算方法——分时段负荷法。
分时段负荷法是指根据不同时间段内的用电量和用电时间,计算出不同时间段内的平均用电负荷。
这种方法适用于对不同时间段内的用电负荷进行分析和评估,有助于合理安排用电设备的使用时间。
在进行电负荷计算时,还需要考虑一些因素,如用电设备的功率波动、用电时间的不确定性等。
因此,在实际应用中,需要综合考虑各种因素,选择合适的电负荷计算方法,以确保计算结果的准确性和可靠性。
总之,电负荷计算是电力领域中的重要内容,正确的电负荷计算方法对于合理安排用电设备的使用、合理配置电力资源具有重要意义。
希望本文介绍的电负荷计算方法能够对大家有所帮助,谢谢阅读!。
电力负荷计算公式与范例电力负荷计算是指根据给定的用电设备功率、数量和使用时间,来计算其中一时段的负荷需求。
负荷需求是电力系统中的一个重要概念,它是指单位时间内电力系统所需的功率大小。
在电力供需平衡中,准确计算负荷需求对电力系统的安全稳定运行至关重要。
在电力负荷计算中,常用的公式有以下三种:1.电力负荷计算的基本公式是:负荷需求=功率×数量其中,功率是指用电设备的额定功率,单位通常为瓦特(W)或千瓦(kW);数量是指用电设备的个数。
根据实际情况,功率和数量可以是恒定的,也可以是根据时间变化的。
2.对于多个用电设备功率不同而使用时间相同的情况,可以使用加权平均功率的方法进行计算。
加权平均功率=Σ(功率×使用时间)/Σ使用时间其中,Σ表示求和操作,功率和使用时间分别表示每个用电设备的功率和使用时间。
3.如果不同用电设备的使用时间不同,则需要将不同时间段的功率和相应的使用时间进行乘积再求和。
负荷需求=Σ(功率×使用时间)其中,Σ表示求和操作,功率和使用时间分别表示每个用电设备在不同时间段的功率和使用时间。
范例:假设一个电力系统的其中一时间段内有三个用电设备,分别是洗衣机(1000W)、电冰箱(500W)和电视机(200W)。
洗衣机的使用时间为2小时,电冰箱的使用时间为8小时,电视机的使用时间为4小时。
计算该时间段的负荷需求。
按照公式2的方法,我们可以先计算加权平均功率。
加权平均功率=(1000W×2小时+500W×8小时+200W×4小时)/(2小时+8小时+4小时)=(2000W+4000W+800W)/14小时=6800W/14小时≈485.71W/h按照公式3的方法,我们可以计算不同时间段的功率和使用时间的乘积再求和。
负荷需求=1000W×2小时+500W×8小时+200W×4小时=2000W小时+4000W小时+800W小时=6800W小时上述计算结果都是对应其中一时间段的负荷需求,单位为功率时间(W小时或kWh)。
用电负荷计算电负荷计算是指对其中一特定区域或其中一用电设备的用电需求进行估算和计算的过程。
根据计算结果,可以确定该区域或设备所需的电源容量,从而实现合理规划和供电设计。
电负荷计算一般包括用电功率计算、用电能量计算和电流负荷计算。
下面将详细介绍这些计算方法及其对应的公式。
1.用电功率计算:用电功率是指消耗电能的速率,通常以瓦特(W)表示。
用电功率是电负荷计算的基础。
根据不同的设备和用途,可以使用不同的公式进行计算。
1.1高级数学计算:对于其中一时间段内的用电功率波形进行详细的计算,可以利用高级数学中的积分和微分等方法来计算。
此方法适用于复杂的用电设备和系统。
1.2平均功率计算:如果电流和电压波形是简单的正弦波形,则可以使用平均功率计算方法。
平均功率可以通过电流有效值和电压有效值的乘积来计算。
P = U * I * cos(θ)其中,P表示功率,U表示电压,I表示电流,θ表示电压和电流之间的相位差。
cos(θ)为功率因数。
功率因数是衡量电路对电能的利用效率的参数,取值范围为0到1之间。
2.用电能量计算:用电能量是用电设备在一定时间内所消耗的电能的总量,通常以千瓦时(kWh)表示。
用电能量计算可以通过用电功率和使用时间来计算。
E=P*T其中,E表示用电能量,P表示用电功率,T表示使用时间。
3.电流负荷计算:电流负荷是指电路中电流的大小和分布情况。
电流负荷计算常用于电路设计和配电系统规划。
可以通过电流的加法原理来计算电流负荷。
I=I1+I2+ (I)其中,I表示总电流,I1、I2、..、In表示各个分支电路的电流。
除了以上的计算方法和公式,电负荷计算还需要考虑一些特殊情况和因素。
例如,峰值负荷和谷值负荷的计算,不同用电设备的启动电流和运行电流的计算,以及用电设备的多次启停对电路的影响等。
此外,还需要考虑电路容量和供电系统的装置容量与负荷的匹配,以确保供电的可靠性和安全性。
总之,电负荷计算是一个复杂的工程问题,需要综合考虑多个因素和应用知识。
工厂用电负荷计算方法
工厂的正常运行需要消耗大量的电力,因此电力的消耗是工厂运营成本的重要组成部分。
为了合理地使用电力资源,工厂需要对其用电负荷进行计算和监测。
下面是一些工厂用电负荷计算方法:
1. 预测法:通过历史用电数据和生产计划等信息,对未来一段时间内的用电负荷进行预测。
这种方法需要掌握一定的统计知识,能够准确地预测用电负荷的波动情况,从而为工厂的电力采购和生产安排提供参考依据。
2. 调查法:通过对工厂各个部门的用电设备进行调查,了解其用电容量和使用情况,以及每个部门的用电时间和峰谷负荷变化情况,综合计算得出整个工厂的用电负荷。
这种方法需要耗费较多的时间和人力,但能够获得更精确的用电负荷数据。
3. 监测法:通过安装电能计量仪等设备,实时监测工厂的用电情况,记录用电负荷的波动情况,并进行分析和处理。
这种方法能够提供实时、准确的用电负荷数据,为工厂的用电管理提供重要依据。
综合运用以上三种方法,可以建立科学的工厂用电负荷计算模型,为工厂的用电管理和电力采购提供准确、可靠的数据支持。
同时,工厂还应该注重节能减排,通过优化用电设备、改进生产工艺等措施,减
少用电负荷,提高资源利用效率,为可持续发展做出贡献。
用电负荷计算公式电负荷是指单位时间内电力系统所需的电能的总量。
电负荷的计算公式可以根据不同情况有所不同,下面将介绍几种常见的电负荷计算公式。
1.电阻负荷计算公式:对于仅包含电阻元件的电路,电阻负荷可以使用欧姆定律进行计算。
欧姆定律表示电压等于电流乘以电阻,即V=I*R。
其中,V表示电压,I表示电流,R表示电阻。
如果已知电压和电阻,即可通过该公式计算电流,并乘以时间得到电负荷。
若要计算单位时间内的电负荷,需要将电负荷除以时间。
2.阻抗负荷计算公式:对于复杂电路中包含电感和电容等元件的电路,需要使用阻抗负荷计算公式。
阻抗是电路对交流电的阻力,单位是欧姆(Ω)。
在交流电路中,电流和电压之间的关系可以用复数形式表示为V=I*Z,其中V表示电压,I表示电流,Z表示阻抗。
由于交流电存在相位差,所以对于复数形式的计算,电流和电压一般使用复数表示。
计算阻抗负荷时,需要先将电压和电流的复数值求模(即求绝对值),然后乘以时间,得到电负荷。
3.功率负荷计算公式:电力系统常用的计算电负荷的方法是根据功率负荷进行计算。
功率表示单位时间内的能量转换速率,单位为瓦特(W)。
电功率的计算公式为P=V*I,即功率等于电压乘以电流。
对于交流电路,由于交流电存在相位差,所以电功率一般使用复数形式表示。
功率的复数形式为P = V * I * cos(θ),其中θ表示电压和电流的相位差。
计算功率负荷时,首先根据电压和电流的复数值求模,然后乘以cos(θ),最后乘以时间,得到电负荷。
此外,电负荷还可以按照不同的时间尺度进行计算,如小时电负荷、日电负荷、月电负荷等。
对于不同的时间尺度,可以根据相应的需求和数据进行计算和预测。
需要注意的是,在实际应用中,电负荷的计算还需要考虑系统的功率因数、谐波功率等因素,并结合实际情况进行修正和补偿。
因此,具体的电负荷计算还需要根据具体的情况和要求进行细化和调整。
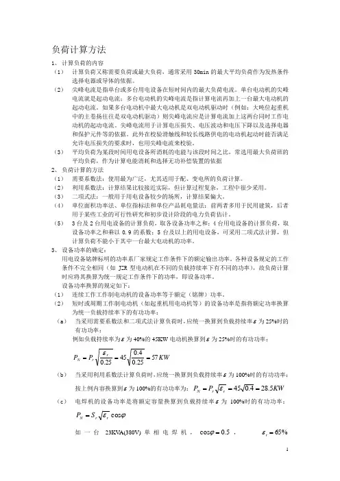
负荷计算方法1、 计算负荷的内容(1) 计算负荷又称需要负荷或最大负荷,通常采用30min 的最大平均负荷作为发热条件选择电器或导体的依据。
(2) 尖峰电流是指单台或多台用电设备在短时间内的最大负荷电流。
单台电动机的尖峰电流就是起动电流;多台电动机的尖峰电流是指计算电流再加上一台最大电动机的起动电流。
如果多台电动机中最大电动机是双电动机驱动时(例如:大吨位起重机中的主卷扬往往是双电动机驱动)则尖峰电流应是计算电流加上这两台同时工作电动机的起动电流。
尖峰电流用于计算电压损失、电压波动和电压下降以及选择电器和保护元件等的依据。
此外在校验滑触线和较长线路供电的电动机起动时能否满足允许电压损失的要求时,也用尖峰电流来校验。
(3) 平均负荷为某段时间用电设备所消耗的电能与该段时间之比,常选用最大负荷班的平均负荷,作为计算电能消耗和选择无功补偿装置的依据2、 负荷计算的方法(1) 需要系数法:使用最为广泛,尤其适用于配、变电所的负荷计算。
(2) 利用系数法:计算结果比较接近实际,但计算过程复杂,工程中很少采用。
(3) 二项式法:一般用于用电设备较少的场所,计算结果偏大。
(4) 单位面积功率法、单位指标法和单位产品耗电量法:前两者多用于民用建筑,后者用于某些工业的可行性研究和初步设计阶段的电力负荷估计。
(5) 3台及2台用电设备的计算负荷,取各设备功率之和;4台用电设备的计算负荷,取设备功率之和乘以0.9的系数;5台及以上的用电设备,可采用二项式法计算,但计算负荷不能小于其中一台最大电动机的功率。
3、 设备功率的确定:用电设备铭牌标明的功率系厂家规定工作条件下的额定输出功率。
各种设备规定的工作条件不完全相同(如JZR 型电动机在不同的负载持续率下有不同的功率),故负荷计算时应将其换算为统一规定工作条件下的功率,即设备功率。
设备功率换算的规定如下:(1) 连续工作工作制电动机的设备功率等于额定(铭牌)功率。
(2) 短时或周期工作制电动机(如起重机用电动机等)的设备功率是指将额定功率换算为统一负载持续率下的有功功率:(a ) 当采用需要系数法和二项式法计算负荷时,应统一换算到负载持续率ε为25%时的有功功率:例如负载持续率为ε为40%的45KW 电动机换算到ε为25%时的有功功率: KW P P r r N 5725.04.04525.0===ε (b ) 当采用利用系数法计算负荷时,应统一换算到负载持续率ε为100%时的有功功率:按上例内容换算到ε为100%的有功功率为:KW P P r r N 5.284.045===ε (c ) 电焊机的设备功率是将额定容量换算到负载持续率ε为100%时的有功功率:ϕεcos r r N S P = 如一台23KV A(380V)单相电焊机,5.0cos =ϕ, %65=r εKW x P N 3.95.065.023== 计算负荷时:当一台电焊机时:N d P P 3=;当二台电焊机时:N d P P 3= ;当三台电焊机时:N d P P 3= ;当四台电焊机时:N d P P 33+= 。
商业每平米用电负荷计算标准商业每平米用电负荷计算标准是指商业场所每平米所需的电力负荷,通常以瓦特(W)为单位。
商业场所的用电负荷计算标准是非常重要的,因为它可以帮助商业场所合理规划用电,避免用电过度或不足的情况发生。
商业场所的用电负荷计算标准通常由以下几个因素决定:1. 商业场所的类型:不同类型的商业场所所需的用电负荷是不同的。
例如,餐厅和超市所需的用电负荷就会比办公室和商场高。
2. 商业场所的面积:商业场所的面积越大,所需的用电负荷也会越高。
3. 商业场所的设备:商业场所所使用的设备也会影响用电负荷。
例如,餐厅需要使用大量的厨房设备,而超市需要使用大量的制冷设备。
4. 商业场所的用途:商业场所的用途也会影响用电负荷。
例如,一个电影院需要大量的灯光和音响设备,而一个办公室则需要大量的电脑和打印机。
根据以上因素,商业场所的用电负荷计算标准通常在每平米1-2瓦特之间。
例如,一个100平米的餐厅所需的用电负荷计算标准为100-200瓦特。
商业场所需要合理规划用电,以避免用电过度或不足的情况发生。
如果商业场所的用电负荷过高,不仅会增加用电成本,还会对电网造成负担,甚至可能导致电力短缺。
如果商业场所的用电负荷过低,不仅会浪费用电资源,还会影响商业场所的正常运营。
因此,商业场所需要根据自身情况合理规划用电,例如使用节能灯具、优化设备使用、定期维护设备等措施,以减少用电负荷。
同时,商业场所还可以考虑使用可再生能源,例如太阳能和风能,以减少对传统能源的依赖。
商业每平米用电负荷计算标准是商业场所用电规划的重要依据,商业场所需要根据自身情况合理规划用电,以减少用电成本,保护环境,促进可持续发展。
前海项目临时用电容量-4一、计算依据:1、塔吊的负载持续率,一般分为15%、25%、40%、65%这4个等级,本次计算取40%;2、电焊机的标准暂载率一般分为50%、65%、75%、100%,本次计算取65%;3、《工业与民用配电设计手册》第三版4、《建筑施工计算手册》汪正荣编著二、负荷类别及容量换算:备注:原来所给“装机容量”需要换算到“设备功率”以便用于计算变压器总容量1、塔吊的设备容量计算公式:统一换算到负载持续率ε为25%下的有功功率--Pe =2*Pr*√εr2、电焊机的设备功率是将额定装机容量换算到负载持续率ε为100%时的有功功率--Pe=Sr*√εr*Cos∅3、电焊机按照380V计算,属于单相(线间)负荷,需要换算为三相等效负荷---Pd=√3*P e 表中计算过程为:Pe==Sr*√εr*Cos∅=32*√0.65*0.7=18KW,Pd=1.732*18=31KW4、为了计算无功功率,需要各个用电设备组的Cos∅,根据《工业与民用配电设计手册》中说明,取塔吊为0.5,人货梯为0.6,混凝土泵机为0.8,电焊机为0.7,钢筋弯曲机为0.6,木工设备为0.6,照明设备为0.7三、计算方式及过程:关于施工临时用电的计算,施工单位实际计算时有多种方法。
归类总结为2种:一是按照汪正荣的《建筑施工计算手册》进行估算,二是按照中国航空工业规划设计研究院编著的《工业与民用配电设计手册》进行计算。
以下按照第二种方式进行计算,基础施工负荷按照《建筑施工计算手册》核算。
1、负荷计算:1-1、分步计算:计算有功功率Pjs=Kx*Pe,计算无功功率Qjs=Pjs*tg∅。
以下需用系数Kx参照手册中P3~P61)塔吊:Pjs1=0.2*350=70KW;Qjs1=70* tg∅=70*1.73=121.1Kvar2)人货梯:Pjs2=0.5*417=208.5KW;Qjs2=208.5* tg∅=208.5*1.333=277.9Kvar3)混凝土泵机:Pjs3=0.5*220=110KW;Qjs3=110* tg∅=110*0.75=82.5Kvar4)电焊机:Pjs4=0.35*1247=436.45KWQjs4=436.45* tg∅=436.45*1.02=445.18Kvar5)钢筋弯曲机:Pjs5=0.2*50=10KWQjs5=10* tg∅=10*1.333=13.33Kvar6)木工设备:Pjs6=0.25*60=15KWQjs6=15* tg∅=15*1.333=20Kvar7)照明设备:Pjs7=0.7*181.9=127.33KWQjs7=127.33* tg∅=127.33*1.02=129.88Kvar∑Pjs=Pjs1+ Pjs2+ Pjs3+ Pjs4+ Pjs5+ Pjs6+ Pjs7=70+208.5+110+436.45+10+15+127.33=977.33KW∑Qjs=Qjs1+ Qjs2+ Qjs3+ Qjs4+ Qjs5+Qjs6+Qjs7=121.1+277.9+82.5+445.18+13.33+20+129.88=1089.90Kvar1-2、总用电负荷计算:按照《工业与民用配电设计手册》参数,取Kt1=0.9,Kt2=0.93有功功率:Pjs=Kt1*∑Pjs=0.9*977.33=879.60KW无功功率:Qjs=Kt2*∑Qjs=0.93*1089.90=967.38 Kvartg∅1=967.38/879.6=1.1 cos∅1=0.67 需要补偿到cos∅2=0.92 tg∅2=0.426①总补偿容量Qc=Pjs*( tg∅1- tg∅2)=879.60*(1.1-0.426)=592Kvar视在功率:S=√Pjs2+ Qjs2=√879.602+(967.38-592)2=956KVA变压器经济运行容量为额定容量的80%左右,取S=956/0.8=1195KVA,考虑施工现场的冲击负荷,建议再考虑5%预留容量----1195KVA*1.05=1254KVA,基础施工可按照630KVA*2配置。
用电负荷计算方法电负荷计算方法。
电负荷是指单位时间内用电设备所消耗的电能,是衡量用电设备运行情况和用电负荷规模的重要指标。
正确的电负荷计算方法对于合理安排用电设备运行、提高电能利用率和节约用电成本具有重要意义。
本文将介绍几种常见的电负荷计算方法,帮助大家更好地理解和应用电负荷计算。
首先,最常见的电负荷计算方法是按照用电设备的额定功率来计算。
额定功率是指设备在正常工作情况下所消耗的电能,通常以千瓦(kW)为单位。
计算公式为,电负荷 = 设备数量×设备额定功率。
例如,一家工厂有10台额定功率为5kW的机器设备,那么该工厂的电负荷为10 × 5 = 50kW。
这种方法简单直接,适用于用电设备数量和功率相对固定的场合。
其次,还可以根据用电设备的实际用电量来计算电负荷。
实际用电量是指设备在实际运行中消耗的电能,通常以千瓦时(kWh)为单位。
计算公式为,电负荷 = 设备数量×设备实际用电量。
例如,一家办公楼有20台空调,每台空调每天平均使用10kWh,那么该办公楼的电负荷为20 × 10 = 200kWh。
这种方法能够更准确地反映用电设备的实际负荷情况,适用于用电设备数量和用电量波动较大的场合。
另外,还可以采用负荷曲线法来计算电负荷。
负荷曲线是指单位时间内用电负荷的变化情况,通常以功率(kW)为纵坐标、时间(小时或分钟)为横坐标绘制而成。
通过对负荷曲线的分析,可以得出单位时间内的平均负荷值,从而计算电负荷。
这种方法能够全面地反映用电设备的负荷变化情况,有利于合理安排用电设备的运行时间和运行模式,提高电能利用率。
最后,还可以结合以上方法,采用综合计算的方式来计算电负荷。
综合计算方法能够充分考虑用电设备的数量、额定功率、实际用电量和负荷曲线等因素,得出更为准确的电负荷值,有利于科学安排用电设备的运行和用电负荷的管理。
总之,电负荷计算是用电管理中的重要环节,正确的电负荷计算方法能够帮助我们更好地了解用电设备的负荷情况,合理安排用电设备的运行,提高电能利用率,节约用电成本。
电缆用电负荷计算公式
1.确定负荷类型:首先需要确定电缆所连接设备的负荷类型,包括电阻性负荷、感性负荷和容性负荷。
2.计算每个负荷的功率:根据每个负荷的额定电流和额定电压,可以计算得到每个负荷的功率。
电功率的计算公式为:功率(P)=电流(I)*电压(U)
3.确定负荷分布:根据每个负荷的功率和使用时间,可以确定电缆所连接设备的负荷分布情况。
如果每个负荷的使用时间不同,则需要将其转化为一个等效的负荷功率,并将其加入到总的负荷计算中。
4.计算总负荷:将每个负荷的功率相加,得到总的负荷功率。
总负荷功率可以用于计算所需的电缆额定电流。
5.确定电缆的额定电流:根据总负荷功率,可以确定所需的电缆的额定电流。
电缆的额定电流是指电缆可以连续传输的最大电流。
6.检查电缆选配:根据电缆的额定电流和计算出的负荷电流,可以检查所选择的电缆是否能够满足负荷要求。
一般来说,电缆的额定电流应大于或等于计算出的负荷电流。
需要注意的是,以上计算公式只是一种大致的计算方法,具体的计算公式可能会因为电缆的不同而有所差异。
在实际应用中,可以根据具体的情况,结合电缆的技术参数和工作条件,选择合适的计算方法。
另外,在进行电缆用电负荷计算时,还需要考虑电缆的散热能力、电压降和环境温度等因素,以确保电缆的安全运行。
建筑用电负荷计算方法一、引言建筑用电负荷计算是建筑电气设计的关键步骤之一。
准确计算建筑用电负荷可以为电气系统的设计、选材和施工提供依据,确保建筑的电力供应能够满足各种用电设备的需求。
本文将介绍建筑用电负荷计算的方法和步骤。
二、建筑用电负荷计算方法1. 按照用电设备分类计算建筑用电负荷可以根据用电设备的不同分类进行计算。
常见的用电设备可以分为照明、动力、空调、通信等,每类设备的负荷计算方法略有不同。
照明设备的负荷可以根据照明需求和灯具功率进行计算;动力设备的负荷可以根据设备功率和使用时间进行计算;空调设备的负荷可以根据制冷量和使用时间进行计算;通信设备的负荷可以根据设备功率和使用时间进行计算。
2. 确定用电设备的功率和使用时间建筑用电负荷计算的前提是确定用电设备的功率和使用时间。
根据建筑的功能和需求,确定各类用电设备的功率参数,包括设备的额定功率和最大功率。
同时,需要考虑设备的使用时间,包括设备的工作时间和停机时间。
通过准确的参数和使用时间,可以计算出设备的平均功率和峰值功率。
3. 考虑设备的同时使用因素在建筑用电负荷计算中,需要考虑设备的同时使用因素。
即在同一时间段内,多个设备是否会同时运行。
如果存在同时使用的设备,需要将它们的负荷叠加计算,以确定该时间段的总负荷。
同时使用因素可以根据建筑类型和用电设备的特点进行合理估算。
4. 考虑负荷的多样性因素建筑用电负荷的计算还需要考虑负荷的多样性因素。
即同一类型的设备在不同时间段的负荷不同。
例如,商业建筑的照明设备在白天和晚上的负荷需求不同。
因此,在计算建筑用电负荷时,需要根据不同时间段的负荷需求进行合理估算,以确保电力供应的稳定性和可靠性。
5. 考虑负荷的增长因素建筑用电负荷计算还需要考虑负荷的增长因素。
随着建筑使用年限的增加,用电设备的数量和功率可能会发生变化,因此需要考虑未来的负荷增长趋势。
根据建筑的规划设计和预测需求,合理估算未来的负荷增长率,以便在电气系统设计中留有足够的余量。
三相电100个千瓦等于多少个安培,要用多少平方的电线。
公式如何换算,最佳答案如果是电机的话,一般可以按照1KW负荷2A的电流计算。
总共为200A左右。
100000/380/1.732/0.8=189A应至少采用50平方毫米的电缆1A等于多少KW?1A的电流,在220V的电路中,它的负荷是220W.在380V的电路中是380W.1000W,在220V的电路是4.5A的电流.要5A的断路器.380V的电路是2.5A的电流电线平方与电流量的换算悬赏分:0 |解决时间:2009-3-9 17:30 |提问者:daobaqj我想知道一平方电线可以承受多少电流量(具体到1平方=几A或几千瓦)多谢各位专家莅临指导!!最佳答案电线的载流量与其散热条件有关,越粗相对承载的电流量越小,下面是口诀:铝芯绝缘导线载流量与截面的倍数关系截面:1 1.5 2.5 4 6 10 16 25 35 50 70 95 120倍数:9 9 9 8 7 6 5 4 3.5 3 3 2.5 2.5电流:9 14 23 32 48 60 90 100 123 150 210 238 300口诀一:十下五;百上二;二五三五四三界;七零九五两倍半;穿管温度八九折;铜线升级算;裸线加一半说明:十下五就是十以下乘以五;百上二就是百以上乘以二;二五三五四三界就是二五乘以四,三五乘以三;七零九五两倍半就是七零和九五线都乘以二点五;穿管温度八九折就是随着温度的变化而变化,在算好的安全电流数上乘以零点八或零点九;铜线升级算就是在同截面铝芯线的基础上升一级,如二点五铜芯线就是在二点五铝芯线上升一级,则按四平方毫米铝芯线算.裸线加一半就是在原已算好的安全电流数基础上再加一半估算口诀二:二点五下乘以九,往上减一顺号走。
三十五乘三点五,双双成组减点五。
条件有变加折算,高温九折铜升级。
穿管根数二三四,八七六折满载流。
说明:(1)本节口诀对各种绝缘线(橡皮和塑料绝缘线)的载流量(安全电流)不是直接指出,而是“截面乘上一定的倍数”来表示,通过心算而得。
水电工程施工用电负荷规范水电工程施工用电负荷规范是为了保证施工现场的用电安全、可靠和经济,对施工现场的用电负荷进行合理计算和合理配置的一系列规定。
本文将详细介绍水电工程施工用电负荷的计算方法和规范要求。
一、施工用电负荷计算方法1. 收集数据:首先需要收集施工现场拟投入的机械设备型号、铭牌技术数据等,包括电压、功率、功率因数、使用系数等。
2. 计算单台设备负荷:根据设备的铭牌技术数据,计算每台设备的负荷。
负荷计算公式为:负荷(kW)= 功率(kW)/ 功率因数。
3. 计算总负荷:根据施工现场所有设备的负荷计算结果,计算总负荷。
总负荷计算公式为:总负荷(kW)= 各设备负荷之和。
4. 选择变压器容量:根据总负荷,选择合适的变压器容量。
变压器容量的选择应考虑安全系数,一般选择1.1-1.2倍的总负荷。
二、施工用电负荷规范要求1. 施工现场临时用电设备在5台及以上或设备总容量在50kW及以上者,应编制用电组织设计。
2. 施工用电设备应采用合格的电线、电缆、电器和电源,确保用电安全。
3. 施工用电设备应合理布置,电源应尽量靠近用电设备,避免长距离供电。
4. 施工用电设备应设置保护装置,如短路保护、过载保护和漏电保护等。
5. 施工用电设备应定期进行检查和维护,确保设备正常运行。
6. 施工现场应设置明显的电源开关和标识,便于操作和管理。
7. 施工现场应设置合适的配电箱,分配电箱应根据负荷大小合理配置开关和熔断丝。
8. 施工现场应设置合适的电缆线路,电缆线路应符合电缆的额定电压和负荷容量。
9. 施工现场应设置合适的接地装置,确保用电设备的安全运行。
10. 施工现场应设置合适的安全防护措施,如警示标志、防护栏杆等。
三、总结水电工程施工用电负荷规范是为了保证施工现场的用电安全、可靠和经济。
通过合理计算和配置施工用电负荷,可以确保施工现场的用电需求得到满足,同时减少电力事故的发生,提高施工效率。
施工单位应严格遵守施工用电负荷规范,确保施工现场的用电安全。
供配电负荷计算方法详细解答负荷计算的方法有:单位面积功率法、单位指标法、需要系数法和利用系数法等。
1)单位面积功率法和单位指标法:利用负荷密度或者单位用电指标来确定计算负荷的方法。
2)需要系数法:用设备功率乘以需要系数和同时系数,直接求出计算负荷。
3)利用系数法:采用利用系数求出最大负荷班的平均负荷,再考虑设备台数和功率差异的影响,乘以与有效台数有关的最大系数得出计算负荷。
单位面积功率法和单位指标法1、单位面积功率确定计算负荷是已知不同类型的负荷在单位面积上的需求量,乘以建筑面积或使用面积得到的负荷量。
式中 P js——有功计算负荷,KWP eˊ——单位面积功率,或称负荷密度,WM2S——建筑面积,m2单位面积功率法一般在方案阶段使用。
(已知建筑物的使用功能,未知用电设备的数量和额定容量)2、单位指标法确定计算负荷已知不同类型的负荷在单位核算单位上的需求量,乘以单位核算单位得到的负荷量。
式中 Pjs——有功计算负荷,KWPeˊ——单位用电指标,W∕户,W∕人,W∕床N——单位数量,如户数、人数、床位数单位指标法一般在方案阶段使用需要系数法1、需要系数确定计算负荷定义需要系数是表示配电系统中所有用电设备同时使用的程度。
通常其值小于1.用电设备的工作制设备:能长期连续运行,每次连续工作的时间超过8小时,运行时负荷比较稳定。
在计算其设备容量时直接查取其铭牌上的额定容量。
短时工作制设备:这类设备的工作时间较短,停歇时间较长,在计算其设备容量时,直接查取其铭牌上的额定容量。
反复短时工作制设备:这类设备的工作呈周期性,时而工作时而停歇,如此反复,且工作时间与停歇时间有一定比例。
用电设备组的设备功率1.用电设备组的设备功率是指所有单个用电设备的设备功率之和,但不应包括备用设备在内。
2.配电干线计算负荷时,用电设备组应是本配电干线内的单个用电设备的设备功率之和。
3.变压器计算负荷时,用电设备组应是本变压器内的单个用电设备功率之和。
用电负荷计算方法电负荷计算是电力系统设计与规划的重要环节,可以帮助用户准确、合理地评估电力需求,为电网规划和电力设备的选型提供参考依据。
电负荷计算主要包括负荷分类、负荷估算和负荷预测三个方面。
本文将详细介绍电负荷计算方法及其应用。
一、负荷分类电负荷按照其性质和使用方式可以分为稳定负荷、间歇性负荷和突变负荷。
1.稳定负荷:稳定负荷是指电力系统中相对恒定、不发生较大变化的负荷,如工厂的基础负荷、城市的居民用电负荷等。
稳定负荷一般不会对电力系统产生较大的冲击,其计算方法主要是基于历史数据和实际测量数据。
2.间歇性负荷:间歇性负荷是指电力系统中以间隔时间出现、持续时间相对较短的负荷,如空调、电梯、电炉等。
间歇性负荷的计算需要考虑负荷启停特性和使用频率,一般可以通过测量和统计分析来获取。
3.突变负荷:突变负荷是指电力系统中突然出现和消失的负荷,如启动大电动机、短时间内大量用电设备同时启动等。
突变负荷对电系统运行稳定性和设备的选择均有较大影响,其计算方法一般采用模拟和推算的方式。
二、负荷估算负荷估算是指在缺乏实际测量数据的情况下,通过对负荷特征和系统参数的分析与计算,预测电力系统在未来一段时间内的负荷情况。
负荷估算分为静态负荷估算和动态负荷估算两种方法。
1.静态负荷估算:静态负荷估算主要通过对历史数据和实际测量数据的分析,推算出负荷的基本特征,如负荷的平均值、峰值、谐波内容等。
静态负荷估算一般用于短期负荷预测和负荷曲线的绘制。
2.动态负荷估算:动态负荷估算是指通过建立电力系统负荷模型,结合外部条件和负荷特征的变化,对未来负荷进行逐时、逐日或逐月的预测。
动态负荷估算可以基于统计学方法、智能算法、指数平滑法等进行。
三、负荷预测负荷预测是指根据历史负荷数据、外部环境、经济发展等因素,通过建立预测模型,对未来电力系统的负荷进行预测。
负荷预测可以帮助电力系统规划者合理安排电力资源,提高电力系统的可靠性和经济性。
1.统计学方法:统计学方法是对历史负荷数据进行统计分析,寻找负荷与时间、气温、经济因素等因素的关系,并据此建立预测模型,进行负荷预测。
施工现场临水临电的计算依据及方法施工现场的临水临电计算是保障施工现场电力供应和用水需求的重要步骤。
本文将介绍临水临电计算的依据及方法。
一、计算依据1.施工现场的用电负荷:根据施工项目的电气设备、用电设备以及照明设备等计算施工现场的用电负荷。
2.施工现场的用水需求:根据施工项目的需要计算施工现场的用水需求,包括生活用水、洗涤用水、降温用水等。
3.电力和供水条件:根据施工现场所在地区的电力和供水条件,包括电压等级、水源稳定性等。
二、计算方法1.用电负荷计算方法:根据施工现场需要使用的电气设备、用电设备和照明设备等,按照其功率来计算用电负荷总量。
具体计算方法如下:用电负荷=电气设备负荷+用电设备负荷+照明设备负荷电气设备负荷=设备数量×单位功率用电设备负荷=设备数量×单位功率照明设备负荷=照明设备数量×单位功率2.用水需求计算方法:根据施工现场的需求来计算总用水需求量。
具体计算方法如下:总用水需求量=生活用水需求量+洗涤用水需求量+降温用水需求量生活用水需求量=人员数量×日均用水量洗涤用水需求量=洗涤设备数量×单位洗涤水量降温用水需求量=施工现场面积×日均降温用水量3.电力和供水条件计算方法:根据施工现场所在地区的电力和供水条件,计算可供电力和供水的容量。
具体计算方法需要参考当地的电力和供水标准,包括电压等级、水源稳定性等。
三、举例说明假设一个施工现场,需要用电设备包括起重机、打孔机和焊接机,照明设备包括白天照明和夜间照明。
用电设备对应的功率分别是10千瓦、5千瓦和8千瓦,照明设备对应的功率分别是50瓦和30瓦。
现场有100人,每人日均用水量是50升。
洗涤设备有2台,每台洗涤水量是100升。
施工现场面积是1000平方米,每天降温用水量是200升。
根据上述信息,可以计算用电负荷和用水需求:用电负荷=(10千瓦+5千瓦+8千瓦)+(100瓦+30瓦)=23千瓦最后,根据当地的电力和供水条件,计算是否能够满足施工现场的临电临水需求。
居民用电负荷的计算方法主要包括以下几个步骤:
1. 确定用电负荷类型:首先需要明确居民用电负荷的类型,例如照明、家电、插座等。
不同类型的负荷对电流、电压和功率的需求不同,因此需要分别计算。
2. 确定用电负荷数量:根据居民用电设备的数量和类型,可以估算出每个负荷的功率和电流。
例如,一盏普通白炽灯的功率约为60瓦,一个标准插座的功率约为1000瓦。
3. 计算总负荷:将所有负荷的功率相加,即可得到总负荷。
例如,如果一个居民家中有10盏60瓦的灯和2个1000瓦的插座,那么总负荷就是10*60+2*1000=2600瓦。
4. 考虑负荷变化:居民用电负荷可能会随着时间和天气等因素发生变化,因此需要考虑负荷的变化情况。
例如,在夜间和周末,居民可能会使用更多的照明和家电设备,导致负荷增加。
5. 选择合适的配电变压器和导线电缆:根据计算出的居民用电负荷总功率和相关参数,可以选择合适的配电变压器和导线电缆。
这些设备应该能够满足居民用电负荷的需求,并确保电力系统的安全和稳定运行。
需要注意的是,以上方法仅供参考,具体的计算过程可能因地区、用电设备类型和数量等因素而有所不同。
因此,建议在实际操作中咨询专业人士或相关机构,以获取更准确的计算结果。
用电负荷计算的依据
《工业与民用建筑配电设计手册》
1、第一章、第一节
2、第一章、第二节设备功率的确定
3、第一章、第三节需要系数法确定计算负荷
表1-1以下略。
表1-2以下略。
3、第一章、第五节单位面积功率法和单位指标法确定计算负荷
4、第一章、第九节企业年电能消耗量计算
5、第一章、第十节电网损耗计算
第九章的内容:
或从第二章第四节的表2-12中查找
6、第一章、第十一节无功功率补偿
第二章供配电系统
1、第二章第一节负荷分级及供电要求
表2-1中规定,除以下电力负荷为一级负荷外,其他均为二级负荷。
2、第二章第三节高压配电系统
3、第二章第五节低压配电系统
(以下是第十四章的内容)。