轻松实现手机、电脑数据同步集锦
- 格式:doc
- 大小:14.47 KB
- 文档页数:4
WP7手机同步电脑教程所谓同步,就是用数据线将手机和电脑相连,从而达到数据传输的作用。
然而WP7手机直接连接电脑是无法读取手机任何信息的,这中间还需要一个作为媒介的软件,这个软件就叫ZUNEZUNE是什么,我在这里不做解释,我们提供的光盘里面也有最新中文版。
如果要了解的可以百度一下。
这里我只简单介绍一下他的作用。
ZUNE可以将手机和电脑中的图片,视频,音乐互相传输,也可以通过ZUNE下载软件游戏到手机上。
ZUNE的作用可见有多重要。
现在先给大家介绍WP7手机如何通过ZUNE同步电脑1,请按照以下顺序安装我们光盘提供的软件(无须问原因,虽然有些软件同步不需要用到,但是以后装软件的时候还是需要用到的,所以一步到位吧,以后免得麻烦)Microsoft .NET Framework 4.0 →SDK 7.1 →ZUNE 4.8中文版→部署软件中文版2,以上软件安装完成后,打开ZUNE,然后得到下图所示的ZUNE主页界面3,然后接上数据线,将WP7手机与电脑链接,链接后电脑右下角会提示发现新驱动并自动安装,这时候只需要等待即可,等到驱动安装成功就行了(如图所示)4,驱动安装成功之后,ZUNE会自动进行数据同步,如果出现以下界面,就是同步成功了。
5,很多人以为出现上图的提示以为还没有同步成功,其实这时候ZUNE已经将手机同步了,这时候您可以继续点击下一步,进行下一步操作,然后会出现“命名您的电话”的一个提示界面(如下图所示),在这里您可以对自己手机的名字进行修改,就是电脑中您手机的显示名字,这个我们小编没有实测过,一直都是直接飘过的,直接点下一步即可。
6,继续点击下一步后,一般会出现下图所示,这时候就是您的手机已经同步成功了。
特别注意:有部分客户到最后一步的时候会有提示更新信息,如果您的手机是HTC的,请千万不要点击更新,直接点击取消即可,因为HTC的机器我们都是刷ROM(就是用系统包刷系统),并非官方推送(就是通过官方ZUNE升级),如果您直接点击更新,有可能会导致无法开机等严重后果,请您切莫错点!此外,关于ZUNE中没有卖场的问题,很简单的解决方法,只要将电脑的位置修改为美国等支持商店的国家和地区就可以了(推荐美国)路径:控制面板----区域和语言-----位置----选择美国即可。
手机与电脑的连接实现文件传输与共享的方法与工具如今,手机和电脑已经成为我们生活和工作中必不可缺的设备。
为了更加便捷地管理和共享文件,我们需要将手机和电脑连接起来,实现文件的传输与共享。
本文将介绍几种常用的方法和工具,帮助你轻松实现手机与电脑之间的文件连接。
一、数据线连接最常见和简单的方式就是使用数据线将手机和电脑连接起来。
大部分手机都配备了USB数据线,我们只需将数据线的一端插入手机的USB接口,另一端插入电脑的USB接口,即可实现手机和电脑之间的连接。
连接完成后,我们可以在电脑上打开文件管理器,找到手机的存储路径,直接将文件复制到电脑上或者从电脑上复制文件到手机上。
这种方法简单易行,适用于大部分手机和电脑。
二、Wi-Fi连接除了数据线连接,我们还可以通过Wi-Fi连接手机和电脑,实现文件的传输和共享。
以下是两种常用的Wi-Fi连接方式:1. 手机热点我们可以在手机上创建一个Wi-Fi热点,然后让电脑连接到这个热点上。
连接完成后,我们可以使用文件传输工具,如微软的OneDrive、谷歌的Google Drive等,在手机和电脑之间传输文件。
这种方式无需数据线,更加方便灵活,适用于在外出办公或无数据线情况下的文件传输。
2. 局域网共享若手机和电脑连接在同一个局域网中,我们可以通过局域网共享来实现文件的传输和共享。
首先,确保手机和电脑都连接到同一个Wi-Fi网络上,然后在电脑上打开文件共享功能,在手机上打开文件管理器,找到局域网共享选项,即可访问电脑上的文件。
这种方式适用于手机和电脑在同一局域网内时,方便实现文件的快速共享。
三、第三方工具除了上述方法,我们还可以利用一些第三方工具来实现手机和电脑之间的文件连接与共享。
1. AirDroidAirDroid是一款功能强大的手机管理工具,它可以通过无线网络将手机和电脑连接起来,实现文件传输、通话管理、短信管理等功能。
我们只需在手机上下载并安装AirDroid应用,在电脑上打开AirDroid的官方网站,登录同一个账号,即可在电脑上管理手机上的文件。
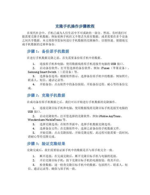
克隆手机操作步骤教程在现代社会中,手机已成为人们生活中不可或缺的一部分。
然而,有时我们可能需要克隆手机数据,例如更换手机但又不想丢失原有数据,或者需要在多个设备之间共享数据。
本文将指导您如何进行手机数据的克隆操作,以便快速、便捷地完成手机数据的迁移和备份。
步骤1:备份原手机数据在进行手机数据克隆之前,首先需要备份原手机中的数据。
1.连接原手机和电脑:使用数据线将原手机连接至电脑的USB接口。
2.启动备份软件:打开您选择的备份软件,例如iTunes(苹果设备)、Samsung Smart Switch(三星设备)等。
3.选择备份选项:根据软件指示,选择备份原手机中的数据,例如照片、联系人、短信、通话记录等。
4.开始备份:点击软件中的备份按钮,开始备份过程。
耐心等待备份完成。
步骤2:克隆手机数据在成功备份原手机数据之后,我们可以开始进行手机数据的克隆操作。
1.连接克隆目标手机和电脑:使用数据线将克隆目标手机连接至电脑的USB接口。
2.启动克隆软件:打开您选择的克隆软件,例如iMobie AnyTrans、Wondershare MobileTrans等。
3.选择克隆选项:在软件界面中,选择手机数据克隆选项。
4.选择备份文件:在克隆软件中,选择之前备份的手机数据文件。
5.开始克隆:点击克隆按钮,开始克隆过程。
此过程可能需要一段时间,请耐心等待克隆完成。
步骤3:验证克隆结果克隆完成后,我们需要验证新手机中的数据是否与原手机完全一致。
1.断开连接:在完成克隆后,断开克隆目标手机与电脑的连接。
2.开启克隆目标手机:按下克隆目标手机的电源按钮,将其开启。
3.检查数据:逐一检查克隆目标手机中的数据,包括照片、联系人、短信、通话记录等,确保与原手机一致。
4.测试功能:测试克隆目标手机中的各项功能,例如拨打电话、发送短信、拍摄照片等,以确保手机正常工作。
结论通过以上步骤,您已成功完成了手机数据的克隆操作。
这将为您提供方便快捷的数据迁移和备份方式,使您能够轻松地在多个设备之间共享数据。
如何进行移动应用的数据同步和备份当前移动应用已经成为了人们日常生活的重要组成部分,我们几乎已经离不开手机上的各种应用来满足我们的需求。
然而,在使用移动应用的过程中,不可避免会产生大量的数据,例如联系人信息、短信记录、照片等。
为了保护这些重要数据不会丢失,在进行数据同步和备份方面,我们需要注意一些关键的步骤和方法。
首先,选择合适的云服务提供商是进行数据同步和备份的关键。
目前市场上有很多知名的云服务供应商,例如谷歌云、苹果iCloud、微软OneDrive等。
在选择云服务提供商时,我们需要考虑他们的信誉度、可靠性和安全性。
这些供应商应该具有稳定的服务器、强大的数据加密功能以及专业的技术支持团队,以确保我们的数据得到妥善保护。
其次,我们需要选择数据同步和备份的方式。
目前,有多种方法可供选择,例如通过云服务进行自动同步和备份,或者通过数据线将手机连接到电脑上进行手动备份。
无论选择哪种方式,我们都需要确保数据的完整性和准确性。
另外,我们还可以使用一些专业的数据同步和备份工具,这些工具可以更加方便地管理和恢复我们的数据。
在进行数据同步和备份的过程中,我们还需要注意一些细节。
首先,我们应该选择适量的数据进行同步和备份。
如果我们将所有的数据都进行同步和备份,不仅会占用大量的存储空间,还会增加同步和备份的时间和成本。
因此,我们应该根据自己的需求和实际情况,选择需要同步和备份的数据。
其次,我们应该定期进行数据同步和备份。
随着我们不断使用手机上的应用和产生数据,我们的数据也在不断增长。
如果我们长时间不进行数据同步和备份,一旦手机丢失或者出现故障,我们的数据就可能会永久丢失。
因此,建议我们至少每个月进行一次数据同步和备份,以确保我们的数据得到及时和有效的保护。
此外,我们还可以采取一些额外的措施来增加数据同步和备份的安全性。
例如,我们可以设置密码或者指纹识别来保护我们的数据。
同时,我们也可以将数据进行加密,以防止数据被未经授权的人访问。
如何利用计算机技术进行文件同步和迁移随着计算机技术的迅速发展,文件同步和迁移成为了一个常见的需求。
无论是个人还是企业,在不同设备之间同步和迁移文件,可以确保数据的安全性和可访问性。
本文将介绍如何利用计算机技术进行文件同步和迁移的方法和工具。
对于文件同步和迁移,最常见的需求是在不同设备之间同步文件。
例如,当我们在手机上拍摄照片后,希望能够将照片自动同步到电脑或云存储中,以便在不同设备上随时访问。
所以,首先我们需要选择一个合适的文件同步工具。
一种常用的文件同步工具是云存储服务,如Google Drive、Dropbox、OneDrive 等。
这些服务提供了跨平台的应用程序,在不同设备之间自动同步文件。
用户只需在设备上安装应用,并登录自己的账号,就可以使用云存储服务。
这些服务通常提供一定的免费存储空间,如果需要更多空间,可以选择付费升级。
使用云存储服务同步文件可以方便地在不同设备上访问和分享文件,同时它们也提供了一定程度的数据备份和恢复功能。
另一种常见的文件同步方法是使用同步工具软件。
这些软件可以帮助用户实现本地文件夹和远程文件夹之间的同步。
其中一款广泛使用的软件是rsync,它是一个开源的文件同步工具,可以通过命令行操作进行配置和使用。
Rsync可以实现增量复制,只同步更新的部分,从而节省带宽和时间。
通过设置定期同步的计划任务,可以确保文件夹实时同步,并保持最新的版本。
对于技术熟练的用户,rsync是一种强大而灵活的文件同步工具。
除了上述方法,还可以利用文件同步软件来实现不同设备之间的文件同步和迁移。
这些软件提供了更直观、易于操作的界面,适合非技术人员使用。
其中一款常见的软件是SyncToy,由微软开发,可以帮助用户轻松同步和迁移文件夹。
使用SyncToy,用户只需选择需要同步的文件夹,设置同步类型(如复制、替换或合并等),然后点击同步按钮即可完成文件同步。
SyncToy还提供了一些高级功能,如过滤器、冲突解决和文件夹对比等,进一步提高了文件同步的灵活性和效率。
移动应用开发中的数据同步与备份方法分享随着智能手机的普及,移动应用的开发需求也日益增加。
在移动应用开发中,数据同步与备份是非常重要且常见的需求之一。
本文将分享一些常用的数据同步与备份方法,希望能对移动应用开发者提供帮助。
一、云存储服务云存储服务是目前最常用的数据同步与备份方法之一。
通过将数据上传至云存储服务提供商的服务器上,用户可以随时随地通过网络访问和管理自己的数据。
常见的云存储服务提供商有Google Drive、Dropbox和OneDrive等。
在移动应用中,可以通过云存储服务实现数据的同步和备份。
开发者可以在应用中嵌入云存储服务提供商的SDK,实现数据的上传、下载和同步功能。
用户在不同的设备上登录同一个账号后,可以方便地访问和管理他们的数据。
二、本地数据库同步对于一些需要离线访问和编辑的应用,本地数据库同步是一种常见的数据同步与备份方法。
通过将数据存储在本地数据库中,并通过网络将数据同步到服务器上,可以实现数据在不同设备间的同步。
在移动应用开发中,可以使用SQLite等本地数据库来存储数据。
通过编写同步代码,可以实现将本地数据库中的数据同步到服务器上,或者将服务器上的数据下载到本地数据库中。
开发者需要注意处理好并发修改和冲突解决等问题,确保数据的一致性和完整性。
三、增量备份在一些需要频繁备份和迅速恢复的应用中,增量备份是一种高效的数据备份方法。
增量备份只备份和传输与上一次备份后有变动的数据,大大减少了备份时间和存储空间的消耗。
在移动应用开发中,可以通过记录数据的修改时间戳或版本号来实现增量备份。
当有数据变动时,只需要备份发生变动的数据,而不必备份所有数据。
这样可以减少备份时间和网络传输量。
四、本地文件备份有些应用的数据是以文件形式存储的,例如图片、音频等。
对于这类应用,可以考虑将文件备份到本地存储设备中,以防止数据丢失。
在移动应用开发中,可以使用文件管理器来进行数据备份。
开发者可以提供一个备份功能按钮,用户点击后可以选择备份文件的路径和名称。
多设备同步的实现方法随着移动设备的普及,多设备同步变得越来越重要。
无论是同步文件、联系人、日历、笔记还是书签,用户都希望在不同设备之间无缝切换,始终保持最新的数据。
本文将介绍几种常见的多设备同步实现方法。
一、云同步云同步是目前最常见的多设备同步方法之一。
它基于云存储技术,通过将数据上传到服务器,再从其他设备上下载来实现数据的同步。
其中,云存储提供商负责数据的存储和同步,用户只需在不同设备上登录同一账号,即可访问和同步数据。
云同步的优点是简单易用、可靠稳定。
用户只需要保持网络连接,即可实现数据的自动同步。
同时,云服务商也通常会提供数据备份和恢复功能,确保数据的安全性。
然而,云同步也存在一些问题。
首先,用户需要将数据上传到云端,可能会涉及到数据隐私和安全问题。
其次,如果云服务商出现故障或关闭,用户的数据可能会受到影响。
因此,用户在选择云服务提供商时,需要注意其可靠性和安全性。
二、本地同步本地同步是指将数据直接从一台设备传输到另一台设备,而不经过云服务器。
它可以通过多种方式实现,如USB连接、Wi-Fi网络、蓝牙等。
本地同步的优点是速度快、安全性较高。
由于数据直接在设备之间传输,不会涉及云存储和服务器的参与,可以更好地保护数据的安全性和隐私性。
然而,本地同步也存在限制。
首先,设备之间必须处于同一局域网内,或者通过直接连接方式,如USB数据线。
其次,需要用户手动操作来实现同步,较为繁琐。
三、同步协议同步协议是实现多设备同步的核心技术。
它定义了设备之间传输数据的规则和方式。
常用的同步协议包括WebDAV、CalDAV、CardDAV、SyncML等。
WebDAV协议用于文件同步,支持文件的上传、下载和删除等操作。
CalDAV协议用于日历的同步,支持日历事件的增删改查。
CardDAV协议用于联系人的同步,支持联系人的增删改查。
SyncML协议是一个通用的同步协议,支持多种数据类型的同步,如日历、联系人、文件等。
多设备同步的实现方法《多设备同步的实现方法》随着科技的不断进步和智能设备的普及,人们在日常生活中使用的设备种类也越来越多样化。
然而,面对多设备的使用需求,如何保持数据和信息的同步成为了一个重要的问题。
本文将介绍一些多设备同步的实现方法。
1. 云存储技术:借助云存储技术,用户可以将数据和文件存储在云端,通过账号登录即可在不同设备上进行访问。
云存储提供了各种应用程序和服务,例如微软的OneDrive、谷歌的Google云端硬盘等。
用户只需要在设备上安装对应的应用程序,登录账号后就可以实现数据的自动同步。
2. 同步软件:有些同步软件专门用于数据的跨设备同步,它们可以将数据从一个设备同步到其他设备,实现文件的更新和备份。
常见的同步软件有Dropbox、坚果云等。
这些软件提供了简洁易用的界面和用户友好的设置,让用户可以方便地选择要同步的文件夹或文件,实现多设备之间数据的同步。
3. 浏览器同步功能:现代浏览器通常都带有同步功能,可以将用户的书签、历史记录、密码等信息保存在云端,实现多设备之间的同步。
例如,Chrome浏览器提供了Google账号同步功能,用户只需要登录同一个Google账号,便可以在不同设备上获取到自己的浏览器数据。
4. 第三方应用:除了上述方法,还有很多第三方应用可以帮助实现多设备间的同步。
例如,邮箱客户端可以将邮件同步到多个设备上,即使在不同设备上阅读或发送邮件,也能保持同步。
此外,一些办公软件如Evernote、微软的Office 365等也提供了多设备同步的功能,方便用户在不同设备上进行文档的编辑和协作。
综上所述,随着多设备的普及,实现多设备同步已经成为一个迫切的需求。
用户可以通过云存储技术、同步软件、浏览器同步功能以及第三方应用等多种方式来实现数据和信息的跨设备同步。
这些方法不仅可以提高工作和生活的效率,还能让用户轻松管理和访问自己的数据。
【简介,可以不看】Windows Mobile手机功能灰常强大,但还不能完全脱离电脑,为了更好的发挥Windows Mobile手机功能,这就需要连接电脑,进行相关资料同步和其它应用。
什么叫同步?同步概括来说,就是有2个资料库,最初资料内容完全相同。
如这2个资料库各自的资料内容经过不同修改,删除等系列处理,为了让这2个资料库资料内容仍保持一致,就必须执行一个让双方资料内容一致的操作,这个操作就是叫“同步”。
而当这2个资料库进行同步后,资料内容一致后,称作“已同步”或者“同步状态”以Windows Mobile手机上的联系人为例,Windows Mobile手机上有A、B、C 3位联系人,电脑上有A、B、甲、乙 4位联系人。
当2者进行同步时,电脑会对比双方数据,对于双方都有的A、B 联系人,不会再增加,而对于C、甲、乙单方具有的联系人,会在Windows Mobile 手机上增加甲、乙;在电脑上增加 C。
最后同步结果是Windows Mobile手机和电脑联系人均为:A、B、C、甲、乙 5位联系人。
如果某天外出,Windows Mobile手机上删除了A,则与电脑同步后,电脑上也会删除掉A。
------------------------------------------------------------------------ ------------------------------------------------------------------------【同步前工作】在将Windows Mobile手机连接电脑前,首先要安装Office Outlook 和 ActiveSync这2款软件;ActiveSync可以看作Windows Mobile手机与电脑连接的桥梁;Office软件里面包含Outlook。
ActiveSync 下载地址:/viewthread.php?tid=109285&highlight=ActiveSync 有时电脑还是提示安装Microsoft .NET Framework ;下载地址:/viewthread.php?tid=42244&highlight=Microsoft%%2BFramework%2B需要注意的是,WM5.0系统的Windows Mobile手机必须用至少4.0及以上版本的ActiveSync,而目前市场上的主流Windows Mobile手机系统版本多为Windows Mobile 6.X版本,配合4.5版本的Active Sync不会有兼容性问题。
手机与电脑连接指南实现数据传输和共享随着移动设备和计算机越来越普及,手机和电脑之间的连接和数据传输变得非常重要。
无论是将照片、音乐和视频从手机传输到电脑,还是在两者之间共享文件和数据,正确的连接方法和设置是必不可少的。
本文将为您提供手机与电脑连接的指南,帮助您实现数据传输和共享。
一、USB连接USB连接是最常见和简便的手机与电脑连接方式,适用于大多数手机和计算机。
以下是使用USB连接实现数据传输和共享的步骤:1.首先,确保您的手机和电脑都处于开机状态。
2.使用手机的充电数据线,将手机的USB端口连接到电脑的USB 接口上。
3.在手机上,下拉屏幕顶部通知栏,点击USB选项,选择“传输文件”或“文件传输模式”。
4.电脑将自动识别手机,并在桌面或资源管理器中显示手机的存储设备。
5.通过电脑浏览器或资源管理器,找到手机存储设备中的文件,即可进行数据传输和共享。
二、WiFi连接如果您不想使用USB线连接手机和电脑,WiFi连接是另一种便捷的选择。
以下是使用WiFi连接实现数据传输和共享的步骤:1.在手机上,打开设置菜单,并找到“无线和网络”选项。
2.在无线设置中,开启WiFi,并连接到同一网络下的电脑。
3.在电脑上,确保也连接到同一WiFi网络。
4.在电脑的浏览器中,输入手机的IP地址,可以在手机的WiFi设置中找到。
5.输入手机的IP地址后,您可以在电脑浏览器中访问并浏览手机的文件和数据。
6.通过电脑浏览器,您还可以上传和下载文件,实现数据传输和共享。
三、蓝牙连接蓝牙连接是一种无需网络的手机和电脑连接方式,适用于小文件的传输和共享。
以下是使用蓝牙连接实现数据传输和共享的步骤:1.在手机和电脑上,都开启蓝牙功能。
2.在手机上,打开设置菜单,并找到“蓝牙”选项。
3.在蓝牙设置中,将手机设置为可见状态。
4.在电脑上,打开蓝牙设置,并搜索附近的蓝牙设备。
5.找到您的手机,并进行配对操作。
6.配对成功后,您可以在电脑上浏览和传输手机的文件和数据。
手机与电脑的无缝连接使用云服务实现文件同步和远程操作随着科技的发展和智能设备的普及,手机与电脑之间的连接变得越来越重要。
为了方便用户在不同设备上访问和管理文件,云服务应运而生。
本文将介绍如何利用云服务实现手机与电脑之间的无缝连接,实现文件同步和远程操作。
一、使用云服务进行文件同步云服务是一种基于互联网的存储和共享技术,用户可以将文件保存在云服务器上,并通过不同设备进行访问。
现在市面上有很多提供云服务的平台,例如百度云、Dropbox等。
下面将以百度云为例,介绍如何使用云服务实现手机与电脑之间的文件同步。
1. 注册并登录账号首先,你需要在百度云的官方网站上注册一个账号,并登录到你的手机和电脑上。
2. 上传和同步文件将你需要同步的文件上传到百度云的服务器上,可以通过手机或电脑上的应用程序实现。
上传完成后,这些文件将会保存在云服务器上,并且可以在其他设备上进行访问。
3. 下载和更新文件当你在其他设备上需要访问或修改文件时,只需通过百度云的应用程序下载并打开相应文件即可。
无论在手机还是电脑上进行的修改,都会自动同步到云服务器中,从而保持文件的最新状态。
二、实现手机对电脑的远程操作除了文件同步,云服务还可以实现手机对电脑的远程操作。
这对于用户来说非常便捷,无论在何地何时,只需通过手机即可远程操控电脑。
1. 安装云服务应用程序在电脑上安装并登录云服务的应用程序,例如TeamViewer或Chrome Remote Desktop。
然后,将手机上的相应应用程序安装并登录到同一个账号下。
2. 建立连接打开手机上的云服务应用程序,寻找你已经安装的电脑设备,并选择连接。
稍等片刻,应用程序将会建立起手机和电脑之间的无缝连接。
3. 远程操作连接成功后,你可以在手机上看到电脑屏幕的投影,并可以利用手机的触摸操作来远程操控电脑。
例如,你可以打开电脑上的应用程序、编辑文件、浏览网页等。
总结使用云服务实现手机与电脑的无缝连接,可以实现文件的同步和远程操作。
如何2个手机可以共享信息在当今社会,我们经常会使用多部手机,有时我们希望在这些手机之间共享信息,以方便我们的生活和工作。
本文将介绍如何让两部手机之间实现信息共享的方法。
方法一:使用云存储服务一种简单的方法是通过云存储服务来实现信息共享。
您可以使用各种云存储服务,如Google Drive,Dropbox等。
首先,您需要在您的两部手机上都安装并登录同一个云存储应用程序。
然后,您可以将要共享的信息上传到云存储中,并在另一部手机上进行下载。
通过这种方式,您可以轻松地实现两部手机之间的信息共享。
方法二:使用通讯应用另一种常用的方法是通过通讯应用来实现信息共享。
您可以选择使用诸如WhatsApp,WeChat等通讯应用程序。
通过这些应用程序,您可以发送文本消息、图片、视频等各种类型的信息。
在两部手机上都安装并登录同一个通讯应用程序后,您可以通过这些应用程序来实现即时的信息共享。
这种方法适用于需要快速交流和共享信息的场景。
方法三:使用蓝牙或Wi-Fi直连如果您不想通过云存储服务或通讯应用来共享信息,还可以考虑使用蓝牙或Wi-Fi直连的方式。
通过蓝牙或Wi-Fi直连,您可以在两部手机之间建立连接,然后直接传输数据。
虽然这种方法在传输速度上可能不如云存储或通讯应用高效,但对于一些安全性要求较高的信息共享场景,这种本地直连的方式也是一个不错的选择。
小结通过上述方法,您可以轻松地让两个手机之间实现信息共享。
无论是使用云存储服务、通讯应用还是蓝牙或Wi-Fi直连,都可以根据您的实际需求选择合适的方法。
希望本文介绍的方法能够帮助您更好地利用手机来共享信息,提高工作和生活效率。
电脑文件同步技巧实现多设备间的数据同步在现代科技发展的背景下,人们越来越依赖于电子设备进行工作和生活。
然而,由于人们拥有的设备越来越多,如何实现不同设备之间的数据同步成为了一个重要的问题。
有时候我们在一台设备上创建或修改了文件,但需要在其他设备上继续编辑或查看这些文件。
本文将介绍几种实现多设备间数据同步的技巧,帮助您高效地管理和利用电脑文件。
一、云存储服务云存储服务是一种便捷、高效的方式,可以帮助用户在不同设备间同步数据。
这些服务通常提供免费的基本存储空间,同时还有付费的高级服务可供选择。
最常见的云存储服务包括Google Drive、Dropbox 和OneDrive等。
使用云存储服务,您只需要在不同设备上安装相应的客户端,并将要同步的文件保存在云端文件夹内。
这样,无论在哪个设备上,只要登录您的云存储帐号,就可以轻松访问和编辑文件。
二、局域网同步局域网同步是指在同一网络环境下,通过共享文件夹实现多设备数据同步。
对于家庭或办公室中有多个设备的用户来说,局域网同步是一个方便且安全的选择。
要使用局域网同步,您需要确保所有设备连接到同一个局域网,并设置共享文件夹权限。
然后,在每个设备上映射网络驱动器或直接访问共享文件夹,就可以在不同设备间同步和共享文件。
三、同步工具软件除了云存储服务和局域网同步外,还有一些专门的同步工具软件可帮助用户在多台设备之间同步数据。
这些工具通常提供更多的高级功能和定制化选项,能够满足更复杂的同步需求。
比如,SyncToy、Resilio Sync和FreeFileSync等工具都是备受推荐的同步软件。
它们可以通过设置规则和文件夹对比来自动同步文件夹,并提供实时同步和增量同步等功能,确保数据始终保持最新和完整。
四、移动存储设备如果您的文件较小或不需要频繁同步,那么使用移动存储设备可能是一个简单且有效的选择。
您可以将文件保存在U盘、移动硬盘或闪存卡等可移动存储介质上,并通过插拔设备在不同设备间进行数据传输。
移动设备与电脑的数据同步技巧移动设备和电脑在我们日常生活中起到了重要的作用,但是由于使用不同的操作系统和储存方式,导致我们常常在两者之间出现数据同步的问题。
为了解决这个问题,本文将为大家介绍几种移动设备和电脑之间数据同步的技巧。
下面将从以下几个方面进行详细介绍:一、云存储服务云存储服务是一种将数据储存在云端服务器上的技术,利用这种服务可以方便地将移动设备和电脑上的数据进行同步。
目前市面上有很多云存储服务供应商,如云盘、iCloud、OneDrive等,用户可以根据自己的需求选择适合自己的平台。
二、数据线传输数据线传输是将移动设备通过数据线与电脑相连,通过数据线将数据从移动设备传输到电脑或反之亦然。
这种方法虽然相对传统,但是传输速度较快,适合大批量数据的同步。
用户只需将移动设备和电脑通过数据线连接后,根据设备的提示将数据进行传输即可。
三、无线传输除了使用数据线进行传输外,我们还可以利用无线传输的方式将数据从移动设备传输到电脑或反之亦然。
目前手机操作系统自带的文件传输功能越来越强大,如苹果的AirDrop和安卓的Wi-Fi传输等。
用户只需在移动设备和电脑上打开相应的文件传输功能,然后选择要传输的文件,就可以通过无线网络将数据进行同步。
四、专业工具软件除了上述方法外,还有一些专业的工具软件可以帮助我们实现移动设备和电脑之间数据的同步。
这些软件通常会提供更多的功能和更好的用户体验。
例如,Syncios、iTunes等软件可以帮助苹果设备和电脑之间的数据同步,而Android Sync Manager、Mobizen等软件可以帮助安卓设备和电脑之间的数据同步。
总结:移动设备和电脑之间的数据同步是我们日常生活中常常遇到的问题。
通过使用云存储服务、数据线传输、无线传输和专业工具软件等不同的方式,我们可以方便地实现两者之间的数据同步。
根据自己的需求选择适合自己的方法,能够更好地提高工作和生活效率。
希望以上的技巧可以对大家有所帮助。
备份和同步iPhone与iPad数据的方法与工具推荐在现代社会中,智能手机和平板电脑已经成为我们生活中不可或缺的一部分。
而对于iPhone和iPad用户来说,备份和同步数据是非常重要的,因为这样可以确保我们的数据安全,并且可以在不同设备之间轻松共享信息。
本文将介绍一些备份和同步iPhone与iPad数据的方法和工具,并推荐一些可靠的工具供您选择。
一、iCloud备份和同步iCloud是苹果公司提供的一项云服务,可以帮助用户备份和同步他们的iPhone 和iPad数据。
通过iCloud,用户可以将照片、联系人、日历、备忘录、短信等数据自动备份到云端,以防止数据丢失。
此外,iCloud还可以将备份的数据同步到其他设备上,使用户可以随时随地访问和共享数据。
要使用iCloud备份和同步数据,您只需在设置中登录您的Apple ID,并启用iCloud备份选项。
然后,您的设备将自动定期备份您的数据,并将其存储在iCloud 上。
当您在其他设备上登录同一Apple ID时,您可以选择将备份的数据同步到该设备上,以便您可以轻松地访问和共享数据。
二、iTunes备份和同步除了iCloud,iTunes也是备份和同步iPhone与iPad数据的常用工具。
通过iTunes,用户可以将他们的设备连接到电脑上,并将数据备份到电脑硬盘上。
这样一来,即使设备丢失或损坏,用户的数据仍然可以通过iTunes恢复。
要使用iTunes备份和同步数据,您需要将您的设备连接到电脑上,并在iTunes 中选择“备份”选项。
iTunes将自动备份您的数据,并将其存储在电脑上。
当您需要恢复数据时,只需再次连接设备,并选择“恢复”选项即可。
三、第三方备份和同步工具除了iCloud和iTunes,还有一些第三方备份和同步工具可以帮助您更方便地备份和同步iPhone与iPad数据。
以下是一些值得推荐的工具:1. AnyTrans:AnyTrans是一款功能强大的数据管理工具,可以帮助用户备份和同步他们的iPhone和iPad数据。
手机端设置很多朋友习惯利用各种云服务,例如网盘等等来备份手机中的数据资料,不过网盘之类的云服务是否真的靠谱?至少靠谱的iCloud 就弄过好莱坞艳照泄漏事件,而国内的某些网盘也因为用户使用不当等原因,出现过数据泄漏的事故。
总而言之,把资料放到别人的硬盘,总不如放到自家硬盘放心,今天就给大家介绍一个用自己PC 随时随地云备份手机数据的方法吧。
其实很多朋友的电脑每天都会开机联网,有的下载党甚至二十四小时不关机,在这些电脑开机联网的时间,其实完全就可以让手机的数据自动同步到电脑处进行备份。
在这里,我们需要借助一款名为《微力同步》的工具,它可以让电脑化身为云服务器,手机的数据会自动上传备份到电脑当中。
《微力同步》的原理是P2P 传输,它会让手机和电脑化身为P2P 网络中的节点,服务器仅提供节点认证等服务,而数据则是直接在节点之间相互传输的,无需经由服务器。
如此一来,数据资料的备份同步都靠自己的设备完成,令人心安。
《微力同步》的使用很简单,首先安装手机和PC 上的客户端。
《微力同步》支持多个平台,包括Windows、OS X、Lin-ux、安卓等,但遗憾的是并不支持iOS。
在不同的平台安装了《微力同步》的客户端后,这些平台就能够进行数据同步,这里以安卓机和Windows PC 为例。
首先来看安卓端的设置。
开启《微力同步》APP 后,点击左上角的添加按钮,接着选择“标准文件夹”,接着在手机存储目录中找一个自己想要同步数据的文件夹。
其实数据同步有很多功能可以细调,例如文件的同步顺序,是否启用回收站等等,不过这些设置保持默认也可以工作得很好。
接着给添加了的文件夹命名标签,完成后这个文件夹就被添加到同步目录中了。
那么该如何让PC 同步这个文件夹中的数据呢?我们首先需要在手机端复制出一个密钥。
点击该文件夹的“共享”按钮,或者直接从菜单中点选复制密钥,就可以获得一串字符。
接着,就开始PC 端的配置。
PC 端设置《微力同步》的PC 客户端是一个绿色的软件,而且压缩包中还自带使用说明,可谓非常良心了。
手机同步电脑屏幕操作方法
要将手机的屏幕同步到电脑上进行操作,可以使用以下方法:
方法一:使用手机投屏功能
1. 确保手机和电脑连接到同一个Wi-Fi网络。
2. 在手机上打开“设置”应用,找到“投屏”或“屏幕镜像”等选项。
3. 打开投屏功能后,手机会搜索到可以连接的设备,选择你的电脑名称来连接。
4. 在电脑上,打开Chrome浏览器,并输入“chrome:apps”进入应用页面。
5. 在应用页面找到“Vysor”应用,点击打开。
6. 点击“Find Devices”选项,选择你的手机设备。
7. 点击“View”按钮,即可将手机的屏幕同步到电脑上进行操作。
方法二:使用数据线连接手机和电脑
1. 使用数据线将手机和电脑连接起来。
2. 在手机上,下拉通知栏,点击“USB选项”或“USB连接模式”等选项。
3. 选择“传输文件”或“传输照片”等选项,确保手机和电脑进行文件传输。
4. 在电脑上,打开手机连接的文件资源管理器或云服务应用。
5. 找到手机的存储空间或照片文件夹,并进行操作。
无论使用哪种方法,都可以将手机的屏幕同步到电脑上进行操作,方便在电脑上进行文字输入、文件传输、图像编辑等操作。
轻松实现手机、电脑数据同步集锦
当下,通过各种Web服务,智能手机用户可以轻松地同步数据,但是谁也无法保证这些数据不会被泄漏。
因而,如果不希望自己的个人数据落入不法分子、情报机构或云存储服务供应商之手,那么是时候考虑一下如何在自己的家庭网络或者电脑上保存智能手机上的数据了。
只需安装适当的软件并进行适当的设置,本地同步数据是非常容易实现的。
下面,将向大家展示Android智能手机是如何与电脑之间同步文件的。
通过Android应用程序FolderSync可以在移动设备和个人电脑或者网络存储器之间同步文件夹。
1在Windows设置文件共享为了让智能手机能够将数据写入电脑,需要在Windows系统上激活文件共享功能。
首先,打开“控制面板|网络和共享中心”,选择“更改高级共享设置”,激活“启用文件和打印机共享”与“启用密码保护共享”选项,确保在启用文件共享功能的同时能够通过密码保护共享文件,否则任何人都可以通过家庭网络访问这些数据。
2创建一个有密码的电脑账户接下来,需要准备一个设置有密码的用户账户。
打开“控制面板|用户帐户和家庭安全|用户帐户”,选择“管理帐户”并单击“在电脑设置中添加用户”创建一个账户并为其设置一个密码,同时记下用户名与密码。
技巧:如果希望系统启动后能够自动登录系统,那么可以按[Windows]+[R]
组合键打开“运行”对话框,键入“netplwiz”执行,打开“用户帐户”对话框,清除“要使用本计算机,用户必须输入用户名和密码”复选项的选中标记,单击“确定”,在弹出的“自动登录”对话框中键入希望用于登录的用户名与密码,确认无误后单击“确定”按钮存储设置,这样就可以在获得一个带密码的账户访问共享文件的同时,避免系统启动时需要手动输入密码登录系统的不便。
3设置共享文件夹在Windows中创建一个文件夹用于同步智能手机数据,并右击该文件夹,选择“共享|特定用户”,当前登录的账户将自动获得权限,而如果当前登录的并不是创建用于同步的账户,那么可以输入账户的名称将其添加到名单中。
接下来,打开命令提示符窗口,键入“ipconfig”回车执行,在列出的网络适配器中查找连接家庭网络的适配器IP地址(通常是“192.168.xx.xx”)。
4配置FolderSyncAndroid手机通过Play商店或者手机默认的应用程序商店安装FolderSync或者FolderSync Lite,FolderSync 需要付费购买,而FolderSync Lite是免费软件。
启动该程序,并选择“帐户|添加帐户”,将弹出的列表向下滚动找到并选择“SMB/CIFS”,为当前添加的账户自定义一个名称,并在“服务器地址”输入框中键入前面我们查到的电脑IP地址。
不必理会“初始目录”,“端口”和“域名称”输入框,直接向下滚动,在“登录”部分输入前面我们创建用于访问共享文件的Windows账户。
接下来,单击底部“测试连接”按钮,测试正
常后单击“保存”按钮存储设置。
注意:智能手机必须连接到
家庭网络,与电脑处于同一网络之中。
5设置同步文件夹返回FolderSync主菜单,选择“文件夹配对|添加同步文件夹”,自定义一个同步任务名称,例如“照片”,然后单击“远程文件夹”,浏览电脑的共享文件夹,选择准备用于与智能手机同步数据的文件夹并单击左下角的“选择文件夹”。
接下来,单击“本地文件夹”,选择希望与电脑同步的文件夹,例如存储照
片的“DCIM”文件夹。
单击“选择文件夹”后返回,单击“同步类型”,选择前面选择的两个文件夹的同步方式,如果希望保持两个文件夹的数据完全一样,那么可以选择“双向”。
6同步
时间间隔接下来,选择“使用计划同步”,单击“同步间隔”,选择一个同步的时间间隔。
通过这一功能,我们可以让智能手机自动与电脑保持同步。
理想情况下,可以选择“每天”,这
样软件将每天与电脑进行同步。
7激活无线网络同步向下滚动设置页面,在“连接”部分选中“使用WiFi”,并选中“Turn on WiFi”,在“允许的WiFi SSID”输入框中键入家庭网络的无线SSID,这样当智能手机处于家庭网络无线连接范围内时,软件将通过无线网络与电脑进行同步,如果无线网络没有开启,那么软件还将自动激活无线网络。
8选择同步选项接下来,仔细查看“同步选项”中的设置,特别是“覆盖旧的文件”和“如
果有修改冲突”选项,这两个选项将确定出现冲突时的处理方法,错误设置有可能误删同步的文件。
除此之外,还可以在
“高级”设置部分选中“仅在充电时同步”,避免同步时耗尽手机的电力。
另外,通过“通知”设置部分选项,可以自定义同步的成功、失败等信息是否显示和如何显示。
9解决Android 4.4系统SD卡问题Android 4.4系统不再允许类似FolderSync 这样的应用程序随意地向Micro SD卡写入数据,但是应用程序能够向特定的一个文件夹写入数据。
因而,如果只需要从智能手机备份数据到电脑上,那么这一限制不会产生任何问题,但是如果要实现双向同步,则需要创建并使用该文件夹进行同步。
用于FolderSync同步的文件夹应该创建于“Android|data”,根据使用的FolderSync版本不同,文件夹名称应该是“dk.tacit.android.foldersync.lite”或
“dk.tacit.android.foldersync.full”,双向同步时只需要指定该文件夹为本地文件夹(参阅步骤5)即可。