各种促销方式的会计处理及税务处理
- 格式:doc
- 大小:36.00 KB
- 文档页数:7
房地产企业促销手段税务处理全透视作为一种高度竞争的行业,房地产企业的市场促销手段相当丰富多样。
这些促销手段包括但不限于现金返还、折扣优惠、大礼包、赠送车位等。
然而,这些促销手段不仅仅需要注意市场合规,还需要严格按照税收法规进行处理。
从税务角度出发,我们来全面透视房地产企业促销手段税务处理。
现金返还现金返还是许多房地产企业喜欢采用的促销手段。
税务上,这种促销手段属于附加条件下的减免贷款利息,属于企业捐赠,受到企业所得税法规定。
因此,在税务上的处理方式也是比较清晰的。
企业需要在财务报表中记载现金返还,作为所得税税前扣除凭证,同时纳入企业所得税报告纳税范围。
折扣优惠房地产企业折扣优惠也较为常见。
这种促销手段同样受到税收法律法规的严格限制。
折扣优惠是一种减免销售价款的方式,属于商业合同元素之一,但并不属于企业捐赠。
因此,在税务处理上有不同的操作方式。
企业在折扣时,需要把商业合同中的实际售价和实际买断价做出明细账,用于计算企业所得税。
大礼包房地产企业往往在推出新楼盘时,会为购房者提供一定价值的礼品,这种促销手段称之为大礼包。
大礼包包含的商品通常是以企业的名义进项,对应到增值税中,需要主动申报税额。
不仅如此,企业还需要更加注重财务透明度,如礼品赠送的开销、赠品采购透明度等都需要有明晰的财务记录。
赠送车位房地产企业为消费者赠送车位可以促进销售,但在税务处理上也需要注意。
赠送车位是一种附属条件式交易,也属于商业合同元素之一。
考虑到赠送车位涉及面上限比较大,除了在合同中进行详细记录外,企业还应在财务记录中记下车位的价值以及其所在区域的相关信息。
在税收计算时同样要作出相应的税务处理。
,房地产企业的市场促销手段相当丰富多样,然而在税务处理上也要进行周全的处理。
企业需要注重财务透明度,在财务报表中作出相应的明细账记账,防止在税收计算上出现漏洞,以免引发税务风险。
在中国经济迅速市场化的过程中,商业交易方式越来越多样化和复杂化。
销售折让、销售折扣、返还利润,表现形式五花八门。
作为指导各交易主体进行会计处理的会计准则和会计制度,由于复杂的原因,财政部做出的规定前后不相吻合,导致各企业会计处理方法混乱的局面。
与此同时,作为指导各纳税人进行税务处理的税收规范文件,税务总局的规定也过于含糊笼统、缺乏严密性和合理性,导致各地方税务执法机关执法标准的不一致,纳税人不仅无所适从、动辄获罪,而且苛严的发票管制制度已经对企业会计核算方法产生了不当影响后果,导致会计信息失真。
本文试图厘清这一现状,为纳税人提出适当的当前对策,并就财税部门进一步完善相关规范提出建议。
一、销售折让的界定、会计与税务处理所谓“销售折让”,现行会计准则和会计制度均有相同的、明确的规范。
财政部98年发布的《企业会计准则——收入》第4条定义:“销售折让,指企业因售出商品的质量不合格等原因而在售价上给予的减让。
”财会[2000]25号《企业会计制度》第86条给出了完全相同的定义。
对于销售折让的会计处理,财政部令[1992]5号《企业会计准则》(即基本准则)第四十六条规定:“销售退回、销售折让和销售折扣,应作为营业收入的抵减项目记账。
”《企业会计准则——收入》第6条规定:“销售折让在实际发生时冲减当期收入。
”《企业会计制度》第86条也给出了完全相同的规定。
因此,企业在发生上述“质量问题销售折让”时,会计上应当直接扣减销售收入。
财政部文件财法字[1993]38号《增值税条例实施细则》第十一条规定:“一般纳税人因销货退回或折让而退还给购买方的增值税额,应从发生销货退回或折让当期的销项税额中扣减。
”明确了“销售折让应从销项税基中扣减”的精神。
因此,纳税人应当按扣减折让后的销售收入申报缴纳增值税。
但国家税务总局对纳税人减报折让销项又规定了附加限制条件。
在国税发[1993]150号《增值税专用发票使用规定》第十二条中规定:销货方先要收回旧专用发票,或者取得买方税务机关审批的《退货与索取折让证明单》,才能扣减当期销项税额。
2008-11-21 | 各种促销方式的会计及税务处理(一)在当今大多数商品出现“买方”市场的条件下,企业之间的竞争日益激烈,很多企业为了增加产品的市场占有率,在销售活动中,往往采取多种多样的促销方式。
针对各种不同的促销方式,如何进行合理的会计处理以控制涉税风险,是每个企业都应关注的问题。
本文试对如何协调各种促销方式的会计处理及税务处理进行分析。
一、商业折扣。
商业折扣是指企业根据市场供需情况,或针对不同的顾客,在商品标价上给予的扣除。
商业折扣是企业最常用的促销方式。
企业为了扩大销售、占领市场,对于批发商往往给予商业折扣,采用销量越多、价格越低的促销策略,即通常所说的“薄利多销”。
对于季节性的商品,在销售的淡季,为了扩大销售,企业通常采用商业折扣的方式。
有时企业也利用人们的消费心理,即使在销售的旺季也把商业折扣作为一种常用的促销竞争手段。
基本的商业折扣形式一般在交易发生时即已确定,它仅仅是确定实际销售价格的一种手段,不需在买卖双方任何一方的账上反映。
在税收法规方面,主要的规定有:国税发[1993]154号:纳税人采取折扣方式销售货物,如果销售额和折扣额在同一张发票上分别注明的,可按折扣后的销售额征收增值税;如果将折扣额另开发票,不论其在财务上如何处理,均不得从销售额中减除折扣额。
国税函发[1997]472号:纳税人销售货物给购货方的销售折扣,如果销售额和折扣额在同一张销售发票上注明的,可按折扣后的销售额计算征收所得税;如果将折扣额另开发票,则不得从销售额中减除折扣额。
以上两份文件分别从增值税和企业所得税的角度做出了规定,要点是对发票开具方式提出了明确的要求。
对于基本的商业折扣形式来说,会计处理和税法规定是一致的。
但是随着企业促销方式的发展变化,在基本的商业折扣形式之外,又衍生出多种其他形式,如返利、搭赠(包括搭赠同种产品、搭赠不同产品、搭赠外购的促销品)、优惠积分卡、折扣券(代金券)等,在奥奇丽集团,就存在返利和搭赠的促销政策。
百货公司促销常用筹划方案的税务处理PR (PublicRelation公共关系)活动和SP (Sales Promotion促销)活动。
前者是为了积聚人气、增加客流量,而后者则是直接针对促进销售额而设计。
目前,商场流行的促销活动方式主要有打折、满减、买赠、满额赠、返券、抽奖等等一、“打折”与“满减”促销的税务处理“打折”即用原价乘以折扣率得出实际成交价格的促销方式。
而“满减”则是指当消费达到一定金额时,对原价再减免一部分价款的促销方式,这其实是变相的“打折”方式,区别只是折后价格的计算方法不相同。
根据国税函[2008]875号文件规定:企业为促进商品销售而在商品价格上给予的价格扣除属于商业折扣,商品销售涉及商业折扣的,应当按照扣除商业折扣后的金额确定销售商品收入金额。
在“打折”与“满减”促销方式下,均可按照扣除商业折扣后的金额来确认销售收入,销售发票可以直接开具折后金额,也可以在发票上分别列示原价和折扣金额。
二、“买赠”与“满额赠”促销的税务处理“买赠”是指顾客购买指定商品可获得相应赠品的促销方式。
对赠品的税务处理通常应根据《中华人民共和国增值税暂行条例实施细则》第四条之规定:单位或个体经营者“将自产、委托加工或购买的货物无偿赠送他人”视同销售货物。
其计税价格应根据实施细则第十六条规定:“纳税人有本细则第四条所列视同销售货物行为而无销售额者,按下列顺序确定销售额:(一)按纳税人当月同类货物的平均销售价格确定;(二)按纳税人最近时期同类货物的平均销售价格确定;(三)按组成计税价格确定。
商品不涉及消费税时,组成计税价格=成本×(1+成本利润率),成本利润率一般为10%”。
[例1]ABC牛奶公司在乙超市举行新品推广促销活动,每箱新品牛奶绑赠纯牛奶10包,若同时购买3箱以上,则超市另行加赠保鲜盒1个。
超市本身不销售此种保鲜盒,故从其他小规模纳税人处采购,采购价为3元/个(开具普通发票)。
新品牛奶零售价46.8元/箱,超市采购价30元/箱(不含税),绑赠的纯牛奶为ABC牛奶公司免费提供。
商户与商场在联营模式下商品促销的会计与税务处理摘要:商场为了招揽顾客,扩大销售量,增加销售额,通常采用各种各样的促销行为销售产品。
本文主要分析商场在联营模式下商业折扣及返券销售两种商品促销方式的会计与税务处理原则,并通过案例来探讨两种促销活动的会计与税务处理方法。
关键词:商场联营商品促销会计与税务处理联营模式是指经销商负责联系货源,组织进货,并达到商场要求的保底销售额,商场提供销售的经营场所;销售活动由商场统一管理,开具商场发票,商品的销货款由商场统一收取的一种经营模式。
商场根据联营协议中约定的销售额抽点比例来确定商场自身和各经销商的销售收入份额。
经销商按应享有的销售收入份额为商场提供增值税专用发票,作为与商场结算的凭据,商场记为进货成本,并进行进项税抵扣。
因而,各销售柜台(即经销商,下同)与商场则存在货款结算、收入分割等问题。
商场如何将销售货款在商场与各柜台之间进行合理分割,销售业务应怎样核算等问题,值得深入探讨。
一、商场与供应商联营业务会计处理的特点联营模式的核算区别于自营模式最大特点是,商场不需要占用自己的资金组织进货,没有真正意义上的库存,节约了库存商品管理的成本,因而不需要设置“库存商品”账户。
商场为了核算商场与供应商商品结算成本及货款的结算情况,可以设置“受托代销商品”和“受托代销商品款”两个科目。
在传统手工记账情况下,自营零售企业会计核算通常采用“售价金额核算,实物负责制”。
而联营方式下,所有商品的购进、储存、销售都由供应商负责,商场负责销售场所的管理和商品销售后货款的结算工作。
另外,目前计算机使用比较普遍,借助软件完全可以满足商场单品核算的需求,因而,商场联营通常不采用售价金额核算,而是直接核算与供应商结算的进货成本,不设置“商品进销差价”科目,月末也不进行进销差价的分摊,会计核算大大简化了。
联营模式下,商场先销售,后结算。
在商场与供应商签订联营协议时,说明商场与供应商联营合作关系已存在,商场应当核算联营商品销售后应与供应商结算的价款及可以抵扣的进项税,但商场在货款结算之前,没有取得供应商提供的增值税专用发票,不能直接确定商品的增值税进项税额。
乐税智库文档财税文集策划 乐税网各种促销方式的增值税、企业所得税、个人所得税案例解析【标 签】增值税,企业所得税,个人所得税【业务主题】个人所得税【来 源】案例:J公司为服装公司,在2014年5月店庆时进行了一次促销活动: 购买服装满399元,赠送精美笔记本一本,该笔记本的外购价格为35元/本;购买服装满899元,赠送J公司生产的单肩包一只,该单肩包生产成本为70元,销售价格为399元;购买服装满1599元,可以立减399元,并获得会员卡,20元积分1分,10分可在下次消费时抵扣现金1元;所有购买J公司服装的消费者都可以获得一张折扣券,在2015年6月30日之前再次购买可以凭券享有七折;所有会员都会获得J公司的100元抵用券,并将抽取2名会员赠送四天三夜韩国行。
请问:J公司的各种促销中,在企业所得税、流转税和个人所得税上分别会产生哪些税?如果处理不当会带来什么风险?是否有可以筹划的方法?案例分析: 1.满就送外购产品(满399就送外购笔记本) 增值税: 《中华人民共和国增值税暂行条例实施细则》第四条第(八)项规定:“单位或者个体工商户将自产、委托加工或者购进的货物无偿赠送其他单位或者个人的,视同销售货物。
”这就意味着企业或个体工商户发生有偿捐赠的商品不视同销售货物,缴纳增值税,如果发生无偿赠送货物或商品的行为,则要视同销售货物,缴纳增值税。
而本方案下,对外赠送笔记本行为是有偿赠送行为(也称随货赠送行为),不应视同销售行为,不应计算销项税额(铂略财务培训认为本质上笔记本的销项税额隐含在企业销售满399元的商品的销项税额当中,只是没有剥离出来而已。
因此对于笔记本的进项税额应允许其申报抵扣,赠送笔记本时也不应该单独再次计算销项税额);不过笔记本是外购的,其销售收入和成本都是采购成本35元,相关计算如下(假设产品售价为400元,产品成本为100元):应纳增值税=(400/1.17)*17% -(100/1.17)*17% -35/1.17*17%但目前税局和企业可能就该赠送行为属于“无偿赠送”还是“有偿赠送”发生争议。
关于商业折扣、现金折扣、销售折让等事宜的会计和税务处理问题《反不正当竞争法》第八条规定:“经营者销售或者购买商品,可以以明示方式给对方折扣,可以给中间人佣金。
经营者给对方折扣、给中间人佣金的,必须如实入账。
接受折扣、佣金的经营者必须如实入账。
”在企业对外经济交往中,获得正常价格之外优惠的主要方式有三种,即商业折扣、现金折扣和销售折让,对这三种实务中发生较为频繁的销售模式,现行的《企业会计准则》、《企业所得税法》、《增值税暂行条例》等均有明确规定。
“回扣”是指企业在发生销售行为时给予购货方的折扣或折让的统称,与上述商业折扣、现金折扣和销售折让相区别,前者属于会计和税务专业术语,强调规范处理,而“回扣”则是日常经济活动中的常用俗语,不属于会计或税务专业术语,不涉及账务处理问题,多用于经营术语的表达,一般不考虑销售方或购货方的财务和涉税处理。
一、商业折扣的处理商业折扣是指销货方在销售货物或应税劳务时,因购货方购货数量较大等原因,而给予购货方的价格优惠。
如购买5件,销售价格折扣10%;购买10件,销售价格折扣20%等。
其特点是折扣是在实现销售时同时发生的。
税法对商业折扣的定义与会计准则是一致的。
依据《中华人民共和国所得税法实施条例释义及适用指南》的解释,销售货物涉及商业折扣的,应当按照商业折扣后的金额确定销售收入金额。
实务中,商业折扣有两种做法,一是折扣销售,即按照折扣后的金额开具发票,确认收入,计算销项税额;二是销售折扣,即将未折扣前的销售额与折扣额开在同一份发票上。
这两种做法均符合现行流转税、所得税处理及会计处理的规定。
企业会计制度规定,企业采用商业折扣方式销售货物的,应按最终成交价格进行商品收入的计量。
国家税务总局国税发(1993)154号文规定:“纳税人采取折扣方式销售货物,如果销售额和折扣额在同一张发票上分别注明的,可按折扣后的销售额征收增值税;如果将折扣额另开发票,不论其在财务上如何处理,均不得从销售额中减除折扣额。
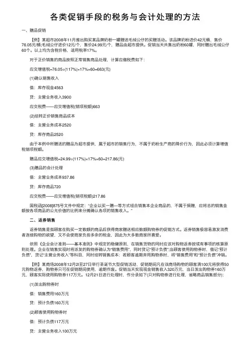
各类促销⼿段的税务与会计处理的⽅法⼀、赠品促销【例】某超市2008年11⽉推出购买某品牌奶粉⼀罐赠送⽑绒公仔的买赠活动。
该品牌奶粉进价42元桶,售价76.05元/桶;⽑绒公仔进价12元/个,售价24.99元/个,赠品由超市提供。
促销当天共售出奶粉60罐,同时赠出⽑绒公仔60个。
以上均为含税价格,适⽤税率17%。
对于正价销售的商品按照正常销售商品处理,计算应缴税费如下:应交增值税=76.05÷(117%)×17%×60=663(元)(1)确认销售收⼊借:库存现⾦4563贷:主营业务收⼊3900应交税费——应交增值税(销项税额)663(2)结转正价销售商品成本借:主营业务成本2520贷:库存商品2520由于本例中所赠送的赠品为超市提供,属于超市的销售⾏为,不属于奶粉⽣产商的降价⾏为,因此必须计算增值税销项税额。
赠品应交增值税=24.99÷(117%)×17%×60=217.86(元)(3)赠品的会计处理借:主营业务成本937.86贷:库存商品720应交税费——应交增值税(销项税额)217.86国税函[2008]875号⽂件中规定:“企业以买⼀赠—等⽅式组合销售本企业商品的,不属于捐赠,应将总的销售⾦额按各项商品的公允价值的⽐例来分摊确认各项的销售收⼊。
”⼆、返券销售返券销售是指顾客在购买⼀定数额的商品后获得商家赠送相应数额购物券的促销⽅式。
返券销售极容易激发消费者连续购物的欲望,⼜不会使商家负担多余的税⾦,因此为⼤多数商家所喜爱。
依照《企业会计准则——基本准则》中规定的稳健原则,在销售货物的同时应该对购物返券按或有事项的核算原则处理。
企业在销售实现时将派发的购物券确认为“销售费⽤”,同时贷记“预计负债”;当顾客使⽤购物券时,借记“预计负债”,贷记“主营业务收⼊”等科⽬,同时结转销售成本:若顾客逾期弃⽤购物券时,将“销售费⽤”和“预计负债”冲销。
促销行为会计核算及税收处理的比较摘要:企业在销售过程中存在多种形式的促销方式,目前存在的促销方式主要有商业折扣、现金折扣、销售折让、销售佣金、销售回扣、销售返利等,不同的促销方式定义及所涉及的的税收政策也是不同的,应根据企业的实际发生的经济业务来判断促销行为性质及所适用的税收政策。
关键词:会计核算;税务处理;折扣;折让一、商业折扣销售折扣是指为了促进销售或为了鼓励购货方及时结清货款而给予购货方的折扣优惠。
销售折扣又分为商业折扣和现金折扣。
会计准则第14号——收入准则中定义的商业折扣是指企业为促进商品销售而在商品标价上给予的价格扣除。
销售商品涉及商业折扣的,应当按照扣除商业折扣后的金额确定销售商品收入金额。
国税函〔2008〕875号文件对商业折扣的定义是企业为促进商品销售而在商品价格上给予的价格扣除属于商业折扣,商品销售涉及商业折扣的,应当按照扣除商业折扣后的金额确定销售商品收入金额。
国税发[1993]154号文件规定”纳税人采取折扣方式销售货物,如果销售额和折扣额在同一张发票上分别注明的,可按折扣后的销售额征收增值税;如果将折扣额另开发票,不论其在财务上如何处理,均不得从销售额中减除折扣额。
”或者按照国税函〔2006〕1279号文件规定“纳税人销售货物并向购买方开具增值税专用发票后,由于购货方在一定时期内累计购买货物达到一定数量,或者由于市场价格下降等原因,销货方给予购货方相应的价格优惠或补偿等折扣、折让行为,销货方可按现行《增值税专用发票使用规定》的有关规定开具红字增值税专用发票。
因此对于商业折扣来讲,无论是会计制度的规定还是税法的规定都允许将商业折扣直接冲减销售收入或在确认销售收入后再用红字冲减。
二、现金折扣现金折扣是指企业对顾客在商品价格上所做的扣减。
向顾客提供这种价格上的优惠,主要目的在于吸引顾客为享受优惠而提前付款,缩短企业的平均收款期。
会计准则第14号——收入准则中对现金折扣的处理为“销售商品涉及现金折扣的,应当按照扣除现金折扣前的金额确定销售商品收入金额。
常见超市促销活动的税务与会计处理【摘要】超市促销活动是吸引消费者、促进销售的重要手段。
本文主要探讨常见超市促销活动的税务与会计处理。
介绍了促销活动的种类,包括满减、买赠、特价促销等。
分析了税务处理方面的问题,如促销活动所涉及的增值税、消费税等税种。
接着,探讨了会计处理,包括记录促销活动的成本和收入等。
还探讨了促销活动的成本核算和效果分析。
提出了优化促销活动的税务与会计处理的建议,分析了促销活动对企业的意义,并展望了未来发展趋势。
通过本文的研究,可以帮助超市更好地开展促销活动,提高销售效果。
【关键词】超市促销活动、税务处理、会计处理、成本核算、效果分析、优化处理、企业意义、发展趋势。
1. 引言1.1 常见超市促销活动的税务与会计处理在超市营销领域,促销活动是常见的手段之一,可以吸引顾客、提升销售额、促进库存周转。
促销活动的税务与会计处理也是企业需要重视的重要问题。
在税务处理方面,促销活动通常会涉及到增值税、消费税等方面的税务规定。
企业需要按照相关法律法规的规定,合理申报和缴纳税款,避免发生税收风险。
对于促销活动中涉及到的折扣、赠品等优惠,也需要进行合理计税,确保税收合规。
在会计处理方面,企业需要对促销活动进行准确的核算和记录。
这包括促销活动的成本、收入和支出等方面的会计处理。
企业还需要对促销活动的效果进行分析,评估促销活动对企业的贡献和影响。
优化促销活动的税务与会计处理对企业至关重要。
合规税务处理可以降低税收风险,规范会计处理可以提高企业财务信息的准确性和透明度。
促销活动对企业可以带来销售增长、品牌提升等多重好处,但也需要谨慎处理税务与会计问题,确保企业的长期可持续发展。
未来,随着市场竞争的加剧和消费者需求的变化,促销活动的形式和方式也将不断调整和创新,企业需要及时跟进并做好税务与会计处理工作。
2. 正文2.1 促销活动的种类促销活动是超市营销中常见的策略之一,通过一定的手段降低商品价格,吸引顾客购买商品。
现代企业促销活动税务会计处理案例现代企业促销活动是为了增加销售额、提升品牌形象和促进消费者购买行为而进行的一系列营销活动。
在进行促销活动时,企业需要重视税务会计处理,以确保合规运营和正常纳税。
下面以一个企业进行促销活动的案例来说明税务会计处理的重要性和具体操作。
企业A计划举行一次促销活动,销售一种产品。
该产品的市场价格为100元,但在促销活动期间,企业A决定将价格降低到80元。
为了吸引顾客,企业A还提供了赠品,价值20元。
在促销活动期间结束后,企业A共售出了1000个产品。
税务会计处理的第一步是明确计税节点。
一般来说,企业所得税是按照所得时点确定的,即销售时点。
在这个案例中,企业A应当按照促销活动期间的销售情况对企业所得税进行计算和缴纳。
接下来是销售收入的确认和计算。
销售收入是企业在销售产品或提供服务后,按照合同约定或实际收到的款项计算。
在该案例中,企业A的销售收入应为80元/个,总销售收入为80,000元(1000个产品×80元/个)。
赠品的处理也是税务会计处理中需要注意的一点。
赠品的价值20元应当作为销售成本列入企业的费用中。
同时,企业A在提供赠品的过程中发生了费用,如包装费用、运输费用等,这些费用也应当列入销售成本中进行核算。
税收计算是税务会计处理的重要一步。
企业按照销售收入减去销售成本来计算营业税和企业所得税。
在这个案例中,销售成本为赠品的价值20,000元。
假设企业的适用税率为20%,则企业应当缴纳营业税为80,000元×20%=16,000元,企业所得税为(80,000元-20,000元)×20%=12,000元。
最后是税务会计凭证的填制和台账的登记。
根据税务规定,企业需要按照税收计算结果填制税务会计凭证,并将凭证与相关的台账进行核对和登记。
这些凭证和台账是税务机关查验企业税务情况的重要依据,需要妥善保存。
综上所述,税务会计处理在现代企业进行促销活动中扮演着重要的角色。
各种促销(返利、买赠、补贴、红包、积分)的税务处理技巧e讲堂课程笔记从收入、成本、费用确认的整体逻辑看促销方式的本质市场常见促销方式的分类•组合式促销:买A送B、首次购买全价,第二次购买半价、衣服裤子一起买8折、三件一起买5折•定价式促销:特价式促销(一元拍、仅售9.9元)、全场2元、满额送、满就送•折扣式促销:最贵50元封顶、2折起、拼单折扣、•赠送式促销:购买抽奖、送优惠券、满即送、满额送、送会员、送积分•服务型促销:帮你制定减肥计划、帮你制定安装说明、送你多少多少时间服务等等促销方式的本质-收入、成本、费用的判定•促销的本质就是为了增加销售额,进而增加利润。
•销售额=客单价*数量•利润=销售额-成本-费用-相关税金•提高销售额的办法:提高客单价、增加销售量•提高利润的办法:提高销售额、降低成本和费用、减少缴纳税金➢促销的结果会改变原本的收入、成本、费用的结构➢我们需要了解各种促销模式如何改变这个结构构成,进而了解对于税金的影响销售折扣和实物折扣的正确核算促销商品时,很多商家会在平时售价的基础上给买方打个价格折扣。
如“满1件总价打7.6折,满2件总价打7.5折”,还有直接五折促销的方式销售商品。
这些都属于折扣销售(又称商业折扣),是以价格的下降和销售数量的增加来扩大利润。
•折扣销售的情况下,财务人员向购货方开具发票时必须按要求在同一发票的金额栏内分别注明折扣额、销售额,否则由于计税基数的增加,会多缴税款。
如果销售方在销售时赠送自己生产、委托加工或者外购的商品,这属于实物折扣。
须按增值税暂行条例实施细则有关规定,在会计核算上,作视同销售货物处理,依法计算缴纳增值税。
•销售方如果将实际收到的2件商品的货款,按销售货物和赠送货物品名、数量以及按各项商品公允价值的比例分摊确认的价格和金额在同一张发票上注明,那么,销售方便能实现折扣销售。
现金折扣特点:•是债权人为鼓励债务人在规定的时限内付款而向债务人提供的债务扣除政策规定:•销售商品涉及现金折扣的,应当按照扣除现金折扣前的金额确定销售商品收入金额,现金折扣在实际发生时计入当期损益(财务费用)。
常见超市促销活动的税务与会计处理【摘要】本文主要介绍了常见超市促销活动的税务与会计处理,包括促销活动的种类及常见方式、税务处理的注意事项、会计处理的要点、促销活动对财务报表的影响以及内部控制措施的建议。
促销活动在超市经营中起着重要作用,但在税务与会计处理方面需要注意一些细节,以确保合规运作和风险控制。
税务方面需要关注税收政策变化及抵扣优惠的规定,会计方面则需要注意对促销费用的确认和核算方法。
促销活动对财务报表可能产生影响,需谨慎处理相关数据。
建议超市建立健全的内部控制措施,监测促销活动的执行情况,防范风险。
有效的税务与会计处理是保障超市促销活动顺利进行的重要保障。
通过本文的分析,有助于超市管理者更好地了解和处理促销活动的税务与会计问题,提高经营效率和风险控制能力。
【关键词】超市促销活动、税务处理、会计处理、财务报表、内部控制、税务注意事项、促销方式、会计要点、促销活动影响、内部控制建议、有效处理、保障、顺利进行。
1. 引言1.1 常见超市促销活动的税务与会计处理在超市经营的过程中,促销活动是吸引顾客、提升销售额的重要手段。
促销活动涉及到税务与会计处理,需要超市经营者注意合规操作,以确保经营活动的顺利进行。
促销活动的种类及常见方式包括打折促销、满减优惠、赠品促销、团购活动等。
在进行这些促销活动时,超市经营者需要考虑税务处理的注意事项。
优惠商品的成本核算、折扣额的计算、增值税的处理等问题需要谨慎处理,以避免税务风险。
在会计处理方面,超市经营者需要注意促销活动带来的成本、销售额的变动、库存的管理等问题。
会计处理的要点包括对促销活动的成本核算、销售额的确认、库存的调整等,以确保财务报表的准确性。
促销活动对财务报表的影响主要体现在销售额、利润率、存货周转率等方面。
超市经营者需要及时关注这些指标的变化,做出相应调整,以保持经营稳健。
为了加强内部控制,建议超市经营者制定促销活动的内部控制措施,包括对促销活动的预算控制、成本核算、销售额确认等方面的管理,以防止意外风险的发生。
现金折扣、商业折扣与销售折让的税务及其会计处理现代企业的营销手段方法很多,其中提供商业折扣及现金折扣是经常用的手段。
按照《企业会计制度规定》,现金折扣是指债权人为鼓励债务人在规定的期限内付款而向债务人提供的债务扣除。
商业折扣是指企业为促进销售而在商品标价上给予的扣除。
销售折让是指企业因售出商品的质量不合格等原因而在售价上给予的减让。
(一)税务处理按照《增值税暂行条例》及其《实施细则》的规定,由于商业折扣是在实现销售时同时发生的,因此,税法规定:“纳税人采取折扣方式销售货物,如果销售额和折扣额在同一张发票上分别注明的,可以按折扣后的销售额征收增值税;如果将折扣额另开发票,不论其在财务上如何处理,均不得从销售额中减除折扣额。
”由于现金折扣是销货企业为了鼓励购货企业尽早付款而给予的一种折扣,属于企业理财的一种手段,企业的理财不能以牺牲国家税款为代价,因此,税法规定,现金折扣一律不能冲减销项税额。
另外,发生在确认收入之前的销售折让相当于商业折扣,企业应按照扣除销售折让后的净额确认销售收入,不存在冲减销售收入的问题;发生在确认收入之后的销售折让应在实际发生时冲减当期的销售收入,同时冲减销项税额。
(二)会计处理按照《企业会计制度》规定,主要有以下几点:(1)现金折扣通常发生在以赊销方式销售商品及提供劳务的交易中,目的是为了鼓励客户提前付款;商业折扣通常发生在促销和处置残次、陈旧、冷避商品中,目的是为了促进销售。
(2)现金折扣在商品销售后发生,企业在确认销售收入时不能确定相关的折扣,销售后现金折扣是否发生应根据买方的付款情况来确定;商业折扣在销售时就已经发生,企业销售实现时,应按照扣除商业折扣后的净额确认销售收入,商业折扣不需单独做账务处理。
(3)销售折让可能发生在企业确认收入之前,也可能发生在企业确认收入之后。
发生在确认收入之前的销售折让相当于商业折扣,企业应按照扣除销售折让后的净额确认销售收入,不存在冲减销售收入的问题;发生在确认收入之后的销售折让应在实际发生时冲减当期的销售收入同时冲减销项税额。
各种促销方式的会计处理及税务处理在当今大多数商品出现“买方”市场的条件下,企业之间的竞争日益激烈,很多企业为了增加产品的市场占有率,在销售活动中,往往采取多种多样的促销方式。
针对各种不同的促销方式,如何进行合理的会计处理以控制涉税风险,是每个企业都应关注的问题。
本文试对如何协调各种促销方式的会计处理及税务处理进行分析。
一、商业折扣。
商业折扣是销售方为鼓励购买方多购货物,对购货数量超过限定数额所给予的价格优惠,这种折扣方式通常用百分数表示。
商业折扣可直接从货物金额上扣除,以扣除折扣后的净额作为实际售价,并作相应的账务处理。
例1:某洗衣机厂A型洗衣机不含税单价为700元/台,生产成本为600元/台,若一次性购买30台以上,可享受8%的商业折扣。
某百货公司一次性购买A型洗衣机50台,货款已付,双方均为增值税一般纳税人,洗衣机厂的会计处理为:借:银行存款37674贷:产品销售收入32200应交税金应交增值税(销项税额)5474借:产品销售成本30000贷:产成品30000在税收法规方面,主要的规定有:纳税人采取折扣方式销售货物,如果销售额和折扣额在同一张发票上分别注明的,可按折扣后的销售额征收增值税;如果将折扣额另开发票,不论其在财务上如何处理,均不得从销售额中减除折扣额。
纳税人销售货物给购货方的销售折扣,如果销售额和折扣额在同一张销售发票上注明的,可按折扣后的销售额计算征收所得税;如果将折扣额另开发票,则不得从销售额中减除折扣额。
对于基本的商业折扣形式来说,会计处理和税法规定是一致的。
但是随着企业促销方式的发展变化,在基本的商业折扣形式之外,又衍生出多种其他形式,如返利、买物赠物、优惠积分卡、折扣券(代金券),有奖销售等。
这些促销形式虽然从外表看各不相同,但有一个共同的特点,就是其伴随着销售行为而产生,并且与销售行为不可分割,因此,从本质上看仍属于商业折扣,通过预先筹划,是可以按商业折扣的规定进行会计处理和纳税的。
[例]某大型购物广场有限公司,为增值税一般纳税人,企业所得税税率为25%。
假定每销售100元(含税价,下同)的商品其成本为80元(含税价),购进货物有增值税专用发票,策划部策划出了以下两种方案:方案1:对购物满100元消费者返还10元现金;方案2:购物满100元,赠送10元的商品(成本8元,含税价)(一)返利1)直接返还现金方案1:购物满100元,返还现金10元。
在这种方式下,返还的现金属于赠送行为,不允许在企业所得税前扣除,同时,企业还应代扣代缴个人所得税。
顾客得到的10元属于税后净收益,个人所得税应由商场承担。
因此,赠送现金的商场需要缴纳增值税、城建税和教育费附加、企业所得税和为消费者代扣个人所得税。
(1)应纳增值税税额=100/(1+17%)×17%80/(1+17%)×17%=2.91(元) (2)个人所得税=10/(1-20%)×20%=2.5(元)(3)企业利润总额=(100-80)/(1+17%)-10-2.5=4.59(元)应纳所得税额=(100-80)/(1+17%)×25%=4.27(元)税后利润=4.59-4.27=0.32(元)会计处理如下(为了方便处理,假设买了100元的时候就进行会计处理,全为现销):借:主营业务成本68.38借:库存现金(100-10) 90销售费用10贷:主营业务收入(100/1.17) 85.47应交增值税(销项税额)14.53借:主营业务成本68.38贷:库存商68.38借:所得税费用4.27销售费用2.5贷:应交税费应交所得税4.27应交个人所得税2.52)冲抵后期货款例2:某企业销售政策规定经销商年度完成任务量120万元可享受返利2%,返利冲抵后期货款。
2006年A经销商度每月购货10万元,应享受返利2.4万元。
则这2.4万元在07年开给A企业的销售发票中作为折扣处理。
采用这种方法会产生两个缺陷,需要特别注意:(1)由于后期销售额不确定,若后期销售额小于前期,可能造成折扣太大、销售净额偏低。
(2)如果与经销商中止业务,剩余返利的处理面临难题。
此时企业支付的返利,因无法做到在同一张发票上注明折扣,也就无法在计算增值税时从销售额中减除,在企业所得税方面纳税人销售货物给购货方的回扣,其支出不得在所得税前列支而收到返利的经销商,却要缴纳企业所得税,并要按税法中关于平销返利的规定计算冲减进项税额(二)买物赠物税收法规中的赠送,强调的是无偿性,对外捐赠是指企业自愿无偿将其有权处分的合法财产赠送给合法的受赠人用于与生产经营活动没有直接关系的公益事业的行为。
促销政策中的搭赠与税收法规中的赠送本质区别在于:买物赠物是有偿的,而赠送是无偿的。
根据以上分析,买物赠物可采取两种途径,一是将赠品记入成本,一是将赠品在发票中体现,同时以赠品价格做为商业折扣。
方案2:购物满100元,赠送10元商品(成本8元,含税价)根据税法规定,赠送行为视同销售,应计算销项税额,缴纳增值税。
视同销售的销项税由商场承担,赠送商品成本不允许在企业所得税前扣除。
同时,企业还应代扣代缴个人所得税。
(1)应纳增值税额=[100/(1+17%)×17%-80/(1+17%)×17%]+[10/(1+17%)×17%-8/(1+17%)×17%=2.91+0.29=3.2(元)(2)个人所得税=10/(1-20%)×20%=2.5(元)(3)企业利润总额=100/(1+17%)-80/(1+17%)-8/(1+17%)-10/(1+17%)×17%-2.5=6.3(元)应纳税所得额=100/(1+17%)-80/(1+17%)=17.09(元)税后净利润=6.3-4.27=2.03(元)会计处理如下:借:库存现金100贷:主营业务收入85.47应交税费应交增值税(销项税额)14.53借:主营业务成本68.38贷:库存商品68.38赠送商品时:借:销售费用8.28贷:库存商品6.83应交税费应交增值税(销项税额)1.45计提所得税时:借:所得税费用 4.27销售费用2.5贷:应交税费应交所得税4.27应交个人所得税2.51、将赠品记入成本这种会计核算适用于同种产品搭赠、主产品与赠品可以组成成套产品的情况。
例3:某商场对标价3元(不含税)/盒的纯牛奶,开展“买三送一”促销活动,即四盒一捆,售价9元。
对该商品(四盒一捆)单独分配商品条码,录入价格为9 元,销售时作为一个整体过销售系统POS机,增值税基是9元,不影响增值税和其它各税种的应纳税额。
会计核算中,可以将四盒一捆单独作为一个品种核算收入、成本。
例4:某手机商店为扩大销售,对外宣传购买××型号手机一个,赠送品牌电池一个。
假定手机标价3861元,成本3000元,购入电池100块,每块采购成本20元,抵扣进项税额3.4元,则相关的会计处理为:购进电池借:库存商品-电池2000应交税金-应交增值税(进项税额)340贷:银行存款2340销售手机一个,手机与电池组成成套产品借:现金3861贷:主营业务收入-××手机3300应交税金-应交增值税(销项税额)561借:主营业务成本3020贷:库存商品-××手机3000库存商品-电池202、将赠品在发票中体现,同时以赠品价格做为商业折扣这种会计核算适用于同种产品搭赠、主产品与赠品无法组成成套产品的情况。
例5:某手机商店为扩大销售,对外宣传购买××型号手机一个,赠送色拉油一桶。
假定手机标价3861元,成本3000元,购入色拉油100桶,每桶采购成本20元,抵扣进项税额3.4元。
销售手机1个,在发票上记载内容为:手机1个,3861元,色拉油1桶,20元,同时注明折扣20元。
则相关的会计处理为:购进色拉油借:库存商品-色拉油2000应交税金-应交增值税(进项税额)340贷:银行存款2340销售手机1个,色拉油1桶,手机折扣20元借:现金3861贷:主营业务收入-××手机3280主营业务收入-色拉油20应交税金-应交增值税(销项税额)561借:主营业务成本3020贷:库存商品-××手机3000库存商品-色拉油20采取买物赠物的促销政策,应注意以下几点:1、对于赠品的会计处理,或记入成本,或记入收入并同时做折扣,表明赠品是销售业务的一部份。
不能将赠品记为营业费用或营业外支出。
2、企业应有明确的促销政策做为开展活动的依据,同时明确活动的起止时间。
3、在结转销售成本时,必须同步结转主货物与赠品的价值,并且在数量上保持一致,使收入与成本相配比。
(三)优惠积分卡、代金券、购物卡这三种促销政策主要是大型超市采用,其中积分促销也常见于电信企业。
1、优惠积分卡对于超市这种商业企业,按优惠价购买商品、抵顶消费金额时可直接采取商业折扣模式处理,换礼品最好是与顾客消费合并进行,如果单独换礼品就难以按商业折扣模式处理。
对于电信企业,积分促销(包括赠品)基本不涉及增值税,企业所得税方面作为商业折扣或成本费用允许在税前扣除,与宣传推广有关的,应作为业务宣传费按规定标准扣除。
这虽然是针对电信企业单独所做的规定,但对于工商企业同类促销行为的税收理解也有一定的借鉴意义。
2、代金券这种情况的会计处理方法因个人理解不同会有多种,有将购物券作为销售折扣处理的,有列为营业费用的,有记入主营业务成本的。
如某文章中对代金券的会计处理是列为营业费用某超市2006年1月进行春节促销活动,凡在本超市购物的顾客购买商品满100送50的购物券,促销期共发出1000张购物券,收回800张。
购物券发出时应做会计分录如下:借:营业费用50000贷:预计负债50000收回购物券时应做会计分录如下:借:预计负债40000贷:主营业务收入34188应交税金应交增值税忍耐和坚持虽是痛苦的事情,但却能渐渐地为你带来好处。
――奥维德。