四象限定律:一种为事物分类的方法
- 格式:wps
- 大小:30.00 KB
- 文档页数:2
时间管理四个象限是指什么时间管理是指有效地利用时间来完成工作和达成目标的技巧和策略。
在日常生活和工作中,许多人经常感到时间不够用,任务无法完成,这就需要一种方法来帮助我们更好地管理时间。
其中,时间管理四个象限是一种流行的时间管理模型,它可以帮助我们识别和优先处理各种任务和活动。
什么是时间管理四个象限时间管理四个象限是一种将任务和活动按照紧急程度和重要性进行划分的方法。
这个概念最早由美国总统艾森豪威尔在20世纪50年代提出,被广泛应用于时间管理和工作效率领域。
四个象限分别是:第一象限:重要且紧急第一象限的任务和活动是紧急且重要的,需要立即处理。
这些任务通常是火灾管理、工作期限、重要的会议等不可推迟的事情。
在这个象限,我们需要高度集中注意力,迅速应对,以确保任务的完成。
第二象限:重要但不紧急第二象限的任务和活动是重要但不紧急的。
这些任务通常是长期目标、计划、提升个人能力和建立关系等。
在这个象限,我们需要有条不紊地计划和执行,以确保我们可以提前处理这些任务,避免它们变成紧急任务。
第三象限:紧急但不重要第三象限的任务和活动是紧急但不重要的。
这些任务通常是一些打扰、不紧要的会议、社交媒体等。
在这个象限,我们需要警惕,尽量减少时间浪费,以便将更多的时间和精力用在重要的任务上。
第四象限:不重要不紧急第四象限的任务和活动是不重要且不紧急的。
这些事情通常是消遣、娱乐、一些琐碎的任务等。
在这个象限,我们需要避免陷入浪费时间的陷阱,尽量将时间和精力集中在重要的任务上。
如何应用时间管理四个象限了解时间管理四个象限的概念之后,我们可以通过以下步骤来应用它:1. 识别任务和活动首先,我们需要对我们的任务和活动进行分类。
将它们按照紧急程度和重要性分成四个象限。
这有助于我们直观地了解任务的优先级。
2. 确定优先级在分析任务和活动之后,我们需要确定它们的优先级。
第一象限中的任务和活动应该是我们的首要任务,需要立即进行处理。
第二象限中的任务和活动虽然不紧急,但重要,我们需要合理地分配时间来处理它们。
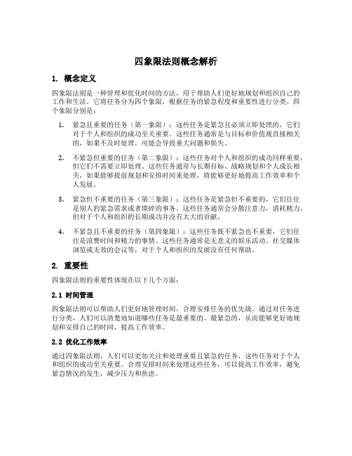
四象限法则概念解析1. 概念定义四象限法则是一种管理和优化时间的方法,用于帮助人们更好地规划和组织自己的工作和生活。
它将任务分为四个象限,根据任务的紧急程度和重要性进行分类。
四个象限分别是:1.紧急且重要的任务(第一象限):这些任务是紧急且必须立即处理的,它们对于个人和组织的成功至关重要。
这些任务通常是与目标和价值观直接相关的,如果不及时处理,可能会导致重大问题和损失。
2.不紧急但重要的任务(第二象限):这些任务对个人和组织的成功同样重要,但它们不需要立即处理。
这些任务通常与长期目标、战略规划和个人成长相关,如果能够提前规划和安排时间来处理,将能够更好地提高工作效率和个人发展。
3.紧急但不重要的任务(第三象限):这些任务是紧急但不重要的,它们往往是别人的紧急需求或者琐碎的事务。
这些任务通常会分散注意力,消耗精力,但对于个人和组织的长期成功并没有太大的贡献。
4.不紧急且不重要的任务(第四象限):这些任务既不紧急也不重要,它们往往是浪费时间和精力的事情。
这些任务通常是无意义的娱乐活动、社交媒体浏览或无效的会议等,对于个人和组织的发展没有任何帮助。
2. 重要性四象限法则的重要性体现在以下几个方面:2.1 时间管理四象限法则可以帮助人们更好地管理时间,合理安排任务的优先级。
通过对任务进行分类,人们可以清楚地知道哪些任务是最重要的、最紧急的,从而能够更好地规划和安排自己的时间,提高工作效率。
2.2 优化工作效率通过四象限法则,人们可以更加关注和处理重要且紧急的任务,这些任务对于个人和组织的成功至关重要。
合理安排时间来处理这些任务,可以提高工作效率,避免紧急情况的发生,减少压力和焦虑。
2.3 个人成长和发展第二象限的任务对于个人的成长和发展同样重要,但它们通常不会立即产生影响。
通过合理安排时间来处理这些任务,人们可以更好地提升自己的能力和素质,从而实现个人的长期发展和成功。
2.4 长期目标的实现四象限法则有助于人们更加关注和处理与长期目标相关的任务。
时间管理4象限法则时间管理是现代社会中非常重要的一项技能,它可以帮助我们更好地规划时间、提高效率、减少压力。
而4象限法则则是一种非常实用的时间管理方法,它可以帮助我们更好地分配时间、完成任务。
下面将详细介绍4象限法则。
一、什么是4象限法则4象限法则是一种基于重要性和紧急性的时间管理方法,它将任务分为四个象限:重要且紧急、重要但不紧急、不重要但紧急、不重要且不紧急。
通过对任务进行分类,我们可以更好地规划时间,提高效率,减少压力。
二、四个象限的含义1. 重要且紧急这些任务通常是最需要优先处理的。
它们对于我们的工作或生活具有至关重要的影响,并且必须在最短时间内得到解决。
例如:突发事件处理、工作上的紧急问题等。
2. 重要但不紧急这些任务通常是需要长期规划和安排的。
它们对于我们的工作或生活同样具有很大的影响,但并不需要立即得到解决。
例如:制定长期计划、学习新技能、建立人际关系等。
3. 不重要但紧急这些任务通常是不必要的,但由于某些原因需要在短时间内得到解决。
它们对于我们的工作或生活影响较小,但如果不及时处理会带来一定的麻烦。
例如:处理垃圾邮件、应付突发会议等。
4. 不重要且不紧急这些任务通常是无关紧要的,可以放在空闲时间进行处理。
它们对于我们的工作或生活影响较小,但如果花费过多时间和精力去处理会浪费我们的时间和精力。
例如:看电视、玩游戏等。
三、如何使用4象限法则1. 识别任务首先,我们需要将自己需要完成的任务全部列出来,并对每个任务进行分类,确定它属于哪一个象限。
2. 制定计划根据每个任务所属的象限制定计划。
对于重要且紧急的任务,我们需要优先处理;对于重要但不紧急的任务,我们需要长期规划和安排;对于不重要但紧急的任务,我们可以尽可能地减少花费时间;对于不重要且不紧急的任务,可以放在空闲时间进行处理。
3. 实施计划按照制定的计划进行实施,将时间和精力集中在重要且紧急的任务上,尽可能地减少不必要的时间浪费。
4. 检查和调整定期检查自己的任务列表,对已完成的任务进行总结和反思,并对未完成的任务进行重新规划和安排。
时间管理四象限法则时间管理"四象限法则"时间管理"四象限法则"时间四象限法的明确提出者就是美国管理学家柯维先生,一经面世,获得众人的普遍认可和积极支持,所以基本上现在如果必须探讨时间管理,那么四象限法就是必不可少的。
这个法则的主要意思就是两个维度的变量分割成四个区间,然后按照四个区间的定义将我们的计划任务装进。
这两个维度分别就是重要性和应急性,由此分割成四个区间分别就是关键应急,关键不应急,应急不关键,不应急不关键。
何谓之关键?何谓之应急?就例如一千个人心目中存有一千个哈姆雷特一样,一千个人也可以对关键和应急存有一千个答案。
每一个人、每一个岗位、每一个角色、,每一个阶段,可能将对关键和应急的认知都会有所差异。
所以四象限法则不是教会大家找出关键和应急事务的结果,而是灌输一个理念、表达一个信息---直面任何事务,我们心目中都必须秉持这样一个原则就是不管什么时候我们都必须秉持对准备工作拒绝接受的事务做出一个快速而精确的推论,这件事情对我而言就是关键的吗,就是应急的吗?重要性主要是针对事务和我们已经设定的目标是否相吻合,吻合度越高就代表越重要,只是这个吻合度如何确定,那就只能是靠个人决定了!紧急的判断标准是事务完成的时间要求了,这个比较容易理解,难点是在如何确定多长时间要求才是紧急呢?这个标准各人也会有各自的标准的,只是一旦我们定下了标准,最好尽量不要改动它,因为一旦已经订好的标准经常变动,那么结果只能是你永远都不知道什么事情才是紧急的,那么你永远都会为所谓“紧急”的事情而在奔波忙碌。
如果说我们已经在头脑中对四象限法则的四个象限存有了一定的概念,我们自然就可以想要我们日常工作和生活当中的各类事情如何对号入座呢?哪些事情才就是恰当的对应那个象限呢?关键应急:危机事件;关键不应急:文案工作;应急不关键:协同沟通交流;不应急不关键:小事事务。
危机事件外还要加之领导信访部门的应急事务。
事情的四象限分类和处理方法
四象限法则是时间管理理论的一个重要概念,把要做的事情按照重要和紧急两个不同的程度进行划分,可以分为四个象限:重要且紧急、重要不紧急、紧急不重要、不紧急不重要。
1. 重要且紧急:立即处理,避免拖延。
这可能包括紧急的工作任务、截止日期临近的项目等。
2. 重要不紧急:计划并专注处理。
这些任务通常对长期目标或绩效至关重要,但没有明确的截止日期。
为它们设定合理的时间,并将其纳入日常工作计划中。
3. 紧急不重要:可以委托或外包给他人。
这些任务可能是其他人可以处理的,或者可以通过自动化或简化流程来减少时间消耗。
4. 不紧急不重要:尽量减少或消除。
这些活动可能是浪费时间的,例如无意义的会议、社交媒体的过度使用等。
评估它们对工作和生活的价值,并尝试减少或取消它们。
通过将任务分类到四个象限中,并采取相应的处理方法,你可以更好地管理时间和优先级,更有效地实现目标。
相信很多人都知道四象限法,把事情分成了四...
相信很多人都知道四象限法,把事情分成了四个象限:重要紧急的事、重要不紧急的事、不重要紧急的事、不重要不紧急的事。
四象限策略:
重要紧急的事:马上干
重要不紧急的事:做计划
不重要紧急的事:交给其他人完成
不重要不紧急的事:say NO
我们知道要事第一,知道要先吃青蛙,我们希望借由各种时间管理方法去达到人生各方面的平衡。
然而,事实是我们想做的事太多了,而能做的事太少了,平衡是难以达到的。
就像走钢丝的人,他们只能不断努力去维持平衡但是没有绝对的平衡。
什么叫绝对的平衡?中庸是平衡的极致,真正的做到知行合一的人,才能做到极致的平衡,比如孔子&王阳明。
于我们普通人而言,我们需要克制我们的欲望,不要不断给自己的人生加戏,不要一次培养多个习惯,也不要一件事做一下没了,那样习惯你根本养成不了。
少即是多,一次只精进一件事。
读一本书读懂读透好过读很多本书,什么都没掌握。
同时,接受有些事情就是无常的,学会接受,发
生了就发生了,不要过于懊悔。
时间管理其实就是人生的管理,自我的管理,克制自己的欲望,不要想做的事太多,能做的事太少。
少就是多!。
时间管理之四象限方法时间管理是我们日常生活中非常重要的一项技能,它可以帮助我们更有效地安排时间,提高工作效率。
而四象限法是一种简单而实用的时间管理方法,它可以帮助我们将任务按照优先级进行分类,以便更有序地处理工作。
四象限法将任务分为四个象限,每个象限代表不同的任务类型和优先级。
下面,我将介绍这四个象限及其对应的任务类型:第一象限是紧急且重要的任务,这些任务通常是有时间限制的,而且对我们的工作目标和生活有重大影响。
比如工作中的紧急报告、重要的会议等。
这些任务需要我们立即行动,否则可能会造成严重后果。
第二象限是重要但不紧急的任务,这些任务对于我们的工作目标有重要意义,但是并没有明确的时间限制。
比如制定长期计划、学习新的技能等。
虽然它们不需要立即行动,但是我们应该将它们列入计划,避免忽略。
第三象限是紧急但不重要的任务,这些任务通常是他人委派给我们,或者是骤然出现的突发事件。
它们需要立即行动,但并不对我们的工作目标有重大影响。
比如处理日常的邮件、电话等。
在处理这些任务时,我们需要把握度,避免花费过多时间在这些不重要的任务上。
第四象限是既不紧急也不重要的任务,这些任务对于我们的工作目标并没有什么实际意义,只是一些琐碎的事情。
比如浏览社交媒体、消磨时间等。
我们应该尽量避免花费太多时间在这些任务上,以免影响我们的工作效率。
通过将任务按照四象限进行分类,我们可以更清晰地了解每个任务的优先级,有针对性地安排时间。
我们应该优先处理紧急且重要的任务,然后是重要但不紧急的任务。
而对于紧急但不重要的任务,我们应该尽量缩短处理时间,以便更多地处理重要任务。
而对于既不紧急也不重要的任务,我们可以考虑完全避免或者合理分配时间。
总之,四象限法是一种非常实用的时间管理方法,它可以帮助我们更好地安排时间,提高工作效率。
通过合理分类任务,我们可以更清晰地了解每个任务的优先级,从而更有序地处理工作。
希望这篇文章能够帮助你更好地掌握时间管理技巧。
时间管理理念四个象限时间管理是我们日常生活和工作中的一个重要议题。
在快节奏的现代社会,我们常常感到时间不够用,事情似乎总是堆积如山。
为了更好地管理时间,提高工作效率,许多人采用了各种时间管理理念和方法。
其中,四个象限法是一种非常实用且广为人知的时间管理理念。
本文将介绍四个象限法的概念和如何应用于日常生活和工作中。
什么是四个象限法?四个象限法是基于时间紧迫度和重要性的分类方法,帮助我们更好地分配时间和精力。
它将任务和活动划分为四个象限:紧急且重要、紧急但不重要、重要但不紧急、不重要且不紧急。
下面将对每个象限进行详细说明。
1. 紧急且重要这个象限包括那些需要立即解决且对我们的生活和工作有重大影响的任务。
这些任务通常是突发事件、紧急的事务或重要的期限。
对于这些任务,我们需要马上行动,不能拖延或推迟。
2. 紧急但不重要这个象限包括那些似乎很紧急,但实际上并不对我们的长期目标和价值观有重大影响的任务。
这些任务可能是一些突发的请求、他人的紧急需求或其他不重要的琐事。
我们需要谨慎处理这些任务,以免被它们耗费过多时间和精力。
3. 重要但不紧急这个象限包括那些对我们的长期目标和价值观很重要,但却不需要立即行动的任务。
这些任务可能是一些需要计划和策划的项目、个人发展和学习计划、长期规划等。
在这个象限中,我们应该合理安排时间,确保这些重要任务得到足够的关注和处理。
4. 不重要且不紧急这个象限包括那些对我们的长期目标和价值观没有重要影响且不需要立即处理的任务。
这些任务可能是一些娱乐活动、社交媒体浏览、时间浪费等。
我们应该尽量减少这类任务的时间投入,以免影响我们的生产力和目标实现。
如何应用四个象限法?四个象限法提供了一种理性和系统性的时间管理方法,有助于我们合理分配和利用时间。
下面是一些应用四个象限法的实用建议:1.优先处理紧急且重要的任务:这些任务对我们的生活和工作影响最大,需要我们立即行动。
将这些任务放在首要位置,并根据紧急程度合理分配时间。
四象限法则,让你高效利用时间,提高效率
四象限法则|你的时间在哪,成果就在哪 |||
一个带你成为“时间管理大师”的项目时间管理方法
【四象限】时间管理法由美国管理学家柯维提出,以重要性和紧急程度将项目划分为四个象限
✅无论是工作、学习还是日常生活都很适用哦~
-
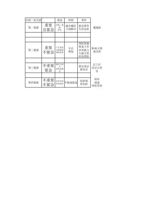
第一象限:重要且紧急
特点:压力山大
措施:立即做
原则:越少越好
举例:临时变故、突发事件
第二象限:重要不紧急
特点:从容仔细
措施:提前规划
原则:集中精力、逐个攻破
举例:学习计划、固定的会议、培训等
第三象限:不紧急且不重要
特点:浪费时间
措施:尽量舍弃
原则:可以适当休息,切忌沉迷
举例:熬夜刷手机
第四象限:紧急但不重要
特点:忙碌且无效
措施:委婉拒绝或尽量移交
举例:突然地上门推销
-
事件的分区不是一成不变的,有些模棱两可的事件会随着某些突发事件转变性质,到时候再移动象限就好啦~
#职场#项目管理#产品经理#项目经理#干货分享#职场日常 #商业思维 #时间管理 #四象限法则 #学习#2。
四象限分析法我们的X坐标为重要和不重要 Y轴为紧急不紧急那对应的第一象限(右上部位)代表紧急重要的事情;第二象限(左上部位)代表紧急不重要的事情;第三象限(左下部位)代表不紧急不重要的事情;第四象限(右下部位)代表不紧急重要的事情方法描述:你知道为什么平面坐标系上有4个象限吗?4似乎是一个特别的数字。
所谓四象限分析法,就是把对象按照事物的两个最重要的关键属性分为四类,然后再根据不同类型的事物,以不同方法采取不同策略处理。
适用范围:关键属性较为简单的事物。
应用经验:方法应用简单,找到事物的两个关键属性,把事物分为四类,针对关键属性,再为4类事物提供不同策略。
应用示例1:相信每一个人每天都需要处理各种各样不同的事情,打工一族需要每天完成老板交戴的任务,学生哥需要完成老师布置的作业,还要安排复习功课。
你有没有这样的体验,事情一多起来,就感觉每天24小时实在太少了,自己就觉得好乱,不知道到底如何安排,先做哪些,后做哪些。
到最好,总觉得自己很忙,但是就是没有把事情做好,有很多事情甚至忘记做了,吃力不讨好。
在这种情况下,你就可以使用四象限分析法帮你安排。
首先我们需要明确,对象:每天需要处理的事情两个关键属性:1.事情的重要程度 2.事情的紧急程度根据以上特征,我们可以把你将要处理的事情分为4类,这里比方你是一个老总秘书,所以你安排事情的先后顺序,应该是1. 首先完成重要且紧急的事情。
早上10:00,老总要与所有高层开会,这个会议很重要,必须在10:00之前把所有文件准备好,同时安排好会议室策略:必须立刻亲自办--Action,立刻准备好文件,book好会议室。
2. 然后是重要但不怎么紧急的事情。
老总要我完成的年度销售报告分析报表还没完成,老总星期五就要用,需然今天才星期一,但是还是及早完成好,至少今天要完成30%。
策略:必须亲自办--Action,等安排好会议后,立刻开始这项任务。
3. 接着是不太重要,但是已经紧急的事情。
如何运用四象限法则
背景
四象限法则由海德格尔在《艺术,技术与科学》中首次提出,是一种对现实情况和行为的描述方式。
它是一种生动的、动态的、分类的和表现的便捷方式,可以增强口头表达、减少书面写作等方面的思维能力,是理解企业文化、发掘关键问题的有效手段。
四象限法则的用法
1.在四象限法则中,可以采用划分式方法来把一个事件、现象或属性拆分到四个方向,如把某种行为分到不同的情境中,可以划分出正面的圆角/中立的/负面的三种情态。
2.四象限法则也可以用来表示复杂的事件或行为,用清晰的格式把多种有关因素组合起来,增强观察、领悟和说服能力,起到激励作用。
3.四象限法则也可以用来描绘复杂的进程层次和变化性,表明行动力由哪里来以及为何以及如何,可以把相关信息可视化,以加深理解。
4.用四象限法则可以帮助人们更容易地把握事件发展的方向,觅得解决问题的出路。
5.四象限法则可以帮助沟通,借助它来说明层次性的事物,也可以在更
加引人入胜的方式释放出思想,有助于说服与感受。
6.四象限法则可以帮助设计更有吸引力的表达,既可以用来传达信息又可以吸引潜在客户。
7.四象限法则可以帮助运用艺术结合任务,为设计师和表演者提供一种思考、沟通和发明的有效方法,从而创造更多元的工作产品。
结论
四象限法则是一种极有效的思考方法,不仅能增强人们的思考能力,而且还能增强口头表达、减少书面写作等方面的思维能力,同时还可以帮助人们把握事件发展的方向,觅得解决问题的出路,有效改善沟通效率和引人入胜的表达,显示行动力等,可以为企业文化的理解和发掘关键问题提供有效手段。
时间管理:四象限法你知道如何管理自己的时间吗?时间管理四象限法把事情分为:重要、不重要、紧急和不紧急。
通过按重要性和紧急与否进行划分。
第一象限:既紧急又重要我们把既紧急又重要的事情放到第一象限中,第一时间处理第一象限里的事情,这些事情是不能再去拖延回避,安排一个最高级别的优先级。
第二象限:重要而不紧急第二象限也是放置一些重要的事情,但与第一象限比较而言,在时间上没有那么紧迫。
我们这里给他安排一个次高级别的优先级。
第三象限:紧急但不重要第三象限是紧急但不重要的一些事情。
我们往往大多数时间浪费主要就是在这个第三象限。
时间管理的要点就是要开始注重这些平时不在意的问题。
紧急的事情不一定就是重要,比如刚吃晚饭,同事就喊着一些去K歌。
这些事情往往很紧急,我们不知不觉间把大量时间浪费在里头了。
第四象限:既不紧急又不重要第四象限是既不紧急又不重要的事情。
很多是生活中的琐碎杂事。
刷朋友圈、刷微博、逛淘宝等等,这种时间往往是碎片化,不能集中去处理事情。
所以就上网闲逛,消磨时间。
时间管理就是要把这些碎片化的时间利用起来,时间对于每个人都是公平的,不是你没有时间,是我们无形之中把他浪费了。
我们通过思维导图并结合时间管理的四象限分析法,新建四个不同的分支主题,然后把我们事情静安重要性、紧急性分类后,输入到对应的主题之中,按下面的原则进行自我检查。
最后对输入待办的事情进行有序处理。
如果你第一象限的事情很多,从侧面可以看出时间管理有缺陷,或是处理效率不高,设法减少第一象限里的事情,并思考下如何结合思维导图分析法提高工作效率。
关注第二象限的事情(重要但不紧急),造成第一象限事情很多,主要原因是第二象限处理的存在问题,我们设法减少第二象限的待办事情。
第三象限紧急但不重要的事情我们可以通过授权,让其他人帮忙处理。
第四象限的事情是不重要也不紧急,能不做的尽量不做,这个是完全在浪费时间。
四象限管理法则《四象限管理法则》是一种管理理论,它的基本思想是:把事物分为四类,每类代表一方面的理论或观点。
它有助于企业决策者以及管理者采用更有效的管理方式,来实现它们的目标。
四象限管理法则的概念主要来自于心理学,它是一套管理模式,可以帮助企业决策者和管理人员带领组织达到良好的绩效。
四象限理论包括四类不同的概念,这些概念分别是:挑战、集体、官僚和大型组织。
四象限理论指出,一个组织的绩效取决于它的管理方式的实施情况。
挑战是指为实现特定的目标所采取的行动。
为了激发员工的积极性,让他们有目标可以追求,应该有一些目标,能够提供清晰的目标和明确的反馈,以便工作取得积极的结果。
集体指的是一个组织的文化价值,以及员工对组织的信任和忠诚。
这种形式的管理可以增强组织的凝聚力,加强员工之间的交流,提升工作效率。
官僚可以被看作是一种追求社会安全的管理方式,这种形式的管理要求企业的管理者细致、有条理、有计划的安排工作,以实现最佳的绩效。
大型组织是指企业在经营和处理事务时,要采取一致性的管理方式,以保证组织的完整性。
这一点对于一个大型组织来说是特别重要的,因为这种一致性能够有效地维护和提高组织的效率。
基于这四种理论的管理模式,企业可以采取一系列措施来改善管理,以实现最大化的效果。
这些措施包括:创建一个有效的沟通系统,促进企业和员工之间的沟通;制定明确的决策程序,以确保较高的决策效率;建立一个有利于团队合作的组织文化,使员工能够发挥更大的潜力;实施一种有效的考核制度,以促进员工学习和成长;采取一致的处理原则,以确保组织的一致性等等。
四象限理论有助于企业决策者和管理者采取有效的管理方式,达到更好的绩效。
它有助于企业创建一个建设性的企业文化,建立起一个有效率的管理系统,并有助于企业实现其最大潜力。
通过合理运用四象限管理法则,企业将能够发挥更高的效率,取得更好的成绩。
时间管理四象限如何分类引言时间管理是现代社会中很重要的技能之一。
有效的时间管理可以帮助我们更好地安排工作和生活,提高工作效率,减少压力。
四象限法是一种常用的时间管理工具,它将任务按照重要性和紧急性分类,帮助我们更好地分配时间和资源。
本文将介绍四象限法的概念以及如何分类任务。
四象限法概述四象限法是一种基于重要性和紧急性的任务分类方法,将任务分成四个象限:紧急且重要、重要但不紧急、紧急但不重要、不紧急也不重要。
不同的象限代表了不同的任务处理优先级和方式。
紧急且重要的任务(第一象限)第一象限中的任务是最紧急和最重要的任务。
它们通常需要马上处理,并对我们的工作和生活有重大影响。
这些任务是我们必须优先完成的,不能推迟或拖延。
一些例子包括:重要的工作截止日期、紧急的客户问题、健康或家庭紧急事件等。
为了高效处理第一象限任务,我们可以采用以下方法:•制定优先级清单:将任务按照紧急程度和重要性排序,确保首先处理最紧急且重要的任务。
•集中注意力:避免分散注意力,专注于完成当下的任务。
•打破大任务:将较大的任务分解成较小的可管理的子任务,逐步完成。
重要但不紧急的任务(第二象限)第二象限的任务是重要但不紧急的任务。
这些任务对我们的长期目标和发展有重要意义,但并不需要马上处理。
第二象限的任务是我们需要提前计划和安排时间来完成的。
一些例子包括:学习新的技能、制定长期目标、规划预算等。
为了有效处理第二象限任务,我们可以尝试以下方法:•制定计划和时间表:预留特定时间来处理第二象限任务,确保它们得到充分的关注和处理。
•设定优先级:根据重要性,将第二象限任务分级,确保优先处理对长期目标最有价值的任务。
•提前规划:提前预判并安排时间来处理重要的但不紧急的任务,避免临时抱佛脚。
紧急但不重要的任务(第三象限)第三象限中的任务是紧急但不重要的任务。
这些任务通常是他人委派给我们的,虽然紧急性很高,但对我们的长期目标并没有太大影响。
一些例子包括:其他人的紧急请求、不必要的会议、日常琐事等。
时间管理4象限法则什么是时间管理4象限法则时间管理4象限法则(Time Management Matrix)是由史蒂芬·柯维(Stephen Covey)提出的一种时间管理方法。
它将我们的任务和活动划分为四个象限,根据任务的重要性和紧急性进行分类,以帮助我们合理安排时间、提高工作效率和生活质量。
为什么需要时间管理4象限法则现代社会,我们常常感到时间不够用,忙于琐事和紧急任务,而忽视了一些重要但不紧急的事情。
时间管理4象限法则可以帮助我们在日常生活和工作中明确任务的优先级,合理分配时间和精力,避免拖延和浪费时间,更加高效地完成工作和实现目标。
时间管理4象限的划分根据任务的重要性和紧急性,时间管理4象限将任务分为四个象限,分别是:重要且紧急、重要但不紧急、不重要但紧急、不重要且不紧急。
接下来,我们将详细介绍每个象限的特点和优先事项。
重要且紧急的任务(第一象限)第一象限的任务是最紧迫最重要的,需要我们第一时间处理。
这些任务通常是紧急的工作,例如紧急的项目、工作deadline、紧急的客户需求等。
我们需要全力以赴,集中精力完成这些任务,以保证工作进度和效果。
重要且紧急的任务可以通过以下方式处理:1.确定优先级:将任务根据紧急程度和重要性排序,确保优先处理最紧急最重要的任务。
2.时间分配:为紧急工作设置合理的时间段,避免拖延和临时抱佛脚。
3.集中注意力:专注于当前任务,避免分心和被其他紧急事务干扰。
重要但不紧急的任务(第二象限)第二象限的任务是我们应该重点关注的,虽然它们不紧急,但却是帮助我们实现长期目标和提升绩效的重要事项。
这些任务包括计划、目标设定、自我提升、战略规划等。
处理重要但不紧急的任务的方法如下:1.规划时间:为这些任务设定特定的时间段,确保每天或每周都有时间专注于它们。
2.优先级管理:将事务列入日程表或待办事项清单,并根据重要性进行排序。
3.长期目标:将重要但不紧急的任务与个人长期目标对齐,以保持动力和持续进展。
四象限定律:一种为事物分类的方法在我们分析某些事或某些人的时候,难免会做些分类,以便做出更准确全面的认识。
做分类的方法有很多种,每个人根据自己的经验和认知不同,所习惯采取的方法也不同。
这里就我常用的一个方法来做一个分享。
这个方法并非我独创,其实有很多人已经在用,但是我发现这个方式在很多地方都很适用,用得多了,也就有了比较系统的看法。
为了便于大家理解,我把这种方法叫做四象限定律。
说起象限,相信大家都不陌生。
一横一竖两个轴,右上角区域是两个正轴相连形成,称为第一象限。
左上角是纵正轴和横负轴相连形成,称为第二象限。
左下角是两个负轴相连形成,称为第三象限。
右下角是纵负轴和横正轴相连形成,称为第四象限。
详见下图。
运用这个象限,我们可以给很多事物进行分类,只要抽离出这个事物的两个属性就可以了。
这两个属性就相当于纵横两个轴,两者相交错就出现了四种情况:1、两个属性都很强。
这是第一象限。
2、两个属性一个强一个弱,这是第二象限。
3、两个象限都很弱,这是第三象限。
4、两个象限一个弱一个强,这是第四象限。
举例说明:
例一:这个世界上有的人有钱,有的人有闲,有钱和有闲就成了两个轴。
假设把横轴叫闲,纵轴叫钱由此可以将这个世界上的人分为四种。
1、有钱有闲,这是第一象限。
这种人自由自在,又不缺钱花。
很多真正成功的人都这样。
2、有钱无闲,这是第二象限。
这种人很有钱,却忙得要死。
很多老板都这样。
3、无钱无闲,这是第三象限。
这种人既没有钱也没有时间。
很多打工的都这样。
4、无钱有闲,这是第四象限。
这种人虽没有钱,时间却多得很。
很多乞丐都这样。
与此相类似的还有一种说法。
人们的富贵贫贱分精神和物质两方面。
精神和物质就构成了纵横两轴。
假设把横轴叫精神,纵轴叫物质。
人也可以分为以下四类。
1、第一象限:富中之富。
物质上过得好,精神上过得也好。
2、第二象限:富中之贫。
物质上虽然过得好,但精神上却很不快乐。
3、第三象限:贫中之贫。
物质上很匮乏,精神上也很匮乏。
4、第四象限:贫中之富。
物质上虽然很匮乏,精神上却很快乐。
例二:一个人通常可以从能力和态度两个方面进行观察,于是就有四类人。
把能力设为纵轴,态度设为横轴。
分类如下:
1、第一象限,有能力有态度,精品。
2、第二象限,有能力没态度,毒品。
3、第三象限,没能力没态度,废品。
4、第四象限,没能力有态度,次品。
与之相类似的是说情商和智商这回事。
智商为纵轴,情商为横轴。
分类与结果如下:
1、第一象限,智商高情商高,这样的人春风得意。
2、第二象限,智商高情商低,这样的人怀才不遇。
3、第三象限,智商低情商低,这样的人一事无成。
4、第四象限,智商低情商高,这样的人贵人相助。
例三:所有的事也可以分为四类,两种属性设定分别是为人和为己。
分类如下。
1、第一象限:利人利己。
这样的事对别人有好处,对自己也有好处,当然多多益善。
2、第二象限:利人损己。
对别人有好处,但对自己要吃些亏。
这样的事酌情处理。
3、第三象限:损人损己。
对别人对自己都没好处的事,坚决不做。
4、第四象限:损人利己。
对别人没好处,对自己有好处的事,尽量别做。
举了这么多例子,我想各位都明白了吧。
希望对大家的工作和生活带来帮助。
有兴趣的朋友可以试着接个龙,也好让我们都学习一下。