餐饮业员工工资表
- 格式:xls
- 大小:28.00 KB
- 文档页数:3
火锅店薪酬体系工资表
店长,经理,厨师长三个月考核一次。
分为A: B: C晋升一级从底薪上升500元。
基层员工
晋升一级底薪加200次。
业绩考核标准:完成营业额指标100%领取全额绩效。
〈超出营业额指标按照超出营业额的2% 提成〉完成营:指标95%至99. 9%拿业绩奖1500X90% = 1350元。
完成指定目标95%至90% 拿业绩奖1500X70% = 1050元。
完成业绩90%至85%拿业绩奖1500X60%=900元。
85以下无
本钱考核标准:食材本钱:指定毛利率,〈例如指定毛利率60%〉完成指定毛利率得本钱考核100%即1000元,超出〈0.1至0.5个点奖200元超出0.5至1个点奖500元〉完成指定95% 至99. 9指标得1500X90% = 1350元,完成95%至90%指标得1500X70% = 1050。
超出1个点无本钱奖金。
人力本钱,人员标配,人均贡献值。
低耗本钱指定营业额标配,水,电,气,低耗产品,洗洁精等低耗产品。
绩效考核标准:店面检查绩效考核得分95分至100分得全额奖金1000元。
绩效95分至90 分得奖金1000X80% =800元,90分至85分得奖金1000X70% =700元。
85分至75分得奖金 1000X60% =600 元。
75 分以下无。
餐饮薪资结构表模板
以下是一个简单的餐饮业薪资结构表模板。
请注意,这只是一个示例,具体薪资结构可能会因地区、企业规模、职位等因素而有所不同。
职位基本工资(元/月)绩效奖金(元/月)津贴/补贴(元/月)其他福利
:--: :--: :--: :--: :--:
厨师长 8000 2000 500 社保、带薪年假、带薪病假
主厨 7000 1500 400 社保、带薪年假、带薪病假
副主厨 6000 1200 300 社保、带薪年假、带薪病假
厨师 5000 1000 200 社保、带薪年假、带薪病假
服务员 4000 800 150 社保、带薪年假、带薪病假
传菜员 3500 600 100 社保、带薪年假、带薪病假
收银员 3200 500 80 社保、带薪年假、带薪病假
清洁工 2800 - - 社保、带薪年假、带薪病假
在上述表格中,基本工资是员工的基本收入,绩效奖金则是根据员工的工作表现和企业的经营状况而定的奖金。
津贴/补贴则是企业为员工提供的一些
额外福利,如餐饮补贴、交通补贴等。
其他福利包括社保、带薪年假、带薪病假等。
请注意,具体的薪资结构和数额应根据企业的实际情况和员工的工作表现来确定。
餐饮业工资表格式优秀范本导读:我根据大家的需要整理了一份关于《餐饮业工资表格式优秀范本》的内容,具体内容:工资表就是记录员工工资的表格,每个月都会发到员工手上。
今天我就给大家带来关于餐饮业工资表的优秀范文,以及表格制作方法介绍,下面一起来学习下吧。
餐饮业工资表格式工...工资表就是记录员工工资的表格,每个月都会发到员工手上。
今天我就给大家带来关于餐饮业工资表的优秀范文,以及表格制作方法介绍,下面一起来学习下吧。
餐饮业工资表格式工资表的注意事项发放工资的时候,务必每个人签字。
不得代收工资,不得代签。
以免被人钻空子,一个人领多份工资,引起不必要的麻烦。
工资发放有多种形式,其中最常见的是银行代发工资,但无论使用何种发放方式,员工实际领取的工资金额均为扣除员工当月应缴的个人所得税、五险一金后的金额(一般情况下还应扣除迟到早退得应扣除的金额)。
工资表的制作方法制作企业员工的工资条是一个复杂又费时的工作,不过以下有几条方法会让你的工资表自动生成工资条,让你省时又省力。
随着企业员工的不断增多,单?a href='//pu/' target='_blank'>乐谱髅扛鋈说墓ぷ侍醭晌?嚼丛礁丛拥墓ぷ髂谌荩?衷诤昧耍肊XCEL函数,你可以将工资表自动生成每个人的工资条:方法一本工资簿包含两张表。
第1张表就是工资表。
它第一行为标题行包括序号、姓名、工资项目。
第2张表就是供打印的表,称为"工资条"。
它应设置为每三行一组,每组第一行为标题,第二为序号、姓名和各项数据,第三行为空白行。
就是说能被3整除的行为为空行,整张表被3除余1的行为标题行,引用标题行,被3除余2的行为各项数据的行。
用INDEX(区域,行,列)函数引用,公式为:=IF(MOD(ROW(),3)=0,"",IF(MOD(ROW(),3)=1,工资表!A$1,INDEX(工资表!$A:$M, (ROW()+4)/3,COLUMN())))语法解释:如果行数除3余数为0,则空;如果行数除3余数为1,则取工资表A到M列,第1行(不可引用);如果如果行数除3余数为2,则返回工资表A到M列,,对应的列;行+4/3解释:行+4/3:行是工资条的行2, 5,8,11......的行+4/3是返回的工资表是的对应的2,3,4行。
餐饮店主厨薪酬制度表背景介绍在餐饮业中,主厨是非常重要的角色。
他们的工作涉及到食品的质量和口感,对于餐饮店的经营和发展至关重要。
因此,制订一份合理的薪酬制度,对于吸引和保留优秀的主厨至关重要。
本文将介绍一份餐饮店主厨薪酬制度表,以供参考。
薪酬制度表前置条件该薪酬制度表是基于以下前置条件制订的:1.餐饮店主要生意是提供午餐和晚餐服务;2.餐饮店主厨的职责是所有餐点的菜品烹饪、口味调整和质量保证;3.餐饮店主厨的薪酬构成由基本工资、绩效奖金和福利三部分组成;4.餐饮店年度采用360度绩效评估体系,主厨绩效考核将是重要衡量标准之一。
薪酬构成1.基本工资餐饮店为主厨设定基本工资水平为每月人民币1.5万元。
该基本工资是主厨的最低保障,普遍适用于有较为基础且经验丰富的主厨。
2.绩效奖金主厨绩效考核结果将影响其绩效奖金的发放。
绩效奖金标准如下:绩效等级绩效奖金基数(元/月)A 1.5万元B 1.25万元C 1万元D 0.75万元E 0.5万元绩效等级分为A~E五个等级。
A级为最高绩效等级,E级为最低绩效等级。
每个等级对应的绩效奖金基数不同。
例如,A级主厨将获得1.5万元的绩效奖金,而E级主厨将获得0.5万元的绩效奖金。
3.福利餐饮店还为主厨提供一些福利待遇,主要包括以下几项:•社会保险:餐饮店将为每位主厨缴纳社会保险费用,包括养老、医疗、工伤、失业以及生育保险。
•住房补贴:餐饮店根据主厨所在城市的房价水平给予不同程度的住房补贴。
具体补贴金额根据城市方案另行制定。
•餐补:餐饮店为每位主厨提供每餐补贴,每月共计伙食补贴1000元。
评估标准餐饮店主厨绩效评估采用360度绩效评估方法,主要评估项目为:1.菜品的创新度、口味、质量、鲜度等;2.整体经营质量、管理能力、团队管理能力、卫生等;3.产品开发能力(新菜式、菜品改良等)等。
总结针对餐饮店主厨的薪酬制度,要符合行业标准和市场情况,保障合理的基本薪资待遇及福利待遇,并结合工作绩效、市场需求、企业政策以及行业趋势等因素综合制定,以避免对公司影响产生不必要的财务负担和成本浪费。
公览表(表一、XXX营运部门)1 / 102 / 10讲明:1。
除保安工、洗碗工、总厨师长、服务总监外,所有岗位新入职职员需经十天培训期后方可定级,培训期工资一律为10元/天;专门情况需取消、缩短或延长培训期时,录用人必须在《招聘人员登记表》或以《工作联系单》方式讲明并经人力资源部签名确认。
2.所有洗碗工需经一个饭市的试工,试工无薪,试用分店可视具体情况安排工作餐。
3.所有职职员作满一年后,从下月开始(每月一日入职者从当月起算),每月享受20元工龄工资,以此类推;按月摊销健康体检费7元;实得工龄工资及健康体检费按实际出勤天数计算。
4.交通补贴、住宿补贴、洗衣补贴、通信补贴已统一计入“加班补贴”中,不再另行补贴。
3 / 105.服务员、厨工、洗碗工定级为一级时,服务员、厨工满三个月、洗碗工满半年后,若无特不讲明,人务资源部自动将其晋升为二级;有讲明时按讲明。
公司工资结构一览表(表二、XXX营运部门及中心加工厂)4 / 10讲明:1。
除保安工、洗碗工、勤杂工、总厨师长、服务总监外,所有岗位新入职职员需经十天培训期后方可定级,培训期工资一律为10元/天;专门情况需取消培训期时,录用人必须在《招聘人员登记表》或以《工作联系单》方式讲明并经人力资源部签名确认。
2.所有洗碗工、勤杂工需经一个饭市的试工,试工无薪,试用分店可视具体情况安排工作餐。
3.所有职职员作满一年后,从下月开始(每月一日入职者从当月起算),每月享受20元工龄工资,以此类推;按月摊销健康体检费7元;实得工龄工资及健康体检费按实际出勤天数计算。
4.交通补贴、住宿补贴、洗衣补贴、通信补贴已统一计入“加班补贴”中,不再另行补贴。
5.服务员、厨工、洗碗工定级为一级时,服务员、厨工满三个月、洗碗工满半年后,若无特不讲明,人务资源部自动将其晋升为二级;有讲明时按讲明。
5 / 10公司工资结构一览表(表三、财务类及行政类)讲明:1。
新入职收银员需经十天培训期后方可定级,培训期工资一律为10元/天;6 / 102.所有职职员作满一年后,从下月开始(每月一日入职者从当月起算),每月享受20元工龄工资,以此类推;收银员、巡查人职员作满一年后,从下月开始(每月一日入职者从当月起算),按月摊销健康体检费7元;实得工龄工资及健康体检费按实际出勤天数计算。
餐饮业工资表格式优秀范本(2)工资表格式功能介绍一个简单的工资表,通常包括九个管理项目:工号、职工姓名、基本工资、职务工资、福利费、住房基金、应发工资、个人所得税和实发工资。
格式是:单位:制表日期:姓名标准工资岗位津贴效益奖加班费工资合计水费电费房租费其它扣款医保住房公积金养失生险工会费扣款合计实发工资备注电子工资条优势1、能根据工资表自动生成电子工资条并且群发到员工的邮箱中。
2、能适应于各种工资表格式,适合各种软件,只需更改参数设置,而无需对原单位工资表大幅改动。
3、发送过程无需任何费用,同时节约纸张,大大节约财务人员时间。
4、发送及时准确,保密性好,纸质工资条如果需要保密则要专门的打印设备和纸张,而电子工资条直接发送到员工个人邮箱或手机中,天生保密性良好。
5、操作简单,上手容易,维护更容易。
6、内容丰富、可以插入图表图片,美观大方。
餐饮业用工合同范本编号____________餐饮业农民工劳动合同书甲方__________________________________经营地址______________________________乙方___________ 居民身份证号___________________出生日期_____年_____月_____日家庭住址_________________________________________邮政编码________________________户口所在地_____省(市)_____区(县)______乡镇______村根据《劳动法》和有关规定,甲乙双方经平等协商一致,自愿签订本合同,共同遵守本合同所列条款.第一条本合同_____年_____月_____日生效,_____年_____月____日终止.其中试用期至_____年_____月_____日止.第二条乙方担任________________________岗位(工种)工作.乙方患有岗位工种及行业禁忌的疾病,应及时向甲方报告,并即时脱离工作位.甲乙双方对乙方岗位(工种)的其他约定________________________________________________________________________第三条甲方应在乙方上岗前对乙方进行职业安全卫生,食品安全卫生,服规范,职业道德,职业技能,甲方规章制度方面的培训.第四条甲方每年必须按国家规定组织对乙方进行健康检查.甲方按照国家劳动安全卫生的有关规定为乙方提供必要的安全防护设施,发放必要的劳动保护用品.第五条甲方加强安全生产管理,建立,健全安全生产责任制度,完善安全生产经营条件;健全内部服务和食品质量管理制度,严格实施岗位质量规范,质量责任以及相应的考核办法.乙方严格遵守甲方的各项规章制度,防止服务质量事故.乙方违反服务规范,劳动纪律及甲方规章制度,出现服务质量事故,甲方可以根据规章制度的规定进行处理.第六条甲方采用以下____形式向乙方支付工资:(一)月工资____元,试用期间月工资____,甲方每月_____日前向乙方支付工资.(二)日工资____元,试用期间日工资____,甲方向乙方支付工资的时间为每月______日甲方由于经营任务不足使乙方待岗的,甲方向乙方支付的生活费为___________元第七条乙方每日工作时间不超过8小时,平均每周工作时间不超过40小时。
酒店岗位工资等级表通常根据不同岗位的职责、工作内容和工作经验等因素进行划分。
以下是一个典型的酒店岗位工资等级表:
1. 实习生/助理
-无经验,协助完成基本工作任务
-薪资范围:2000-4000元/月
2. 前台接待/预订员
-负责接待客人、办理入住和退房手续、预订房间等
-薪资范围:3000-6000元/月
3. 客房服务员/清洁员
-负责客房清洁、整理床铺、更换床单等
-薪资范围:3000-5000元/月
4. 餐厅服务员/领班
-负责为客人提供餐饮服务、点菜、上菜等
-薪资范围:3500-6000元/月
5. 厨师/厨房助手
-负责烹饪菜品、切配食材、保持厨房卫生等
-薪资范围:4000-8000元/月
6. 销售/市场专员
-负责酒店产品的销售、推广和客户关系维护等
-薪资范围:4000-8000元/月
7. 人力资源/行政助理
-负责员工招聘、培训、福利管理等行政工作
-薪资范围:4500-7000元/月
8. 财务/会计
-负责酒店的财务管理、成本核算、报表编制等
-薪资范围:5000-8000元/月
9. 经理/主管
-负责部门的日常管理和团队建设,制定工作计划和目标等
-薪资范围:6000-12000元/月
10. 总经理/总监
-负责酒店的整体运营和管理,制定发展战略和政策等
-薪资范围:10000-30000元/月
以上薪资范围仅供参考,实际工资可能因地区、酒店品牌和个人能力等因素有所不同。
厨师薪资结构表
厨房:钟珍权师傅薪资计算
一、原薪资结构=基本工资+加班费+全勤奖+工龄奖
1.基本工资=3500元/月
2.加班费=周日加班117元/日+清洁加班费120元+夜班费
+早餐加班费
3.全勤奖=120元/月
4.工龄奖=120元/月
二、现薪资结构=基本工资+全勤奖+工龄奖+考评奖金
1.基本工资=4000元/月(从3500元/月调整为4000元/月)
2.考评奖金=0-500元/月(依据行政部调查结果而定)
3.所有加班费取消。
(如未按时加班或影响员工就餐时,一经
发现一次性扣除工资100元/次,)
三、以上第二点从2017年9月1日起,一经由厨师本同意确定后,
正式实施。
总经理:行政部:厨师签名:
财务签收:
签名日期:。
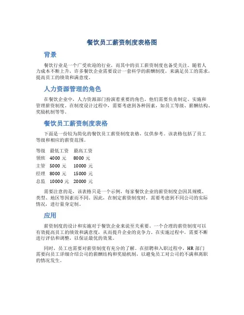
餐饮员工薪资制度表格图背景餐饮行业是一个广受欢迎的行业,而其中的员工薪资制度也备受关注。
随着人力成本不断上升,许多餐饮企业需要设计一套科学的薪酬制度,来满足员工的需求,提高员工的绩效和满意度。
人力资源管理的角色在餐饮企业中,人力资源部门扮演着重要的角色。
他们需要负责制定、实施和管理薪资制度。
在制度设计过程中,需要考虑到各种因素,如员工等级、薪酬结构、奖励机制等等。
餐饮员工薪资制度表格下面是一份较为简化的餐饮员工薪资制度表格,仅供参考。
该表格包括了员工等级和相应的薪资范围。
等级最低工资最高工资领班4000元8000元主管5000元10000元经理8000元15000元总监10000元20000元需要注意的是,该表格只是一个示例,每家餐饮企业的薪资制度会因其规模、类型、地区等因素而不同。
因此,在制定薪资制度时,需要考虑到不同公司的实际情况,进行量身定制。
应用薪资制度的设计和实施对于餐饮企业来说至关重要。
一个合理的薪资制度可以有效提高员工的绩效和满意度,从而提升企业的竞争力。
在实施过程中,需要不断进行评估和调整,以保证最优的效果。
同时,员工也需要对薪资制度有充分的了解。
在招聘和入职过程中,HR部门需要向员工详细介绍公司的薪酬结构和奖励机制,以避免员工对公司的不满和离职的情况发生。
结论餐饮企业的薪资制度是一个复杂的系统,需要考虑到各个方面的因素。
合理的薪资制度可以提高员工的绩效和满意度,从而提升企业的竞争力。
在制定和实施过程中,HR部门需要不断评估和调整,以保证薪酬制度的最佳效果。