服装尺码对照表
- 格式:docx
- 大小:76.11 KB
- 文档页数:8
服装体形尺码对照表根据体形:S号:适合身高为1.55米M号:长70cm,胸围51cm*2,适合身高为1.55~1.65人士,以女士和灵巧男士为主L号:长70cm,胸围54cm*2,适合身高为1.65~1.73人士,以挺拔女士和精干男士为主XL号:长73cm,胸围57cm*2,适合身高为1.73~1.80人士,以普通魁梧男士为主XXL号:长74cm,胸围60cm*2,适合身高为1.80~1.90人士,以威猛男士和发福者为主英文缩写:S=SMALL;M=MEDIUM;L=LARGE;XL=EXTRA LARGE;XXL=EXTR EXTRA LARGE 不同服装尺码参考:1、上装尺码为:01码表示代码为:“XXS” 02码表示代码为:“XS”03码表示代码为:“S” 04码表示代码为:“M”05码表示代码为:“L” 06码表示代码为:“XL”07码表示代码为:“XXL”2、茄克装尺码为:70表示代码为:“48” (M)71表示代码为:“50” (L)72表示代码为:“52” (XL)73表示代码为:“54” (XXL)3、裤装尺码为:26代表腰围为:“1.9尺” 27代表腰围为:“2.0尺”28代表腰围为:“2.1尺” 29代表腰围为:“2.2尺”30代表腰围为:“2.3尺” 31代表腰围为:“2.4尺”32代表腰围为:“2.5尺” 33代表腰围为:“2.6尺”34代表腰围为:“2.7尺” 36代表腰围为:“2.8尺”38代表腰围为:“2.9尺” 40代表腰围为:“3.0尺”42代表腰围为:“3.1尺” 44代表腰围为:“3.2尺”50代表腰围为:“3.4尺” 52代表腰围为:“3.5尺”54代表腰围为:“3.6尺”4、西服装尺码为:80表示代码为:“145” 81表示代码为:“150”82表示代码为:“155” 83表示代码为:“160”84表示代码为:“165” 85表示代码为:“170”86表示代码为:“175” 87表示代码为:“180”88表示代码为:“185”5、衬衣装尺码为:60表示代码为:“38” 61表示代码为:“39”62表示代码为:“40” 63表示代码为:“41”64表示代码为:“42” 65表示代码为:“43”66表示代码为:“44” 67表示代码为:“45”68表示代码为:“46”。
四种:Y型、A型、B型、C型。
Y型(22—17):瘦型、胸围与腰围的差数为22—21厘米(男子),24—19厘米(女子)A型(16—12):标准型、胸围与腰围的差数为16—12厘米(男子),18—14厘米(女子)。
B型(11—7):微胖型、胸围与腰围的差数为11—7厘米(男子),13—9厘米(女子)。
C型(6—2):胖型、胸围与腰围的差数为6—2厘米(男子),8—4厘米(女子)。
女上装:36 38 40 42 44S M L XL XXL9 11 13 15 17女下装:24 25 26 27 28S M L XL XXL男上装:15 15 16 16 17 1738 39 40 41 42 43M L XL XXL145 150 155 160男下装:28 29 30 31 32 33 34 35 36 38 40MEN 男装尺码1/XXS 2/XS 3/S 4/M 5/L 6/XL身高(cm) 155 160 165 170 175 180胸围(cm) 76 80 84 88 92 96腰围(cm) 64 68 72 76 80 84WOMEN 女装尺码1/XXS 2/XS 3/S 4/M 5/L 6/XL 7/XXL 身高(cm) 150 155 160 165 170 175 180胸围(cm) 76 80 84 88 92 96 100腰围(cm) 60 64 68 72 76 80 84S SMALL 小的意思M MIDDLE 中的意思L LAGER 大的意思XL EXTRA LARGE 特大号XXL EXTRA EXTRA LARGE 超特大号女装----号型:前者表示身高/后者表示胸围针织号型(如T恤等):155/80---S 160/85---M 165/90---L 170/95---XL梭织号型(如衬衫等):155/80B---S 160/84B---M 165/88B---L 170/92B---XL一般B省略。
国际标准服装尺码对照表大全服装尺码换算参照表女 装 (外衣、裙装、恤衫、上装、套装) 标准尺码明细 中国 (cm ) 160-165/84-86 165-170/88-90 167-172/92-96 168-173/98-102 170-176/106-110 国际 XS S MLXL美国 24-68-1012-14 16-18欧 洲34 34-3638-404244男 装 (衬衫) 标准尺码明细 中国 (cm) 36-37 38-39 40-42 43-44 45-47 国 际 S M L XL XXL尺码: 155、160、165、170、175男 装 (外衣 、恤衫、套装) 标准尺码 明细 中国 (cm)165/88-90 170/96-98 175/108-11030 国际 S MXXL180/118-122 185/126-1 L XL 男标尺码腰裤42 44 4648 50围 68-72 cm 71-76 cm75-80 cm79-84 cm 83-88cm度 99 cm101.5 cm 104 cm106.5 cm 109装 (裤装) 准 尺 码 明 细155:腰围2尺0 臀围2尺6 裤长102CM 前档21厘米大腿围48CM 裤脚20CM160:腰围2尺05臀围2尺7 裤长103CM 前档21厘米大腿围49CM裤脚21CM165:腰围2 尺1 臀围2 尺8 裤长103CM 前档22厘米大腿围50CM裤脚21CM170:腰围2 尺2 臀围2 尺9 裤长104CM 前档22厘米大腿围52M 裤脚22CM175:腰围2 尺2 臀围2 尺9 裤长105CM 前档23厘米大腿围54CM裤脚22CM关于衣服尺码标准:标号女装换算情况如下:XS 155 80A 8 34160 84A 10 36S12 38M 16588A170 92A 14 40L175 96A 16 42XLXXL 180 100A 18 44标号男装换算情况如下:XS 160 100A 46S 165 105A 48M 170 110A 50175 115A 52L180 120A 54XLXXL 185 125A 56女裤腰围的换算情况如下:XS 150 5 25 适合1 尺8 腰围XS 155 6 26 适合 1 尺9 腰围S 160 7 27适合 2 尺腰围M 165 8 28适合 2 尺 1 腰围L 170 9 29 适合 2 尺2 腰围XL 175 10 30 适合 2 尺 3 腰围男裤腰围的换算情况如下:XXS 160 27 适合 2 尺腰围XS 165A 28适合 2 尺 1 腰围S 165B 29适合 2 尺 2 腰围M 170A 30适合 2 尺 3 腰围L 170B 32适合 2 尺 4 腰围XL 175A 34适合 2 尺 5 腰围XXL 175B 36适合 2 尺 6 腰围XXL 180 38 适合 2 尺7 腰围衣服尺码对照表--鲁宾汉尺码对照表1、上装尺码为:01 码表示代码为:“XXS”02 码表示代码为:“ XS”03 码表示代码为:“ S”04 码表示代码为:“M”05 码表示代码为:“ L”06 码表示代码为:“XL”07 码表示代码“ XXL”2、茄克装尺码为:70 表示代码为:“48”(M)71 表示代码为:“ 50”(L)72 表示代码为:“ 52”(XL)73 表示代码为:“ 54”(XXL)3、裤装尺码为:26 代表腰围为:“ 1.9 尺”27 代表腰围为:“ 2.0 尺”29代表腰围为:“ 2.2尺” 31代表腰围为:“ 2.4尺” 33代表腰围为:“ 2.6尺” 36代表腰围为:“ 2.8尺” 40代表腰围为:“3.0尺” 44代表腰围为:“ 3.2尺” 52代表腰围为:“ 3.5尺”81表示代码为:“150” 83表示代码为:“160”85表示代码为:“170” 87表示代码为:“180” 61表示代码为:“39” 63表示代码为:“ 41”65表示代码为:“ 43” 67表示代码为:“ 45” 服装尺寸表28代表腰围为 “ 2.1 30代表腰围为 “ 2.3 尺” 32代表腰围为 “ 2.5 尺” 34代表腰围为 “ 2.7 尺” 38代表腰围为 “ 2.9 尺” 42代表腰围为 “3.1 尺” 50代表腰围为 “3.4 尺” 54代表腰围为 “3.6 尺”4、西服装尺码为:80表示代码为 “145” 82表示代码为 “155” 84表示代码为 “165” 86表示代码为 “175” 88表示代码为“185”5、衬衣装尺码为:60表示代码为 “ 38” 62表示代码为 “ 40” 64表示代码为 “ 42” 66表示代码为 “ 44” 68表示代码为 “ 46”。
国际标准尺码对照表通常根据不同国家和地区的尺码标准进行转换,以下是一份常见的服装尺码换算参照表:
女装(外衣、裙装、恤衫、上装、套装):
XS:中国160-165/84-86,美国2-4,欧洲34。
S:中国165-170/88-90,美国4-6,欧洲34-36。
M:中国167-172/92-96,美国8-10,欧洲38-40。
L:中国168-173/98-102,美国12-14,欧洲42。
XL:中国170-176/106-110,美国16-18,欧洲44。
男装(外衣、恤衫、套装):
S:中国165/88-90,美国S,欧洲S。
M:中国170/96-98,美国M,欧洲M。
L:中国175/108-110,美国L,欧洲L。
XL:中国180/118-122,美国XL,欧洲XL。
XXL:中国185/126-130,美国XXL,欧洲XXL。
男鞋尺码对照表(标准通用):
39码对应中国尺码23.5-24.5厘米,美国码6.5,欧洲码39。
40码对应中国尺码24.5-25.5厘米,美国码7.5,欧洲码40。
以此类推...
请注意,这只是一个常见的尺码对照表,不同品牌和不同国家的尺码标准可能存在差异。
因此,在购买服装或鞋子时,最好先了解所购买的品牌的尺码标准,以确保选购到合适的尺码。
服装尺码换算参照表,非常实用!服装尺码换算参照表女装(外衣、裙装、恤衫、上装、套装)标准尺码明细中国(cm) 160-165/84-86 165-170/88-90 167-172/92-96 168-173/98-102 170-176/106-110国际XS S M L XL美国2 4-6 8-10 12-14 16-18欧洲34 34-36 38-40 42 44男装(外衣、恤衫、套装)标准尺码明细中国(cm) 165/88-90 170/96-98 175/108-110 180/118-122 185/126-130国际S M L XL XXL男装(衬衫)标准尺码明细中国(cm) 36-37 38-39 40-42 43-44 45-47国际S M L XL XXL男装(裤装)标准尺码明细尺码42 44 46 48 50腰围68-72 cm 71-76 cm 75-80 cm 79-84 cm 83-88cm 裤度99 cm 101.5 cm 104 cm 106.5 cm 109 cm尺码:155、160、165、170、175155:腰围2尺0 臀围2尺6 裤长102CM 前档21厘米大腿围48CM 裤脚20CM 160:腰围2尺05 臀围2尺7 裤长103CM 前档21厘米大腿围49CM 裤脚21CM 165:腰围2尺1 臀围2尺8 裤长103CM 前档22厘米大腿围50CM 裤脚21CM 170:腰围2尺2 臀围2尺9 裤长104CM 前档22厘米大腿围52M 裤脚22CM 175:腰围2尺2 臀围2尺9 裤长105CM 前档23厘米大腿围54CM 裤脚22CM 关于衣服尺码标准:标号女装换算情况如下:XS 155 80A 8 34S 160 84A 10 36M 165 88A 12 38L 170 92A 14 40XL 175 96A 16 42XXL 180 100A 18 44标号男装换算情况如下:XS 160 100A 46S 165 105A 48M 170 110A 50L 175 115A 52XL 180 120A 54XXL 185 125A 56女裤腰围的换算情况如下:XS 150 5 25 适合1尺8腰围S 160 7 27 适合2尺腰围M 165 8 28 适合2尺1腰围L 170 9 29 适合2尺2腰围XL 175 10 30 适合2尺3腰围男裤腰围的换算情况如下:XXS 160 27 适合2尺腰围XS 165A 28 适合2尺1腰围S 165B 29 适合2尺2腰围M 170A 30 适合2尺3腰围XL 175A 34 适合2尺5腰围XXL 175B 36 适合2尺6腰围XXL 180 38 适合2尺7腰围衣服尺码对照表--鲁宾汉尺码对照表1、上装尺码为:01码表示代码为:“XXS” 02码表示代码为:“XS” 03码表示代码为:“S” 04码表示代码为:“M”05码表示代码为:“L” 06码表示代码为:“XL”07码表示代码为:“XXL”2、茄克装尺码为:70表示代码为:“48”(M)71表示代码为:“50”(L)72表示代码为:“52”(XL)73表示代码为:“54”(XXL)3、裤装尺码为:26代表腰围为:“1.9尺” 27代表腰围为:“2.0尺” 28代表腰围为:“2.1尺” 29代表腰围为:“2.2尺” 30代表腰围为:“2.3尺” 31代表腰围为:“2.4尺” 32代表腰围为:“2.5尺” 33代表腰围为:“2.6尺” 34代表腰围为:“2.7尺” 36代表腰围为:“2.8尺” 38代表腰围为:“2.9尺” 40代表腰围为:“3.0尺”42代表腰围为:“3.1尺” 44代表腰围为:“3.2尺” 50代表腰围为:“3.4尺” 52代表腰围为:“3.5尺”54代表腰围为:“3.6尺”4、西服装尺码为:80表示代码为:“145” 81表示代码为:“150”82表示代码为:“155” 83表示代码为:“160”84表示代码为:“165” 85表示代码为:“170”86表示代码为:“175” 87表示代码为:“180”88表示代码为:“185”5、衬衣装尺码为:60表示代码为:“38” 61表示代码为:“39”62表示代码为:“40” 63表示代码为:“41”64表示代码为:“42” 65表示代码为:“43”66表示代码为:“44” 67表示代码为:“45”68表示代码为:“46”怎样识别服装的“号”和“型”全国服装的统一号型所说的“号”,是指人身高的厘米数,它影响到的部位是衣长、袖长、裤长;所说的“型”,指的是人的体围厘米数,它影响的部位是腰围、臀围。
S (小号M (中号L (大号XL (加大XXL (加加大XXXXL (加加加大另外,一些其他的尺码。
男仕服装尺码单位:厘米CM 分类小码中码大码加大码身高 165 170 175 180胸围 84 90 96 102腰围 75 82 87 93臀围 88 90 92 100女仕服装尺码单位:厘米CM分类小码中码大码加大码身高 155 160 165 170胸围 80 84 88 92腰围 60 64 68 72臀围 84 88 92 96男士T恤尺寸表单位:厘米CM分类小码S中码M大码L加大码XL2L3L胸宽464850525456身长6870727476短袖长222324252627说明152~166公分40~50公斤166~172公分45~55公斤170~174公分50~60公斤174~178公分55~65公斤176~180公分70~80公斤178~182公分80~90公斤胸宽404244464850身长5256586062短袖长202122232425说明145~150公分45~50公斤150~155公分50~55公斤155~160公分55~60公斤160~165公分60~65公斤163~167公分64~70公斤166~172公分66~72公斤西装尺码对照表suit size(单位unit:cm)尺码SIZE 上衣COAT(44-56) 裤子TROUSERS(28-40)上衣COAT/裤子TROUSERS 肩宽Shoulder 胸围Chest 衣长Length 袖长Sleeves 腰围waist 臀围Buttocks 裤长leg44-28 44 104 74 60 72 92 11246-30 46 106 75 61 76 96 11348-32 48 112 78 62 82 102 11450-34 50 114 79 63 86 106 11552-36 52 116 80 64 92 112 11654-38 54 118 81 65 98 118 11756-40 56 120 82 66 104 124 11。
男装、女装衣服尺码对照表1、男装尺码对照表身高(cm)衬衣尺码(领围cm)西服尺码(肩宽cm)夹克尺码(胸围cm)西裤尺码(腰围cm)西裤尺码(腰围寸)T恤尺码毛衣尺码内裤尺码统计比例16037(S) 44(S) 80(S) 72 28 S S S 0 16538(M) 46(M) 84(M) 74,76 29 M M M 1 17039(L) 48(L) 88(S) 78 30 L L L 2 17540(XL) 50(XL) 92(M) 80 31 XL XL XL 3 18041(2XL) 52(2XL) 96(L) 82 32 2XL2XL 2XL 3 18542(3XL) 54(3XL) 100(XL) 84,86 33 3XL3XL 3XL 2 19043(4XL) 56(4XL) 104(4XL) 88 34 4XL4XL 4XL 1 19544(5XL) 90 35 5XL5XL 5XL 02、衬衫尺寸(除个别款尺寸,买前询问)平铺尺寸胸围肩宽衣长袖长M97cm43cm67cm62cmL99cm44cm68cm64cmXL101cm45cm69cm65cm3、裤装尺码为:26代表腰围为:“1.9尺” 27代表腰围为:“2.0尺”28代表腰围为:“2.1尺” 29代表腰围为:“2.2尺”30代表腰围为:“2.3尺” 31代表腰围为:“2.4尺”32代表腰围为:“2.5尺” 33代表腰围为:“2.6尺”34代表腰围为:“2.7尺” 36代表腰围为:“2.8尺”38代表腰围为:“2.9尺” 40代表腰围为:“3.0尺”42代表腰围为:“3.1尺” 44代表腰围为:“3.2尺”50代表腰围为:“3.4尺” 52代表腰围为:“3.5尺”54代表腰围为:“3.6尺”4.女装尺码对照表“女下装”尺码详细对照表(cm)其他算法裤子尺码对照表26号------1尺9寸臀围2尺6 32号------2尺6寸臀围3尺227号------2尺0寸臀围2尺7 34号------2尺7寸臀围3尺428号------2尺1寸臀围2尺8 36号------2尺8寸臀围3尺5-629号------2尺2寸臀围2尺9 38号------2尺9寸臀围3尺7-830号------2尺3寸臀围3尺0 40号------3尺0寸臀围3尺9-4尺31号------2尺4寸臀围3尺1 42号------3尺1-2寸臀围4尺1-2牛仔裤尺码对照表5.尺码换算参照表女装(外衣、裙装、恤衫、上装、套装)标准尺码明细中国(cm) 160-165 / 84-86 165-170 / 88-90 167-172 / 92-96 168-173 / 98-102 170-176 / 106-110 国际XS S M L XL美国 2 4-6 8-10 12-14 16-18欧洲34 34-36 38-40 42 44内衣尺码换算参照表女士文胸—下胸围尺寸标准尺码明细中国(cm) 76.2 81.3 86.4 91.5 96.5 101.6 106.7 112 117 122 127 132 137 142美国30 32 34 36 38 40 42 44 46 48 50 52 54 56英国30 32 34 36 38 40 42 44 46 48 50 52 54 56欧洲70 75 80 85 90法国85 90 95 100 105意大利1 2 3 4 5女士文胸—罩杯尺寸标准尺码明细中国(cm) A B C D E美国AA A B C D DD DDD/E F FF G GG H HHJ 英国AA A B C D DD E F FF G GG H HH J欧洲AA A B C D E F法国AA A B C D E F意大利B B或none C D DD E F女士内衣尺寸标准尺码明细中国(cm) S M L XL XXL XXXL国际XS S M L XL XXL XXXL美国 2 4 6 8 10 12 14英国 6 8 10 12 14 16 18欧洲32 34 36 38 40 42 44法国34 36 38 40 42 44 46意大利38 40 42 44 46 48 50另有标法:MEN 男装尺码1/XXS 2/XS 3/S 4/M 5/L 6/XL身高(cm) 155 160 165 170 175 180胸围(cm) 76 80 84 88 92 96腰围(cm) 64 68 72 76 80 84WOMEN 女装尺码1/XXS 2/XS 3/S 4/M 5/L 6/XL 7/XXL身高(cm) 150 155 160 165 170 175 180胸围(cm) 76 80 84 88 92 96 100腰围(cm) 60 64 68 72 76 80 84S SMALL 小的意思M MIDDLE 中的意思L LAGER 大的意思XL EXTRA LARGE 特大号XXL EXTRA EXTRA LARGE 超特大号女装----号型:前者表示身高/后者表示胸围针织号型(如T恤等):155/80---S160/85---M165/90---L170/95---XL梭织号型(如衬衫等):155/80B---S160/84B---M165/88B---L170/92B---XL一般B省略。
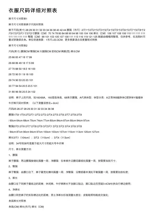
⾐服尺码详细对照表裤⼦尺⼨对照表1裤⼦尺⼨对照表裤⼦尺码对照表裤⼦尺码(英⼨) 28 29 30 31 32 33 34 36 38 40 42 44 腰围(市尺)2尺1⼨2尺2⼨2尺3⼨2尺4⼨2尺5⼨2尺6⼨2尺7⼨2尺8⼨2尺9⼨3尺3尺1⼨3尺2⼨腰围(CM)70 74 78 80 84 88 90 94 98 100 104 106 裤长(CM)106 107 108 108 110 111 111 111 111 111 111 111 臀围(CM)99 101 103 105 107 109 111 113 116 119 121 125 数据由嘻嘻⽹整理,仅供参考,在选购时尽量试穿确保合⾝。
单位快速换算:1市尺=33.3CM;更多换算请点击度量制式转换裤⼦尺⼨对照表2尺码(英⼨) 腰围CM 臀围CM ⼤腿围CM 前裆CM 裤脚(宽) 裤长CM25 66 83 47 18 17 9926 68 86 49 18 17.5 9927 70 88 50 18.5 18 10028 72 90 51 19 18 10029 74 90 53 20 23 10130 77 94 54 20.5 23.5 10131 80 96 56 20.5 24 102说明:裤⼦上的尺码,如160/68A,160是指⾝⾼,68表⽰腰围,A代表体型;体型分类:A正常体B偏胖体C肥胖体Y偏瘦体⽜仔裤尺码对照表:(以下测量误差在+-2cm)尺码25 26 27 28 29 30 31 32 33 34 36 38腰围1尺8 1尺9 2尺2尺1 2尺2 2尺3 2尺4 2尺5 2尺6 2尺7 2尺8 2尺9/ 60cm 64cm 68cm 70cm 74cm 77cm 80cm 84cm 87cm 90cm 94cm 97cm臀围2尺5 2尺6 2尺7 2尺8 2尺9 3尺3尺1 3尺2 3尺3 3尺4 3尺6 3尺8/ 84cm 87cm 90cm 94cm 97cm 100cm 103cm 107cm 110cm 113cm 120cm 127cm裤长3尺1(104cm);3尺3(110cm);3尺4(113cm)说明:34号到38号是属于超⼤尺⼨的超⼤号⽜仔裤尺⼨、裤长测量⽅法:1、腰围裤⼦腰围:两边腰围接缝处围量⼀周;净腰围:在单裤外沿腰间最细处围量⼀周,按需要加放尺⼨;2、臀围裤⼦臀围:由腰⼝往下,裤⼦最宽处横向围量⼀周;净臀围:沿臀部最丰满处平衡围量⼀周,按需要加放松度;3、裤长由腰⼝往下到裤⼦最底边的距离;休闲裤、⽜仔裤裤长不含脚⼝贴边,脚⼝贴边另预留3-4CM长供⾃⾏缭边使⽤;4、净裤长由腰⼝到您裤⼦的实际缭边处的距离;男⼠净裤长标准测量长度在:⽪鞋鞋帮和鞋底交接处;⾝⾼裤长对照表⾝⾼(CM) 裤长(市尺) 裤长(CM)160~165 2尺9⼨97165~170 3尺100170~175 3尺1⼨103175~180 3尺2⼨107180~185 3尺3⼨110男式衬衫尺码对照表单位(厘⽶)⾝⾼/胸围尺码⾝⾼腰围肩宽胸围⾐长袖长165/84Y 37165 94 44 104 78 58 165/88Y 38165 98 45 108 78 59.5 170/92Y 39170 102 46 112 79 59.5 175/96Y 40175 106 47 115 79 60.5 175/100Y 41175 110 48 118 80 60.5 180/104Y 42180 113 49 121 81 61.5 180/108Y 43180 116 50 124 81 61.5 185/112Y 44185 119 51 126 82 62.5 185/116Y 45185 122 51 128 82 62.5 185/120Y 46185 124 52 130 83 64 注:(⾝⾼/胸围)为净尺⼨。
服装尺码对照表29码=2.2尺腰=73.5CM30码=2.3尺腰=77CM31码=2.4尺腰=80CM32码=2.5尺腰=83.5CM33码=2.6尺腰=87CM34码=2.7尺腰=90CM36码=2.8尺腰38码=2.9尺腰40码=3.0尺腰1、上装尺码为:01码表示代码为:“XXS” 02码表示代码为:“XS” 03码表示代码为:“S” 04码表示代码为:“M”05码表示代码为:“L” 06码表示代码为:“XL” 07码表示代码为:“XXL”2、茄克装尺码为:70表示代码为:“48”(M)71表示代码为:“50”(L)72表示代码为:“52”(XL)73表示代码为:“54”(XXL)3、裤装尺码为:26代表腰围为:“1.9尺” 27代表腰围为:“2.0尺”28代表腰围为:“2.1尺” 29代表腰围为:“2.2尺”30代表腰围为:“2.3尺” 31代表腰围为:“2.4尺”32代表腰围为:“2.5尺” 33代表腰围为:“2.6尺”34代表腰围为:“2.7尺” 36代表腰围为:“2.8尺”38代表腰围为:“2.9尺” 40代表腰围为:“3.0尺”42代表腰围为:“3.1尺” 44代表腰围为:“3.2尺”50代表腰围为:“3.4尺” 52代表腰围为:“3.5尺”54代表腰围为:“3.6尺”换算成CM就是(尺+7)*2.54=? ,比如你的腰围2尺,即(2尺+7=27)*2.54=68.58CM 4、西服装尺码为:80表示代码为:“145” 81表示代码为:“150”82表示代码为:“155” 83表示代码为:“160”84表示代码为:“165” 85表示代码为:“170”86表示代码为:“175” 87表示代码为:“180”88表示代码为:“185”5、衬衣装尺码为:60表示代码为:“38” 61表示代码为:“39”62表示代码为:“40” 63表示代码为:“41”64表示代码为:“42” 65表示代码为:“43”66表示代码为:“44” 67表示代码为:“45” 68表示代码为:“46”。
服装尺码大全(网上买衣服的时候可能会用到)一.服装尺码对照(国家标准):M——170码(一般1.7M以内,100斤-120斤以内穿)身高 1.65~1.70M体型正常或者偏瘦(无啤酒肚)穿M码体型比较结实或者偏胖一点(有啤酒肚)穿L码L——175码(一般1.75M以内,120斤-135斤以内穿)身高 1.70~1.75M体型正常或者偏瘦(无啤酒肚)穿L码体型比较结实或者偏胖一点(有啤酒肚)穿XL码XL——180码(一般1.8M以内,135斤-155斤以内穿)身高 1.75~1.80M体型正常或者偏瘦(无啤酒肚)穿XL码XXL——185(一般1.85M以内,155斤-170斤以内穿)身高 180~185cm体型正常或者偏瘦(无啤酒肚)穿XXL码不建议胖子穿贴身类衣服!衬衫、T恤等里面的衣服,偏胖的人困难!外套稍微好一点!也可以参考一下产品描述里的测量尺码(如:衣长胸围袖长肩宽)注意:人工测量稍有误差(以上为国家标准,每个厂家尺寸可能不完全相同,只做参考。
以实际厂家尺寸为主)1.长袖衬衫尺码:合体版长袖衬衫尺码表(单位:厘米/cm)部位/尺码:170/92A 175/96A 180/100A领围:40 41 42衣长:78 78 80肩宽:48 49.2 50.4胸围(半围):57 59 61下摆(半围):57 59 61袖长:62 62 63.5测量方法:(允差一厘米左右)领围:从衣领一端的纽扣中心到另一端扣眼中心绕量一圈的尺寸。
胸围:从衬衣腋下平行绕量一圈的尺寸。
袖长:从肩点直量到袖口下端的尺寸。
肩宽:从左肩与袖身缝合的最高点量至右肩与袖身缝合最高点之间的尺寸。
2.带帽开襟卫衣尺寸表:带帽开襟卫衣(男款)尺寸表(单位:厘米)规格对应身高肩宽胸围衣长袖长M 170/88A 43 106 66 62.5L 175/92A 44 110 68 64XL 180/96A 45 114 70 65.5测量方法:(允差一厘米左右)肩宽:直量两肩的距离。
【实用知识】各种衣服尺寸对照表服装标注9 11 13 15大致对应胸围25-27 胸围27-29 胸围29-31 胸围31-33 服装尺码S M L XL单位:厘米CM尺寸、裤长测量方法:1、腰围裤子腰围:两边腰围接缝处围量一周;净腰围:在单裤外沿腰间最细处围量一周,按需要加放尺寸;2、臀围裤子臀围:由腰口往下,裤子最宽处横向围量一周;净臀围:沿臀部最丰满处平衡围量一周,按需要加放松度;3、裤长由腰口往下到裤子最底边的距离;休闲裤、牛仔裤裤长不含脚口贴边,脚口贴边另预留3-4CM长供自行缭边使用;4、净裤长由腰口到您裤子的实际缭边处的距离;男士净裤长标准测量长度在:皮鞋鞋帮和鞋底交接处;男式衬衫尺码对照表单位(厘米)身高/胸围尺码身高腰围肩宽胸围衣长袖长165/84Y 37165 94 44 104 78 58 165/88Y 38165 98 45 108 78 59.5 170/92Y 39170 102 46 112 79 59.5 175/96Y 40175 106 47 115 79 60.5 175/100Y 41175 110 48 118 80 60.5160/89 3840 95 80 98 59 20 33 56 23 165/92 3941 98 83 101 60 20.5 34 57 23 165/95 4042 101 86 104 61 20.5 35 57 24 170/98 4143 104 89 107 62 21 36 58 24 170/101 4244 107 92 110 63 21 37 58 25 173/104 4345 110 95 113 64 21.5 38 59 25 注:尺寸表中的规格表示为(身高/胸围净尺寸)的参考尺寸。
A型(瘦版) 型号前衣长后衣长胸围腰围下摆肩宽袖长160/80 73 70 97 86 102 42.2 57.5 165/84 75 72 101 90 106 43.6 59 170/88 77 74 105 94 110 45 60.5 175/92 79 76 109 98 114 46.4 62 180/96 81 78 113 102 118 47.8 63.5 185/100 83 80 117 106 122 49.2 65 190/104 85 82 121 110 126 50.6 66.5B型(标准版) 型号前衣长后衣长胸围腰围下摆肩宽袖长160/84 73 70 101 91 107 43.6 57.5 165/88 75 72 105 95 111 45 59 170/92 77 74 109 99 115 46.4 60.5 175/96 79 76 113 103 119 47.8 62 180/100 81 78 117 107 123 49.2 63.5 185/104 83 80 121 111 127 50.6 65 190/108 85 82 125 115 131 52 66.5C型型号前衣长后衣长胸围腰围下摆肩宽袖长160/88 73 70 105 96 111 45 57.5165/92 75 72 109 100 115 46.4 59 170/96 77 74 113 104 119 47.8 60.5 175/100 79 76 117 108 123 49.2 62 180/104 81 78 121 112 127 50.6 63.5 185/108 83 80 125 116 131 52 65 190/112 85 82 129 120 135 53.4 66.5D型型号前衣长后衣长胸围腰围下摆肩宽袖长160/92 73 70 109 101 115 46.4 57.5 165/96 75 72 113 105 119 47.8 59 170/100 77 74 117 109 123 49.2 60.5 175/104 79 76 121 113 127 50.6 62 180/108 81 78 125 117 131 52 63.5 185/112 83 80 129 121 135 53.4 65 190/116 85 82 133 125 139 54.8 66.5E型型号前衣长后衣长胸围腰围下摆肩宽袖长160/96 73 70 113 106 119 47.8 57.5 165/100 75 72 117 110 123 49.2 59 170/104 77 74 121 114 127 50.6 60.5[/td][/tr][tr][td][/td][/tr][/table]服装标注9 11 13 15大致对应胸围25-27 胸围27-29 胸围29-31 胸围31-33 服装尺码S M L XL服装标注38 40 42大致对应胸围27-29 胸围29-31 胸围31-33服装尺码M L X L怎样识别服装的“号”和“型”全国服装的统一号型所说的“号”,是指人身高的厘米数,它影响到的部位是衣长、袖长、裤长;所说的“型”,指的是人的体围厘米数,它影响的部位是腰围、臀围。
最全衣服裤子尺码对照表一、服装尺码对照表29码=2.2尺腰=73.5CM30码=2.3尺腰=77CM31码=2.4尺腰=80CM32码=2.5尺腰=83.5CM33码=2.6尺腰=87CM34码=2.7尺腰=90CM36码=2.8尺腰=93.5CM38码=2.9尺腰=97CM40码=3.0尺腰=100CM二、裤子尺码对照表26号------腰围1尺9寸臀围2尺627号------腰围2尺0寸臀围2尺728号------腰围2尺1寸臀围2尺829号------腰围2尺2寸臀围2尺930号------腰围2尺3寸臀围3尺031号------腰围2尺4寸臀围3尺132号------腰围2尺6寸臀围3尺234号------腰围2尺7寸臀围3尺436号------腰围2尺8寸臀围3尺5-638号------腰围2尺9寸臀围3尺7-840号------腰围3尺0寸臀围3尺9-4尺42号------腰围3尺1-2寸臀围4尺1-2三、衣服裤子上的尺码☆如160/68A,160是指身高,68是胸围/A是关于体型的分类:A正常体B偏胖C肥胖体Y偏瘦体☆如L(170/92B)表示身高在170CM到175CM这间,胸围92左右体型偏胖的人可以选择这样的衣服四、牛仔裤的尺码表示方法W=waist腰围L=inseamlength---内侧骨长你腰围市尺二尺四合80厘米=31.5英吋,买牛仔裤腰应偏小1个码,所以你要买31吋的腰就好了,以你的个头应该34吋左右的内长(见下面内长度量方法)具体多少你再度一条你穿过的裤子就更准确了。
所以你选牛仔裤的尺码应该为:W31L34五、裤子的码子通常有4种编法1.身高-腰围厘米法,比如165/68A,这说明是给165高,腰围68厘米的人穿的.68厘米就是2尺啦.凭我经验一般棉布裤子,正装裤子这样编.那个A表示一般的遍法,有时候会有165/70B,就是短而肥的特号.很少见。
2.臀围法,比如你说的28号,28号指臀围2尺8,一般休闲裤子这样编,这个确实是不看腰围的,它们的裤子都有一个确定的腰围和臀围的匹配关系,一定的臀围就对一定的腰围。
服装尺码换算参照表女装(外衣、裙装、恤衫、上装、套装)标准尺码明细中国 (cm) 160-165 / 84-86 165-170 / 88-90 167-172 / 92-96 168-173 / 98-102 170-176 / 106-110 国际XS S M L XL美国 2 4--6 8--10 12--14 16-18欧洲34 34-36 38-40 42 44儿童服装尺码(仅供参照)分类小码中码大码加大码适合年龄0-2岁2-4岁5-7岁7-10岁身高(cm) 80 110-110 110-130 140-150胸围(cm) 50 55 60-65 70 腰围(cm) 40 42 44 46 臀围(cm) 55 60 65-70 75 单位:厘米CM服装尺码换算参照表男装(衬衫)男装(裤装)尺寸、裤长测量方法:1、腰围裤子腰围:两边腰围接缝处围量一周;净腰围:在单裤外沿腰间最细处围量一周,按需要加放尺寸;2、臀围裤子臀围:由腰口往下,裤子最宽处横向围量一周;净臀围:沿臀部最丰满处平衡围量一周,按需要加放松度;3、裤长由腰口往下到裤子最底边的距离;休闲裤、牛仔裤裤长不含脚口贴边,脚口贴边另预留3-4CM长供自行缭边使用;4、净裤长注:(身高/胸围)为净尺寸。
一般实际紧腰围和成衣相差12~22厘米。
注:尺寸表中的规格表示为(身高/胸围净尺寸)的参考尺寸。
[size=+1]男士西服尺码对照表 单位(厘米)A型 (瘦版)型号 前衣长 后衣长 胸围 腰围 下摆 肩宽 袖长 160/80 73 70 97 86 102 42.2 57.5 165/84 75 72 101 90 106 43.6 59 170/88 77 74 105 94 110 45 60.5 175/92 79 76 109 98 114 46.4 62 180/96 81 78 113 102 118 47.8 63.5 185/100 83 80 117 106 122 49.2 65 190/104 85 82 121 110 126 50.6 66.5B 型 (标准版)型号 前衣长 后衣长 胸围 腰围 下摆 肩宽 袖长 160/84 73 70 101 91 107 43.6 57.5 165/88 75 72 105 95 111 45 59 170/92 77 74 109 99 115 46.4 60.5 175/96 79 76 113 103 119 47.8 62 180/100 81 78 117 107 123 49.2 63.5 185/104 83 80 121 111 127 50.6 65 190/108 85 82 125 115 131 52 66.5C 型型号 前衣长 后衣长 胸围 腰围 下摆 肩宽 袖长 160/88 73 70 105 96 111 45 57.5 165/92 75 72 109 100 115 46.4 59 170/96 77 74 113 104 119 47.8 60.5 175/100 79 76 117 108 123 49.2 62 180/104 81 78 121 112 127 50.6 63.5 185/108 83 80 125 116 131 52 65 190/112 85 82 129 120 135 53.4 66.5D 型型号 前衣长 后衣长 胸围 腰围 下摆 肩宽 袖长 160/92 73 70 109 101 115 46.4 57.5 165/96 75 72 113 105 119 47.8 59 170/100 77 74 117 109 123 49.2 60.5 175/104 79 76 121 113 127 50.6 62 180/108 81 78 125 117 131 52 63.5 185/112 83 80 129 121 135 53.4 65 190/116 85 82 133 125 139 54.8 66.5E 型型号 前衣长 后衣长 胸围 腰围 下摆 肩宽 袖长 160/96 73 70 113 106 119 47.8 57.5 165/100 75 72 117 110 123 49.2 59 170/104 77 74 121 114 127 50.6 60.5 175/108 79 76 125 118 131 52 62 180/112 81 78 129 122 135 53.4 63.5 185/116 83 80 133 126 139 54.8 65 190/120858213713014256.266.5怎样识别服装的“号”和“型”全国服装的统一号型所说的“号”,是指人身高的厘米数,它影响到的部位是衣长、袖长、裤长;所说的“型”,指的是人的体围厘米数,它影响的部位是腰围、臀围。
裤子尺寸对照表1裤子尺寸对照表裤子尺码对照表裤子尺码(英寸)28 29 30 31 32 33 34 36 38 40 42 44腰围(市尺)2尺1寸2尺2寸2尺3寸2尺4寸2尺5寸2尺6寸2尺7寸2尺8寸2尺9寸3尺3尺1寸3尺2寸腰围(CM)70 74 78 80 84 88 90 94 98 100 104 106 裤长(CM)106 107 108 108 110 111 111 111 111 111 111 111 臀围(CM)99 101 103 105 107 109 111 113 116 119 121 125 仅供参考,在选购时尽量试穿确保合身。
单位快速换算:1市尺=33.3CM;裤子尺寸对照表2尺码(英寸) 腰围CM 臀围CM 大腿围CM 前裆CM 裤脚(宽) 裤长CM25 66 83 47 18 17 9926 68 86 49 18 17.5 9927 70 88 50 18.5 18 10028 72 90 51 19 18 10029 74 90 53 20 23 10130 77 94 54 20.5 23.5 10131 80 96 56 20.5 24 102说明:裤子上的尺码,如160/68A,160是指身高,68表示腰围,A代表体型;体型分类:A正常体B偏胖体C肥胖体Y偏瘦体牛仔裤尺码对照表:(以下测量误差在+-2cm)尺码25 26 27 28 29 30 31 32 33 34 36 38腰围1尺8 1尺9 2尺2尺1 2尺2 2尺3 2尺4 2尺5 2尺6 2尺7 2尺8 2尺9 / 60cm 64cm 68cm 70cm 74cm 77cm 80cm 84cm 87cm 90cm 94cm 97cm 臀围2尺5 2尺6 2尺7 2尺8 2尺9 3尺3尺1 3尺2 3尺3 3尺4 3尺6 3尺8 / 84cm 87cm 90cm 94cm 97cm 100cm 103cm 107cm 110cm 113cm 120cm 127cm 裤长3尺1(104cm);3尺3(110cm);3尺4(113cm)说明:34号到38号是属于超大尺寸的超大号牛仔裤尺寸、裤长测量方法:1、腰围裤子腰围:两边腰围接缝处围量一周;净腰围:在单裤外沿腰间最细处围量一周,按需要加放尺寸;2、臀围裤子臀围:由腰口往下,裤子最宽处横向围量一周;净臀围:沿臀部最丰满处平衡围量一周,按需要加放松度;3、裤长由腰口往下到裤子最底边的距离;休闲裤、牛仔裤裤长不含脚口贴边,脚口贴边另预留3-4CM长供自行缭边使用;4、净裤长由腰口到您裤子的实际缭边处的距离;男士净裤长标准测量长度在:皮鞋鞋帮和鞋底交接处;180~185 110男式衬衫尺码对照表单位(厘米)身高/胸围尺码身高腰围肩宽胸围衣长袖长165/84Y 37165 94 44 104 78 58 165/88Y 38165 98 45 108 78 59.5 170/92Y 39170 102 46 112 79 59.5 175/96Y 40175 106 47 115 79 60.5 175/100Y 41175 110 48 118 80 60.5 180/104Y 42180 113 49 121 81 61.5 180/108Y 43180 116 50 124 81 61.5185/112Y44 185 119 51 126 82 62.5 185/116Y 45 185 122 51 128 82 62.5 185/120Y46185124521308364注:(身高/胸围)为净尺寸。
一般实际紧腰围和成衣相差12~22厘米。
[size=+1]女式衬衫尺码对照表 单位(厘米)规格 尺码 肩宽 胸围 腰围 下摆围 后衣长 短袖长 短袖口 长袖长 长袖口 155/80 35 37 86 71 89 56 19.5 30 54 21 155/83 36 38 89 74 92 57 19.5 31 55 22 160/86 37 39 92 77 95 58 20 32 56 22 160/89 38 40 95 80 98 59 20 33 56 23 165/92 39 41 98 83 101 60 20.5 34 57 23 165/95 40 42 101 86 104 61 20.5 35 57 24 170/98 41 43 104 89 107 62 21 36 58 24 170/101 42 44 107 92 110 63 21 37 58 25 173/1044345110951136421.5385925注:尺寸表中的规格表示为(身高/胸围净尺寸)的参考尺寸。
[size=+1]男士西服尺码对照表 单位(厘米)A型 (瘦版)型号 前衣长 后衣长 胸围 腰围 下摆 肩宽 袖长 160/80 73 70 97 86 102 42.2 57.5 165/8475 72 101 90 106 43.6 59 170/88 77 74 105 94 110 45 60.5 175/92 79 76 109 98 114 46.4 62 180/96 81 78 113 102 118 47.8 63.5 185/100 83 80 117 106 122 49.2 65 190/104858212111012650.666.5B型(标准版)型号前衣长后衣长胸围腰围下摆肩宽袖长160/84 73 70 101 91 107 43.6 57.5 165/88 75 72 105 95 111 45 59 170/92 77 74 109 99 115 46.4 60.5 175/96 79 76 113 103 119 47.8 62 180/100 81 78 117 107 123 49.2 63.5 185/104 83 80 121 111 127 50.6 65 190/108 85 82 125 115 131 52 66.5C型型号前衣长后衣长胸围腰围下摆肩宽袖长160/88 73 70 105 96 111 45 57.5 165/92 75 72 109 100 115 46.4 59 170/96 77 74 113 104 119 47.8 60.5 175/100 79 76 117 108 123 49.2 62 180/104 81 78 121 112 127 50.6 63.5 185/108 83 80 125 116 131 52 65 190/112 85 82 129 120 135 53.4 66.5D型型号前衣长后衣长胸围腰围下摆肩宽袖长160/92 73 70 109 101 115 46.4 57.5 165/96 75 72 113 105 119 47.8 59 170/100 77 74 117 109 123 49.2 60.5 175/104 79 76 121 113 127 50.6 62 180/108 81 78 125 117 131 52 63.5 185/112 83 80 129 121 135 53.4 65 190/116 85 82 133 125 139 54.8 66.5E型型号前衣长后衣长胸围腰围下摆肩宽袖长160/96 73 70 113 106 119 47.8 57.5 165/100 75 72 117 110 123 49.2 59 170/104 77 74 121 114 127 50.6 60.5 175/108 79 76 125 118 131 52 62 180/112 81 78 129 122 135 53.4 63.5 185/116 83 80 133 126 139 54.8 65 190/120 85 82 137 130 142 56.2 66.5男式上衣类服装尺码对应表(仅供参照)服装尺码46 48 50 52 54身体各项参数测量方法(一)体重体重是身体发育状况的基本指标。
测量时,被测量者需穿背心和短裤,平稳地站在体重计上。
测量误差不得超过0.5公斤。
超过指标有两种情况:一是肌肉丰腆的健美者,因为肌肉的比重较脂肪大;二是脂肪过多的人。
因此,要参考脂肪厚度。
(二)脂肪厚度测量时,被测者直立,两臂自然下垂,测量者将其肩胛骨下角5厘米处皮肤和皮下脂肪与脊柱成45度角捏起,用卡尺量得的数值即为脂肪厚度。
一般正常人的脂肪厚度为0.5—0.8厘米。
对同样体重的人,通过检测脂肪厚度,可确定体型是肌肉型、肥胖型,还是消瘦型。
当你采取自我健美训练措施后,若测得脂肪厚度逐渐趋于或稍低于正常水平,则说明了自我健美训练的效果良好。
(三)胸围直立,两臂自然下垂于体侧。
皮尺前面放在乳头上缘(女子放在乳房上),皮尺后面置于肩胛骨下角处,测出“安静时的胸围”。
然后尽量吸气,量出“吸气时胸围”。
再尽量呼气,量出“呼气时的胸围”。
注意,吸气时不要耸肩,呼气时不要弯腰。
(四)腰围站立,身体自然伸直,腹部保持正常姿势,暂停呼吸,在肚脐上方测量最细部位。
(五)上臂围(左右臂)直立,手臂伸直下垂于体侧,皮尺沿上臂最粗的部位绕一周,量出放松时的上臂围。
然后,手臂平举,手掌向上用力握拳屈肘,使肱二头肌尽量收缩,用皮尺在肪二头肌最突出处绕一周,量出收缩时的上臂围。
(六)前臂围(左右臂)直臂、握拳,腕关节伸直,测量最粗部位。
(七)腕围(左右腕)手指伸直与前臂呈直线,测量点在腕关节和手之间。
(八)臀围直立,两腿并拢,皮尺绕小腹下缘,在臀大肌最突出部位量出臀围。
(九)大腿围(左右腿)两脚分开自然站立,间距约15米,测量点在臀部下方,用皮尺量出大腿肌肉群放松时和极力收缩绷紧时最粗部位的围度。
(十)膝围(左右膝)直膝站立,大腿肌肉放松,体重平均分布在两腿上,皮尺经骸骨中间进行测量。
(十一)小腿围(左右腿)直立,体重均匀分布在两腿上,用皮尺量出小腿腓肠肌最粗处的围度。
(十二)踩围(左右踩)直立,体重均匀分布在两腿上,皮尺在内跟上方约5厘米处测最细部位。
女子健美的测量标准女子的身高与体重、四肢与躯干等部位的比例为多少,才合乎健美的标准呢?在这方面,有关专家、学者进行了大量的研究,总结出一套较适合女子健美的测量标准。
1、上、下身比例:以肚脐为界,上下身比例应为5∶8,符合“黄金分割”定律。
2、胸围:由腋下沿胸部的上方最丰满处测量胸围,应为身高的一半。
3、腰围:在正常情况下,量腰的最细部位。
腰围较胸围小20厘米。
4、髋围:在体前耻骨平行于臀部最大部位。
髋围较胸围大4厘米。
5、大腿围:在大腿的最上部位,臀折线下。