2023年预防校园暴力班会主持稿
- 格式:doc
- 大小:22.62 KB
- 文档页数:15
防校园欺凌主题班会主持稿
一、开场白
大家早上好,老师们好,同学们好!欢迎各位同学莅临本次班会,今天我们的主题是防校园欺凌。
欺凌是一种严重的行为,影响到被欺凌者的身心健康,我们应当共同努力,建立一个和谐、友爱的校园环境。
二、引入主题
在校园里,我们应该互相尊重,相互帮助,而不是互相欺凌。
你有没有听说过或者经历过校园欺凌的情况呢?让我们共同来探讨这个重要的话题。
三、了解校园欺凌
校园欺凌是指学生之间存在的恶意侮辱、嘲笑、排斥等行为。
这种行为会伤害受害者的自尊心和自信心,甚至导致受害者产生自闭、焦虑等心理问题。
四、防止校园欺凌的方式
1.提高意识:学校要举办相关讲座或活动,提高学生们对校园欺凌的
认识和辨别能力。
2.加强监管:老师和家长要加强对学生的监督,及时发现并制止欺凌
行为。
3.倡导友爱:学校要倡导友爱互助的正能量,鼓励同学们关爱彼此,
形成良好的氛围。
五、校园欺凌小故事
曾经有一位同学遭到欺凌,但因为班级其他同学的帮助和支持,最终成功解决了问题。
这个故事告诉我们,团结一致对抗欺凌是非常重要的。
六、呼吁大家
最后,我希望大家能够认真对待校园欺凌,不要轻视别人的感受,要以友爱之心对待每一个人。
只有我们每个人都做到了,才能真正防止校园欺凌的发生。
七、结束语
让我们共同努力,营造一个温馨、和谐的校园环境,让每一个同学都能在这里快乐成长。
谢谢大家对本次班会的参与!
以上就是本次防校园欺凌主题班会的主持稿,希望大家都能铭记其中的意义,一起为校园的友爱氛围贡献自己的力量!。
第1篇班会时间:2023年3月15日班会地点:学校多功能厅主持人:班主任张老师参会人员:全体学生及班主任班会记录:一、开场致辞张老师首先对全体同学的到来表示欢迎,并简要介绍了本次班会的目的和意义。
张老师强调,校园暴力欺凌是一个严重的社会问题,它不仅危害学生的身心健康,还会影响学校的正常教学秩序,因此,预防校园暴力欺凌,共建和谐校园是我们每个人的责任。
二、校园暴力欺凌的定义及危害1. 定义:张老师首先向同学们解释了什么是校园暴力欺凌。
校园暴力欺凌是指在学校或学校周边,学生之间以强凌弱、以多欺少、以大压小、以恶欺善的行为,包括肢体欺凌、言语欺凌、心理欺凌和网络欺凌等。
2. 危害:张老师通过举例说明了校园暴力欺凌的危害:- 身心健康:受害者可能会出现焦虑、抑郁、自卑等心理问题,甚至出现自残、自杀等极端行为。
- 学业影响:暴力欺凌事件会影响受害者的学习兴趣和成绩,严重时甚至导致辍学。
- 人际关系:暴力欺凌会破坏学生之间的友谊,导致班级关系紧张,影响学校的整体氛围。
三、预防校园暴力欺凌的措施1. 提高认识:张老师鼓励同学们要增强自我保护意识,了解校园暴力欺凌的危害,认识到每个人都有权利在安全的环境中学习和生活。
2. 加强沟通:张老师建议同学们在遇到校园暴力欺凌时,要勇于向老师、家长或其他可信赖的人寻求帮助,不要忍气吞声。
3. 自我保护:张老师向同学们传授了一些自我保护的技巧,如避免单独行动、学会拒绝、提高警惕等。
4. 建立友善关系:张老师强调,建立友善的同学关系是预防校园暴力欺凌的重要途径。
同学们要互相尊重、互相帮助,共同营造和谐的班级氛围。
5. 家校合作:张老师呼吁家长们要关注孩子的心理健康,与学校保持密切沟通,共同预防和制止校园暴力欺凌事件的发生。
四、案例分析为了使同学们更加深刻地理解校园暴力欺凌的危害,张老师分享了一个真实的案例。
案例中,一名学生因为长期遭受校园暴力欺凌,最终导致了严重的心理问题。
通过这个案例,同学们认识到预防校园暴力欺凌的重要性。
防止校园欺凌主持词尊敬的校领导、教师们以及亲爱的同学们:大家好!我很荣幸能够在这里担任今天的主持人,主持这次关于防止校园欺凌的活动。
校园欺凌是一个令人忧心的问题,它对学生的身心健康造成了极其不良的影响。
因此,我们必须共同努力,营造一个和谐、友善的校园环境。
首先,让我们一起了解一下什么是校园欺凌。
校园欺凌是指某些学生使用恶意言语、身体接触或其他方式故意伤害他人,对被欺凌者造成心理或身体上的伤害。
这种行为不仅伤害受害者,还会对全校同学的学习和发展产生负面影响。
因此,我们每个人都应该站出来,发出反对校园欺凌的声音。
那么,该如何防止校园欺凌呢?首先,我们要提高大家的意识,让每个人都明白校园欺凌是一种不道德的行为,它违背了人与人之间应有的基本尊重和友善。
通过教育,培养每一个学生正确的价值观和道德观,引导他们明辨是非,认识到校园欺凌的危害性。
其次,我们要加强学校的管理和监督。
学校应该建立完善的制度和规章,明确校园欺凌的定义和处理方式,并落实相关的预防和应对方案。
同时,加强对学生的教育,让他们知道欺凌是违法行为,侵犯了他人的合法权益,将受到法律的制裁。
另外,我们还可以通过开展各种活动来加强校园欺凌的预防工作。
比如,组织一些关于友谊、互助和尊重的主题班会,鼓励同学们分享彼此的困惑和烦恼,增进相互间的了解和友谊。
同时,可以开展一些讲座和培训,邀请心理咨询师或专家来校园,为学生提供心理健康的指导和辅导。
通过这些活动的开展,我们可以增强同学们的自信心和团队意识,使他们能够更好地应对欺凌行为。
最后,我想倡议大家,如果你见到了校园欺凌的行为,请站出来,并向老师或者学校相关部门报告。
不要害怕或被误解,因为我们的举报将会保护受害者,并且有助于制止校园欺凌的发生。
每一个学生都有责任维护自己和他人的安全,让我们携手共建一个没有欺凌、充满友爱与尊重的校园。
在结束之前,我想引用一句名言:“友谊是一面镜子,从中可以看到自己。
”希望我们每个人都能用友谊和尊重的镜子,审视自己的行为,成为一个团结友爱的集体。
校园欺凌主题班会主持稿一、开场白各位老师、同学们,大家好!欢迎大家参加今天的班会。
本次班会的主题是校园欺凌,一个我们必须正视和共同努力解决的问题。
二、引言校园欺凌是指一个或一群学生对其他学生进行精神或肉体上的侮辱、威胁、排斥、打架等行为。
这种行为对受害者的心理和身心健康造成严重伤害,甚至导致自杀等悲剧事件发生。
我们每个人都有责任保护身边的同学,让校园成为一个和谐、尊重的地方。
三、校园欺凌的形式1.语言欺凌:言语攻击、侮辱等。
2.身体欺凌:推搡、打架等。
3.社交欺凌:排挤、孤立等。
4.网络欺凌:利用网络平台进行羞辱、传播谣言等。
四、校园欺凌的危害1.受害者的自尊心受到打击,影响学习积极性。
2.造成受害者的心理创伤,可能导致长期心理健康问题。
3.会造成受害者的人际关系问题,影响社交能力。
4.严重的欺凌行为甚至可能导致受害者产生自杀念头。
五、如何应对校园欺凌1.鼓励受害者勇敢说出来,寻求帮助。
2.同学之间互相尊重,保持友善相处。
3.如果发现学校欺凌行为,要及时向老师或家长反映。
4.通过教育宣传,提高全校师生对校园欺凌的重视和认识。
六、结语校园欺凌是一个严重的问题,需要我们每个人共同努力来解决。
希望通过今天的班会,大家能更加了解和重视校园欺凌问题,并从自己做起,为创造一个和谐友爱的校园环境而努力。
谢谢大家!以上就是本次班会主持稿内容,希望大家能在日常生活中积极传播爱与友善,共同抵制校园欺凌行为。
生活在一个和谐的环境中,我们才能更好地成长和学习。
感谢大家的聆听!。
“杜绝校园欺凌,共建和谐校园”活动主持稿尊敬的各位领导、亲爱的师生们:大家好!我是今天的活动主持人,很荣幸能够站在这里为大家主持“杜绝校园欺凌,共建和谐校园”活动。
在这个活动中,我们将共同探讨如何杜绝校园欺凌,共同努力打造一个和谐宜居的校园环境。
首先,让我们来看看校园欺凌的定义和影响。
校园欺凌是指在学校环境中,一个学生或一群学生对另一个学生进行长期的、有意识的、反复的侵犯、伤害、威胁或恐吓的行为。
校园欺凌对被欺凌者的身心健康造成了严重的伤害,影响了他们的学习和成长。
同时,校园欺凌也给整个学校带来了负面影响,破坏了学校的和谐氛围。
那么,如何杜绝校园欺凌呢?接下来,我将从五个大点详细阐述。
第一大点,加强校园欺凌宣传教育。
学校应该加强对师生的校园欺凌宣传教育,提高他们的意识和认识。
具体做法包括开展主题班会、举办讲座、组织学生参与相关活动等。
1.1 通过主题班会,向学生普及校园欺凌的危害性和预防方法。
1.2 组织专家开展讲座,向师生们传授校园欺凌应对策略。
1.3 鼓励学生参与相关活动,通过亲身体验增强对校园欺凌问题的认识。
第二大点,建立有效的监管机制。
学校应该建立健全的校园欺凌监管机制,及时发现和处理校园欺凌事件。
2.1 设立校园欺凌监测小组,定期收集和分析校园欺凌情况。
2.2 加强师生之间的沟通和信任,鼓励受害者和目击者主动举报校园欺凌行为。
2.3 对校园欺凌行为进行严肃处理,给予欺凌者相应的惩罚和帮助。
第三大点,培养学生的社交能力和情绪管理能力。
学校应该加强对学生的社交能力和情绪管理能力的培养,提高他们的自我保护能力。
3.1 组织学生参加社交技能培训,提高他们的沟通和交往能力。
3.2 开展心理健康教育,帮助学生学会正确处理情绪和解决问题。
3.3 鼓励学生参加兴趣小组和社团活动,培养他们的团队合作和自信心。
第四大点,家校合作共同防控校园欺凌。
学校和家长应该加强合作,共同防控校园欺凌。
4.1 学校定期与家长进行沟通,了解学生在家庭中的情况。
防欺凌主持稿范文主持人A:亲爱的同学们,大家好啊!欢迎来到今天超级重要的防欺凌主题班会,我是主持人[名字A]。
主持人B:我是主持人[名字B]。
同学们,在咱们这个充满活力和希望的校园里啊,本应该只有欢声笑语,但是呢,有时候也会出现一些不和谐的音符,就像欺凌这种事儿。
主持人A:没错,这欺凌啊,就像乌云,遮住了咱们校园的阳光。
今天呢,咱们就得好好聊聊这个事儿,把这乌云给它吹散喽。
主持人B:那咱就先说说,啥是欺凌啊?同学们,你们心中的欺凌是啥样的啊?(停顿,与台下互动)主持人A:我看有些同学举手了啊。
(请一位同学回答)这位同学说欺凌就是打人、骂人,这可太对了。
欺凌啊,可不只是动手动脚这么简单,还有那些冷言冷语的排挤,故意孤立别人,这也是欺凌呢。
主持人B:对呀,就像有些同学总是被其他同学故意不带着玩,这心里得多难受啊。
那被欺凌的同学就像独自待在黑暗的小角落里,多可怜。
主持人A:那咱们为啥要防欺凌呢?这可不是小事儿啊。
咱们在学校是来学习知识,交朋友,快快乐乐长大的。
要是有欺凌,那被欺负的同学学不好,欺负人的同学也会养成坏毛病。
主持人B:而且啊,被欺凌的同学可能会变得胆小、自卑,就像一朵本来盛开的花朵,一下子就枯萎了。
咱们能眼睁睁看着这样的事儿发生吗?(台下回答:不能)主持人A:对喽,咱们可不能。
那咱们得怎么做才能防止欺凌呢?这可是个关键问题啊。
主持人B:我觉得首先得互相尊重。
同学们啊,咱们每个人都不一样,有高的、矮的、胖的、瘦的,不管啥样,都值得被尊重。
就像花园里的花,有红的、白的、粉的,每种颜色都好看,每种花都有它的美。
主持人A:没错没错,还要学会包容。
要是同学不小心做错了事,咱们别揪着不放,包容一下,说不定就多了一个好朋友呢。
谁还没有个犯错的时候啊,对吧?主持人B:还有啊,如果看到有欺凌的事情发生,咱们可不能当旁观者。
要勇敢地站出来,去告诉老师或者其他大人。
同学们,你们敢不敢站出来啊?(台下回答:敢)主持人A:我听到大家响亮的回答了,真不错。
预防校园暴力班会主持稿预防校园暴力班会主持稿(精选14篇)现如今,我们越来越需要主持稿,主持稿大体上可分为会议主持稿、文艺演出晚会主持稿、赛事活动主持稿、节庆活动主持稿、婚庆礼仪主持稿等。
那么,怎么去写主持稿呢?以下是本店铺为大家整理的预防校园暴力班会主持稿范文,欢迎阅读与收藏。
预防校园暴力班会主持稿 1【一】宣布开始亲爱的同学们:为了迎接我市参与创建全国文明城市,我们将在此展开一次文明主题班会!我们披着美丽的春光,在春天里播下文明的种子。
我们乘着和煦的春风,在阳光下把文明的种子护养。
让每一粒种子,播进每一个儿童的心房。
播散文明的种子,让文明之花处处盛开,让我们走进这美丽的校园看一看。
我们齐读班会主题。
“说文明语言,做文明学子”。
【二】情景剧表演及讨论首先我们来一起欣赏一个文明情景剧。
同学们,相信通过这个情景剧,我们都收获了不少,那么我就要问一个问题了:“什么是文明?”据现代汉语词典上的解释:文明指一种社会进步状态,是人类在认识世界和改造世界的过程中所逐步形成的思想观念以及不断进化的人类本性的具体体现。
它与“野蛮”一词相对立。
【三】看故事,谈感受程门立雪的故事我们应当不陌生吧,请同学来读一下这个故事。
杨时从小就聪明伶俐,四岁入村学,七岁就能写诗,八岁就能作赋,人称神童。
他十五岁时攻读经史,熙宁九年登进士榜。
他一生立志著书立说,曾在许多地方讲学,倍受欢迎。
居家时,长期在含云寺和龟山书院,潜心攻读,写作教学。
有一年,杨时赴浏阳县令途中,不辞劳苦,绕道洛阳,拜师程颐,以求学问上进一步深造。
有一天,杨时与他的学友游酢,因对某问题有不同看法,为了求得一个正确答案,他俩一起去老师家请教。
时值隆冬,天寒地冻,浓云密布。
他们行至半途,朔风凛凛,瑞雪霏霏,冷飕飕的寒风肆无忌惮地灌进他们的领口。
他们把衣服裹得紧紧的,匆匆赶路。
来到程颐家时,适逢先生坐在炉旁打坐养神。
杨时二人不敢惊动打扰老师,就恭恭敬敬侍立在门外,等候先生醒来。
2024年预防校园欺凌主题班会主持稿预防校内欺凌主题班会主持稿
班会主题:预防校内欺凌
大家好,欢迎来到预防校内欺凌的主题班会。
校内欺凌是指发生在校内中的欺凌行为,包括言语欺凌、身体欺凌、网络欺凌等。
它不仅会给受害者带来身体和心理上的创伤,也会对施暴者造成精神上的损害和影响。
预防校内欺凌,我们应当从以下几个方面入手:
第一,加强教化。
学校应当加强对学生的心理健康教化,让学生了解校内欺凌的危害和预防方法,培育学生的自我爱护意识和实力。
其次,加强监管。
学校应当建立健全的监管机制,加强对校内欺凌的防范和处理,防止校内欺凌的发生。
第三,加强沟通。
学校应当建立良好的沟通渠道,让学生和老师之间建立良好的关系,增加学生的沟通实力,削减校内欺凌的发生。
第四,加强宣扬。
学校应当通过各种渠道向学生宣扬校内欺凌的危害,让学生了解如何爱护自己,避开受到欺凌的影响。
最终,让我们一起行动,预防校内欺凌。
我们应当遵守校内规则,敬重他人,不要欺凌他人。
我们应当增加自我爱护意识,遇到欺凌刚好报警或寻求帮助。
让我们一起为创建一个和谐、平安、美妙的校内环境而努力。
感谢大家!
我细心举荐
班会主持词| 沟通会主持词。
预防校园欺凌法制宣讲主持稿(4篇)预防校园欺凌法制宣讲主持稿(精选4篇)预防校园欺凌法制宣讲主持稿篇1大家好!今天我讲话的题目是“反对校园欺凌”。
所谓“校园欺凌”就是以大欺小,以多欺少,以强凌弱,像这样的事例在我们的校园内外时有发生,让我的心情不免沉重。
它不但会伤害你的身体,还会使一颗纯净的心灵走向弯曲,使人精神受到痛苦折磨,严重时,还会威胁你身边人的生命安全。
这不仅违背了中华几千年来的传统美德——友善,而且不利于践行社会主义核心价值观,更重要的是极其容易伤害到同学们的身体心理以及家庭。
“友善”是人际交往中必须具备的道德规范,如果人们都能以“与人友善”的态度去处理日常生活中各种各样的人际关系,我们的生活都会充满阳光。
如果你想做一个愉快的孩子,让自己的身边都充满欢乐,就用你一颗友善的心去对待他人。
那么,在和别人打交道时,如何做到“与人为善”呢?首先,要学会宽容。
宽容就是人与人之间相处时能充分的理解他人、体谅他人,拥有宽阔的胸怀。
同学们生活在一起,产生一点摩擦是正常的。
在平时生活中,应该学会说:“对不起”。
你可别小看这三个字,它的作用可大了,在处理同学关系时有着出奇的效果。
但是矛盾发生后,应该学会忍、包容、体谅他人,不能斤斤计较,应该让矛盾迅速化解,也就是人们常说的:“退一步海阔天空”。
所以,我们应该学会友善待人,使自己的周围充满欢乐。
其次,学会正确处理同学间欺凌现象。
宽容友善不是无原则的饶恕和纵容,当你发现别人或自己受到欺凌时,应该及时寻求家长、老师甚至警察的帮助,用正确的方式处理同学间的矛盾和冲突,把校园欺凌化作校园和谐相处,让友善的微笑常挂你的脸上,做一个合格的盘中人!同学们,文明和秩序是任何一个社会,任何一个学校所必不可少的。
让我们大家一起共同努力建设书香校园、阳光校园,做一个讲文明、守纪律的宽容友善之人,共建我们友善和谐的校园!预防校园欺凌法制宣讲主持稿篇2今天我讲话的题目是“反对校园欺凌,共建和谐校园”。
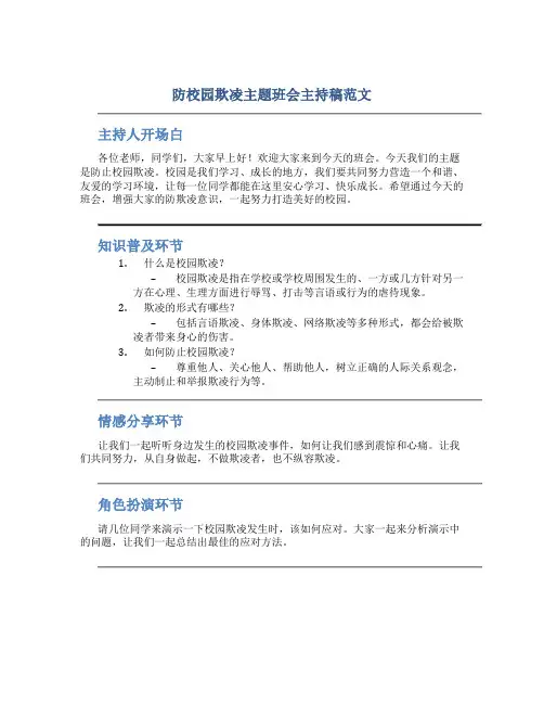
防校园欺凌主题班会主持稿范文主持人开场白各位老师,同学们,大家早上好!欢迎大家来到今天的班会。
今天我们的主题是防止校园欺凌。
校园是我们学习、成长的地方,我们要共同努力营造一个和谐、友爱的学习环境,让每一位同学都能在这里安心学习、快乐成长。
希望通过今天的班会,增强大家的防欺凌意识,一起努力打造美好的校园。
知识普及环节1.什么是校园欺凌?–校园欺凌是指在学校或学校周围发生的、一方或几方针对另一方在心理、生理方面进行辱骂、打击等言语或行为的虐待现象。
2.欺凌的形式有哪些?–包括言语欺凌、身体欺凌、网络欺凌等多种形式,都会给被欺凌者带来身心的伤害。
3.如何防止校园欺凌?–尊重他人、关心他人、帮助他人,树立正确的人际关系观念,主动制止和举报欺凌行为等。
情感分享环节让我们一起听听身边发生的校园欺凌事件,如何让我们感到震惊和心痛。
让我们共同努力,从自身做起,不做欺凌者,也不纵容欺凌。
角色扮演环节请几位同学来演示一下校园欺凌发生时,该如何应对。
大家一起来分析演示中的问题,让我们一起总结出最佳的应对方法。
结语让我们每个人都成为校园欺凌的预防者,用理解、关爱和尊重的态度去构建和谐校园。
希望每一位同学都能健康快乐地成长,让我们行动起来,共同努力,让校园成为每个人都愿意回忆的美好地方。
谢谢大家!通过今天的班会,希望所有的同学都能加深对校园欺凌的认识,做到心怀善意,举止友善,共同维护一个和谐的学习环境。
让我们用行动来呼吁更多人参与防止校园欺凌的行动中,让校园变得更加美好。
感谢大家的参与!这次班会到此结束,希望大家度过一个美好的一天!。
预防校园欺凌主题班会主持稿导语:校园欺凌对小朋友的身心造成极大伤害,预防校园欺凌是教育的重要问题之一。
下面是语文迷小编收集整理的关于预防校园欺凌主题班会的主持稿,欢迎大家阅读参考!校园欺凌班会主持稿【1】一、活动主题:我将本次活动确定为“拒绝校园欺凌,构建和谐校园”。
二、活动背景及目的:背景:XX上半年媒体曝光的校园暴力事件主要有42起,其中初中生参与的校园暴力事件33起,占总数69%,初中成校园暴力事件高发阶段。
我校近期也出现了几起学生打架斗殴的事件。
目的:通过学习《中小学生守则》的内容,使同学们明礼守法,更好地认识什么是校园暴力,校园暴力的危害性,如何预防和抵制校园暴力,能与校园暴力做合理有效的斗争,正确处理生活中的各种矛盾冲突,防微杜渐。
三、活动准备:1、教师准备:给学生发放《中小学生守则》,人手一份,制作多媒体课件、并搜集典型的校园暴力事例等。
2、学生准备:让学生宣读背诵《守则》,事先熟知《守则》内容,并思考校园暴力的表现及怎样正确处理校园暴力事件,在活动之前让学生先思考,活动过程中学生能更轻松的接受和理解活动内容。
四、活动过程:(一)认识校园欺凌1、部分学生对校园暴力这一词语还很陌生,或理解不准,所以利用多媒体展示校园欺凌的定义,首先让学生明确何为校园欺凌。
发生在学校校园内、学生上学或放学途中、学校的教育活动中,由老师、同学或校外人员,蓄意滥用语言、躯体力量、网络、器械等,针对师生的生理、心理、名誉、权利、财产等实施的达到某种程度的侵害行为,都算作校园暴力。
其主要表现是身体强壮的学生欺负弱小的学生,令其在心灵及肉体上感到痛苦。
校园欺凌通常都是重复发生,而不是单一的偶发事件。
有时是一人欺负一人;有时集体欺负一人。
通常欺负者不觉得自己不对,而且受害者怕事,默默承受而不敢反抗和告发欺凌者。
因此,恶性循环导致受害者的身心深受煎熬。
2、观看校园暴力视频,学生可以更直观的感受校园暴力的恶劣性质,进而讨论校园欺凌的危害,提出问题“校园欺凌有哪些危害?”校园欺凌首先给受害者的身体带来伤害;其次是更为严重的心理上的伤害,使受害者产生不安全感,产生恐惧和焦虑。
“杜绝校园欺凌,共建和谐校园”活动主持稿引言概述:校园欺凌是一种严重影响学生身心健康的问题,为了营造和谐校园环境,我们举办“杜绝校园欺凌,共建和谐校园”活动。
通过这次活动,我们希望引起全校师生的关注,共同努力消除校园欺凌现象,共同建设一个和谐、友爱的校园。
一、校园欺凌的危害1.1 影响受害者的心理健康:校园欺凌会使受害者产生自卑、孤独等负面情绪,严重影响其学习和生活。
1.2 影响受害者的学业成绩:被欺凌的学生常常无法集中精力学习,导致学习成绩下降,甚至影响未来发展。
1.3 影响校园和谐氛围:校园欺凌会破坏学校的和谐氛围,导致师生之间的紧张关系,影响整个校园的发展。
二、校园欺凌的表现2.1 言语欺凌:包括侮辱、嘲笑、恐吓等言语行为,严重影响受害者的自尊心。
2.2 身体欺凌:包括推搡、打骂、欺负等身体接触行为,给受害者带来身体上的伤害。
2.3 网络欺凌:通过网络平台传播谣言、恶意评论等方式对他人进行欺凌,给受害者带来心理压力。
三、杜绝校园欺凌的措施3.1 加强校园文化建设:倡导尊重、友爱、互助的校园文化,让学生树立正确的人生观和价值观。
3.2 宣传教育:通过举办讲座、展览、演讲等形式,提高师生对校园欺凌问题的认识,引导他们正确处理矛盾。
3.3 建立有效的监督机制:建立校园欺凌事件的举报渠道,及时处理校园欺凌事件,保护受害者的权益。
四、共建和谐校园的重要性4.1 培养学生的社会责任感:共建和谐校园是每个师生的责任,培养学生的社会责任感,让他们懂得尊重他人、关爱他人。
4.2 促进学生的全面发展:和谐校园环境可以让学生更好地专注学习,促进其全面发展,培养积极向上的人格特质。
4.3 提升学校的声誉和形象:和谐校园是学校的重要标志,可以提升学校的声誉和形象,吸引更多优秀的师生加入。
五、“杜绝校园欺凌,共建和谐校园”活动的意义5.1 增强师生的团结意识:通过这次活动,可以增强全校师生的团结意识,共同努力消除校园欺凌现象。
防校园欺凌班会主持稿尊敬的老师、亲爱的同学们:大家好!我很荣幸能够担任今天的班会主持人,为大家带来有关防止校园欺凌的讨论和分享。
校园欺凌是一个严重的问题,我们每个人都应该尽力去防止和避免。
在今天的班会上,我们将一起探讨如何有效地防止校园欺凌,让我们的校园成为一个安全、和睦的环境。
首先,让我们明确什么是校园欺凌。
校园欺凌是指学生之间出现的一种有意识的行为,其目的是伤害、恐吓或排斥他人。
这种行为可能表现为言语、身体或心理上的暴力,严重影响被欺凌者的身心健康和学习生活。
因此,我们每个人都有责任去防止校园欺凌的发生。
那么,我们应该如何防止校园欺凌呢?首先,我们要做到尊重他人。
无论是同学、老师还是其他校园工作人员,我们都应该尊重对方,不轻易伤害他人的感情。
其次,我们要学会友善相处。
友善、善良的态度可以化解很多冲突和误会,让校园成为一个充满正能量的地方。
此外,我们还要勇敢地站出来,保护那些遭受欺凌的同学,给予他们支持和帮助。
除了个人行为上的注意,学校和家庭也承担着重要的责任。
学校应该建立起健康、积极的校园文化,加强对学生的心理健康教育,帮助他们树立正确的价值观和行为准则。
家庭则应该关注孩子的心理状态,多陪伴孩子、倾听他们的心声,及时发现和解决孩子在校园中可能遇到的问题。
最后,让我们共同努力,一起来创建一个没有欺凌、充满关爱的校园。
我们每个人都是校园和社会的一份子,我们应该为了共同的目标而努力奋斗。
让我们携起手来,共同为防止校园欺凌做出努力!感谢各位同学的聆听,希望我们每个人都能成为校园欺凌的守护者!谢谢!。
“杜绝校园欺凌,共建和谐校园”活动主持稿尊敬的各位领导、老师、同学们:大家好!今天我非常荣幸能够担任“杜绝校园欺凌,共建和谐校园”活动的主持人。
校园欺凌是一个严重的问题,对受害者的身心健康造成了极大的伤害,也阻碍了学校的正常教育秩序。
为了共同营造一个和谐、友善的学习环境,我们举办这次活动,希望能够引起大家的关注和重视。
接下来,我将围绕以下五个大点,详细阐述如何杜绝校园欺凌,共建和谐校园。
一、加强校园欺凌宣传教育1.1 引导学生正确认识校园欺凌的危害性和严重性1.2 组织专题讲座、心理辅导等活动,帮助学生了解如何应对校园欺凌1.3 制作宣传海报、横幅等,将校园欺凌的信息传递给全校师生二、建立有效的校园欺凌监测机制2.1 建立匿名举报渠道,鼓励学生及时举报校园欺凌行为2.2 设立专门的校园欺凌监测小组,及时调查和处理校园欺凌事件2.3 加强与家长的沟通,共同关注学生的行为和心理变化三、加强师生互动,培养良好的人际关系3.1 教师要以身作则,做学生的榜样,引导学生树立正确的价值观3.2 组织师生互动活动,增进师生之间的了解和信任3.3 建立导师制度,加强对学生的关心和辅导四、开展校园欺凌预防教育活动4.1 组织学生参加校外教育活动,增强他们的社会适应能力4.2 开展团队合作训练,培养学生的合作意识和团队精神4.3 鼓励学生参与课外活动,培养他们的兴趣爱好,增加他们的自信心五、加强校园欺凌事件的处理和纠正5.1 制定明确的校园欺凌事件处理流程,确保处理公平、公正5.2 对欺凌者进行必要的教育和惩罚,让他们认识到错误的严重性5.3 对受害者进行心理辅导和关爱,帮助他们走出阴影,重建自信通过以上五个大点的详细阐述,我们可以看到,杜绝校园欺凌、共建和谐校园需要全校师生的共同努力。
我们要加强校园欺凌宣传教育,建立有效的监测机制,加强师生互动,开展预防教育活动,并加强校园欺凌事件的处理和纠正。
只有我们大家齐心协力,共同营造一个友善、和谐的学习环境,才能让每个学生都能够健康、快乐地成长。
拒绝校园欺凌班会主持稿尊敬的老师们、亲爱的同学们:大家好!我是今天的主持人,很荣幸能够站在这里主持本次班会。
我要先向大家介绍一下,今天我们聚在一起的目的是为了反对和拒绝校园欺凌。
校园欺凌是一种极其严重且危害深远的现象,它伤害了受害者的身心健康,破坏了学校和谐的氛围,甚至在极端情况下造成更加严重的后果。
我们作为学生,每个人都应该拒绝校园欺凌,努力营造一个公平、友好和尊重的学习环境。
在我们日常生活中,我们可能会遇到各种各样的欺凌行为,比如言语侮辱、人身攻击、排挤孤立等。
这些行为不仅会伤害到受害者,而且对整个班级和学校的氛围产生负面影响。
因此,我们要发出强烈的声音,拒绝校园欺凌!如何拒绝校园欺凌呢?首先,我们需要树立正确的价值观,明白每个人都应该受到平等和尊重的对待。
无论是哪个学生,都应该能够在一个友好、宽容和公正的环境中学习和成长。
我们要坚决拒绝任何形式的歧视和欺凌。
其次,我们要勇敢地发声。
如果我们看到有同学遭受欺凌,我们不能无视,也不能成为默默的旁观者。
我们要用自己的力量,伸出援手,鼓励被欺凌者勇敢面对,并积极地寻求帮助。
同时,我们还应该向老师和家长汇报,让他们参与进来,共同解决这个问题。
最后,我们要加强教育宣传。
通过班会、演讲比赛、海报制作等形式,我们可以增强同学们的防范意识,提高他们对校园欺凌的认识。
同时,还能够借助互联网平台,推广有关校园欺凌的知识和故事,让更多的人了解这个问题,共同努力营造一个友爱和谐的校园。
我相信,只要我们全体师生齐心协力,共同行动起来,我们一定能够拒绝校园欺凌,建立一个美好的学习环境。
让我们从现在起,从自身做起,积极投入到反对欺凌的行动中去。
最后,我衷心希望每个人都能带着这个信念和决心,迎接挑战,拒绝校园欺凌!让我们携手共进,为我们的班级、学校、乃至整个社会创造一个更加友爱、和谐的校园!谢谢大家!。
防校园欺凌主持词
尊敬的各位领导、老师、家长和同学们:
大家好!我是今天的主持人,非常荣幸能够站在这里为大家主持这
场关于防止校园欺凌的活动。
在这里,我想借此机会呼吁我们每个人
共同努力,共同营造一个和谐、友善的校园环境。
首先,我想提醒大家,校园欺凌是一个严重的问题,它给受害者带
来的伤害不仅仅是身体上的,更重要的是心理上的创伤。
我们每个人
都有责任保护自己和身边的同学,构建一个充满爱和尊重的校园。
要想有效防止校园欺凌,首先我们要加强教育。
通过课堂教育和宣
传活动,让大家了解校园欺凌的危害以及如何应对。
教师和家长要加
强对学生的引导和教育,让他们懂得尊重每一个人的差异,珍惜友谊,远离暴力。
其次,我们要建立一个良好的人际关系网络。
校园欺凌往往发生在
群体中,而一个充满爱和支持的群体会让校园欺凌无处藏身。
我们要
鼓励同学们互相帮助,形成互助互爱的校园文化,让每个人都感到温
暖和关怀。
另外,我们也要加强监督和处罚制度。
学校要建立完善的校园欺凌
监测和处理机制,对于欺凌行为要及时发现并且果断处理。
只有通过
严格的制度和规范,我们才能为每一个同学提供一个安全的学习环境。
最后,我想强调的是,每个人都应该发挥自己的作用。
校园欺凌不
是一个人、一个团体可以解决的问题,而是需要我们每一个人的共同
努力。
无论是作为老师、学生还是家长,我们都应该积极参与到校园欺凌的防范中来,共同守护我们的校园。
让我们从现在开始行动起来,共同努力,共同缔造一个没有欺凌的校园。
谢谢大家!。
防欺凌主持稿范文尊敬的各位老师、亲爱的同学们:大家好!欢迎大家来到今天的活动现场。
今天,我们相聚在这里,共同探讨一个严肃而重要的话题——校园防欺凌。
校园,本应是我们学习知识、结交朋友、快乐成长的乐园。
然而,在这片看似宁静的土地上,却时不时地会有不和谐的音符出现,那就是校园欺凌。
校园欺凌不仅会对受害者的身体和心灵造成伤害,也会影响到整个校园的和谐氛围。
所以,我们要勇敢地站出来,对校园欺凌说“不”!首先,让我们来了解一下什么是校园欺凌。
校园欺凌是指发生在校园内外、学生之间,一方单次或多次蓄意或恶意通过肢体、语言及网络等手段实施欺负、侮辱,造成另一方身体伤害、财产损失或精神损害等的行为。
它的形式多种多样,比如身体上的殴打、推搡,言语上的辱骂、恐吓,社交上的孤立、排挤等等。
也许有人会觉得,偶尔的小打小闹不算什么,只是同学之间的玩笑。
但实际上,这些看似不经意的行为,可能已经构成了校园欺凌。
而且,校园欺凌的危害是巨大的。
对于被欺凌的同学来说,他们可能会因此感到恐惧、焦虑、自卑,甚至会产生厌学、逃学的想法。
长期的欺凌还可能会影响他们的身心健康,导致心理问题的出现,比如抑郁症、焦虑症等等。
而对于欺凌者来说,他们的行为不仅违反了道德和法律,也会影响到自己的未来。
那么,为什么会出现校园欺凌呢?其实,原因是多方面的。
有些同学可能是因为家庭环境的影响,缺乏正确的价值观和行为准则;有些同学可能是因为受到不良社会风气的侵蚀,认为欺负别人可以显示自己的强大;还有些同学可能是因为自身的情绪管理能力较差,无法正确处理与同学之间的矛盾和冲突。
既然校园欺凌的危害如此之大,我们又该如何预防和应对呢?作为学校,要加强对学生的教育和管理。
通过开展主题班会、法制讲座等活动,让同学们了解校园欺凌的危害,提高他们的法律意识和自我保护意识。
同时,学校也要建立健全的校园欺凌预防和处理机制,一旦发现欺凌行为,要及时进行处理,绝不姑息迁就。
作为老师,要关注学生的动态,及时发现学生之间的矛盾和问题,并积极进行调解和疏导。
2023年预防校园暴力班会主持稿2023年预防校园暴力班会主持稿1【一】宣布开始亲爱的同学们:为了迎接我市参与创建全国文明城市,我们将在此展开一次文明主题班会!我们披着美丽的春光,在春天里播下文明的种子。
我们乘着和煦的春风,在阳光下把文明的种子护养。
让每一粒种子,播进每一个儿童的心房。
播散文明的种子,让文明之花处处盛开,让我们走进这美丽的校园看一看。
我们齐读班会主题。
“说文明语言,做文明学子”。
【二】情景剧表演及讨论首先我们来一起欣赏一个文明情景剧。
同学们,相信通过这个情景剧,我们都收获了不少,那么我就要问一个问题了:“什么是文明?”据现代汉语词典上的解释:文明指一种社会进步状态,是人类在认识世界和改造世界的过程中所逐步形成的思想观念以及不断进化的人类本性的具体体现。
它与“野蛮”一词相对立。
【三】看故事,谈感受程门立雪的故事我们应当不陌生吧,请同学来读一下这个故事。
杨时从小就聪明伶俐,四岁入村学,七岁就能写诗,八岁就能作赋,人称神童。
他十五岁时攻读经史,熙宁九年登进士榜。
他一生立志著书立说,曾在许多地方讲学,倍受欢迎。
居家时,长期在含云寺和龟山书院,潜心攻读,写作教学。
有一年,杨时赴浏阳县令途中,不辞劳苦,绕道洛阳,拜师程颐,以求学问上进一步深造。
有一天,杨时与他的学友游酢,因对某问题有不同看法,为了求得一个正确答案,他俩一起去老师家请教。
时值隆冬,天寒地冻,浓云密布。
他们行至半途,朔风凛凛,瑞雪霏霏,冷飕飕的寒风肆无忌惮地灌进他们的领口。
他们把衣服裹得紧紧的,匆匆赶路。
来到程颐家时,适逢先生坐在炉旁打坐养神。
杨时二人不敢惊动打扰老师,就恭恭敬敬侍立在门外,等候先生醒来。
这时,远山如玉簇,树林如银妆,房屋也被上了洁白的素装。
杨时的一只脚冻僵了,冷得发抖,但依然恭敬侍立。
过了良久,程颐一觉醒来,从窗口发现侍立在风雪中的杨时,只见他通身披雪,脚下的积雪已一尺多厚了,赶忙起身迎他俩进屋。
后来,杨时学得程门立雪的真谛,东南学者推杨时为“程学正宗”,世称“龟山先生”。
此后,“程门立雪”的.故事就成为尊师重道的千古美谈。
【四】名人名言刚才我们谈了许多文明的定义,在名人的眼里文明是什么呢?随着同学的朗读,让我们一起去感受他们心中的文明。
名人名言:班会主持词:“说文明语言,做文明学子”及班会主持稿班会主持词:“说文明语言,做文明学子”及班会主持稿良好的礼貌是由微小的牺牲组成。
——爱默生不学礼,不以立。
——孔子勿以恶小而为之,勿以善小而不为。
惟贤惟德,能服于人。
——刘备在宴席上最让人开胃的就是主人的礼节。
——莎士比亚无礼是无知的私生子。
——巴特勒礼仪,是聪明人想出来的与愚人保持距离的一种策略。
——爱默生这都是前人总结出来的经验啊。
【五】校园文明准则相信通过今天的班会,我们能感受到文明的重要性,那么,到底我们该如何去做呢?我们一起来温习一下我们读多好几遍的校园文明准则吧。
校园文明准则一二。
校园文明准则:服饰整洁仪容端庄举止文雅说话和气待人有礼乐于助人尊敬师长友爱同学诚实守信遵守纪律关心集体爱护校园勤奋学习刻苦钻研努力上进讲究卫生爱护公物勤俭节约男女交往文明礼让举止得体涉外活动以礼相待不卑不亢【六】结束同学们,你给别人一个微笑,别人还你一个春天;你给别人一份温暖,别人送你快乐无限。
你给别人一份谦让,别人给你敬重万千;你给别人一份真诚,:文明,让人举止文雅;礼仪,让人风度翩翩。
让我们插上文明礼仪的翅膀,飞向蓝天,飞向美好的未来。
“说文明语言,做文明学子”初三(6)班主题班会,到此结束。
2023年预防校园暴力班会主持稿2男主持人:请同学们观看两幅图片,一副是一群青春活泼的少年,另一副是一群女孩围殴一个女孩。
同学们这两幅图片是多么的格格不入,特别是第二幅让人震惊。
这是我们的同龄人吗?同学们我们应该对这种行为说什么?同学们齐喊:“不”。
女主持人:今天我们就利用主题班会的形式,认识校园暴力的危害。
男女主持一起:《拒绝校园暴力营造和谐校园》主题班会现在开始。
本环节创设两种截然不同的情境,通过强烈的对比,初步激发起学生维护校园和谐,抵制校园暴力的情感,明确本课主题。
男主持人:刚才我们了解了什么是校园暴力,那校园暴力有哪些危害呢?请大家看一段视频。
(同学们被视频的内容吸引,脸上流露出惊愕的表情。
)男主持人走到同学们中间,对同学们进行采访。
同学1:校园暴力太恐怖了。
同学2:视频里的学生的行为,太让人气愤了。
同学3:我们坚决制止校园暴力。
女主持人:刚才同学们都发表了自己对校园暴力的看法,那现在请班主任给大家介绍校园暴力的危害。
(大家鼓掌)班主任:同学们好。
校园暴力的危害主要有:1、这种行为严重的破坏了校园纪律。
2、对施暴者来说,如果没有认识到这种行为的严重性,必将触犯法律,受到法律惩罚。
3、给受害者的生理造成了严重的伤害,心理上留下抹不去的`阴影。
男主持人:感谢班主任讲解。
作为新时代学生的我们,如何预防校园暴力呢?请看小品《对校园暴力说不》。
(小品演员进行表演)小品结束,男主持人走到同学中间,采访同学们。
同学1:不光我们自己要拒绝校园暴力,同时我们也要提醒在周围的人远离校园暴力。
同学2:我们发现校园暴力后,要及时告知家长或老师。
我们视频连线李警官,请他给我们讲解如何拒绝校园欺凌:李警官:不摆阔气;学会调节和控制自己情绪,同学间有矛盾及时化解;不结交不良朋友;与人相处,不能恣意妄为,要学会合作交流,又要讲原则,遇事不能一味退缩;在外不存贪婪之心;对不熟悉的人的邀请要心存警惕;发现违法犯罪现象,要及时报告,否则就是在姑息养奸。
女主持人:校园是我们的家,是我们生活学习的乐土,我们应该共同维护她的安宁和谐。
请大家起立,共同唱响《让世界充满爱》。
(女主持人领唱,全体同学激情合唱。
)男主持人:让我们举起我们的右手,然后握紧,一起宣誓《拒绝校园暴力营造和谐校园》公约。
女主持人:现在我号召大家拿起手中的笔,在《拒绝校园暴力营造和谐校园》条幅上庄严的签上自己的名字,做出自己的承诺。
班主任点评,班会结束。
班主任点评:今天我为大家感到骄傲,你们自导自演完成了一场非常完美的班会。
你们很好的解释了《拒绝校园暴力营造和谐校园》的意义。
2023年预防校园暴力班会主持稿3合:亲爱的五乙、二甲班的同学们,以及敬爱的老师们:大家下午好!甲:我是__x。
乙:我是__x。
丙:我是丁:我是甲:校园,应当是一座净土、文明的殿堂。
乙:校园,应当是我们的天堂,里面充满着同学们天真无邪的笑容。
丙:校园,更应当是我们成长的地方!丁:(停两秒)然而,据报道,基本上每所学校都有校园欺凌(重读)。
甲:校园欺凌对我们来说危害很大,同时也表现出人与人的'交往的问题。
今天,我们四位安全小卫士就给同学们来普及普及面对校园欺凌我们应该怎样做,以及如何预防校园欺凌。
合:下面我宣布:“反校园欺凌”主题班会现在开始!乙:现在,我来问大家一个问题:你们知道校园欺凌包括哪些吗?(问答环节,答案在全部回答完后出示)丙:嗯,范围很广呀!同学们都回答得很好。
丁:那现在我要请几个小朋友来演一演大屏幕上的话!请大家看向大屏幕(一只手五指并拢,指向大屏幕)(PPT1:有两个同学上课被老师骂了,下课后,一肚子的怨气来到操场。
突然,两个个矮个子小朋友在他们前面玩耍,挡住了他们的去路。
这两个同学本来就一肚子的气,现在他们就一并发泄出来了。
俩人不分青白皂红的对这两个小朋友拳脚相加。
最后老师来了,处理了这件事)甲:演的很不错呀!校园欺凌不仅会对自己造成损伤,而且会对别人造成一定程度的损伤。
所以啊!五年级的大哥哥大姐姐们不要欺负小朋友哦!乙:看了这么多,大家想不想看一个小品呀?(回答)行,那我们就来欣赏一个小品《欺凌的可怕》。
(主持人退下场,小品表演)丙:大家看完这个小品,都有什么感想呢?(请1至5个同学回答)丁:对的!现在让我们看向大屏幕!(大屏幕出示“如何预防欺凌”“遇到校园欺凌如何保护自己”)丁:但是为了让同学们更加地远离校园欺凌,我们安全小卫士特地做了一个倡议书,请两班班长上台(主持人退场),请同学们跟着班长念(PPT,边念边放《祝你平安》)班长:同学们,让我们借此契机,端正思想、严守校纪、去病端、树新风。
以文明人的行为去争建文明校!请记住我们的目标吧!——反校园欺凌,建设文明校园,争做文明学生!(做努力的动作)合:本次主题班会到此结束,希望同学们有所收获!谢谢大家!(鞠躬)2023年预防校园暴力班会主持稿4合:尊敬的老师,各位同学们,大家下午好!欢迎来到初级8班举行的主题班队会:我是主持人:张橙橙:我是主持人:郑茜让我们用热烈的掌声欢迎出席本次班会的刁老师:校园,本该是一方净土,文明的`殿堂。
然而近年来,一些十六七岁的花季少年越来越多地与暴力行为联系在一起。
:如果我问一位同学:“你健康吗?”也许他会说:“我当然健康!瞧,我壮的像小牛犊。
”同学们!健康不仅是指体格健壮与否,还应包括内在的心理健康。
:校园暴力不仅给受害者的身体带来伤害,同时会产生许多不良的社会情绪,心灵上受到创伤。
2023年预防校园暴力班会主持稿5白:各位老师,各位同学,大家下午好!李:为了加强校园法制教育,规范学生行为。
白:也为了让同学们树立自我保护意识,学会利用法律武器保护自己。
今天我们班会的主题就是:合:拒绝校园欺凌,构建和谐校园李:首先问大家一个最简单基础的问题:什么是校园欺凌?…………白:校园欺凌是指在校学生之间、学生与社会其他人员之间、师生之间发生在校园内及校园周边的具有敌意的欺凌、体罚、伤害等性质的欺凌行为。
李:是的,校园欺凌不一定在校园内发生,放学后同学间的欺负行为也算在内。
白:其主要表现是身体强壮的学生欺负弱小的学生,令其在心灵及肉体上感到痛苦。
李:校园欺凌通常都是重复发生,而不是单一的偶发事件。
有时是一人欺负一人;有时集体欺负一人。
白:那么同学们想想我们身边有没有校园欺凌?有哪些?(点评)李:下面我们给大家分享两个案例。
6月29日,福建南安水头,一小学女生被打视频流出,父亲认出女儿后报警。
这段流出的视频,时长共3分40秒。
视频显示,女生扎着长长的马尾辫,白衣黑裙,被10多个学生围着两名女生断断续续,前后共朝前脸部扇了25巴掌。
通过视频声音可知,其中一名女孩,一边动手扇巴掌,嘴里还振振有词地质问:“你不是说见我一次打我一次吗?”白:5月6日下午,一条多名男子在露天公厕内围殴学生的视频在网上引发热议。
视频中,学生遭多人连番踢踹chuai,被按进粪坑,被打得满脸是血。
记者从山西晋jin新中学校方负责人处得到证实,该学生系该校初三学生,目前当地警方和教育部门均已介入调查。
李:大家说一说,我们应该如何向校园欺凌说“不”呢?…………白:接下来我们同学们精心准备的'节目,请欣赏…………李:我们青少年共同生活在一起,就应当互相帮助、互相谅解、互相包。