军人体能训练
- 格式:ppt
- 大小:212.50 KB
- 文档页数:20
军人体能训练计划表第一阶段:身体素质基础准备第一周:- 周一:晨跑 30 分钟,力量训练(俯卧撑、仰卧起坐、深蹲)3 组,每组 15 个- 周二:徒手慢跑 20 分钟,柔韧性训练(伸展运动)15 分钟- 周三:晨跑 30 分钟,力量训练(俯卧撑、仰卧起坐、深蹲)3 组,每组 15 个- 周四:徒手慢跑 20 分钟,柔韧性训练(伸展运动)15 分钟- 周五:晨跑 30 分钟,力量训练(俯卧撑、仰卧起坐、深蹲)3 组,每组 15 个- 周六:徒手慢跑 20 分钟,柔韧性训练(伸展运动)15 分钟- 周日:休息第二周:- 周一:晨跑 35 分钟,力量训练(增加哑铃锻炼)3 组,每组 15 个- 周二:徒手慢跑 25 分钟,柔韧性训练(拉伸运动)15 分钟- 周三:晨跑 35 分钟,力量训练(增加哑铃锻炼)3 组,每组 15 个- 周四:徒手慢跑 25 分钟,柔韧性训练(拉伸运动)15 分钟- 周五:晨跑 35 分钟,力量训练(增加哑铃锻炼)3 组,每组 15 个- 周六:徒手慢跑 25 分钟,柔韧性训练(拉伸运动)15 分钟- 周日:休息第二阶段:有氧耐力提升第三周:- 周一:晨跑 40 分钟,间歇训练(快跑 200 米,慢跑 200 米,重复10 次)- 周二:游泳 30 分钟,柔韧性训练(瑜伽、平板支撑)15 分钟- 周三:晨跑 40 分钟,间歇训练(快跑 200 米,慢跑 200 米,重复10 次)- 周四:游泳 30 分钟,柔韧性训练(瑜伽、平板支撑)15 分钟- 周五:晨跑 40 分钟,间歇训练(快跑 200 米,慢跑 200 米,重复10 次)- 周六:游泳 30 分钟,柔韧性训练(瑜伽、平板支撑)15 分钟- 周日:休息第四周:- 周一:晨跑 45 分钟,间歇训练(快跑 400 米,慢跑 200 米,重复6 次)- 周二:游泳 35 分钟,柔韧性训练(拉伸运动、平衡训练)15 分钟- 周三:晨跑 45 分钟,间歇训练(快跑 400 米,慢跑 200 米,重复6 次)- 周四:游泳 35 分钟,柔韧性训练(拉伸运动、平衡训练)15 分钟- 周五:晨跑 45 分钟,间歇训练(快跑 400 米,慢跑 200 米,重复6 次)- 周六:游泳 35 分钟,柔韧性训练(拉伸运动、平衡训练)15 分钟- 周日:休息第三阶段:爆发力和速度提升第五周:- 周一:短跑训练(全力冲刺 100 米,重复 10 次),力量训练(增加负重训练)- 周二:徒手慢跑 20 分钟,柔韧性训练(拉伸运动)15 分钟- 周三:短跑训练(全力冲刺 100 米,重复 10 次),力量训练(增加负重训练)- 周四:徒手慢跑 20 分钟,柔韧性训练(拉伸运动)15 分钟- 周五:短跑训练(全力冲刺 100 米,重复 10 次),力量训练(增加负重训练)- 周六:徒手慢跑 20 分钟,柔韧性训练(拉伸运动)15 分钟- 周日:休息第六周:- 周一:短跑训练(全力冲刺 200 米,重复 8 次),力量训练(增加爆发力训练)- 周二:徒手慢跑 25 分钟,柔韧性训练(拉伸运动)15 分钟- 周三:短跑训练(全力冲刺 200 米,重复 8 次),力量训练(增加爆发力训练)- 周四:徒手慢跑 25 分钟,柔韧性训练(拉伸运动)15 分钟- 周五:短跑训练(全力冲刺 200 米,重复 8 次),力量训练(增加爆发力训练)- 周六:徒手慢跑 25 分钟,柔韧性训练(拉伸运动)15 分钟- 周日:休息第七周:- 周一:短跑训练(全力冲刺 400 米,重复 6 次),力量训练(增加速度训练)- 周二:徒手慢跑 30 分钟,柔韧性训练(拉伸运动)15 分钟- 周三:短跑训练(全力冲刺 400 米,重复 6 次),力量训练(增加速度训练)- 周四:徒手慢跑 30 分钟,柔韧性训练(拉伸运动)15 分钟- 周五:短跑训练(全力冲刺 400 米,重复 6 次),力量训练(增加速度训练)- 周六:徒手慢跑 30 分钟,柔韧性训练(拉伸运动)15 分钟- 周日:休息以上为军人体能训练计划表,计划根据不同阶段的需求和训练目标,合理安排了有氧耐力训练、力量训练和爆发力训练。
部队体能训练18种在军人的训练中,体能训练是至关重要的一部分。
通过不断地锻炼,提高身体素质,才能在实战中拥有更好的表现。
下面将介绍部队常见的18种体能训练项目,每一项都对军人的身体素质有明显的提升作用。
1.仰卧起坐:这是提高腹部力量和耐力的经典训练项目。
每天坚持做仰卧起坐,可以有效塑造腹部肌肉。
2.俯卧撑:俯卧撑是锻炼上肢力量的最佳选择,可以增强胸部、肩部和手臂的力量。
3.深蹲:深蹲是训练下肢力量的重要项目,可以增强腿部肌肉力量和稳定性。
4.跑步:长跑和短跑是提高心肺功能和耐力的有效训练方式,对军人的体能提升非常有帮助。
5.爬山:爬山是全身性的训练项目,可以提高心肺功能、下肢力量和耐力。
6.绳索攀爬:绳索攀爬可以锻炼上肢力量和手脚协调能力,对提高军人的体能有很大帮助。
7.倒立俯卧撑:这是俯卧撑的变种训练,可以有效锻炼核心肌群和手臂肌肉。
8.仰卧起坐搭配俯卧撑:将仰卧起坐和俯卧撑结合在一起进行训练,可以全面锻炼躯干肌肉。
9.杠铃深蹲:使用杠铃进行深蹲训练,可以增加负重,提高腿部肌肉力量。
10.侧卧撑:侧卧撑可以有效锻炼侧躯肌群和手臂肌肉,提高侧身力量。
11.平板支撑:平板支撑可以锻炼核心肌群和全身稳定性,对提高军人的体能非常有益。
12.跳绳:跳绳是一种简单而有效的有氧运动,可以提高心肺功能和下肢力量。
13.仰卧起坐搭配仰卧直举:这一组训练可以有效锻炼腹部和腿部肌肉,提高全身力量。
14.爬楼梯:爬楼梯是锻炼下肢力量和心肺功能的好方法,可以提高耐力和爆发力。
15.波比跳:波比跳是提高下肢爆发力和协调能力的训练项目,对军人的体能提升很有效。
16.仰卧起坐搭配杠铃弯举:这组训练可以全面锻炼上肢和躯干肌肉,提高整体力量。
17.徒手平板支撑:平板支撑是提高核心稳定性和全身力量的有效训练项目,常见于军队体能训练中。
18.有氧操:有氧操是一种全身性训练方法,可以提高心肺功能和全身耐力,是部队体能训练中的重要组成部分。
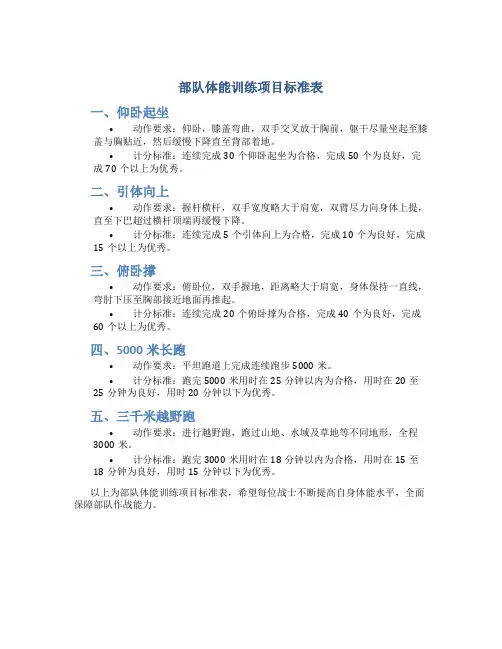
部队体能训练项目标准表
一、仰卧起坐
•动作要求:仰卧,膝盖弯曲,双手交叉放于胸前,躯干尽量坐起至膝盖与胸贴近,然后缓慢下降直至背部着地。
•计分标准:连续完成30个仰卧起坐为合格,完成50个为良好,完成70个以上为优秀。
二、引体向上
•动作要求:握杆横杆,双手宽度略大于肩宽,双臂尽力向身体上提,直至下巴超过横杆顶端再缓慢下降。
•计分标准:连续完成5个引体向上为合格,完成10个为良好,完成15个以上为优秀。
三、俯卧撑
•动作要求:俯卧位,双手握地,距离略大于肩宽,身体保持一直线,弯肘下压至胸部接近地面再推起。
•计分标准:连续完成20个俯卧撑为合格,完成40个为良好,完成60个以上为优秀。
四、5000米长跑
•动作要求:平坦跑道上完成连续跑步5000米。
•计分标准:跑完5000米用时在25分钟以内为合格,用时在20至25分钟为良好,用时20分钟以下为优秀。
五、三千米越野跑
•动作要求:进行越野跑,跑过山地、水域及草地等不同地形,全程3000米。
•计分标准:跑完3000米用时在18分钟以内为合格,用时在15至18分钟为良好,用时15分钟以下为优秀。
以上为部队体能训练项目标准表,希望每位战士不断提高自身体能水平,全面保障部队作战能力。
军人时时刻刻离不开体能训练,体能6要素
体能是通过力量、速度、耐力、协调、柔韧、灵敏等运动素质表现出来的人体基本运动能力,是军人战斗力的重要构成因素。
古今中外无数场战争已反复证实军人体能水平的高低不仅标志着一支军队的战斗力,还在很大程度上决定着每位军人在战场上的生存,因此体能训练是军队最基本的训练。
体能(physical fitness)-词最早源于美国。
从广义上讲,它是指人体适应外界环境的能力。
依据体能在不同人群中的表现和作用,可将体能分为健康体能和竞技体能两个层次。
健康体能是指任何人群都必具备的机体能力,是竞技体能的基础。
竞技体能是在健康体能的基础上进一步发展的竞技比赛所需的机体能力。
军事体能训练更接近竞技体能锻炼。
体能包括六大要素有:
1、心血管耐力,心、肺、血管运输含氧的血液给正在工作的肌
肉进行能量新陈代谢的能力;
2、肌力与耐力,前者是指肌肉抗阻力运动的能力,后者是长期肌
肉重复收缩的能力;
3、柔韧性,是指骨关节整个范围内运动的能力;
4、敏捷性,是大小肌肉群的可操作性与协调性;
5、平衡性,指运动中保持平衡的能力;
6、身体组成,是指体内脂肪所占百分比。
2023年新兵体能训练考核标准表随着国家军事力量的不断发展和提升,2023年的新兵体能训练考核标准表也得到了更新和调整,以适应新时代的军事需求和要求。
新兵体能训练考核标准表是为了保证新兵在入伍前具备一定的身体素质和体能水平,以应对未来的训练任务和作战需求,同时也为新兵提供了一个明确的训练目标和标准。
在2023年的新兵体能训练考核标准表中,主要包括以下内容:一、基本体能测试项目1. 体能测试项目1:仰卧起坐仰卧起坐是测试新兵腹部力量和耐力的重要项目,要求新兵在规定时间内完成一定数量的仰卧起坐动作。
2. 体能测试项目2:俯卧撑俯卧撑是测试新兵上肢力量和耐力的项目,要求新兵在规定时间内完成一定数量的俯卧撑动作。
3. 体能测试项目3:引体向上引体向上是测试新兵上肢力量和爬坡能力的项目,要求新兵在规定时间内完成一定数量的引体向上动作。
4. 体能测试项目4:跑步跑步是测试新兵心肺功能和全身耐力的项目,要求新兵在规定时间内完成一定距离的跑步。
在基本体能测试项目中,新兵需要通过以上四项测试,达到一定的标准才能算作及格。
二、特殊体能测试项目1. 特殊体能测试项目1:战术负重跑战术负重跑是测试新兵对于负重情况下的跑步能力和耐力的项目,要求新兵在规定时间内完成一定距离的负重跑步。
2. 特殊体能测试项目2:爬坡负重爬坡负重是测试新兵对于负重情况下的爬坡能力和耐力的项目,要求新兵在规定时间内完成一定距离的带着负重爬坡。
在特殊体能测试项目中,新兵需要通过以上两项测试,达到一定的标准才能算作及格。
三、综合体能测试综合体能测试是将基本体能测试和特殊体能测试结合起来,综合考量新兵在不同情况下的身体素质和体能水平。
通过以上三个方面的体能测试,可以很好地评估新兵的体能水平和战斗力,为军队的后续训练和作战任务提供了重要的参考依据。
随着军事科技的不断进步和军事需求的不断变化,新兵体能训练考核标准表也需要不断更新和调整,以适应新的形势和任务。
现役军人体能训练标准
一、力量素质
力量素质是指肌肉在工作时克服内外阻力的能力。
军人需具备较好的力量素质,才能在执行任务时具备足够的爆发力和耐力。
以下是力量素质的评估标准:
1.单手俯卧撑:要求在1分钟内完成不少于15个标准俯卧撑,双手俯卧撑需
在1分钟内完成不少于20个。
2.杠铃深蹲:要求能够负重50公斤完成深蹲动作。
3.卧推:要求能够负重40公斤完成卧推动作。
二、耐力素质
耐力素质是指机体在长时间进行工作时,能够保持较高工作效率的能力。
以下是耐力素质的评估标准:
1.3000米跑:要求在15分钟内完成。
2.仰卧起坐:要求在1分钟内完成不少于30个标准仰卧起坐。
3.引体向上:要求能够连续完成5个标准引体向上。
三、速度素质
速度素质是指机体在单位时间内完成工作的能力。
以下是速度素质的评估标准:
1.50米冲刺:要求在7秒内完成。
2.400米跑:要求在1分30秒内完成。
四、灵敏素质
灵敏素质是指机体在运动中快速、准确地改变方向的能力。
以下是灵敏素质的评估标准:
1.障碍跑:要求在3分钟内完成规定的障碍跑路线。
2.前后滚翻:要求连续完成5个前滚翻和5个后滚翻。
五、柔韧素质
柔韧素质是指机体各关节活动的幅度和范围,以及肌肉、韧带的伸展能力。
以下是柔韧素质的评估标准:
1.体前屈:要求手指尖触碰地面,测量身体前屈的深度。
2.侧压腿:要求将脚跟放到侧方,测量身体侧屈的深度。
军事体能方案概述军人是祖国的守护者和保卫者,在完成任务时需要有较高水平的身体素质。
因此,对于军人的体能训练是非常重要的,好的训练方案可以提高军人的身体素质,从而使其更好的完成任务。
本文将介绍一种适用于不同人群的军事体能训练方案,帮助参与训练的人员在短时间内提高身体素质。
训练计划阶段一:基础体能训练第一阶段是基础体能训练,主要目的是为了提高身体的基础素质,包括耐力、力量、速度和柔韧性。
基础体能训练的主要内容包括:•跑步:每天进行短跑和长跑练习,分别为4公里和10公里,以提高耐力和速度。
•俯卧撑和引体向上:每天进行3组俯卧撑和3组引体向上,以提高上肢力量。
•仰卧起坐:每天进行4组仰卧起坐,以提高腹肌力量。
•跳绳:每天进行10分钟的跳绳练习,以提高爆发力和柔韧性。
该阶段的训练时间为4周,每周进行5天训练,每天训练时间为1小时。
阶段二:应用性训练第二阶段是应用性训练,主要目的是将基础体能运动融入实际任务训练中。
应用性训练的主要内容包括:•武器操纵:模拟实际作战情况,进行高强度的武器操纵练习。
•格斗训练:学习格斗技巧,提高身体协调性和应变能力。
•登高爬远:在户外场地进行登高爬远训练,提高士兵的攀爬能力。
•模拟作战:模拟实际作战情况,进行实战演练,以检验训练成果。
该阶段训练时间为4周,每周进行5天训练,每天训练时间为1.5小时。
阶段三:特种作战训练第三阶段是特种作战训练,主要针对需要进行特殊作战和任务的军人,提高其特殊技能和身体素质。
特种作战训练的主要内容包括:•跳伞训练:进行高空跳伞训练,提高士兵的勇气和应变能力。
•潜水训练:进行水下潜水操作训练,提高士兵的适应水下环境的能力。
•侦察作战:学习侦察作战技巧,提高士兵的情报收集和隐藏伏击能力。
•火力支援:对炮兵、工兵进行武器系统操作训练,提高火力支援能力。
该阶段训练时间为4周,每周进行5天训练,每天训练时间为2小时。
注意事项军事体能训练是一项高强度的训练,需要参与训练的人员必须要做好以下几点准备:•做好心理准备:军事体能训练将对身体和心理产生一定的压力,在参与训练前需要做好心理准备。
部队体能训练内容及项目
部队体能训练一直是军队日常训练的重要组成部分,它旨在提高士兵的身体素质和战斗力,确保他们能够胜任不同环境下的作战任务。
部队体能训练内容和项目是多方面的,涵盖了各种体能指标和训练方法。
以下是常见的部队体能训练内容及项目:
1. 有氧耐力训练
有氧耐力是军人在长时间跑步、越野行军等作战行动中必须具备的基本素质之一。
有氧耐力训练项目包括长跑、慢跑、快走等运动项目,旨在提高士兵的心肺功能和耐力水平。
2. 肌肉力量训练
肌肉力量是保障军人在作战中能够承担各种任务和负荷的重要保障。
肌肉力量训练项目包括引体向上、俯卧撑、仰卧起坐、哑铃训练等,旨在提高士兵的肌肉力量和爆发力。
3. 灵敏度训练
灵敏度是军事行动中至关重要的能力之一,它影响着士兵在复杂环境下的反应速度和应变能力。
灵敏度训练项目包括敏捷跑、障碍跳跃、身体协调性训练等,旨在提高士兵的反应速度和灵活性。
4. 爆发力训练
爆发力是在瞬时内迅速完成高强度运动任务的能力,对于军人在作战中的突发事件处理至关重要。
爆发力训练项目包括短跑、爆发跳跃、爆发性力量训练等,旨在提高士兵的爆发力和应急能力。
5. 耐力训练
耐力是军人在长时间作战中持续发挥作用的重要素质。
耐力训练项目包括长时间持续负重行军、连续多次做俯卧撑等,旨在提高士兵的耐力和持久力。
部队体能训练内容及项目的多样性和综合性能够全面提升士兵的身体素质和战斗力,保障他们在各种复杂环境下快速反应和执行任务的能力。
通过持续的体能训练,部队士兵能够做好充分的准备,确保在关键时刻能够全身心投入作战,维护国家安全和利益。
军人体能标准对照表军人体能标准对照表是军队为了选拔和培训合格的士兵而制定的一项重要标准。
军人需要具备良好的体能素质,才能胜任复杂的作战任务和艰苦的训练。
以下是军人体能标准对照表的相关内容。
一、体能测试项目。
1. 俯卧撑。
俯卧撑是测试士兵上肢力量和耐力的重要项目。
根据不同年龄和性别,俯卧撑的标准次数也有所不同。
通常要求连续完成一定数量的俯卧撑,以测试士兵的上肢力量和耐力水平。
2. 仰卧起坐。
仰卧起坐是测试士兵腹部肌肉力量和耐力的项目。
同样根据不同年龄和性别,要求完成一定数量的仰卧起坐,以测试士兵的腹部肌肉力量和耐力水平。
3. 引体向上。
引体向上是测试士兵上肢力量和耐力的项目。
要求完成一定数量的引体向上,以测试士兵的上肢力量和耐力水平。
4. 1000米/3000米长跑。
长跑项目是测试士兵心肺功能和耐力的重要项目。
要求在规定的时间内完成1000米或3000米的长跑,以测试士兵的心肺功能和耐力水平。
5. 50米短跑。
短跑项目是测试士兵爆发力和速度的项目。
要求在规定的时间内完成50米短跑,以测试士兵的爆发力和速度水平。
二、体能标准。
根据不同年龄和性别,军人体能标准对照表规定了不同的体能标准,如下所示:1. 俯卧撑。
男性(20-29岁),优秀标准≥60个,合格标准≥40个,不合格标准<20个。
女性(20-29岁),优秀标准≥30个,合格标准≥20个,不合格标准<10个。
2. 仰卧起坐。
男性(20-29岁),优秀标准≥80个,合格标准≥60个,不合格标准<40个。
女性(20-29岁),优秀标准≥50个,合格标准≥40个,不合格标准<20个。
3. 引体向上。
男性(20-29岁),优秀标准≥15个,合格标准≥10个,不合格标准<5个。
女性(20-29岁),优秀标准≥5个,合格标准≥3个,不合格标准<1个。
4. 1000米/3000米长跑。
男性(20-29岁),优秀标准1000米≤3分30秒,3000米≤12分30秒;合格标准1000米≤4分30秒,3000米≤16分30秒。
军人体能专项1-4科目
军人体能专项1-4科目包括五公里越野、,400米障碍、100米冲刺、蛙跳、俯卧撑、单腿伸登、组合体能练习等在新兵连主要训练:队列,擒敌,战术,体能!
队列包括:单兵队列,班队列,三班四哨!
擒敌:包括姿势与步伐,拳法,腿法,防击打技术,还有擒敌拳!
战术:主要训练的是单兵战术,其中包括:卧倒:持枪卧倒,端枪卧到.运动姿势:低姿匍伏,高姿匍伏,侧身匍伏,高姿侧身匍伏!滚进<停止间滚进和行进间滚进>.
体能:包括,五公里越野,100米冲刺,蛙跳,俯卧撑,单腿伸登,组合体能练习等!。
适合军人的全面体能训练计划体能是军人必备的素质之一,对于军人来说,拥有出色的体能可以提高他们的操戈能力、应对紧急情况的能力以及执行各类任务的能力。
为了帮助军人保持和提升全面的体能水平,以下是一份适合军人的全面体能训练计划。
第一部分:有氧运动有氧运动对于提高心肺功能和增强耐力非常重要,可以帮助军人在长时间的任务中保持精力充沛。
常见的有氧运动项目包括跑步、游泳、骑自行车等。
军人可以根据自身条件和喜好选择适合自己的有氧运动方式,并进行适量的训练。
第二部分:力量训练力量训练是提高军人体能的关键,可以增加肌肉力量、爆发力和耐力。
常见的力量训练项目包括举重、俯卧撑、深蹲等。
军人可以根据自身情况和训练目标选择合适的力量训练项目,并进行逐渐增加的训练强度。
第三部分:柔韧性训练柔韧性训练可以增加关节的灵活性和活动范围,减少受伤的风险。
常见的柔韧性训练项目包括瑜伽、拉伸运动等。
军人可以每天进行一定时间的柔韧性训练,例如早晨起床后或者训练结束后进行拉伸运动,以保持身体的柔韧性。
第四部分:敏捷性训练敏捷性训练可以提高军人的反应速度和机动性,帮助他们在战场上更加灵活。
常见的敏捷性训练项目包括快速换向、跳跃、侧身行进等。
军人可以在恰当的场地进行敏捷性训练,并根据自身情况逐渐提高训练难度。
第五部分:平衡性训练平衡性训练可以提高军人在不平稳地面上的平衡能力,减少摔倒和受伤的可能性。
常见的平衡性训练项目包括单脚站立、平板支撑等。
军人可以在合适的场地进行平衡性训练,并逐渐增加训练时间和难度。
第六部分:核心训练核心训练可以增强军人的腹肌、腰背肌群和盆底肌肉,提高身体的稳定性和爆发力。
常见的核心训练项目包括仰卧起坐、平板支撑、桥撑等。
军人可以每天进行一定时间的核心训练,加强腹背部和盆底肌肉的力量和耐力。
总结:以上所提到的训练项目只是作为参考,军人在制定训练计划时应根据自身具体情况和任务需求进行合理的安排。
此外,军人在进行训练时应注意合理安排休息时间,避免过度训练导致身体的疲劳和受伤。
军事体能组训方案体能训练是军人在不同环境下完成任务所需的综合能力,包括体力、脑力和心力。
为了进一步提高体能组训的科学性和效率性,我们制定了这份体能组训方案,分为准备活动、五大类体能训练法汇总和体能训练套餐选编三部分。
在体能训练中,准备活动是非常重要的,可以提高训练效果和预防训练伤。
准备活动分为全身性和局部性两类。
全身性准备活动包括跑步、跳跃、体育游戏和练性球类活动等,局部性准备活动则包括静力性牵拉和动力性转动练。
在进行准备活动时,应先进行全身性活动,再进行局部性活动,遵循先小后大、先转后拉、先动后静、先快后慢的原则。
根据《体能训练指导手册》,军人体能训练分为力量、速度、耐力、灵敏和柔韧能力五类素质训练。
力量训练是军人运动中的首要素质,包括上肢力量、腰腹力量和下肢力量训练。
上肢力量训练包括俯卧撑等动作,可以提高上肢伸肌和躯干肌肉力量,锻炼上肢的推撑力量和胸大肌力量。
在进行体能训练时,应根据不同的训练目的和需要,选择合适的训练套餐。
体能训练套餐的选编应根据不同的训练阶段和个人差异进行调整,以达到最佳的训练效果。
1、练姿势先向前迈出一大步,双手比肩略宽着地,手指向前,两臂伸直,两脚并拢,前脚掌撑地,身体呈直线为准备姿势。
屈臂时两肘内合,伸臂时两臂挺直,身体保持平直。
反复练。
2、俯卧击掌这个动作可以发展肱三头肌和胸大肌的爆发力。
3、俯撑爬行(也称推小车)这个动作可以发展手臂和肩带肌肉的力量。
4、利用健身器材训练有多种健身器材和方法可供选择,可以避免训练方法单一,提高训练积极性。
下面介绍几种常见的健身器材和使用方法。
1)哑铃训练可以进行哑铃扩胸、屈体平举哑铃、哑铃弯举等练。
这些动作可以发展三角肌、斜方肌和背阔肌。
2)臂力棒训练可以发展臂部和手腕的力量。
注意要握紧或套上保险环,以防脱手和训练伤。
3)千斤锤训练可以发展臂力、腕力和手的握力。
4)拉力器训练可以进行胸前拉力和肩背拉力练,主要发展胸大肌和手臂力量。
军校每天的体能训练内容
军校是培养优秀军事人才的重要场所,体能训练作为军人基本素质之一,每天都是军校学员必不可少的训练内容。
在军校的体能训练中,学员们经常面临各种各样的挑战,不仅需要保持身体的健康状态,还需要具备出色的体能素质,以备不时之需。
晨跑
晨跑是军校每天体能训练的必备项目之一。
根据不同学员的体能水平,晨跑的距离和速度有所不同。
通常,晨跑的距离会在3至5公里之间,学员们需要在指定时间内完成,以锻炼他们的心肺功能和耐力。
体能训练
除了晨跑之外,军校还会安排各种体能训练项目,如俯卧撑、仰卧起坐、深蹲等。
这些基础训练项目旨在提升学员的肌肉力量和耐力,以应对各种复杂的战场环境。
战术奔袭
战术奔袭是军校体能训练中较为考验学员的一个项目。
在战术奔袭中,学员们需要在规定时间内快速奔跑到指定地点,模拟战场环境下的快速突击和机动能力。
登山训练
登山训练是为了提高学员的越野能力和适应不同地形环境的能力。
军校会安排学员登山训练,让他们在艰难的地形条件下克服困难,培养学员的团结协作精神和毅力。
阻击演练
阻击演练是模拟战场战术操作的一个训练项目,学员们需要在指定地点进行快速奔袭和暂时展开阻击,以培养学员的快速应变能力和团队协作能力。
通过每天的体能训练,军校学员们不仅可以提升自己的体能素质,还能增强意志力和纪律性,为将来成为一名合格的军事人才奠定坚实基础。
在未来的军旅生涯中,良好的体能素质将成为每位军人顺利完成任务的重要保障。
强身健体的军人训练方案为了确保军人能够在艰苦的战斗环境中保持出色的体能和身体素质,各个国家都制定了严格而科学的军人训练方案。
这些方案旨在通过合理的训练和科学的饮食来提高军人的耐力、力量、速度和爆发力,增强他们的身体健康状况。
本文将介绍几种典型的强身健体的军人训练方案。
一、综合性训练方案综合性训练方案是一种全面锻炼身体各项素质的训练方法。
这种训练方案通常包括有氧运动、力量训练和灵活性训练。
有氧运动如慢跑、游泳和跳绳有助于提高心肺功能和耐力。
力量训练如举重和俯卧撑可以增强肌肉力量和体能素质。
灵活性训练如瑜伽和拉伸运动可以增加肌肉柔韧性,减少运动受伤的风险。
综合性训练方案是一种综合而全面的训练方式,适用于军人以及一般人群。
二、核心力量训练核心力量训练是针对身体核心肌群的一种力量训练方法。
核心肌群包括腹肌、背肌、臀肌和腰部肌肉等。
这些肌肉对于保持身体稳定性、提高爆发力和防止运动伤害非常重要。
核心力量训练可以通过平板支撑、仰卧起坐和俯卧撑等动作来进行。
这些训练强化了核心肌群的力量,提高了军人在战斗中的稳定性和灵活性。
三、耐力训练耐力训练是一种通过长时间、低强度的训练来提高身体耐力的方法。
这种训练主要包括长时间的有氧运动,如长跑、骑自行车和游泳。
这些运动可以增加心肺功能和提高耐力水平,对于军人在长时间战斗中的持久性和耐力至关重要。
四、爆发力训练爆发力训练是一种通过高强度、短时间的训练来提高身体爆发力的方法。
这种训练主要包括短跑、跳跃和快速力量训练。
这些训练可以有效地提高肌肉爆发力和反应速度,对于军人在战斗中的迅速应对和作战能力至关重要。
总结强身健体的军人训练方案是为了确保军人在战场上拥有良好的体能和身体素质。
综合性训练方案、核心力量训练、耐力训练和爆发力训练是其中几种常见的训练方法。
这些训练方案旨在通过合理的训练和科学的饮食来提高军人的身体素质,提高他们在战斗中的战斗力和生存能力。
军人通过这些训练方案的自律和坚持,不仅能够完成各项任务并保持战斗力,还能保持身体的良好状态,享受健康的生活。
军人体能训练计划表为了保持身体健康,提高体能素质,军人们通常会遵循一份科学合理的体能训练计划。
以下是一份针对军人的体能训练计划表,帮助他们在日常训练中更好地调节身体状态,提高训练效果。
一、晨跑每天早晨起床后进行晨跑,时间控制在30分钟至1小时之间。
晨跑能够帮助提高身体的耐力和心肺功能,是一项非常有效的有氧运动。
选择在户外进行晨跑可以让军人们更好地感受大自然的清新空气,增强心肺功能。
二、力量训练力量训练是军人们必备的一项训练内容。
通过力量训练可以增强肌肉力量,提高爆发力和耐力。
在训练过程中,可以选择哑铃、杠铃、引体向上等器械进行训练,保证每个部位都得到充分的锻炼。
每周至少进行3次力量训练,每次训练1小时左右。
三、灵敏训练在军事行动中,灵敏反应非常重要。
因此,军人们需要进行一些灵敏训练,提高身体的反应速度和协调能力。
可以选择进行快速跑步、躲避障碍、拳击等训练项目,每周安排2次,每次30分钟左右。
四、柔韧训练柔韧性是军人们身体素质的重要组成部分。
通过柔韧训练可以增强身体的柔韧度,减少运动损伤的风险。
军人们可以进行瑜伽、拉伸操等柔韧训练项目,每周至少进行2次,每次30分钟左右。
五、有氧训练有氧运动是保持心血管健康的重要方式。
军人们可以选择跑步、游泳、骑行等有氧运动进行训练,每周至少进行3次,每次45分钟至1小时不等。
六、休息调理在训练计划中,休息同样重要。
合理安排休息时间,可以使身体得到充分恢复,避免过度训练带来的不良影响。
每周安排1-2天完全休息,让身体有足够时间恢复。
通过以上的军人体能训练计划表,军人们可以在日常训练中获得更好的训练效果,保持良好的身体素质。
坚持科学合理的训练计划,将有助于提高身体素质,更好地完成军事任务。
愿每位军人都能拥有健康的身体,为国家的安全和稳定做出更大的贡献。
女军人体能成绩标准
女军人的体能成绩标准因军种、职务和训练要求而异。
一般来说,女军人需要具备一定的体能素质,以应对各种军事任务和工作环境。
以下是一些常见的女军人体能测试项目和标准:
1. 跑步:女军人需要进行长跑和短跑测试。
长跑通常要求在规定时间内完成一定距离,如5公里或10公里;短跑则要求在较短时间内完成较短距离,如100米或200米。
2. 俯卧撑:女军人需要进行俯卧撑测试,以评估上肢力量。
标准通常是在一定时间内完成的俯卧撑次数,如20次或30次。
3. 仰卧起坐:女军人需要进行仰卧起坐测试,以评估腹肌力量。
标准通常是在一定时间内完成的仰卧起坐次数,如20次或30次。
4. 引体向上:女军人需要进行引体向上测试,以评估上肢力量和耐力。
标准通常是在一定时间内完成的引体向上次数,如5次或8次。
5. 障碍跑:女军人需要进行障碍跑测试,以评估速度、敏捷性和协调性。
标准通常是在规定时间内通过一系列障碍物,如爬绳、翻墙等。
部队体能训练示范教案【篇一:体能训练教案】速度素质训练设计【篇二:体能训练教案】体能训练教案课目:体能训练目的:通过训练,增强受训者的速度、力量、耐力、灵敏等素质,为以后的军事训练下坚实的基础。
内容:一、体能训练常识二、练习部分三、练习分类四、常见训练伤的自我处理方法:理论讲解、动作练习、考核验收时间:x小时地点:体能训练场要求:1、认真听讲,好好体会动作要领2、严格遵守训练场纪律作业进程作业准备x分钟1、清点人数,整理着装2、宣布作业3、器材保障作业实施x分钟第一个内容:体能训练常识现代高技术局部战争的范例己经证明,军人的体能素质是构成单兵战斗力的重要组成部分,体能就是战斗力。
下面我就向大家介绍一下体能训练常识。
体能训练常识的内容很多,这里主要介绍准备活动与整理活动。
(一) 准备活动准备活动又称“热身运动”,是预防训练伤病的最重要、最有效的措施之一。
它分为全身性准备活动和局部性准备活动。
全身性准备活动,一般以动力性全身整体活动为主,主要内容包括:跑步(慢跑、高抬腿跑、变速跑等)、跳跃(原地跳、跨步跑、蛙跳等)、体育游戏、练习性球类活动。
请看示范:慢跑、高抬腿跑、原地跳、跨步跑、蛙跳。
局部性准备活动,是预防肌肉、韧带、关节损伤的关键环节之一,一般以静力性牵拉和动力性练习为主。
主要内容包括:转动关节(如转腰、膝、揉踝等)、动力性牵拉(如踢腿、压腿等)、静力性牵拉(如持续后扳腿)等。
请看示范:转腰、膝、揉踝、踢腿、压腿、持续后扳腿。
(二) 整理活动整理活动又称“放松运动”,是指剧烈训练后进行的系统调整活动。
这是取得良好训练效果、预防训练疾病最重要、最有效的措施之一。
整理活动以慢跑、调理呼吸、按摩放松肌肉为主。
按摩手法包括:抖动、揉捏、拍打、轻踩、牵拉等。
按摩方向应与血液、淋巴液流动方向一致。
请看示范: 抖动、揉捏、拍打、轻踩、牵拉。
第二个内容:练习的基本方法这里我主要介绍几种大家常见的训练方法。
一、上肢练习 1、俯卧撑(一)理论提示俯卧撑是提高上肢伸肌和躯干肌肉力量,锻炼上肢的推撑力量和胸大肌力量。