用地性质分类表代码
- 格式:doc
- 大小:224.50 KB
- 文档页数:12
用地性质分类表代码类别代号大中小类类别名称范围类类居住小区、居住居住用地街坊、居住组团和单位生活区等各种类型的成片或零星的用地市政公用设施齐住宅用地全、布局完整、环境良好的用地市政公用设施齐R11低密度住宅用地全、布局完整、环境良好、容积率为1的用地R1R12商品住宅用地以商品住宅为主的用地包括以低收入者R13经济适用住房用教工、公务员等特定地人群为供应对象的住宅用地政府组织建设以RR14廉租房用地租给低收入者为供应对象,不对外销售的廉租公房用地居住小区及小区级以下的公共设施和效劳设施用地。
如托R2大众效劳设施儿所、幼儿园、小学、中学、粮店、菜店、副食店、服务站、储蓄所、邮政所、居委会、派出所等用地居住小区及小区级以下的小区路、组R3道路用地团路或小街、小巷、小胡同及停车场等用地居住小区及小区R4绿地级以下的小游园等用地寓居区及寓居区级以上的行政、经济、文化、教育、卫生、公共设施用地体育以及科研设计等机构和设施的用地。
不包孕寓居用地中的大众效劳设施用地行政办公用地行政、党派和团体等机构用地C1市属机关,如人大、XXX、群众当局、C11市属办公用地法院、检察院、各党派和团体和企奇迹办理机构等办公用地在本市的非市属机关C12非市属办公用地及企事业管理机构等行政办公用地C2贸易金融业用地商业、金融业、效劳业、旅馆业和市场等用地综合百货市肆、商场和经营各种食品、服装、纺织品、医药、日用杂货、五C21商业用地金交电、文化体育、C工艺美术等专业零售批发市肆及其附属的小型工场、车间和仓库等用地银行及分理处、信用社、信托投资公C22金融保险业用地司、证券交易所和保险公司,和外国驻本市的金融和保险机构等用地C23商务办公用地各种商务办公、写字楼等用地饮食、照相、理C24服务业用地发、浴室、洗染、日用修理和交通售票等用地旅馆、款待所、XXX及其附属设施等用地独立地段的农贸C26市场用地市场、小商品市场、产业品市场和综合市场等用地新闻出版、文化文化用地艺术团体、播送电视、图书展览、游乐等设施用地C31消息出版用地各种通信社、报社和出版社等用地C32文化艺术团体用各种文化艺术团地体等用地各级广播电台、XXX和转播台、差C3转台等用地大众图书馆、博C34图书展览用地物馆、科技馆、展览馆和纪念馆等用地片子院、剧场、C35影剧院用地音乐厅、杂技场等演进场合,包孕各单位对外营业的同类用地独立地段的游乐C36文娱用地场、舞厅、俱乐部、文化宫、青少年宫、老年活动中心等用地体育场馆和体育体育用地训练基地等用地,不包孕学校单位内的体育用地C4室内外体育运动用地,如体育场馆、C41体育场馆用地游泳场馆、各类球场、溜冰场、赛马场、跳伞场、摩托车场、射击场以及水上运动的陆域部分等用地,包括附属的业余体校用地C42体育训练用地为各类体育运动专设的训练基地用地医疗、保健、卫医疗卫生用地生、防疫、康复和急救设施等用地综合医院和各类专科医院等用地。
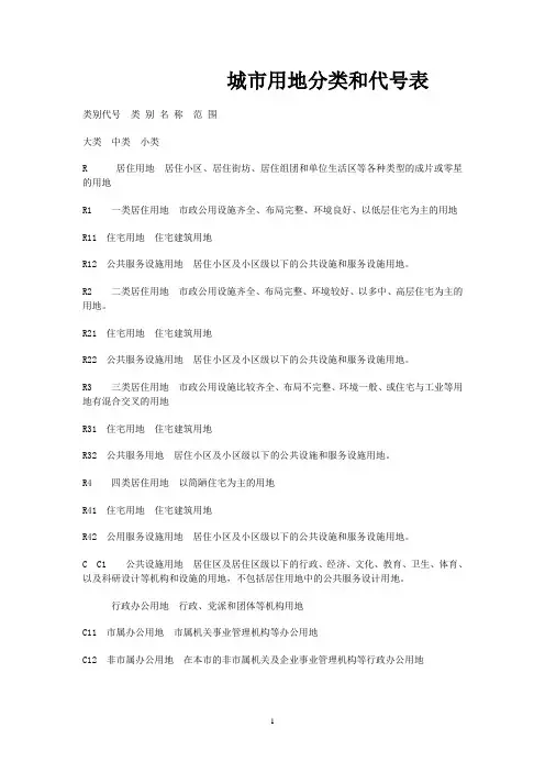
城市用地分类和代号表类别代号类别名称范围大类中类小类R 居住用地居住小区、居住街坊、居住组团和单位生活区等各种类型的成片或零星的用地R1 一类居住用地市政公用设施齐全、布局完整、环境良好、以低层住宅为主的用地R11 住宅用地住宅建筑用地R12 公共服务设施用地居住小区及小区级以下的公共设施和服务设施用地。
R2 二类居住用地市政公用设施齐全、布局完整、环境较好、以多中、高层住宅为主的用地。
R21 住宅用地住宅建筑用地R22 公共服务设施用地居住小区及小区级以下的公共设施和服务设施用地。
R3 三类居住用地市政公用设施比较齐全、布局不完整、环境一般、或住宅与工业等用地有混合交叉的用地R31 住宅用地住宅建筑用地R32 公共服务用地居住小区及小区级以下的公共设施和服务设施用地。
R4 四类居住用地以简陋住宅为主的用地R41 住宅用地住宅建筑用地R42 公用服务设施用地居住小区及小区级以下的公共设施和服务设施用地。
C C1 公共设施用地居住区及居住区级以下的行政、经济、文化、教育、卫生、体育、以及科研设计等机构和设施的用地,不包括居住用地中的公共服务设计用地。
行政办公用地行政、党派和团体等机构用地C11 市属办公用地市属机关事业管理机构等办公用地C12 非市属办公用地在本市的非市属机关及企业事业管理机构等行政办公用地续表1类别代号类别名称范围大类中类小类C C2 商业金融业用地商业、金融业、服务业、旅馆业和市场等用地C22 金融保险业用地银行及分理处、信用社、信托投资公司、证券交易所和保险公司等用地C23 贸易咨询用地各种贸易公司、商社及其咨询机构等用地C24 服务业用地饮食、照相、理发、浴室、洗染、日用修理和交通售票等用地C25 旅馆业用地旅馆、招待所、度假村及其附属设施等用地C26 市场用地独立地段的农贸市场、小商品市场、工业品市场和综合市场等用地C3 文化娱乐用地新闻出版、文化艺术团体、广播电视、图书展览、游乐等设施用地C31 新闻出版用地各种通讯社、报社和出版社等用地C32 文化艺术团体用地各种文化艺术团体等用地C33 广播电视用地各级广播电台、电视台和转播台、差转台等用地C34 图书展览用地电影院、剧场、音乐厅、杂技场等演出场所,包括各单位对外营业的同类用地C35 影剧院用地电影院、剧场、音乐厅、杂技场等演出场所,包括各单位对外营业的同类用地C36 游乐用地独立地段的游乐场、舞厅、俱乐部、文化宫、青少年宫、老年活动中心等用地C4 体育用地体育场馆和体育训练基地等用地,不包括学校等单位内的体育用地C41 体育场馆用地室内体育运动用地C42 体育训练用地为各类体育运动专设的训练基地用地续表2类别代号类别名称范围大类中类小类C C5 医疗卫生用地医疗、保健、卫生、防疫、康复和急救设施等用地C51 医院用地综合医院和各类专科医院等用地C52 卫生防疫用地卫生防疫站、专科防治所、检验中心、急救中心血库等用地C53 休疗养用地休养所和疗养院等用地,不包括以居住为主的干休所用地C6 教育科研设计用地高等院校、中等专业学校、科学研究和勘测设计机构等用地。
用地分类表类型基本分类参照分类城市用地分类代码参考商服用地1、商业用地:商店、商场、各类批发、零售市场及其相应附属设施用地;2、金融保险用地:银行、保险、信托、证券、期货、信用社等用地;3、餐饮旅馆业用地:饭店、餐厅、茶馆、酒吧、宾馆、招待所、度假村等及其附属设施用地;4、其他商服用地:写字楼、商业性办公楼用地;旅行社、运用保健休闲设施、夜总会、歌舞厅、俱乐部、高尔夫球场、加油站、洗车场、洗染店、废旧物资回收站、维修网点、照相、理发、洗浴等服务设施用地。
1、经营性仓储用地及经营性停车场;2、基本分类以外的经营性文化、体育设施用地;3、高档别墅用地;4、城镇居民以居住为主的住宅与商业等混合用地中商业门面部分。
C21、C22、C23、C24、C25、C26、T23、S31住宅用地1、城镇单一住宅用地:城镇居民的普通住宅、公寓用地;2、城镇混合住宅用地:城镇居民以居住为主的住宅与工业或办公等混合用地。
1、机关团体用地:国家机关、社会团体、群众自治组织、广播电台、电视台、报社、通讯社、出版社等建筑用地;2、教育用地:各种教育机构,包括大专院校、中专、职业学校、中小学校、幼儿园等直接用于教育的用地;3、科研设计用地:独立的科研、设计机构用地,包括研究、勘测、设计、信息等单位用地;4、企业厂区外独立的办公楼用地;5、文体用地:为公众服务的公益性博物馆、展览馆、图书馆、影剧院、音乐厅、体育场馆等文化、体育设施用地;6、公共基础设施用地:给供水、供电、供燃、供热、邮政、电信消防、公用设施维修、环卫用地;7、瞻仰景观休闲用地:名胜古迹、景点、公园、广场、公用绿地内等用地;8、医疗卫生用地:医疗卫生、防疫、急救、保健、康复、医检药检、血库等用地;R、C1、C3、C4、C5、C6、C7、C8、T1(铁路站场用地)、S32、D、U9、慈善用地:孤儿院、养老院、福利院等慈善用地;10、铁路站场用地;11、军事设施用地:专门用于军事目的的设施用地,包括军事指挥机关和营房等;12、宗教用地:专门用于宗教活动的庙宇、寺院、道观和教学等宗教自用地; 13、监教场所用地:监狱、看守所、劳改场、劳教所等用地;14、墓葬地:陵园、墓地、殡葬场所及附属用地。
城市规划用地分类和代码一览表1. 住宅用地住宅用地是指用于居住建设的用地区域,包括普通住宅区、高档住宅区、别墅区等。
住宅用地的代码为R。
2. 商业用地商业用地是指用于商业建设的用地区域,包括商业中心、购物中心、超市等。
商业用地的代码为C。
3. 工业用地工业用地是指用于工业建设的用地区域,包括工业园区、工厂区、加工区等。
工业用地的代码为I。
4. 农业用地农业用地是指用于农业生产的用地区域,包括耕地、林地、果园等。
农业用地的代码为A。
5. 教育用地教育用地是指用于教育机构建设的用地区域,包括学校、大学园区等。
教育用地的代码为E。
6. 医疗卫生用地医疗卫生用地是指用于医疗卫生机构建设的用地区域,包括医院、诊所等。
医疗卫生用地的代码为M。
7. 文化娱乐用地文化娱乐用地是指用于文化娱乐设施建设的用地区域,包括剧院、博物馆、体育场馆等。
文化娱乐用地的代码为L。
8. 公共设施用地公共设施用地是指用于公共设施建设的用地区域,包括邮局、公安局、消防站等。
公共设施用地的代码为P。
9. 绿地和公园用地绿地和公园用地是指用于绿地和公园建设的用地区域,包括公园、花园等。
绿地和公园用地的代码为G。
10. 其他用地其他用地是指不属于以上分类的用地区域,包括临时用地、特殊用地等。
其他用地的代码为O。
综上所述,城市规划用地分类和代码一览表如下:- 住宅用地:R- 商业用地:C- 工业用地:I- 农业用地:A- 教育用地:E- 医疗卫生用地:M- 文化娱乐用地:L- 公共设施用地:P- 绿地和公园用地:G- 其他用地:O这些代码和分类在城市规划中具有重要的作用,可以帮助城市规划者准确划分不同用途的土地,并制定相应的规划和政策。
通过科学合理地规划城市用地,能够实现城市的可持续发展,提升居民的生活质量,促进社会经济的繁荣。
这一分类和代码的使用,有助于规范城市用地的开发和利用,提高城市规划的科学性和效率。
城市规划用地分类和代码的制定和更新,应考虑到城市发展的需要,紧跟时代的潮流,不断适应城市规划的新要求和新挑战。
城市规划用地分类和代码一览表类别代号大中小类类别名称范围类类居住用地居住小区、居住街坊、居住组团和单位生活区等各种类型的成片或零星的用地一类居住用地市政公用设施齐全、布局完整、环境良好、以低层住宅为主的用地R1R11 住宅用地住宅建筑用地R12 公共服务设施居住小区及小区级以下的公共设施和服务设施用地。
如托儿用地所、幼儿园、小学、中学、粮店、菜店、副食店、服务站、储蓄所、邮政所、居委会、派出所等用地。
R13 道路用地居住小区及小区级以下的小区路、组团路或小街、小巷、小胡同及停车场等用地R14 绿地居住小区及小区级以下的小游园等绿化用地R2 二类居住用地市政公用设施齐全、布局完整、环境较好、以多、中高层住宅为主的用地R21 住宅用地住宅建筑用地R22 公共服务设施居住小区及小区级以下的公共设施和服务设施用地。
如托儿用地所、幼儿园、小学、中学、粮店、菜店、副食店、服务站、储蓄所、邮政所、居委会、派出所等用地。
R23 道路用地居住小区及小区级以下的小区路、组团路或小街、小巷、小胡同R及停车场等用地R24 绿地居住小区及小区级以下的小游园等绿化用地R3 三类居住用地市政公用比较设施齐全、布局不完整、环境一般、或住宅与工业等用地有混合交叉的用地R31 住宅用地住宅建筑用地R32 公共服务设施居住小区及小区级以下的公共设施和服务设施用地。
如托儿用地所、幼儿园、小学、中学、粮店、菜店、副食店、服务站、储蓄所、邮政所、居委会、派出所等用地。
R33 道路用地居住小区及小区级以下的小区路、组团路或小街、小巷、小胡同及停车场等用地R34 绿地居住小区及小区级以下的小游园等绿化用地R4 四类居住用地以简陋住宅为主的用地R41 住宅用地住宅建筑用地R42 公共服务设施居住小区及小区级以下的公共设施和服务设施用地。
如托儿用地所、幼儿园、小学、中学、粮店、菜店、副食店、服务站、储蓄所、邮政所、居委会、派出所等用地。
R43 道路用地居住小区及小区级以下的小区路、组团路或小街、小巷、小胡同及停车场等用地R44 绿地居住小区及小区级以下的小游园等绿化用地类别代号范围大中类别名称类小类类居住区及居住区级以上的行政、经济、文化、教育、卫生、公共设施用地体育以及科研设计等机构和设施的用地,不包括居住用地中的公共服务设施用地C1 行政办公用地行政、党派和团体等机构用地C11 市属办公用地市属机关,如人大、政协、人民政府、法院、检察院、各党派和团体,以及政府组成部门、企事业管理机构等办公用地C12 非市属办公用在本市的非市属机关及企事业管理机构等行政办公用地地C2 商业金融用地商业、金融业、服务业、旅馆业和市场等用地C21 商业用地综合百货商店、商场和经营各种食品、服装、纺织品、医药、日用杂货、五金交电、文体体育、工艺美术等专业零售批发商店及其附属的小型工场、车间和仓库等用地C22 金融保险业用银行及分理处、信用社、信托投资公司、证券交易所和保险公司,地以及外国驻本市的金融和保险机构等用地C23 贸易咨询用地各种贸易公司、商社及其咨询机构等用地C24 服务业用地饮食、照相、理发、浴室、洗染、日用修理和交通售票等用地C C25 旅馆业用地旅馆、招待所、度假村及其附属设施等用地C26 市场用地独立地段的农贸市场、小商品市场、工业品市场和综合市场等用地C3C31 文化娱乐用地新闻出版、文化艺术团体、广播电视、图书展览、游乐等设施用地C32 新闻出版用地各种通讯社、报社和出版社等用地C33 文化艺术团体各种文化艺术团体等用地用地C34 广播电视用地各级广播电视、电视台和转播台、差转台等用地C35 图书展览用地公共图书馆、博物馆、科技馆、展览馆和纪念馆等用地C36 影剧院用地电影院、剧场、音乐厅、杂技场等演出场所,包括各单位对外营业的同类用地C36 游乐用地独立地段的游乐场、舞厅、俱乐部、文化宫、青少年宫、老年活动中心等用地C4 体育用地体育场馆和体育训练基地等用地,不包括学校等单位内的体育用地体育场馆用地C41体育训练用地C42类别代号大中小类类类C5C51C52室内外体育运动用地,如体育场馆、游泳场馆、各类球场、溜冰场、赛马场、跳伞场、摩托车场、射击场以及水上运动的陆域部分等用地,包括附属的业余体校等用地为各类体育运动专设的训练基地用地类别名称范围医疗卫生用地医疗、保健、卫生、防疫、康复和急救设施等用地综合医院和各类专科医院等用地,如妇幼保健院、儿童医医院用地院、精神病院、肿瘤医院等卫生防疫用地卫生防疫站、专科防治所、检验中心、急救中心和血库等用地C53 CC6C62 休疗养用地教育科研设计用地高等学校用地中等专业学校用地休养所和疗养院等用地,不包括以居住为主的干休所用地,该用地应归入居住用地(R)高等院校、中等专业学校、科学研究和勘测设计机构等用地,不包括中学、小学和幼托用地,该用地应归入居住用地(R)大学、学院、专科学校和独立地段的研究生院等用地,包括军事院校用地中等专业学校、技工学校、职业学校等用地,不包括附属于普通中学内的职业高中用地C63C64 C65 成人与业余学校用独立地段地电视大学、夜大地学、教育学院、党校、干校、业余学校和培训中心等用地特殊学校用地聋、哑、盲人学校及工读学科研设计用地校等用地C7C8M1 MM2WW1 文物古迹用地其它公共设施用地工业用地一类工业用地二类工业用地三类工业用地仓储用地普通仓库用地科学研究、勘测设计、观察测试、科技信息和科技咨询等机构用地,不包括附设于其他单位内的研究室和设计室用地具有保护价值的古遗址、古墓葬、古建筑、革命遗址等用地,不包括已作其它途的文物古迹用地,该用地应分别归入的用地类别。